立法院第11屆第4會期教育及文化委員會第12次全體委員會議紀錄

時  間 中華民國1141224日(星期三)91分至1038

地  點 本院群賢樓101會議室

主  席 劉委員書彬

議  程 報告事項

宣讀上次會議議事錄。

討論事項

一、繼續審查

()委員范雲等16人擬具「學校供餐法草案」案。

()委員馬文君等17人擬具「學校供餐法草案」案。

()委員魯明哲等24人擬具「學校供餐法草案」案。

()委員王育敏等17人擬具「學校供餐法草案」案。

()委員洪孟楷等20人擬具「學校供餐法草案」案。

()委員黃健豪等20人擬具「學校供餐法草案」案。

()委員楊瓊瓔等21人擬具「學校供餐條例草案」案。

()委員林倩綺等21人擬具「學校午餐及營養促進條例草案」案。

()委員鍾佳濱等17人擬具「學校午餐法草案」案。

()委員郭昱晴等16人擬具「學校午餐及飲食教育法草案」案。

(十一)委員張雅琳等17人擬具「學校午餐及飲食教育法草案」案。

(十二)委員柯志恩等21人擬具「學校午餐及飲食教育條例草案」案。

(十三)委員陳培瑜等26人擬具「學校午餐及飲食教育條例草案」案。

(十四)台灣民眾黨黨團擬具「高級中等以下學校及幼兒園午餐供餐法草案」案。

(十五)委員王鴻薇等20人擬具「學校飲食健康促進法草案」案。

(十六)委員葉元之等20人擬具「學校飲食健康促進法草案」案。

(十七)委員陳秀寳等20人擬具「學校飲食法草案」案。

(十八)委員林宜瑾等33人擬具「學校飲食法草案」案。

(十九)委員劉建國等17人擬具「學校飲食教育法草案」案。

(二十)委員徐巧芯等19人擬具「學校營養飲食供餐法草案」案。

(二十一)委員邱鎮軍等25人擬具「高級中等以下學校供餐及飲食教育條例草案」案。

(二十二)委員羅廷瑋等20人擬具「高級中等以下學校午餐及飲食教育條例草案」案。

(二十三)委員萬美玲等19人擬具「學校營養午餐法草案」案。

(二十四)委員葛如鈞等17人擬具「學校供餐法草案」案。

(二十五)委員吳沛憶等20人擬具「學校午餐及飲食教育促進法草案」案。

(二十六)委員陳亭妃等16人擬具「學校飲食法草案」案。

(二十七)委員王美惠等19人擬具「學校飲食法草案」案。

(二十八)委員陳菁徽等22人擬具「學校營養午餐法草案」案。

(二十九)委員許宇甄等23人擬具「學校營養午餐法草案」案。

(三十)委員張嘉郡等19人擬具「學校營養午餐法草案」案。

(三十一)委員李彥秀等16人擬具「學校營養午餐及飲食教育條例草案」案。

(三十二)委員鄭天財Sra Kacaw17人擬具「高級中等以下學校午餐及飲食教育條例草案」案。

(三十三)委員伍麗華Saidhai Tahovecahe18人擬具「學校供餐及飲食教育條例草案」案。

(三十四)委員林月琴等29人擬具「學校供餐及飲食教育法草案」案。

(三十五)委員游顥等17人擬具「學校營養午餐及食品安全衛生管理法草案」案。

二、審查

()委員顏寬恒等18人擬具「校園飲食均衡及健康促進法草案」案。

()委員吳思瑤等17人擬具「學校午餐及飲食教育條例草案」案。

(繼續進行逐條審查)

主席:各位早安。立法院第11屆第4會期教育及文化委員會第12次全體委員會議開始。

報告委員會,出席委員7人,已足法定人數,現在開會。

首先進行報告事項,請議事人員宣讀上次會議議事錄。

立法院第11屆第4會期教育及文化委員會第11次全體委員會議議事錄

時  間:中華民國1141218日(星期四)上午9時至1219

地  點:本院群賢樓101會議室

出席委員:柯志恩  劉書彬  葛如鈞  陳秀寳  羅廷瑋  林沛祥  郭昱晴  葉元之  張雅琳  萬美玲  范 雲  吳沛憶  林宜瑾  伍麗華Saidhai Tahovecahe

   委員出席14

列席委員:盧縣一  林倩綺  鍾佳濱  陳冠廷  鄭天財Sra Kacaw   蘇清泉  徐欣瑩  洪孟楷  羅明才

   委員列席9

列席人員:

國家科學及技術委員會副主任委員

林法正率同有關人員            


教育部高等教育司副司長

曾新元


經濟部產業發展署副署長

鄒宇新


數位發展部資源管理司副司長

陳玟良

主  席:陳召集委員秀寳

主任秘書:陳錫欽

專門委員:白智榮

紀  錄:簡任秘書 盧焜鑫 簡任編審 蔡淑珍 科長 楊永綨

   薦任科員 陳怡安

報 告 事 項

一、宣讀上次會議議事錄。

決定:議事錄確定。

二、國家科學及技術委員會政務副主任委員林法正列席就「從福衛八號成功升空:我國太空產業發展、科研推動與人才培育策略」進行專題報告,並備質詢。

(本次議程有委員柯志恩、劉書彬、葛如鈞、陳秀寳、萬美玲、葉元之、郭昱晴、盧縣一、張雅琳、羅廷瑋、范雲、吳沛憶、林宜瑾、伍麗華SaidhaiTahovecahe、徐欣瑩、陳冠廷、林倩綺等17人提出質詢,均經國家科學及技術委員會副主任委員林法正、教育部高等教育司副司長曾新元、經濟部產業發展署副署長鄒宇新及相關人員即席答復說明。另有委員林沛祥、林倩綺、徐欣瑩提出書面質詢。)

決定:

一、報告及詢答完畢。

二、委員所提書面質詢或相關資料,列入紀錄並刊登公報。

三、對於委員質詢要求提供相關資料或未及答復部分,請相關機關儘速以書面答復。

散會

主席:請問各位委員,上次會議議事錄有無錯誤或遺漏之處?(無)沒有,好,議事錄確定。

今天的議程是繼續審查「學校供餐法草案」相關草案共35案,包括有委員范雲等16人、委員馬文君等17人、委員魯明哲等24人、委員王育敏等17人、委員洪孟楷等20人、委員黃健豪等20人、委員楊瓊瓔等21人、委員林倩綺等21人、委員鍾佳濱等17人、委員郭昱晴等16人、委員張雅琳等17人、委員柯志恩等21人、委員陳培瑜等26人、台灣民眾黨黨團、委員王鴻薇等20人、委員葉元之等20人、委員陳秀寳等20人、委員林宜瑾等33人、委員劉建國等17人、委員徐巧芯等19人、委員邱鎮軍等25人、委員羅廷瑋等20人、委員萬美玲等19人、委員葛如鈞等17人、委員吳沛憶等20人、委員陳亭妃等16人、委員王美惠等19人、委員陳菁徽等22人、委員許宇甄等23人、委員張嘉郡等19人、委員李彥秀等16人、委員鄭天財等17人、委員伍麗華等18人、委員林月琴等29人、委員游顥等17人擬具相關的「學校營養午餐及食品安全衛生管理法」等草案。今天又繼續提供委員顏寬恒等18人及委員吳思瑤等17人擬具之相關草案,將進行逐條審查。

本案已於114320日詢答完畢,並於上個月1127日開始審查,本次新增委員顏寬恒等兩個提案草案版本,不再進行詢答,併入本次共同審查。委員如有臨時提案,請於1030分前提出,處理提案時,若提案委員及連署委員均不在場,援例就不予處理。

現在審查「學校午餐及飲食教育條例草案」相關草案,進行逐條審查,請議事人員宣讀新增提案條文內容,並進行討論與協商。討論時,如有新增修正動議,請議事人員一併宣讀。

一、提案條文:

委員顏寬恒等提案:

校園飲食均衡及健康促進法草案

DW9170452

說明

第一條 為規範全國國民義務教育階段之學校(下稱學校)供餐規定,提升供餐品質,健全學生身心發展,特制定本法。

本法所稱學校供餐,指學校對在學學生所提供之餐食,不以午餐為限。

有關學校供餐相關事項,優先適用本法之規定。本法未規定者,適用其他相關法律之規定。

一、明定本法之立法目的。

二、說明「學校供餐」涵義,強調不限於午餐,凡學校提供給學生之飲食皆屬之。

第二條 本法所稱主管機關:在中央為教育部;在地方為直轄市、縣(市)政府。

本法所定事項,涉及衛生、農業、環境保護、社政等相關業務時,由中央目的事業主管機關會同有關機關辦理。

一、明定本法主管機關。

二、明定本法如涉及其他目的主管機關業務時,由中央目的事業主管機關會同相關機關辦理。

第三條 各級主管機關及學校,應依本法規定,負責規劃、執行及監督供餐事務,並積極推動飲食教育及提供符合衛生、安全及營養標準之膳食。

學校辦理飲食教育目標如下:

一、促進城鄉區域學校飲食供應平衡,不因地域或地方財政而有差異。

二、藉由適當之營養攝取,推動學生具有均衡且正確飲食觀念,使學生具備營養知識及健康飲食知能。

三、透過學校飲食教育,深化學生對農業、各國飲食文化之觀念,培養學生對於土地、生命、自然、食物之尊重及環境保護之概念。

四、拓展國內農業與學校午餐供應之連結,促進在地食材之運用,供應優良餐點。

為使辦理校園供餐及飲食教育工作有規範及目標得依循,爰明定主管機關及學校應依本法規定辦理。

第四條 學校飲食以學校自設廚房供餐為原則;必要時,得由鄰近學校供餐、外訂餐盒或團膳方式辦理。

中央主管機關應補助偏遠地區學校辦理學校供餐,並得視需求輔導區域內鄰近學校建立聯合供餐廚房。

各該主管機關應補助學校自設廚房供餐;其補助辦法或自治法規,由各該主管機關定之。

學校得以餘裕空間,設置獨立用餐空間;其獎勵辦法或自治法規,由各該主管機關定之。

學校供餐應符合食品安全衛生管理法第八條第一項所訂定之良好衛生規範準則,遵守安全、衛生及營養原則,並尊重不同文化背景、宗教或身體健康之飲食需求。

一、第一項明定供餐以學校自設廚房為原則,惟考量部分學校資源有限、校地限制等因素,無法自設廚房時,得以其他方式辦理。

二、第二項明定應補助偏遠地區學校辦理供餐,並視需求輔導區域內鄰近學校建立聯合供餐廚房。

三、第三項明定主管機關應補助學校自設廚房。

四、第四項明定學校如自設獨立用餐空間,應予以獎勵。

五、第五項明定學校所提供之飲食必須符合食品安全衛生管理法之規定,並尊重不同學生飲食需求。

第五條 中央主管機關應設置學校食育政策會,並於每學年至少召開一次會議辦理下列事項:

一、研擬並推動全國性學校飲食教育政策綱領及年度實施計畫。

二、協調及整合相關資源,督導地方主管機關執行學校飲食及飲食教育推動事項,並考核相關工作之實施。

三、督導地方主管機關針對食材供應組成相關委員會。

四、辦理飲食教育相關人員之衛生安全訓練、廚藝進修及研習課程。

五、推動全國性有關飲食教育、食農教育、多元飲食教育、惜食教育及有關促進學校飲食教育重大事項。

六、其他全國性學校飲食相關事項。

前項學校食育政策會之成員應包括中央衛生福利、農業、政府採購主管機關、地方主管機關代表、專家學者、民間相關機關(構)、團體代表、現任家長代表及學生代表,且組成之成員女性總數不得少於三分之一;其中民間相關機關(構)、團體代表、家長代表及學生代表之人數不得少於三分之一。

中央主管機關召開學校食育政策會會議時,應由專人處理相關業務並記錄,參與之成員名單及會議紀錄應公開。

DrawObject1 校食育政策會之組成、運作、規章及其他相關事項,由中央主管機關定之。

明定中央主管機關之任務、組成及運作。

DrawObject2 六條 地方主管機關應設置學校食育推動會,並於每學年至少召開一次會議辦理下列事項:

一、研擬並推動地方學校飲食教育相關政策及實施計畫。

二、設置地區人力資料庫,學校得於必要時提出人力調度需求。

三、針對食材供應組成菜單開立委員會、廠商審查委員會、食材安全及檢驗委員會。

四、進行廠商稽核等事宜。

五、規範、輔導、考核及獎懲所主管學校辦理學校飲食教育相關業務。

六、編訂學校飲食教育工作手冊。

前項學校食育推動會之成員應包括教育、衛政、農政、社政機關或單位代表、專家、學者、民間相關機關(構)、團體代表、現任家長代表及學生代表,且組成之成員女性總數不得少於三分之一;其中民間相關機關(構)、團體代表、家長代表及學生代表之人數不得少於三分之一。

地方主管機關召開學校食育推動會會議時,應由專人處理相關業務並記錄,參與之成員名單及會議紀錄應公開。

學校食育推動會之組成、運作、規章及其他相關事項,由地方主管機關定之。

明定地方主管機關之任務、組成及運作。

第七條 學校應設置校園食育委員會或相當性質之組織,辦理學校食育計畫、學校飲食教育、廚房衛生自主管理及飲食教育相關事項。

前項之組成、評選及原則,由各該主管機關定之。

校園食育委員會或相當性質之組織中,現任家長代表應占三分之一以上、學生代表至少二人;其中女性之人數不得少於三分之一。學校應對學生之參與提供必要協助。

明定學校之任務、組成及運作。

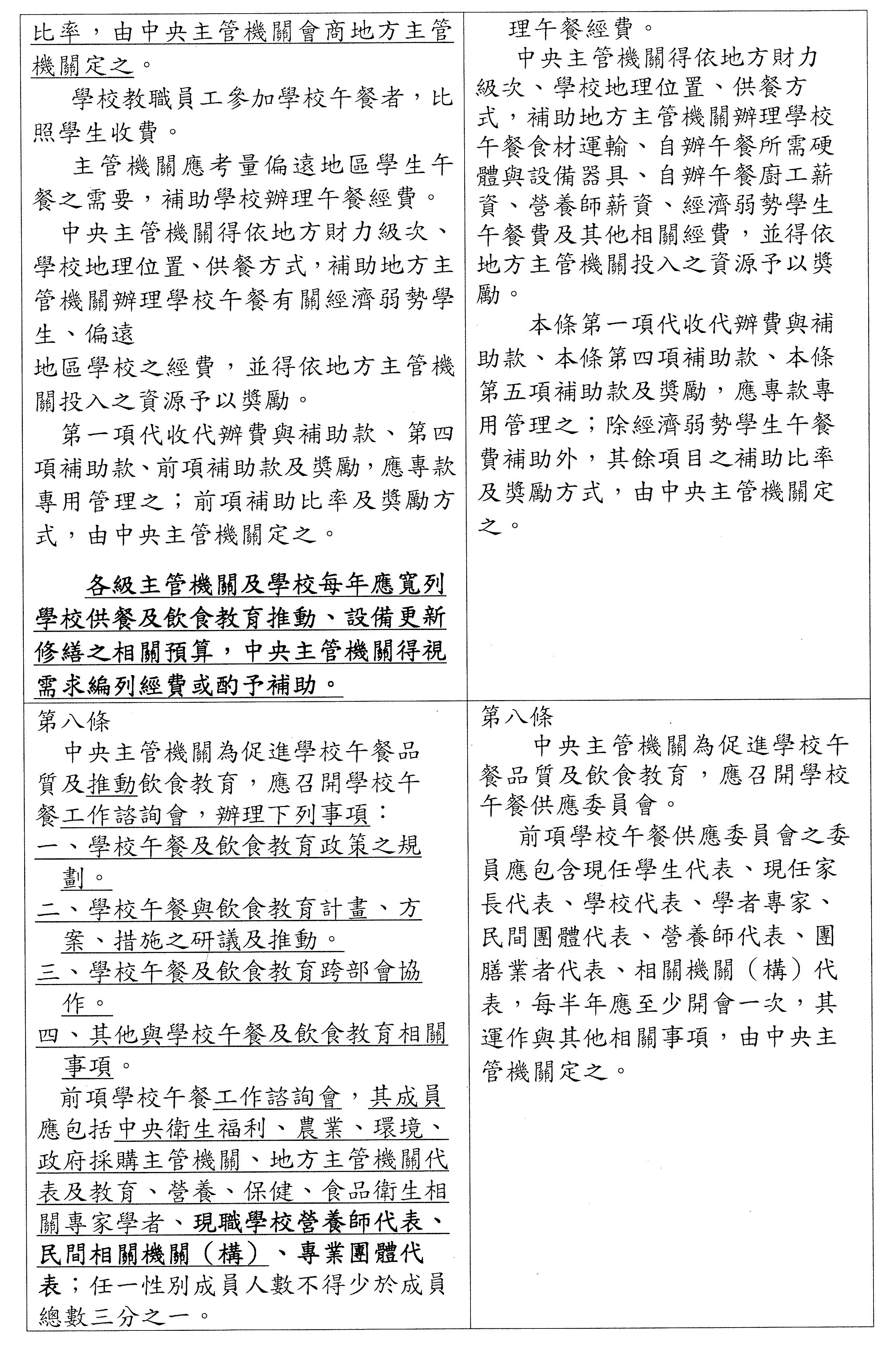
第八條 學生餐費應本使用者付費原則,由學校納入代收代辦費向學生收取,或由各該主管機關補助;其收費機制、費額考量因素與決定程序及補助,由各該主管機關定之。學校食材費用占前項學生餐費之比率,由中央主管機關會商地方主管機關定之。

學校教職員工參加學校供餐者,比照學生收費。

主管機關應考量離島及偏遠地區學生飲食之需要,補助學校辦理供餐經費。

中央主管機關得依地方財力級次、學校地理位置、供餐方式,補助地方主管機關辦理學校食材運輸、自辦供餐所需硬體與設備器具、自辦供餐廚工薪資、營養師薪資、經濟弱勢學生餐費及其他相關經費,並得依地方主管機關投入之資源予以獎勵。

本條第一項代收代辦費與補助款、本條第四項補助款、本條第五項補助款及獎勵,應專款專用管理之;除經濟弱勢學生餐費補助外,其餘項目之補助比率及獎勵方式,由中央主管機關定之。

一、明定學生餐費之收取與補助。

二、學校教職員工參加學校供餐比照學生收費。

三、明定補助及獎勵方式,由中央主管機關定之。

第九條 主管機關應會同農業主管機關協助學校辦理供餐之在地優良農業食材供應,並由中央農業主管機關建置統一食材採購平臺,以簡化採購行政程序、妥善檢驗食材衛生安全、集貨配送等事宜。

前項食材採購平臺之使用方式、採購契約範本與程序、採購流程、食品安全檢驗機制、物流運輸管理及其他相關事項之辦法,由中央農業主管機關訂定之。

一、明定學校辦理供餐應由在地優良農業食材供應,並由中央主管機關建立採購平臺。

二、明定學校供餐食材之採購相關事項之辦法,由中央主管機關訂定。

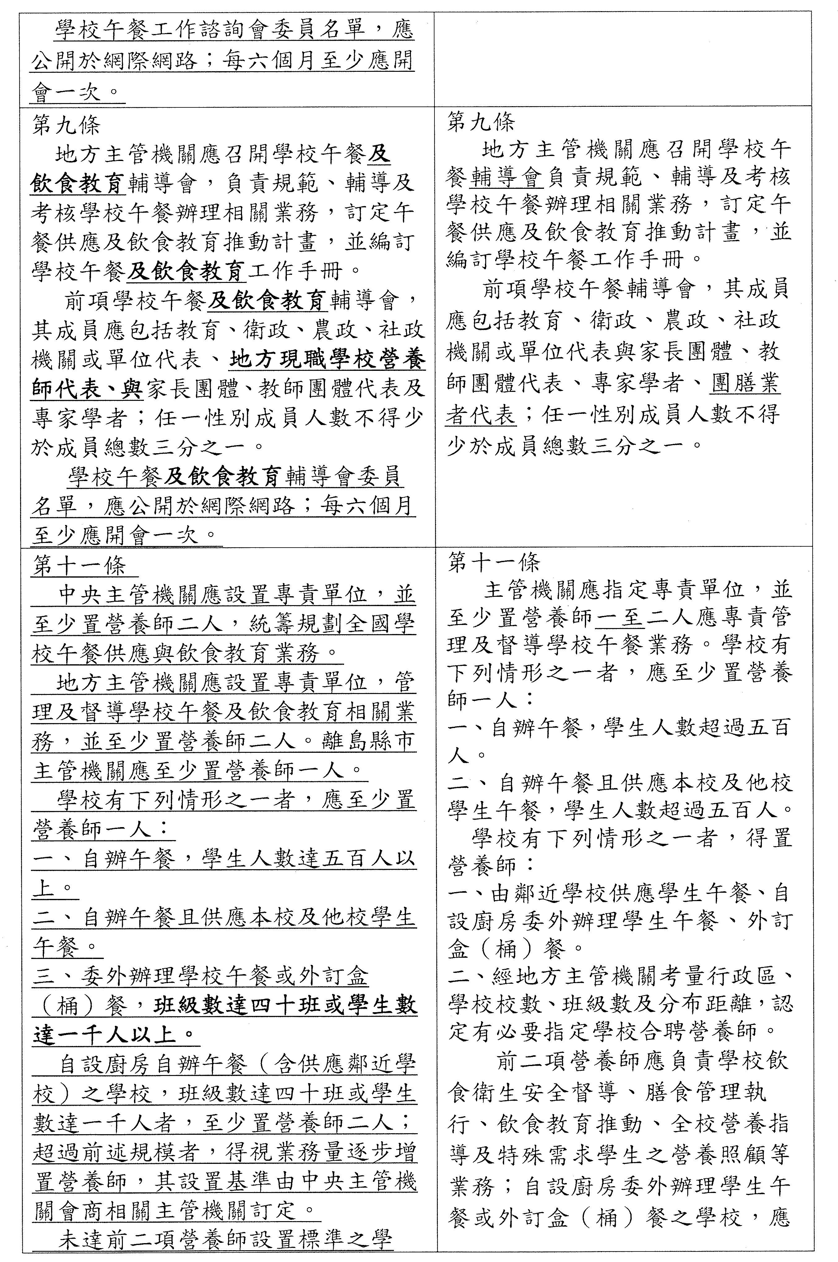
第十條 主管機關應指定專責單位,並至少置營養師一至二人專責管理及督導學校供餐業務。學校有下列情形之一者,應至少置營養師一人:

一、自辦供餐,學生人數超過五百人。

二、自辦供餐且供應本校及他校學生,學生總人數超過五百人。

學校有下列情形之一者,得置營養師:

一、由鄰近學校供應學生餐食、自設廚房委外辦理學生供餐、外訂盒(桶)餐。

二、經地方主管機關考量行政區、學校校數、班級數及分布距離,認定有必要指定學校合聘營養師。

前二項營養師應負責學校飲食衛生安全督導、膳食管理執行、飲食教育推動、全校營養指導及特殊需求學生之營養照顧等業務;自設廚房委外辦理學生供餐或外訂盒(桶)餐之學校,應於採購契約定明廠商營養師與學校營養師之工作區分。學校營養師除負責前項校內相關工作外,得由主管機關統籌規劃運用,支援主管機關或其他學校辦理前項所訂學校午餐業務。

前項營養師業務應由營養師親自執行,如營養師長期請假,應聘具營養師證照之代理人執行。

前二項所稱之營養師,其聘任、考核、教育訓練及其相關事項,由中央主管機關定之。

明定學校置營養師之規定及營養師之職責。

第十一條 主管機關對學校辦理供餐優異者,應予獎勵;辦理不善者,應令其限期改善,屆期未改善或情節重大者,由各該主管機關議處。

明定對於辦理不善者應令其限期改善,屆期未改善或情節重大者,由各該主管機關議處。

第十二條 本條例施行細則,由中央主管機關定之。

明定本法施行細則由中央主管機關定之。

DW6720086 十三條 本條例自公布日施行。

明定本法施行日期。

委員吳思瑤等提案:

學校午餐及飲食教育條例草案

DW7189450

說明

第一條 為促進高級中等以下學校(以下簡稱學校)學生之身心健康發展,培養正確飲食觀念、認識在地食文化及尊重食物之教育目的,並充實與普及現行學校供給午餐飲食制度,特制定本條例。

本條例未規定者,適用其他相關法律之規定。

一、本條例之立法目的。

二、本條例未規定者,適用其他相關法律之規定。

第二條 本條例所稱主管機關:在中央為教育部;在地方為直轄市、縣(市)政府。

主管機關掌理學校午餐與飲食教育之規劃、推動及監督等事項。

本條例所定事項,涉及中央各目的事業主管機關職掌者,由中央各目的事業主管機關辦理;其權責劃分如下:

一、衛生福利主管機關:學校午餐營養與均衡飲食、廚房與校園食品衛生安全之規劃、推動及監督事項。

二、農業主管機關:學校午餐食材之源頭端抽(檢)驗、監督及輔導供應國產農產品推動事項。

三、環境主管機關:預防具食品安全風險疑慮之毒性與關注化學物質流入食品鏈及廚餘再利用之推動事項。

四、其他學校午餐及飲食教育相關事項,由各相關中央目的事業主管機關依職權辦理。

明定本條例之主管機關。

第三條 學校及各級主管機關,應依本條例之規定,辦理學校午餐及推動飲食教育工作,並得視需要提供其他學校飲食。

一、規定本條例之適用對象。

二、因應現代雙薪家庭普及的社會狀況,學校飲食應包含午餐但不限於午餐,而有提供早餐、晚餐及點心的可能性,以擴充服務滿足學童成長所需的營養飲食。

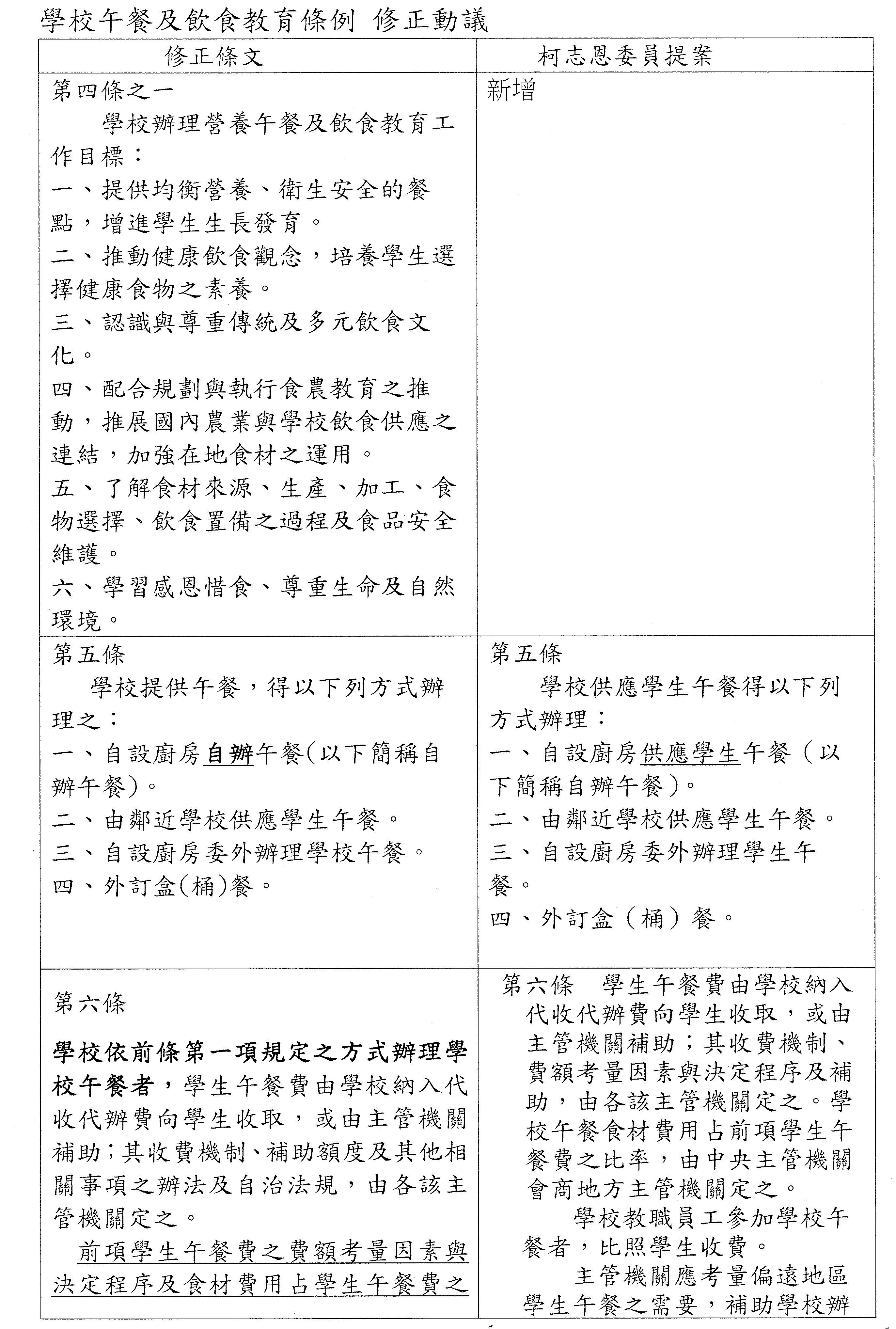
第四條 學校午餐以學校自設廚房供餐為原則;必要時,得以自設廚房委外辦理學生午餐,亦得由鄰近學校供餐或外訂盒(桶)餐方式辦理。

高級中等學校供應學生午餐,除依前項規定之方式辦理外,並得以經學校午餐供應會或相關會議決議之其他方式辦理。

各級主管機關應鼓勵及補助學校自設、修繕及更新廚房供應午餐;其補助辦法或自治法規,由各級主管機關定之。

學校供應飲食,應尊重學生不同飲食需求。

學校得以餘裕空間,設置獨立用餐空間;其獎勵辦法或自治法規,由各級主管機關定之。

一、第一項考量以學校自設廚房供餐在食材的採購與製備及餐食送到學生用餐地點皆較易掌握其安全衛生與品質,爰明定學校午餐供應方式,以學校自設廚房供餐為原則;必要時,得以自設廚房委外辦理學生午餐,並得由鄰近學校供餐或外訂盒(桶)餐方式辦理。

二、定明高級中等學校供應學生午餐得經學校午餐供應會或相關會議決議之其他方式辦理。

三、參考學校衛生法第二十三條之二第三項有關主管機關應補助國民中小學設置廚房,並因應山地、偏遠及離島地區之需要,補助學校辦理飲食之規定。

四、第三項為鼓勵學校以自設廚房供餐,對於廚房所需經費由各級主管機關訂定補助規定給予協助。

五、第四項因應學生的不同飲食需求,學校在供餐時應予尊重,並保留選擇機會。

六、第五項因應少子女化學校較有餘裕空間,並使學生在用餐時刻能有好的用餐環境,爰由各級主管機關鼓勵學校設置獨立用餐空間並充份運用空間,其獎勵辦法或自治法規,由各級主管機關定之。

第五條 學生午餐費應本使用者付費原則,由學校納入代收代辦費向學生收取,或由各級主管機關補助;其收費機制、補助額度及其他相關事項,由各級主管機關定之。

學校教職員工參加學校午餐者,比照學生收費。

中央主管機關得依地方財力級次、學校地理位置、供餐模式,補助地方主管機關辦理學校午餐相關經費及弱勢學生午餐費。

各級主管機關因應山地、偏遠及離島地區學生午餐之需要,除補助學校辦理午餐經費外,應會同農業主管機關協助在地食材供應事宜;其補助辦法或自治法規,由各級主管機關定之。

各級主管機關及學校得依公益勸募條例及各級學校扶助學生就學勸募條例規定,接受民間團體或個人捐贈學校飲食經費。

前五項所定代收代辦費、補助款、捐贈款應專款專用管理之。

一、第一項收費機制及費額,由各級主管機關定之。對於學校辦理午餐所需食材、運輸等費用,得由各級主管機關定訂補助規定,另參考國民教育法施行細則第七條第三項第一款規定,學校依學生個人需要及使用之事項,或學校為學生相關權益及福祉,接受委託代收代辦午餐費係屬代收代辦費。

二、第二項學校教職員工參加學校午餐者,比照學生收費。

三、第三項考量地方財政因素,對於地方主管機關辦理學校午餐相關經費及無力支付飲食費的弱勢學生,其飲食費得由中央主管機關依地方財力級次、學校地理位置、供餐模式給予補助。

四、第四項參考學校衛生法第二十三條之二第三項有關主管機關應因應山地、偏遠及離島地區之需要,會同農業主管機關協助在地食材供應事宜,其補助辦法或自治法規,由各級主管機關定之。

五、第五項為延續社會公益人士或團體對學生用餐之關懷,各級主管機關及學校得依公益勸募條例及各級學校扶助學生就學勸募條例規定,接受民間團體或個人捐贈學校飲食經費。

六、第六項規定飲食費、補助款及捐贈款應專款專用,以保障學生用餐權益。

第六條 各級主管機關應會同農業主管機關鼓勵學校採用在地食材、發展地方飲食特色,並協助偏遠地區學校辦理學校飲食之在地食材供應事宜。

各級主管機關得協助偏遠地區學校,推動校群實施聯合採購,確保食材品質穩定,減輕行政負擔。

參考學校衛生法第二十三條之二第三項有關主管機關應因應偏遠地區食材取得困難需要協助,因此應會同農業主管機關協助,透過農業單位對農民輔導機制,與當地農民合作,地產地消,協助在地食材供應事宜。另,除偏遠地區學校外,學校主管機關與農業主管機關亦應鼓勵學校採用在地食材、發展地方飲食特色。

第七條 中央主管機關為促進學校午餐品質及飲食教育,應召開學校午餐及飲食教育政策會,辦理下列事項:

一、訂定學校午餐及飲食教育政策及計畫。

二、督導地方主管機關執行學校午餐及飲食教育推動事項。

三、規劃其他有關促進學校午餐及飲食教育重大事項。

四、其他有關事項。

前項學校午餐及飲食教育政策會,其成員應包括中央衛生福利、農業、環境、政府採購主管機關、地方主管機關代表及教育、營養、保健、食品衛生相關專家學者;任一性別成員人數不得少於成員總數三分之一。

學校午餐及飲食教育政策會委員名單,應公開於網際網路;每六個月至少應開會一次。

為辦理學校午餐及飲食教育政策及訂定計畫、督導地方主管機關、規劃其他有關促進學校飲食發展重大事項之諮詢,及據以規範、輔導及考核國立學校學生午餐相關業務,明定中央主管機關應召開學校午餐及飲食教育政策會,考量學校飲食所涉及衛生、食材、採購及地方主管機關辦理事項,納入中央衛生福利主管機關、農業主管機關、政府採購主管機關、地方主管機關代表及專家學者為政策會成員,並明定任一性別成員之比率。上開出席之農業代表或學者專家,應考量各地農產供應現況,瞭解各地區學校飲食供應內容。

第八條 中央主管機關應設置學校飲食教育及研究中心,其任務如下:

一、研發學校飲食食譜。

二、協助學校建構及運用廚房。

三、建立學校廚師在職訓練與考核機制。

四、設計健康飲食教育、食農教育與地方食文化課程。

明定中央主管機關應設置學校飲食教育及研究中心。

第九條 各級主管機關應召開學校午餐及飲食教育推動會,負責規範、輔導及考核學校飲食辦理相關業務,訂定學校午餐供應及飲食教育推動計畫,並編訂學校午餐工作手冊。

前項學校午餐及飲食教育推動會,其成員應包括教育、衛政、農政、社政機關或單位代表與家長團體、教師團體代表及專家學者;任一性別成員人數不得少於成員總數三分之一。

學校午餐及飲食教育推動會委員名單,應公開於網際網路;每六個月至少應開會一次。

一、為擴大參與提高透明度、嚴謹流程與完善規範,以落實各學校飲食辦理及監督,第一項參考學校衛生法第二十三條之二第一項規定,明定各級主管機關應召開學校午餐及飲食教育推動會,負責規範、輔導、考核及獎懲學校辦理午餐相關業務。另因飲食教育除以學校正式課程為中心,並藉由不同類型活動、時間及資源於課程外補充或加強健康飲食觀念,爰明定各級主管機關應訂定飲食教育推動計畫,編訂學校飲食工作手冊,俾利供學校辦理飲食工作有所依循。

二、第二項明定各級主管機關所召開之學校午餐及飲食教育推動會組成並明定任一性別成員之比率,俾利規範、輔導及考核所轄學校飲食辦理相關業務。

三、學校午餐及飲食教育推動會,應邀請當地農產生產業者代表擔任成員,以利學校飲食供應可以與在地食材供應連結。

第十條 學校應召開學校午餐及飲食教育推動小組會議,辦理學校午餐供應、飲食教育、食品安全、膳食採購、廠商稽核及其他學校飲食之相關事項;其組成、評選及迴避原則,由各級主管機關定之;其成員組成應包含現任學生代表及現任家長代表,現任家長應占四分之一以上;任一性別成員人數不得少於成員總數三分之一。

學校午餐及飲食教育推動小組會議委員名單,應公開於網際網路;每學期至少應開會二次。

為維護學校飲食食品安全,評選優良廠商,為制度上應改進之處,在評選階段更應嚴格把關,爰明定學校辦理飲食應召開學校午餐及飲食教育推動會議,並明定組成、評選及迴避原則由各級主管機關定之,及明定學生、家長及性別比例。

第十一條 學校應推動健康飲食教育、用餐禮儀、食品安全,認識傳統及多元飲食文化,尊重生命及自然環境,並結合美感教育,融入課程。

學校實施健康飲食教育,得設飲食教育專科教室。

學校應鼓勵學生參與學校飲食準備過程,並結合家庭與社區之人力及資源,辦理健康飲食教育、食農教育及環境保護教育。

學校應結合飲食教育,推動地方食文化創生。

主管機關對於推動飲食教育之學校、機構、民間團體及人員,應予協助及獎勵。

一、學校飲食所內涵之各項教育的實施及課程與飲食專科教室的設置,鼓勵學生參與學校飲食準備過程,增進學生廚藝並與家庭及社區結合。

二、學校應配合在地食材選用,並依地方飲食文化特色推動地方創生。

第十二條 各級主管機關應指定專責單位,並置營養師若干人,專責管理及督導學校午餐業務。

學校應指定專責單位,並置午餐執行秘書,由學校教職員或營養師兼任,負責規劃、設計、推動學校午餐工作,由教師兼任者,其減授課節數、獎勵及其他相關事項,由中央主管機關會商地方主管機關定之。

學校供應午餐或聯合數校供餐,學生人數達五百五十人以上者,應至少置營養師一人;跨校聯合聘任營養師者,由地方主管機關考量學校校數、班級數及分布距離定之。

前項營養師應負責學校飲食衛生安全督導、膳食管理執行、健康飲食教育實施、全校營養指導及個案營養照顧等業務。

學校自辦午餐應依勞動基準法雇用廚務人員,並依學校烹飪環境之需要辦理在職訓練;廚務人員之資格條件、人數及工作管理,由各級主管機關定之。

一、第一項參考學校衛生法第四條明定各主管機關,辦理飲食應設置專責單位及並置專業人員。

二、第二項參考學校衛生法第六條第一項明定學校應指定專責單位或專責人員負責規劃、設計、推動學校飲食工作。應由學校指定專責單位,並置飲食執行秘書,由學校教職員或營養師兼任。

三、第三項參考學校衛生法第二十三條之一,明定學校飲食供應規模或聯合數校供餐學生人數達五百五十人以上者應設置營養師之規定,又為縮短城鄉差距,考量跨校聯合聘任營養師之需求,因此保留由直轄市、縣(市)主管機關考量學校校數、班級數及分布距離定之作適度配置的機制。

四、第四項參考學校衛生法第二十三條之一第二項規範學校營養師職責。

五、第五項學校自辦飲食者應雇用廚務人員,並辦理在職訓練;其資格條件、人數及工作管理,由各級主管機關定之。

DW7081873 十三條 學校應加強廚房其他餐飲場所之衛生管理。

各級主管機關或學校應辦理前項設施相關人員之衛生訓練、進修及研習。學校廚房管理,應符合食品安全衛生管理法第八條第一項所定食品之良好衛生規範準則。

各級主管機關應督導學校建立飲食衛生自主管理機制,落實自行檢查管理。學校每週應至少檢查學校廚房一次,並予記錄;其紀錄應保存三年。

各級主管機關應會同所在地農業及衛生主管機關定期抽查學校飲食衛生,每學年至少一次,並由農業或衛生主管機關抽驗學校食品之衛生安全及品質。

學校飲食採外訂盒(桶)餐方式辦理者,其廚房衛生管理,應符合食品安全衛生管理法相關規定。

第一項至第三項及前項之管理及設置、相關人員之衛生訓練、進修及研習及督導項目、方法、稽查及其他應遵行事項之辦法,由中央主管機關會商中央農業主管機關及衛生福利主管機關定之。

中央主管機關應定期會同地方主管機關稽查學校午餐辦理情形並派員輔導訪視;其稽查項目、校數、執行方式及其他相關事項之辦法,由中央主管機關會商地方主管機關定之。

一、參考學校衛生法第二十二條規定學校應加強廚房其他餐飲場所之衛生管理相關規定,包括人員衛生訓練、進修及研習、自主管理紀錄及保存、主管機關抽查機制。

二、第一項至第三項學校廚房之衛生管理、人員衛生訓練進修及研習、廚房管理之規定。

三、第四項學校飲食衛生自主管理機制之建立及自主管理及紀錄。

四、第五項,各主管機與各目的事業主管機關共同為學校食品安全衛生把關。

五、第六項對廠商之管理,學校飲食採外訂盒(桶)餐方式辦理者,其廚房衛生管理,應符合食品安全衛生管理法相關規定。

六、第七項規定第一項至第三項及第五項之管理及設置、相關人員之衛生訓練、進修及研習及督導項目、方法、稽查及其他應遵行事項之辦法,由中央主管機關會商中央農業主管機關及衛生福利主管機關定之。

七、定明中央主管機關應定期會同地方主管機關稽查學校午餐辦理情形並派員輔導訪視。

DW2314198 十四條 學校應督導供售學校食品之廠商至中央主管機關指定之系統平臺登載當日供餐之主食材原料、品名、供應商、標章等資訊。

學校自辦午餐者,學校或供應商應登載食品相關資訊至前項平臺。

學校採外訂盒(桶)餐者,應提供二家以上外訂盒(桶)餐之廠商,以利學生選擇。但情形特殊報經各級主管機關核准提供一家者,不在此限。

學校採外訂盒(桶)餐者,廠商應符合食品安全管制系統準則之規定。學校得隨時派員或委託代表到廠瞭解食品衛生管理作業,發現有衛生不良情形者,應立即通知所在地衛生主管機關依食品安全衛生管理法及相關規定處理。

參考直轄市縣(市)政府及所屬國民小學及國民中學辦理學校午餐應注意事項,明定對廠商之規範及飲食資訊透明化。

第十五條 學校供應午餐應依中央主管機關所定學校午餐食物內容、營養基準及中央衛生福利主管機關所定國人膳食營養素參考攝取量,提供衛生、安全及營養均衡之飲食,應尊重不同文化背景、宗教或身體健康之飲食需求,並提供蔬食餐之選擇。

學校供應午餐食材應優先採用國產且可溯源之農產品,拓展國內農業與學校午餐供應之連結,建立追溯追蹤機制,並應依學校衛生法第二十三條第三項規定辦理。

一、明定學校辦理午餐應依中央主管對國人膳食營養參考攝取量、衛生、安全及均衡之飲食。

二、明定學校辦理飲食對於食材之選擇。

第十六條 學校應以公平公開之程序辦理學校午餐採購,不得要求廠商提供支應學校活動或措施所需之經費,或設備等其他回饋。

學校辦理學校午餐採購之契約,應以採用中央主管機關訂定之範本為原則,並報主管機關備查。

前項範本,由中央主管機關定之。

公立學校應依政府採購法辦理學校午餐採購;私立學校符合該法第四條第一項規定者,亦同。

一、定明學校辦理營養午餐採購之注意事項。

二、定明學校辦理學校午餐採購之契約,應以採用中央主管機關訂定之範本為原則。

第十七條 學校依第七條第一項規定之方式辦理學校午餐,應成立專戶,其收支帳務處理,依會計法及相關規定辦理;收支明細應至少於每學期結束後二個月內公開於網際網路。

定明學校飲食財務收支帳務處理及透明化。

第十八條 各級主管機關對所轄學校辦理飲食成效優異者,應予獎勵;辦理不善者,應令其限期改善,屆期未改善或情節重大者,由各級主管機關議處;涉及刑責者,移送司法機關辦理。

學校供應學生午餐,其辦理廠商及供應食材廠商著有成效者,各該主管機關應予獎勵。

一、明定對於辦理飲食優異學校及辦理不善者之獎勵與議處,及觸犯刑責者之移送司法機關辦理。

二、明定學校午餐辦理廠商及供應食材廠商著有成效者應予獎勵。

第十九條 中央主管機關應寬列預算協助辦理及推動學校飲食。

明定本條例中央主管機關應寬列預算,俾利推動學校飲食工作之執行。

第二十條 本條例施行細則,由中央主管機關定之。

明定本條例施行細則由中央主管機關訂定。

DW4577279 二十一條 本條例自公布日施行。

明定本條例之施行日期。



二、修正動議:

 1.

 2.

 3.

 4.


 5.


 6.


 7.

 8.

 9.

主席:我們現在就到台下,大家一起來進行審查。

各位委員還有行政官員,我們先就上次的決議部分來作一個說明,讓大家進入後續的審查當中,可以接著前面一些已經有的成果或指引繼續審查。上次是在1127號進行第一次逐條審查,我們已經達成以下決議:首先是法案名稱確定為「學校午餐及飲食教育條例」,這個版本是以柯志恩及陳培瑜等人提案的名稱通過的。第二個決議是各章章名均不採納,這也是一個重點。另外,因為第一條保留,我們等一下也可以來討論,目前已經有共識的是在第二條,大家可以看一下,第二條的內容是「本條例所稱主管機關:在中央為教育部;在直轄市為直轄市政府,在縣(市)為縣(市)政府(以下簡稱地方主管機關)。主管機關掌理學校午餐與飲食教育之規劃、推動及監督等事項。本條例所定事項,涉及中央各目的事業主管機關職掌者……」,針對這部分,現在大家應該都有拿到條文對照表,那我還需要再唸完嗎?因為第二條是當初已經修正的,而第三條有涉及到第一條營養午餐要實施的對象,因為這個原因,所以第三條沒有審。我在想我們是不是回到第一條保留的部分一起開始來審查並確定它的內容?現在我已經做完說明,請大家表達意見。

柯委員志恩:不好意思,召委,我現在可以發言嗎?

主席:可以。

柯委員志恩:在審這個案子之前,我還是覺得教育部真的需要來做幾個釐清,我們當然希望所有的法案三讀之後就能夠確實執行,上次審查是在11月幾號……

鄭部長英耀:27號。

柯委員志恩:幾乎已經經過一個月時間,在這30天當中,我們沒有看到教育部來個別溝通,所以我也不曉得教育部目前對這部法的態度到底是如何,最重要的是,現在教育部的意見到底等不等於行政院的意見?因為行政院沒有版本,以過去來說,比方像AI或者是學輔法,尤其我必須說學輔法那時候在行政院已經在路上了,所以我當召委的時候讓學輔法可以讓大家這樣討論,可是這部法到目前為止,我只要問文字各方面是不是等於行政院的版本?一個多月來行政院沒有任何動作,教育部也沒有任何動作,我不希望我們坐在這邊是審心酸的。

還有一個很切實的問題,我也知道營養師給我們非常多想法,這在等一下的條文當中也會提到一些,但是有一個最根本的問題,這個實施完之後,目前的營養午餐補助到底會不會發生一些變動?現在已經搞到有太多、太多三讀之後沒有辦法執行的,最重要的是,這些我們通過之後,等一下會有很多外加的金額,以這些金額來說的話,現在財劃法要用哪一個版本我自己都搞迷糊了,然後中央跟地方怎麼分配?我覺得這些東西如果沒有釐清,最重要的是沒有行政院送出來的版本,我們就這樣子在這邊審,然後到最後結果完全是不一樣的話,我會覺得我們在現在這個時間點上面是有一些浪費。從上次到現在,我以為這一個月當中會有一些突破,起碼行政院那邊的態度或者是我們這邊的部分,但現在還是沒有嘛!所以我覺得我們自己關起門來在這邊自己審是審開心的。這個東西還是非常重要,我覺得需要教育部來加以釐清,否則的話,真的是審心酸的,這還是需要來做一個說明啦!

主席:謝謝柯志恩委員在正式進入第二次審查之前所提供的意見。我們過去是聽到彭署長的意見,不過還是要請行政部門或是部長來直接講,據我所知,它本來就已經……就是政府大部分都已經補助起來了,雖然權限是屬於地方的,但如果地方不夠的話,大部分都是中央政府在補助。不過因為我是聽聞的,所以我想還是應該由行政部門主動提出正式的說明,包括在沒有行政院版本的情況下,這個版本代表什麼意義?

現在請彭署長說明。

彭署長富源:謝謝召委。剛剛柯委員所問的問題,真的與本法在推動過程中有非常重大的關係,可能以後的財源要一起考慮。關於柯委員所關注到已經執行的74億,那些錢在114年就是由中央政府補助,明年這74億就劃歸請地方政府能夠編列;再來,如果這個法通過的話,約略還會再增加44億。所以整體而言,地方政府在115年的時候要編列74億,如果再加上今天所通過的部分可能會外加44億,將會達到118億。

柯委員志恩:中央付多少?

彭署長富源:因為在財劃法的劃分上,這部分初步是屬於地方自治的事權,所以會有這樣的考慮,但其中國立學校的部分比較少額,那部分會由教育部來負擔,所以地方自治的部分,按照剛才講的就是一百一十多億,也就是總額是118億,可能扣掉國立學校高中的部分……

柯委員志恩:118億……

彭署長富源:118億目前都是由地方負擔,所以委員也可以考慮一下這個情形。有一種情況是這裡可不可以……如果今天一直審,其實大家是基於福國利民,對於孩子的健康也都非常照顧與重視,建議可以審比較屬於國家方向的部分,至於比較具體涉及到經費以及過於操作面的部分,是不是容地方跟我們再談一下?因為這個地方自治的情況蠻明顯的,例如現行就有10個縣市是餐費自己處理,所以如果我們談到了後面的條文有涉及到餐費,依照現在財劃法的情形,再加上地方又已經是自己處理餐費,對那10個縣市而言,我們今天講的118億分擔到他身上,他又要再外加一筆,等於是他自行負擔的餐費之外,還要再外加。整體而言,我覺得在地方要賦能的同時,經費也給了,可能還是要尊重原屬於地方就已經非常認真在執行的法制,這是第一點,謹就行政院在這部分的經費情形以及地方現行的情形做個綜合說明,謝謝委員。

委員志恩:所以我們才需要行政院的版本啊!你沒有版本,我們現在在這邊討論也不可能讓它…

主席:等一下,我們請謝龍介委員再說明一下。

其實另外一個問題在於現在部版和行政院可能會有什麼差距嗎?這部分……

柯委員志恩:行政院沒有版本啊!

主席:等一下、等一下,請謝龍介委員先說明。

謝委員龍介:部長,針對租屋補助,內政部國土署在今年年初就有發文,也就是在要進入下半年的時候,他就發文給各縣市說這項補助改成看地方縣市政府要補貼多少,可見基本上他就是接受在野黨的財劃法版本,所以他才會發這個文嘛!現在變成行政院撐住了,就是財劃法不動,所以現在變成這44億他也不敢給我們承諾,究竟將來這是全部歸由中央來處理?或是按照新版財劃法,不管最後通過誰的版本、實施誰的版本,這些錢基本上就是地方要自籌,然後整個財政劃分劃下去了,像臺南市把國立高中職……現在六都大概只有臺南市是這樣,當時就是賴總統當市長的時候,他說臺南市財政困難,所以叫教育部中辦拿回去辦,所以變成這些錢是由中央在處理。財劃法通過以後,包括供餐費及相關補助大概就是全部要歸到地方政府。他們現在當然不敢說,因為他們如果說的話,就等於財劃法準備要施行了,所以他們不敢有版本,他們怎麼會有版本?你要講清楚,你乾脆講清楚將來就是這樣啊!只是財劃法各縣市能拿多少,現在不知道而已嘛!沒有那個答案,所以現在大家都不敢講啊!

主席:好,內容上面好像是行政院版本因為財劃法的爭議,不過我們也知道,現在是因為沒有公告,行政院自己說如果它的版本被列入……我現在說的是行政院的財劃法,行政院的財劃法如果被拿來審的話,行政院表示它對地方的補助是最多的,相較於現在在野黨的版本,是這樣的情況!而且它已經有做一些相關的調整。現在的意涵是……

我想問一下教育部長,部長,請問一下現在的部版……因為你們有跑過程序,事實上,彭署長他們已經有建議版本,雖然沒有真的到部版,但是文字就用建議文字,這個所代表的意義跟……針對現在你們自己提出來的,你們有考慮到財政方面的處理嗎?

鄭部長英耀:跟主席還有各位委員報告,誠如之前在營養午餐法第一次審查的時候,我也跟各位委員報告過,以目前來講,中央跟地方是合作的,我們怎麼樣去確保學生的飲食能夠安全健康,我想那一定是教育部一直以來的立場,也感謝委員對中小學生飲食的關心。

以目前來講,大家關心學校的營養午餐是不是用國產食材可溯源的,這個機制我們基本上都掌握了,也就是我們透過成大協助開發的食材登錄機制,還有所有檢核,目前國產可溯源已經達到99%,這個系統也提供各縣市,包含偏鄉營養午餐菜單設計的各項營養成分,我想這還是要跟委員報告。

第二個,目前地方跟中央還是有一些……大家都關心,目前我們看到本於各縣市財源跟縣市首長對營養午餐政策的推動,已經有10個縣市提供免費的營養午餐,這是第二個補述。

第三個,以目前來講,國教署每年都編有74億用來支持經濟弱勢的國小學生營養午餐,包括三章一Q的經費,還有偏鄉營養午餐所需要的人力等等,事實上國教署還不只這樣的補助,但是剛才委員所提的,因為這屬於地方自治的權限,中央跟地方在經費上確實有剛才委員特別提到未來財劃法所形成的狀況。針對這部分我們教育部的立場,對這些經濟弱勢或者偏鄉,我們要怎麼樣給予協助,但是我們也鼓勵各地方縣市政府本於自己的財政以及對學童的照顧。我相信在這部分,現在教育部去想像未來的經費,我們確實已經會有一些力有未逮,我們也期待地方承擔更大的責任。

也感謝委員的關心,事實上我上任這一年半以來,彭署長一直在跟22個地方縣市進行許多座談溝通,但是目前確實一直還都沒有共識,包含提供午餐的業者、包含各地方縣市,確實還沒有共識!所以也因為這樣,我們很難在行政程序裡面提出院版的營養午餐法。我想議題大家都關心,但是怎麼樣給學生吃得更健康、更安全,並且能夠善用在地新鮮的食材,給學童更好的照顧,我想我們的立場都是一致的,作以上補充說明,謝謝。

主席:我先回應一下,這邊跟大家講一下,其實柯志恩委員所關心的部分當然是財源的問題,可是一個很重要的原則是我們並不是在訴求免費的營養午餐,這是重點!因為營養午餐只是提供了由國家保證食材的餐食,包括飲食教育,以及在經費上面對於弱勢偏鄉的補助,最重要的原則是使用者付費,大家應該要清楚是使用者付費!關於使用者付費,在權限的處理上,它本身是地方政府為主,目前22個縣市當中有10個縣市表示財政夠了,所以就已經全部免費了,而有些不是免費的部分,其實很重要的就是使用者付費。在正常情況下,使用者,包括從學校或是從家長為孩子提供這些午餐,這是一個重要的原則,我們並不是要訴求在營養午餐法通過之後就是免費的營養午餐法,類似像這個狀況,因此在財源部分,我的理解是這樣子!

這部分我提供的是對於經濟弱勢及偏鄉,基本上教育部都有做相關的補助,我就提供這樣的資訊,謝謝。

還有要回應的嗎?

范委員雲:主席,因為我只是想……

主席:等一下,剛才……

范委員雲:因為我們還沒有實質討論,第一個,沒有人一直強調這是免費營養午餐法,也沒有人一直強調這是使用者付費,因為這樣子可能會造成誤解,我想先釐清,因為我們根本還沒有進來審啊!對不對?也許召委的版本是使用者付費,但是我至少沒有聽過……就像您講的已經有那麼多縣市目前是免費的,但我們目前針對經費沒有一個看法跟共識,我先釐清一下。

主席:陳秀寳委員。

陳委員秀寳:謝謝主席。當然營養午餐法非常的重要,這個攸關我們孩子在學校用餐相關的食安,但是剛才部長也有報告過,以目前來講,在營養午餐法還沒有訂下來之前,我們在供餐的食物裡面,透過午餐契約的方式,廠商必須提供在地三章一Q的產品,以及相關的罰則都訂得很清楚,對於混充或是假冒的產品,我們都有很重的罰則規定在,我們也有豬肉儀表板,以確保我們的學童在學校吃的肉品的安全。

但剛才講到一個很重要的重點,為什麼沒有院版?那是因為現在財劃法的版本還沒有很確認,所以中央跟地方的財源分配沒有確定之前,我們在執行營養午餐的時候,相關的經費、事權也沒有很明確。雖然署長有一直召開地方做這些相關的討論,但是大家還沒有共識。我們的午餐專法定下來之後,裡面的規定、補助等等相關執行的方面,其實跟經費是息息相關的。不管是之前的74億,或者是後來新增加的44億,我們都應該讓教育部跟地方有充分的討論,有這樣的共識之後,我們討論營養午餐法的時候才會根據事實是這樣做、事權是這樣子做,分配之後就剛好跟午餐法是契合起來的!

我想你現在很急著要審是因為我們覺得營養午餐法很重要,但是如果沒有院版跟我們自己的版本一起討論的話,我覺得將來對於補助、對於財務的分擔、對於整個執行面都沒有共識,其實也不符合現在的現況,以上。

柯委員志恩:我還是要特別強調,從1127號到現在,這一個月我們都在續審營養午餐法,可是在這個月當中我沒有收到任何行政部門來跟我們溝通,所以我不曉得這一個月擺在這個地方到底有沒有更積極的做法?但是我針對剛剛部長所提到的,當然我知道現在10個縣市裡面還有非常多人……教育部對於各縣市該提供的補助都是有,但是營養午餐……說實在的,召委也是,我覺得最大的部分還是應該在於營養師專業的把關,這個才是整個營養午餐法中非常重要的。我們未來及等下提出的很多版本,為什麼說跟財源有很大的關連?因為像我們就認為在很多地方恐怕營養師不是至少一人,我都覺得可能要兩人,這個數字等等之類,還有所謂的營養師到底要做什麼樣專業的工作?我們如何確保他們的專業能夠在學校得到發揮?這是整部營養午餐法非常重要的精神。但是在這樣的部分裡面,我們可能會因此需要增加很多的財源,這個財源如果沒有辦法得到行政院考量中央、地方,而且在這個財源分配完之後所做可以更加往後執行層面的面向,那我們每個立委都在這邊,根據自己的想法說出一個我們認為很合適的數字,而這個數字政府又做不到,因為沒有院版,這才是我最擔心的。

為什麼說要有一些確定的部分?然後最重要比較大的確定是行政院部分,而且你剛剛已經分得很清楚了嘛!有關於中央的部分,宣誓性的方面我們當然很好,可是宣誓性的部分不是我們要的,我們要的是真的把財源下放到地方之後,每一個營養午餐,包括補助給學校,學校再轉給廠商,還有包括偏遠地區營養師的問題,以及廚餘的問題,現在很多地方都完全拒收廚餘,這些都是地方真正在執行面上所面臨的困難,這才是我們今天坐在這邊修營養午餐法最大的目標,也就是幫地方、幫中央,然後給我們的孩子。如果今天坐在這個地方,但很多先前的問題沒有辦法得到釐清的話,我們在這邊審出一個很漂亮的數字,卻沒有辦法執行,還是沒有用嘛!最重要,還是一句話,院版什麼時候出來?院的態度到底是怎麼樣?我們真的還是覺得坐在這邊是審辛酸的,真的是!真的是在審心酸的!院沒有給我們財源,然後這個部分到底要怎麼樣處理?我覺得部還是要給我們一個更明確的說法啦!

主席:萬美玲委員。

萬委員美玲:好,不要嘆氣喔!我想我綜合一下,我們在教文審營養午餐專法,其實從上一屆或者更早之前,大家都非常關心,我們有志一同關心這個議題,無非就是希望透過專法的設立,讓我們的營養午餐能夠吃得好、吃得安心、吃得營養,為孩子的健康來把關。這個共識都有,但是我剛才聽到這樣子,我覺得把他做一個結論,就是剛剛也跟部長溝通過嘛!我們今天在這裡審,每個委員其實都非常地認真,也很細緻在看,但是按照這麼多的版本,我們把它整合好,就算能夠跟著現在教育部的建議版,把它審查完了,但是第一個,我們要看可以被執行率有多高?可執行性有多高?

現在攸關到不管是中央的態度,院版沒有出來,地方上各縣市現行的狀況不一,縣市的財源狀況現在也不明,在這樣的情況之下,我們就算在這裡審,到時候到底被執行率跟可執行性有多少?我覺得這都是一個問題。若我們今天審查完了,但各縣市現在的狀況是不同的,要如何去因應我們審完的版本,以及他們可運用的經費,能夠達到我們審議後想要得到的結果?我覺得這個可能都要審慎去思考。要審,大家所有的時間在這個地方,而且我們的版本也都有了,可是現在審查出來,我想教育部也有教育部現在的看法,就院版到現在為止,這麼多的時間給他卻完全都不出來,那我覺得其實行政院的態度也很可議啦!所以,如果我們今天要在這裡這樣子審,那意義是怎麼樣?我覺得召委可以再考量一下。

主席:好。

郭委員昱晴:主席。

主席:郭昱晴委員。

郭委員昱晴:在這裡還是跟大家講一下,昨天(1223日)在程序委員會中,其實財劃法的修正案已經被否決第五次了啦!我想這個部分還是要跟大家說一下,已經被否決了第五次,就是連付委的……我想主席您也是舉手否決的其中之一。財劃法在修法之前,其實國中小的營養午餐本來就是地方自治的事項,中央就是應該透過一般性的補助款給予縣市政府,但是現在直接又要加在所謂的……我覺得大家疊床架屋的又要求中央,我個人是認為啦……剛剛部長也有講目前已經有10個縣市是自行補助,包含桃園市、宜蘭縣、新竹縣市、彰化縣、南投縣、花蓮縣、澎湖縣、金門跟連江,我想這個已經證明地方在營養午餐的政策上面,的確也是有能力、有財源啦!上一次我們討論到第二點,現在好像又回到了大體討論,我真的覺得大家在要求所謂的院版或者講到財劃法,我剛剛再提到一個重點,就是財劃法的修正案在昨天的程序委員會上已經被否決了第五次!就是這樣,所以其實討論了這麼多,我也不知道大家要怎麼繼續下去今天的這個部分。以上。

主席:吳沛憶委員。

吳委員沛憶:我同意剛剛前面委員說的,真的坐在這邊好幾次,都覺得好心酸喔!因為我也不知道我們在審查什麼?我們要審查的重點剛剛都有提到,第一個要有財源,第二個要可執行,要知道怎麼執行。但是重點是行政院主計總處829日就把總預算送到我們立法院來了,今天已經1224日了,到現在總預算沒有審查,大家都知道,沒有審查,新增計畫、新增財源要怎麼使用?我們今天在討論的這個法,上次我們都有發言,我也支持,我也有版本啊!那新增財源在哪裡呢?什麼時候要審查總預算呢?已經1224日了,我很心酸的再次請教,我們要趕快負起責任來啊!不能新增預算、新增計畫都不通過,然後一直在講我們未來還要增加什麼?增加業務就要增加財源,財源在哪裡?請在討論的時候要負責任地說清楚。

主席:還有委員要發言嗎?葉元之委員。

葉委員元之:對啊!我也是覺得蠻心酸的,希望行政院趕快來溝通,趕快依法按照立法院通過的三讀法案來編預算,不然大家卡在這邊也不是辦法,所以希望行政院可以負起責任。但我覺得我們修法最主要就是要解決一些現狀的問題,譬如到底現在學生吃得夠不夠營養?還有譬如午秘的行政工作有沒有其他人可以來分擔等等,有很多現狀急迫的問題需要解決。所以,我覺得雖然現在行政院一直不來溝通,害得總預算沒辦法審,但該做的事情還是要做,大家還是要思考一下,怎麼透過修法的方式把問題解決。關於財源部分,另外在法律過了之後,大家還可以來溝通討論,我認為還是要積極往前走,謝謝。

主席:好,現在還有沒有委員要發言?如果沒有的話,我現在要就剛才委員們所提出來的問題請教教育部:第一個部分是請彭署長針對目前總共22縣市,其中10個縣市是免費,那其他縣市是採用什麼樣的收費?或是怎麼樣的財源來源?請說明一下。然後平均一個營養午餐大概是多少錢?平均算出那個數字出來。第二個部分,針對像教育部提出來的建議版本當初的立法目的是什麼?是不是已經有針對現狀的問題做了處理?也請你們把現狀的問題在這個部分提出。第三個就是針對營養師或加上執行秘書這部分,你們預計這個部分大概是44億要外加進去,這部分是22縣市,等於平均每一個縣市大概就多2億的情況,這個是怎麼樣的分配?就你們看到各縣市的財政負擔,目前以舊的財政劃分法來做的話,能不能引起?第四個問題是針對廚餘的問題,關於這一部分,本黨也去請教了國教署,這一部分似乎是他們跟環境部及農業部,有一個更近期、更進步的做法,就是會在今年年底到明年11日有新的做法,應該是有個方向,據說是下禮拜一就要開會,就是由環境部負責,因為廚餘的最終責任是在環境部。我就先說到這邊,就國教署已經知道的部分是不是可以跟大家來透露一下?就是剛才的4個問題,好不好?

彭署長富源:謝謝召委。剛剛6位委員所提,我也一併跟大家做個報告。首先,委員所提現在10縣市是免費,而其他22個縣市大概怎麼處理?基本上,大部分的情況都還是向家長收費,有一些情況會局部補助,沒有全額都由政府負擔。譬如他是一餐40塊,全部由政府負擔,這是一種,就是剛剛那10縣市;有一些縣市會負擔少部分,譬如補貼5塊、10塊。所以剛剛講的有3種,全免或是全由家長出,或是第三種,地方政府會出一點,沒有幫他全免。第二個問題是現在平均餐費,各縣市不太相同,我們蒐集之後發現大部分就是4560……

主席:等一下好不好?各位委員,因為現在彭署長在講非常重要的問題,大家就先靜一靜、聽一聽好嗎?這是講到財源的情況、現在的狀況是什麼,請繼續。

彭署長富源:剛剛講那10縣市之外的另外兩種情況也說明了,平均餐費目前大概是45塊到60塊之間,另外第三個問題是,這個草案立法時,我們也一直在研究委員的版本,我們自己也在解決現場,並跟地方政府一起努力,目前委員提的這個版本或是我們綜整的部分會解決什麼現況問題嗎?基本上,現況的問題其實在108年時,我們發現最嚴重的第一個問題是城鄉問題,比如盛傳哪邊吃二十多塊的餐,哪邊已經吃到了六十多塊的餐,諸如此類,所以我們用3年的時間設了一百多個廚房幫忙,花了六十多億發現可以解決,所以專法針對臺灣偏鄉很獨特的狀況,當時才比較有信心認為我們有方法了,但不是只有靠錢,可能包含設廚房、人力,還有相關的運送,透過部會合作,還有線上的一些系統來看餐有沒有是熱騰騰的,大概都有解決,我們就比較有信心繼續再往下蒐集意見。

第二個就是可能的食安問題,食安問題其實不是由教育部獨立能解決,行政院有一個食安辦下的食安五環計畫,今天所有被點名在這上面的四大部會都在裡面,我們是用系統再去處理食安問題,也就是今天吃的一道菜要能夠被溯源,而溯源前就已經被檢測,諸如此類。當時106年才六十多、七十多的比例,現在已經到達快99了,類似這樣因為有努力,所以專法有很多部分其實是我們覺得可行才敢放,換言之,那些可行的部分現在已經在做。

有一些急迫性的事在這麼多年來已經用措施,再配合委員給我們的經費解決了,所以為什麼現在行政院在處理的過程中?是因為在整體財政劃分過後,是那個問題,否則以現在來講,在113年年底以前所有委員關心的事,我們是儘量用院的角度整合力量處理食安問題,用部的所有經費、資源跟地方合作,處理營養師問題,甚至怎麼樣讓偏鄉的營養師可以有類似營養師的人力去協助,如果他不上山,但我們還是有方法進用了一百多位,類似這樣。

最後一點是,大家可能會關切這整個部分有沒有可以再精進的地方,會讓本法變成有更往前的精神,我們有時候會去對照日本、韓國的給食法,會發現營養師的比例是否可以再做什麼處理。事實上,國內跟國外的國情大家不一樣,我們有1,200位的健康老師,他在營養教育上,我們在課綱以來已經有獨特的教育,所以營養師在國內的營養師專法裡面有其角色,不一定都要跟隨國外,但是我們也吸取經驗,甚至在這一個月我個人也去比較、也看看他們吃什麼、幾菜幾湯,及我們吃得怎麼樣。

最後我要特別歸納,我們在現況上能夠處理的,其實有各法跟相關措施,這中間歷來、歷屆的召委一直排這些會議,已經一直有改良及提升、增進現場以及對食安的控制。最後一點是營養師的部分,其實剛剛講的44億是有6項,其中一項是營養師,不是44億都是營養師,所以謝謝委員也給我這個說明的機會,有關營養師,我們的方法可能會增加236人,我們現在的算法、部的建議版本會再增加,如果照一些委員的建議可能會多達300人,差不多,因為大家看到的問題差不多,所以那部分不會占到44億,老實講,但是有一些是參考其他國家,到底是用人算或是用班算,大概是這一些顧慮而已,其他的人數我們大概有算了一下。

最後一點是廚餘的問題,目前環境部也是很努力在處理,分三階段:在年底前一段、明年一段、116年以後一段。在116年以後,整個國家對於廚餘怎樣去化的政策下來規劃這三段政策,所以環境部在處理之後,完成修法或法規的訂定之後,我想各部會包含教育部都會全力配合,以上召委所提的四點問題跟您做個回報,謝謝。

主席:就照順序,好不好?依序為陳秀寳委員、柯志恩委員、范雲委員,謝謝。

陳委員秀寳:謝謝主席。我還是要再講一下,其實剛剛署長在補充報告的時候,我又想到一件……其實剛剛大家都有提到,關於新增的44億裡面,有一部分是我們要增加營養師員額236人到300人。增加是一定要的,因為對於學校及營養午餐來講,營養師相關的參與非常重要,我自己也提了一個修正動議,就是在我們的學校飲食教育政策裡面,要增加現職學校營養師代表來參與,但現在有個很大的問題是我們的預算都還沒有審,新增的部分都沒有,這些營養師要如何增加員額進來?要如何分配這些工作?包括我剛剛提的,我新增的修正動議就是希望現職的學校營養師代表要來參與這些政策會,若完全沒有這個費用、完全沒有這個經費、完全沒有著落,新增根本不可能啊,接下來,我們所討論的這一些,再討論也是空的、心酸的。

主席:請柯志恩委員。

柯委員志恩:我綜合不管是部長或是署長所提到的,很顯然你們的想法是認為我們今天審這些營養午餐法,說實在的有一大半的部分,你們透過過去的努力其實都已經達到了,好像很顯然是這樣的意思啦,對不對?你們已經做了非常多的努力了,也考量各方的財源,所以關於營養午餐我們所提出來的部分,你們都已經做了那麼多的努力,就是要告訴我們,百分之七、八十都已經可以達到了,而且目前財源還未定的狀況之下,很多事情很難再更進一步去做個劃分,沒有錯嘛!所以就可能要思考一下我們今天坐在這邊討論這一部法的原則。

可是我還是必須要強調,即使你們有達到包括三章一Q的補助費用,你們撥給學校,學校撥給廠商,當然有很高的比例是給廠商,各縣市都有差異,學校其實也沒有拿到,這些部分你們都考慮過了,同意,但是其中我們要透過這一部法來修的,說實在,無非就是有非常多的營養師問題,還有剛剛元之所提到的廚工問題、專秘問題,這3項人員問題是在食材之外你們比較少去著墨的。如果是這個樣子的話,我們今天討論的這個東西,百分之八十你們都認為達到了,然後那3項人員顯然在這一次的修法當中及我們每一個委員的條例當中都會給他們非常多的確定,其實最重要的是在他們權責上面的確定,不要讓他們去做太多、太多額外行政的瑣事。

我們就必須要釐定清楚,在審這部法當中,有很多你們已經做到了,但是有很多所謂員額上面的確認,還有職權上面的確定當中,我們怎麼達到這個目標呢?我覺得我們現在最大的目標就是希望讓整個體制能夠更加完善,如果這一部法透過這樣的討論,把文字都修出來,但因為財源沒有確定而沒有辦法執行,那大家是不是應該思考一下如何解決剛剛那個問題?很顯然行政院不願意提出院版,部長可不可以承認就是因為院覺得已經做得夠好了,所以不想提出院版?還是因為什麼樣的理由,所以遲遲都等不到?一定要把你們的問題說出來嘛,你們剛剛講了那麼多豐功偉業,我同意啊!但是這邊所有的委員也希望把三個職稱的工作予以確認,我們是不是彼此做個妥協?這樣我們才知道該怎麼審這部法,大家各取自己所重視的範圍,否則花很多時間,然後審一些你們已經做到的,卻沒有花時間處理大家所重視的地方,這應該不是我們坐在這邊把整個營養午餐制度變得更完善的方式吧?我們是不是可以用一個更有效率的方式,好不好?部長。

鄭部長英耀:謝謝委員。確實就是因為財劃法的關係,讓我們在整個經費上的調配面臨到挑戰,針對剛才委員所提到的營養師,雖然國教署本來就有編一些對偏鄉的特別照顧,但是屬於地方的權責,如果財劃法把所有的錢下放到地方的時候,我們也期待地方能夠承擔更大的責任,這也是為什麼彭署長在與地方折衝時一直都沒有共識,譬如我們講營養師、專秘、廚工,事實上三章一Q從政府實施以來,階段性已經達到99%,地方也都可以做,錢也到地方了,但地方還是希望由中央補助,整體來講就是中央不可能有無上限的經費,我想做這樣的補充說明,謝謝。

主席:我們照順序來,剛才的順序應該是輪到范委員。

范委員雲:我先呼應剛剛吳沛憶委員講的,其實這個會期是預算會期,依法應該是1215號之前要審完,但是現在都沒有審,然後我們在審一個沒有院版的營養午餐法。之前我問教育部一些法案的進度,結果教育部都說這個會期在忙著預算,但是現在我們並沒有審預算啊!既然要審,我也問一個跟財政相關的關鍵問題,剛剛召委說使用者付費,我並不是那麼認同,同時我也要提醒召委,我們不是小學生,你上一次管我們有人走來走去,然後剛剛張雅琳委員來的時候,其實我們是在討論法案審查的議題,結果你又管我們說我們不可以講話,因為署長在講話,其實署長用麥克風大家都聽得到,而且我們很小聲。請召委未來不要把我們當小學生好嗎?您教的是大學,也不是小學嘛,對不對?

關於營養午餐法,我覺得有一個關鍵的東西,就是剛剛陳秀寳委員提到的營養師,現在不是要進入細節,雖然關於餐費到底是自付或是誰付,目前還不清楚大家的共識,可是針對營養師的部分,我們來看一下,我的版本是如果要自辦的話,1,000人以上、未滿者跨校;民眾黨版是500人以上設置一人,按照我們辦公室要來的資料,全國營養師公會有4,909人,如果照民眾黨版的話,國中小及高中需要3,196名,幾乎所有的營養師公會都要下去了,這些人的經費是一筆蠻龐大的經費,我不知道教育部有沒有試算過?先不管這些錢是中央出還是地方出,因為你要提升品質,先不要講食材的錢,針對提升品質,關於營養師設置的配置,這筆人事費是誰買單?到底是地方政府還是教育部?他是約聘僱還是公務員?我也想問問看教育部有沒有試算過需要多少錢?我要提一下,上一屆是我最早提了這個法,而且我還提了兩個版本,一個是跟民團推動的團體一起提的,一個是我個人的版本,當時教育部說有跟地方政府討論,不知道教育部有沒有跟地方政府討論關於營養師配置要花多少錢?地方政府有沒有意願來負擔?如果按照教育法規的話,教育是地方事務,所以應該是由地方負擔,這筆人事費是數十億嗎?還是多少?是不是可以請教育部說明如果依照民眾黨版的500人,這個高標準我覺得非常棒,如果我們負擔得起的話,但財政上到底是要支付多少?

主席:先等一下,我先卸除一下主席的位置,我也是委員之一,所以我也可以發言。我現在就回答一下,剛才范雲委員提到本黨提案500人以上至少設置一名的部分,按照教育部版,自辦午餐是學生550人以上,所以以一個學校來講的話,差額就是50人,以目前學校的規模來講,我提出來的版本可能是合理的,其實這和部版的差異也沒有太多,我的意思是說……

范委員雲:我的重點是錢啊!如果做得到,我很支持。

主席:剛才教育部已經說了是236人,如果照教育部版本的話,大概就是增加236人,那個數據是非常清楚的,我就說到這邊。

我現在回復到主席的位置,請署長就剛才委員們的問題做一些回應,可能要特別針對營養師、廚工的部分。我先綜合一下,營養師、專秘和廚工的確是這次修法當中部版建議文字的特色,你們本來也有對不對?另外,本次修法當中還有一個關鍵,就是在法案名稱上面出現的一個重點叫做「飲食教育」,這部分是我提供的意見,現在就請署長……

萬委員美玲:召委,不好意思,我發言一下好嗎?如果我們現在已經要開始討論到這麼細,其實你們剛剛所討論的營養師那個部分已經是很後面的法條了,所以我們現在是要開始這樣子嗎?其實剛剛柯志恩委員也有提到一個大方向,是不是我們要先就大方向確定下來?否則針對你剛剛所談到的營養師,可能我們每個人都想就營養師的部分發言啊!所以先把大方向確立下來會不會比較好?

主席:因為現在還在詢問階段,等一下就請署長……

萬委員美玲:現在如果要詢問,我們有好多問題要問喔!

主席:我所說的詢問是就剛才大家所說的財源……

萬委員美玲:沒有,你要先處理柯志恩委員所講的是大方向。

主席:是,大方向就是財源,還包括這部法當中有沒有其他的部分在於說……

萬委員美玲:召委,不好意思,你先聽我說好不好?剛剛每個委員都有發言,我之所以沒有發言,是因為我們現在針對這裡面每一個條文,像我自己也都有版本,如果我們現在就要細緻去討論550人、1,100人、財源、營養師,那我們就等於要開始討論了,但其實我們現在還處於這部法的可執行性、必要性、大方向,所以是不是先處理一下剛剛柯志恩委員的提議好不好?

主席:現在還有沒有委員要發言?

請張雅琳委員。

張委員雅琳:這一點我也是呼應萬美玲委員,如果你今天要處理到十幾個細節的話,那就等於是進入實質的審查了,但現在是基本的大方向都還沒有確定到底要不要進入這些細節,所以我也認為我們不應該進入這些細節的討論。

主席:好,謝謝各位委員針對我們現在繼續審查所提出的意見,回應剛才柯志恩委員的意見是在於,因為部長和署長已經說了,教育部從108年到現在,一直都非常努力在完成,目前大部分都已經完成了……

柯委員志恩:食材的部分。

主席:對,針對食材的部分。但是在人力的部分,包括營養師、專秘和廚工是一個新的重點。另外,我剛才要補充的是,以教育部來講,你們在所謂飲食教育這部分應該還沒有很落實,所以這次在本法的法案名稱上面也加入這個部分。我現在就提出來,這個地方如果真的把它定入專法,這兩個部分應該是可以作為過去……如果我們這部法不審,反正就讓教育部目前現狀的制度繼續這樣進行,也是可以啦,我剛才提出來就是要釐清這兩點,這兩點大家當然可以討論,是不是也請署長或是部長提供,剛才在營養師這邊,我是說你們有這個內容,也有放進來嘛!這是過去可能比較沒有特別講到的,飲食教育這部分也是沒有的,你講完之後,我們就可能要討論一下,我們是不是要繼續再審?我的程序這樣處理,大家覺得可以嗎?

好,現在就請署長或是部長來說明一下,謝謝。

彭署長富源:其實大方向上,我們覺得可能還是要照本委員會的決議,剛剛委員要我說一、兩點,不算細節,但是可能會供委員做決策用的,譬如現在全臺灣3,400個國中小裡面有快要1,200個是16班以下的學校,如果每個學校都設營養師,那就是3,400個營養師,現況有780位左右,這樣減下來還有兩千多位,如果像有一種版本,兩千多位另外都要設,那就要增加二十多億,就不是兩億,有一種版本是要增加到兩千多位,就是3,400位。剛剛范雲委員有一個意思是如果……

萬委員美玲:你不能用假設性的,現在版本有這個?

彭署長富源:有、有,有一個版本,希望能夠儘量每個學校校校都有,最多的時候是這個樣子,這個是細節。

回到剛剛委員講的人力這件事,有三種人力,如果我們像以前這樣用措施型來處理,財劃法或是我們的預算審議如果也有進展,或是按照預算法,當沒有審的時候,怎麼處理等等,我們有沒有辦法用措施?像以前委員會要求我們的繼續努力,我們下一步來努力人力這方面,跟地方一起再來研究,有沒有一定要修到法裡面才能做,然後要來等嗎?這也是以前委員會覺得有些事情,我們就來努力,我們不用等,就來努力,措施也好,計畫也好,跟地方一起來協調,這也是一個方向。如以前的三、四種計畫,我們也逐步完成了國產食材、用國產豬,我們用登錄的情況,它那個儀表板也是百分之百,四年來都是這個樣子,用契約來控制,諸如此類,也就是大方向上的努力方向,可不可以就委員指導要努力的這三種情形、這三種人力,用本委員會繼續給我們指導,我們繼續來努力?現在在有一些有困難之下,有沒有就要在專法上要花委員們這個時間,而不訂要花時間再討論,也可以參酌以往的經驗採措施型,以上建議,謝謝。

主席:請問一下,剛才的飲食教育是不是目前也已經在實施了?署長或是次長,飲食教育目前是不是也在實施了?

彭署長富源:我跟委員報告一下,其實現在學校衛生法第十六條,因為我們現在所採用的很多文字,避免跟學校衛生法有過多的衝擊,所以有一些是兩法互相參照。換言之,現在學校衛生法本來就在推飲食教育,我們是努力在推,現在更融入課綱變成素養。所以委員剛才擔心這樣飲食教育會不會就沒有辦法有根基,其實我們一直在推。透過委員的提醒,像今天委員裡面有很多文字,我們抓取出來,再繼續用一些措施,跟地方政府的重要會議、局處長會議或是一些專案會議,其實都可以往前走,不用等,我覺得都還是可以繼續走。

主席:謝謝署長的說明,這樣看起來,我彙整一下,目前包括這三種人力,這部的特色,目前在法上面,大家可能都還要吸收不同的意見,而且它可能要階段性的、逐步的去完成的情況,這樣子在財源,或是大家還要再討論,尤其是沒有院版的情況之下,是不是這個就可能用……但是我們可能要做一些什麼決議的方式,這邊先等一下再說,但是如果我們方向會往那邊,就這樣進行。第二個部分,也確定飲食教育現在在所謂的學校衛生法也是已經有在推動,對不對?好,大家如果確定這樣的事情,當然就會出現現在變成立一部專法好像也沒有那麼的必要,也會出現這個問題嗎?還是我們就暫時擱置,只是時機不合,這樣的情況,時機還不宜?

彭署長富源:專法是有保障,現在是眾委員,還有剛剛我們也做個補充,可能有一些包含財劃法等等,還要一點時間,但是我們有一些重要的事情,其實也可以不用等,我們用一些措施,像以前各召委給我們的要求,我們就逐步努力。今天做出了一些局面,是不是人力這部分,今天有提醒,大家也有版本,我們再繼續把我們今天蒐集到的各版本,跟地方政府可以續談,我們就不用通法,好像每個地方要增加到那麼多錢,但是就人力部分,我相信地方政府也會覺得有迫切感,我們來跟他們談,往那方面來努力?

主席:好,這是一個方向。

現在請林宜瑾委員,再來請郭昱晴委員發言。

林委員宜瑾:謝謝主席。我想不管是教育部或者是我們很多委員的發言,綜上所述,我覺得這一案真的牽涉到中央跟地方財源跟事權很多劃分的問題,地方有沒有一致的共識,我看這個還需要很多的協調跟評估,特別是財劃法如果問題有獲得解決,我想再來排審,可能是一個最好的方式,所以我是不是在這裡具體建議,我們今天就不宜審查,我具體建議是不是今天就不要審查?我提這個建議,等一下請主席處理,謝謝。

郭委員昱晴:好,我呼應一下剛剛宜瑾委員講的,因為我在想剛剛說到我們的營養午餐法到底有沒有必要性,我想有必要性,但沒有急迫性,沒有急迫性是因為我們還有很多部分可能要跟地方達成一些共識,在財劃法還沒有確定的狀況之下,事權的部分,當然其實中央有更清楚的一個角色,針對這樣子的一部專法,不管是食安資訊揭露或者食材教育等等,這是屬於全國一致性,這個我們同意,在我們營養午餐專法當中,我們可以大體上來做更進一步的討論是沒有錯。但問題是,今天如果是卡在包含剛剛提到的員額也好、營養師也好、人力的配置也好,這些都是跟財源相關,但是在財源相關,我剛剛就講了,昨天在程序委員會上,我們財劃法的修法已經被擋第五次了,連付委都沒有辦法,這個部分我想我們都沒有辦法有一個聚焦的焦點,今天就要來審查這個部分,真的大家又在原地踏步。以上呼應一下宜瑾委員,我是覺得今天是不是等一下……就是我覺得可以再緩一緩,以上。

主席:柯志恩委員。

柯委員志恩:我覺得不是不審,我覺得是要需要更多很確切的訊息,畢竟這一部法從我第9屆當立法委員就已經開始提出來,在這個過程當中,我還是要回應一下,教育部也在食材還有在學生所謂的飲食安全層面,其實做了一些努力,這一點無庸置疑。但我們還是強調這一部法不是只有食材的部分,我們還延伸出非常多,特別是對於營養師的層面。我還是大膽的講一個,你們告訴我未來可能要新增260人……

彭署長富源:236

柯委員志恩:236?然後你說要2.8億,這樣算起來,一個人要100萬,這不太可能啦!怎麼可能?你今年聘的都是約聘,幾乎是全國四分之一是約聘,每一位營養師大概是156萬,有經驗的可能到70萬,所以不可能多聘1位就要100萬。我覺得這個數字上面,我是有一些疑義,我沒有說怎麼樣,我只是說數字上面,以這樣細算來看會有一些疑義。還有包括很多委員提到的,我覺得很重要的是,因為我們剛剛說的,關於食材的部分,我們覺得做了很多的努力了;而飲食教育,召委所在乎的飲食教育裡面,特別確切的部分,我們大家提出了非常多修法的部分。顯然你們在第四條應該可以做更細緻地推演。我剛剛只是提出來,萬一我們今天不審,我們要再一次審的時候,教育部在這個過程裡面要做出哪些努力,我覺得這樣才有用嘛!對不對?否則不會第9屆要提的,第11屆還要提,表示我們很希望在我們剛剛所在乎的這些部分,是不是召委可以在下次排審的時候能夠增加更多這樣的訊息?而且我強力推薦全國營養師協會,他們其實對於他們在學校當中有非常多的看法,我真的覺得署長可以多花時間跟他們了解一下他們現在的所需,因為他們整個目標也就是希望孩子能夠吃得很好。然後我覺得是否可以在再次排審的空檔時間能夠再多做些努力?

我還是要強調,藍綠在這邊對於這部法,大家都有一個共識,但是只要扯到財劃法,大家就意見分歧;對我們的立場來說,把三讀通過的條文的經費放進總預算,我們大家就可以好好來審,不是不審!這一次如果硬要扯上總預算的話,我們還是要再次表明我們的立場。

但是撇開這些,回到我們自己教文專業當中,如果召委作的決議是還可以再利用時間排審的話,那我的建議是對於每位營養師要增加的這些錢,是不是可以有更精準的算法,對飲食教育每個所條列的項目,還有營養師未來所要做的這些東西,可以讓我們更精緻化?這樣才會讓我們有機會在下次排審時候,大家在版本上會更聚焦進行確切的討論,好不好?

主席:萬美玲委員。

萬委員美玲:謝謝召委。後續到底要不要繼續排審?這個我尊重召委的處理。不過我有幾個點要講,第一個點,我覺得教育部在這幾年當中,尤其是署長,在營養午餐食材的部分,或者是飲食教育的部分,的確是滿用心一直在做。我們透過質詢也好,議題的交換意見也好,還有看到教育部跟地方的溝通,這幾年也有在做,不過教育部今天也知道的,我們所有委員所關切的就是很多人力是不是應該要專職的補充進去,讓大家都能夠在自己的專職上面顧好營養午餐?所以這是一個重點!

剛剛提到的不管是營養師、不管是廚工、不管是午餐的執秘等等,我是一個建議,當然我還是再強調,要不要續審這件事情讓召委去決定,不過我覺得,假設我們認為這個專法一定是必要的,而且是重要的,但是它有沒有那麼急迫?而且這個急迫性是建立在很多條件都還沒有成立,可能地方、中央的溝通、財源、經費等等,還有大家今天都關心的財劃法,關於財劃法的部分,我覺得部裡面在經費上面其實也是很關注,那就應該要跟行政院講,以後立法院三讀通過的預算就是好好依法編列,我們趕快依法審查,然後大家就都有錢可以用了。

所以我們回到這個主題來看,我們希望是不是後續……其實我有一個建議,教育部是不是可以針對現在未盡之處,營養午餐的未盡之處就在人力,包括我們大家都很重視的營養師等等,或許可以提一個專報,或是召委這邊再排一下,我們可以把這些問題點都提出來。我想國教署或者部長這邊,或許有一些是在我們修法完成之前立即就可以下去做的,或者立即就可以下去跟地方溝通的,或許這樣子會更快一些,以上。至於要不要繼續審查,就請召委再做決定吧!

主席:我提供一個建議,因為今天的審查,財劃法當然會有一些影響,但是我覺得影響的部分我們就先把它放著,就是財務這部分。我覺得重點是今天我們可以利用這個機會,因為委員們同時都在這個場地事實上也是滿難得的,我在想營養師當然是一個重點,可是營養師在整個營養午餐或是學校供餐所扮演的角色,我是不是先徵詢各位的意見,也許我們大家現在暫時先休息一下,我的意見方向可以跟大家溝通一下,因為機會很難得,我們可以在這個地方做意見上的溝通,今天剛好利用這個機會,我們就把它轉成像是大體討論一樣,但是審查的部分就先暫停。

范委員雲:主席……

主席:休息15分鐘,先等一下,15分鐘之後我們再看看後面怎麼進行,好不好?

范委員雲:主席,我可以先講完話再休息嗎?

主席:好啊!

范委員雲:主席,我們是立法院委員會,不是學術研討會,所以不是大型溝通、無明確目的的討論會。剛剛萬美玲委員建議的專報,我覺得很有道理,針對專報,把財務等各種狀況,包括分工、教育部溝通的狀況,以及營養午餐那邊,你們認為應該要改善人力配置等等,就做一個仔細的專報,然後大家就各自每個人的觀點來質詢,譬如我的有剩食等等,然後再審查,會不會更有共識?譬如召委認為使用者付費,但有人認為應該有不同的做法,這個都可以透過質詢,讓教育部回答他們的評估。

主席:張雅琳委員講完,我們就準備再做後面的處理,好不好?請張雅琳委員,謝謝。

張委員雅琳:我也提供另外一個方向,大家可以一起討論,我想大家今天都非常在乎我們的小孩有沒有辦法吃得好、營養有沒有均衡,還有飲食教育,我想這是不分藍綠、跨黨派的共識,大家也都非常希望可以積極的進入,有前進的感覺,要有進度,所以我想我們是不是可以透過一個臨時提案,把今天大家的一些要求寫下來,然後透過這個提案要求教育部持續地更新相關的進度?

主席:謝謝張雅琳委員。

我自己現在回復到一般委員的身分,因為這個機會難得是在於,剛才大家提議的用專報也很好,但我們是委員會,如果大家在這次委員會逐條審查的程序當中,我們作成一個共識,就是我們等一下針對……也許是一種措施,就是暫停審查,但是措施的部分,就給一個像張雅琳委員所說的到底是哪些方向,因為這麼多委員都在這裡真的很難得,至少在上午的時間我們提供一些想法要怎麼修,這樣下次要提出來就更有具體方向,我覺得等一下馬上可以做一些詢問也是滿好的啦!但是現在我的意見也發表完了,我們是不是暫時休息10分鐘,好不好?

秀寳委員,你們有活動是不是?10分鐘差不多可以嗎?還是太早了?要休息30分鐘?不行、不行,會散掉。

現在我們繼續再討論一下……

林委員宜瑾:要不然現在作結論好不好?如果今天我們大家都有共識,就是不繼續審這個法案的話,是不是請召委就馬上作個結論,再來要作專報,我們再請召委排嘛,好不好?

主席:等一下,關於這個部分我先跟大家講,專報的情況之下,大家是質詢,但其實在場沒有這麼多人,我們可以把意見彙整起來,我是想今天我們就用談話交換會的方式,我覺得張雅琳委員的意見非常好。

萬委員美玲:沒有談話交換會啦!

主席:沒有、沒有,就是針對這些部分的意見,大家如果有共識是往這方面去進行,或是我們休息一下?我們休息一下,至少休息10分鐘,我們再看看怎麼處理吧!好不好?

休息1019分)

繼續開會1030分)

主席:現在開始再開會。

我們先針對剛才休息時間所作的討論,今天謝謝各位委員跟教育部的官員坦誠地交換意見,也都提出來了。關於現在教育部實施營養午餐法跟飲食教育,如果是一個完善的制度規劃的話,目前大概已經完成了七、八成。但很重要的是在三類專業人力上,還包括相對應的在決策體系當中的內容,如果沒有實際落實,只增加人力,但是並沒有在決策裡面發揮重要角色,其他還包括怎麼樣賦予責任,這其實是這個法裡面最重要的。

大家會發覺還有營養師公會,雖然大家可能都已經先跟委員們有所接觸,包括團膳業者也跟大家都有接觸了,事實上我覺得他們也很認真在做這件事情,還包括廚餘的部分,只是現在看起來好像教育部這邊對營養師這部分稍微比較弱了一些,都有嗎?如果大家都有,對啊!你說想要天天都有……

彭署長富源:……還是要聚焦……包含地方政府……

主席:其實我真的覺得從這裡面的內容也看出教育部他們的用心,因為有把營養師放進去,但其他更重要的團膳業者並有放進去,如果大家有看這個法就知道,其實他們已經做了滿多努力的,如果做了滿多努力的話,我們有機會再把財政的部分……不管怎麼樣,手心、手背,中央跟地方統統都是要做的。我要給大家一個提醒或是一個建議,這個法如果在這部分再完備的話,真的是我們教育及文化委員會,包括立法院,甚至連同教育部,一個很大的功德,或是很大的一個建樹!對於學校師生都有幫助。

但現在遇到的情況是大家認為這些部分好像需要再更多的討論,甚至要用專報,我也從善如流,因為沒有大家參與的話,可能也沒辦法繼續下去。今天很高興,到現在還有超過十一、二位委員都留在這個場合,這表示大家都很看重這件事,在此我也跟大家表示謝意。

我們繼續作成一個決議,因為我們還需要請教育部做更多相關的釐清,尤其在實施決策的三種專業人力角色方面必須有更大的釐清,還包括實施費用的來源,就是財源這部分,特別要注意的是財源如果因為財劃法的問題,其實也不是大問題,不過就是這樣講,請就財源部分提供意見,就這樣子,目前我先提供這兩個想法。因為這可能更需要互助、溝通資訊等等,今天這個法案審查就暫時告一個段落……

羅委員廷瑋:主席,等一下。

主席:怎麼樣?

羅委員廷瑋:我可以講話嗎?

主席:你要程序問題才可以打斷我,不然我沒辦法接受你的發言。你要程序發言嗎?

羅委員廷瑋:會議詢問。

主席:會議詢問?會議詢問可以吧?好,會議詢問,現在什麼狀況?請你說一下。

羅委員廷瑋:召委有點嚴肅,大家多一點探討嘛!可以嗎?因為您剛剛闡述理念闡述得非常多,我也都知道你立意良善,希望能夠趕快修這個法,我也認為這是有必要的,我也答應你,如果我有機會當召委,我會緊接著繼續做。但是剛剛討論到專報,到底是1月什麼時候?我好奇想問一下,就這樣而已!就是一個詢問,但我覺得就我一個舉手,好像召委離我越來越遠,好像覺得我要否定你。

主席:沒有!

羅委員廷瑋:召委,我是支持你的。

主席:沒有,我是在問程序問題。

羅委員廷瑋:我只是想要詢問一下,就是1月的專報大概排在什麼時候?因為剛剛你有討論嘛,1月幾號到幾號,但是我想更確切地問,透過麥克風收音讓大家了解一下我們專報什麼時候會進行,讓下一個關注此法的人可以更了解我們是有要持續推進的。我相信今天所有,包括民進黨的立委,他們也都很關注專報的進行,因為大家都希望通過這個法,對吧?范雲委員?

范委員雲:對。

羅委員廷瑋:當然柯志恩委員跟萬美玲委員特別交代這個一定要持續推進,但是是廣納意見,而且能夠蒐集到更多有利方式的時候再來進行,所以這個部分麻煩您可不可以回應一下?

主席:好。因為教育部的法案是我這個會期排案範圍,下一次再排案的話就會排在1月份了,1月大概就是5號那一週的禮拜一開始,578號,或者再多一點就是192122號這樣的時間。這部分因為是專報,我會依據時間上面的需求,跟教育部、國教署這邊再協調,大概就是這兩週的時間點,就這樣子!我們當然是希望後續還有機會再把它……因為有專報之後,後面再繼續審查。因為大家都已經花了滿多時間充分溝通,我覺得最重要是順利前進,有往前進都是好事情,我現在不要求多,但是往前進都是好事情!

我們今天作成的決定就是逐條審查先暫停,我們下次會排一個專報……

柯委員志恩:保留。

范委員雲:保留啦!保留在委員會中。

主席:保留在委員會當中啊!會議紀錄作一下,就是保留在委員會當中,再持續審查。

關於本日會議作如下決議:我們有很多的討論,剛才各委員都有一些相關的提問,再請教育部國教署提供相關資料,包括個別或是整體的答復,我們當然最希望在下次專報當中能夠作出回應;另,學校午餐及飲食教育條例草案另定期繼續審查。

報告委員會,今天的議程就處理完畢,現在散會,謝謝各位。

散會1038分)