院會紀錄

立法院第11屆第4會期第16次會議紀錄

時  間 中華民國11512日(星期五)10

地  點 本院議場

主  席 江副院長啟臣

秘書 周萬來

主席:請秘書長報告出席人數。

周秘書長萬來:報告院會,出席委員75人,已足法定人數。

主席:現在開會。

報告院會,因本次會議議程有待溝通,請各黨團幹部1010分到議場後面主席辦公室進行溝通,現在休息。

休息10時)

繼續開會1043分)

主席:報告院會,現在繼續開會。

因程序委員會以本次會議議事日程草案送院會處理,現有黨團依照本院議事成例,對本次會議議事日程草案提出異議,現在進行處理並截止收件。

報告院會,現有黨團共識如下:

一、議程草案確認,循例依提案先後進行處理。

二、院會抽出動議,均無異議,照案通過。

三、衛星廣播電視法修正案,院會進行處理前,先至紅樓302會議室進行協商,協商後於本日上午院會進行處理。

四、台灣民眾黨黨團所提譴責案二案,廣泛討論均不發言,進行處理。完成程序後亦不發言

五、公職人員選舉罷免法修正案等三案,均另定期處理。

六、外送平台管理暨從業人員權益保障法草案二案合併討論,依協商結論進行處理。

七、本日院會處理至譴責案畢,即行休息。下星期二院會繼續處理後續討論事項。處理畢即行散會,本次會議不處理臨時提案。

黨團共識

一、議程草案確認,循例依提案先後進行處理。

二、院會抽出動議,均無異議,照案通過。

三、衛星廣播電視法修正案,院會進行處理前,先至紅樓302會議室進行協商,協商後於本日上午院會進行處理。

四、台灣民眾黨黨團所提譴責案二案,廣泛討論均不發言,進行處理。完成程序後亦不發言

五、公職人員選舉罷免法修正案等三案,均另定期處理。

六、外送平台管理暨從業人員權益保障法草案二案合併討論,依協商結論進行處理。

七、本日院會處理至譴責案畢,即行休息。下星期二院會繼續處理後續討論事項。處理畢即行散會,本次會議不處理臨時提案。

傅崐萁  羅智強  林沛祥  柯建銘  鍾佳濱

陳培瑜  黃國昌  張啓楷  陳昭姿(代)

主席:報告院會,本次院會後續就依黨團共識進行。

首先進行報告事項部分,請議事人員宣讀黨團之提議內容。

民進黨黨團提案:

案由:本院民進黨黨團針對立法院第11屆第4會期第16次會議議事日程報告事項、質詢事項,擬請增列報告事項36案(如附表)。是否有當,敬請公決。

提案人:民主進步黨立法院黨團 柯建銘

附表11屆第4會期第16次會議增列報告事項

DW631832

議(法)案名稱

1

本院委員邱議瑩等21人擬具「農民退休儲金條例部分條文修正草案」,請審議案。

2

本院委員李坤城等19人擬具「國家安全法部分條文修正草案」,請審議案。

3

本院委員李坤城等19人擬具「陸海空軍軍官士官服役條例第二十四條、第二十五條及第四十一條條文修正草案」,請審議案。

4

本院委員李坤城等19人擬具「國軍退除役官兵輔導條例第三十二條條文修正草案」,請審議案。

5

本院委員李坤城等19人擬具「陸海空軍刑法第二十四條條文修正草案」,請審議案。

6

本院委員李坤城等19人擬具「身心障礙者權益保障法部分條文修正草案」,請審議案。

7

本院委員李坤城等19人擬具「衛生福利部兒少及家庭支持署組織法草案」,請審議案。

8

本院委員李坤城等19人擬具「衛生福利部長期照顧及社會發展署組織法草案」,請審議案。

9

本院委員李坤城等19人擬具「衛生福利部組織法第二條、第五條及第八條條文修正草案」,請審議案。

10

本院委員王正旭等17人擬具「促進民間參與公共建設法第三條條文修正草案」,請審議案。

11

本院委員徐富癸等18人擬具「促進民間參與公共建設法第三條條文修正草案」,請審議案。

12

本院委員郭昱晴等17人擬具「促進民間參與公共建設法第三條條文修正草案」,請審議案。

13

本院委員李柏毅等18人擬具「促進民間參與公共建設法第三條條文修正草案」,請審議案。

14

本院委員張雅琳等16人擬具「動物保護法部分條文修正草案」,請審議案。

15

本院委員林宜瑾等27人擬具「立法委員行為法增訂第七條之一及第十條之一條文草案」,請審議案。

16

本院委員沈伯洋等19人擬具「香港澳門關係條例第十條、第十條之一及第四十七條之二條文修正草案」,請審議案。

17

本院委員李柏毅等16人擬具「立法院議事規則第三十五條條文修正草案」,請審議案。

18

本院委員林月琴等17人擬具「臺灣地區與大陸地區人民關係條例部分條文修正草案」,請審議案。

19

本院委員郭國文等17人擬具「臺灣地區與大陸地區人民關係條例第九條及第九十一條條文修正草案」,請審議案。

20

本院委員沈伯洋等19人擬具「臺灣地區與大陸地區人民關係條例第九條及第九十一條條文修正草案」,請審議案。

21

本院委員沈伯洋等18人擬具「臺灣地區與大陸地區人民關係條例第九條及第九十一條條文修正草案」,請審議案

22

本院委員黃捷等17人擬具「臺灣地區與大陸地區人民關係條例第九條及第九十一條條文修正草案」,請審議案。

23

本院委員郭昱晴等16人擬具「臺灣地區與大陸地區人民關係條例第九條及第九十一條條文修正草案」,請審議案。

24

本院委員張宏陸等18人擬具「臺灣地區與大陸地區人民關係條例第九條及第九十一條條文修正草案」,請審議案。

25

本院委員張雅琳等17人擬具「臺灣地區與大陸地區人民關係條例第九條及第九十一條條文修正草案」,請審議案。

26

本院委員林月琴等17人擬具「臺灣地區與大陸地區人民關係條例第九條及第九十一條條文修正草案」,請審議案。

27

本院委員李柏毅等19人擬具「臺灣地區與大陸地區人民關係條例第九條及第九十一條條文修正草案」,請審議案。

28

本院委員吳秉叡等19人擬具「臺灣地區與大陸地區人民關係條例第九條及第九十一條條文修正草案」,請審議案。

29

本院委員陳培瑜等17人擬具「臺灣地區與大陸地區人民關係條例第九條及第九十一條條文修正草案」,請審議案。

30

本院委員蔡易餘等17人擬具「臺灣地區與大陸地區人民關係條例第九條及第九十一條條文修正草案」,請審議案。

31

本院委員林宜瑾等27人擬具「臺灣地區與大陸地區人民關係條例第九條及第九十一條條文修正草案」,請審議案。

32

行政院函請審議「財政收支劃分法部分條文修正草案」案。

33

行政院函請審議「強化防衛韌性及不對稱戰力計畫採購特別條例草案」案。

34

行政院函送中央選舉委員會委員提名名單,游盈隆為委員並為主任委員,胡博硯為委員並為副主任委員,黃文玲、李禮仲、蘇嘉宏、蘇子喬及陳宗義均為委員,請同意案。

35

行政院函請審議「臺灣地區與大陸地區人民關係條例部分條文修正草案」案。

3DW2373096 6

行政院函請審議「社會秩序維護法部分條文修正草案」案。

台灣民眾黨黨團提案:

案由:本院台灣民眾黨黨團,針對第11屆第4會期第16次會議議程報告事項及質詢事項,提議僅限列議程草案所列議案及下表所列39案。是否有當?敬請公決。

DW309872 案人:台灣民眾黨立法院黨團 陳昭姿

報告事項僅限列議程草案所列議案及下表所列39

DW6367722

案名

1

本院委員翁曉玲等19人擬具「公民投票法第十五條條文修正草案」,請審議案。

2

本院委員翁曉玲等16人擬具「農民退休儲金條例第二條及第七條條文修正草案」,請審議案。

3

本院委員翁曉玲等19人擬具「老年農民福利津貼暫行條例第二條及第四條條文修正草案」,請審議案。

4

本院委員翁曉玲等31人擬具「中華民國憲法增修條文第二條條文修正草案」,請審議案。

5

本院委員王鴻薇等18人擬具「藥事法部分條文修正草案」,請審議案。

6

本院委員王鴻薇等18人擬具「藥害救濟法第三條及第二十八條條文修正草案」,請審議案。

7

本院委員林倩綺等17人擬具「衛生福利部原住民健康照顧署組織法草案」,請審議案。

8

本院委員林倩綺等17人擬具「衛生福利部組織法第二條、第五條及第八條條文修正草案」,請審議案。

9

本院委員林倩綺等17人擬具「老年農民福利津貼暫行條例第二條及第四條條文修正草案」,請審議案。

10

本院委員李彥秀等18人擬具「犯罪被害人權益保障法第五十七條條文修正草案」,請審議案。

11

本院委員李彥秀等16人擬具「遺產及贈與稅法第十五條、第十七條之一及第二十九條條文修正草案」,請審議案。

12

本院委員黃健豪等22人擬具「住宅法第十八條條文修正草案」,請審議案。

13

本院委員黃健豪等16人擬具「就業保險法第十九條之二條文修正草案」,請審議案。

14

本院委員王育敏等20人擬具「行政院組織法第四條條文修正草案」,請審議案。

15

本院委員王育敏等22人擬具「衛生福利部組織法第二條、第五條及第八條條文修正草案」,請審議案。

16

本院委員王育敏等21人擬具「衛生福利部長期照顧及社會發展署組織法草案」,請審議案。

17

本院委員王育敏等21人擬具「衛生福利部兒少及家庭支持署組織法草案」,請審議案。

18

本院委員王育敏等21人擬具「衛生福利部中央健康保險署組織法第二條條文修正草案」,請審議案。

19

本院委員張智倫等16人擬具「住宅法第四條及第十八條條文修正草案」,請審議案。

20

本院委員張智倫等17人擬具「高級中等以下學校午餐及飲食教育條例草案」,請審議案。

21

本院委員邱鎮軍等16人擬具「中華民國刑法部分條文修正草案」,請審議案。

22

本院委員邱鎮軍等18人擬具「藥事法部分條文修正草案」,請審議案。

23

本院委員邱鎮軍等18人擬具「藥害救濟法第三條及第二十八條條文修正草案」,請審議案。

24

本院委員邱議瑩等21人擬具「農民退休儲金條例部分條文修正草案」,請審議案。

25

本院委員李坤城等19人擬具「國家安全法部分條文修正草案」,請審議案。

26

本院委員李坤城等19人擬具「陸海空軍軍官士官服役條例第二十四條、第二十五條及第四十一條條文修正草案」,請審議案。

27

本院委員李坤城等19人擬具「國軍退除役官兵輔導條例第三十二條條文修正草案」,請審議案。

28

本院委員李坤城等19人擬具「陸海空軍刑法第二十四條條文修正草案」,請審議案。

29

本院委員李坤城等19人擬具「身心障礙者權益保障法部分條文修正草案」,請審議案。

30

本院委員李坤城等19人擬具「衛生福利部兒少及家庭支持署組織法草案」,請審議案。

31

本院委員李坤城等19人擬具「衛生福利部長期照顧及社會發展署組織法草案」,請審議案。

32

本院委員李坤城等19人擬具「衛生福利部組織法第二條、第五條及第八條條文修正草案」,請審議案。

33

本院委員王正旭等17人擬具「促進民間參與公共建設法第三條條文修正草案」,請審議案。

34

本院委員徐富癸等18人擬具「促進民間參與公共建設法第三條條文修正草案」,請審議案。

35

本院委員郭昱晴等17人擬具「促進民間參與公共建設法第三條條文修正草案」,請審議案。

36

本院委員李柏毅等18人擬具「促進民間參與公共建設法第三條條文修正草案」,請審議案。

37

本院委員張雅琳等16人擬具「動物保護法部分條文修正草案」,請審議案。

38

行政院函送中央選舉委員會委員提名名單,游盈隆為委員並為主任委員,胡博硯為委員並為副主任委員,黃文玲、李禮仲、蘇嘉宏、蘇子喬及陳宗義均為委員,請同意案。

39

行政院函請審議「臺灣地區與大陸地區人民關係條例部分條文修正草案」案。

DW8140475 DW309872 民黨黨團提案:

案由:本院國民黨黨團,針對第11屆第4會期第16次會議議程報告事項及質詢事項,提議僅限列議程草案所列議案及下表所列39案。是否有當?敬請公決。

DW7209828 案人:中國國民黨立法院黨團 羅智強

報告事項僅限列議程草案所列議案及下表所列39

DW6219095

案名

1

本院委員翁曉玲等19人擬具「公民投票法第十五條條文修正草案」,請審議案。

2

本院委員翁曉玲等16人擬具「農民退休儲金條例第二條及第七條條文修正草案」,請審議案。

3

本院委員翁曉玲等19人擬具「老年農民福利津貼暫行條例第二條及第四條條文修正草案」,請審議案。

4

本院委員翁曉玲等31人擬具「中華民國憲法增修條文第二條條文修正草案」,請審議案。

5

本院委員王鴻薇等18人擬具「藥事法部分條文修正草案」,請審議案。

6

本院委員王鴻薇等18人擬具「藥害救濟法第三條及第二十八條條文修正草案」,請審議案。

7

本院委員林倩綺等17人擬具「衛生福利部原住民健康照顧署組織法草案」,請審議案。

8

本院委員林倩綺等17人擬具「衛生福利部組織法第二條、第五條及第八條條文修正草案」,請審議案。

9

本院委員林倩綺等17人擬具「老年農民福利津貼暫行條例第二條及第四條條文修正草案」,請審議案。

10

本院委員李彥秀等18人擬具「犯罪被害人權益保障法第五十七條條文修正草案」,請審議案。

11

本院委員李彥秀等16人擬具「遺產及贈與稅法第十五條、第十七條之一及第二十九條條文修正草案」,請審議案。

12

本院委員黃健豪等22人擬具「住宅法第十八條條文修正草案」,請審議案。

1DW3151470 3

本院委員黃健豪等16人擬具「就業保險法第十九條之二條文修正草案」,請審議案。

14

本院委員王育敏等20人擬具「行政院組織法第四條條文修正草案」,請審議案。

15

本院委員王育敏等22人擬具「衛生福利部組織法第二條、第五條及第八條條文修正草案」,請審議案。

16

本院委員王育敏等21人擬具「衛生福利部長期照顧及社會發展署組織法草案」,請審議案。

17

本院委員王育敏等21人擬具「衛生福利部兒少及家庭支持署組織法草案」,請審議案。

18

本院委員王育敏等21人擬具「衛生福利部中央健康保險署組織法第二條條文修正草案」,請審議案。

19

本院委員張智倫等16人擬具「住宅法第四條及第十八條條文修正草案」,請審議案。

20

本院委員張智倫等17人擬具「高級中等以下學校午餐及飲食教育條例草案」,請審議案。

21

本院委員邱鎮軍等16人擬具「中華民國刑法部分條文修正草案」,請審議案。

22

本院委員邱鎮軍等18人擬具「藥事法部分條文修正草案」,請審議案。

23

本院委員邱鎮軍等18人擬具「藥害救濟法第三條及第二十八條條文修正草案」,請審議案。

24

本院委員邱議瑩等21人擬具「農民退休儲金條例部分條文修正草案」,請審議案。

25

本院委員李坤城等19人擬具「國家安全法部分條文修正草案」,請審議案。

26

本院委員李坤城等19人擬具「陸海空軍軍官士官服役條例第二十四條、第二十五條及第四十一條條文修正草案」,請審議案。

27

本院委員李坤城等19人擬具「國軍退除役官兵輔導條例第三十二條條文修正草案」,請審議案。

28

本院委員李坤城等19人擬具「陸海空軍刑法第二十四條條文修正草案」,請審議案。

29

本院委員李坤城等19人擬具「身心障礙者權益保障法部分條文修正草案」,請審議案。

30

本院委員李坤城等19人擬具「衛生福利部兒少及家庭支持署組織法草案」,請審議案。

31

本院委員李坤城等19人擬具「衛生福利部長期照顧及社會發展署組織法草案」,請審議案。

32

本院委員李坤城等19人擬具「衛生福利部組織法第二條、第五條及第八條條文修正草案」,請審議案。

33

本院委員王正旭等17人擬具「促進民間參與公共建設法第三條條文修正草案」,請審議案。

34

本院委員徐富癸等18人擬具「促進民間參與公共建設法第三條條文修正草案」,請審議案。

35

本院委員郭昱晴等17人擬具「促進民間參與公共建設法第三條條文修正草案」,請審議案。

36

本院委員李柏毅等18人擬具「促進民間參與公共建設法第三條條文修正草案」,請審議案。

37

本院委員張雅琳等16人擬具「動物保護法部分條文修正草案」,請審議案。

38

行政院函送中央選舉委員會委員提名名單,游盈隆為委員並為主任委員,胡博硯為委員並為副主任委員,黃文玲、李禮仲、蘇嘉宏、蘇子喬及陳宗義均為委員,請同意案。

39

行政院函請審議「臺灣地區與大陸地區人民關係條例部分條文修正草案」案。

DW6219095 席:報告院會,依先後處理各黨團提議。

請問院會,對民進黨黨團提議通過有無異議?(有)有異議,我們就進行表決。按鈴7分鐘並分發表決卡。

(按鈴)

主席:請問各位委員,是不是都有拿到表決卡?也請議事人員協助確認。好,各位委員都有拿到表決卡。

針對民進黨黨團提議,現有民進黨黨團要求記名表決,記名表決,時間1分鐘,現在開始。

(進行表決)

(譴責中共軍演!不擋國安法案!)

(譴責中共軍演!不擋國安法案!)

主席:報告院會,表決結果:出席102人,贊成46人,反對56人,棄權0人,贊成者少數,民進黨黨團提議不通過。

表決結果名單:

會議名稱:立法院第11屆第4會期第16次會議  表決型態:記名表決

表決時間:中華民國11512日 上午105503

表決議題:議事日程草案報告事項及質詢事項

     民進黨黨團提議

表決結果:出席人數:102  贊成人數:46  反對人數:56  棄權人數:0

贊成:

張雅琳  林月琴  陳培瑜  柯建銘  鍾佳濱  伍麗華Saidhai Tahovecahe    郭昱晴  吳思瑤  沈伯洋  范 雲  黃秀芳  何欣純  林俊憲  李坤城  王義川  陳秀寳  徐富癸  王世堅  羅美玲  蔡易餘  莊瑞雄  郭國文  吳沛憶  賴瑞隆  陳素月  李柏毅  陳 瑩  陳冠廷  陳亭妃  王美惠  林岱樺  賴惠員  黃 捷  林淑芬  王正旭  林楚茵  王定宇  吳琪銘  許智傑  張宏陸  吳秉叡  李昆澤  蔡其昌  林宜瑾  蘇巧慧  沈發惠

反對:

傅崐萁  羅智強  林沛祥  謝龍介  涂權吉  馬文君  林憶君  麥玉珍  劉書彬  林國成  陳昭姿  黃國昌  張啓楷  高金素梅 林思銘  邱若華  鄭天財Sra Kacaw   鄭正鈐  謝衣鳯  張嘉郡  洪孟楷  王鴻薇  呂玉玲  陳雪生  黃建賓  黃健豪  葉元之  陳永康  賴士葆  陳菁徽  萬美玲  廖偉翔  蘇清泉  黃 仁  魯明哲  李彥秀  吳宗憲  邱鎮軍  徐欣瑩  盧縣一  廖先翔  陳玉珍  楊瓊瓔  陳超明  林倩綺  顏寬恒  羅明才  翁曉玲  葛如鈞  羅廷瑋  徐巧芯  許宇甄  柯志恩  牛煦庭  王育敏  游 顥

棄權:

主席:報告院會,現在處理台灣民眾黨黨團僅限列之提議,因國民黨黨團之提議與該黨團提議相同,所以就一併處理。

請問院會,對台灣民眾黨黨團、國民黨黨團提議通過有無異議?有異議嗎?(有)有異議,我們進行表決。

針對台灣民眾黨黨團、國民黨黨團提議,現有民進黨黨團、台灣民眾黨黨團要求記名表決。記名表決,時間1分鐘,現在開始。

(進行表決)

主席:報告院會,表決結果:出席103人,贊成56人,反對47人,棄權0人,贊成者多數,台灣民眾黨黨團、國民黨黨團提議照案通過。

表決結果名單:

會議名稱:立法院第11屆第4會期第16次會議  表決型態:記名表決

表決時間:中華民國11512日 上午105712

表決議題:議事日程草案報告事項及質詢事項

     台灣民眾黨國民黨黨團提議

表決結果:出席人數:103  贊成人數:56  反對人數:47  棄權人數:0

贊成:

傅崐萁  羅智強  林沛祥  謝龍介  涂權吉  馬文君  林憶君  麥玉珍  劉書彬  林國成  陳昭姿  黃國昌  張啓楷  高金素梅 林思銘  邱若華  鄭天財Sra Kacaw   鄭正鈐  謝衣鳯  張嘉郡  洪孟楷  王鴻薇  呂玉玲  陳雪生  黃建賓  黃健豪  葉元之  陳永康  賴士葆  陳菁徽  萬美玲  廖偉翔  蘇清泉  黃 仁  魯明哲  李彥秀  吳宗憲  邱鎮軍  徐欣瑩  盧縣一  廖先翔  陳玉珍  楊瓊瓔  陳超明  林倩綺  顏寬恒  羅明才  翁曉玲  葛如鈞  羅廷瑋  徐巧芯  許宇甄  柯志恩  牛煦庭  王育敏  游 顥

反對:

張雅琳  林月琴  陳培瑜  柯建銘  鍾佳濱  伍麗華Saidhai Tahovecahe    郭昱晴  吳思瑤  沈伯洋  范 雲  黃秀芳  何欣純  林俊憲  李坤城  王義川  陳秀寳  徐富癸  王世堅  羅美玲  蔡易餘  莊瑞雄  郭國文  吳沛憶  賴瑞隆  陳素月  李柏毅  陳 瑩  陳冠廷  陳亭妃  王美惠  劉建國  林岱樺  賴惠員  黃 捷  林淑芬  王正旭  林楚茵  王定宇  吳琪銘  許智傑  張宏陸  吳秉叡  李昆澤  蔡其昌  林宜瑾  蘇巧慧  沈發惠

棄權:

主席:報告院會,本次會議議事日程報告事項及質詢事項照台灣民眾黨黨團、國民黨黨團提議通過

報告院會,繼續處理討論事項部分,依先後處理各黨團提議。現在處理民進黨黨團討論事項提議共1案,請議事人員宣讀提議內容。

民進黨黨團提案:

案由:本院民進黨黨團,針對第11屆第4會期第16次會議議事日程討論事項,擬請僅限列如表列9案。是否有當,敬請公決。

提案人:民主進步黨立法院黨團 柯建銘

附表11屆第4會期第16次會議討論事項

DW4079355

議案

本院台灣民眾黨黨團,依立法院議事規則第42條,針對立法院第11屆第4會期第2次會議議事日程報告事項第29案院會所作決定,提出復議。

【行政院函請審議「115年度中央政府總預算案(含附屬單位預算及綜計表-營業及非營業部分)】

本院民進黨黨團,有鑑於中國當局於20251229日至30日間,無視區域責任與國際規範,恣意發動針對我國之軍事演習,連日以軍機、軍艦及海警船大舉侵擾我國周邊海空域、衝擊國際海空旅運安全。中國此舉不僅無視《聯合國憲章》關於「禁止在國際關係上使用威脅或武力」之基本原則,更係意圖以暴力、脅迫手段單方面破壞台海及印太區域和平穩定的現狀,立法院代表中華民國全體國民對此提出強烈抗議,爰建請院會作成決議如下:「一、針對中國在我國周邊發動針對性軍事演習,干擾我國民航航道與海上交通,影響我國人民生命財產安全,表達最嚴厲的譴責,並要求中國立即停止對我國威脅挑釁,切勿誤判情勢,意圖以武力改變現狀。二、作為國際社會負責任的一員,中華民國長期致力於維護區域和平與繁榮,從未挑釁、製造區域紛爭。然而,北京當局一再無視我國政府與人民釋出的善意,持續非理性的軍事行動進行恫嚇,這不僅嚴重傷害台灣人民的情感,更加深兩岸隔閡,近來接連對日本、菲律賓及我國之威脅迫嚇,更自證其為破壞國際秩序的『麻煩製造者』。面對中國持續升高的軍事威脅與灰色地帶侵擾,中華民國立法院秉持『同島一命』之精神,無分朝野黨派,堅定支持強化我國國防戰力與社會韌性,並將持續推動相關國安法制建設,以確保國家安全。三、呼籲國際社會正視中國威權主義對外擴張之風險,共同遏止威權勢力破壞以規則為基礎的國際秩序,以維護印太區域的自由、開放與繁榮。」。是否有當?敬請公決。

本院民進黨黨團,鑑於立法委員行使立法權及政府機關有關法律案、預算案等之提案權,均為憲法所賦予,不容任意剝奪。而「立法院組織法」第七條設置程序委員會的目的,原係為立法委員或政府機關所提出法律案、預算案、一般提案等各種議案進行程序性的安排,「立法院程序委員會組織規程」第四條明定程序委員會之職掌包括確認各種提案與人民請願案在手續、形式上是否完備,以及議案是否合併、或議案如何分案至各常設委員會等。惟本屆立法院程序委員會,在國民黨黨團及台灣民眾黨黨團委員主導下,變相對於委員或政府提案進行實質審查,本屆民進黨立委所提民意代表赴中申報等國安相關法案,合計在程序委員會遭封殺近500次,行政院函請立法院審議之「財政收支劃分法部分條文修正草案」也遭杯葛,無法列入院會議程。程序委員會實質就法案內容決定可否列入院會議程,已逾越其議案形式要件審查之制度功能,成為「立法院太上委員會」,對此表達嚴正抗議,程序委員會不應剝奪憲法賦予立法委員之立法權及政府機關之提案權。爰建請院會作成決議:「針對程序委員會阻擋議案排入院會一事,請本院韓院長召集黨團協商,務使本院程序委員會之進行合於議案形式要件審查之職權,俾以維護憲政體制。」是否有當?請公決案。

()本院社會福利及衛生環境委員會報告併案審查委員洪孟楷等21人、台灣民眾黨黨團、委員羅廷瑋等20人、委員王育敏等16人、委員王鴻薇等20人、委員楊瓊瓔等19人分別擬具「外送平台管理暨從業人員權益保障法草案」、民進黨黨團擬具「外送員權益保障及外送平臺管理法草案」、委員萬美玲等16人、委員黃健豪等17人分別擬具「外送平台管理暨從業人員權益保障法草案」、委員林月琴等18人擬具「外送員權益保障及外送平臺管理法草案」、委員張嘉郡等16人、委員許宇甄等23人分別擬具「外送平台管理暨從業人員權益保障法草案」、委員范雲等16人、委員郭昱晴等16人、委員林楚茵等23人分別擬具「外送員權益保障及外送平臺管理法草案」、委員劉建國等17人擬具「外送平台管理暨從業人員權益保障法草案」、委員賴瑞隆等18人擬具「外送員權益保障及外送平臺管理法草案」、委員林倩綺等21人擬具「外送平台管理暨從業人員權益保障法草案」、委員李坤城等21人擬具「外送平臺管理暨從業人員權益保障法草案」、委員王正旭等23人擬具「外送員權益保障及外送平臺管理法草案」、委員徐巧芯等17人、委員羅智強等19人、委員盧縣一等16人分別擬具「外送平台管理暨從業人員權益保障法草案」、委員廖偉翔等25人擬具「外送平臺管理暨從業人員及合作商家權益保障法草案」、委員黃捷等16人擬具「外送員權益保障暨外送平臺管理法草案」及委員劉建國等16人擬具「外送員權益保障及外送平臺管理法草案」案。

()院委員吳沛憶等18人擬具「外送員權益保障及外送平臺管理法草案」,請審議案

()本院委員蔡易餘等17人擬具「外送員權益保障及外送平臺管理法草案」,請審議案。

()本院委員張雅琳等17人擬具「外送員權益保障及外送平臺管理法草案」,請審議案。

()本院委員林思銘等17人擬具「外送平台管理暨從業人員權益保障法草案」,請審議案。

本院司法及法制、交通委員會報告審查委員李昆澤等19人擬具「交通部航港局組織法第六條條文修正草案」案。

本院司法及法制、交通委員會報告審查委員李昆澤等19人擬具「交通部高速公路局組織法第七條條文修正草案」案。

本院司法及法制、交通委員會報告審查委員李昆澤等18人擬具「交通部公路局組織法第七條條文修正草案」案。

本院交通委員會報告併案審查委員許智傑等27人及委員洪孟楷等22人分別擬具「衛星廣播電視法第六十四條條文修正草案」案。

本院交通委員會報告併案審查委員羅美玲等18人擬具「商港法第二條條文修正草案」及委員林岱樺等18人擬具「商港法第五十三條條文修正草案」案。

DW2656672 席:劉委員建國聲明,對剛才表決與民進黨黨團意見一致,列入公報紀錄。

針對民進黨黨團提議,現有民進黨黨團要求記名表決。記名表決,時間1分鐘,現在開始。

(進行表決)

主席:表決結果:出席103人,贊成47人,反對56人,棄權0人,贊成者少數,民進黨黨團提議不通過。

表決結果名單:

會議名稱:立法院第11屆第4會期第16次會議  表決型態:記名表決

表決時間:中華民國11512日 上午105941

表決議題:議事日程草案討論事項

     民進黨黨團提議

表決結果:出席人數:103  贊成人數:47  反對人數:56  棄權人數:0

贊成:

張雅琳  林月琴  陳培瑜  柯建銘  鍾佳濱  伍麗華Saidhai Tahovecahe    郭昱晴  吳思瑤  沈伯洋  范 雲  黃秀芳  何欣純  林俊憲  李坤城  王義川  陳秀寳  徐富癸  王世堅  羅美玲  蔡易餘  莊瑞雄  郭國文  吳沛憶  賴瑞隆  陳素月  李柏毅  陳 瑩  陳冠廷  陳亭妃  王美惠  劉建國  林岱樺  賴惠員  黃 捷  林淑芬  王正旭  林楚茵  王定宇  吳琪銘  許智傑  張宏陸  吳秉叡  李昆澤  蔡其昌  林宜瑾  蘇巧慧  沈發惠

反對:

傅崐萁  羅智強  林沛祥  謝龍介  涂權吉  馬文君  林憶君  麥玉珍  劉書彬  林國成  陳昭姿  黃國昌  張啓楷  高金素梅 林思銘  邱若華  鄭天財Sra Kacaw   鄭正鈐  謝衣鳯  張嘉郡  洪孟楷  王鴻薇  呂玉玲  陳雪生  黃建賓  黃健豪  葉元之  陳永康  賴士葆  陳菁徽  萬美玲  廖偉翔  蘇清泉  黃 仁  魯明哲  李彥秀  吳宗憲  邱鎮軍  徐欣瑩  盧縣一  廖先翔  陳玉珍  楊瓊瓔  陳超明  林倩綺  顏寬恒  羅明才  翁曉玲  葛如鈞  羅廷瑋  徐巧芯  許宇甄  柯志恩  牛煦庭  王育敏  游 顥

棄權:

主席:報告院會,現在處理台灣民眾黨黨團僅限列之提議,因國民黨黨團之提議與該黨團提議相同,所以就一併處理,請議事人員一併宣讀提議內容。

台灣民眾黨黨團提案:

案由:本院台灣民眾黨黨團,針對第11屆第4會期第16次會議議事日程討論事項,提議僅限列如附表8案。是否有當?敬請公決。

提案人:台灣民眾黨立法院黨團 陳昭姿

11屆第4會期第16次會議議事日程草案討論事項

DW5238201

案由

1

本院委員羅智強等25人擬具「衛星廣播電視法第二十條條文修正草案」,請審議案。

2

本院台灣民眾黨黨團,建請院會作成決議:「依憲法第五十三條,行政院為最高行政機關,行政院院長對整體施政良窳應負全責,惟卓榮泰自任行政院院長一職以來,罔顧憲法對人民基本權益之保障,未遵憲政分際,破壞權力分立與制衡之民主原則,造成憲政僵局、朝野對立、民心不安、社會動盪,迄今難以止歇。為維護國會尊嚴、捍衛國家憲政體制,對行政院院長卓榮泰提出嚴厲之譴責案,正告卓榮泰院長:『國家利益永遠高於政黨利益,政黨利益永遠不能凌駕於人民的利益』,以期將國家還給人民,匡正脫序的憲政秩序。」是否有當?請公決案。

3

本院台灣民眾黨黨團,建請院會作成決議:「國家安全會議吳釗燮秘書長自行請辭下台,負起應有之政治責任,以符合責任政治之基本原則。」是否有當?請公決案。

4

本院內政委員會報告審查委員楊曜等17人擬具「公職人員選舉罷免法第六十七條及第六十九條條文修正草案」案。

5

本院內政委員會報告審查委員蘇清泉等23人擬具「公職人員選舉罷免法第六十九條條文修正草案」案。

6

本院內政委員會報告審查台灣民眾黨黨團擬具「公職人員選舉罷免法第三十二條及第四十三條條文修正草案」案。

7

()本院社會福利及衛生環境委員會報告併案審查委員洪孟楷等21人、台灣民眾黨黨團、委員羅廷瑋等20人、委員王育敏等16人、委員王鴻薇等20人、委員楊瓊瓔等19人分別擬具「外送平台管理暨從業人員權益保障法草案」、民進黨黨團擬具「外送員權益保障及外送平臺管理法草案」、委員萬美玲等16人、委員黃健豪等17人分別擬具「外送平台管理暨從業人員權益保障法草案」、委員林月琴等18人擬具「外送員權益保障及外送平臺管理法草案」、委員張嘉郡等16人、委員許宇甄等23人分別擬具「外送平台管理暨從業人員權益保障法草案」、委員范雲等16人、委員郭昱晴等16人、委員林楚茵等23人分別擬具「外送員權益保障及外送平臺管理法草案」、委員劉建國等17人擬具「外送平台管理暨從業人員權益保障法草案」、委員賴瑞隆等18人擬具「外送員權益保障及外送平臺管理法草案」、委員林倩綺等21人擬具「外送平台管理暨從業人員權益保障法草案」、委員李坤城等21人擬具「外送平臺管理暨從業人員權益保障法草案」、委員王正旭等23人擬具「外送員權益保障及外送平臺管理法草案」、委員徐巧芯等17人、委員羅智強等19人、委員盧縣一等16人分別擬具「外送平台管理暨從業人員權益保障法草案」、委員廖偉翔等25人擬具「外送平臺管理暨從業人員及合作商家權益保障法草案」、委員黃捷等16人擬具「外送員權益保障暨外送平臺管理法草案」及委員劉建國等16人擬具「外送員權益保障及外送平臺管理法草案」案。

()本院委員吳沛憶等18人擬具「外送員權益保障及外送平臺管理法草案」,請審議案。

()本院委員蔡易餘等17人擬具「外送員權益保障及外送平臺管理法草案」,請審議案。

()本院委員張雅琳等17人擬具「外送員權益保障及外送平臺管理法草案」,請審議案。

()本院委員林思銘等17人擬具「外送平台管理暨從業人員權益保障法草案」,請審議案。

8

()本院委員李彥秀等18人擬具「外送平臺管理暨從業人員權益保障法草案」,請審議案。

()本院委員賴士葆等16人擬具「外送員權益保障及外送平臺管理法草案」,請審議案。

DW8180322 民黨黨團提案:

案由:本院國民黨黨團,針對第11屆第4會期第16次會議議事日程討論事項,提議僅限列如附表共8案。是否有當?敬請公決。

提案人:中國國民黨立法院黨團 羅智強

11屆第4會期第16次會議議事日程草案討論事項

DW271463

案由

1

本院委員羅智強等25人擬具「衛星廣播電視法第二十條條文修正草案」,請審議案。

2

本院台灣民眾黨黨團,建請院會作成決議:「依憲法第五十三條,行政院為最高行政機關,行政院院長對整體施政良窳應負全責,惟卓榮泰自任行政院院長一職以來,罔顧憲法對人民基本權益之保障,未遵憲政分際,破壞權力分立與制衡之民主原則,造成憲政僵局、朝野對立、民心不安、社會動盪,迄今難以止歇。為維護國會尊嚴、捍衛國家憲政體制,對行政院院長卓榮泰提出嚴厲之譴責案,正告卓榮泰院長:『國家利益永遠高於政黨利益,政黨利益永遠不能凌駕於人民的利益』,以期將國家還給人民,匡正脫序的憲政秩序。」是否有當?請公決案。

3

本院台灣民眾黨黨團,建請院會作成決議:「國家安全會議吳釗燮秘書長自行請辭下台,負起應有之政治責任,以符合責任政治之基本原則。」是否有當?請公決案。

4

本院內政委員會報告審查委員楊曜等17人擬具「公職人員選舉罷免法第六十七條及第六十九條條文修正草案」案。

5

本院內政委員會報告審查委員蘇清泉等23人擬具「公職人員選舉罷免法第六十九條條文修正草案」案。

6

本院內政委員會報告審查台灣民眾黨黨團擬具「公職人員選舉罷免法第三十二條及第四十三條條文修正草案」案。

7

()本院社會福利及衛生環境委員會報告併案審查委員洪孟楷等21人、台灣民眾黨黨團、委員羅廷瑋等20人、委員王育敏等16人、委員王鴻薇等20人、委員楊瓊瓔等19人分別擬具「外送平台管理暨從業人員權益保障法草案」、民進黨黨團擬具「外送員權益保障及外送平臺管理法草案」、委員萬美玲等16人、委員黃健豪等17人分別擬具「外送平台管理暨從業人員權益保障法草案」、委員林月琴等18人擬具「外送員權益保障及外送平臺管理法草案」、委員張嘉郡等16人、委員許宇甄等23人分別擬具「外送平台管理暨從業人員權益保障法草案」、委員范雲等16人、委員郭昱晴等16人、委員林楚茵等23人分別擬具「外送員權益保障及外送平臺管理法草案」、委員劉建國等17人擬具「外送平台管理暨從業人員權益保障法草案」、委員賴瑞隆等18人擬具「外送員權益保障及外送平臺管理法草案」、委員林倩綺等21人擬具「外送平台管理暨從業人員權益保障法草案」、委員李坤城等21人擬具「外送平臺管理暨從業人員權益保障法草案」、委員王正旭等23人擬具「外送員權益保障及外送平臺管理法草案」、委員徐巧芯等17人、委員羅智強等19人、委員盧縣一等16人分別擬具「外送平台管理暨從業人員權益保障法草案」、委員廖偉翔等25人擬具「外送平臺管理暨從業人員及合作商家權益保障法草案」、委員黃捷等16人擬具「外送員權益保障暨外送平臺管理法草案」及委員劉建國等16人擬具「外送員權益保障及外送平臺管理法草案」案。

()本院委員吳沛憶等18人擬具「外送員權益保障及外送平臺管理法草案」,請審議案。

()本院委員蔡易餘等17人擬具「外送員權益保障及外送平臺管理法草案」,請審議案。

()本院委員張雅琳等17人擬具「外送員權益保障及外送平臺管理法草案」,請審議案。

()本院委員林思銘等17人擬具「外送平台管理暨從業人員權益保障法草案」,請審議案。

8

()本院委員李彥秀等18人擬具「外送平臺管理暨從業人員權益保障法草案」,請審議案。

()本院委員賴士葆等16人擬具「外送員權益保障及外送平臺管理法草案」,請審議案。

DW4576247 席:請問院會,對台灣民眾黨黨團、國民黨黨團之提議有無異議?(有)有異議,進行表決。

針對台灣民眾黨黨團、國民黨黨團提議,現有民進黨黨團、台灣民眾黨黨團要求記名表決。記名表決,時間1分鐘,現在開始。

(進行表決)

主席:表決結果:出席103人,贊成56人,反對47人,棄權0人,贊成者多數,台灣民眾黨黨團、國民黨黨團提議照案通過。

表決結果名單:

會議名稱:立法院第11屆第4會期第16次會議  表決型態:記名表決

表決時間:中華民國11512日 上午110209

表決議題:議事日程草案討論事項

     台灣民眾黨國民黨黨團提議

表決結果:出席人數:103  贊成人數:56  反對人數:47  棄權人數:0

贊成:

傅崐萁  羅智強  林沛祥  謝龍介  涂權吉  馬文君  林憶君  麥玉珍  劉書彬  林國成  陳昭姿  黃國昌  張啓楷  高金素梅 林思銘  邱若華  鄭天財Sra Kacaw   鄭正鈐  謝衣鳯  張嘉郡  洪孟楷  王鴻薇  呂玉玲  陳雪生  黃建賓  黃健豪  葉元之  陳永康  賴士葆  陳菁徽  萬美玲  廖偉翔  蘇清泉  黃 仁  魯明哲  李彥秀  吳宗憲  邱鎮軍  徐欣瑩  盧縣一  廖先翔  陳玉珍  楊瓊瓔  陳超明  林倩綺  顏寬恒  羅明才  翁曉玲  葛如鈞  羅廷瑋  徐巧芯  許宇甄  柯志恩  牛煦庭  王育敏  游 顥

反對:

張雅琳  林月琴  陳培瑜  柯建銘  鍾佳濱  伍麗華Saidhai Tahovecahe    郭昱晴  吳思瑤  沈伯洋  范 雲  黃秀芳  何欣純  林俊憲  李坤城  王義川  陳秀寳  徐富癸  王世堅  羅美玲  蔡易餘  莊瑞雄  郭國文  吳沛憶  賴瑞隆  陳素月  李柏毅  陳 瑩  陳冠廷  陳亭妃  王美惠  劉建國  林岱樺  賴惠員  黃 捷  林淑芬  王正旭  林楚茵  王定宇  吳琪銘  許智傑  張宏陸  吳秉叡  李昆澤  蔡其昌  林宜瑾  蘇巧慧  沈發惠

棄權:

主席:報告院會,本次會議議事日程討論事項照台灣民眾黨黨團、國民黨黨團提議通過。本次會議議事日程確定。

現在進行報告事項。

報 告 事 項

一、宣讀本院第11屆第4會期第15次會議議事錄。(全文見本期議事錄)

主席:報告院會,針對第4會期第15次會議議事錄,並無委員或黨團提出錯誤或遺漏之處。作以下決定:第4會期第15次會議議事錄確定。

現在處理增列部分,請宣讀第一案。

增列報告事項

一、本院委員翁曉玲等19人擬具「公民投票法第十五條條文修正草案」,請審議案。

議事處意見:擬請院會將本案交內政委員會審查。

主席:請問院會,對本案照議事處意見處理,有無異議?(無)無異議,通過。

二、本院委員翁曉玲等16人擬具「農民退休儲金條例第二條及第七條條文修正草案」,請審議案。

議事處意見:擬請院會將本案交經濟委員會審查。

主席:國民黨黨團提議本案逕付二讀,與相關提案併案協商,請問院會,有無異議?(無)無異議,本案逕付二讀,與相關提案併案協商。

三、本院委員翁曉玲等19人擬具「老年農民福利津貼暫行條例第二條及第四條條文修正草案」,請審議案。

議事處意見:擬請院會將本案交社會福利及衛生環境、經濟、內政三委員會審查。

主席:請問院會,對本案照議事處意見處理,有無異議?(無)無異議,通過。

四、本院委員翁曉玲等31人擬具「中華民國憲法增修條文第二條條文修正草案」,請審議案。

議事處意見:擬請院會將本案交修憲委員會審查。

主席:請問院會,對本案照議事處意見處理,有無異議?(無)無異議,通過。

五、本院委員王鴻薇等18人擬具「藥事法部分條文修正草案」,請審議案。

議事處意見:擬請院會將本案交社會福利及衛生環境委員會審查。

主席:請問院會,對本案照議事處意見處理,有無異議?(無)無異議,通過。

六、本院委員王鴻薇等18人擬具「藥害救濟法第三條及第二十八條條文修正草案」,請審議案。

議事處意見:擬請院會將本案交社會福利及衛生環境委員會審查。

主席:請問院會,對本案照議事處意見處理,有無異議?(無)無異議,通過。

七、本院委員林倩綺等17人擬具「衛生福利部原住民健康照顧署組織法草案」,請審議案。

議事處意見:擬請院會將本案交司法及法制、社會福利及衛生環境兩委員會審查。

主席:請問院會,對本案照議事處意見處理,有無異議?(無)無異議,通過。

八、本院委員林倩綺等17人擬具「衛生福利部組織法第二條、第五條及第八條條文修正草案」,請審議案。

議事處意見:擬請院會將本案交司法及法制、社會福利及衛生環境兩委員會審查。

主席:請問院會,對本案照議事處意見處理,有無異議?(無)無異議,通過。

九、本院委員林倩綺等17人擬具「老年農民福利津貼暫行條例第二條及第四條條文修正草案」,請審議案。

議事處意見:擬請院會將本案交社會福利及衛生環境、經濟、內政三委員會審查。

主席:請問院會,對本案照議事處意見處理,有無異議?(無)無異議,通過。

十、本院委員李彥秀等18人擬具「犯罪被害人權益保障法第五十七條條文修正草案」,請審議案。

議事處意見:擬請院會將本案交司法及法制委員會審查。

主席:請問院會,對本案照議事處意見處理,有無異議?(無)無異議,通過。

十一、本院委員李彥秀等16人擬具「遺產及贈與稅法第十五條、第十七條之一及第二十九條條文修正草案」,請審議案。

議事處意見:擬請院會將本案交財政委員會審查。

主席:請問院會,對本案照議事處意見處理,有無異議?(無)無異議,通過。

十二、本院委員黃健豪等22人擬具「住宅法第十八條條文修正草案」,請審議案。

議事處意見:擬請院會將本案交內政委員會審查。

主席:國民黨黨團提議本案逕付二讀,與相關提案併案協商,請問院會,有無異議?(無)無異議,本案逕付二讀,與相關提案併案協商。

十三、本院委員黃健豪等16人擬具「就業保險法第十九條之二條文修正草案」,請審議案。

議事處意見:擬請院會將本案交社會福利及衛生環境委員會審查。

主席:請問院會,對本案照議事處意見處理,有無異議?(無)無異議,通過。

十四、本院委員王育敏等20人擬具「行政院組織法第四條條文修正草案」,請審議案。

議事處意見:擬請院會將本案交司法及法制委員會審查。

主席:請問院會,對本案照議事處意見處理,有無異議?(無)無異議,通過。

十五、本院委員王育敏等22人擬具「衛生福利部組織法第二條、第五條及第八條條文修正草案」,請審議案。

議事處意見:擬請院會將本案交司法及法制、社會福利及衛生環境兩委員會審查。

主席:請問院會,對本案照議事處意見處理,有無異議?(無)無異議,通過。

十六、本院委員王育敏等21人擬具「衛生福利部長期照顧及社會發展署組織法草案」,請審議案。

議事處意見:擬請院會將本案交司法及法制、社會福利及衛生環境兩委員會審查。

主席:請問院會,對本案照議事處意見處理,有無異議?(無)無異議,通過。

十七、本院委員王育敏等21人擬具「衛生福利部兒少及家庭支持署組織法草案」,請審議案。

議事處意見:擬請院會將本案交司法及法制、社會福利及衛生環境兩委員會審查。

主席:請問院會,對本案照議事處意見處理,有無異議?(無)無異議,通過。

十八、本院委員王育敏等21人擬具「衛生福利部中央健康保險署組織法第二條條文修正草案」,請審議案。

議事處意見:擬請院會將本案交司法及法制、社會福利及衛生環境兩委員會審查。

主席:請問院會,對本案照議事處意見處理,有無異議?(無)無異議,通過。

十九、本院委員張智倫等16人擬具「住宅法第四條及第十八條條文修正草案」,請審議案。

議事處意見:擬請院會將本案交內政委員會審查。

主席:國民黨黨團提議本案逕付二讀,與相關提案併案協商,請問院會,有無異議?(無)無異議,本案逕付二讀,與相關提案併案協商。

二十、本院委員張智倫等17人擬具「高級中等以下學校午餐及飲食教育條例草案」,請審議案。

議事處意見:擬請院會將本案交教育及文化委員會審查。

主席:請問院會,對本案照議事處意見處理,有無異議?(無)無異議,通過。

二十一、本院委員邱鎮軍等16人擬具「中華民國刑法部分條文修正草案」,請審議案。

議事處意見:擬請院會將本案交司法及法制委員會審查。

主席:請問院會,對本案照議事處意見處理,有無異議?(無)無異議,通過。

二十二、本院委員邱鎮軍等18人擬具「藥事法部分條文修正草案」,請審議案。

議事處意見:擬請院會將本案交社會福利及衛生環境委員會審查。

主席:請問院會,對本案照議事處意見處理,有無異議?(無)無異議,通過。

二十三、本院委員邱鎮軍等18人擬具「藥害救濟法第三條及第二十八條條文修正草案」,請審議案。

議事處意見:擬請院會將本案交社會福利及衛生環境委員會審查。

主席:請問院會,對本案照議事處意見處理,有無異議?(無)無異議,通過。

二十四、本院委員邱議瑩等21人擬具「農民退休儲金條例部分條文修正草案」,請審議案。

議事處意見:擬請院會將本案交經濟委員會審查。

主席:民進黨黨團提議本案逕付二讀,與相關提案併案協商,請問院會,有無異議?(無)無異議,本案逕付二讀,與相關提案併案協商。

二十五、本院委員李坤城等19人擬具「國家安全法部分條文修正草案」,請審議案。

議事處意見:擬請院會將本案交內政委員會審查。

主席:請問院會,對本案照議事處意見處理,有無異議?(無)無異議,通過。

二十六、本院委員李坤城等19人擬具「陸海空軍軍官士官服役條例第二十四條、第二十五條及第四十一條條文修正草案」,請審議案。

議事處意見:擬請院會將本案交外交及國防委員會審查。

主席:請問院會,對本案照議事處意見處理,有無異議?(無)無異議,通過。

二十七、本院委員李坤城等19人擬具「國軍退除役官兵輔導條例第三十二條條文修正草案」,請審議案。

議事處意見:擬請院會將本案交外交及國防委員會審查。

主席:請問院會,對本案照議事處意見處理,有無異議?(無)無異議,通過。

二十八、本院委員李坤城等19人擬具「陸海空軍刑法第二十四條條文修正草案」,請審議案。

議事處意見:擬請院會將本案交司法及法制、外交及國防兩委員會審查。

主席:請問院會,對本案照議事處意見處理,有無異議?(無)無異議,通過。

二十九、本院委員李坤城等19人擬具「身心障礙者權益保障法部分條文修正草案」,請審議案。

議事處意見:擬請院會將本案交社會福利及衛生環境委員會審查。

主席:請問院會,對本案照議事處意見處理,有無異議?(無)無異議,通過。

三十、本院委員李坤城等19人擬具「衛生福利部兒少及家庭支持署組織法草案」,請審議案。

議事處意見:擬請院會將本案交司法及法制、社會福利及衛生環境兩委員會審查。

主席:請問院會,對本案照議事處意見處理,有無異議?(無)無異議,通過。

三十一、本院委員李坤城等19人擬具「衛生福利部長期照顧及社會發展署組織法草案」,請審議案。

議事處意見:擬請院會將本案交司法及法制、社會福利及衛生環境兩委員會審查。

主席:請問院會,對本案照議事處意見處理,有無異議?(無)無異議,通過。

三十二、本院委員李坤城等19人擬具「衛生福利部組織法第二條、第五條及第八條條文修正草案」,請審議案。

議事處意見:擬請院會將本案交司法及法制、社會福利及衛生環境兩委員會審查。

主席:請問院會,對本案照議事處意見處理,有無異議?(無)無異議,通過。

三十三、本院委員王正旭等17人擬具「促進民間參與公共建設法第三條條文修正草案」,請審議案。

議事處意見:擬請院會將本案交財政委員會審查。

主席:請問院會,對本案照議事處意見處理,有無異議?(無)無異議,通過。

三十四、本院委員徐富癸等18人擬具「促進民間參與公共建設法第三條條文修正草案」,請審議案。

議事處意見:擬請院會將本案交財政委員會審查。

主席:請問院會,對本案照議事處意見處理,有無異議?(無)無異議,通過。

三十五、本院委員郭昱晴等17人擬具「促進民間參與公共建設法第三條條文修正草案」,請審議案。

議事處意見:擬請院會將本案交財政委員會審查。

主席:請問院會,對本案照議事處意見處理,有無異議?(無)無異議,通過。

三十六、本院委員李柏毅等18人擬具「促進民間參與公共建設法第三條條文修正草案」,請審議案。

議事處意見:擬請院會將本案交財政委員會審查。

主席:請問院會,對本案照議事處意見處理,有無異議?(無)無異議,通過。

三十七、本院委員張雅琳等16人擬具「動物保護法部分條文修正草案」,請審議案。

議事處意見:擬請院會將本案交經濟委員會審查。

主席:請問院會,對本案照議事處意見處理,有無異議?(無)無異議,通過。

三十八、行政院函送中央選舉委員會委員提名名單,游盈隆為委員並為主任委員,胡博硯為委員並為副主任委員,黃文玲、李禮仲、蘇嘉宏、蘇子喬及陳宗義均為委員,請同意案。

議事處意見:擬請院會將本案交內政、司法及法制兩委員會審查。

主席:請問院會,對本案照議事處意見處理,有無異議?(無)無異議,通過。

三十九、行政院函請審議「臺灣地區與大陸地區人民關係條例部分條文修正草案」案。

議事處意見:擬請院會將本案交內政委員會審查。

主席:請問院會,對本案照議事處意見處理,有無異議?(無)無異議,通過。

報告院會,本次會議報告事項記載於議事錄順序,授權議事處調整。

現在繼續處理原列報告事項。請宣讀第二案。

二、本院委員葛如鈞等16人擬具「國民體育法第二條及第三條條文修正草案」,請審議案。

議事處意見:擬請院會將本案交教育及文化委員會審查。

主席:請問院會,對本案照議事處意見處理,有無異議?(無)無異議,通過。

三、本院委員葛如鈞等16人擬廢止「教育部體育署組織法」,請審議案。

議事處意見:擬請院會將本案交司法及法制、教育及文化兩委員會審查。

主席:請問院會,對本案照議事處意見處理,有無異議?(無)無異議,通過。

四、本院委員羅智強等16人擬具「家事事件法第一百零八條條文修正草案」,請審議案。

議事處意見:擬請院會將本案交司法及法制委員會審查。

主席:請問院會,對本案照議事處意見處理,有無異議?(無)無異議,通過。

五、本院委員王鴻薇等17人擬具「全民防衛動員準備法第九條條文修正草案」,請審議案。

議事處意見:擬請院會將本案交外交及國防委員會審查。

主席:請問院會,對本案照議事處意見處理,有無異議?(無)無異議,通過。

六、本院委員王鴻薇等16人擬具「國家重點領域產學合作及人才培育創新條例第四條條文修正草案」,請審議案。

議事處意見:擬請院會將本案交教育及文化委員會審查。

主席:請問院會,對本案照議事處意見處理,有無異議?(無)無異議,通過。

七、本院委員顏寬恒等16人擬具「全民防衛動員準備法第九條條文修正草案」,請審議案。

議事處意見:擬請院會將本案交外交及國防委員會審查。

主席:請問院會,對本案照議事處意見處理,有無異議?(無)無異議,通過。

八、本院委員顏寬恒等16人擬具「國家重點領域產學合作及人才培育創新條例第四條條文修正草案」,請審議案。

議事處意見:擬請院會將本案交教育及文化委員會審查。

主席:請問院會,對本案照議事處意見處理,有無異議?(無)無異議,通過。

九、本院委員顏寬恒等17人擬具「民法第一千二百二十三條條文修正草案」,請審議案。

議事處意見:擬請院會將本案交司法及法制委員會審查。

主席:請問院會,對本案照議事處意見處理,有無異議?(無)無異議,通過。

十、本院委員顏寬恒等16人擬具「人工生殖法部分條文修正草案」,請審議案。

議事處意見:擬請院會將本案交社會福利及衛生環境、司法及法制兩委員會審查。

主席:請問院會,對本案照議事處意見處理,有無異議?(無)無異議,通過。

十一、本院委員林月琴等19人擬具「兒童及少年福利與權益保障法第一百零八條條文修正草案」,請審議案。

議事處意見:擬請院會將本案交社會福利及衛生環境委員會審查。

主席:請問院會,對本案照議事處意見處理,有無異議?(無)無異議,通過。

十二、本院委員魯明哲等17人擬具「詐欺犯罪危害防制條例第四十七條條文修正草案」,請審議案。

議事處意見:擬請院會將本案交內政委員會審查。

主席:請問院會,對本案照議事處意見處理,有無異議?(無)無異議,通過。

十三、本院委員魯明哲等17人擬具「社會秩序維護法第七十二條條文修正草案」,請審議案。

議事處意見:擬請院會將本案交內政委員會審查。

主席:請問院會,對本案照議事處意見處理,有無異議?(無)無異議,通過。

十四、本院委員魯明哲等16人擬具「動物保護法第二十五條條文修正草案」,請審議案。

議事處意見:擬請院會將本案交經濟委員會審查。

主席:請問院會,對本案照議事處意見處理,有無異議?(無)無異議,通過。

十五、本院委員魯明哲等16人擬具「勞動基準法第三十七條條文修正草案」,請審議案。

議事處意見:擬請院會將本案交社會福利及衛生環境委員會審查。

主席:請問院會,對本案照議事處意見處理,有無異議?(無)無異議,通過。

十六、本院委員魯明哲等16人擬具「就業保險法第十九條之二條文修正草案」,請審議案。

議事處意見:擬請院會將本案交社會福利及衛生環境委員會審查。

主席:請問院會,對本案照議事處意見處理,有無異議?(無)無異議,通過。

十七、本院委員魯明哲等16人擬具「兒童及少年福利與權益保障法第四十九條條文修正草案」,請審議案。

議事處意見:擬請院會將本案交社會福利及衛生環境委員會審查。

主席:請問院會,對本案照議事處意見處理,有無異議?(無)無異議,通過。

十八、本院委員鄭正鈐等16人擬具「就業服務法第五條條文修正草案」,請審議案。

議事處意見:擬請院會將本案交社會福利及衛生環境委員會審查。

主席:請問院會,對本案照議事處意見處理,有無異議?(無)無異議,通過。

十九、本院委員張嘉郡等18人擬具「全民防衛動員準備法第九條條文修正草案」,請審議案。

議事處意見:擬請院會將本案交外交及國防委員會審查。

主席:請問院會,對本案照議事處意見處理,有無異議?(無)無異議,通過。

二十、本院委員張嘉郡等19人擬具「國家重點領域產學合作及人才培育創新條例第四條條文修正草案」,請審議案。

議事處意見:擬請院會將本案交教育及文化委員會審查。

主席:請問院會,對本案照議事處意見處理,有無異議?(無)無異議,通過。

二十一、本院委員張嘉郡等17人擬具「醫療法第二十四條及第一百零六條條文修正草案」,請審議案。

議事處意見:擬請院會將本案交社會福利及衛生環境委員會審查。

主席:請問院會,對本案照議事處意見處理,有無異議?(無)無異議,通過。

二十二、本院委員張雅琳等17人擬具「教師法第二十五條條文修正草案」,請審議案。

議事處意見:擬請院會將本案交教育及文化委員會審查。

主席:請問院會,對本案照議事處意見處理,有無異議?(無)無異議,通過。

二十三、本院委員張雅琳等17人擬具「教師待遇條例第十九條條文修正草案」,請審議案。

議事處意見:擬請院會將本案交司法及法制、教育及文化兩委員會審查。

主席:請問院會,對本案照議事處意見處理,有無異議?(無)無異議,通過。

二十四、本院委員張雅琳等17人擬具「衛生福利部中央健康保險署組織法第二條條文修正草案」,請審議案。

議事處意見:擬請院會將本案交司法及法制、社會福利及衛生環境兩委員會審查。

主席:請問院會,對本案照議事處意見處理,有無異議?(無)無異議,通過。

二十五、本院委員張雅琳等17人擬具「國家醫療科技評估中心設置條例草案」,請審議案。

議事處意見:擬請院會將本案交司法及法制、社會福利及衛生環境兩委員會審查。

主席:請問院會,對本案照議事處意見處理,有無異議?(無)無異議,通過。

二十六、本院委員陳亭妃等16人擬具「農民退休儲金條例部分條文修正草案」,請審議案。

議事處意見:擬請院會將本案交經濟委員會審查。

主席:民進黨黨團提議本案逕付二讀,與相關提案併案協商,請問院會,有無異議?(無)無異議,本案逕付二讀,與相關提案併案協商。

二十七、本院委員陳亭妃等16人擬具「勞工保險條例第六十六條及第六十九條條文修正草案」,請審議案。

議事處意見:擬請院會將本案交社會福利及衛生環境委員會審查。

主席:請問院會,對本案照議事處意見處理,有無異議?(無)無異議,通過。

二十八、本院委員陳亭妃等16人擬具「國民年金法部分條文修正草案」,請審議案。

議事處意見:擬請院會將本案交社會福利及衛生環境委員會審查。

主席:請問院會,對本案照議事處意見處理,有無異議?(無)無異議,通過。

二十九、本院委員呂玉玲等16人擬具「菸害防制法增訂第七條之一條文草案」,請審議案。

議事處意見:擬請院會將本案交社會福利及衛生環境委員會審查。

主席:請問院會,對本案照議事處意見處理,有無異議?(無)無異議,通過。

三十、行政院函,為修正「原住民族綜合發展基金收支保管及運用辦法」部分條文,請查照案。

議事處意見:擬請院會將本案交內政委員會。

主席:請問院會,對本案照議事處意見處理,有無異議?(無)無異議,通過。

三十一、內政部函,為修正「在臺原有戶籍大陸地區人民申請回復臺灣地區人民身分許可辦法」,請查照案。

議事處意見:擬請院會將本案交內政委員會。

主席:台灣民眾黨黨團、國民黨黨團提議本案改交內政委員會審查,請問院會,有無異議?(無)無異議,本案改交內政委員會審查。

三十二、內政部函,為修正「下水道工程設施標準」部分條文,請查照案。

議事處意見:擬請院會將本案交內政委員會。

主席:請問院會,對本案照議事處意見處理,有無異議?(無)無異議,通過。

三十三、內政部函,為廢止「內政部對受嚴重特殊傳染性肺炎影響發生營運困難事業紓困辦法」,請查照案。

議事處意見:擬請院會將本案交內政委員會。

主席:請問院會,對本案照議事處意見處理,有無異議?(無)無異議,通過。

三十四、內政部函,為修正「內政部警政署航空警察局組織規程」等26項法規及編制表,請查照案。

議事處意見:擬請院會將本案交司法及法制、內政兩委員會。

主席:請問院會,對本案照議事處意見處理,有無異議?(無)無異議,通過。

三十五、原住民族委員會函送「115年度原住民族歲時祭儀放假日期」,請查照案。

議事處意見:擬請院會將本案交內政委員會。

主席:請問院會,對本案照議事處意見處理,有無異議?(無)無異議,通過。

三十六、國防部函送「國軍支援交通部緊急疏運收費標準」,請查照案。

議事處意見:擬請院會將本案交外交及國防委員會。

主席:請問院會,對本案照議事處意見處理,有無異議?(無)無異議,通過。

三十七、國防部函送本院修正陸海空軍懲罰法及制定軍人權益事件處理法通過附帶決議之辦理情形,請查照案。

議事處意見:擬請院會將本案交外交及國防、司法及法制兩委員會。

主席:請問院會,對本案照議事處意見處理,有無異議?(無)無異議,通過。

三十八、國防部函,為修正「空軍軍官學校組織規程」第五條及第六條條文,請查照案。

議事處意見:擬請院會將本案交司法及法制、外交及國防兩委員會。

主席:請問院會,對本案照議事處意見處理,有無異議?(無)無異議,通過。

三十九、經濟部函,為修正「科技產業園區土地租用及費用計收標準」等3項法規,請查照案。

議事處意見:擬請院會將本案交經濟委員會。

主席:請問院會,對本案照議事處意見處理,有無異議?(無)無異議,通過。

四十、經濟部函,為修正「能源開發及使用評估準則」部分條文,請查照案。

議事處意見:擬請院會將本案交經濟委員會。

主席:請問院會,對本案照議事處意見處理,有無異議?(無)無異議,通過。

四十一、經濟部函,為修正「能源使用說明書之格式及應記載事項」,請查照案。

議事處意見:擬請院會將本案交經濟委員會。

主席:請問院會,對本案照議事處意見處理,有無異議?(無)無異議,通過。

四十二、經濟部函送「應施檢驗拼接式軟質發泡地墊商品之相關檢驗規定」及修正「應施檢驗玩具商品之相關檢驗規定」,請查照案。

議事處意見:擬請院會將本案交經濟委員會。

主席:請問院會,對本案照議事處意見處理,有無異議?(無)無異議,通過。

四十三、經濟部函,為修正「經濟部經貿人員培訓所編制表」,並自11521日生效,請查照案。

議事處意見:擬請院會將本案交司法及法制、經濟兩委員會。

主席:請問院會,對本案照議事處意見處理,有無異議?(無)無異議,通過。

四十四、農業部函,為修正公告「法國謝爾省、上馬恩省自高病原性家禽流行性感冒非疫區刪除」,請查照案。

議事處意見:擬請院會將本案交經濟委員會。

主席:請問院會,對本案照議事處意見處理,有無異議?(無)無異議,通過。

四十五、農業部函,為修正公告「法國馬恩省自高病原性家禽流行性感冒非疫區刪除」,請查照案。

議事處意見:擬請院會將本案交經濟委員會。

主席:請問院會,對本案照議事處意見處理,有無異議?(無)無異議,通過。

四十六、農業部函,為修正「供獸醫師(佐)治療犬貓及非經濟動物之人用藥物類別品項」部分規定,請查照案。

議事處意見:擬請院會將本案交經濟委員會。

主席:請問院會,對本案照議事處意見處理,有無異議?(無)無異議,通過。

四十七、農業部函送「乳牛死亡保險強制投保及保險費補助辦法」,請查照案。

議事處意見:擬請院會將本案交經濟委員會。

主席:請問院會,對本案照議事處意見處理,有無異議?(無)無異議,通過。

四十八、農業部函,為修正「農民職業災害保險試辦辦法」第二十二條條文,請查照案。

議事處意見:擬請院會將本案交經濟委員會。

主席:請問院會,對本案照議事處意見處理,有無異議?(無)無異議,通過。

四十九、農業部函,為修正「農業部農業科技園區管理中心觀賞水族展示廳門票收費標準」,請查照案。

議事處意見:擬請院會將本案交經濟委員會。

主席:請問院會,對本案照議事處意見處理,有無異議?(無)無異議,通過。

五十、農業部函,為修正「非我國籍漁船進入我國港口許可及管理辦法」第六條、第八條條文及第七條附表三、第十一條附表四、附表五,請查照案。

議事處意見:擬請院會將本案交經濟委員會。

主席:請問院會,對本案照議事處意見處理,有無異議?(無)無異議,通過。

五十一、農業部函,為修正「鮪延繩釣漁船赴印度洋作業管理辦法」部分條文及第六十條附件十六,請查照案。

議事處意見:擬請院會將本案交經濟委員會。

主席:請問院會,對本案照議事處意見處理,有無異議?(無)無異議,通過。

五十二、農業部函,為修正「優良農糧產品驗證基準」,請查照案。

議事處意見:擬請院會將本案交經濟委員會。

主席:請問院會,對本案照議事處意見處理,有無異議?(無)無異議,通過。

五十三、農業部函,為修正「動植物檢疫規費收費實施辦法」第一條條文及第十三條附表三,請查照案。

議事處意見:擬請院會將本案交經濟委員會。

主席:請問院會,對本案照議事處意見處理,有無異議?(無)無異議,通過。

五十四、農業部函,為修正「農業部農村發展及水土保持署各分署辦事細則」第四條、第十條及第十三條條文等4項法規及編制表,請查照案。

議事處意見:擬請院會將本案交司法及法制、經濟兩委員會。

主席:請問院會,對本案照議事處意見處理,有無異議?(無)無異議,通過。

五十五、財政部函,為廢止「農會信用部業務管理辦法」等8項法規,請查照案。

議事處意見:擬請院會將本案交財政委員會。

主席:請問院會,對本案照議事處意見處理,有無異議?(無)無異議,通過。

五十六、財政部函,為修正「有限合夥組織創業投資事業租稅獎勵所得計算及申報辦法」,請查照案。

議事處意見:擬請院會將本案交財政委員會。

主席:請問院會,對本案照議事處意見處理,有無異議?(無)無異議,通過。

五十七、財政部、經濟部函,為「中古汽機車報廢或出口換購新車減徵退還新車貨物稅辦法」名稱修正為「購買新小型汽機車及中古汽機車報廢或出口換購新車減徵退還新車貨物稅辦法」,並修正條文,請查照案。

議事處意見:擬請院會將本案交財政、經濟兩委員會。

主席:請問院會,對本案照議事處意見處理,有無異議?(無)無異議,通過。

五十八、金融監督管理委員會函,為修正「公開發行公司年報應行記載事項準則」第七條、第十條之一及第二十三條條文,請查照案。

議事處意見:擬請院會將本案交財政委員會。

主席:請問院會,對本案照議事處意見處理,有無異議?(無)無異議,通過。

五十九、金融監督管理委員會函送「指定中華民國電子支付商業同業公會為電子支付機構管理條例第四十四條第一項所稱之同業公會」,請查照案。

議事處意見:擬請院會將本案交財政委員會。

主席:請問院會,對本案照議事處意見處理,有無異議?(無)無異議,通過。

六十、金融監督管理委員會函,為修正「財產保險業經營傷害保險及健康保險業務管理辦法」第六條條文,請查照案。

議事處意見:擬請院會將本案交財政委員會。

主席:請問院會,對本案照議事處意見處理,有無異議?(無)無異議,通過。

六十一、金融監督管理委員會函,為修正「有價證券得為融資融券標準」第二條、第四條及第五條條文,請查照案。

議事處意見:擬請院會將本案交財政委員會。

主席:請問院會,對本案照議事處意見處理,有無異議?(無)無異議,通過。

六十二、金融監督管理委員會函,為修正「保險業設立遷移或裁撤分支機構管理辦法」第二十二條條文,請查照案。

議事處意見:擬請院會將本案交財政委員會。

主席:請問院會,對本案照議事處意見處理,有無異議?(無)無異議,通過。

六十三、教育部函,為修正「媒體製作刊播終身學習節目或內容補助獎勵辦法」第六條條文,請查照案。

議事處意見:擬請院會將本案交教育及文化委員會。

主席:請問院會,對本案照議事處意見處理,有無異議?(無)無異議,通過。

六十四、教育部函送「教育部因應國際情勢強化高等教育人才培育措施辦法」,請查照案。

議事處意見:擬請院會將本案交教育及文化委員會。

主席:請問院會,對本案照議事處意見處理,有無異議?(無)無異議,通過。

六十五、教育部函,為修正「特殊教育學校設立變更停辦合併及人員編制標準」第十條及第十七條條文,請查照案。

議事處意見:擬請院會將本案交教育及文化委員會。

主席:請問院會,對本案照議事處意見處理,有無異議?(無)無異議,通過。

六十六、核能安全委員會函,為修正「核子反應器設施運轉執照申請審核辦法」部分條文,請查照案。

議事處意見:擬請院會將本案交教育及文化委員會。

主席:請問院會,對本案照議事處意見處理,有無異議?(無)無異議,通過。

六十七、核能安全委員會函,為修正「核子反應器設施管制收費標準」部分條文,請查照案。

議事處意見:擬請院會將本案交教育及文化委員會。

主席:請問院會,對本案照議事處意見處理,有無異議?(無)無異議,通過。

六十八、交通部函,為採用國際海事組織(IMO)所屬海事安全委員會(MSC)第108次會議所採納MSC.557108)及MSC.558108)決議之「海上人命安全國際公約(SOLAS)」第II─1章相關修正案,請查照案。

議事處意見:擬請院會將本案交交通委員會。

主席:請問院會,對本案照議事處意見處理,有無異議?(無)無異議,通過。

六十九、交通部函,為採用國際海事組織(IMO)所屬海事安全委員會(MSC)第108次會議所採納MSC.553108)決議之「2011年國際散裝船及油輪加強檢驗方案章程(2011 ESP Code)」修正案,請查照案。

議事處意見:擬請院會將本案交交通委員會。

主席:請問院會,對本案照議事處意見處理,有無異議?(無)無異議,通過。

七十、交通部函,為採用國際海事組織(IMO)所屬海事安全委員會(MSC)第107次、第108次會議所採納MSC.535107)、MSC.554108)及MSC.559108)決議之「國際救生設備章程(LSA Code)」等3件相關修正案,請查照案。

議事處意見:擬請院會將本案交交通委員會。

主席:請問院會,對本案照議事處意見處理,有無異議?(無)無異議,通過。

七十一、數位發展部函,為修正「關鍵電信基礎設施資通設備資通安全檢測技術規範」,請查照案。

議事處意見:擬請院會將本案交交通委員會。

主席:請問院會,對本案照議事處意見處理,有無異議?(無)無異議,通過。

七十二、數位發展部函,為修正「數位發展部資通安全署處務規程」第四條、第十五條條文及「數位發展部資通安全署編制表」,請查照案。

議事處意見:擬請院會將本案交司法及法制、交通兩委員會。

主席:請問院會,對本案照議事處意見處理,有無異議?(無)無異議,通過。

七十三、行政院公共工程委員會函,為修正「工程施工查核小組組織準則」第二條、第三條及第七條條文,請查照案。

議事處意見:擬請院會將本案交交通委員會。

主席:請問院會,對本案照議事處意見處理,有無異議?(無)無異議,通過。

七十四、考試院函,為修正「公務人員激勵辦法」,請查照案。

議事處意見:擬請院會將本案交司法及法制委員會。

主席:請問院會,對本案照議事處意見處理,有無異議?(無)無異議,通過。

七十五、考試院、行政院函送「公務人員請假規則」之施行日期,請查照案。

議事處意見:擬請院會將本案交司法及法制委員會。

主席:請問院會,對本案照議事處意見處理,有無異議?(無)無異議,通過。

七十六、司法院函,為修正「法院辦理民事事件證人鑑定人日費旅費及鑑定費支給標準」第四條、第五條條文及第八條格式一,請查照案。

議事處意見:擬請院會將本案交司法及法制委員會。

主席:請問院會,對本案照議事處意見處理,有無異議?(無)無異議,通過。

七十七、法務部函,為修正「平復威權統治時期司法不法及行政不法審查會組織及運作辦法」第二十一條及第三十二條條文,請查照案。

議事處意見:擬請院會將本案交司法及法制委員會。

主席:請問院會,對本案照議事處意見處理,有無異議?(無)無異議,通過。

七十八、(密)法務部函送與史瓦帝尼王國合作協定我方輪先之英文約本及中譯本影本,請查照案。

議事處意見:擬請院會將本案交司法及法制、外交及國防兩委員會。

主席:請問院會,對本案照議事處意見處理,有無異議?(無)無異議,通過。

七十九、國家安全會議函,為修正「國家安全會議及所屬機關聘僱人員給假辦法」,請查照案。

議事處意見:擬請院會將本案交司法及法制委員會。

主席:請問院會,對本案照議事處意見處理,有無異議?(無)無異議,通過。

八十、衛生福利部函,為修正「化粧品成分使用限制表」,並自116101日生效,請查照案。

議事處意見:擬請院會將本案交社會福利及衛生環境委員會。

主席:請問院會,對本案照議事處意見處理,有無異議?(無)無異議,通過。

八十一、衛生福利部函,為修正「化粧品行政規費收費標準」,請查照案。

議事處意見:擬請院會將本案交社會福利及衛生環境委員會。

主席:請問院會,對本案照議事處意見處理,有無異議?(無)無異議,通過。

八十二、衛生福利部函,為修正「食品添加物規格檢驗方法─β─胡蘿蔔素」,請查照案。

議事處意見:擬請院會將本案交社會福利及衛生環境委員會。

主席:請問院會,對本案照議事處意見處理,有無異議?(無)無異議,通過。

八十三、環境部函送公告「自中華民國一百十四年十二月七日至一百十四年十二月三十一日止,取得廚餘再利用檢核之畜牧場可清運廚餘至廚餘產生源所在地環保機關指定之地點,為中央主管機關許可及核准之清運方式」,請查照案。

議事處意見:擬請院會將本案交社會福利及衛生環境委員會。

主席:請問院會,對本案照議事處意見處理,有無異議?(無)無異議,通過。

報告院會,第84案至第105案,請依序宣讀,其中第84858788919396103105案,台灣民眾黨黨團提議改交審查;宣讀後,以上提案均改交相關委員會審查,其餘議案均照議事處意見通過。請問院會,有無異議?(無)無異議。宣讀後,通過。請宣讀。

八十四、海洋委員會函送114年度截至第3季止「對民間團體及個人補(捐)助經費彙總表」及「對縣市政府補(捐)助經費彙總表」,請查照案。

議事處意見:擬請院會將本案交內政委員會。

八十五、海洋委員會函送該會及所屬機關114年第3季辦理政策及業務宣導之執行情形表,請查照案。

議事處意見:擬請院會將本案交內政委員會。

八十六、海洋委員會函送海巡署「東沙島環礁既有航道助航泊靠設施及海岸線強固工程計畫」114年第3季辦理情形書面報告,請查照案。

議事處意見:擬請院會將本案交內政委員會。

八十七、國軍退除役官兵輔導委員會函送114年第3季辦理媒體政策及業務宣導執行情形表,請查照案。

議事處意見:擬請院會將本案交外交及國防委員會。

八十八、國防部函送114年度截至第3季辦理政策及業務宣導之執行情形表,請查照案。

議事處意見:擬請院會將本案交外交及國防委員會。

八十九、經濟部函送「台糖公司農業循環豬場改建投資計畫預算執行檢討」114年第3季書面報告,請查照案。

議事處意見:擬請院會將本案交經濟委員會。

九十、經濟部函送「台糖公司農業循環豬場改建投資計畫進度與預算執行情況」114年第3季書面報告,請查照案。

議事處意見:擬請院會將本案交經濟委員會。

九十一、經濟部函送國際貿易署114年度截至第3季對民間團體及個人補(捐)助經費彙總表,請查照案。

議事處意見:擬請院會將本案交經濟委員會。

九十二、經濟部函送水利署「114年度截至第3季公務預算對縣市政府、民間團體及個人之補(捐)助經費彙總表」,請查照案。

議事處意見:擬請院會將本案交經濟委員會。

九十三、經濟部函送該部所屬事業台電、中油、台糖及台水公司1149月份公益支出、委託調查、會費、捐助及睦鄰支出明細表,請查照案。

議事處意見:擬請院會將本案交經濟委員會。

九十四、財政部函送「財政部113年度稅捐稽徵機關辦理納稅者權利保護業務績效及考核結果報告」,請查照案。

議事處意見:擬請院會將本案交財政委員會。

九十五、行政院主計總處函送「114年度中央政府預算截至第3季執行情形書面報告」,請查照案。

議事處意見:擬請院會將本案交財政委員會。

九十六、金融監督管理委員會函送114年度截至第3季「對民間團體及個人補(捐)助經費彙總表」,請查照案。

議事處意見:擬請院會將本案交財政委員會。

九十七、文化部函送1149月該部及附屬機關(構)接受外界捐贈款明細表,請查照案。

議事處意見:擬請院會將本案交教育及文化委員會。

九十八、文化部函送114年度截至第3季止該部主管對縣市政府、民間團體及個人補(捐)助經費彙總表,請查照案。

議事處意見:擬請院會將本案交教育及文化委員會。

九十九、文化部函送114年第3季媒體政策及業務宣導執行情形表,請查照案。

議事處意見:擬請院會將本案交教育及文化委員會。

一○○、國家科學及技術委員會函送114年第3季補(捐)助民間團體及個人經費資料一覽表,請查照案。

議事處意見:擬請院會將本案交教育及文化委員會。

一○一、核能安全委員會函送「114年第3季辦理政策及業務宣導之執行情形表」,請查照案。

議事處意見:擬請院會將本案交教育及文化委員會。

一○二、交通部函送114年度第3季媒體政策及業務宣導執行情形表,請查照案。

議事處意見:擬請院會將本案交交通委員會。

一○三、交通部函送114年度截至第3季止對地方政府、民間團體及個人補(捐)助經費彙總表,請查照案。

議事處意見:擬請院會將本案交交通委員會。

一○四、法務部函送「法務部調查局強化通訊監察工作中程計畫」成本效益分析報告,請查照案。

議事處意見:擬請院會將本案交司法及法制委員會。

一○五、環境部函送114年度第3季補、捐(獎)助情形表,請查照案。

議事處意見:擬請院會將本案交社會福利及衛生環境委員會。

主席:報告院會,第106案以下請一併宣讀,宣讀後均准予備查。請宣讀。

一○六、本院經濟、外交及國防兩委員會函,為院會交付審查行政院函送「臺英提升貿易夥伴關係」之數位貿易、能源與淨零排放及投資三項領域協議英文本影本及中譯文案,已逾立法院職權行使法第61條所定審查期限,請查照案。

一○七、本院司法及法制委員會函,為有關中華民國○○○○○○○○○○○○會為建議修正專門職業及技術人員考試法條文請願文書等共2案,經審查結果,均不成為議案案。

一○八、本院司法及法制委員會函,為有關劉○○君為累進處遇縮短刑期提出修法建議請願文書乙案,經審查結果,不成為議案案。

一○九、本院司法及法制委員會函,為有關傅○○君為有關立法委員研提法律修正案,如立法限縮人民權利,是否有違職務及應禁止之行為,建議修正立法院職權行使法規定之請願文書乙案,經審查結果,不成為議案案。

一一○、本院司法及法制委員會函,為有關謝○○君為建議修正中央法規標準法條文請願文書等共2案,經審查結果,均不成為議案案。

一一一、本院司法及法制委員會函,為有關鍾○○君為建議修正中華民國刑法第77條第2項第2款條文請願文書乙案,經審查結果,不成為議案案。

一一二、本院司法及法制委員會函,為有關李○○君為建議修正公務員懲戒法規定請願文書乙案,經審查結果,不成為議案案。

一一三、本院司法及法制委員會函,為有關林○○君為建議修正刑事、民事規定請願文書乙案,經審查結果,不成為議案案。

一一四、本院司法及法制委員會函,為有關周○○君為建議增訂民事訴訟法條文請願文書等共2案,經審查結果,均不成為議案案。

一一五、本院司法及法制委員會函,為有關周○○君為建請修法弱勢者於民事訴訟時免繳裁判費,及司法院遇違法判決案應主動與被害人聯繫並負賠償之責請願文書乙案,經審查結果,不成為議案案。

一一六、本院司法及法制委員會函,為有關林○○君為前請願之訴願法修正事經本委員會審查結果不成為議案,特敘明不服理由,陳請重新審議之請願文書乙案,經審查結果,不成為議案案。

一一七、本院司法及法制委員會函,為有關李念慈君等為請審查立法院組織法第2條規定本院職權事請願文書等共3案,經審查結果,均不成為議案案。

一一八、本院司法及法制委員會函,為有關李念慈君為建請修正公益揭弊者保護法第1條及第5條條文請願文書乙案,經審查結果,不成為議案案。

質 詢 事 項

行政院答復部分

一、行政院函送王委員美惠就第11屆第4會期施政質詢之書面答復,請查照案。

二、行政院函送劉委員建國就第11屆第4會期施政質詢之書面答復,請查照案。

三、行政院函送陳委員菁徽就「請交通部通盤檢討,應改採『現金券』或『每房直接折抵』等更具彈性、手續更簡便之有感補助措施,以最實質的方式協助花蓮觀光業度過難關」問題所提質詢之書面答復,請查照案。

四、行政院函送廖委員偉翔就抗生素於臨床使用上出現療效不一情形,及建議政府應投入更多資源、以跨部會方式推動「國家防疫一體聯合行動計畫(One Health)」,並全面加強上市後抗生素品質抽驗問題所提質詢之書面答復,請查照案。

(以上質詢事項,詳見本期質詢事項全文)

主席:報告院會,楊曜委員聲明剛才表決與民進黨黨團意見一致,列入公報紀錄。

報告院會,在進行討論事項之前,先處理自委員會抽出逕付二讀之提議,並截止收案,我們依提案先後順序處理。

現在處理民進黨黨團提議共1案,請議事人宣讀提議內容。

民進黨黨團提案:

案由:本院民進黨黨團擬請院會將附表所列各案,自委員會抽出逕付二讀,並與相關提案併案協商。是否有當,敬請公決。

提案人:民主進步黨立法院黨團 柯建銘

附表:擬抽出逕付二讀案

DW4855118 政院函請審議「農民退休儲金條例第二條及第七條條文修正草案」案。

本院委員林俊憲等21人擬具「農民退休儲金條例第二條及第七條條文修正草案」案。

本院委員賴瑞隆等18人擬具「農民退休儲金條例第二條及第七條條文修正草案」案。

本院委員郭國文等21人擬具「農民退休儲金條例部分條文修正草案」案。

本院委員黃秀芳等22人擬具「農民退休儲金條例部分條文修正草案」案。

本院委員陳俊宇等20人擬具「農民退休儲金條例第二條及第七條條文修正草案」案。

本院委員劉建國等19人擬具「農民退休儲金條例部分條文修正草案」案。

DW4298312 院委員王美惠等22人擬具「農民退休儲金條例第二條及第七條條文修正草案」案。

主席:報告院會,本案依黨團共識照案通過。

現在處理國民黨黨團提議共1案,請議事人員宣讀提議內容。

國民黨黨團提案:

案由:本院國民黨黨團針對本(第16)次會議建請將下列5案,自經濟委員會抽出逕付二讀,與相關提案併案協商。是否有當?敬請公決。

DW3678097

法案名稱

1

本院委員許宇甄等19人擬具「農民退休儲金條例第二條及第七條條文修正草案」,請審議案。

2

本院委員鄭天財Sra Kacaw25人擬具「農民退休儲金條例第二條及第七條條文修正草案」,請審議案。

3

本院委員鄭天財Sra Kacaw17人擬具「農民退休儲金條例第九條及第十四條條文修正草案」,請審議案。

4

本院委員邱鎮軍等19人擬具「農民退休儲金條例第二條及第七條條文修正草案」,請審議案。

5

本院委員丁學忠等16人擬具「農民退休儲金條例第二條及第七條條文修正草案」,請審議案。

DW8410134 案人:中國國民黨立法院黨團 羅智強

主席:報告院會,本案依黨團共識照案通過。

報告院會,變更議程抽出動議均已處理完畢,現在依黨團共識,請各黨團幹部上午1135分至紅樓302會議室進行衛星廣播電視法修正案之協商,協商後繼續開會進行處理,現在休息。

休息1130分)

繼續開會1216分)

主席:報告院會,現在繼續開會。

進行討論事項第一案。

討 論 事 項

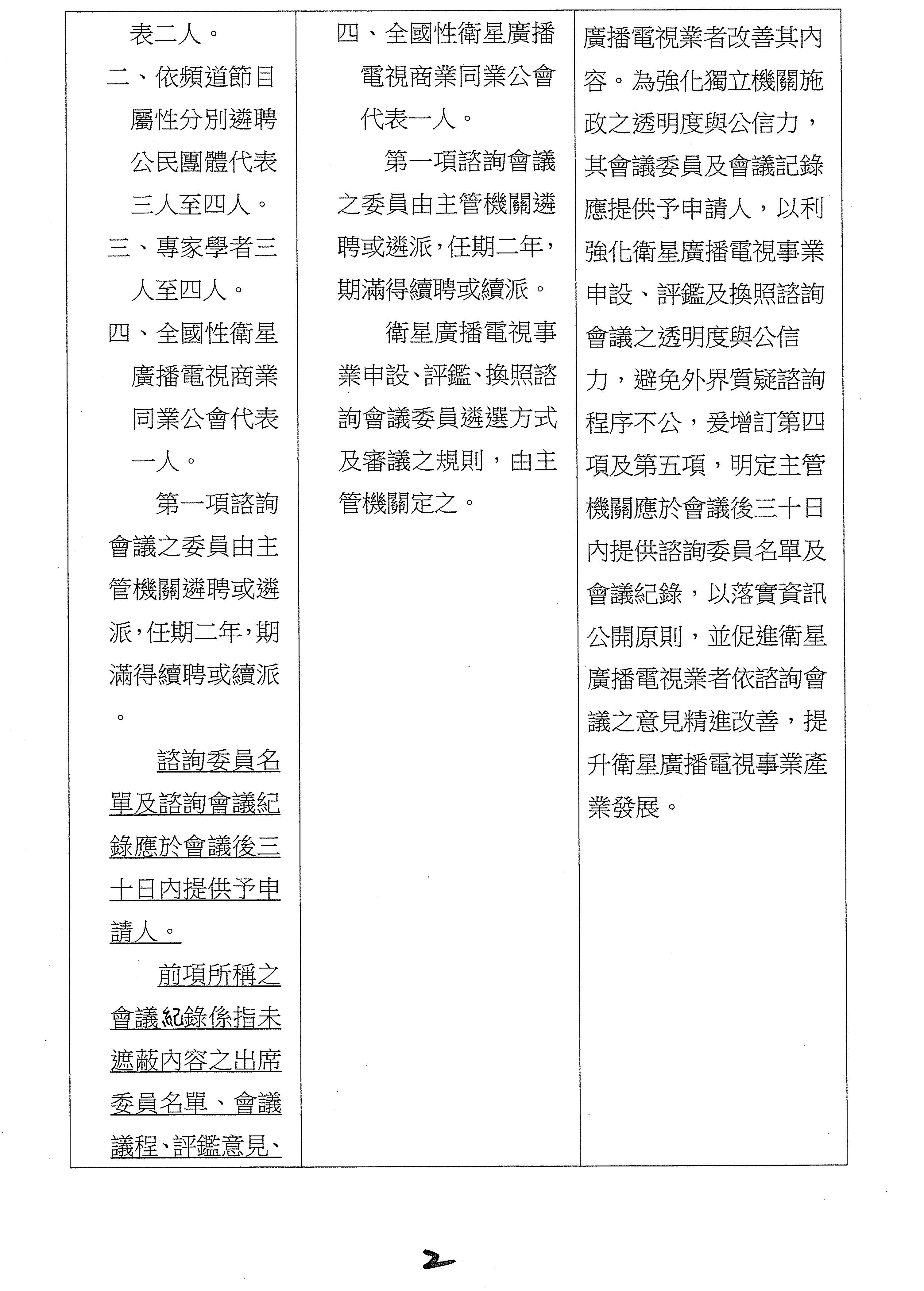
一、本院委員羅智強等25人擬具「衛星廣播電視法第二十條條文修正草案」,請審議案。(本案經提本院第11屆第4會期第8次會議報告決定:逕付二讀,並由國民黨黨團負責召集協商。爰於本次會議提出討論。)

主席:委員羅智強等提案經第4會期第8次會議決定,逕付二讀,並由國民黨黨團負責召集協商。

委員羅智強等提案:

案由:本院委員羅智強等25人,鑑於現行《衛星廣播電視法》第二十條明定,主管機關審議衛星廣播電視事業及境外衛星廣播電視事業分公司之申設、評鑑及換照時,應召開諮詢會議,惟諮詢內容影響審議結果甚重,卻屢傳諮詢意見外洩予申請人以外之第三人,申請人卻無從知悉諮詢會議之結論與評分結果,致諮詢會議淪為黑箱作業,有損程序公正與社會之信賴。為強化獨立機關施政之透明度與公信力,其諮詢會議之委員及會議紀錄自應提供予申請人,以促進衛星廣播電視業者依諮詢會議之意見精進改善,提升衛星廣播電視事業產業發展,落實資訊公開原則,爰擬具「衛星廣播電視法第二十條條文修正草案」。是否有當?敬請公決。

提案人:羅智強

連署人:黃健豪  林德福  張嘉郡  楊瓊瓔  王鴻薇  葉元之  牛煦庭  許宇甄  黃建賓  魯明哲  陳永康  賴士葆  徐巧芯  鄭正鈐  涂權吉  王育敏  蘇清泉  翁曉玲  林思銘  陳超明  廖偉翔  葛如鈞  呂玉玲  張智倫

衛星廣播電視法第二十條條文修正草案對照表

DW3216283 正條文

現行條文

說明

DW1741563 二十條 主管機關為審議下列事項,應召開衛星廣播電視事業申設、評鑑、換照諮詢會議,提供諮詢意見:

一、衛星廣播電視事業、境外衛星廣播電視事業及他類頻道節目供應事業之申設、評鑑及換照。

二、主管機關交付之事項。

前項諮詢會議置委員九人至十一人,由下列人員組成,其中任一性別代表不得少於三分之一:

一、主管機關代表二人。

二、依頻道節目屬性分別遴聘公民團體代表三人至四人。

三、專家學者三人至四人。

四、全國性衛星廣播電視商業同業公會代表一人。

第一項諮詢會議之委員由主管機關遴聘或遴派,任期二年,期滿得續聘或續派。

諮詢委員名單及諮詢會議紀錄應於會議後三十日內提供予申請人。

前項所稱之會議記錄係指未遮蔽內容之出席委員名單、會議議程、評鑑意見、評分表及決議。

衛星廣播電視事業申設、評鑑、換照諮詢會議委員遴選方式及審議之規則,由主管機關定之。

第二十條 主管機關為審議下列事項,應召開衛星廣播電視事業申設、評鑑、換照諮詢會議,提供諮詢意見:

一、衛星廣播電視事業、境外衛星廣播電視事業及他類頻道節目供應事業之申設、評鑑及換照。

二、主管機關交付之事項。

前項諮詢會議置委員九人至十一人,由下列人員組成,其中任一性別代表不得少於三分之一:

一、主管機關代表二人。

二、依頻道節目屬性分別遴聘公民團體代表三人至四人。

三、專家學者三人至四人。

四、全國性衛星廣播電視商業同業公會代表一人。

第一項諮詢會議之委員由主管機關遴聘或遴派,任期二年,期滿得續聘或續派。

衛星廣播電視事業申設、評鑑、換照諮詢會議委員遴選方式及審議之規則,由主管機關定之。

一、本次修正新增第四項及第五項,原第四項按項次調整次序。

二、衛星廣播電視事業及境外衛星廣播電視事業分公司之執照有效期間為六年,取得執照屆滿三年時需受評鑑,有效期屆滿前六個月需申請換照。又依本法第二十條主管機關審議有關申設、評鑑、換照時明定應召開衛星廣播電視事業申設、評鑑、換照諮詢會議,此會議之意見關乎申設、評議、換照之審議結果,惟近期屢傳國家通訊傳播委員會洩漏諮詢會議委員意見予申請人以外之第三人,致資訊不透明而使其他業者、社會大眾皆難以知悉諮詢委員會議決議,而妨礙促進衛星廣播電視業者改善其內容。為強化獨立機關施政之透明度與公信力,其會議委員及會議記錄應提供予申請人,以利強化衛星廣播電視事業申設、評鑑及換照諮詢會議之透明度與公信力,避免外界質疑諮詢程序不公,爰增訂第四項及第五項,明定主管機關應於會議後三十日內提供諮詢委員名單及會議紀錄,以落實資訊公開原則,並促進衛星廣播電視業者依諮詢會議之意見精進改善,提升衛星廣播電視事業產業發展。

DW3216283 席:報告院會,本案因協商已逾一個月,依立法院職權行使法第七十一條之一規定,由院會定期處理,爰於本次會議提出討論。

報告院會,現有黨團共識如下:衛星廣播電視法修正案,院會進行處理時,廣泛討論、逐條討論及完成三讀後均不發言。逐條時,依黨團版本先後進行表決處理(並禮讓民進黨黨團先表決)。

黨團共識

一、討論事項第一案衛星廣播電視法修正案,院會進行處理時,廣泛討論、逐條討論及完成三讀後均不發言。逐條時,依黨團版本先後進行表決處理(並禮讓民進黨黨團先表決)。

傅崐萁   羅智強   林沛祥   黃國昌()

張啓楷   陳昭姿() 柯建銘   鍾佳濱

陳培瑜   林楚茵

主席:報告院會,依黨團共識,廣泛討論不發言。現在進行逐條討論。

請宣讀院會所收黨團再修正動議版本,其餘提案內容均列入公報紀錄。

民進黨黨團再修正動議提案:

國民黨黨團、台灣民眾黨黨團共同再修正動議提案:

國民黨黨團、台灣民眾黨黨團共同修正動議提案:

衛星廣播電視法第二十條條文修正草案(二讀)

主席:請宣讀第二十條。

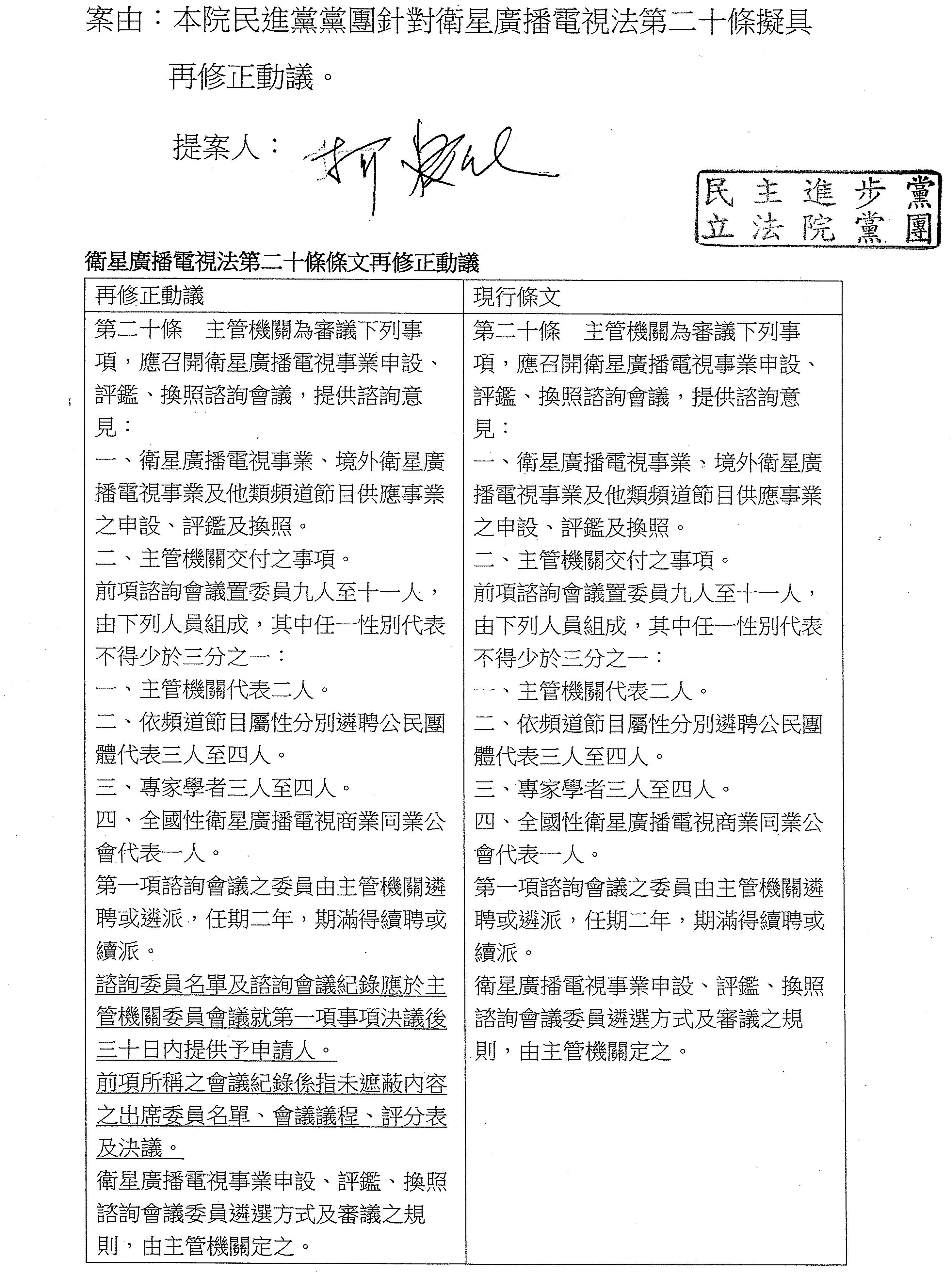
民進黨黨團再修正動議:

第二十條  主管機關為審議下列事項,應召開衛星廣播電視事業申設、評鑑、換照諮詢會議,提供諮詢意見:

一、衛星廣播電視事業、境外衛星廣播電視事業及他類頻道節目供應事業之申設、評鑑及換照。

二、主管機關交付之事項。

前項諮詢會議置委員九人至十一人,由下列人員組成,其中任一性別代表不得少於三分之一:

一、主管機關代表二人。

二、依頻道節目屬性分別遴聘公民團體代表三人至四人。

三、專家學者三人至四人。

四、全國性衛星廣播電視商業同業公會代表一人。

第一項諮詢會議之委員由主管機關遴聘或遴派,任期二年,期滿得續聘或續派。

諮詢委員名單及諮詢會議紀錄應於主管機關委員會議就第一項事項決議後三十日內提供予申請人。

前項所稱之會議紀錄係指未遮蔽內容之出席委員名單、會議議程、評分表及決議。

衛星廣播電視事業申設、評鑑、換照諮詢會議委員遴選方式及審議之規則,由主管機關定之。

國民黨黨團、台灣民眾黨黨團共同再修正動議:

第二十條  主管機關為審議下列事項,應召開衛星廣播電視事業申設、評鑑、換照諮詢會議,提供諮詢意見:

一、衛星廣播電視事業、境外衛星廣播電視事業及他類頻道節目供應事業之申設、評鑑及換照。

二、主管機關交付之事項。

前項諮詢會議置委員九人至十一人,由下列人員組成,其中任一性別代表不得少於三分之一:

一、主管機關代表二人。

二、依頻道節目屬性分別遴聘公民團體代表三人至四人。

三、專家學者三人至四人。

四、全國性衛星廣播電視商業同業公會代表一人。

第一項諮詢會議之委員由主管機關遴聘或遴派,任期二年,期滿得續聘或續派。

諮詢委員名單及諮詢會議紀錄應於會議後三十日內提供予申請人。

前項所稱之會議紀錄係指未遮蔽內容之出席委員名單、會議議程、評鑑意見、評分表及決議。

衛星廣播電視事業申設、評鑑、換照諮詢會議委員遴選方式及審議之規則,由主管機關定之。

主席:報告院會,現在按鈴7分鐘,並分發表決卡。

(按鈴)

主席:請問各位委員是不是都有拿到表決卡?也請議事人員協助確認一下每一個委員的表決卡。如果都有拿到表決卡,也都沒有問題,我們就依黨團共識進行處理。

現在先表決民進黨黨團再修正動議條文。現有民進黨黨團要求記名表決。記名表決,時間1分鐘,現在開始。

(進行表決)

主席:表決結果:出席103人,贊成47人,反對56人,棄權0人,贊成者少數,民進黨黨團再修正動議條文不通過。

表決結果名單:

會議名稱:立法院第11屆第4會期第16次會議  表決型態:記名表決

表決時間:202612日 下午122947

表決議題:衛星廣播電視法第二十條

     民進黨黨團再修正動議

表決結果:出席人數:103  贊成人數:47  反對人數:56  棄權人數:0

贊成:

張雅琳  林月琴  陳培瑜  柯建銘  鍾佳濱  伍麗華Saidhai Tahovecahe    郭昱晴  吳思瑤  沈伯洋  范 雲  黃秀芳  何欣純  林俊憲  李坤城  王義川  陳秀寳  徐富癸  王世堅  羅美玲  蔡易餘  莊瑞雄  郭國文  吳沛憶  賴瑞隆  陳素月  李柏毅  陳 瑩  陳冠廷  陳亭妃  王美惠  林岱樺  賴惠員  黃 捷  林淑芬  王正旭  林楚茵  王定宇  吳琪銘  許智傑  張宏陸  吳秉叡  李昆澤  蔡其昌  林宜瑾  楊 曜  蘇巧慧  沈發惠

反對:

傅崐萁  羅智強  林沛祥  謝龍介  涂權吉  馬文君  林憶君  麥玉珍  劉書彬  林國成  陳昭姿  黃國昌  黃珊珊  張啓楷  高金素梅 林思銘  邱若華  鄭天財Sra Kacaw   鄭正鈐  張嘉郡  洪孟楷  王鴻薇  呂玉玲  陳雪生  黃建賓  黃健豪  葉元之  陳永康  賴士葆  陳菁徽  萬美玲  廖偉翔  蘇清泉  黃 仁  魯明哲  李彥秀  吳宗憲  邱鎮軍  徐欣瑩  盧縣一  廖先翔  陳玉珍  楊瓊瓔  陳超明  林倩綺  顏寬恒  羅明才  翁曉玲  葛如鈞  羅廷瑋  徐巧芯  許宇甄  柯志恩  牛煦庭  王育敏  游 顥

棄權:

主席:現在表決國民黨黨團、台灣民眾黨黨團共同所提再修正動議條文。現有民進黨黨團、台灣民眾黨黨團要求記名表決。記名表決,時間1分鐘,現在開始。

(進行表決)

主席:表決結果:出席104人,贊成55人,反對49人,棄權0人,贊成者多數,第二十條照國民黨黨團、台灣民眾黨黨團共同所提再修正動議條文通過。

表決結果名單:

會議名稱:立法院第11屆第4會期第16次會議  表決型態:記名表決

表決時間:中華民國11512日 下午123127

表決議題:衛星廣播電視法第二十條

     國民黨黨團台灣民眾黨黨團再修正動議

表決結果:出席人數:104  贊成人數:55  反對人數:49  棄權人數:0

贊成:

傅崐萁  羅智強  林沛祥  謝龍介  涂權吉  馬文君  林憶君  麥玉珍  劉書彬  林國成  陳昭姿  黃國昌  黃珊珊  張啓楷  高金素梅 林思銘  邱若華  鄭天財Sra Kacaw   鄭正鈐  張嘉郡  洪孟楷  王鴻薇  呂玉玲  陳雪生  黃建賓  黃健豪  葉元之  陳永康  賴士葆  陳菁徽  萬美玲  廖偉翔  蘇清泉  黃 仁  魯明哲  李彥秀  吳宗憲  邱鎮軍  徐欣瑩  盧縣一  廖先翔  陳玉珍  楊瓊瓔  林倩綺  顏寬恒  羅明才  翁曉玲  葛如鈞  羅廷瑋  徐巧芯  許宇甄  柯志恩  牛煦庭  王育敏  游 顥

反對:

張雅琳  林月琴  陳培瑜  柯建銘  鍾佳濱  伍麗華Saidhai Tahovecahe    郭昱晴  吳思瑤  沈伯洋  范 雲  黃秀芳  何欣純  林俊憲  李坤城  王義川  陳秀寳  徐富癸  王世堅  羅美玲  蔡易餘  莊瑞雄  郭國文  吳沛憶  賴瑞隆  陳素月  李柏毅  陳 瑩  陳冠廷  陳亭妃  王美惠  劉建國  林岱樺  賴惠員  黃 捷  林淑芬  王正旭  林楚茵  王定宇  吳琪銘  許智傑  張宏陸  陳超明  吳秉叡  李昆澤  蔡其昌  林宜瑾  楊 曜  蘇巧慧  沈發惠

棄權:

主席:報告院會,全案經過二讀,現有國民黨黨團、台灣民眾黨黨團提議繼續進行三讀,請問院會,有無異議?(無)沒有異議。請宣讀經過二讀之條文。

衛星廣播電視法修正第二十條條文(三讀)

與經過二讀內容同,略─

主席:三讀條文已宣讀完畢,請問院會,有無文字修正?(無)無文字修正。

報告院會,現有國民黨黨團依據立法院職權行使法第十一條規定,提請將全案付表決。

國民黨黨團提案:

案由:本院國民黨黨團依據立法院職權行使法第十一條規定,提請將本案「全案付表決」。

提案人:中國國民黨立法院黨團 羅智強

主席:現在進行全案表決。贊成全案通過者請按贊成,反對者請按反對,棄權者請按棄權。民進黨黨團要求記名表決。記名表決,時間1分鐘,現在開始。

(進行表決)

主席:表決結果:出席103人,贊成55人,反對48人,棄權0人,贊成者多數,全案表決通過。

表決結果名單:

會議名稱:立法院第11屆第4會期第16次會議  表決型態:記名表決

表決時間:中華民國11512日 下午123502

表決議題:衛星廣播電視法第二十條條文修正草案

     全案表決

表決結果:出席人數:103  贊成人數:55  反對人數:48  棄權人數:0

贊成:

傅崐萁  羅智強  林沛祥  謝龍介  涂權吉  馬文君  林憶君  麥玉珍  劉書彬  林國成  陳昭姿  黃國昌  黃珊珊  張啓楷  高金素梅 林思銘  邱若華  鄭天財Sra Kacaw   鄭正鈐  張嘉郡  洪孟楷  王鴻薇  呂玉玲  陳雪生  黃建賓  黃健豪  葉元之  陳永康  賴士葆  陳菁徽  萬美玲  廖偉翔  蘇清泉  黃 仁  魯明哲  李彥秀  吳宗憲  邱鎮軍  徐欣瑩  盧縣一  廖先翔  陳玉珍  楊瓊瓔  林倩綺  顏寬恒  羅明才  翁曉玲  葛如鈞  羅廷瑋  徐巧芯  許宇甄  柯志恩  牛煦庭  王育敏  游 顥

反對:

張雅琳  林月琴  陳培瑜  柯建銘  鍾佳濱  伍麗華Saidhai Tahovecahe    郭昱晴  吳思瑤  沈伯洋  范 雲  黃秀芳  何欣純  林俊憲  李坤城  王義川  陳秀寳  徐富癸  王世堅  羅美玲  蔡易餘  莊瑞雄  郭國文  吳沛憶  賴瑞隆  陳素月  李柏毅  陳 瑩  陳冠廷  陳亭妃  王美惠  劉建國  林岱樺  賴惠員  黃 捷  林淑芬  王正旭  林楚茵  王定宇  吳琪銘  許智傑  張宏陸  吳秉叡  李昆澤  蔡其昌  林宜瑾  楊 曜  蘇巧慧  沈發惠

棄權:

主席:決議:衛星廣播電視法第二十條條文修正通過。

報告院會,本院委員傅崐萁等針對本案三讀之決議提出復議,並請院會隨即表決處理。

委員傅崐萁等提案:

案由:本院委員傅崐萁等32人,針對『本院委員羅智強等25人擬具「衛星廣播電視法第二十條條文修正草案」,請審議案。』院會三讀所作決議,依立法院議事規則提出復議,是否有當?敬請 公決。

提案人:傅崐萁  羅智強  林沛祥  謝龍介  蘇清泉  黃 仁  羅明才  涂權吉  陳永康  盧縣一  翁曉玲  顏寬恒  葛如鈞  林倩綺  陳菁徽  牛煦庭  陳玉珍  徐巧芯  張嘉郡  王育敏  鄭正鈐  鄭天財Sra Kacaw   馬文君  黃建賓  呂玉玲  吳宗憲  黃健豪  邱鎮軍  陳雪生  游 顥  洪孟楷  魯明哲

主席:報告院會,現在進行處理本件復議案。

現在進行表決,針對委員傅崐萁等所提復議案,現有民進黨黨團要求記名表決,記名表決,時間1分鐘,現在開始。

(進行表決)

主席:表決結果:出席103人,贊成48人,反對55人,棄權0人,贊成者少數。決議:復議案不通過。

表決結果名單:

會議名稱:立法院第11屆第4會期第16次會議  表決型態:記名表決

表決時間:中華民國11512日 下午123709

表決議題:討論事項第一案 委員傅崐萁等

     針對本案三讀之決議提出復議

表決結果:出席人數:103  贊成人數:48  反對人數:55  棄權人數:0

贊成:

張雅琳  林月琴  陳培瑜  柯建銘  鍾佳濱  伍麗華Saidhai Tahovecahe    郭昱晴  吳思瑤  沈伯洋  范 雲  黃秀芳  何欣純  林俊憲  李坤城  王義川  陳秀寳  徐富癸  王世堅  羅美玲  蔡易餘  莊瑞雄  郭國文  吳沛憶  賴瑞隆  陳素月  李柏毅  陳 瑩  陳冠廷  陳亭妃  王美惠  劉建國  林岱樺  賴惠員  黃 捷  林淑芬  王正旭  林楚茵  王定宇  吳琪銘  許智傑  張宏陸  吳秉叡  李昆澤  蔡其昌  林宜瑾  楊 曜  蘇巧慧  沈發惠

反對:

傅崐萁  羅智強  林沛祥  謝龍介  涂權吉  馬文君  林憶君  麥玉珍  劉書彬  林國成  陳昭姿  黃國昌  黃珊珊  張啓楷  高金素梅 林思銘  邱若華  鄭天財Sra Kacaw   鄭正鈐  張嘉郡  洪孟楷  王鴻薇  呂玉玲  陳雪生  黃建賓  黃健豪  葉元之  陳永康  賴士葆  陳菁徽  萬美玲  廖偉翔  蘇清泉  黃 仁  魯明哲  李彥秀  吳宗憲  邱鎮軍  徐欣瑩  盧縣一  廖先翔  陳玉珍  楊瓊瓔  林倩綺  顏寬恒  羅明才  翁曉玲  葛如鈞  羅廷瑋  徐巧芯  許宇甄  柯志恩  牛煦庭  王育敏  游 顥

棄權:

主席:劉委員建國聲明對剛才表決與民進黨黨團意見一致,列入公報紀錄。

進行討論事項第二案。

二、本院台灣民眾黨黨團,有鑑於行政院院長卓榮泰自就任以來,各種政策荒腔走板,不斷激化社會對立、散播片面、不實訊息,拒絕依法行政,致使人民對政府信任全面崩壞。諸如:一、甫就職即對新國會三讀通過之「國會改革」相關法案提出覆議案,並於行政院院會後記者會公然散播假訊息,宣稱「『懷疑』官員虛偽陳述,即可課以刑責」,刻意向人民隱瞞立法院職權行使法第25條需交檢察官起訴、法院審判之事實。二、民生經濟方面,面對蔡政府2025年再生能源發電比例需達總發電量20%已確定跳票,竟無法於本院委員總質詢時回應「針對目前2024年我國再生能源發電比例僅為總發電量的10.7%,行政院如何於兩年後達標?」之基本能源轉型政策問題,顯見其所領導之內閣對於我國之能源政策毫無準備、毫無規劃,只會空喊口號、堅持不切實際之「非核家園」神主牌。卓榮泰院長及其內閣面對台電營運紊亂失靈,竟僅以無止盡之公務預算撥補、漲價掩飾其錯誤的能源政策,迫使人民為其買單。三、人事任免方面,卓榮泰院長本應依據本院三讀通過之「國家通訊傳播委員會組織法」刪除NCC委員「萬年條款」之修正案,撤回翁柏宗之主委提名、重新提名,惟其竟趁法律尚未正式公告時,逕自宣布由「缺乏民意基礎和政治正當性」的副主委翁柏宗任代理主委。四、預算編列方面,卓榮泰院長本應以本院議決之決議案、三讀通過之法律案為編列預算之依據,列入法律義務支出,匡列相關預算項目。惟經檢視行政院所提之「114年度中央政府總預算案」,無論「健保點值平均一點0.95元」之主決議、「公糧收購價格自每公斤26元調升5元以上」之決議或「原住民保留地禁伐補償條例第六條條文修正草案」將禁伐補償金額度修正為每年每公頃新臺幣六萬元之法律案,卓榮泰院長及其率領之內閣均僅憑個人好惡,悍然拒絕依法足額編列相關法律義務支出預算。爰建請院會作成決議:「依憲法第五十三條,行政院為最高行政機關,行政院院長對整體施政良窳應負全責,惟卓榮泰自任行政院院長一職以來,罔顧憲法對人民基本權益之保障,未遵憲政分際,破壞權力分立與制衡之民主原則,造成憲政僵局、朝野對立、民心不安、社會動盪,迄今難以止歇。為維護國會尊嚴、捍衛國家憲政體制,對行政院院長卓榮泰提出嚴厲之譴責案,正告卓榮泰院長:『國家利益永遠高於政黨利益,政黨利益永遠不能凌駕於人民的利益』,以期將國家還給人民,匡正脫序的憲政秩序。」是否有當?請公決案。(本案經提本院第11屆第3會期第23次會議討論決議:另定期處理。爰於本次會議繼續討論。)

主席:本院台灣民眾黨黨團建請院會作成決議,為維護國會尊嚴、捍衛國家憲政體制,對行政院院長卓榮泰提出嚴厲之譴責,匡正脫序的憲政秩序,請公決案。本案經第3會期第23次會議決議,另定期處理。

報告院會,本案因協商已逾一個月,無法達成共識,依立法院職權行使法第七十一條之一規定,由院會定期處理。爰於本次會議提出討論。

報告院會,依黨團共識,本案廣泛討論不發言。

報告院會,現有台灣民眾黨黨團提議本案照案通過。

台灣民眾黨黨團提案:

案由:本院台灣民眾黨黨團,針對討論事項第2案,建請院會照案通過,是否有當,敬請公決。

提案人:台灣民眾黨立法院黨團 陳昭姿

主席:依黨團共識進行表決。針對台灣民眾黨黨團提議照案通過進行表決,現有民進黨黨團、台灣民眾黨黨團要求記名表決,記名表決,時間1分鐘,現在開始。

(進行表決)

主席:表決結果:出席103人,贊成55人,反對48人,棄權0人,贊成者多數,照台灣民眾黨黨團提議通過。

表決結果名單:

會議名稱:立法院第11屆第4會期第16次會議  表決型態:記名表決

表決時間:中華民國11412日 下午123954

表決議題:討論事項第二案

     台灣民眾黨黨團提議照案通過

表決結果:出席人數:103  贊成人數:55  反對人數:48  棄權人數:0

贊成:

傅崐萁  羅智強  林沛祥  謝龍介  涂權吉  馬文君  林憶君  麥玉珍  劉書彬  林國成  陳昭姿  黃國昌  黃珊珊  張啓楷  高金素梅 林思銘  邱若華  鄭天財Sra Kacaw   鄭正鈐  張嘉郡  洪孟楷  王鴻薇  呂玉玲  陳雪生  黃建賓  黃健豪  葉元之  陳永康  賴士葆  陳菁徽  萬美玲  廖偉翔  蘇清泉  黃 仁  魯明哲  李彥秀  吳宗憲  邱鎮軍  徐欣瑩  盧縣一  廖先翔  陳玉珍  楊瓊瓔  林倩綺  顏寬恒  羅明才  翁曉玲  葛如鈞  羅廷瑋  徐巧芯  許宇甄  柯志恩  牛煦庭  王育敏  游 顥

反對:

張雅琳  林月琴  陳培瑜  柯建銘  鍾佳濱  伍麗華Saidhai Tahovecahe    郭昱晴  吳思瑤  沈伯洋  范 雲  黃秀芳  何欣純  林俊憲  李坤城  王義川  陳秀寳  徐富癸  王世堅  羅美玲  蔡易餘  莊瑞雄  郭國文  吳沛憶  賴瑞隆  陳素月  李柏毅  陳 瑩  陳冠廷  陳亭妃  王美惠  劉建國  林岱樺  賴惠員  黃 捷  林淑芬  王正旭  林楚茵  王定宇  吳琪銘  許智傑  張宏陸  吳秉叡  李昆澤  蔡其昌  林宜瑾  楊 曜  蘇巧慧  沈發惠

棄權:

主席:作以下決議:依憲法第五十三條,行政院為最高行政機關,行政院院長對整體施政良窳應負全責,惟卓榮泰自任行政院院長一職以來,罔顧憲法對人民基本權益之保障,未遵憲政分際,破壞權力分立與制衡之民主原則,造成憲政僵局、朝野對立、民心不安、社會動盪,迄今難以止歇。為維護國會尊嚴、捍衛國家憲政體制,對行政院院長卓榮泰提出嚴厲之譴責案,正告卓榮泰院長:「國家利益永遠高於政黨利益,政黨利益永遠不能凌駕於人民的利益」,以期將國家還給人民,匡正脫序的憲政秩序。

報告院會,進行討論事項第三案。

三、本院台灣民眾黨黨團,有鑑於民進黨政府執政下,府院黨均遭共諜滲透,國家安全會議秘書長、前外交部部長吳釗燮心腹機要何仁傑,因洩漏外交機密予中共遭起訴並求處重刑,對國家安全與我國外交造成重大打擊,嚴重傷害國家利益,連外交部部長林佳龍都於本(114)年619日備詢時坦言傷害大。然而,吳釗燮秘書長迄今神隱,更罔顧「國家安全會議組織法」第八條有關國家安全會議應受立法院之監督之規定,一再拒絕本院司法及法制委員會邀請列席相關會議,自認太上皇,迴避國會監督,破壞我國憲政體制,已不適任國家安全會議秘書長。爰建請院會作成決議:「國家安全會議吳釗燮秘書長自行請辭下台,負起應有之政治責任,以符合責任政治之基本原則。」是否有當?請公決案。(本案經提本院第11屆第3會期第19次會議討論決議:交付黨團協商,並由台灣民眾黨黨團負責召集協商。爰於本次會議繼續討論。)

主席:本院台灣民眾黨黨團建請院會作成決議:「國家安全會議吳釗燮秘書長自行請辭下臺,負起應有之政治責任,以符合責任政治之基本原則。」請公決案。本案經第3會期第19次會議決議,交付黨團協商,並由台灣民眾黨黨團負責召集協商。

報告院會,本案因協商已逾一個月,依立法院職權行使法第七十一條之一規定,由院會定期處理。爰於本次會議提出討論。

報告院會,依黨團共識,本案廣泛討論不發言。

現有台灣民眾黨黨團提議本案照案通過。

台灣民眾黨黨團提案:

案由:本院台灣民眾黨黨團,針對討論事項第3案,建請院會照案通過,是否有當,敬請公決。

提案人:台灣民眾黨立法院黨團 陳昭姿

主席:依黨團共識進行表決。現在針對台灣民眾黨黨團提議照案通過進行表決,現有民進黨黨團、台灣民眾黨黨團要求記名表決。記名表決,時間1分鐘,現在開始。

(進行表決)

主席:表決結果:出席102人,贊成54人,反對48人,棄權0人,贊成者多數,照台灣民眾黨黨團提議通過。

表決結果名單:

會議名稱:立法院第11屆第4會期第16次會議  表決型態:記名表決

表決時間:中華民國11512日 下午124327

表決議題:討論事項第三案

     台灣民眾黨黨團提議照案通過

表決結果:出席人數:102  贊成人數:54  反對人數:48  棄權人數:0

贊成:

傅崐萁  羅智強  林沛祥  謝龍介  涂權吉  馬文君  林憶君  麥玉珍  劉書彬  林國成  陳昭姿  黃國昌  黃珊珊  張啓楷  高金素梅 林思銘  邱若華  鄭天財Sra Kacaw   鄭正鈐  洪孟楷  王鴻薇  呂玉玲  陳雪生  黃建賓  黃健豪  葉元之  陳永康  賴士葆  陳菁徽  萬美玲  廖偉翔  蘇清泉  黃 仁  魯明哲  李彥秀  吳宗憲  邱鎮軍  徐欣瑩  盧縣一  廖先翔  陳玉珍  楊瓊瓔  林倩綺  顏寬恒  羅明才  翁曉玲  葛如鈞  羅廷瑋  徐巧芯  許宇甄  柯志恩  牛煦庭  王育敏  游 顥

反對:

張雅琳  林月琴  陳培瑜  柯建銘  鍾佳濱  伍麗華Saidhai Tahovecahe    郭昱晴  吳思瑤  沈伯洋  范 雲  黃秀芳  何欣純  林俊憲  李坤城  王義川  陳秀寳  徐富癸  王世堅  羅美玲  蔡易餘  莊瑞雄  郭國文  吳沛憶  賴瑞隆  陳素月  李柏毅  陳 瑩  陳冠廷  陳亭妃  王美惠  劉建國  林岱樺  賴惠員  黃 捷  林淑芬  王正旭  林楚茵  王定宇  吳琪銘  許智傑  張宏陸  吳秉叡  李昆澤  蔡其昌  林宜瑾  楊 曜  蘇巧慧  沈發惠

棄權:

主席:作以下決議:國家安全會議吳釗燮秘書長自行請辭下臺,負起應有之政治責任,以符合責任政治之基本原則。

報告院會,張委員嘉郡聲明對剛才表決與國民黨黨團意見一致,列入公報紀錄。

報告院會,依黨團共識,本日院會進行到此為止,16日(星期二)上午9時繼續開會,進行後續討論事項。現在休息。

休息1244分)