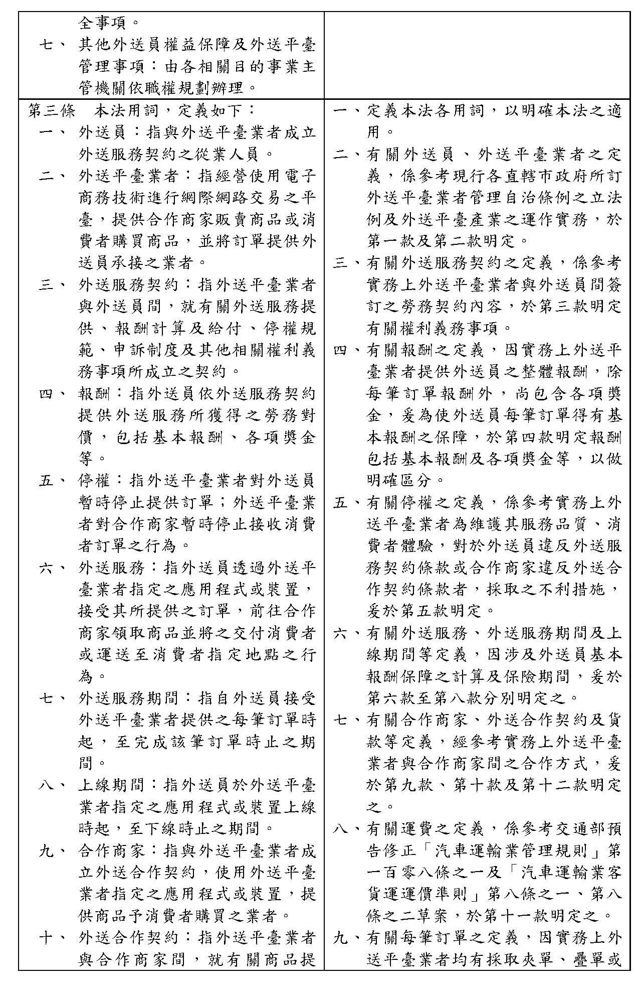
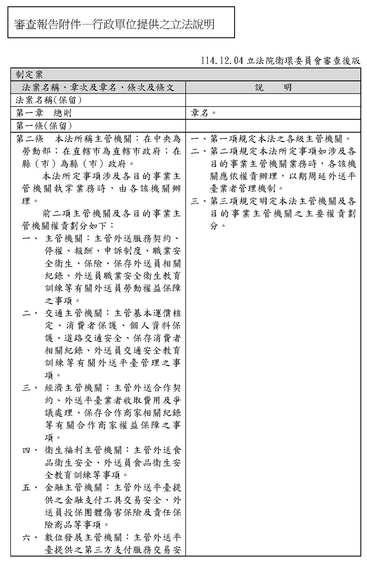
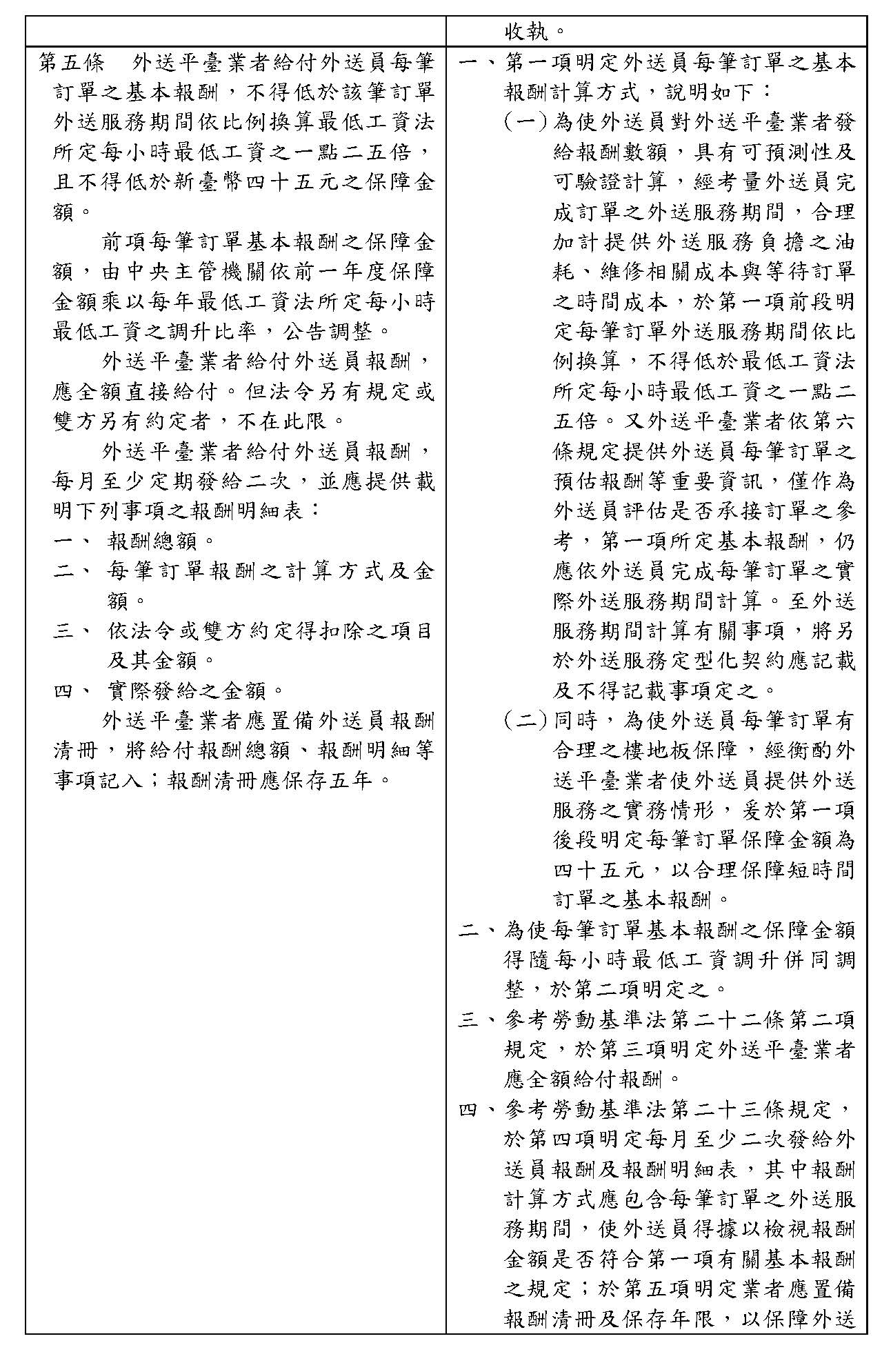
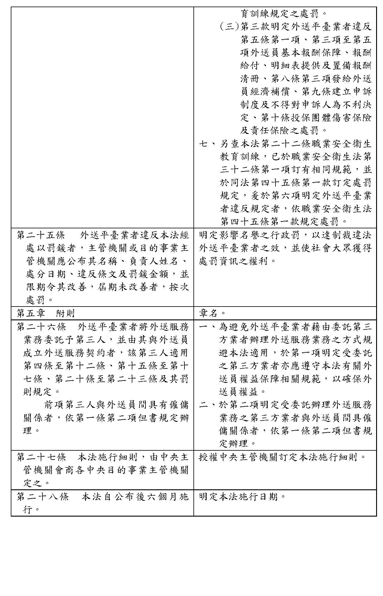
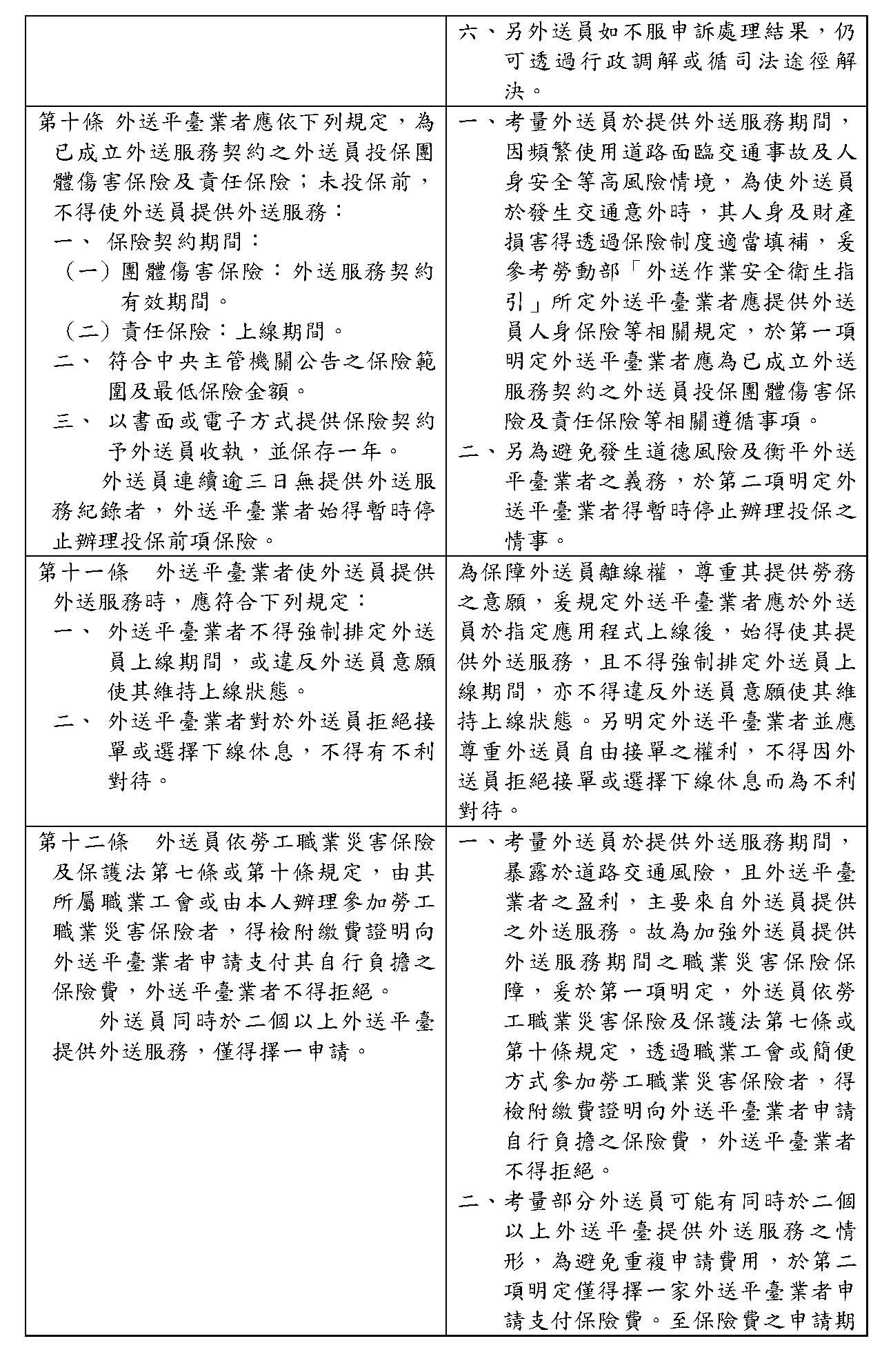
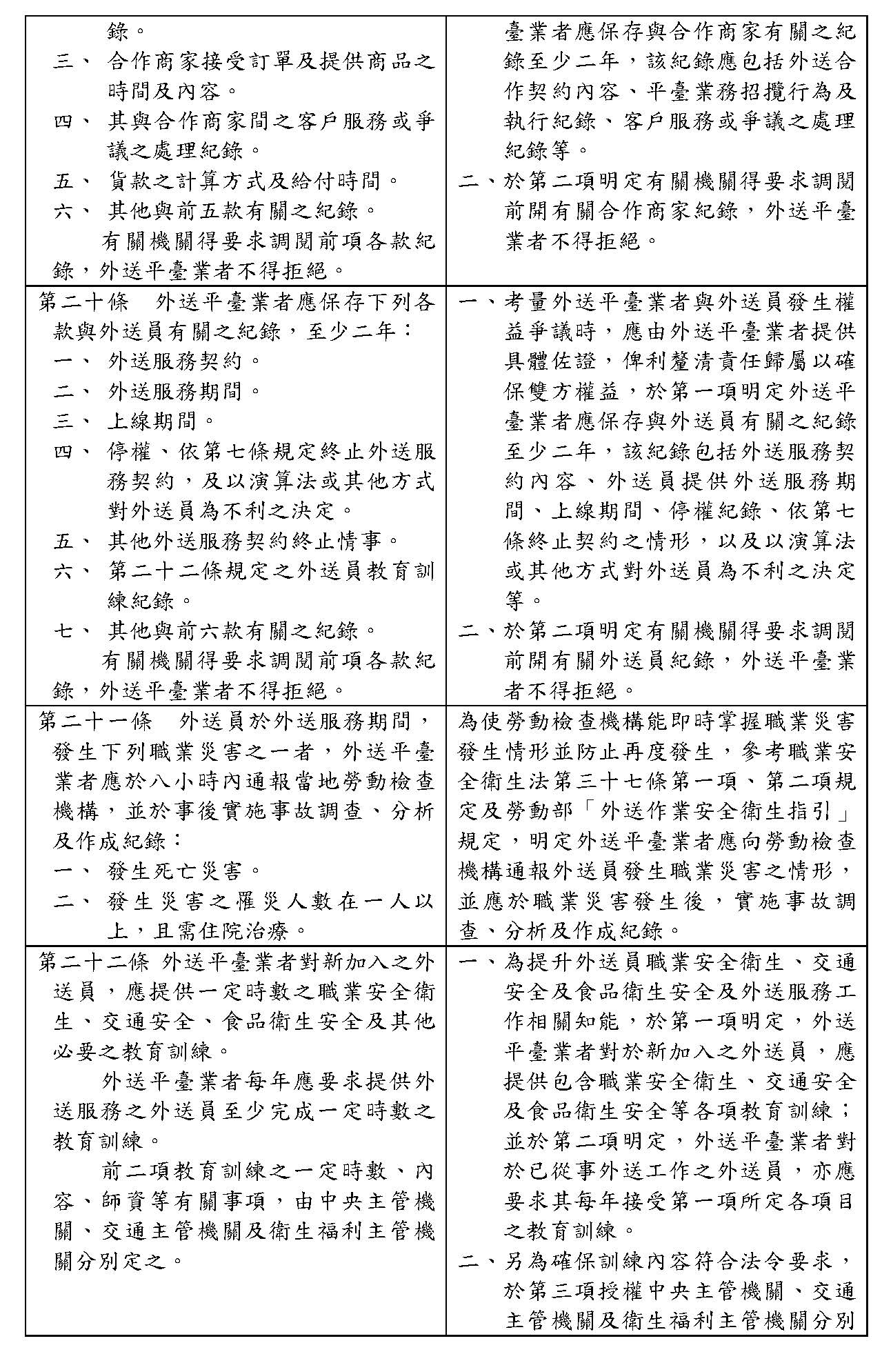
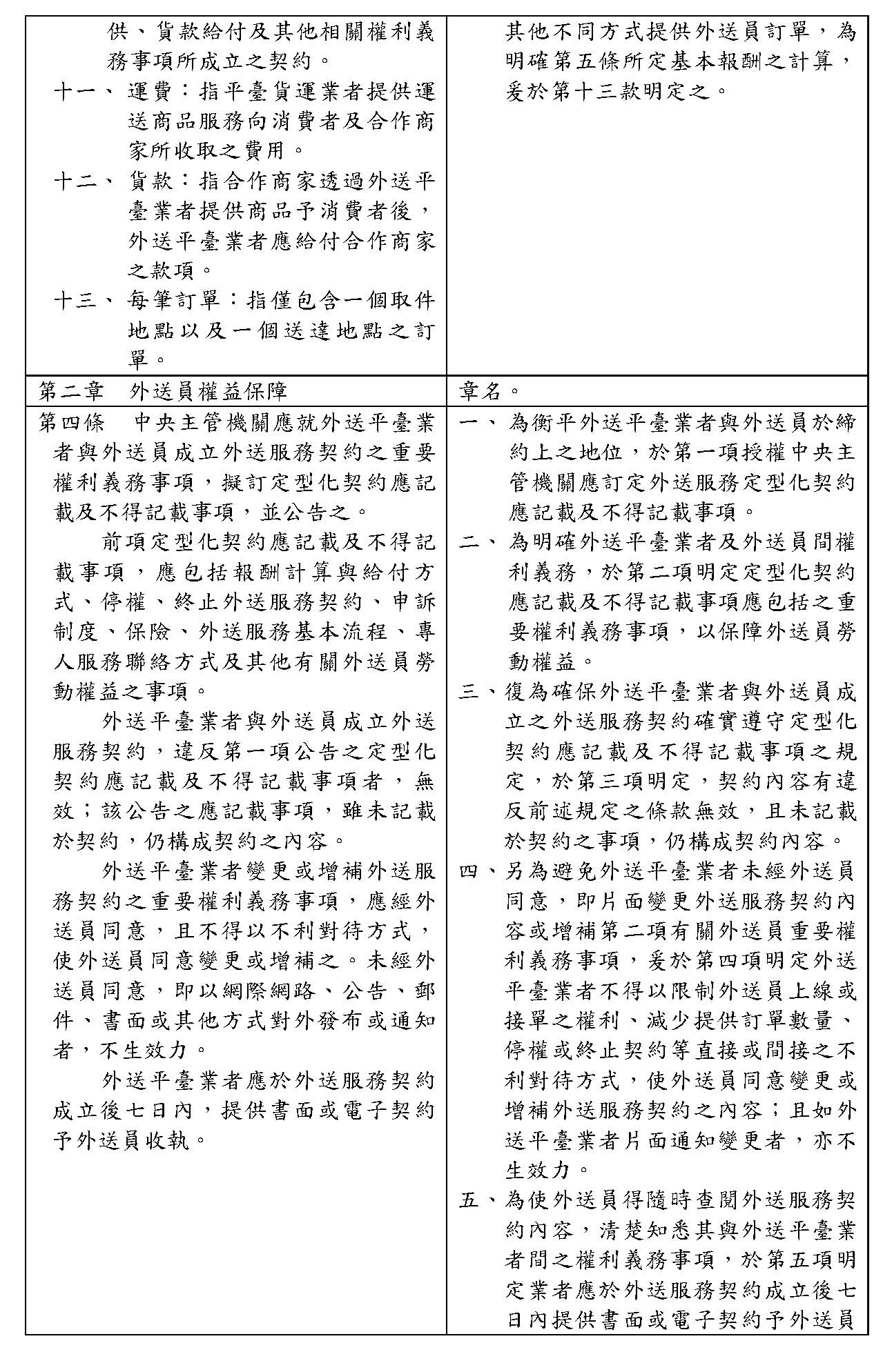
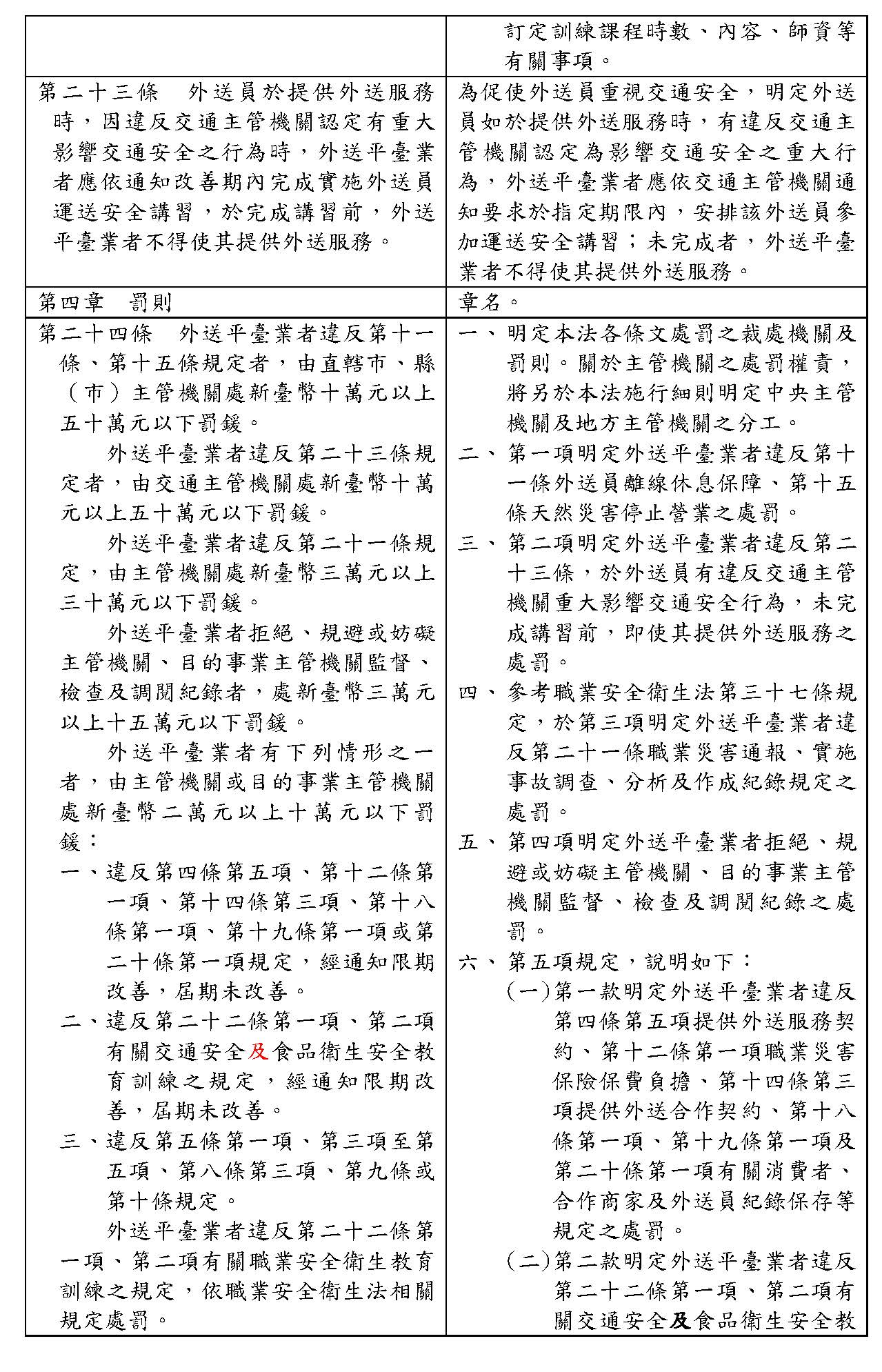
(後接第二冊)