立法院第11屆第4會期財政委員會第15次全體委員會議紀錄

時  間 中華民國1141229日(星期一)91分至101

地  點 本院群賢樓9樓大禮堂

主  席 林委員思銘

議  程 報告事項

宣讀上次會議議事錄。

討論事項

一、繼續審查「海關進口稅則」5案:

本院委員徐富癸等17人、委員黃健豪等22人、委員徐富癸等16人、委員陳菁徽等16人、委員林思銘等16人分別擬具「海關進口稅則部分稅則修正草案」等5案。

二、審查「海關進口稅則」3案:

本院委員王鴻薇等22人、委員羅廷瑋等22人、委員李彥秀等19人分別擬具「海關進口稅則部分稅則修正草案」等3案。【以上3案須經各黨團簽署不復議同意書】

三、繼續審查「使用牌照稅法」5案:

()本院台灣民眾黨黨團擬具「使用牌照稅法第五條及第七條條文修正草案」案

()本院委員牛煦庭等17人、委員鍾佳濱等16人、委員林思銘等23人分別擬具「使用牌照稅法第七條條文修正草案」等3案。

()本院委員廖偉翔等17人擬具「使用牌照稅法第七條及第三十八條條文修正草案」案。

四、審查本院委員李彥秀等17人擬具「使用牌照稅法第七條條文修正草案」案。

主席:現在開始開會。

請主任秘書報告出席委員人數。

謝主任秘書淑津:報告委員會,出席委員已足法定人數。

主席:請議事人員宣讀上次會議議事錄。

立法院第11屆第4會期財政委員會第14次全體委員會議議事錄

時  間:中華民國1141224日(星期三)9時至128

地  點:群賢樓9樓大禮堂

出席委員:林德福  吳秉叡  賴士葆  郭國文  賴惠員  鍾佳濱  羅明才  李彥秀  李坤城  林思銘  陳玉珍  顏寬恒  王世堅

   委員出席13

列席委員:鄭正鈐  黃國昌  鄭天財Sra Kacaw   黃 捷  吳思瑤  蘇清泉  邱志偉  陳冠廷  林倩綺  蔡易餘  林楚茵  葉元之

   委員列席12

請假委員:黃珊珊

   委員請假1

列席官員:

行政院主計總處

主計長

陳淑姿


財政部

部長

莊翠雲


金融監督管理委員會

副主任委員

陳彥良



(主任委員彭金隆請假)


國家發展委員會

副主任委員

高仙桂


內政部

政務次長

董建宏


外交部

政務次長

陳明祺


國防部

副部長

徐斯儉


教育部

常務次長

朱俊彰


法務部

政務次長

徐錫祥


經濟部

政務次長

何晉滄


交通部

政務次長

伍勝園


勞動部

常務次長

陳明仁


農業部

政務次長

黃昭欽


衛生福利部

政務次長

林靜儀


運動部

政務次長

鄭世忠


環境部

政務次長

葉俊宏


文化部

常務次長

徐宜君


數位發展部

政務次長

侯宜秀


僑務委員會

副委員長

李妍慧


國家科學及技術委員會

副主任委員

蘇振綱


海洋委員會

副主任委員

黃向文


國軍退除役官兵輔導委員會

副主任委員

陳進廣


人事行政總處

副人事長

沈德蘭


國立故宮博物院

政務副院長

黃永泰


原住民族委員會

常務副主任委員

杜張梅莊


客家委員會

政務副主任委員

邱星崴


中央選舉委員會

主任秘書

謝美玲


核能安全委員會

主任秘書

王重德



(副主任委員張欣請假)


公平交易委員會製造業競爭處

處長

胡光宇



(副主任委員陳志民請假)


國家通訊傳播委員會綜合規劃處

處長

溫俊瑜


大陸委員會

副主任委員

梁文傑


公共工程委員會

副主任委員

陳為祥

主  席:李召集委員坤城

專門委員:林靜玟

主任秘書:謝淑津

紀  錄:秘 書 汪治國 研究員 蔡檳全 編 審 伍明清

   科 長 沈克彬 科 員 劉雅欣

報 告 事 項

一、宣讀上次會議議事錄。

決定:議事錄確定。

二、邀請行政院主計總處陳主計長淑姿、財政部莊部長翠雲、金融監督管理委員會彭主任委員金隆、國家發展委員會副主任委員、內政部次長、外交部次長、國防部副部長、教育部次長、法務部次長、經濟部次長、交通部次長、勞動部次長、農業部次長、衛生福利部次長、運動部次長、環境部次長、文化部次長、數位發展部次長、僑務委員會副委員長、國家科學及技術委員會副主任委員、海洋委員會副主任委員、國軍退除役官兵輔導委員會副主任委員、人事行政總處副人事長、國立故宮博物院副院長、原住民族委員會副主任委員、客家委員會副主任委員、中央選舉委員會副主任委員、核能安全委員會副主任委員、公平交易委員會副主任委員、國家通訊傳播委員會副主任委員、大陸委員會副主任委員、公共工程委員會副主任委員就「115年度中央政府總預算案至今尚未審查,近3,000億元之新興、新增計畫將無法推動,對國家整體發展之影響」進行專題報告,並備質詢。

(經行政院主計總處主計長陳淑姿、財政部部長莊翠雲及國家發展委員會副主任委員高仙桂分別提出報告後,計有委員林德福、吳秉叡、賴士葆、賴惠員、郭國文、鍾佳濱、羅明才、林思銘、李坤城、顏寬恒、李彥秀、王世堅、黃國昌、鄭天財、邱志偉、陳冠廷等16人提出質詢,均經行政院主計總處主計長陳淑姿、財政部部長莊翠雲、經濟部政務次長何晉滄、衛生福利部政務次長林靜儀、大陸委員會副主任委員梁文傑、交通部政務次長伍勝園、國家發展委員會副主任委員高仙桂、文化部常務次長徐宜君、勞動部常務次長陳明仁、教育部常務次長朱俊彰、運動部政務次長鄭世忠、國防部副部長徐斯儉、內政部政務次長董建宏、農業部政務次長黃昭欽、國家科學及技術委員會副主任委員蘇振綱及相關人員予以答復)

決定:

()報告及詢答完畢。

()委員質詢未及答復或請補充資訊,請相關部會於一週內以書面答復;委員另要求期限者,從其所定。

()委員陳玉珍、林楚茵、吳思瑤所提書面質詢,均列入紀錄,刊登公報,並請相關部會以書面答復。

散會

主席:請問各位委員對議事錄有無異議?(無)沒有,議事錄確定。

現在請議事人員宣讀今日議程。

一、繼續審查「海關進口稅則」5案:

本院委員徐富癸等17人、委員黃健豪等22人、委員徐富癸等16人、委員陳菁徽等16人、委員林思銘等16人分別擬具「海關進口稅則部分稅則修正草案」等5案。

二、審查「海關進口稅則」3案:

本院委員王鴻薇等22人、委員羅廷瑋等22人、委員李彥秀等19人分別擬具「海關進口稅則部分稅則修正草案」等3案。

三、繼續審查「使用牌照稅法」5案:

()本院台灣民眾黨黨團擬具「使用牌照稅法第五條及第七條條文修正草案」案。

()本院委員牛煦庭等17人、委員鍾佳濱等16人、委員林思銘等23人分別擬具「使用牌照稅法第七條條文修正草案」等3案。

()本院委員廖偉翔等17人擬具「使用牌照稅法第七條及第三十八條條文修正草案」案。

四、審查本院委員李彥秀等17人擬具「使用牌照稅法第七條條文修正草案」案。

主席:現在請議事人員宣讀今日審查之海關進口稅則部分稅則修正草案等8案,以及委員李彥秀等17人擬具使用牌照稅法第七條條文修正草案等案。條文內容預計宣讀時間5分鐘,宣讀完畢後,我們進行協商,請議事人員宣讀。


DrawObject1

二、修正動議:

 委員林思銘等人所提修正動議:

主席:我們先就海關進口稅則部分稅則修正草案做協商,就「11071000未烘製麥芽」這部分上次詢答時也講得很清楚了,財政部關務署就未烘製麥芽這部分還有沒有什麼意見?對委員的修正草案有沒有什麼意見?沒有意見,都同意啦!

吳委員秉叡:都同意。

主席:烘製麥芽的部分也同意嗎?用麥克風講一下好不好?

郭委員國文:主席,我能不能稍微補充一點?

主席:好,請郭委員。

郭委員國文:這個部分的修法,財政部上次的報告已經講過,稅損的部分大概是7,435萬,間接收益大概是1.7億,淨收益大概9,539萬,國內產量很少,所以各部會都贊同。但是這個部分其實衍生出來一個新的問題,啤酒花這個問題其實是之前我們處理反傾銷所造成的,不過反傾銷的問題真的還是需要去面對,包括越南受迫於中國的壓力,開證明給中國的農產品,變成是合法的洗產地的方式,這個其實也是另一種傾銷的方式,這可能是將來要請財政部關務署跟農業部好好去思考的問題,這對農民造成非常大的衝擊。

吳委員秉叡:那就是洗產地的問題,那個不是合法洗產地,這就是標準的洗產地,問題是我們有沒有辦法查,有沒有這個能力來查緝?這一部分財政部要加強,他現在的意思是說,很多農產品其實是中國出的、生產的,包括啤酒花,然後他都從越南那邊拿到產地證明,這個應該要跟越南溝通,說我們不能接受這樣的方式,所以查緝能力要加強啦!

主席:好,這攸關查緝能力,避免洗產地的問題。

李委員坤城:我再詢問一下,我們主要的原料都是來自於越南嗎?可以說明一下嗎?

彭署長英偉:要看它是未烘製的麥芽,或者是已經烘製的,或者啤酒花的部分到底有沒有研磨,我記得中國大陸來的應該只有一個未研磨的,未研磨的啤酒花應該主要是來自於德國,其他有一個是烘焙製的麥芽……

李委員坤城:就是說原料到底是從哪些國家來的?到底占的比例是多少?

彭署長英偉:我們有統計過。

李委員坤城:因為我們所擔心的都是洗產地的問題啦!

彭署長英偉:像啤酒花的話,是美國第一。

李委員坤城:大概比重是多少?

彭署長英偉:比重是47%,衣索比亞是45%,這是啤酒花的部分。麥芽的部分是俄羅斯、澳洲,俄羅斯是排名第一的。

李委員坤城:俄羅斯是多少?

彭署長英偉:我重新再敘述一下,未烘製的麥芽是……

李委員坤城:主要是從哪些國家?

彭署長英偉:主要是歐洲、法國、比利時那邊都有,德國那邊也有。

李委員坤城:從越南進來的多不多?

彭署長英偉:沒有。

李委員坤城:中國直接進來的?

彭署長英偉:是啤酒花的部分。

李委員坤城:請署長做個說明好了。

陳署長柏誠:剛剛郭委員講的那個轉口越南應該是啤酒啦!所以從我們啤酒的進口量發現越南以前很少,自從我們課了大陸的反傾銷稅以後,越南就增加,所以是啤酒。

主席:是成品,不是原料。

吳委員秉叡:成品有品牌,那個品牌是不是中國的不知道嗎?

彭署長英偉:對,那個品牌是美國的百威,或者是日本的麒麟。

吳委員秉叡:只是它是在中國製造?

彭署長英偉:只是它是中國製造,它在越南製造原產地就會是越南製的,我跟委員補充報告一下,越南啤酒的部分我們有去查證,中國啤酒被我們課反傾銷稅之後,越南的啤酒進口原則上是增加滿多的沒錯,但是這主要是因為它在越南也有設廠製造啤酒,所以它的原產地是屬於越南的,我們有查證它的價格,它的價格也是跟原來還沒有課反傾銷稅之前越南的價格是一樣的,大概是每公升24塊,它比大陸的大概便宜十幾塊錢,大陸進口的啤酒真的都是比較傾銷,都是比較便宜的,越南的大概都維持每公升24塊。

李委員坤城:數量有增加,但是價格沒有變?

彭署長英偉:對,價格沒變。

吳委員秉叡:簡單來講,就是了解啤酒的進口有哪一些是傾銷的,因為我們的反傾銷稅是沒有分國籍的,不會說因為你是中國的或是越南的,主要還是看有沒有符合傾銷的規定,那一部分就拜託要把關,因為要保護臺灣的廠商,要保護你們自己的臺啤公司,謝謝。

郭委員國文:那是不是能夠請主席講一下,這個事情請財政部特別注意一下,我們之前是比較針對中國的,也就是說擴及到中國周遭的國家,可能受迫於中國的壓力而形成這種洗產地的狀況,應該擴大去了解,好不好?

主席:就加強查緝,加強去查啦!有關於有沒有洗產地的問題,請財政部關務署要加強查緝。

彭署長英偉:是,好的。

主席:現在請黃健豪。

黃委員健豪:謝謝召委、謝謝各位。我是提案委員之一,所以我跟大家說明一下。當初這個提案的目的其實是為了保護我們國內的產業,就像剛剛幾位委員提到的洗產地,主要是因為我們發現,市面上不管是美國品牌、日本品牌或各國的品牌,雖然它是掛著西方世界的品牌,但它的產地是made in China,因為剛好中國對於啤酒產業有所謂的補助,所以我們在臺灣去7-11、去全家、去各地,你看到非常多美國品牌的啤酒,但是其實你喝的是made in China的啤酒,所以那時候業者才有來反映說,是不是在關稅上面應該讓他們這些在臺灣製造的品牌能夠有比較足夠的武器去對抗這種傾銷的問題,所以才去提降低原料的進口關稅,因為剛剛提到,我們這些原料的來源主要都是來自於歐洲國家或其他的西方國家,不是從中國,他們可能自己內需都不夠了,不會出口給我們,所以我們主要是希望能夠降低這個進口的關稅部分,讓我們國內的這些品牌業者他們有比較足夠的武器去對抗,因為包含幾個西方品牌,他們在臺灣也有設廠,我們也希望降稅完之後,其他的西方品牌他們也有意願能夠來臺灣設廠,我覺得這對整體臺製啤酒的市場也好,甚至是臺灣啤酒本身都有正面的幫助,所以我們才提這個修法,我想把這個提案的原委跟幾位委員報告,以上,謝謝。

主席:謝謝。我想基本上各位委員都沒問題?好,沒有意見。

針對海關進口稅則部分稅則修正草案,作以下宣告:「11071000未烘製麥芽」部分,照委員黃健豪等22人、委員徐富癸等16人、委員林思銘等16人、委員王鴻薇等22人、委員羅廷瑋等22人、委員李彥秀等19人提案通過;「11072000烘製麥芽」部分,照委員黃健豪等22人、委員徐富癸等16人、委員林思銘等16人、委員王鴻薇等22人、委員羅廷瑋等22人、委員李彥秀等19人提案通過;「12101000霍布花(蛇麻毬果),未經研磨或製粉或呈團粒狀者」、「12102000霍布花(蛇麻毬果),已研磨或製粉或呈團粒狀者;啤酒花精」,照委員徐富癸等17人、委員黃健豪等22人、委員陳菁徽等16人、委員林思銘等16人、委員王鴻薇等22人、委員羅廷瑋等22人、委員李彥秀等19人提案通過。

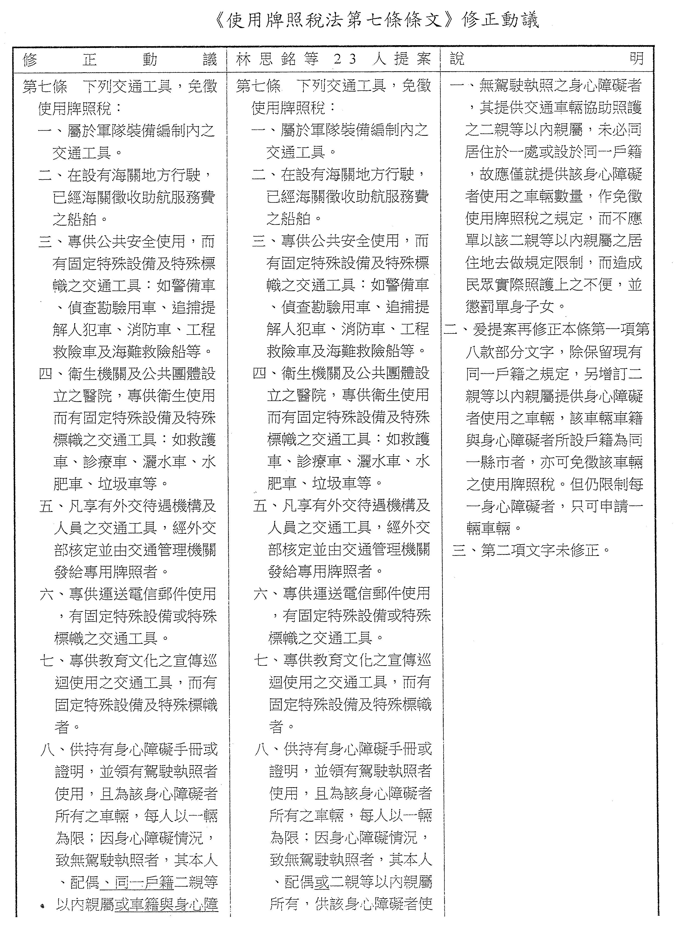
接下來協商使用牌照稅法第七條部分。第五條已經討論過,不予處理,今天我們協商處理第七條。第七條還有一個本席的修正動議,請各位委員參考一下。本席的修正動議也是擴大範圍,對於一定要限於同一戶籍的部分不予修正,但是我們增加一個,就是如果車籍跟被照護者在同一縣市的話,這部車也可以申請免使用牌照稅。其餘各委員的修正大概都差不多,也是擴大範圍。是不是先請財政部就這幾位委員的修正案表示看法?

莊部長翠雲:召委、各位委員早。對於使用牌照稅法第七條的相關規定,上一次我們在委員會討論的時候,大致上考量到身心障礙者因為行動的需要,自己沒有辦法持有車輛或駕駛執照,而讓照顧他的家人所持有的車輛可以在使用牌照稅上得予免徵,對此大家都一致性認同,各位委員也都認同,大家的方向是這樣。只是對於如何認定家人所持有車輛確實是供身心障礙者親屬使用,所以為了認定上讓地方政府課徵時在審核上有一個比較確認的標準,加上之前法條上並沒有這樣的規定,後來歷次修正以後才更為確定,就是本人、配偶或同一戶籍二親等以內的親屬所有。也就是說,第一個,對象有限制,以身心障礙者本人、配偶或同一個戶籍裡面的二親等所有,法條當時是這樣的用意。

至於各位委員的提案,最主要是因為當事人老了,他的配偶其實也老了,或者因為少子化,當事人沒有能夠跟他在同一戶籍的二親等親屬,因此在調整上做一個比較寬的修正。我們當時考慮這樣的修正會不會使地方政府在覈實上有一些困難,而造成地方稅務機關在執行業務時有某種風險在裡面;第二個,如果過於擴大使用的話,地方政府的稅收可能會減少,這也是他們在稅損上的意見,因此對於一些修正都是持反對的意見。大致上,我們徵詢過地方政府的意見,以及在業務執行上可能會造成的困擾,這是他們大概的意見,以上說明。

吳委員秉叡:主席的修正動議……

主席:我再講一下,讓各位委員了解。其實我這個修正動議是增加一個選項,法源規定二親等以內親屬提供無駕駛執照之身心障礙者使用車輛要設於同一戶籍,我的修正動議再增加一個,就是他的車籍跟身心障礙者在同一戶籍者,這種車子也可以申請免稅,就是鎖車不鎖人。增加這個選項是考量讓照顧者提供無駕駛執照身心障礙者車輛的二親等內親屬,能有更彈性的申請條件。比如子女在新北買房子、住在永和,但是父母親的戶籍在臺北市,子女要從永和開車送父母親去就醫、出去散心或什麼之類的,現在子女跟父母不在同一戶籍,子女又在永和有房子,叫子女設籍設到臺北市來,我想這不合理,所以我們增加一個彈性的規定,而提出這樣的修正動議,希望財政部跟各位委員能夠支持,應該不會造成任何的稅損,稅損非常低。

請財政部部長。

莊部長翠雲:針對林召委的修正動議,就我看來,第一個,親等的人沒有變……

主席:沒變,完全沒變。

莊部長翠雲:就是同樣是身心障礙者二親等裡面的親屬。

主席:對。

莊部長翠雲:只是這位親屬的戶籍沒有辦法跟身心障礙者在同一個戶籍,但是他把車……

主席:沒錯,尤其是現在子女只有一個人。

莊部長翠雲:他要把車籍放在跟身心障礙者的戶籍是同一個縣市。

主席:對,沒錯。

莊部長翠雲:或許是同一個或在同一個縣市,因為他住新北,但父母住臺北,把車籍遷到臺北,但是他的戶籍沒有跟父母在一起……

主席:對,我們鎖車不鎖人。

莊部長翠雲:我想委員的意思應該是在於,直接講,就是照顧父母大概現在都是子女在照顧,但子女的戶籍可能沒有辦法跟父母在同一個戶籍裡面,只能把車子遷過去,但他基本上還是在二親等,就這個部分,我們尊重,看看委員會的決議來做決定。

主席:好。

吳委員秉叡:看看文字上面有沒有要修正……

主席:請郭委員。

郭委員國文:我只是補充一下,一般身心障礙者隨行同車的照顧者也有票價的優惠,所以這個概念上是相通的,其實可以考慮,只是行政部門你們的看法怎麼樣要想清楚。

主席:對。

吳委員秉叡:剛剛署長說你們有文字上……

主席:署長,你的看法?

宋署長秀玲:我補充一下,林委員的想法主要是如果他是同一戶籍、又是兩親等,事實上沒有擔任實際照顧,但非同一戶籍,也是兩親等,他的車輛真的是提供給身心障礙者使用,他希望車籍如果跟身心障礙者在同一個地方就可以用,原則上這是符合我們希望的實際照顧,但還是以一輛為限。

主席:對,還是一輛。

宋署長秀玲:我們會建議,因為現在的條文如果像這樣再去疊,因為以前的條件都是一直疊、一直疊,疊到最後其實適用順序有點混淆,所以我們初步建議把文字寫清楚、把適用順序寫清楚,因為地方稅稽徵機關最怕的就是執行上會發生問題,我們就把它寫清楚。所以我們剛才趕快初擬了一個適用順序的版本,是不是給各位委員參考?

主席:好,趕快提供給我們,我們再做修正,沒問題。

莊部長翠雲:方向上大家可以這樣的話,文字的部分我們試擬一下,好不好?我們試擬一下。

主席:發給大家,我們看一下。原本是「或」,給我們看一下。條文是OK的,立法說明做修正。

宋署長秀玲:條文說明我們事後再給。

主席:條文是一樣的,只是立法說明你們有做調整,你們再調整。

宋署長秀玲:對,我們再調整,因為原來立法說明寫得並沒有很完整,所以這個說明是有點缺陷的,我們條文是沒問題的,我們剛才很快地試擬了一下文字。

主席:那你說明一下哪邊要改,你可以口頭大概說明一下。

宋署長秀玲:沒關係,等一下我請他們同步去改。

主席:馬上改一下。

莊部長翠雲:委員,關於第七條第八款,我們的重點就是把修正的部分說明一下,這樣好不好?

主席:是、是、是。

宋署長秀玲:跟委員報告,現在委員手上都有條文的版本,我們的修正就是……

主席:那就等一下,你先把說明提供給各位,我們再來看一下,好不好?所以條文的部分你們有沒有意見?

宋署長秀玲:主席,我先報告條文,可以嗎?

主席:可以先念一下,就是第八款。

宋署長秀玲:我們現在把第一項第八款改為「供持有身心障礙手冊或證明者(以下簡稱身心障礙者)使用之車輛按下列順序免徵,每一身心障礙者以一輛為限。但汽缸總排氣量超過二千四百立方公分、完全以電能為動力之馬達最大馬力超過二百六十二英制馬力(HP)或二百六十五點九公制馬力(PS)者,其免徵金額以二千四百立方公分、二百六十二英制馬力(HP)或二百六十五點九公制馬力(PS)車輛之稅額為限,超過部分,不予免徵,適用順序如下:

()身心障礙者所有之車輛。

()身心障礙者無車輛,其配偶或同一戶籍二親等以內親屬所有之車輛;或非同一戶籍之二親等以內親屬所有,其車籍地與該身心障礙者戶籍地為同一直轄市或縣(市)之車輛。」

吳委員秉叡:車籍地是……

宋署長秀玲:就是他把那個車子,舉個例子來說……

主席:掛牌啦!比方說掛牌掛在臺北市,然後要跟身心障礙者同一個。

吳委員秉叡:如果車籍跟戶籍可以分開,為什麼不可以把車籍放在身心障礙者的戶籍?

主席:現行的狀況是,比如說買車,雖然我住新竹,但我也可以在臺北掛牌。

吳委員秉叡:所以那只是掛牌地而已?

主席:對,掛牌地。而戶籍的部分則是又回到原來條文的意思了。

宋署長秀玲:就是多了一個彈性。

主席:對,多一個彈性。

李委員坤城:還是只有一台車就對了?

主席:還是一台車輛為限。

李委員坤城:還是……

主席:請交通部。

廖副司長謹志:交通部報告,原則上車籍地跟戶籍地應該要一樣,但是有些狀況會不一樣,比如說戶籍變更的時候,他並沒有去變更車籍,這個很常發生,但是剛剛委員所提到的,理想上車籍在登記的時候,應該是要照戶籍上的。

主席:對,原則上是這樣啦!但如果我今天是在臺北買車,我可以在臺北掛牌……

廖副司長謹志:應該是要回到你的戶籍地……

主席:沒有啦……

廖副司長謹志:比如說在臺北買車,而你的戶籍地原來是在臺南……

吳委員秉叡:我的意思是,車籍地的內容會細到是哪一巷、哪一里、哪一條路嗎?會不會包括門牌號碼?

廖副司長謹志:會。

主席:會這麼清楚喔?

廖副司長謹志:因為涉及到後面的罰單、稅等等,那都會綁在一起。

李委員坤城:所以可以按照林思銘召委所提議的,比如說我戶籍……

吳委員秉叡:建議跟身心障礙者同一戶籍……放在那邊……

李委員坤城:現在就是……

主席:那就跟原規定一樣啊!

吳委員秉叡:都是在同一個縣市,比方說新莊……汐止……

主席:你是說他的車一定要跟他同一個戶籍……

李委員坤城:同一戶籍。

吳委員秉叡:跟身心障礙者同一戶籍……

李委員坤城:比方說,我的車可以不在我的戶籍,但可以在我的身心障礙者的戶籍……

吳委員秉叡:對啦!

李委員坤城:不是同一地,但同一個戶籍啦!

主席:現在財政部的修正是「……其車籍地與該身心障礙者戶籍地為同一直轄市或縣(市)……」,所以是不一樣……

李委員坤城:這個範圍很大,可是交通部的說法是應該要同一個戶籍,就是應該要在身心障礙者的戶籍地。

主席:我再問一個現在實務上的問題,我不曉得各位委員有沒有常買車,因為我常換車所以我知道,假設我住新竹,但是我在臺北買車,我車子的牌照是可以掛臺北的牌,而且雖然掛臺北的牌,但車籍相關的還是會寄到我原來的戶籍地,沒錯,還是回到新竹,但事實上這是向臺北監理所申請的牌,那個牌是臺北牌,而不是新竹牌。

廖副司長謹志:但是車籍地是在新竹。

主席:車籍地還是在新竹,所以我這樣修好像有點怪怪的。

李委員坤城:應該在身心障礙者的戶籍地。

主席:如果這樣修等於跟沒有修的意思是一樣的。

吳委員秉叡:沒有啊!以前是要同戶籍才能夠免稅,連人也要同戶籍,現在只要車跟身心障礙者同戶籍就可以免稅,這有一個好處,你思考看看,最大的好處就是稽徵的時候很清楚,公務員人員要認定非常的容易。

主席:對啦!對啦!我們就改成車籍要跟身心障礙者同一戶籍,我們改成這樣好了,好不好?

吳委員秉叡:雖然範圍稍微小一點,但是達到你要的目的,然後公務人員又好辦事。

主席:OK,我們就這樣修,好不好?我們就再改一下。請葆哥發言。

賴委員士葆:我提一個問題,因為你前面已經講死了,每一個身心障礙者一輛為限,最多就一輛而已,所以後面怎麼還有適用順序呢?為什麼還有順序呢?就一輛而已啊!身心障礙者如果沒有那個就是這個啊!所以這沒有什麼順序的問題,哪裡有什麼順序的問題?我不知道為什麼要有順序,因為不然就這個,不然就那個。

主席:對啊!為什麼要排順序?

賴委員士葆:規定這個順序,真的是多此一舉!就是一輛,因為有身心障礙者,然後他就是一輛,再怎麼樣就是一輛,這一輛是他個人的,或者是照顧他的家屬的,就這樣而已,為什麼還有適用順序?

主席:我們請署長講一下。

宋署長秀玲:我跟委員報告,因為牌照稅是地方稅,所以有可能譬如說一個在臺北,一個在新北,現在到底是臺北要給免牌照稅還是新北免牌照稅呢?此時我們用這個順序來決定,原則上,假設爸爸媽媽是身心障礙者,如果他有車,此時爸爸媽媽在哪裡,譬如說爸媽戶籍在臺北,那就臺北的部分先免,就不會到新北免牌照稅了。

賴委員士葆:現在是雞同鴨講,我的問題不是你講的,而是現在就一輛而已,又有什麼順序的問題?如果有順序,就等於有兩輛了……

宋署長秀玲:沒有、沒有……

賴委員士葆:我就只有一輛而已……

李委員坤城:我大概聽得懂署長的意思,他的意思是,因為牌照稅是地方政府在收……

主席:他以身心障礙者為優先啦!

李委員坤城:對啦!

宋署長秀玲:因為爸爸一輛、小孩一輛……

賴委員士葆:沒有什麼爸爸一輛、小孩一輛,因為只有一輛而已,怎麼會有爸爸或者小孩一輛?奇怪……

李委員坤城:只能收一輛的牌照稅,所以誰要先收?就是身心障礙者的先收啊!

賴委員士葆:只有一輛而已,怎麼會有爸爸一輛、小孩一輛?雞同鴨講……

莊部長翠雲:我知道委員的意思是什麼,因為()裡面有一個「身心障礙者無車輛」,所以就變成沒有順序問題……

賴委員士葆:這一句話也是多講的,其實回到原來的還比較好。

主席:對啦!因為()那個叫做無車輛……

莊部長翠雲:爸媽沒車,小孩……

主席:對啦!應該不用特別規定順序……

賴委員士葆:等一下,你們原來的第七條是沒有規定一輛為限的……

宋署長秀玲:有、有、有,都有。

賴委員士葆:你原來是沒有的,就是第七條。

李委員坤城:有啦!

宋署長秀玲:有,它只是在後面而已。

莊部長翠雲:原來的第七條,請委員看這邊,就是「每人以一輛為限」。

賴委員士葆:好,這是你加上去的……

主席:原本現行條文有規定一輛為限。

賴委員士葆:我要強調就是你立法的說明,即立法文字上,既然是一個,裡面就不會產生競合的問題啦!沒有()()的問題啦!

主席:對,沒有順序的問題啦!

賴委員士葆:就只有一輛而已,不是孩子的,不然就是爸爸媽媽的,就這樣而已,怎麼會有什麼順序?

主席:他的文字敘述完全不一樣……

宋署長秀玲:寫了……

主席:對啦!

賴委員士葆:你這個是贅文!

主席:()()不用了,就維持原來的。

賴委員士葆:用原來的就好了。

吳委員秉叡:用林思銘委員提的動議,然後把文字改成同一戶籍。

主席:對啦!就是車籍地與該身心障礙者為同一戶籍,好不好?就是修正為「……身心障礙者戶籍地為同一戶籍……」好不好?

賴委員士葆:林委員寫的比較好啦!

主席:「同一直轄市或縣(市)」劃掉,就改成「同一戶籍之車輛」,好不好?就把我的修正動議……

吳委員秉叡:以這個修正案再重新做一個提案,我們大家都簽名。

主席:好。

你知道嗎?這裡就是這樣,把這個劃掉,同一戶籍之車輛……

吳委員秉叡:主席,我建議啦,你把它改成我們的想法,我們所有人都連署,就過了……

主席:好,重新,那我們簽一簽,這個我們簽一簽就好了,好不好?

寫得出來嗎?條文弄出來了,說明你再調一下,OK,好。

我們休息5分鐘,等財政部把條文擬出來。

休息943分)

繼續開會948分)

賴委員士葆:主席,時間到了,我來講一下好不好?

主席:請賴委員。

賴委員士葆:各位委員,我覺得我們不要為德不卒啦,這個真的就是一輛而已,這個東西交通部也不是問題啊,這個人跑來跑去,我們選舉選這麼多次,有些支持者跑來跑去、戶籍移來移去,我的意思就是,不要去規定車籍、戶籍怎麼樣的,反正在我們國家的境內就是一部而已,比照修正……

吳委員秉叡:他修正案是同一個縣市……

賴委員士葆:同一個戶籍啊,同一個戶籍啊。

主席:署長請。

宋署長秀玲:我可以還原一下召委的意思,就是當時是考慮到地方政府為什麼不同意,地方政府有照顧身心障礙者的義務,但如果不是身心障礙者所在的縣市政府是沒有照顧的義務,簡單講就是如果爸媽住新北,新北市政府有照顧他的義務,應該要提供一些長照服務,應該提供一些減稅的服務,但如果我住臺北,我戶籍在臺北,臺北市政府沒有免的義務;可是如果照委員的,我們當時就說那就讓那個身心障礙者所在地的地方去提供減稅服務,因為他車籍在那,就變成稅本來就是它的,然後它去減,它有權減,因為稅是它的嘛,它要照顧這個身心障礙的爸爸媽媽,它有義務嘛,就由它去減,這樣的話,地方政府就比較不會有怨言,就是為什麼我要減我的稅去貼那個住在新北市的……

賴委員士葆:沒有,回到最基本的fundamental,誰開車照顧這個老人家?比如說我爸爸媽媽住基隆,我在照顧,可是我戶籍在臺北,車子是我買的,我全部就一輛啊,當然這一輛就應該給我減啊,這樣才是我們放寬的原意嘛,不是這樣嗎?就是只有一次,而且這部車的車籍在哪裡,減稅就在哪裡,這個應該是你們要的嘛,對吧?就看車籍在哪裡啊。

莊部長翠雲:確實是要核實提供給這個身心障礙者使用,否則只是因為我的爸媽是身心障礙者,我有一部車,我不管在東南西北都可以變為未稅,當時為什麼這樣訂?就是他要照顧他,如何來認定他有照顧他,就是變成在社會的認知上……

賴委員士葆:你如何證明他有照顧就很難了。

主席:這個很難認定。

李委員坤城:沒有啦,他這個是要給身心障礙者減稅方便,不是給開車照顧他的人的方便,這不一樣啦。

賴委員士葆:我們應該是給那個照顧者減稅吧。

李委員坤城:是要照顧身心障礙者啦!

賴委員士葆:沒有,照顧者。

李委員坤城:是要照顧身心障礙者。

主席:吳委員要講一下。

吳委員秉叡:我補充一個觀念啦,從我年輕到現在,身心障礙者的認定已經放寬非常多了,放寬非常多喔,現在連開比較大的刀之後,都可以去請領這個身心障礙者的證明,所以因為這個base、基礎已經擴大很多,這個東西我個人比較著重於不要造成公務人員認定的困難,媒體如果要跟你挑毛病,很容易批評,我們以前最常遇到的就是我們在辦冬令救濟,結果要領那個物資的開著比較好的車來,媒體就罵得要死,其實也可能那輛車是借的,或是那輛車是怎麼樣的、很中古的,反正一般人搞不了那麼清楚,公務人員很擔心說這個認定放得太寬,變成認定困難的時候,造成工作上的困擾。這不是我們這邊,我們這邊不會有困擾,是地方政府稅捐稽徵處裡面要核實納稅的人,那些公務人員在核實上面的困擾,是在擔心這個東西。

主席:是。我想其實會把它放寬,就是基於現在少子化,比如說只有一個兒子,父母親年邁,如果這個兒子跟父母親不同一戶籍,但是實際上,對於整個身心障礙者的照顧,他是負主要義務,而且都是他在接送,結果因為不同一戶籍,而讓這輛實際照顧父母的車不能去做免稅,我想可能就失去了我們這條的立法用意了,好不好?就是多增加一個彈性,好不好?我們大家都沒意見。

吳委員秉叡:好啦,我們正在簽,但是我們都簽在個別一張,可以嗎?

主席:簽在同一張。第七條,我們就協商完畢,待會再宣讀。

現在就第三十八條的部分,廖偉翔委員的提案。

宋署長秀玲:第三十八條,他是用修正公布日次年,以這個條文,三讀跟總統公布一定到明年了,如果照他寫的次年,又晚一年了,所以我們是建議第三十八條就不要修了。

主席:就維持現行條文了。

宋署長秀玲:就維持現行規定。

主席:第三十八條維持現行條文。OK,協商完成。

報告委員會,協商完成,請議事人員宣讀協商結論。

協商結論:

海關進口稅則部分稅則:11071000未烘製麥芽、11072000烘製麥芽均照委員黃健豪等22人、委員徐富癸等16人、委員林思銘等16人、委員王鴻薇等22人、委員羅廷瑋等22人、委員李彥秀等19人提案通過。12101000霍布花(蛇麻毬果),未經研磨或製粉或呈團粒狀者及12102000霍布花(蛇麻毬果),已研磨或製粉或呈團粒狀者;啤酒花精均照委員徐富癸等17人、委員黃健豪等22人、委員陳菁徽等16人、委員林思銘等16人、委員王鴻薇等22人、委員羅廷瑋等22人、委員李彥秀等19人提案通過。

使用牌照稅法:第五條不予修正。第七條第一項第八款修正如下:「第七條 下列交通工具,免徵使用牌照稅:

八、供持有身心障礙手冊或證明,並領有駕駛執照者使用,且為該身心障礙者所有之車輛,每人以一輛為限;因身心障礙情況,致無駕駛執照者,其本人、配偶、同一戶籍二親等以內親屬所有或二親等以內親屬所有且車籍地與該身心障礙者戶籍地相同,供該身心障礙者使用之車輛,每一身心障礙者以一輛為限。但汽缸總排氣量超過二千四百立方公分、完全以電能為動力之馬達最大馬力超過二百六十二英制馬力(HP)或二百六十五點九公制馬力(PS)者,其免徵金額以二千四百立方公分、二百六十二英制馬力(HP)或二百六十五點九公制馬力(PS)車輛之稅額為限,超過部分,不予免徵。」並同時修正立法說明。提案委員:林思銘 賴士葆 秉叡 郭國文 李坤城。

第三十八條維持現行條文。

主席:請問各位委員,對協商結論有無異議?(無)沒有,照協商結論通過。

本次會議作如下決議:一、海關進口稅則部分稅則修正草案等8案審查完竣,併案擬具審查報告提報院會討論。院會討論前不須交由黨團協商,院會討論時由本席補充說明。請問各位委員,對以上決議有無異議?(無)沒有異議,無異議通過。二、使用牌照稅法第五條、第七條及第三十八條條文修正草案等6案審查完竣,併案擬具審查報告,提報院會討論。院會討論前不須交由黨團協商,院會討論時由本席補充說明。請問各位委員,對以上決議有無異議?(無)沒有,無異議通過。

現在散會,謝謝。

散會101分)