立法院第11屆第4會期經濟委員會第18次全體委員會議紀錄

時  間 中華民國1141231日(星期三)9時至1145

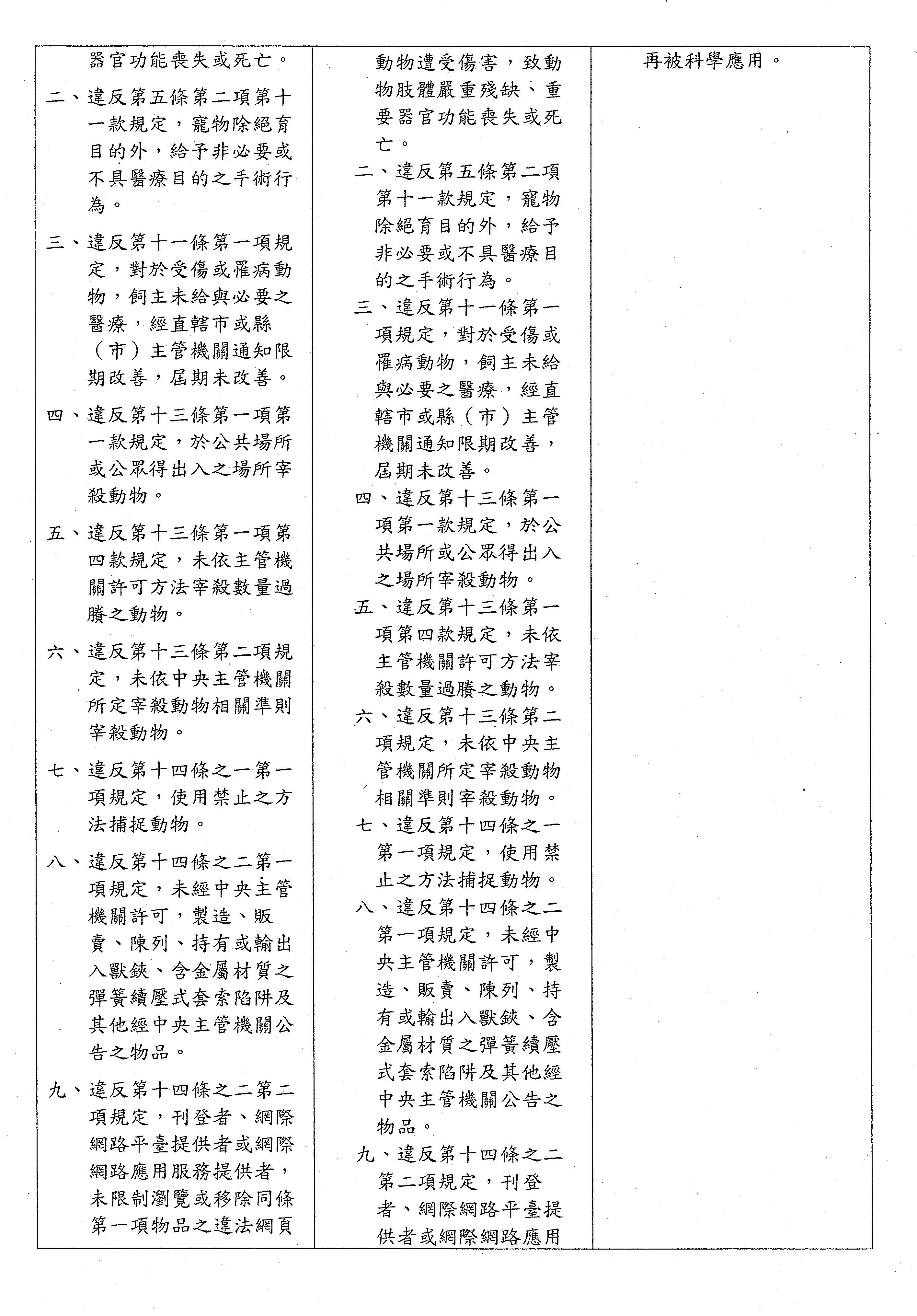
地  點 本院紅樓101會議室

主  席 楊委員瓊瓔

議  程 報告事項

宣讀上次會議議事錄。

討論事項

繼續審查:

一、本院委員林宜瑾等22人擬具「動物保護法部分條文修正草案」案。

二、本院委員呂玉玲等16人擬具「動物保護法第十條條文修正草案」案。

三、本院委員呂玉玲等16人擬具「動物保護法第二十五條及第二十五條之一條文修正草案」案。

四、本院委員張智倫等16人擬具「動物保護法第十條條文修正草案」案。

五、本院委員劉建國等16人擬具「動物保護法部分條文修正草案」案。

六、本院台灣民眾黨黨團擬具「動物保護法第二十五條之二條文修正草案」案。

七、本院委員林岱樺等21人擬具「動物保護法第十四條之一、第十四條之二及第三十條條文修正草案」案。

八、本院委員徐巧芯等17人擬具「動物保護法部分條文修正草案」案。

九、本院委員鄭天財Sra Kacaw16人擬具「動物保護法第二條及第十條條文修正草案」案。

十、本院委員李坤城等22人擬具「動物保護法部分條文修正草案」案。

十一、本院委員廖先翔等19人擬具「動物保護法部分條文修正草案」案。

十二、本院台灣民眾黨黨團擬具「動物保護法部分條文修正草案」案。

十三、本院委員郭昱晴等16人擬具「動物保護法部分條文修正草案」案。

十四、本院委員羅廷瑋等18人擬具「動物保護法部分條文修正草案」案。

十五、本院委員楊瓊瓔等21人擬具「動物保護法第二十五條及第二十五條之一條文修正草案」案。

十六、本院委員陳亭妃等18人擬具「動物保護法第五條、第二十條及第二十五條條文修正草案」案。

十七、本院委員林思銘等18人擬具「動物保護法部分條文修正草案」案。

十八、本院委員洪孟楷等16人擬具「動物保護法部分條文修正草案」案。

十九、本院台灣民眾黨黨團擬具「動物保護法第二條及第五條條文修正草案」案。

二十、本院委員葉元之等17人擬具「動物保護法第十條條文修正草案」案。

二十一、本院委員葉元之等17人擬具「動物保護法增訂第十四條之三條文草案」案。

二十二、本院委員葉元之等17人擬具「動物保護法第二十五條條文修正草案」案。

二十三、本院委員葉元之等17人擬具「動物保護法第二十五條之二條文修正草案」案

二十四、本院委員蘇巧慧等17人擬具「動物保護法部分條文修正草案」案。

二十五、本院委員游顥等23人擬具「動物保護法第二十五條之一條文修正草案」案。

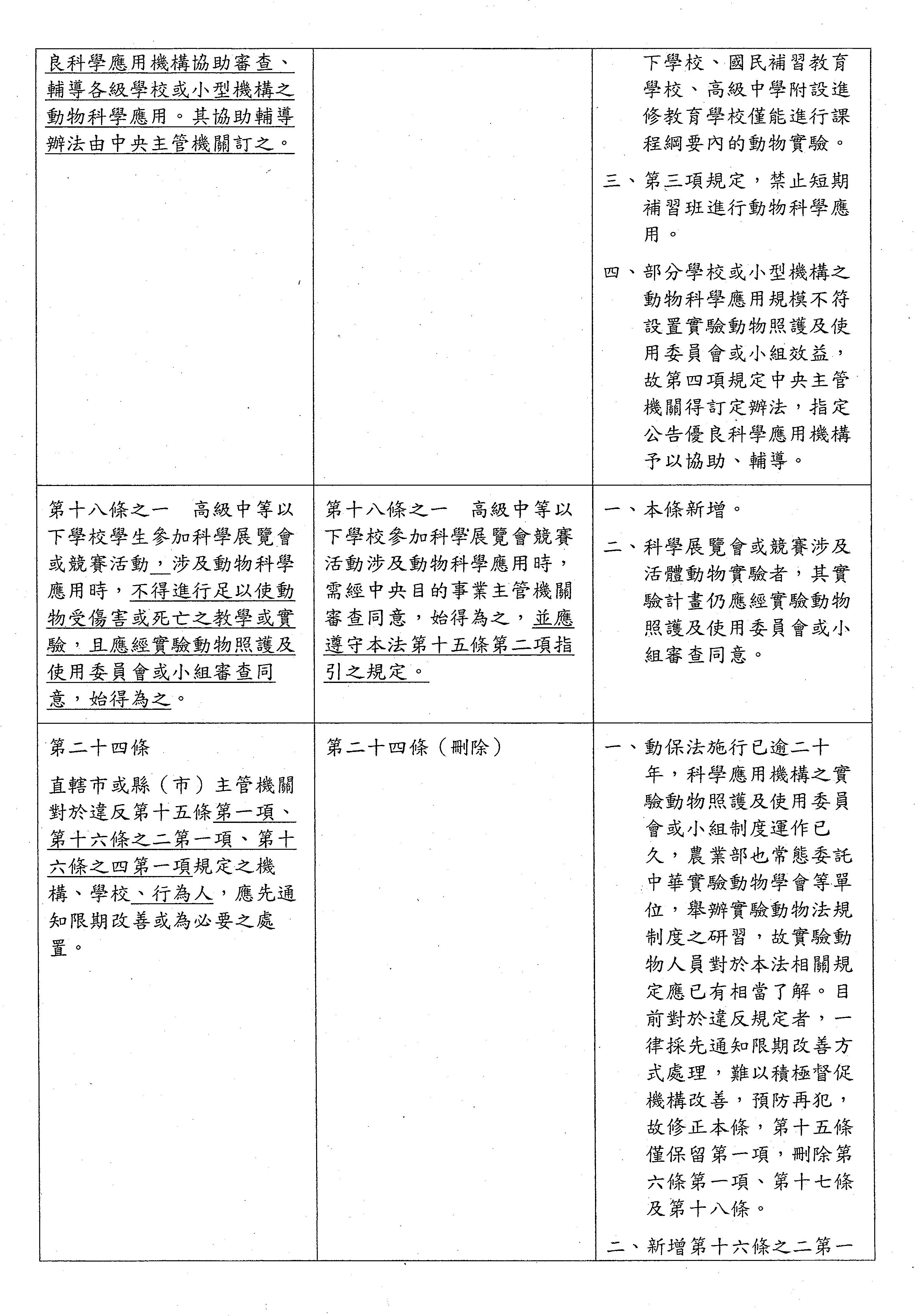
二十六、本院委員吳沛憶等17人擬具「動物保護法第二十二條之四條文修正草案」案

二十七、本院委員賴瑞隆等17人擬具「動物保護法第二條及第六條之二條文修正草案」案。

二十八、本院委員鄭正鈐等19人擬具「動物保護法第三十二條條文修正草案」案。

二十九、本院委員張宏陸等17人擬具「動物保護法第二十五條及第二十五條之一條文修正草案」案。

三十、本院委員羅智強等16人擬具「動物保護法第二十三條條文修正草案」案。

三十一、本院委員郭昱晴等21人擬具「動物保護法增訂第十四條之三條文草案」案。

三十二、本院委員吳琪銘等17人擬具「動物保護法部分條文修正草案」案。

三十三、本院委員郭昱晴等16人擬具「動物保護法第二十五條及第二十五條之一條文修正草案」案。

三十四、本院委員吳沛憶等16人擬具「動物保護法第二十五條條文修正草案」案。

三十五、本院委員陳亭妃等16人擬具「動物保護法部分條文修正草案」案。

三十六、本院委員郭昱晴等19人擬具「動物保護法第二十五條之二及第三十三條之二條文修正草案」案。

三十七、本院委員邱若華等16人擬具「動物保護法第二十五條之二、第三十三條之二及第三十三條之三條文修正草案」案。

三十八、本院委員賴瑞隆等16人擬具「動物保護法第三條及第五條條文修正草案」案

(逐條審查)

主席:我們現在正式開會,請主秘報告出席人數。

游主任秘書千慧:報告委員會,出席委員5人,已足法定人數。

主席:謝謝,我們現在開會。

進行報告事項,請宣讀上次會議議事錄。

立法院第11屆第4會期經濟委員會第17次全體委員會議議事錄

時  間:1141222日(星期一)93分至956

地  點:紅樓101會議室

出席委員:謝衣鳯  鄭天財Sra Kacaw   蔡易餘  楊瓊瓔  陳亭妃  賴瑞隆  陳超明  邱議瑩  呂玉玲  鄭正鈐  張嘉郡  張啓楷  邱志偉  林岱樺

   委員出席14

列席委員:賴士葆  郭國文  鍾佳濱  蘇清泉  何欣純  劉書彬  劉建國

   委員列席7

列席人員:農業部部長陳駿季暨相關人員

國家發展委員會人力發展處專門委員沈志勳

財政部專門委員吳秀琳

勞動部勞工保險局農民保險組組長温秀珠

行政院主計總處公務預算處專門委員吳銘修

法務部參事廖江憲

主  席:陳召集委員亭妃

專門委員:陳信瑞

主任秘書:游千慧

紀  錄:簡任秘書 吳人寬     簡任編審 蔡明汝

   科  長 陳卉庭     專  員 費添錦

報 告 事 項

宣讀上次會議議事錄。

決定:確定。

討 論 事 項

一、繼續審查:

()本院委員謝衣鳯等16人擬具「農民退休儲金條例第七條條文修正草案」案。

()本院委員郭國文等17人擬具「農民退休儲金條例第七條條文修正草案」案。

()本院委員蔡易餘等20人擬具「農民退休儲金條例第二條及第七條條文修正草案」案。

()本院委員陳亭妃等19人擬具「農民退休儲金條例第二條及第七條條文修正草案」案。

二、審查:

()行政院函請審議「農民退休儲金條例第二條及第七條條文修正草案」案。

()本院委員邱議瑩等18人擬具「農民退休儲金條例第七條條文修正草案」案。

()本院委員林俊憲等21人擬具「農民退休儲金條例第二條及第七條條文修正草案」案。

()本院委員陳俊宇等20人擬具「農民退休儲金條例第二條及第七條條文修正草案」案。

()本院委員王美惠等22人擬具「農民退休儲金條例第二條及第七條條文修正草案」案。

()本院委員劉建國等19人擬具「農民退休儲金條例部分條文修正草案」案。

(十一)本院委員許宇甄等19人擬具「農民退休儲金條例第二條及第七條條文修正草案」案。

(十二)本院委員賴瑞隆等18人擬具「農民退休儲金條例第二條及第七條條文修正草案」案。

(十三)本院委員鄭天財Sra Kacaw25人擬具「農民退休儲金條例第二條及第七條條文修正草案」案。

(十四)本院委員鄭天財Sra Kacaw17人擬具「農民退休儲金條例第九條及第十四條條文修正草案」案。

(十五)本院委員黃秀芳等22人擬具「農民退休儲金條例部分條文修正草案」案。

(十六)本院委員郭國文等21人擬具「農民退休儲金條例部分條文修正草案」案。

(十七)本院委員邱鎮軍等19人擬具「農民退休儲金條例第二條及第七條條文修正草案」案。

(十八)本院委員丁學忠等16人擬具「農民退休儲金條例第二條及第七條條文修正草案」案。

決議:

()第二條條文,照委員蔡易餘等人及委員陳亭妃等人提案通過。

()第七條條文,委員謝衣鳯等人、委員郭國文等人、委員蔡易餘等人及委員陳亭妃等人提案與委員楊瓊瓔等人所提修正動議,均保留,送院會處理。

()附帶決議1項,保留,送院會處理:

1.針對農民退休儲金條例第七條修正,有鑑於農業部所提版本為調整農民與主管機關共同提繳金額比例,農民與主管機關按月共同提繳之總金額,依每月最低工資乘以提繳比率之2倍計算。農民負擔總金額40%,主管機關負擔總金額60%。然考量目前提繳農退人數高達94%,選擇提繳最高上限10%,以及目前投入農退制度之農民及青農長期無法突破30%門檻,請農業部於修法通過後,農退覆蓋率以1年成長7%3年為21%目標,若2年無法成長10%,則檢討農民退休儲金制度並改以提高相對提撥為12為方向。

提案人:賴瑞隆  蔡易餘  陳亭妃

連署人:謝衣鳯  郭國文  劉建國

()討論事項所列第()案至第()案併案審查完竣,擬具審查報告,提報院會討論,須交由黨團協商,並推請陳召集委員亭妃於院會討論時作補充說明。

主席宣告:

()討論事項所列第()案至第(十八)案,尚於復議期且未接獲院會交付審查之議事處來文,故不予審查。

()審查通過之條文相關法制用語,授權主席及議事人員整理。

散會

主席:繼續進行討論事項。請一併宣讀。

討論事項

繼續審查:

一、本院委員林宜瑾等22人擬具「動物保護法部分條文修正草案」案。

二、本院委員呂玉玲等16人擬具「動物保護法第十條條文修正草案」案。

三、本院委員呂玉玲等16人擬具「動物保護法第二十五條及第二十五條之一條文修正草案」案。

四、本院委員張智倫等16人擬具「動物保護法第十條條文修正草案」案。

五、本院委員劉建國等16人擬具「動物保護法部分條文修正草案」案。

六、本院台灣民眾黨黨團擬具「動物保護法第二十五條之二條文修正草案」案。

七、本院委員林岱樺等21人擬具「動物保護法第十四條之一、第十四條之二及第三十條條文修正草案」案。

八、本院委員徐巧芯等17人擬具「動物保護法部分條文修正草案」案。

九、本院委員鄭天財Sra Kacaw16人擬具「動物保護法第二條及第十條條文修正草案」案。

十、本院委員李坤城等22人擬具「動物保護法部分條文修正草案」案。

十一、本院委員廖先翔等19人擬具「動物保護法部分條文修正草案」案。

十二、本院台灣民眾黨黨團擬具「動物保護法部分條文修正草案」案。

十三、本院委員郭昱晴等16人擬具「動物保護法部分條文修正草案」案。

十四、本院委員羅廷瑋等18人擬具「動物保護法部分條文修正草案」案。

十五、本院委員楊瓊瓔等21人擬具「動物保護法第二十五條及第二十五條之一條文修正草案」案

十六、本院委員陳亭妃等18人擬具「動物保護法第五條、第二十條及第二十五條條文修正草案」案。

十七、本院委員林思銘等18人擬具「動物保護法部分條文修正草案」案。

十八、本院委員洪孟楷等16人擬具「動物保護法部分條文修正草案」案。

十九、本院台灣民眾黨黨團擬具「動物保護法第二條及第五條條文修正草案」案。

二十、本院委員葉元之等17人擬具「動物保護法第十條條文修正草案」案。

二十一、本院委員葉元之等17人擬具「動物保護法增訂第十四條之三條文草案」案。

二十二、本院委員葉元之等17人擬具「動物保護法第二十五條條文修正草案」案。

二十三、本院委員葉元之等17人擬具「動物保護法第二十五條之二條文修正草案」案。

二十四、本院委員蘇巧慧等17人擬具「動物保護法部分條文修正草案」案。

二十五、本院委員游顥等23人擬具「動物保護法第二十五條之一條文修正草案」案。

二十六、本院委員吳沛憶等17人擬具「動物保護法第二十二條之四條文修正草案」案。

二十七、本院委員賴瑞隆等17人擬具「動物保護法第二條及第六條之二條文修正草案」案。

二十八、本院委員鄭正鈐等19人擬具「動物保護法第三十二條條文修正草案」案。

二十九、本院委員張宏陸等17人擬具「動物保護法第二十五條及第二十五條之一條文修正草案」案。

三十、本院委員羅智強等16人擬具「動物保護法第二十三條條文修正草案」案。

三十一、本院委員郭昱晴等21人擬具「動物保護法增訂第十四條之三條文草案」案。

三十二、本院委員吳琪銘等17人擬具「動物保護法部分條文修正草案」案。

三十三、本院委員郭昱晴等16人擬具「動物保護法第二十五條及第二十五條之一條文修正草案」案。

三十四、本院委員吳沛憶等16人擬具「動物保護法第二十五條條文修正草案」案。

三十五、本院委員陳亭妃等16人擬具「動物保護法部分條文修正草案」案。

三十六、本院委員郭昱晴等19人擬具「動物保護法第二十五條之二及第三十三條之二條文修正草案」案。

三十七、本院委員邱若華等16人擬具「動物保護法第二十五條之二、第三十三條之二及第三十三條之三條文修正草案」案。

三十八、本院委員賴瑞隆等16人擬具「動物保護法第三條及第五條條文修正草案」案。

(逐條審查)

主席:好,謝謝。本日議程是審查動物保護法部分條文修正草案,已經在本會期123號詢答完畢。

現在進行逐條討論,請議事組人員宣讀所有的條文,若有修正動議及附帶決議,請一併宣讀;宣讀完畢後,再進行協商,請宣讀。




DrawObject1

二、修正動議:

1.

2.

3.

4.

三、附帶決議:

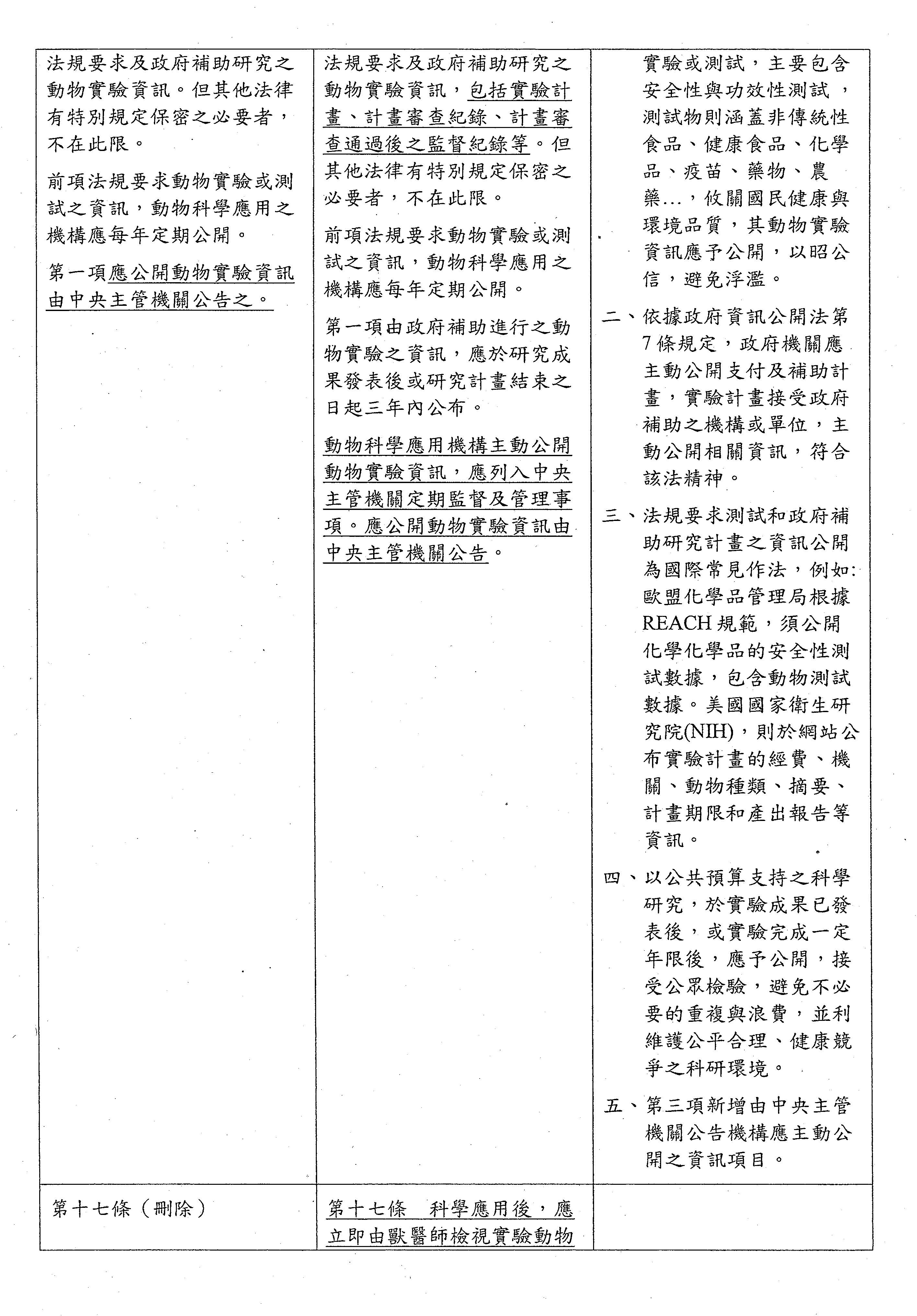
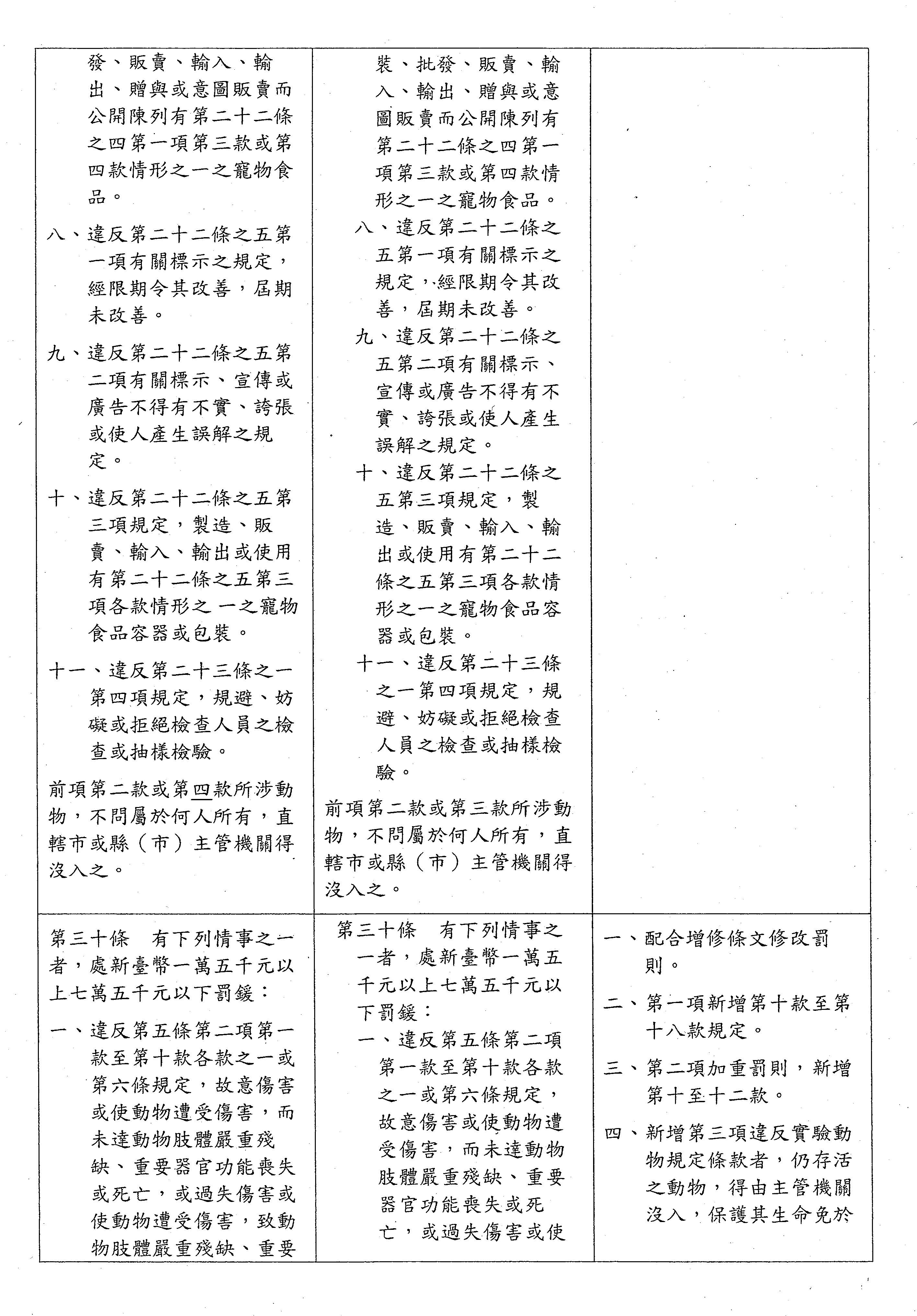
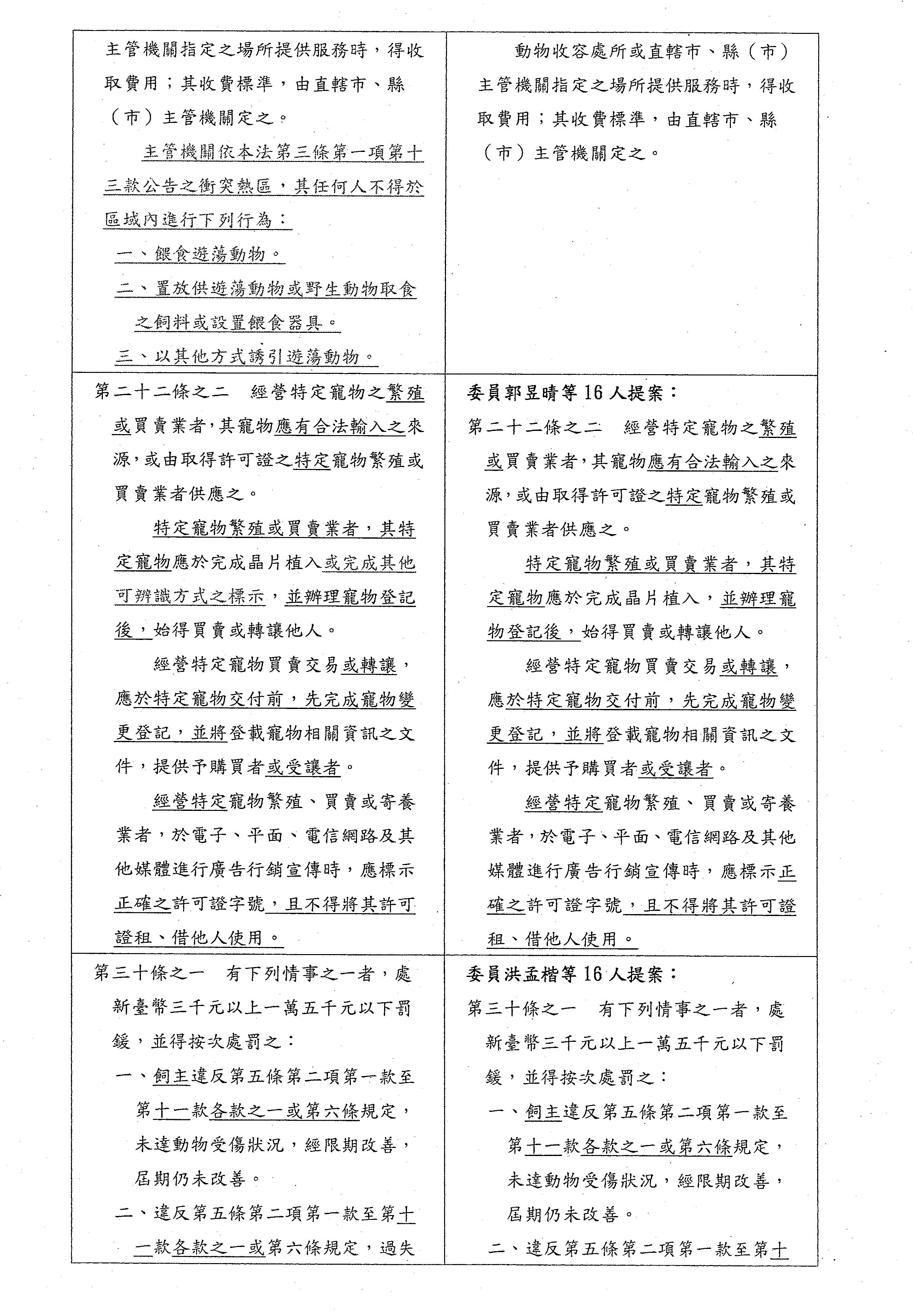
有關本法第三條第一項第十三款所定之衝突熱區,其公告內容應明確載明區域範圍、保護目標及相關管制事項,並應於公告之衝突熱區內之明顯處所,設置清楚易辨之警示標誌,以提示民眾區域內應遵守之相關限制,俾利民眾事前知悉並配合遵循。

前述衝突熱區之公告內容、警示標誌之設置原則、樣式及相關執行事項,應由中央主管機關統一訂定,以確保制度執行之一致性與明確性。上述相關依循準則或辦法,主管機關應於本法公布三個月內,完成相關法制作業。

提案人:張雅琳  林岱樺  陳亭妃  蔡易餘

主席:好,我們特別感謝議事組人員,運用了將近一個鐘頭的時間,將38位委員所提之提案以及修正動議宣讀完畢。現在先休息。

休息1056分)

繼續開會114分)

主席:各位,謝謝。

請問各位同仁,上次的會議議事錄有沒有問題?有沒有錯誤?請鄭天財委員回應一下。

鄭天財Sra Kacaw委員:沒有。

主席:謝謝,議事錄確認。

接下來進行協商,動物保護法部分條文修正草案共計有38位委員的提案版本,委員所提的修正動議併同審查,先從第一條開始討論,請農業部部長說明。

陳部長駿季:主席、各位委員。關於動保法第一條,我們依委員的版本進行歸納,很多委員希望將動物具有的感知能力放入條文裡,農業部基本上是支持的,但就立法的技術面而言,也許可將動物的感知能力放在第三條第一款的定義,這是第一點。

第二點的部分,關於委員特別提到的動產部分,尤其是蘇巧慧委員版本涉及相關的動產,因為動產涉及民法、刑法法規的體制面,是否可以請法務部提供比較具體的意見?

吳處長芙蓉:跟委員說明,動物本身在目前民法的認定上就是動產,的確有時候它和桌子、車子是不一樣的,因為它具有感知能力,但是如果想要更周全的保障這些具有感知能力的犬、貓等動物而有別於民法規定的話,我們建議在相關的法律,比如動保法或其他相關的法規明定如何保護這些動物。今天如果只是單純寫準用動產,那只是一個概念,還是不知道到底該如何具體保護它,到時候還是要由主管機關去界定什麼狀況下不適用,但是為了更周全的保護犬、貓,我們建議具體納入動保法或其他法律,而不是用一個通則的方式明定,以上。

主席:各位同仁,我先請教一下,因為我們等了很久,在123號詢答的時候,希望行政院版要趕快送進來,首先大家都想知道行政院版到底什麼時候會送進來,現在行政院版的進度如何?請說明。

陳部長駿季:跟委員報告,行政院對動物保護法的審查都已經完成了,現在還差最後的一步,要通過院會以後才能送到立法院,我們正積極的與行政院協商儘快排入院會議程,等通過以後就送到立法院來。

主席:部長,有沒有具體的時程?因為123號詢答的時候大家都很關心,也給予你們與行政院協調的時間,既然都審查過了,行政院到底什麼時候可以送出來?

陳部長駿季:因為行政院在排的院會並不是農業部可以完全掌握,我們一直向行政院建議是否可以儘快排入院會。

主席:現在到底有沒有比較具體的時間?比如剛剛說的動產部分如果只有寫在民法,你希望在動物保護法可以納入具體的作為,在農業部所提出的版本裡頭有沒有納入?

陳部長駿季:我們原來的版本沒有處理這一條。

主席:對啊!你的版本都沒有處理這一條,但現在卻回答必須要這麼做,那不是很奇怪嗎?照理講,經過了那麼久的時間,這是113位委員當中38位委員的提案,表示大家都很關心,為什麼從123號詢答到現在,第一個,行政院版本還沒出來。第二個,你所做的回答應該是農業部審查出去的版本,你今天口頭說明必須如何納入,可是在農業部的版本仍舊沒有這些內容,到底要聽哪一個部分?請再做說明。

陳部長駿季:跟委員報告,動保法是去年送到行政院審查,在此過程中委員有提出非常多的版本,委員提出的新版本內容沒有包含在當初送行政院的版本,如果再將委員不同時間提出的版本內涵放進去的話,會變成整案退回來,再重新送。所以,第一,動保法去年就送到行政院審核了,在這段時間委員也有提出不同的版本,針對不同的版本內容,如果於委員會取得共識就可以將它納入,相對的,希望行政院版本送進來時能夠併到整個版本一起審查。

主席:謝謝部長的說明,第一個,去年送到行政院到現在已經一年多的時間,行政院還沒有辦法送出來問題出在哪裡?立法院有38位委員提案,所有社團團體都非常關心的,對於大家關心時事議題,我們也願意利用時間好好討論。請各位同仁及行政部門詳實地檢視38位委員的提案以及修正動議,也請行政院儘快送到立法院來,這是我們最基本的要求。沒有一個法案送到行政院一年多到現在還沒有辦法送出來,到底是要審還是不要審?請農業部再加油。

各位同仁,我們現在針對第一條的部分,請郭昱晴委員先發言,然後陳超明委員,再請協助登記……

郭委員昱晴:我想第一條應該是基本的原則,剛才有特別說明民法還是把動物當「物」,之前我在另外一個座談會有特別提到應該要修民法,我是指動物應該要賦予但不是賦予它人格權,因為動物有感知、有生命,所以這部分可能連同民法的部分會動。

我講一下我第一條的版本,我自己目前是特別將動物保護的定義範圍不限於居家的寵物,另外包含維持原棲地之自然樣態為原則,強調生態的系統與個體生命的連結,在我的版本當中有特別把這樣的樣態及需求放進去,以上。

主席:謝謝,接下來請陳超明委員。

陳委員超明:我看這個條文非常多,但行政院的版本也沒有出來,請部長趕快去跟行政院溝通。我建議等行政院的版本進來以後再討論關於動物保護法部分條文的修正會比較完整,等行政院版本進來啦!

主席:好,謝謝陳超明委員。

我們現在針對第一條,接下來請張雅琳委員。

張委員雅琳:好,謝謝主席。我本身沒有提第一條,我的想法是如果要讓法條好懂、好執行及避免未來出現太多的爭議,我建議這一條先維持現行的版本。因為現在的修法方面誠如剛才部長的建議,會涉及民法的修正,我認為這一類的牽涉範圍比較廣,是不是可以配合整體制度一起檢討,而不是塞進單一的條文?另外還有針對有委員提出要符合原棲地的概念,我會認為這個實際的影響可能不是只有寵物,連經濟動物或其他的動物都有可能被算進來,這樣會不會反而讓實務上很難去判斷飼主到底有沒有違規?例如可能讓犬、貓或現在常常講的特寵如爬蟲類動物在外活動的時候,到底算不算符合他們的需求?這件事情可能就會產生很大的爭議。

主席:好,謝謝。

接下來哪一位?請蔡易餘委員。

蔡委員易餘:謝謝召委,第一條基本上是一個開宗明義的條款,蘇巧慧委員的版本認為動物為財產權的客體時準用動產,這個概念基本上就是所謂動物權的概念,已經比所謂動物保護又高一層了。所以我想要請教法務部,現在外國的立法例有沒有把動物權直接規定在他們的民法裡面?民法大概就是分為人及物,人就是自然人跟法人,動物過去當然就是定義在物,屬於物權的一個部分,如果用這樣的立法例就是準用動產的規定,那整個跳出來變成動物權,但在現在民法的概念裡面並沒有這樣的用字、用語,這樣的話,它的權利到底是什麼?外國的立法例如果有動物權存在的話,這個動物權的架構、定義是怎樣?是不是可以請法務部給我們一個方向呢?

主席:等一下委員發言完,再請相關單位統一回復。還有沒有其他委員要發言?沒有,請單位來說明。

陳部長駿季:我第一個先說明,郭昱晴委員提到跟原棲地自然的樣態跟需求,因為我們現在針對動物的部分有野保法跟動保法,但如果扯到棲地,就可能會跟野保法產生競合的情況,所以我們是建議維持現行條文。當然在野保法那邊,如果各位委員認為棲地的部分需要再加強的話,未來在野保法那邊還可以再去加重跟棲地有關的保護。至於動產的部分,是不是可以請法務部說明?

主席:好,請法務部說明。

廖參事江憲:主席、各位委員,目前關於動物在法律上的定性,傳統上是認為是屬於民法的「物」裡面的動產,不過,近年來也有新興的見解,認為動物因為是生命體,有其特殊性,應該要有別於傳統的動產,在另外一個領域去保護。蘇委員版本的第二項是準用動產之規定,法律上的準用就是性質相近的時候再適用,如果判斷這件事情的性質跟動產不相容的話,那就不適用,也就是將來這個條文的設計,準用變成是由主管機關就個案的性質去判斷是不是可以適用,比如民法動產的相關規定或其他法律動產的相關規定,它所產生的效果會變成由主管機關針對個案的性質去做判斷,這是第一個。第二、剛剛蔡委員提到外國對於動物權的保護,在法制上到底是放在民法還是放在其他的法律,因為目前我們沒有這方面的資訊,不過因為涉及動物保護的領域,農業部應該會比較專業,這個部分如果他們有掌握資訊的話,是不是由農業部來補充?至於這樣的第二項是不是妥適,如果它成為立法的話?因為它的準用領域必須要由主管機關視個案再來判斷,就是多出一個空間就對了,這個部分將來農業部在執行上是不是有窒礙難行的地方?當然我得尊重農業部的意見。剛剛我聽農業部初步的說明,他們對於動物保護脫離傳統動產這個概念也不反對,只是說他們的方式是放在動物保護法以下這些個別的條文去保護牠,而不是透過一個抽象的條文,他們是放在以下這些個別的條文裡面,去讓牠有異於「物」的保護,我的理解是這樣,謝謝。

主席:好,謝謝。

陳部長駿季:我們可不可以再請……

主席:我們最後再請郭昱晴委員發言,然後再來作第一條的結論。

郭委員昱晴:好,我補充一下為什麼我特別會在第一條這樣寫,當初我們這樣訂的原因是因為現在其實還有很多的爬蟲類跟異寵,所以我們講的不是只有犬、貓的問題而已,還有爬蟲類跟異寵都跟動物生存相關,所以我特別把這樣一個樣態寫進去,這是我寫第一條的原因。

主席:各位同仁和行政部門,因為我們等了一年多的行政院版還沒有進來,但是我們38位委員及提出修正動議的委員,大家都非常關心,所以我們仍舊希望要有進度。今天針對第一條,大家聽聽看,經過我們充分討論之後,原則上行政部門也認為有感知能力的似乎可以脫離民法,看有什麼專責的空間去制定。第二、也就是自然生態及原棲地的認定,經過法務部及農業部相關單位的說明,以及委員的提議,我認為還是請行政部門回歸剛剛我們開會具體討論以前本席所提出的。委員所提的38案及修正動議,因為一年多前環境時空都已經變化,請行政部門詳實的把這38位委員的提案及修正動議,對照你們自己的版本好好的去聯繫、去討論,也趕快跟38位委員及提出修正動議的委員做詳實的溝通,這也非常重要。所以,至少在第一條,我們已經有一個方向,也就是大家認為動保法的修正條文是必要的,第一條經過我們充分討論,包括感知能力之後動產要怎麼樣去處理,請行政部門跟法務部好好去研議出一個重點,那個空間出來之後,要能夠讓農業部執行,我覺得這才是一個三贏的政策。至於棲地的部分,因為有很多不一樣的樣態,也請行政部門跟委員好好詳實去討論。第一條我們經過充分討論,先保留,謝謝

繼續處理第二條,請行政部門說明。

陳部長駿季:第二條的部分,最主要是有關於主管機關的認定,基本上整個動保法的主管機關是農業部,但是因為在蘇巧慧委員的提案裡面特別提到明確設置動保警察,如果明確的設置了動保警察,主管機關又會有不一樣的改變,所以在要不要設置動保警察這個部分,因為牽涉到內政部,我們過去跟內政部做了很多溝通,由於警察本身的業務類別已經非常多了,如果再設立動保警察,對於整個內政部的警察人力來講會有一些困擾,這個部分也許等一下內政部會做一個補充。所以我們是建議,動保警察先不要納入第二條,第二條還是維持我們農業部作為權責主管機關。

主席:請教各位同仁,有沒有哪一位要發言?請張雅琳委員。

張委員雅琳:謝謝主席,這部分我想要請教,因為我們現在其實有動保檢查員,只是說大家認為他的公權力不足,無法制止,所以希望有動保警察,但是剛剛部長也有提到,就現在內政部警政署來說,在人力已經很吃緊的狀況之下,這可能有一定的難度,所以我想請警政署說明一下你們的看法是什麼。

再來,如果要增加的話,到底有沒有去試算過需要增加多少人力?如果不增加的話,農業部打算如何彌補現行實務上這樣一個疏漏?如何解決現場發生的問題?

主席:好,謝謝。請郭昱晴委員。

郭委員昱晴:動保警察的議題已經講了至少10年以上了,雖然第二條我沒有提版本,但是我記得在第1會期、第2會期,不管是在大院的總質詢或是其他,其實我都有提到動保警察的部分,當初農業部部長也有特別承諾,就是要賦予動檢員更多執法的權力,就是往這樣正向去走,畢竟內政部警政署那邊其實還有人力配置的問題,所以我們是可以朝這方面去進行,但是賦予動檢員更多執法的權力,我想這是一個比較完整的方向,不要硬把動保警察的文字寫在條文裡頭可能會比較有彈性,以上。

主席:好,謝謝。其他委員還有沒有意見?沒有的話,請部長說明。

陳部長駿季:我特別謝謝兩位委員的建議,特別是剛才委員提到人力的部分,在這一次非洲豬瘟防疫的過程中,關於第一線防疫人員跟相關的環保人員,防疫人員的部分,目前各縣市除了屏東縣有把動保跟防疫人員分開,其他縣市的動保跟防疫人員是合在一起的,所以在中央應變中心的後期、在上兩個禮拜的時候,我就有很仔細的請各地方政府提出需求。基本上,我是希望防疫歸防疫、動保歸動保,最好不要混在一起,畢竟他們的專業不一樣,而他們現在也陸陸續續提供了一些各縣市人力配置的需求,其中有一部分是該職缺不容易補到,不管是動保或者是防疫的人員,因為在縣市政府當中,他的工作相對是比較多的,所以他們的缺都一直補不足,但是不管缺有沒有補足,我們都希望能夠重新整體考量,我個人是希望防疫跟動保之間的人力可以做一個適當的切割;相對的,他們最新的版本提出來後,全國大概想要新增七十多位相關防疫跟動保的人員,但這個部分也不是農業部能夠直接核定。

總之,就這個部分,我們會蒐集這些人力的配置需求,並提交給人事總處;我也跟人事長講過,他也願意在適當時間召開一些座談會,讓人事總處那邊真正了解我們第一線防疫跟動保人員的一些困境,然後我們農業部也一定會積極協助他們去爭取人力。

第二個,就是動保檢查員的部分,我之前也曾經說過,讓動保檢查員在我們的版本裡面賦予他一些相關的權力,但是我也希望,若有機會的話可以設置一個動保官,也就是類似消保官,當有一些爭議的時候,可以在動保官那個層級去做一些協商;加上第一線動保檢查人員在執行的時候,遇到跟其他的業務有一些扞格的時候,也就是需要協商的時候,能有動保官來執行這樣一個協商,這也可以取代目前動保警察執法上的一些權力,以上。

主席:請洪孟楷委員發言,洪孟楷委員發言完,我們就來作第二條的議決,謝謝。

洪委員孟楷:主席,我想部長今天的講話、發言,表示大家就是要一起往前邁進。

主席:對。

洪委員孟楷:動保警察在第10屆的時候,本席也有提出來,當時不分朝野大家都有講,內政部也一直在講警察人力很吃緊,我們也尊重跟同意,因為各行各業的情況不同,的確,現在警察確實是非常辛苦,可是動保的議題,我們還是希望能夠持續關注。今天最大的癥結點,剛才我聽到有委員講行政院農業部也沒有提出相關版本,如果剛剛照部長講的,你不要將動保警察放進來,但要加強動保人員的權力或是溝通的能力,所以希望能有動保官,那你們的規劃、做法在哪裡呢?

主席:還沒有!

洪委員孟楷:沒有!你今天跟我講的是,你自己有想法了,但你也沒有提出版本,然後你今天又說了這些,請問什麼時候要落實?本席也有提版本,但這次沒有把動保警察放進去,是因為我跟內政部及相關單位溝通後,我知道現在放進去真的是不容易,我不喜歡做虛的事,我喜歡做實的事。

主席:對。

洪委員孟楷:今天既然你們有這樣一個想法,但不要看到執政黨的委員提案就特別重視;看到在野黨的委員提案就回一句話說沒人力這樣打發,那就沒意思了!

我就follow剛剛部長講的,也希望我們不分朝野大家就是為了動保來努力。部長剛剛講要落實,那是不是能夠責成相關單位,在3個月內提出動保官相關的規劃時程、你們的人力配置、你們的方向等等?我們把它變成是第二條的附帶決議然後加以通過,我覺得這樣子就可以往前一步,因為這是部長剛剛承諾的啊!看起來部長也跟我們農業部相關同仁都已經討論過了,部長,這樣沒有問題吧?

陳部長駿季:我先跟委員回應一下,第一個,我感到很抱歉,就是委員會在審查這個版本的時候,行政院的版本沒有送進來。事實上,行政院會審這麼久,是因為我們去年送出去的時候也有非常多委員的版本,因為各版本太過分歧,以行政院的立場來講,會希望這是一個能有共識的法,而且是後續能夠執行的法,所以才會在行政院內部針對當時很多委員的版本討論,一些有共識的部分,才會放進我們新的條文裡面;如果是還沒有達到共識,會再擱置或者是再去溝通,所以這也是為什麼行政院……

洪委員孟楷:沒問題嘛!部長,對於您提出動保官的部分,我覺得這是有共識的,你某種程度上可以說服我,是因為我覺得這是往前邁進一步,就是在還沒有動保警察之前,我們要加強動保人員的溝通協調能力,以及如果發生了什麼事情,也可以跟警察一起來努力,所以我現在就具體建議,而且您剛也講到,案子已經送到行政院1年,行政院一直遲遲不提出院版,所以農業部好像很無奈,那沒有問題!現在就通過第二條,我們還是以大多數委員的意見為主,就是把「農委會」改成「農業部」,但是至少在附帶決議的部分,把部長剛剛講出來的,就是動保官的設置,看看你們要以什麼樣的方式,在3個月內把它提出來,讓農業部可以更積極地往前有所作為。

陳部長駿季:第一個部分,就是賦予動保檢查人員更多的職權、執法的權力,我們送到行政院的版本,經討論後他們也已經同意了。至於動保官的部分,我當初提出來是因為大家都希望有動保警察,所以動保官的設計上,我們會另外有一些基本的設計,也許在下次繼續討論的時候,我們可以把它提出來,以彌補這個部分。

主席:請林岱樺委員發言。之後我們第二條就來作一個議決。

林委員岱樺:我有簡單兩點,第一個,我認為不需要等到行政院版本,我都一直認為國會要自律。我擔任了7屆的立委,我一直認為我們立法院永遠都是行政院的立法局,我們沒有真正做到國會自律、自主,而且充分反映民意,然後作成國會自己的決議。針對這件事情,身為一個資深的國會議員,我非常心有戚戚焉,為什麼一定都要等到要有行政院版本?當一個議題藍、綠、白甚至無黨籍立委高度重視,而且每一個立委的發言都是代表他背後的民意;當一個議題有高度的民意共識,幾乎沒有任何黨派的國會議員反對的時候,唯一反對的叫做行政院,不管是國民黨執政或民進黨執政,所以我一直在強調這個,請主席或者是在座朝野委員們,大家不分黨派,如果真的尊重生命、捍衛動物權,也希望提升到憲法層次的話,雖然現在還沒有將動物權直接入憲法,但是你我都願意而且已經高度的重視動物權入憲法,在這樣的概念和主張之下,動物權就是一個生命的問題了,所以就沒有什麼要等行政院版本,就只有民意的版本,只有臺灣人民的版本,我是這樣認為,但是我還是尊重主席的決議,畢竟在立法院其實都是採共識決,不管是資深或剛進來的委員,每一個人都是一樣大,對每一個人的意見都是一樣的重視,這是第一個。

第二個,我要呼應洪孟楷委員,我認為不是三個月,我要限縮在一個月,而且你要提出現在的動檢員、動保警察以及你第一次提出來的動保官這三個職務的職掌、他所屬的位階以及對他所賦予的公權力,這是我們最在意的,其實這三者差很多,官、警察跟員所行使的公權力差太多了!如果要逮捕,誰可以逮捕?誰可以搜索?就是警察,官可以嗎?員更不可行。誰可以發裁罰單?官可以發嗎?員可以發裁罰單嗎?警察絕對可以開裁罰單。這個事關重大,我以我對公共政策非常粗淺、非常淺薄的常識來講,請你很嚴肅的在一個月內提出這三個職務,希望能夠調解在現場、在動保當中所產生的爭議,就是關於人員的設置。

我提出以上兩點,謝謝。

主席:好,非常感謝,大家越來越有共識了,在郭昱晴委員講完以後就請謝衣鳯委員講,然後我們再針對第二條作決議,謝謝。

郭委員昱晴:好,其實剛剛有提到,第二條就是要賦予動檢員有更多的執法權力,我是把這個部分放在第二十三條,我在第二十三條賦予動檢員這種權力的同時,對於他們需要經過訓練的課程、退訓、證書、考核等等條件,我都是寫在第二十三條,如果等一下順利再往下繼續走的話,其實我們也可以去看一下我所提版本的第二十三條,我的版本也特別再增訂了第二十三條之三,第二十三條之三就是動保的主管機關跟警察機關還有其他相關機關之間的橫向協調跟聯繫機制,我特別加了第二十三條之三,等一下如果順著走,其實我們可以來看一下。

主席:好,大家越來越有共識,謝謝。

請謝衣鳯委員。

謝委員衣鳯:謝謝主席,其實我也認同剛才林岱樺委員所說的,如果對這一條大家有共識,我們不用等到行政院的版本進來就可以作一個議決,因為其實條文很簡單,只是說在現在共同的版本裡面,我們當然是以保護動物為大家的共同目標,希望設立動保警察,但是在目前的確沒有辦法有足夠人力的情況之下,是不是能夠提高現行動保人員的位階,然後增加他的權責等等,是不是有這樣子的共同方向?如果有這樣的共同方向,我們是不是也可以在委員會通過這個條文,也不用等到行政院的版本進來,麻煩主席來作相關的裁決。

主席:好,各位同仁,我們真的要謝謝38位同仁不分藍、綠、白提出版本還有修正動議,所以我們今天光是宣讀條文就用了2個小時,我們立法院經濟委員會所有的同仁是以非常負責任的態度在討論條文。對於第二條,農業部還是希望回歸單一單位也就是農業部,對這個大家有達成共識,但是動物保護警察或者是動物保護官,現在暫定的說法是如此,大家有共識,也就是在執行方面要怎麼樣協助,不管是剛剛部長所說的,在防疫的時候,各縣市統合出來,看要怎麼樣把它切割開來,基本上,你預計要有七十幾位人力,那要怎麼樣去跟人事單位講、怎麼去處理,這些我們都予以尊重。立法院本身最重要的價值、精神就在於我們要怎麼樣去讓動物保護法能夠落實,而且大家在經過討論後達成共識,各位同仁針對第二條的部分,因為我們從第一條開始,不管是感知能力或者是動保、動產要怎麼樣加入民法或者是在一個空間當中,現在我們雖然尊重行政院,但是農業部是在一年多前將版本送到行政院,在經過一年多以後,行政院仍舊不提出來,我們真的覺得很離譜。

第二個,農業部也必須要相對的尊重所有38位委員的提案及修正動議,就誠如剛剛講的,洪孟楷委員提出動物保護警察,郭昱晴委員增訂第二十三條之三,所以對於條文的條次,我具體建議所有的委員,是不是請農業部對於38位委員的提案及修正動議在兩個禮拜內提出你們的版本也就是農業部的建議版本送交立法院經濟委員會?然後我們下一次開會時,我們不用等行政院,你們也趕快去追行政院的進度,在行政院還沒有出來的時候,請你們在兩個禮拜內提出具體的建議和條次等,把它釐清楚,我們在下次會議直接再討論。

請郭昱晴委員。

郭委員昱晴:echo一下主席,因為條文很多,委員其實都很希望動保法不要再被中斷了,這是很多人的期待。

主席:對。

郭委員昱晴:就像剛剛主席說的,是不是先由部版把我們的條文稍微整合?然後就是先提出部版,如果有了部版,我們下一次開會就可以來逐條討論,我覺得這樣子可能會就大家的條文做比較有系統性的整合,就是先有部版,可以嗎?以上。

陳部長駿季:我先跟委員報告,在下一次審查的時候,我想我們可以參考農業部送行政院的版本,可是因為正式的法案一定是由行政院送到立法院,所以農業部到時候提出來的版本只是當作委員討論的參考,這是第一點。第二點,我們也會把38位委員的版本全部重新去擬定……

主席:還有修正動議。

陳部長駿季:然後有一些在原來提到行政院的版本裡面並沒有的,但是因為經過了一段時間,我們覺得應該可以納入的,我們也會在那個版本裡面去做一些修正,包括您剛才所提到的動產部分,還有一些相關的動檢人員部分……

主席:動保官。

陳部長駿季:關於動檢人員,郭委員在之前就提了,所以在我們的修正版本裡面同樣在第二十三條也有,之後在以我們的部版當作參考去審查的時候,相對的可能會比較清楚的了解到我們農業部當初在設計這個版本的整個邏輯,因為我們還有考量到要可以執行,最重要的是,我們在立法以後可以執行的話是最好的,但是我們擔心的是有時候在立法以後執行上很困難,我們就會跟委員來說明。

主席:謝謝。各位同仁,剛剛我們跟行政部門以及各位委員所提的方向,主席臺作成決議,本席再說明一次,因為我們的的確確希望,目前社會所需動保法的條文修正是勢在必行,有38位委員提出法案以及修正動議,那麼我們責請行政部門也就是農業部,在兩個禮拜之內將我們提出的版本以及修正動議進行整理出來,擬訂你們預計的方向,提出你們的版本,我們下一次審議的時候就可以直接討論。請教各位同仁,對本席所作的決議,有沒有意見?

張委員雅琳:沒有。

主席:你們一定要在兩個禮拜內做到。同時,我們今天的進度是:第一條保留,特別針對感知能力的部分,還有動產部分在民法裡要怎麼去設計,你們務必要在這個方案裡提出來;針對第二條,大家充分討論的動保督察官也好……

陳部長駿季:動保檢查人員跟動保官。

主席:動保官跟動保檢查人員,你也務必在兩個禮拜內提出來。以上是第一條跟第二條的進度,都是保留,你們也務必要提出方案來。

如果各位沒有其他的寶貴意見,就容許本席作今天會議的結論:針對討論事項所列的動物保護法部分條文修正草案,另定期繼續審查。

現在散會,謝謝。

散會1145分)