立法院第11屆第4會期內政委員會「強化民主投票促進法草案」公聽會紀錄

時  間 中華民國11518日(星期四)97分至1117

地  點 本院紅樓202會議室

主  席 王委員美惠(張委員宏陸代)

發言學者專家及機關團體代表

律師賴中強

經濟民主連合智庫研究員黃承瀚

台灣青年世代共好協會理事長張育萌

東吳大學政治學系副教授陳方隅

東吳大學政治學系教授謝政諭

開南大學法律學系兼任副教授仉桂美

中國文化大學國家發展與中國大陸研究所兼任教授曲兆祥

國立中興大學國家政策與公共事務研究所助理教授紀和均

國立雲林科技大學科技法律研究所教授楊智傑

內政部常務次長吳堂安

中央選舉委員會選務處處長王曉麟

主席(張委員宏陸代):各位委員、各位專家學者,我們現在開始開會。

因為立法院剛剛三讀通過,原住民得不受戶籍地限制不在籍投票。如擴大實施至各項選舉、罷免或公民投票案,是否會造成選務混亂的風險?是否會增加境外勢力介選的規模?相對於不在籍投票可能引發的風險,強化民主投票促進法草案中第二條投票日及前一日均放假之規定,是否更能促進民主參與?另外,如何防範資訊戰與錯假訊息攻擊破壞民主制度,以維持選舉秩序與制度之公正與信任等等相關議題,我們特別舉辦公聽會,聽取各位專家學者的意見,我們會詳實記錄各位的高見,並列入立法院公報紀錄中,作為修法時的參考。

今天公聽會的程序如下:我們先請部會簡短報告後,再請專家學者發言,依出席簽到順序為原則,每位發言時間為8分鐘,本院委員要發言的請至主席台登記,於2位專家學者發言後安排1位委員發言,每位委員發言時間為5分鐘,最後再由與會的機關代表回應、說明。發言臺正前方的燈號是倒數計時,發言時間結束前一分鐘會按鈴一聲,發言時間結束則按鈴兩聲。

我們現在先請部會報告。請吳常次。

吳次長堂安:主席、各位委員女士、先生以及各位學者,大家好。首先對於各位委員對內政業務推動的關注與指導,表示由衷的感謝之意。今天貴委員會召開「強化民主投票促進法草案」公聽會,本部應邀列席報告,深感榮幸。有關今日公聽會所列的討論題綱,謹將本部意見依序說明如下:

壹、立法院於1141226日三讀通過公職人員選舉罷免法第57條,原住民得不受戶籍地限制不在籍投票。如擴大實施至各項選舉、罷免或公民投票案,是否有造成選務混亂風險?是否會增加境外勢力介選規模?

1141226日大院三讀通過公職人員選舉罷免法(以下簡稱公職選罷法)第57條規定,為保障原住民秘密投票權益,選舉委員會應單獨設置投票所或於區域選舉投票所內辦理各種公職人員選舉投票,不受第17條第1項應在戶籍地投票之限制。該條文係依立法委員及黨團所提修正草案通過,依提案委員於是日立法院院會之相關發言,該條文係為解決單一投票所只有3個以下原住民選舉人投票結果無法保密問題,使有該等情事之原住民選舉人可移轉到同一個鄉鎮市區之投票所,爰此,該條並不涉及跨直轄市、縣(市)移轉投票之不在籍投票。

有關不在籍投票如欲採行,倘以移轉投票作為實施方式較具共識,惟依我國現行選舉制度,總統、副總統選舉票1種;立法委員選舉因採單一選舉區兩票制,計有區域73種選票,「山地原住民」及「平地原住民」2種選票以及政黨票1種,合計76種選舉票;而地方公職人員選舉選票則高達8,000多種。基於近年總統、副總統及立法委員選舉均係同日舉行投票,而地方各項公職人員選舉亦是同日舉行投票,如適用範圍如擴大實施至各項選舉、罷免或公民投票,以地方公職選舉而言,將涉及多達8,000餘種選舉票之移轉,選務作業高度複雜,且可能衍生選舉人如過度集中在特定縣市投票所,而衝擊選務執行量能,以及延遲選舉開票時間等問題。

此外,各種選舉如全面實施不在籍投票,尚可能造成單一投票所均有少數其他選舉區之移轉選票,將致使各該移轉投票選舉人之投票秘密無法維護,境外敵對勢力及其他不法人士亦可能藉此擴大動員規模,操控特定對象均申請移轉至特定地區之投票所投票,掌握渠等投票結果,以遂其干預選舉或賄選之目的,將對於選舉公平性造成危害。

貳、相對於不在籍投票可能引發的風險,本草案第2條投票日及前一日均放假之規定,是否更能促進民主參與?鼓勵離鄉遊子返鄉參與選前造勢活動,是否與鼓勵返鄉投票同等重要、並有助於在地民主發展?

查憲法第17條規定,公民享有選舉、罷免、創制及複決之基本權利。依立法院民主進步黨黨團所提強化民主投票促進法草案,係肯認現行投票制度由選民本人親自至投票所投票,公開透明的開票唱票程序,奠定我國民主制度之公正性與公信力,在不變更現行投票制度之前提下,明定投票日及前一日均應放假一日,強化投票便利措施,保障弱勢群體與外地工作、就學人口之投票權益,並要求各級政府機關及事業單位應採取必要措施,鼓勵返鄉投票,且不得干預投票。基於該草案並未變更現行投票方式,對選舉制度影響程度小,如社會各界對於保障公民參政與社會成本間之衡平取得充分共識,本部予以尊重。

參、如何防範資訊戰與錯假訊息攻擊破壞民主制度,以維持選舉秩序與制度之公正與信任?

一、本部警政署假訊息防制作為

近年臺灣假訊息議題興起,惟網路言論是否涉及犯罪,應以該言論本質為據,行政院於107年起針對假訊息提出「惡、假、害」定義,亦即「出於惡意、虛偽假造、造成危害」,作為偵處假訊息之判斷標準。

依據行政院「防制假訊息政策」,防制假訊息並分為「識假」、「破假」、「抑假」、「懲假」等四個面向,本部警政署依部會層級分工職司「懲假」任務,本部警政署為查處假訊息案件,由刑事警察局結合各直轄市、縣(市)政府警察局(科技偵查隊)共組成「假訊息查處小組」,並訂頒「偵辦網路爭議(假)訊息案件流程」,提供各警察機關依循,全力迅速查處不實訊息。如涉及選舉假訊息(違反總統副總統選舉罷免法第90條及公職選罷法第104條)案件因涉及選情敏感爭議問題,警察機關受理後即報請檢察官指揮偵辦。

二、選舉罷免法對於選舉活動期間之規範及防制作為

查總統副總統選舉罷免法(以下稱總統選罷法)第47條之31項、第4項及公職選罷法第51條之31項、第4項規定略以,選舉公告發布日起至投票日前一日止,擬參選人及候選人知有於廣播電視、網際網路刊播其本人之深度偽造聲音、影像,得檢附警察機關之鑑識資料,請求廣播電視事業、網際網路平臺提供者或網際網路應用服務提供者於2日內停止刊播、限制瀏覽、移除或下架該聲音、影像。

次查總統選罷法第90條及公職選罷法第104條規定,意圖使候選人當選或不當選,以文字、圖畫、錄音、錄影、演講或他法,散布謠言或傳播不實之事,足以生損害於公眾或他人者,處5年以下有期徒刑;以散布、播送候選人本人之深度偽造聲音、影像等方式犯選舉誹謗罪者,可處7年以下有期徒刑,意圖營利者並加重其刑二分之一。

是依上開規定,針對透過錯假訊息以及AI深偽影音等新型態犯罪行為,總統選罷法及公職選罷法除有明文刑事處罰規範外,並已律定大眾傳播媒體業者之協力防範機制。又歷年於選務辦理期間,各級選舉委員會亦會持續加強查察選務假訊息之舉報及訊息澄清,以防範各種選舉舞弊情事發生,確保選舉秩序及選舉結果公正性。

以上說明,敬請各位委員及各位學者先進指教,謝謝!

主席:謝謝。接著請專家學者發言,我們按出席簽到順序,請第一位謝政諭教授發言。

謝教授政諭:主席、各位委員、各位在座的長官、各位學者、各位媒體朋友。這個上面寫東吳政治系教授,應該加「退休」2個字,我年紀比較大,所以早上睡不著,竟然是第一個報到的,所以不需要多放一天假,我們也照樣都可以去,老人家都投票去了。

在最近、去年1226日通過了所謂的不在籍投票,限於原住民,今天會議的焦點是,民主要讓它更加強民眾的參與這個部分,我一直認為關鍵沒有找到,不是不在籍的問題、不是要在哪裡投票,而是臺灣民主已經高度發展,可以在所謂的通訊投票這個環節上加強。

再往下看,草案第二條提到前一天放假,我在想如果臺灣的各種選舉不是那麼激烈的話,你多放一天假,對於選民,你說要補助,後面又說要補助這些人、機關行號要給假,然後考試院不能……那人民就多了一天假……甚至禮拜天放假,連放三天,剛好去旅行啊!就不見得去投票了。所以,這樣子的草案是不是能夠抓到問題的核心?我一直認為臺灣的政治文化,如果我們能夠兼顧到底問題出在哪裡,讓老百姓能夠真正提高投票率,我想這是大院的宗旨。我們再來看世界各國的投票率,一般採行強制投票的投票率會比較高,過去學界研究也認為採比例代表制的投票率也會比較高,這是關鍵,不是投票前一天要放假的關鍵所在。所以投票前一天放假會提高民主的參與,到現在還沒有學術界的共識。

我們看到第三條說各工作機關等等有必要提供交通工具的補助,我們的錢好像還不少,花在這個部分是不是值得?很多民主國家的投票,其實是老百姓自由的對這個政權到底同意不同意讓它繼續下去,而不是靠砸錢下去,說這樣的話會提高投票率。另外就是補助青年朋友返鄉投票,在座也有青年代表,待會兒我們聽聽他的意見,這是好的、能夠多鼓勵年輕人返鄉投票,特別是年輕人的理想性很高,所以他可以擺脫社會上現有的既得利益,各個政黨好像都要搶這一塊,但是如果是用錢來補助,到底這個年輕人回鄉有沒有投票,在投票那邊又要查證,然後地方政府或者是選務單位就會增加許許多多的麻煩,這當然是我初步的一個推論。

甚至還有一條是鼓勵各級學校協助這些青年朋友返鄉。我剛剛提到了,青年是理想性很高的,學校可以宣導,但是怎麼協助?我認為今天有這種草案的話,應該也邀請教育部來聽聽他們的意見。這個協助可能就會造成各校的競爭,因為教育部可能會根據協助的多、補助的多,會不會造成惡性循環?西方民主憲政國家有一句老話:一個人的家就是城堡──House is one's castle!如果是這樣的話,我們認為西方這個話語就是風吹得進這個人的家、雨打得進去,但是國王的兵馬不能隨便進去私人財產的地方;同樣的,我們也希望教育保持一個乾淨土,讓教育回歸獨立自主,如果我們動不動就要教育部做什麼、做什麼,教育部就失去它所謂學術客觀的立場。我想在座的先進們,特別是朝野政黨的委員,要考量我們怎麼樣讓學校能夠獨立自主運作,不要增加他們額外的負擔。

另外草案裡面很多條文其實在現在的選罷法已經有了,比方說孕婦、老人等等這些狀況,所以是不是就回歸到選罷法修正就好,不需要另外立一個特別的法?至於有一些錯假訊息越來越嚴重,這個是事實,這個部分應該也回歸到法務部怎麼樣防制犯罪的一些問題,或者是數位發展部等等,不要徒增內政部很多困擾,當然內政部也有警政單位可以查察這些犯罪。

最後我們來看這個草案的總說明提到新加坡因為有放假,所以提高投票率,我想這個訊息可能也不太完整。新加坡是採強制投票制度,也因為海外有20萬公民,所以他們實施許多促進郵寄投票等等,這個才是關鍵,而不是多放一天假,我想如果幕僚把一些意見搞錯了,會影響到行政效率。

立法要與時俱進,改進行政的措施也可以讓投票率或者讓政治參與提高。我剛剛從加州爾灣回來,我們看看美國的通訊投票,美國很多選舉的行政措施,大家看這個圖,這個圖是常設在圖書館旁邊,老百姓投票不限於投票那一天,當然許多州是從早上7點到晚上8點,所以是利用上班前、下班後投票的,也沒有影響到美國的民主,或被大家覺得是不民主!所以我們怎麼樣從一些行政措施來改善,立法院已經很忙了,多增加這個法律有沒有必要?就回歸到相關的法案上促進我們民主的參與,這是我今天發言的重點,謝謝。

主席:謝謝謝政諭教授。

接下來請陳方隅副教授。

陳副教授方隅:主席、在場各位,大家好。今天很高興有機會來這邊跟大家分享對於不在籍投票,還有所謂的民主假做為對案的一些思考。

最近很多人很喜歡在網路上面找大家以前發言過的文章,如果大家回去找一下我個人的部落格的話,可能大家可以發現,我在十幾年前還是學生時期的時候就非常的、高度的讚揚不在籍投票這件事情。但是我做了一些研究之後發現,對於這樣的政策有幾種思考的方式,我現在其實對於不在籍投票是比較有疑慮的,最主要是在執行層面上有疑慮,我等一下一一跟大家說明。

我們在做一個政策思考的時候,不管是政治或是法律,通常都有一系列的思考方式,第一個是去看需要性有沒有存在,這是第一點。對於要不要改成全面性不在籍投票這個需要性的層面,我必須承認如果讓大家有最好、最方便的投票方式,確實是有它的好處!不過現在臺灣放諸全世界來看的話,我們的投票率算是非常高的,在民主國家當中,七成左右的投票率是非常高的,所以我們好像沒有急迫性一定要把它改成讓大家一定都要投票、刺激投票意願這件事情,在需要性方面可能必須要再多論證,如果要改成全面性不在籍投票的話。

第二個是在於這整套制度信任度方面。其實現在臺灣的投票制度是全世界都認可的,我看了一下所有專家學者們提供的紙本資料,很多人提到現在是一個新的時代,有新的科技、AI時代等等,但是我要跟大家講,在AI時代其實最能夠提高大家信任程度的就是紙本,現在全世界所有的高等教育都在回歸紙本的考試,因為科技這件事情其實是有很多的不確定性。從學生自治的角度來看,在全臺灣的大學學生會投票,只要用到所謂的拉長投票時間,或所謂的通訊投票、或其他任何不是當場一對一的紙本投票方式,都有非常高度的爭議性,要嘛就是選票會弄丟、要嘛就是電子系統會出問題等等,就算是大家最引以為傲的臺大──全臺灣最頂尖學府,採用電子投票或是通訊投票等等,每次都有一大堆爭議性的問題。所以在信任程度、在執行面上,我覺得是必須要很小心的;在執行層面方面,剛才謝老師還有很多學者們都有提到一件事情,就是我們不能夠讓選務單位增加太多的麻煩。可是我們可以看到,在不在籍投票方面,現在我們的每一次投票都有很多種類的選舉,因為有很多種類的選舉,所以除了自己這個區的票匭之外,還要增加非常非常多不同區的票匭。

就算要儘量把人集中在某幾個投票區,我們想想看,以村里長來說,全臺灣有快8,000個村里長,對不對?我們總共有一萬八千個左右的投開票所,要投七千八百個里左右,有沒有一種可能性?以東吳大學所在的士林區福林里來說,比如我現在住在士林區福林里,我在這裡投票,但是我個人的戶籍是在新竹,有沒有可能整個士林區福林里就只有我一個人投那個地方的村里長?這是絕對有可能的!因為總共有7,800個村里,對不對?如果我們要做這件事情的時候,一定會有可能是我在我的居住地投票,可是我的戶籍不是在我的居住地,這整個區就只有我一個人投了那個種類的票,到開票的時候,假設沒有要移轉這個選票的話,士林區福林里開出來新竹市東香里這個票投給了1號候選人,那全臺灣都知道我這一票是投給1號候選人,這個在秘密投票原則的保障上面是會有非常大問題的,這是第一點,如果我們沒有要移轉這個選票的話。

第二點,如果我們要移轉選票的話,問題更多了,比如我們要把這個選票移轉回新竹市東香里這個地方,那全臺灣有多少個選票需要移轉?這個東西執行起來會非常非常困難!而且如果中間掉了,怎麼辦?如果中間出車禍,怎麼辦?不管移轉到哪裡,假設今天移轉到臺北市,集中在某一個地方,在移轉方面,都會有很大的問題存在。

第三個,現在我們是一票一票唱出來的,其實我們在每次投票的時候都可以看到,全世界有非常多記者、學者專家都過來拍臺灣的投開票、唱票,我們也可以看到,網路上一片、全世界都認為這個就是最好的方式,而且重點是臺灣的投票4點結束,通常78點就可以把全臺灣的選舉結果都統計出來。如果以後要移轉投票的話,比如我今天去士林區福林里投下票之後,這一票要轉回新竹,如果我今天投屏東的,是不是要轉回屏東?那我們多出來的開票時間怎麼辦?這個東西就會有很大的問題。我們現在是一票一票的投,一票一票的唱出來,這種狀況都會有人去質疑這個選務可能不公平,更不用講我們還要把它封裝、還要移轉等等,那是不是會有更多人去質疑這個選務會不公平?所以我也很擔心,在我們現在這個狀況之下,連全世界都認可的這種一票一票唱票的制度都會有人去質疑了,更不用說如果接下來要開鄉鎮市民代表、縣市議員等等選票,就是有這麼多這麼多選票要去移轉的時候,會不會出問題?這個東西才是真正增加選務工作非常多的複雜性及不可預測性。

所以在真正討論好這些事情之前,我覺得比較好的對案就是現在我們要討論的這個對案「前一天放假」。我相信各位都同意我們要讓投票越方便越好,要讓大家越沒有罣礙越好,那前一天多放一天假其實就是一個我覺得相對好的對案。如果我們擔心大家因為各種工作,或者是移動困難,或者是請假的成本太高的話,我們應該要讓大家有更充裕的時間去做移動這件事情。做為一個對案來講,我覺得讓大家前一天多放一天假,讓大家不用擔心可能前一天必須要工作到很晚,星期六可能來不及這種事情,這樣讓大家有更好的人為移動方式,相對會比所謂全面開放不在籍投票的方式好很多,因為它不會動到現有的所有投票制度。所以我認為,在我們真正解決執行層面的複雜問題之前,不宜貿然全面開放不在籍投票,謝謝。

主席:謝謝陳方隅副教授。接下來請張育萌理事長。

張理事長育萌:主席,還有各位委員,還有今天與會的專家學者,大家早安。我是青年世代共好協會的理事長張育萌。

我過去在大學期間所在的學校就是剛剛方隅老師所提到的國立臺灣大學,當時也參與國立臺灣大學學生自治的選舉。事實上,臺大的選舉是非常進步的,不論是移轉投票,或者是透過線上投票系統。我大學在學的四年間,每個學期都會有不同類型的投票,包含學生議員的代表,包含學生會長等等選舉,甚至是多合一的,系學會或者是系上代表等等,都參與線上投票這樣的系統,但是我在學的四年之間,基本上,有一半時間以上的投票內容都會出現嚴重瑕疵,或者是系統故障,這樣的故障往往就會導致在當天或者是在這次的選舉裡面產生非常大的爭議。故障的內容千奇百怪,包含當天的系統故障、當掉,導致全校都沒有辦法進行投票,或者是當天有幾分鐘這個系統是沒有辦法登入使用的,導致我也許本來在那節下課安排去投票的時間,就得要另外安排去投票的時間,結果往往有時候趕不上投票的時間。這也導致我思考非常多關於線上投票或者是不在籍投票,如果在我國的大型投票發生這樣的問題,其實會嚴重影響學生或者是青年對於投票的不信任,這是我所想到最直接的問題。

2018年的選舉開始,我們協會開始投入公共事務,我們就開始思考,希望可以降低年輕人的投票成本,所以當時我們發起一個行動,叫做青年民主返鄉列車,透過這樣的行動,透過線上的募資,讓年輕人可以用比較低廉的價格回到戶籍地去投下神聖的一票。我跟大家稍微分享一下這樣的成果。

2018年,地方選舉及10項的不同公投案,總共有兩千多人搭乘這樣的列車投票,當然有很多年輕人也許不需要這樣的服務,所以他自行返鄉投票。2020年的大選,實際的參與人數也的確比較高,有3,500人是透過這樣的系統回家投票。

當時就有很多年輕人分享這樣回家投票的經驗,包含我的一個社工系同學,他也搭乘我們的返鄉列車,他是來自花蓮豐濱港口部落的同學。當時他分享說,透過現在的投票系統,他要回到部落投票,如果在當天要返鄉投票,他一定要在當天的中午就搭上火車,不然的話,因為他還要返回部落,如果透過客運,再不斷轉乘,他是絕對沒有辦法在當天投票截止之前返回到部落,這意味著他基本上得要前一天就出發。其他同學也常反映,依現在我們的投票設計,以總統大選來說,大概都是1月中左右投票,這個跟現在大學的期末考或者期末報告結束的時間、學期結束的時間是高度重疊的,很多同學也許是在期末考的時間回家投票,尤其跟過年的時間高度接近,所以很多同學也許因為這個經濟成本比較高,所以他等到過年的時候才回家,如果他只能選擇一個時間回家的話。這其實促成我們很多想法,我們的想法就是如果有一天我們不需要透過這樣的返鄉專車、不需要透過我們的服務來完成投票這件事情,才應該是真正降低青年的投票成本。

我們今天在討論回到戶籍地投票,我認為這個本身就應該要被檢討,我們的戶籍法其實就已經規定,如果有遷出戶籍這樣的事實,三個月之內,就必須要做戶籍移轉、就必須要遷出戶籍。過去大部分的大學都不開放這件事情,所以在上一屆次(第10屆)立法院的期間,我們也不斷跟教育部進行索資及溝通,當時教育部給我們的內容……我不知道這幾年有沒有改變,當時教育部給的大學宿舍遷戶籍最高比率的是在金門大學,這應該也符合大家的認知,金門大學很多同學因為機票的需求,所以遷戶籍,第二高需求的應該是澎科大,因為都是在離島的大學。其實就算我就讀臺灣大學,如果我是居住在臺北、居住在大學宿舍,我為什麼要去投臺南的市長呢?或者是我為什麼要去投臺中的議員呢?雖然那是我的出生地,往往也是我的戶籍地,但是這件事情其實跟民主的精神是有很大的落差的,因為我長期不居住在這樣的城市,當然全國性的大選也許沒差,可是對於地方的選舉,其實這個就嚴重的違反人籍合一這樣的精神。過去就人口比例來說,臺灣大概有1,900萬左右的投票人口,四分之一其實是廣義的青年,就會有這樣的問題發生,也就是他因為工作或者是就學的需求,他其實是離開他的戶籍地的,但是他投票往往是投他戶籍地的民意代表或者是縣市長,這就導致他的投票成本不但高,也造成他投的其實並不是他本身居住的情境的問題。

的確在現在戶籍法沒有落實的情況下,我也承認這是一個應該要解決的問題,但是我過去也不斷的在思考,在臺灣這樣當天就投票,並且開票的情境下,如果貿然實施沒有經過討論的不在籍投票,秘密投票的原則的確會出現一些問題,秘密投票的意思剛剛老師也有稍微說明,他並不是說在投票的當下沒有人看到你投什麼,這個就叫秘密投票。如果在最後,也就是投票開票之後,我們可以透過結果來反推當地投票所的投票人的意向,這個也是一個對秘密投票的破壞,所以它是一個可推論性,並不是當下目睹你怎麼投票。這件事的確在小選區就容易發生,包含離島,譬如馬祖,其實高度就有這樣的問題,因為他的人口的確比較少,或者是我們過去處理的,就是原住民族在戶籍地投票的問題,的確會產生這樣的問題,但如果全國都來實施這樣的不在籍投票或者移轉投票,也可能會產生這樣的問題,因為在這個投票所裡面,如果我移轉到這邊,只有我一個人是屬於花蓮某一個鄉鎮市的同學或者是年輕人,的確我們可能就可以來反推這個同學他投的票是什麼。

第二個,如果有一個候選人或者是某一個團體,他有心要進行這樣的計票,也就是說我想要透過推論來確認在這個地方的人是不是有投下我這一票的話,我是不是可以把他動員到其他投票所,不論是透過事前登記或者是用什麼樣的方式移轉投票,的確就會造成這樣的問題。

第三個,其實也很直觀的,如果在現在的選務量能之下,我們並不是透過全國性的投票,譬如說總統大選投票或者是全國性公投的投票,這個當然比較沒有問題,但是如果是地方縣市首長,因為有22個縣市,甚至是議員或鄉鎮市民代表,投票樣態非常多種,移轉投票之後的確對於選務量能造成衝擊,最直接的就是,如果我們在計票的過程中都沒有產生任何的閃失,譬如說,我們運送選票也沒有什麼閃失,沒有產生任何問題,但是在最後的計票並沒有如現在一樣在當天計完票,這其實是臺灣民主的一個奇蹟,也是我們過去所樂見的,在當天我們就計完票、開完票,並且確認投票成果,那是否會嚴重的衝擊青年對於民主過去長期以來所建立的信任?因此,我們認為在現在的制度之下,透過民主假的設計比較能夠解決現在青年投票門檻的降低,謝謝。

主席:謝謝張理事長。

接下來請鍾佳濱幹事長。

鍾委員佳濱:今天我的標題就是「消除投票障礙促進公民參與,健全選舉制度確保社會信任」。今天公聽會要幹嘛呢?公聽會是要找出問題,還是要找出解方?沒錯,兩者都要,因為我們有層出不窮的問題,但永遠沒有單一有效的解方。

我們思考一下,臺灣有多少人可以投票?臺灣在2024年有將近1,950萬個合格選民,大概有超過1,300萬人投票,接下來今年的選舉,我們拿四年前來對照,我們有多少的候選人?我們加起來有11,023個當選名額、應選名額,其他的我就不談了,單單是我們的鄉鎮市民代表就有超過2,100人,我們基層的村里長有七千七百多人,這些人的權利跟每個選民息息相關。那我們來談今天為什麼會有一個投票的促進法呢?它是要針對什麼問題呢?我們來看下一張,就是這個問題啦!因為根據過往資料統計,2030歲之間的青年投票率一直擺盪,有時候很低,有時候還蠻高的,但較一般的中年選民平均低了510%,所以現在大家在關注什麼問題?年輕的選民是不是有一些投票障礙?我們怎麼樣讓他更能夠參與?因為這些人畢竟都是未來國家的新生力量,所以今天的問題焦點是什麼?怎麼去促進特定投票率偏低的選民,讓他們可以去投票,不是只有青年。

有人提出了不在籍投票,有人提出了多放一天假,哪一個解方比較早啊?大家想想看,我們往下看,其實我們臺灣的選舉制度,剛剛已經有學者說了,現在很多進步的技術都回歸到最簡單、有效的方法,就是紙本投票,我先舉個例,臺灣的紙本投票多厲害啊!亞利桑那州的登記選民只有260萬,臺灣多了他10倍,但是我們可以在6個小時內清點紙本投票;連馬斯克也說臺灣的開票很厲害。我們臺灣的投票選舉公平、透明,而且長期累積了信任,還有公開唱票,你去哪個國家的選舉可以看到這個制度?這是臺灣很珍貴的資產,跟臺灣的健保一樣寶貴,是怎麼形成的?超過半個世紀。

我們再往下看,當時一開始,政府怎麼去保障投票這個事情?就是投票當天大家有假可以去投嘛!所以大家有沒有發現,一開始要讓公民去投票,政府設想出來的第一個方法就是放假嘛!就這麼簡單嘛!但是放假有解決所有的問題嗎?沒有,有哪些人沒有辦法去投票?我們先看一下,這是基本人權喔!有可能有做生意的人、有可能有一些備戰任務的人、有可能一些24小時必須備勤的警消、醫院的救護人員等這些人,這些人有辦法放到假嗎?顯然沒有辦法,所以放假不能解決所有的問題。所以開始有人去思考,如果有放假不能解決問題的時候,那我們用什麼方法來解決他們的問題?所以往往是要解決一個問題,又跑出了其他的問題,就像有時候要解決一個病症,頭痛,我吃個普拿疼,這次頭痛比較嚴重,吃兩顆普拿疼,但有時候不對,不是上次吃普拿疼有效,這次就吃兩顆,你應該去給醫生看,搞不好要打克流感。沒有錯,同樣的問題我要繼續去解決,我可以沿用原來的解方給它強化,我也可以另闢蹊徑造就其他的解方,所以現在有兩個解方,一個是既然當時為了讓人民去投票,就規定一定要給勞工一天假,現在給兩天有沒有更有效?又有人說,那我們改成不在籍投票有沒有比較有效?

所以這次我們的法案設計是提前放假,我們了解選舉不是投票那一剎那的行為,大家以為只要票投進去的那一剎那,讓它可以投進去了、可以表達了,就完成了選舉嗎?不對,你平常買車,甚至買個手機,要不要考量預算,要不要去貨比三家,上網去搜尋,衡量你的需求,比較哪些功能符合你的需求?選舉是選民在挑候選人,不是投票那一刻才決定、參與,我們只顧慮到投票那一刻的便利,忽略到在投票前一刻,一刻之前的討論、了解,這都很重要,所以相較於不在籍投票那一剎那提供的便利,跟多提供一天的假期,讓選民有機會好好的去思考我要投給誰,誰才是我認為合適的人,這就是重點。

所以這次強化民主投票促進法裡面就做了這些,譬如說去年有沒有發生的一些干擾選舉的方式?有啊!密錄器啊!看看有沒有誰去投罷免票,是不是?以前只是不能窺視、刺探投票隱私,現在選民有沒有去投開票所都變成是一些干擾選舉的行為,那這要不要防範?防範的方式有幾種,一個是在原來的選罷法加強、在刑法加強,你也可以另定刑法加強啊!我強調,一個複雜的問題沒有單一的解方,大家要考慮,所以今天公聽會就要考慮各種可能。

再往下看,我們看一看有沒有人真的去了解這個選務流程?我幫大家複習一下,在場有選務官員、有很多學者專家,你們看一看,你們知道一個選舉有多複雜嗎?首先,你要先決定投開票所的位置,要遴派選務人員,造冊公告這個區域的選舉人名冊,然後你要接收選票。當天對來投票的人,還要確認他的戶籍、查驗他的身分,正確地領給他選票;投票只是一個動作,之後還有開匭取票、檢票唱票、計票統計、包封彙整等,要保存證據,才能宣布當選。臺灣有多厲害,這一連串的事情,提前一個多月前作業,在當天4點截止投票,晚上8點前就開出票了,這是臺灣奇蹟、世界奇蹟,可是這個有多複雜,你知道嗎?投開票所,第一個,你以為很簡單嗎?臺灣有多少個投開票所?有將近一萬九千個投開票所。我們看107年跟109年的比較,那時候平均每個投開票所大概1,3001,500人,到了109年降到1,200人,減300人,要多開多少?增加到一千多個投開票所,投開票所的規模很重要嗎?當然重要啊!你不能距離選民太遠啊!在原鄉的地方,大概開車40分鐘才能到,可以嗎?你看原鄉的選舉到投開票所投票是很辛苦的,不亞於你從臺北坐高鐵回屏東投票,所以投開票所的人數過多會影響到開票的速度,在哪裡最明顯?臺北市,投開票所的人數如果過多,開票就很頭痛。

所以不在籍投票有哪些問題呢?第一,如果你要選擇不在籍投票,你要讓將近兩千萬個合格公民告訴選務機關他打算在哪裡投,這就是一個浩大的工程欸!你要問將近1,950萬個合格選民打算到哪裡投票,有多少個投開票所讓你選?有19,000個投開票所讓1,950萬人來選,100個人選1個投開票所的比例,這個作業有多大,有沒有想過?

如果不把這個決定了,候選人怎麼知道我的選民在哪裡?我是崁頂鄉的鄉長,我要選鄉長,崁頂鄉投票公民數才1萬人,有多少外地人口?他選在哪裡投票?我去哪裡跟他拉票?所以選舉人名冊的公告,就是讓候選人知道你的選民在哪裡,目前的做法看起來在籍投票很笨,但是至少戶籍明確,我知道他不在家,我去跟他爸爸媽媽說:我來拜訪過了,希望他投給我。如果是不在籍投票,我就看幾個組合,這幾種排列組合如果在臺北某個投開票所,有這麼多種狀況,有屏東、臺南、金門、花蓮、臺中的選民去登記,每一個選民的選票組合有多少,大家想想看,要不要再重複第一張,我們有多少個鄉鎮市民代表?好,結果是什麼?就是投票的選務混亂。我曾經跟屏東的鄉長、鄉民代表說你們要選舉了,平常你們都是什麼時候宣布當選的?鄉長的選票就一個鄉啊!4點截止投票,不到6點就知道自己可以宣布當選,但現在不一樣了!因為鄉長的鄉民很多在旅外、北漂,他們的票什麼時候開出來?晚上12點,想要宣布當選,以前在6點就可以宣布當選了,現在要等啊!等到那個鄉的鄉民有不在籍投票的其他地方,票都開出來了、都統計出來了,彙整回來崁頂鄉公所,我們有縣選委會、有鄉選委會要彙整這些票數,才能知道他有沒有當選,你知道嗎?在我們那裡的村長跟里長常常差5票以內當選的,幾百票對幾百票嘛!大家有沒有想過這個問題?大家要想到選民的不在籍投票也很囉唆啊!如果我說要不在籍投票,第一,這是不是我的確實意願,我要怎麼去選擇?我要本人去辦嗎?如果有人可以冒名說鍾佳濱本來在我的戶籍所要去投票,有人把我冒名去登記在臺北,我要怎麼查核這個是不是事實?我是不是要先跑一趟?為了這個投票,我本人要事先去我想要的投開票所那個地方的戶籍說本人要在這裡投票,這對選民有比較好嗎?再來,萬一我忘記了呢?有些選民可能就辦了,如果越便利,上網選擇,選擇完了之後,就像7-11在網購之後,全臺灣有將近一萬六千個7-11隨便我選什麼時候送達,有嘛!有沒有?店到店,很多人很習慣用網購,指定哪一個7-11取貨,你當然會指定住所附近,萬一哪天你出差你在那邊取,你忘記在哪裡登記了,選舉投票當天,糟糕了!忘記我登記在哪裡投票,我可能今年換了地址、換了工作點,這都是很多的事情,我會白跑一趟啊!所以有可能我被人家冒名登記到別的投開票所,我當天去我的戶籍所,我不能投票;有可能我忘了登記在哪裡了,我怎麼辦?

所以說一個制度的變革,為什麼有路徑依賴?因為你越熟悉的解方,你越了解問題出在哪裡,如果我們提多放假一天來解決投票的問題,大家都知道多放一天假會有什麼問題?會有人跑出去玩嘛!因為現在兩天就有人跑出去玩了嘛!這些問題都存在,也都很好評估。但是我換了新的解方,你真的不曉得去打了克流感會不會有併發症、會不會有副作用,所以有人選擇吃一顆普拿疼,不夠,再吃兩顆普拿疼。我必須承認沒有辦法是完美的辦法,因為有層出不窮的問題,一面想出一個解方,就會跑出一些併發的後遺症,我們總是在這些問題跟解方當中不斷的循環。所以今天這個法案不是一個完美的解方,但是它用我們熟悉的方法來解決我們已知的問題,有沒有效?可以試試看。但是用我們未知的方法,會跑出這麼多未知的問題,我剛剛提出來的問題,我們目前在倡議不在籍投票的人有多少人想過?因為大部分人都是選民,我想的比選民多一點,因為我曾經是候選人,所以我知道候選人在投票當天的心情,候選人在平常去拜訪選民需要的一些資訊,當你做了不在籍投票之後,這些事情都會產生變化,將會影響到剛剛超過一萬一千多個應選名額的當選人,他們在當選之前,可能有2倍或3倍的候選人要面對同樣的困擾。所以我是建議,當我們要解決一個問題的時候,思考一下要用熟悉的方式,還是用新的方式,會不會跑出新的問題,還是我們有沒有辦法應付既有的問題?以上。

主席:好,謝謝鍾委員。

接下來請曲兆祥教授。

曲教授兆祥:主席、在座的各位女士、先生。首先謝謝大院的邀請,讓我關心差不多30年的議題,今天在大院能夠有一個公開表達的機會,佳濱委員剛剛離開了,在1996年,我跟鍾佳濱委員一起當選第3屆的國民大會代表,從那一年到現在,算起來差不多接近30年,我個人對於不在籍投票的議題大概關心了30年,立場從來沒有改變過,只是基於一個民主信念,因為我相信民主絕對不是只是選舉口號,絕對不是選舉口號,選舉是一個制度、選舉是一個生活,所以那個時候我跟佳濱委員,我們一起在當國民大會代表的時候,我記得我就曾經提案過,當然不會成,我心裡也有數。到現在為止,30年之後,不在籍投票我們仍然在討論當中,不過,值得我稍微安慰的一點就是30年的時間,至少我們往前走了一小步,因為現在國會至少用公聽的方式,很認真的在討論這個問題,我看社會上也有不少的公共論壇關切這個議題,表示這個議題比起30年前,已經往前踏了一小步而已,但是這一小步很重要,就像Armstrong當年講的那一句話,他個人的一小步是人類的一大步。同樣的那一句話,我到現在為止,對不在籍投票仍然有一份堅持,因為我相信我剛剛講的,民主的本身是一個制度、是一個生活,它是基於很多的信念,我有一個基本的信念,政治權利是人生而應有的一種權利,是與生俱來的。我相信今天在座很多人是政治系出身的,不管是像我這樣的老頭子,或者是像在座各位很多剛剛離開大學之門不久的年輕人,我相信你們都還記得老師們曾經引用過洛克或者是盧梭的話「人生而自由,卻時時在捆綁當中」,從自然法的觀點來講,人的生命、人的財產、人的自由是不能夠被剝奪的。1966年聯合國通過了公民與政治權利公約,也就是一般我們講的兩公約,而且很驕傲地說,中華民國在1967年就已經同意要成為締約國,只是後面我們因為聯合國席位的關係,我們後來真正成為締約國是已經到了21世紀以後的事情,但是我們是締約國,對不對?它有一個最基本的價值,就是我們承認政治權利是一個人的基本權利。各位,只要是基本政治權利,它就不能夠任意被剝奪,不管是基於什麼因素。所以我今天主張的不在籍投票,還包括沒有被判刑、沒有被確定為褫奪公權的人,他都應該擁有投票權。當然我也必須承認一個現實,人有的時候理想跟現實之間會有一點點距離,因此他可能會受到現實制度的一些約制,也就是限制,這就是盧梭講的「人生而自由,卻處處都在捆綁當中」,這個捆綁就是一種限制,可是這個限制……在座一定也有法律系出身的,捆綁跟限制是不是一定要符合比例的原則?是的。如果我們現在改革進行不在籍投票,它是會帶來一些新的問題,這個我從來不會否認,就像剛剛鍾佳濱委員講的,吃克流感、吃流感藥物可以治流感,但是會帶來其他的問題,不只是流感的藥,前段時間到今天為止,政府還拚命叫我們打預防針,我個人打了5劑,COVID-19大家都嚇死了,然後現在打完以後,大家說那個打多了很危險。所以政府現在還在拚命推,請大家要去打抗COVID-19病毒的藥,有沒有風險?當然有。可是各位記得嗎?那一年我們國內沒有疫苗的時候,連日本人不打的AZ送到臺灣來,我們都視為至寶,各位還記得嗎?就在幾年前的事情,還有人用特權去打針,各位都還記得吧!有沒有風險?有風險。有沒有副作用?有副作用。有沒有問題?當然有問題。可是這是不是表示他就可以不做?因為政治權利,人生而自由,人生了就應該擁有政治權利,可是因為在執行過程當中會有很多問題,所以我們就剝奪它,所以我們就把那些犯人,沒有被判刑的、褫奪公權的人、關在牢裡面的不准他投票,基於國家安全的理由,有一些跟國家安全相關的人員不准投票,當然他不是法律上說的不准,他是用行政限制。

各位,我再講一遍,必要的限制,這是我們講的necessary evil,那是可以被理解的。但是它要按照比例原則,要想盡辦法把它縮到最小、最小,不是嗎?我剛才聽了很多,特別是我們年輕學者,我看了很高興,我們政治學界年輕化的動力還蠻大的,但是很多人都談到非常細節的問題,還談到很多技術性的問題。各位,相信中華民國的公務員,我自己做過4年,我在臺北市政府跟常任公務員們合作過4年的時間,我太了解臺灣公務員,就像剛才鍾佳濱委員講的,一點都沒錯。我就講2018年那一年有10項公投跟縣市長一起投票,好像是2018年沒有錯,應該沒有錯,那一年投票開票開到半夜,各位還記得嗎?各位你們知道嗎?第二天以後,第二天是禮拜天,禮拜一恢復上班以後,很多公務員那一天累到起不來,上不了班,很多人心理還有一些狀況,我們還協助請人事部門去做一些心理輔導的工作,可是中華民國的公務員完成了這樣的挑戰。所以請各位相信中華民國的公務員,你只要不要把政治的手伸入他正常的行政程序裡面,他會克服那些難題,那些技術性的問題是可以被克服的。而且最後我還要再講一個,不在籍投票不完全等於電子投票,當然電子投票可以成為不在籍投票的一種方式,可是這兩者之間沒有等號。我知道到今天為止,我們大概勉勉強強還可以接受一點點的……其實就是還是用紙本,只是用不在籍投票,很多技術性的問題我現在都不談,我今天時間限制,我都不談,但是我可以告訴各位結論,它都可以一項、一項、一項被克服,它會不會浮現出來?制度如果已經採用,它會不會浮現出來?會。但是它可不可以被解決?可以,這就對了嘛!

主辦機關另外還設定了一些問題,我用PPT直接回答了。我最後再講一句話,民主政治它是一種制度、它是一種生活、它是一種基本價值選擇,甚至你可以說它是一個執念,這個我完全同意,而且我也有這樣的執念,可是既然是執念,它就必須要變成信念,我們要堅持它,去解決問題而不是因為問題而放棄我們的理念或者執念,謝謝。

主席:謝謝曲教授。

接下來請賴中強律師。

賴律師中強:主席、各位先進。今天我就用這個簡報來向各位做說明,基本上我想表達的觀點就是,今天這個草案所提出的,我姑且稱它為故鄉民主假,這樣的概念應該會遠優於全面不在籍投票。我這邊要對話的對象──全面不在籍投票,在目前大院審理的議案中,我指的是台灣民眾黨所提出的草案,而不是前一陣子大家看到中國國民黨委員提案已經三讀通過的原住民中央選舉的不在籍投票,因為已經三讀的原住民不在籍投票只限原住民。再來,它只限於中央的選舉。但是接下來大院112號以後協商期滿可以二讀、三讀的,如果真的通過台灣民眾黨的全面不在籍投票的話,那會是一個非常大的衝擊,有多大的衝擊可能很多人都沒有想到,在這種情況下,我會認為推動投票前一天多放一天假同樣可以達到便利投票的結果,但是卻可以免除很多風險。

首先,大家看到這一張照片,這是嘉義中山路的圓環,這在嘉義的民主政治上是非常有意義的在地特色,我用這張照片想表達的就是,所謂的參與民主,返鄉參與在地民主才是關鍵,參與民主不應該僅僅只是返鄉投票,也不應該僅僅只是把嘉義的選票移轉到臺北市,讓嘉義的遊子可以做不在籍投票,就是所謂參與在地民主。真正的民主參與,如果能夠便利嘉義北漂的子弟參與的話,就是選舉前放一天假,讓他可以到嘉義圓環去看、去參與選舉的最後造勢,然後去跟他的家人討論要投票給誰,這樣才是真正的民主深化。

接下來,我就來談為什麼台灣民眾黨如果不是用故鄉民主假,來便利全國的南漂、北漂的人都可以很方便的投票,而是用全面的不在籍投票,台灣民眾黨的版本是移轉投票的話會發生什麼問題。

首先,我要說明的是,我本身在2004年的時候,那時候連宋提出當選無效之訴以及選舉無效之訴,我是中選會的訴訟代理人,就我所參與的訴訟過程看到了一些選務的情況,以這樣來看台灣民眾黨的不在籍投票,全面實施移轉投票以後,可能發生的問題,跟各位做報告。第一個,我想說的是所有的制度第一次實施都容易出錯,有關不在籍投票,我們如果希望它真的能夠推動的話,應該要循序漸進,而目前已經開了一個口,就從原住民的中央選舉開始,我覺得這是好事。但是如果很快的要跳成台灣民眾黨的全面不在籍投票的話,會出什麼事?

各位看到左邊這個照片,是我國歷史上第一次的公投,當年2004年的時候也是公投綁大選,當時發生了什麼問題呢?我們跳到右邊來看,這是我所受理的訴訟裡面,當時連宋的訴訟代理人說:全國有17,292張幽靈票。幽靈票是什麼意思?他說:開出來的票比選舉人名冊簽名蓋章的領票數還多出一萬七千多張。天啊!這是多恐怖的事,那次選舉最後兩個候選人的差距非常少,他又主張幽靈票、又主張遺失票,這樣全部加起來不就是大於連宋跟扁呂的差距數了嗎?結果法院調查的結果怎麼樣?因為是第一次實施同時有公投的選舉人名冊,又有總統的選舉人名冊,是選務人員弄反了,有全部弄反的、也有一半弄反的,所以為了處理這個問題,後來我打這個官司,我們就設了很多二元一次方程式,把他的公投領票、投票,總統的領票、投票全部一起算,最後法院勘驗的結果確實是這麼一回事,他是因為選舉人名冊弄錯了,同時進行總統選舉跟公投選舉。後來這種事情到第二次、第三次,即使是公投跟總統一起選舉的情況,因為有了前車之鑑,大家就知道怎麼改進。

同樣的道理,如果台灣民眾黨的版本要這樣通過,2026年就要實施全面不在籍投票,那個情況會有多複雜,大家來看一下。

第一個是選票運送跟選票外流的風險,大家看到左邊這張是中國國民黨中央黨部發的,他指出說:嘉義在2018年選舉的時候有333張選票流出。哇!選票外流,這就是一個很大影響選舉公信力的紛爭,為什麼會有選票流出?是不是有人要作票?中國國民黨就提出這樣的指控,最後發現不是這麼回事,檢察官也做了不起訴處分,但是這就對選舉的公信力造成了衝擊,為了因應這個情況,嘉義市在點選票的時候,他要每一個人搜身,確保選票不外流。各位想想看,如果連正常的沒有不在籍投票,選票的點選都要這麼謹慎,都要到搜身了,那如果我們還有移轉投票……移轉投票怎麼移轉?不要說一萬多個投票所對一萬多個投票所,你把它限縮成範圍,22縣市對22縣市,你要把22縣市的選票送到其他21個縣市,總共有22乘以21等於462個運送路線,你怎麼確保這中間選票不外流?

再來,我們統計一下,如果2026就要全面不在籍投票、移轉投票的話,那是九合一大選總共有9種選票嗎?不是,不是9種選票,直轄市長、縣市長總共有22種選票;鄉鎮市長198種選票;直轄市原住民區長6種選票;村里長……抱歉,這個數字是歷史村里數,16,281個歷史村里,現在的有效村里七千多個;直轄市議員總共有79個選區;縣市議員總共有135個選區;鄉鎮市民代表的部分,抱歉,我沒有數,因為我來不及數,就是198個鄉鎮市乘以N;直轄市原住民區代表就有16個選區,這麼多選票,你要怎麼運送?你怎麼確保這個過程不會出錯?

再來,還不只是選票的運送而已,你要計票的時候,所有的選務人員都知道有一個數字的鐵率,這個鐵率不能錯,就是上面各位看到的數字,也就是有效票數加無效票數再加已領未投票數加上用餘票數必須等於原領票數(選舉人數),對於選務人員最後開票以後,這就有點像會計人員的帳要平,如果帳不平的話,你要找出原因。

我開一個沒有不在籍投票的九合一選舉,9種選舉我開9種選票,有9個帳要平,到時候如果有全面不在籍投票、移轉投票,八、九千種選票一起選,每個投開票所有八、九千個帳要平,這個公式到時候要算多久?

再來,冒名申請跟妨害投票,這是一個非常嚴重的問題,我們注意到台灣民眾黨不在籍投票的草案,關於怎麼申請不在籍投票,他說你在投票六十日前,按照主管機關要求的格式申請,然後六十日前送達戶籍地的直轄市、縣(市)委員會。也就是說,他是書面申請,用寄信的送達,不要求本人拿出身分證去戶政事務所核對確實是你本人來申請,問題就來了,我們隨便冒名盜刻一個……比如說,主席,不好意思,假設盜刻張宏陸的章去申請移轉投票,我刻一個張某某的章蓋上去,我知道他的戶籍地址然後去申請移轉投票,到時候,我們的主席發現要去投票的時候,怎麼不能投票?我的票被移轉走了。這樣會衍生很多投票當日的糾紛,而且在競爭對手的優勢選區,這個確實會造成有心人來降低對手得票數之妨害選舉的不當選舉手段,這種事情有沒有?其實已經有,現實上的做法是,臺灣曾經有一些賄選,他的賄選方式不是我向你買票、你投票給我,而是我到敵對陣營的優勢選區去買票,我買票是你的身分證我先幫你保管,你不要投票,等到投票截止時間過了以後,我再把身分證還給你,到時候不用買票了,就是到對手的優勢選區去做大量的冒名移轉投票。

最後,其實我看到目前的提案,中國國民黨的全面不在籍投票並沒有排上逕付二讀的議程,反而走到最前面的是台灣民眾黨,我不曉得為什麼,是不是民眾黨真的這麼勇敢要搶當白老鼠,要在2026年的九合一大選,讓接近九千種選票,可以在全臺灣各地來申請不在籍移轉投票?我覺得還是中國國民黨原住民立委的主張比較穩健,比較漸進一點,我們先從原住民中央層級的移轉投票來慢慢摸索,發現制度有什麼問題、檢討問題,再穩健的走出下一步,謝謝。

主席:謝謝賴律師。

接下來請仉桂美副教授。

仉副教授桂美:主席、在座各位先進,大家好。我活到這把年紀,好像現在很少有人唸錯,所以我們還是要多交流。還有一件事,可能要confirm一下,我們發言時間到底是多久?因為我發現前一位時間好像超過?我的發言時間是多久?

主席:每位8分鐘,如果你還沒講完,我們會適度延長。

仉副教授桂美:OK。好,謝謝。大概有幾個重點,我發現走empirical實證主義的人會非常強調過去發生的錯誤,但是有些錯誤跟他所謂投票方式未必是直接因果關係,很多的錯誤不管你用哪一種方式,它都會有錯誤,只是我們要相對評估哪一種錯誤的可能性可以降到最低?這是第一個問題。第二個,我們一定要去思考不同的投票方式,我們到底要踐行什麼?可是我發現我們一直在負面思考:啊!這種方式錯誤很多,那種方式風險很高,另外一種方式,可說不可做。到最後,我們所謂踐行民主政治的基本原則,它的軸心到底是什麼?

我們今天所以要投票,是要踐行一人一票、每票等值,我們不犧牲任何一個人表意對政治上的機會。所以我們希望把投票的機率能夠克服的最大變數降到最低,然後還給每一個人最基本的參政權,我想這是一個核心的價值。在這個價值之上呢?我覺得回到每個人的投票權,主辦單位很費心寫了三個議題,不管是選舉、罷免、公投等等,它都是一個投票行為,只是它用什麼方式去表意而已,所以我覺得一人一票,每票等值的基本原理是我們一定要掌握的。

我相信在過去所有的經驗裡面,你會發現……因為我在監察院辦過很多相關的案子,因為時間非常有限,我在書面裡面只提了一個監察院調查報告「109內調0078號」,事實上我自己還調查過很多相關的案件,譬如201815項公投綁大選,那時候的問題到底是什麼?大部分人都會認為因為公投綁大選,所以之後就把它脫鉤了,現在又鉤起來了,但是真正的問題在哪裡?真正的問題是它現場投票動線混亂,我們當然可以說:喔!我們以後公投門檻拉高。實務上,我們真的就變成這樣,公投門檻拉得非常高,所以現在公投案非常難成立。結果是主辦單位的責任降低了、錯誤變少了,但是你出現了反民主的行為,這是我們要的嗎?當然不是啊!所以我們思考的問題必須很清楚,所以除了剛剛講的問題,如果回到實務,譬如我們在疫情期間,很多司法體系開始考慮說:當事人可能不適合出庭,他沒有辦法來,他可能得了Omicron等疾病。所以當時有考慮到遠距,後來有些地院小幅度的在某些項目上採用了一點點,推行的顯然不好,後來疫情也結束就了不了了之。

剛才講的那個是訴訟、開庭嘛!行政程序法裡約束政府機關的時候,我們要求要書面,所以政府機關常常變得效率很差,像我們在監察院有些重要的案子等一天跟不等,那差太多了,等一天當事人根本搞不好出境了,所以你速度要快啊!我們常常用傳真,當天下午就約他來,不然我們自己就過去了,然後馬上補書面,所以我覺得很多的思維會是重點,就我們一直停留在哪一種過去會出現什麼問題,如果要舉問題,我們的問題太多了啊!

我過去辦了一個查水表案,我們俗稱叫查水表,這查水表案裡最主要適用的是什麼?是社會秩序維護法第六十三條第一項第五款,所謂的散播謠言啊!足以影響公共之安寧者,後來我不查還好,一查不得了,我發現只要碰到選舉,選前的一、兩個月,那個案子馬上就飆上來了,一堆人被查,選後開完票了,大家不關心了,幾乎都沒事啊!到底是在查什麼?查了半天都沒事,選舉的時候飆那麼高,這到底在幹嘛?所以這叫什麼?這叫寒蟬效應。所以在行政作為裡,我們自己公權力要想辦法克服各種可能出現的弊端,而不是因為弊端倒果為因,相對造成投票者選民的不方便。

選民本來就有公權上所謂的投票權,我們應該想辦法讓他有一個非常方便的環境,然後行政自我要去約束,但是行政自我約束,我覺得蠻困難的,所以監督機制非常重要,為什麼呢?我們過去……我就不談哪個機關了,我記得總統府、考試院個資都有外洩過啊!有些個資外洩案,還是我在監察院辦的,後來外洩的原因都找出來了,也都糾正了。為什麼前車之鑑不能造成後事之師呢?所以我們一直在負面思考,我會認為這個問題是無解的,再30年也是一樣,本來就是AI時代到了。我們今天在學校教書,非常清楚喔!你智慧一定要超過學生,為什麼?AI隨便弄,報告就出來了,了不起再問一下有哪些相關著作,那個著作又出來了,他再問一下第幾頁,又出來了。老師要幹嘛?老師要很清楚他的邏輯清不清楚啊!他有沒有倒果為因,他的邏輯在推演上到底有沒有可證性?而不是一直在講各種錯誤的發生,造成我們不能做這個、不能做那個,我覺得這個思維是錯的。

所以其他的見諸書面,我書面上寫得很清楚,如果以經費來看,大罷免也是投票啊!大罷免花了多少錢?十幾億耶!照花,面不改色。今天以全國性的公投,公投有很多種,可能是我說的投票行為、可能是公投、可能是選舉、可能是罷免,如果以成本來看,你當然要考慮不在籍成本的降低性,所以我覺得我們有非常多的variable變項,有自變項、應變項等等,但是我們必須抽絲剝繭、因果清楚,然後要克服種種的困難。我還可以再多3分鐘嗎?

主席:好。

仉副教授桂美:OK3分鐘做個小結。在過去的用社維法查水表案,選舉期間很多,後來我們自己請來的國際人權專家評估我們的問題是什麼?我們的問題根本不在這裡,而是在我們很多法治貫徹上的透明性等等出了問題,這目前還掛在法務部的網站上。所以我剛才看了數發部的報告,看得非常失望,因為他第一段是尊重大院,我如果沒記錯的話,第二段好像沒什麼重點,第三段好像切入重點了,從頭到尾只有那5行關鍵字,他要幹嘛呢?他要針對錯假訊息作管制,我覺得失望的原因是什麼?數發部那個「發」去哪裡了?「發展」耶!你針對錯假訊息管制的時候,你是不是要讓表意的精神儘量去發展?它是有衡平性的,而你只看了管制這一方,完全不提出讓人民充分表意行使投票行為的見解。所以我覺得像人事總處,因為我待過人事系統有很多老朋友,但是我們針對的是事情,人事總處提的報告裡面談到的也是尊重大院,當然也只能這樣寫。可是我比較失望的是軍、警、公、教這一類,在我的書後面有提到譬如設置特別投票所等等,我倒沒有特別贊成。

我們過去在2,000年總統大選的時候,兩黨的總統候選人差距不到3萬票,這麼近的差距是有一個非常關鍵的原因,因為319槍擊案發生的當天管制了一堆人沒有辦法投票,如果我把這個焦點放大,那我們為什麼一定要堅持老路呢?你很容易就剝削了一堆人沒有辦法投票,那請問一人一票、每票等值的價值在哪裡?所以希望大家能夠認真思考。

最後,我覺得我參加的公聽會裡面這場是最和諧的,可能大家心中都有淡淡的憂鬱,因為對於政府的資安系統實在不太有信心,我們也希望政府能夠加油,克服種種困難,謝謝。

主席:好,謝謝。我們繼續請黃承瀚研究員。

黃研究員承瀚:主席、各位委員,各位同仁大家好。我是經濟民主連合智庫研究員,我叫黃承瀚,今天討論不在籍投票或是強化民主投票促進法,我首先想要指出,國會目前討論的不在籍投票,它的立法意旨也就是核心目的,應該是提升公民的參與程度,最直觀的指標就是提升投票率,就這個目的而言,首先要討論一件事情,綜觀世界上的國際經驗或國際在政治學上的學術文獻,各種形式的不在籍投票是不是能達成這個效果,在國際上有高度的歧異,甚至在學術上是持反對意見的比較多。

針對不在籍投票也就是便利投票,其形式有很多種,相信大家都已經非常清楚,不用贅述,這一次特別想要強調移轉投票制度對於投票率的影響,然而,即使是針對所有形式的便利投票研究,比如美國選制採取多種便利投票形式共存的制度,學者仍然沒有觀察到對於投票率有高度幫助的情況。比如2008年有一篇很重要的回顧性文獻顯示,這些措施確實讓投票變得更方便,這是沒有人會去質疑的,但是對投票率的提升效果是微乎其微。(At best a modest increase.)更重要的是,他們指出便利投票往往有助於那些已經會去投票的選民,而不是擴大政治參與,讓社會經濟地位更低或是政治參與興趣更低的人去投票,這才是便利投票的效果。

移轉投票也是一樣,移轉投票包含很多形式,比如投票中心隨地投票,甚至是實體提前投票都算是移轉投票的形式,這部分的經驗發現地點上的彈性確實會降低選民的投票成本,這沒有人會質疑,但是會不會增加整體的投票率,在學術研究上的發現還是很少,甚至是覺得沒有什麼幫助。所以,就這個角度而言,如果我們要討論不在籍投票的核心目的是提升大家的政治參與及投票率的話,我們要面臨一個非常誠實的問題,為了這項高度不可能達成立法目的的改革,需要在行政及經濟上付出多少成本?更嚴重的是在社會及政治的信任上,我們要付出多少成本來達成這個目的?我們目前看不到相關的計算。

我想再強調一件事情,剛剛在討論的時候,大家仍然假設投票越便利必然等於參與度越高,必然等於投票率越高,這個假設我覺得是需要去討論的。比如說,過去有人在討論便利投票措施改革時,有發現便利投票措施越多,事實上卻可能導致投票率降低。為什麼會有這麼反直覺的狀況出現?是因為這些學者提出一個假說:傳統的選舉日,大家聚在一起投票,在前一天做政治的動員及討論,是一種重要的公民節日,在選舉日的前幾天,候選人會密切的在當地與選民做互動,政黨會舉辦造勢活動讓選民參與,社會動員的力道會讓人有投票的意願,讓人在投票的最後階段產生投票的意向,也讓選民在參與這種集體政治活動的時候,對於政治有正向的情感,對於參與政治有更積極的表現,促進他們參與政治的可能;但是便利投票的形式越多,他可能會把選舉日擴大到好幾週,比如說開票及移轉投票的時間,會導致政黨和候選人在舉辦傳統政治動員活動時參與度變低,導致政黨和候選人可能更不願意去舉辦傳統的政治活動,進而導致公民暴露在這種政治氛圍及政治節日氣氛的感受變低,進而使選民減少投票的意願,這是一個非常反直覺的討論,但是它要去凸顯的,就是我們剛剛一直都沒有討論的,投票越便利是不是就必然等於投票率越高。

所以我想要請大家再去思考,我們在立法當初最重要的目的到底是什麼?說明完便利投票研究之後,我要轉而討論為什麼移轉投票或是各種形式的便利投票,其實不一定適合在現今臺灣的政治文化下採取。其中大家都討論到,過去臺灣長期有選舉日舞弊的情形,這些情況大多數發生在有限度的民主化過程中,但是近年仍然持續有這種狀況,可是公民因為選務機關的努力,仍然對於選舉日的開票有相當程度的信心,對於選舉結果的信任程度有相當的耐受,但這種耐受程度是非常非常容易被挑戰、被破壞的,因為歷史遺緒讓我們對於選舉結果的破壞、舞弊、質疑和陰謀論的忍受程度非常低。

過去三次選舉都有大規模針對選舉結果的陰謀論,我想在座各位都非常清楚當時的政治狀況,另外這種嚴重的選舉舞弊政治過敏還包含一件事情,就是臺灣人民對於在選舉當天就獲知選舉的結果有高度的依賴,在投完票之後去競選總部或是在家裡看開票,當天晚上馬上知道這次選舉的結果,已經是臺灣人民行使政治權利的慣習。如果我們現在要貿然地採取全面性的移轉投票的話,如同剛才已經有許多學者提到的,選舉開票的結果週期可能會超過一天,甚至如同像美國或是其他採取便利投票的先進國家,可能要到一週後才會知道選舉結果。我認為,這對於現在臺灣選舉的激烈程度而言,這幾天會成為有心人士破壞民主信任的窗口。

談到民主信任,又要談到目前不適合貿然採取移轉投票的重要因素,就是對於買票而言,像剛才提到的移轉投票會讓這件事情變得更簡單。再來是境外勢力介入的問題。在過去,我們看到台企聯作為國臺辦底下的半官方色彩組織,已經在用所謂的優惠投票方式來促使選舉結果的改變,這是很明確的境外勢力介入的事實,這個情況目前還沒有選務或行政機關以任何方式很好的解決這個問題。如果有移轉投票的話,台企聯不用花那麼多錢買到松山或桃園的機票,他只要用小三通請大家移轉投票到金門,然後讓他們欽定的臺灣選民可以從中國回到金門來投票,它介入選舉的成本會降低大概10倍左右,也就是說它可以影響的人,它可以動用的資源會影響到10倍多,對於我們臺灣民主體制能不能承受這樣境外勢力的介入傷害,我覺得這是非常值得思考的一個問題。

回到討論強化民主投票促進法的草案,我認為現在草案的民主假的形式,可能會對於深化民主的參與有相對更正向且不帶副作用的效果。如同前面所述,為了提高民主的參與,如果你貿然的或是說只是很單向的覺得,我採取便利投票的措施就可以鼓勵大家做政治參與的話,那可能反而會有反向的作用。但是試圖去做所謂的不在籍投票或是移轉投票,它其實本質上就是把選民從家鄉抽離的一種投票方式,我們為何不去鼓勵他透過各種方式,去降低他回到家鄉、回到戶籍地去參與自己民主節日的投票脈絡的過程中,是不是反而可以讓民主的深化更加實現,讓他更相信自己的這一票在家鄉有作用,同時也讓他能夠更了解自己戶籍地的政治脈動。從這個角度而言,我們覺得讓選民能夠真正地回到選區去參與在每個選區的民主文化裡面,或許才是促進選民參與政治的一個更有效的方式。

根據2021年的資料,全國所有地區的平均不在籍率是三成左右,也就是有三成的人不在籍,那這本身就是一個問題,因為我們戶籍法其實是希望大家不要有人籍分離的問題,但今天沒有辦法討論這個問題。不過我們仍然要肯認的是,有許多人需要有降低投票成本的狀況,但是我們要去討論的是你的立法意旨最後會不會反而破壞了民主的核心,也就是說讓大家思辨、讓大家互相討論去做政治決定的這個過程。從這個角度來看,我們覺得故鄉的民主假或許能夠讓臺灣人有更積極的民主實踐的機會,或許比移轉投票更長遠來看,它的成本更低,還有政治的副作用更低,但是能夠更長遠地去促進大家的投票參與,可以更有效地讓離鄉的人有親近自己戶籍的政治環境的機會。我的發言到這邊,謝謝。

主席:謝謝。

我們接下來請紀和均教授。

紀助理教授和均:主席張宏陸委員、各位學者專家、各位機關代表,大家好。今天很高興能夠參與強化民主投票促進法草案的公聽會,不過很有趣,我們的題目是強化民主投票促進法的草案,結果大家都在講不在籍投票。我因為學法律出身,所以我還是建議我們先回到民主理論或者回到法的角度來討論,然後再來思辨它是不是有不在籍投票跟所謂故鄉民主假之間的關係,這個故鄉民主假,我今天還是第一次聽到,還滿有趣的一個名字。

首先為什麼要投票?這很簡單,盧梭18世紀就告訴我們,因為統治者的統治應得被統治者同意,所以要盡可能地讓大家都有機會表達他到底要不要同意現在的統治者或未來的統治者繼續統治,所以才需要投票。可是我們這幾年的這個……應該說從20世紀以來,我們開始認為民主不是只有投票,民主還有討論、民主還有資訊的公開、民主還有互相的概念交換,結果我們到現在還在只講怎麼樣投票,這樣子有沒有符合民主,我個人是覺得我們可能要多想一想。

我個人覺得,我們在講所謂的選舉制度或者是選罷制度,甚至包括公民投票制度,其實它是有一個階段性的概念。第一個,因為我們的憲法規定,我們有民主共和原則,我們要有民主原則,我們要有共和原則,所以我們希望讓越多的公民能夠參與公共政策的討論跟公共政策的決定,不管是對人的或者是對事的,所以我們要鼓勵公民參與公共事務。可是我們現在的討論裡面,有沒有鼓勵公民參與公共事務,好像沒有吧?我們好像只是都在講,你們要不要來投票、你們如何投票,但是如同重要的政治學者Robert Dahl他講過,投票只是其中的一個,你的事前的資訊是不是公開、你的資訊是不是夠流通、大家有沒有機會討論,那個才是民主的真諦,而不是只是投票,可是我們有沒有討論這個?我們現行的不管是公職人員選舉罷免法或正副總統選舉罷免法,或者是現在民進黨黨團提出的強化民主投票促進法的草案裡面,甚至是大家都一直在討論的民眾黨所謂的全面不在籍投票法草案,好像都沒有提到鼓勵公民參與公共事務這件事情,這個是我覺得我們應該要先往前思考的部分。第三個才是創設親民便利的投票制度,如何讓民眾能夠更方便、更便利地去投票,最後才是投完了這個結果,讓大家能夠服從多數同意的治理方向,所以如果前面的沒有做到,你要在後面說我們來少數服從多數,多數尊重少數,基本上是不太容易的。

首先,因為我們看了這個草案的概念,我可以很明確的確定本草案的目的是創設親民投票制度,這個好像就跟前面幾位先進所講的有一些相同,也有一些不同,像我前面發言的先進講說,便利投票好像不太對,好像沒有辦法改變投票率,提升投票率,可是不對啊!我們看了整個草案裡面,大家都是要便利,都是在便利選民去參與,像我舉的第三個,這個對我們的國家考試,尤其是法律系畢業的、公共行政系畢業的,這很重要,國家考試不得於投票日或前一日舉辦,這件事情非常重要,那它是不是便利考生們去投票?是啊!它怎麼不是便利呢?大家要知道,今年我們第一次的大罷免投票就剛好遇到國家考試,對不對?那我們有幫考生們講過什麼嗎?有沒有?我們在座的先進們,有沒有幫考生們講過話?沒有啊!所以其實強化民主投票促進法草案,它的重點也是如何創設親民的投票制度。

第一個,投票日跟前一日都放假,這個其實真的在……我最後再總結好了,這個是一個很便利的方法,讓大家不要都趕在投票日那天坐火車、坐高鐵、坐飛機回到故鄉。第二個,明令各級政府要提供公民返籍投票必要的交通補助及協助,這個預算可能滿大的。第三個,是我剛才講過的國家考試。第四個,我覺得還滿好的,保障身心障礙者、孕婦、孩童照顧者、年老者、受監護宣告者、受輔助宣告者、監督人、輔助人以及具學籍之公民行使投票,不過這有點有趣,受監護宣告者他怎麼投票?難道在投票之前還去跟法院講說請你先解除我的監護宣告嗎?這個有點奇怪。第五個,避免假消息的危害發生,這個我覺得還不錯。

但是我認為強化民主投票促進法草案待思考之處有以下四項,第一個,我們已經過度受制戶籍制度,使民眾難以就近實際居住地而便利投票,我曾經接受過內政部相關的委託,我們做過戶籍制度的討論,我們一個戶籍制度居然連接29種的公民權利跟社會補助,我們有沒有過度的受制於它?第二個,其實我們現在有不在籍投票制度,除了剛才有先進所講我們剛通過的公職人員選舉罷免法第五十七條的原住民投票以外,其實選務人員可以在辦理選務的時候選擇戶籍地或者他選務工作的地點。另外,我們公民投票法第二十五條有講要有不在籍投票法的法制化,所以是不是完全不可能或者我們從來沒有踏出過不在籍投票?其實有啊!第三個,我們國家已經很習慣都在禮拜六投票,其實有很多國家不是,以美國為例,他們有的州是在禮拜二投票,他們就會說那一天要放假。我們已經是高投票率的國家了,你現在又說前一天要再放假,那這樣子會不會影響產業營運,是不是難以再提升投票率?第四個是學法律的人最重視的,在這個法案裡面充斥大量空白授權行政機關訂定行政命令的規定,而且有很多的條文都跟現行法是重複的規範,僅具宣示性,實益不明顯。我舉一個例子,如果今天交通部門不提供多開班次,我們要不要予以處罰?這樣是不是干擾投票?在這個法案裡面沒有啊!法律要有構成要件和法律效果,最好不要都是宣示性。

我個人對後續立法提出建議,第一個,在劉義周老師擔任中選會主委的時候,我們就已經研究過不在籍投票的辦法,已經研究很多年了,真的可以用了;第二個,我們軍警消的投票權有沒有保障?第三個,有些勞工不是領月薪而是領日薪,他一個月固定要工作22天,如果投票前一天也放假,他會不滿,因為他沒有那一天的日薪,我們要不要全面補助他們?再來是協助在學學生投票,有很多學生北漂或是就讀和他戶籍地不在同一個地方的大學,其實他跟那個大學還有附近社區的連結比他和家鄉的連結還強,可是我們跟他說:不行!你只能回到你的故鄉去投票。他為什麼不能夠參與在他學校附近社區的活動呢?

以上是我所提不成熟的建議,請大院參考,謝謝。

主席:好,謝謝。

我們接下來請楊智傑教授。

楊教授智傑:各位好,我是雲林科技大學的楊智傑,我的報告會比較日本、南韓的制度,並評析各黨團目前的草案。先看民進黨提出的強化民主投票促進法草案,其說明中提到以色列、南韓、新加坡等國因放假有較高的投票率,因而草案規定投票日及其前一日均放假一日。如果比較世界各國,所有國家的投票日都有放假,南韓是週三投票,有放假;以色列是週二投票,有放假;新加坡過去是週五投票,最近一次是改成週六投票;臺灣一直都是週六投票,就放兩天假。如果要按照民進黨版的建議,其實只要把投票日改成禮拜天,就可以達到這個效果了,在世界上確實很多國家都是禮拜天投票,例如歐洲國家。但問題是現在週休二日,年輕人週六不返鄉投票,改成週日投票,甚至放3天假,這樣真的就有用嗎?我認為真正有用的方式還是要採取不在籍投票,不在籍投票有很多方式,我在這邊有寫了一些方式,我特別將提前投票跟移轉投票標為紅字,就是因為待會要做一些說明。行政院有提出全國性公民投票不在籍投票法草案,行政院也願意嘗試採取不在籍投票,但是選擇了最保守的方式,僅接受需要現場投票的移轉投票,就是移轉到另外一個地點去現場投票,但是行政院這個草案的方式超級嚴格,必須在投票日前六十日向原戶籍地申請移轉投票地點,然後由移轉投票地編入選舉人名冊、印製選票,這個設計只限於全國性公投,原因在於全國性公投的選票是一樣的,所以他也沒有去規定這個選票要不要寄回給戶藉地,因為在哪邊開票都一樣。

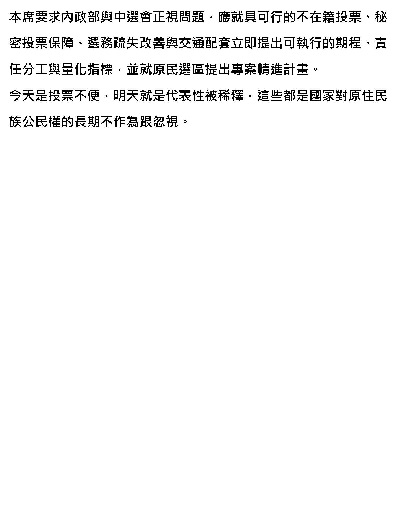
接著來看民眾黨跟國民黨各委員的草案,民眾黨版不在籍投票法是設計適用於所有的選舉,包括中央、地方選舉及公投,採取移轉投票及指定場所投票兩種方式;國民黨各委員版的不在籍投票法草案也適用於選舉跟公投,只採取移轉投票。但是民眾黨跟國民黨各委員版的移轉投票在設計上都有一個問題,他們都援用行政院版剛剛那個草案的規定,必須在選前六十日申請移轉投票,那我的疑問是移轉投票為何要在選前六十日提出申請?為何還需要編入移轉投票的選舉人名冊?全世界有採取移轉投票的國家,包括我待會會介紹的日本、韓國,沒有任何國家要求要六十日前提出申請,還要再去編新的名冊。而且年輕人在外地工作、求學,生活很緊張,能否返鄉投票往往是到投票前臨時才決定,怎麼有可能六十天前提出申請?我必須指出,行政院版這樣的設計其實目的是讓整個制度很難用,而民眾黨、國民黨委員版援用行政院的這個設計,是沒有研究清楚就延續它的設計。還有一個實際的問題,這是技術上的問題,就是行政院版只針對全國性公投,它的選票是全國都一樣的,所以就規定由移轉投票地去印製選票,也沒有特別再去規定選票要不要寄回,因為在全國哪裡開票都一樣。但是地方選舉的選票都是不一樣的,不可能交由移轉投票地去印製選票,而且在投完票以後一定要寄回給原戶籍地區來開票,那民眾黨版跟國民黨版可能都忽略了這個問題,所以也沒有去規範。

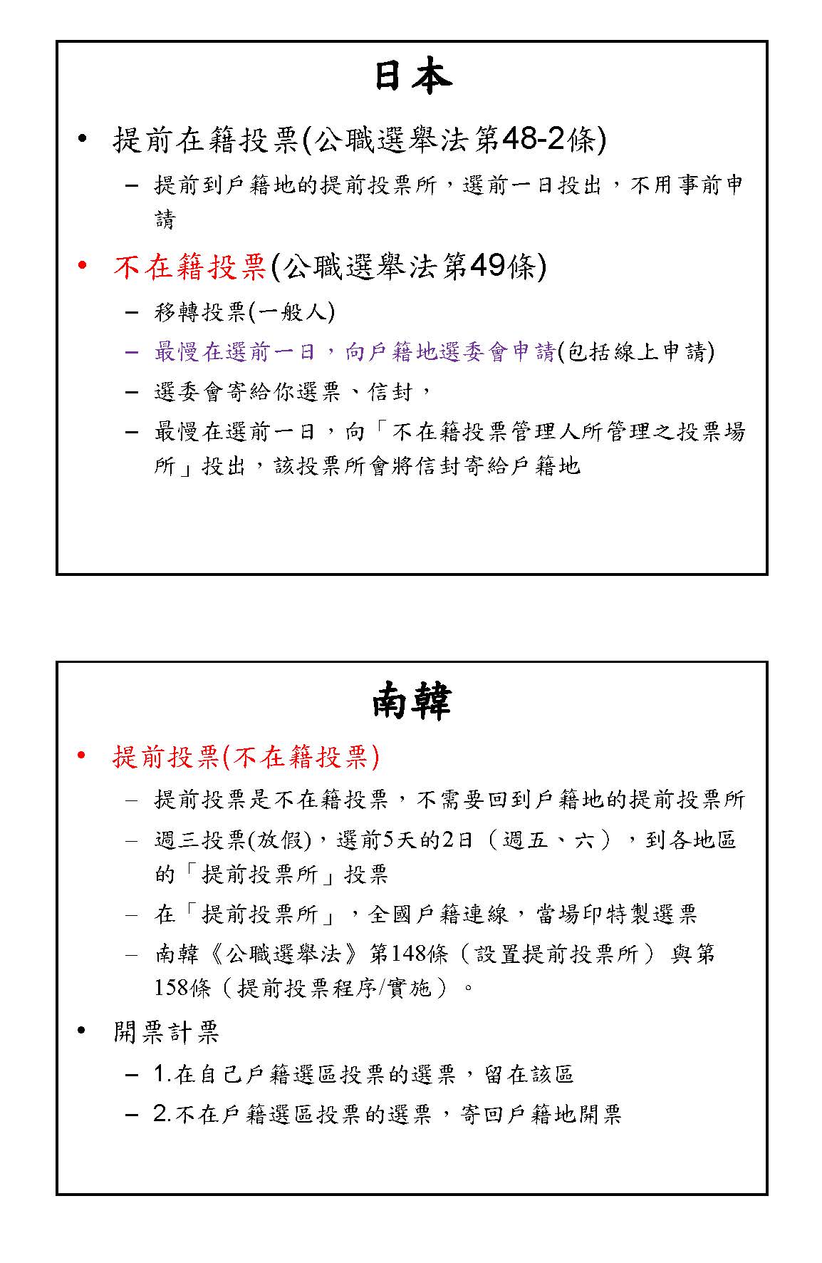
以下我介紹日本跟南韓的不在籍投票制度,日本有許多不在籍投票制度,我只介紹最接近的兩種制度:第一種是提前投票,提前投票是一種在籍投票,選民可到戶籍地的提前投票所,在公告日內去投,不用事前申請,最慢在選前一天去投票。第二種是不在籍投票,也就是我們所謂的移轉投票,選民要向戶籍地選委會申請,包括線上申請。戶籍地選委員會會寄給你選票跟信封,收到後,最慢在選前一日向不在籍地的投票場所投票,那麼該不在籍地的投票所最後會將選票寄回給戶籍地開票。

接著看南韓,南韓也有非常多不在籍投票方式,我只介紹一個提前投票。南韓的提前投票同時就是移轉投票,他們的大選一般是在週三投票,在前一個週五、週六選民不用事前申請就可以直接到全國各地區的提前投票所投票,不一定要在自己的戶籍地。提前投票所會與全國戶籍連線,當場就會印製特製的選票,開票的時候如果你是在自己的原戶籍地提前投票的話,其選票會留在原戶籍地區去開票,如果不是在原戶籍地投票而是移轉投票的,那麼該提前投票所會以掛號寄回給戶籍地,在戶籍地開票。

了解日本跟南韓的實際運作之後,我對民眾黨跟國民黨黨版提出幾個修正建議。抱歉,召委,再給我兩分鐘。

對移轉投票部分,目前民眾黨、國民黨都參考行政院錯誤的規定,說要選前60日內申請,還要編製新的選舉人名冊。建議一、將選前60日申請改為最慢選前3日或5日申請;二、刪除繁瑣地編印新的不在籍選舉人名冊規定;三、選票必須由原戶籍地區印製寄給選民;四、明定選民最慢在選前一日到移轉地投出,移轉地再寄回給戶籍地開票。

對指定場所投票,民眾黨現行草案列了四種人可適用指定場所投票,但參考日本跟南韓都欠缺了老、病、殘這種類型,所以我建議指定場所投票增加老、病、殘這種類型。

最後,全世界所有先進民主國家都採取非常多的不在籍投票,但臺灣卻非常保守、非常抗拒,行政院對公民投票願意開放,但也只採取最保守的移轉投票,而且它的設計跟全世界都不一樣,它要求要60日前申請,還要編新的選舉人名冊,全世界都沒有這樣,我建議參考日本、南韓的設計做合理的修正,移轉投票的運作才可以真正地實施,我也期待這樣的實施,謝謝大家。

主席:謝謝。

接下來我們請麥玉珍委員。

麥委員玉珍:主席、各位先進、專家學者與親愛的家人,大家好。感謝大家在百忙之中,還那麼冷的天氣來到立法院,為臺灣民主制度提供寶貴、專業的意見,我們一起給大家一個掌聲,好不好?感謝大家,大家真的太棒了!大家這樣的參與,本身就是民主最重要的力量。

今天我代表台灣民眾黨用最白話也最真誠的方式說明三件事情,為什麼要推動更民主的不在籍投票?我們解決誰的問題?又守住了哪一些民主的底線?第一,我們要解決的不是要不要投票,而是能不能投票,很多人說臺灣投票率不低,制度沒有問題,但請大家想一個最基本的問題,如果投票前必須先請假,買車票、搭高鐵、轉捷運,還要承擔交通的風險,戶籍地到實居地的風險,還算是平等的公民權嗎?現在有超過200萬的國民戶籍地和實際生活地不在同一個縣市,他們不是不關心政治,而是制度要求付出額外的成本,才能行使一個本來就屬於自己的權利,這不是人民的問題,而是制度沒有跟上人民生活型態的問題。第二,台灣民眾黨更民主的不在籍投票,不是冒進,而是補齊制度缺口,民眾黨提出更民主的不在籍投票制度,非常保守也非常清楚,只做移轉投票,只在指定場所投票,不做通訊投票、不做網路投票,也就是你還是本人到場、還是實際投票、還是現場監督,只是不用被戶籍地綁住,而是回到你真正生活的地方投票,這不是降低標準,而是讓制度回到人民的身邊。第三,安全不是問題,臺灣有能力也早就準備好了,有人擔心選舉安全、國安風險,但是我們必須誠實面對一件事,臺灣在身分驗證、資料比對及選務管理、資安與國安防衛上,本來就是世界級的標準,我們能守住健保系統、金融體系、國安、資安,卻說自己連換一個地方投票都做不到,這不符合臺灣真實的能力,而且民眾黨版本刻意避開所有高風險的科技,沒有新增漏洞,只是合理調整流程。第四,這個制度真實回應民間團體與年輕世代的真實需求,現在被制度綁在門外的正是大家長期關心的那一群人,即外地工作者、打工學生、醫療、警消、輪班勞工、北漂及南漂的青年、離島居民,他們不是不投票,而是不應該為了投票付出不合理的代價。一個好的民主制度,不該只服務時間多、資源多、動員能力強的人。

最後,感謝大家給予我們最寶貴的意見,希望今天的討論能讓大家清楚看見,真正的民主不叫作人民走更遠,而是讓制度走進人民,不在籍投票不是政治操作,而是一項便民、安全、可監督、可落實的制度,應該成為一個真實傾聽專家、回應人民生活現實的起點,臺灣有能力也有責任把民主制度做得更公平、更安全及更有效的投票制度、更民主的公民權,謝謝大家。

主席:今天所有的專家學者都已發言完畢,現在先請與會機關代表回應說明。我們先請內政部。

吳次長堂安:主席及各位學者。今天也特別感謝所有與會的專家學者跟委員的發言,有關不在籍投票跟如何防範假錯訊息來破壞民主制度的相關建議,我想內政部都會入案,來作為未來推動相關業務的研議參考。

再來是全面實施不在籍投票,在現實面其實會衍生選務作業的高度複雜、投票秘密跟無法維護,尤其是在現在境外敵對勢力及其他不法人士危害選舉公平性的問題,內政部也重申在現階段並不宜貿然全面推動不在籍投票,以上。

主席:我們再請中選會。

王處長曉麟:主席、各位委員、各位女士、各位先生,大家好。有關於今天討論的議題,本會意見詳如書面報告,簡要報告如下:第一點,全面實施不在籍投票,的確對選務作業會造成衝擊,這些衝擊的項目就如同剛剛內政部次長所報告的這些。第二點,有關於投票日前一日均放假的規定,由於中選會認為只要在選務層面具有可行性,不影響選舉跟公民投票競爭的公平性,以及選民對投票結果公正性信賴的情況之下,有助於選民行使投票權的法案,本會均予以尊重。

另外,有關於防範資訊戰與錯假訊息攻擊、破壞民主制度等這些,本會也都會透過錯假訊息的澄清、舉報跟宣傳等等措施,尤其在投票日的時候,我們會建立封閉式的電腦計票網路跟設計備援的機房,經過完整的電腦作業演練,在投票日當日還會成立中央選情中心,有效地來持續降低不實資訊對選民認知與投票行為的影響,確保選舉制度的公正性、透明性,來鞏固民主制度的根本價值,以上,謝謝。

主席:請謝教授。

謝教授政諭:因為沒有提到可以多談2分鐘,所以我時間到之前的幾十秒就結束了。我想這樣子,今天大家討論的東西,本來是民進黨黨團提出來的,但是後來又延伸到很多不在籍投票的問題,未來大院相關的公聽會應該把它放在一起討論,這是第一點建議。第二點,如果是思考不在籍投票的問題,我想不管是現在的執政黨或者是在野黨,剛剛幾位教授都提到,都太保守了,都沒有發展前瞻性的想法。臺灣有這麼好的民主,已經邁入了民主先進國家,被美國的自由之家評比民主自由程度是非常高的,我們為什麼不敢大膽的去思考所謂的通訊投票?我講的通訊投票不是全面性的、海內外全部一起,就如同我們當年辦義務教育一樣,先辦9年,甚至民國57年之前在一些地方已經先實施試驗了,我們可不可以也在通訊投票實施年輕人的部分先行?也就是漸進式的,這個部分才是比較前瞻的想法,我們不要怕這個、怕那個。

剛剛不是很多人講,趕快補助經費,讓年輕人回鄉投票?回鄉投票不是投票一次就代表愛自己的鄉土,我退休之後被雲林的兩個鄉鎮找回去寫鄉鎮誌,的確我們的人口外流很嚴重,但不是一次性的,不是到嘉義市的圓環參與民主,那可能只是1小時,嘉義市的人口有26萬,能夠到圓環附近參與那一場的有多少人?這個都是我們可以比較開放的。因為仉教授提到,這一場是最和諧的,所以我想就是大家有一點交集,也給貴院參考,謝謝。

主席:請賴律師。

賴律師中強:主席、各位先進,感謝主席讓我再有發言的機會。今天非常高興可以聽到各位先進寶貴的意見,不管我們的想法相同或不相同。在臺灣討論投票制度,不管是要多放假一天,還是要用不在籍投票,我想這對臺灣民主是一個非常關鍵的討論。如同先進所指教的,今天公聽會的主題應該是民進黨提的強化民主投票促進法,為什麼有這麼多人關心不在籍投票?那是因為台灣民眾黨所提出來的不在籍投票法,自從交付委員會審查以後,委員會完全沒有開過任何一場公聽會,也沒有開過任何的審查會,就在上個月1212號抽出逕付二讀,然後在這個月112號,馬上很可能二、三讀闖關。麥玉珍委員剛剛已經先走了,如果可能的話,是不是我們這些學者專家一起來呼籲台灣民眾黨,讓這個法案在二、三讀闖關之前,真的可以讓社會討論?我們再來開公聽會,把這個案子送回委員會仔細討論,而不是沒有經過討論,就要這樣匆促闖關。大法官憲法法庭的判決已經指出,不議而決不是憲法所賦予立法院的議決權。今天大家在A法案的公聽會去討論民眾黨B法案的不在籍投票,這個荒謬正凸顯不議而決的荒謬!

主席:謝謝賴律師。還有沒有其他要補充的?

陳副教授方隅:謝謝主席。因為剛才麥委員提到國安、資安跟身分證件的問題,這點剛好由我來做一點補充。我有請教資安圈的朋友,他們說現在要在投票的時候,跨區進行身分認定這件事情的難度是相當高的。我要再提醒大家,在臺大有實驗過各種各式各樣的通訊投票或移轉投票等方式,每一屆都有很多的問題,所以在執行層面上一定要小心。要呼籲一下賴律師,我們今天沒有任何機會討論移轉投票又或者是不在籍投票,我們現在在討論對案,就是多放一天假讓大家更方便投票這件事情,可見其實大家有一個共識。這個共識就是希望、鼓勵大家能夠越方便投票越好,這件事情是確定的,所以作為一個對案的話,我覺得以目前多放一天假這種方式,也可以達到鼓勵大家去投票的效果。

如果我們就直接開放移轉投票或者是不在籍投票,在執行層面真的是會有非常多的問題。像剛才說到如果還要寄回,大家想想看,比如九合一選舉,原來1個投票所有9個投票箱,可是接下來除了9個投票箱,還要再加上別的縣市的,這樣加起來光是縣市長層級就變22個投票箱,從1個投票箱變22個投票箱,更何況再往下的議員層級,光是投票箱的數量就開不完了。如果還要移轉回去,我問大家一個問題就好,大家能不能夠接受現在4個小時可以開完票,可能要變成兩天、三天才能開完票?大家能不能接受這件事情?我個人覺得這個有非常、非常高度的疑慮,所以我希望我們對於不在籍投票或者是相關配套都能夠有更多的討論。那在身分認定的國安、資安問題,我覺得也是相當需要考慮的,謝謝。

主席:還有沒有?好,沒有,謝謝。

很感謝各位專家學者提供寶貴的意見,其實在座真正親自辦過選舉的應該是我,我當過臺北縣選委會總幹事4年,選舉實際操作的是我,甚至我也必須說中選會的人如果不是從地方來的,他們也沒辦過選舉。我覺得很多方向都是好的,但目前的臺灣,我們能夠一步到位嗎?我覺得這個可能後續要修法、後續要什麼或有機會再討論的話,大家可以思考一下,也請大家到時候再給我們寶貴的意見,在這邊先拜託大家。

所有出列席人員的發言與提供的書面資料及高金素梅委員所提書面資料,除刊登公報之外,我們會另外製作公聽會報告,送交本院全體委員及所有出列席委員參考。

助理教授紀和均書面資料:

教授曲兆祥書面資料:

副教授仉桂美書面資料:

教授謝政諭書面資料:

律師賴中強書面資料:

教授楊智傑書面資料:

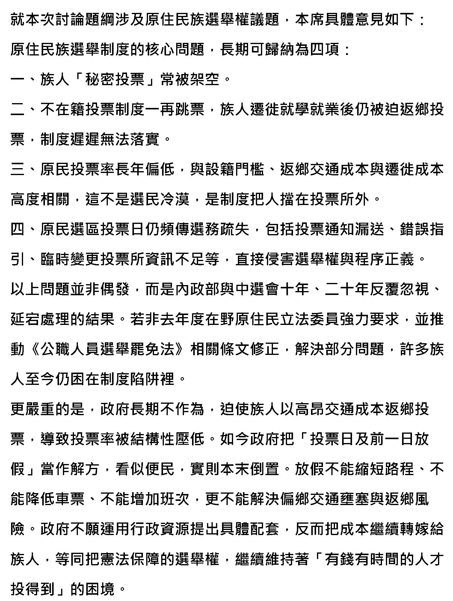
委員高金素梅書面資料:

內政部書面資料:

「強化民主投票促進法草案」公聽會報告

中央選舉委員會書面資料:

強化民主投票促進法草案公聽會書面資料

法務部書面資料:

「強化民主投票促進法草案」公聽會書面報告

數位發展部書面資料:

立法院第11屆第4會期內政委員會「強化民主投票促進法草案」公聽會書面資料

行政院人事行政總處書面資料:

「強化民主投票促進法草案」書面報告

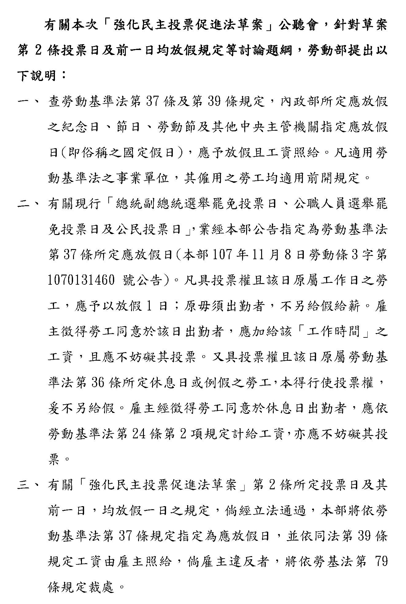
勞動部書面資料:

「強化民主投票促進法草案」公聽會書面資料

主席:再一次感謝各位的參與,謝謝大家。今天的公聽會到此結束,現在散會,謝謝。

散會1117分)