院會紀錄

立法院第11屆第4會期第18次會議紀錄

時  間 中華民國115116日(星期五)10

地  點 本院議場

主  席 韓院長國瑜

秘書 周萬來

主席:報告院會,請秘書長報告出席人數。

周秘書長萬來:報告院會,出席委員61人,已足法定人數。

主席:現在開會。

報告院會,因為本次會議議程有待溝通,因此請各黨團幹部現在立即到議場後方主席辦公室進行溝通,現在休息。

休息10時)

繼續開會1030分)

主席:報告院會,繼續開會。

因為程序委員會以本次會議的議事日程草案送院會處理,現在有黨團依本院議事成例對於本次會議議事日程草案提出異議,現在進行處理並截止收案。

報告院會,現在有黨團共識如下:

一、議程草案確認,循例依提案先後進行處理。

二、院會抽出動議,無異議,照案通過。

三、一般提案115年度中央政府總預算案新興資本支出及計畫動支案,不作提案說明,大體討論,由台灣民眾黨黨團推派1人、民進黨黨團推派3人、國民黨黨團推派3人,輪流交叉發言,每人發言時間為3分鐘,發言畢,進行處理。

四、一般提案國情報告案及公職人員選舉罷免法修正案等三案均另定期處理。

五、復議案不發言,進行處理。

六、完成協商之國軍老舊眷村改建條例修正案、公共電視法修正案,依協商結論進行處理。上開議案,完成三讀後不發言。

七、農民退休儲金條例修正案如有完成協商,於下週二院會依協商結論進行處理。

八、農產品市場交易法第三十五條條文修正案如完成協商結論,各黨團同意增列入本次會議討論事項不須協商之農產品市場交易法修正案後依序排列,進行處理。

九、本日院會處理至公共電視法修正案完畢後,院會即休息,下星期二院會不進行表決,繼續處理後續討論事項之議案,處理畢即行散會。當次院會不處理臨時提案。

黨團共識

一、議程草案確認,循例依提案先後進行處理。

二、院會抽出動議,無異議,照案通過。

三、一般提案115年度中央政府總預算案新興資本支出及計畫動支案,不作提案說明,大體討論,由台灣民眾黨黨團推派1人、民進黨黨團推派3人、國民黨黨團推派3人,輪流交叉發言,每人發言時間為3分鐘,發言畢,進行處理。

四、一般提案國情報告案及公職人員選舉罷免法修正案等三案均另定期處理。

五、復議案不發言,進行處理。

六、完成協商之國軍老舊眷村改建條例修正案、公共電視法修正案,依協商結論進行處理。上開議案,完成三讀後不發言。

七、農民退休儲金條例修正案如有完成協商,於下週二院會依協商結論進行處理。

八、農產品市場交易法第三十五條條文修正案如完成協商結論,各黨團同意增列入本次會議討論事項不須協商之農產品市場交易法修正案後依序排列,進行處理。

九、本日院會處理至公共電視法修正案完畢後,院會即休息,下星期二院會不進行表決,繼續處理後續討論事項之議案,處理畢即行散會。當次院會不處理臨時提案。

傅崐萁  羅智強  林沛祥  柯建銘  鍾佳濱  陳培瑜  黃國昌  

主席:報告院會,本次院會後續依照黨團共識進行。

先進行報告事項部分,請議事人員宣讀黨團提議內容。

民進黨黨團提案:

案由:本院民進黨黨團針對立法院第11屆第4會期第18次會議議事日程報告事項、質詢事項,擬請增列報告事項32案(如附表)。是否有當,敬請公決。

提案人:民主進步黨立法院黨團 柯建銘

附表11屆第4會期第18次會議增列報告事項

DW4932962

議(法)案名稱

1

院委員劉建國等19人擬具「衛生福利部長期照顧及社會發展署組織法草案」,請審議案

2

本院委員劉建國等19人擬具「國家醫療科技評估中心設置條例草案」,請審議案。

3

本院委員劉建國等19人擬具「衛生福利部組織法第二條、第五條及第八條條文修正草案」,請審議案。

4

本院委員劉建國等19人擬具「衛生福利部兒少及家庭支持署組織法草案」,請審議案。

5

本院委員蘇巧慧等20人擬具「警察法第五條、第六條及第九條條文修正草案」,請審議案。

6

本院委員蘇巧慧等21人擬具「太空發展法增訂第十四條之一及第十四條之二條文草案」,請審議案。

7

本院委員蘇巧慧等21人擬具「文化藝術獎助及促進條例第十五條條文修正草案」,請審議案。

8

本院委員蘇巧慧等22人擬具「身心障礙者權益保障法部分條文修正草案」,請審議案。

9

本院委員王正旭等20人擬具「人工生殖法修正草案」,請審議案。

10

本院委員王美惠等20人擬具「社會秩序維護法部分條文修正草案」,請審議案。

11

本院委員林宜瑾等27人擬具「立法委員行為法增訂第七條之一及第十條之一條文草案」,請審議案。

12

本院委員沈伯洋等19人擬具「香港澳門關係條例第十條、第十條之一及第四十七條之二條文修正草案」,請審議案。

13

本院委員李柏毅等16人擬具「立法院議事規則第三十五條條文修正草案」,請審議案。

14

本院委員林月琴等17人擬具「臺灣地區與大陸地區人民關係條例部分條文修正草案」,請審議案。

15

本院委員郭國文等17人擬具「臺灣地區與大陸地區人民關係條例第九條及第九十一條條文修正草案」,請審議案。

16

本院委員沈伯洋等19人擬具「臺灣地區與大陸地區人民關係條例第九條及第九十一條條文修正草案」,請審議案。

17

本院委員沈伯洋等18人擬具「臺灣地區與大陸地區人民關係條例第九條及第九十一條條文修正草案」,請審議案

18

本院委員黃捷等17人擬具「臺灣地區與大陸地區人民關係條例第九條及第九十一條條文修正草案」,請審議案。

19

本院委員郭昱晴等16人擬具「臺灣地區與大陸地區人民關係條例第九條及第九十一條條文修正草案」,請審議案。

20

本院委員張宏陸等18人擬具「臺灣地區與大陸地區人民關係條例第九條及第九十一條條文修正草案」,請審議案。

21

本院委員張雅琳等17人擬具「臺灣地區與大陸地區人民關係條例第九條及第九十一條條文修正草案」,請審議案。

22

本院委員林月琴等17人擬具「臺灣地區與大陸地區人民關係條例第九條及第九十一條條文修正草案」,請審議案。

23

本院委員李柏毅等19人擬具「臺灣地區與大陸地區人民關係條例第九條及第九十一條條文修正草案」,請審議案。

24

本院委員吳秉叡等19人擬具「臺灣地區與大陸地區人民關係條例第九條及第九十一條條文修正草案」,請審議案。

25

本院委員陳培瑜等17人擬具「臺灣地區與大陸地區人民關係條例第九條及第九十一條條文修正草案」,請審議案。

26

本院委員蔡易餘等17人擬具「臺灣地區與大陸地區人民關係條例第九條及第九十一條條文修正草案」,請審議案。

27

本院委員林宜瑾等27人擬具「臺灣地區與大陸地區人民關係條例第九條及第九十一條條文修正草案」,請審議案。

28

行政院函請審議「財政收支劃分法部分條文修正草案」案。

29

行政院函請審議「強化防衛韌性及不對稱戰力計畫採購特別條例草案」案。

30

行政院函請審議「社會秩序維護法部分條文修正草案」案。

31

行政院函請審議「動物保護法部分條文修正草案」案。

3DW1639460 2

行政院函請審議「發展觀光條例部分條文修正草案」案。

台灣民眾黨黨團提案:

案由:本院台灣民眾黨黨團,針對第11屆第4會期第18次會議議程報告事項及質詢事項,提議僅限列議程草案所列議案及下表所列35案。

是否有當?敬請公決。

DW8025895 案人:台灣民眾黨立法院黨團 陳昭姿

報告事項僅限列議程草案所列議案及下表所列35

DW730903

案名

1

本院委員翁曉玲等17人擬具「藥害救濟法第三條條文修正草案」,請審議案。

2

本院委員蘇清泉等25人擬具「醫療法第十二條條文修正草案」,請審議案。

3

本院委員羅明才等18人擬具「民法第一千二百二十三條條文修正草案」,請審議案。

4

本院委員羅明才等17人擬具「癌症防治法第十六條條文修正草案」,請審議案。

5

本院委員徐巧芯等17人擬具「行政院組織法第四條條文修正草案」,請審議案。

6

本院委員王育敏等19人擬具「就業保險法部分條文修正草案」,請審議案。

7

本院委員王育敏等19人擬具「老年農民福利津貼暫行條例第二條、第三條及第四條條文修正草案」,請審議案。

8

本院委員林倩綺等23人擬具「大學法第七條及第三十五條條文修正草案」,請審議案。

9

本院委員林倩綺等23人擬具「偏遠地區學校教育發展條例第八條條文修正草案」,請審議案。

10

本院委員林倩綺等23人擬具「發展觀光條例部分條文修正草案」,請審議案。

11

本院委員陳永康等18人擬具「軍人及其家屬優待條例第十九條條文修正草案」,請審議案。

12

本院委員陳永康等18人擬具「陸海空軍軍官士官服役條例第三十四條條文修正草案」,請審議案。

13

本院委員李彥秀等18人擬具「衛生福利部兒少及家庭支持署組織法草案」,請審議案。

14

本院委員羅廷瑋等16人擬具「環境影響評估法第五條條文修正草案」,請審議案。

15

本院委員鄭天財Sra Kacaw18人擬具「原住民族教育法第十一條條文修正草案」,請審議案。

16

院委員鄭天財Sra Kacaw17人擬具「發展觀光條例部分條文修正草案」,請審議案

17

本院委員陳菁徽等16人擬具「家事事件法第一百零八條條文修正草案」,請審議案。

18

本院委員陳菁徽等17人擬具「兒童及少年未來教育與發展帳戶條例部分條文修正草案」,請審議案。

19

本院委員陳菁徽等16人擬具「兒童及少年福利與權益保障法第六十九條條文修正草案」,請審議案。

20

本院委員陳菁徽等16人擬具「藥事法部分條文修正草案」,請審議案。

21

本院委員廖偉翔等17人擬具「衛生福利部長期照顧及社會發展署組織法草案」,請審議案。

22

本院委員廖偉翔等17人擬具「衛生福利部兒少及家庭支持署組織法草案」,請審議案。

23

本院委員劉建國等19人擬具「衛生福利部長期照顧及社會發展署組織法草案」,請審議案。

24

本院委員劉建國等19人擬具「國家醫療科技評估中心設置條例草案」,請審議案。

25

院委員劉建國等19人擬具「衛生福利部組織法第二條、第五條及第八條條文修正草案」,請審議案。

26

本院委員劉建國等19人擬具「衛生福利部兒少及家庭支持署組織法草案」,請審議案。

27

本院委員蘇巧慧等20人擬具「警察法第五條、第六條及第九條條文修正草案」,請審議案。

28

本院委員蘇巧慧等21人擬具「太空發展法增訂第十四條之一及第十四條之二條文草案」,請審議案。

29

本院委員蘇巧慧等21人擬具「文化藝術獎助及促進條例第十五條條文修正草案」,請審議案。

30

本院委員蘇巧慧等22人擬具「身心障礙者權益保障法部分條文修正草案」,請審議案。

31

本院委員王正旭等20人擬具「人工生殖法修正草案」,請審議案。

32

本院台灣民眾黨黨團擬具「中央廣播電臺設置條例第三條、第四條及第十九條條文修正草案」,請審議案。

33

本院台灣民眾黨黨團擬具「土地法刪除第九十七條條文草案」,請審議案。

34

行政院函請審議「動物保護法部分條文修正草案」案。

35

行政院函請審議「發展觀光條例部分條文修正草案」案。

DW5393407 民黨黨團提案:

案由:本院國民黨黨團,針對第11屆第4會期第18次會議議程報告事項及質詢事項,提議僅限列議程草案所列議案及下表所列35案。是否有當?敬請公決。

提案人:中國國民黨立法院黨團 羅智強

報告事項僅限列議程草案所列議案及下表所列35

DW5082040

案名

1

本院委員翁曉玲等17人擬具「藥害救濟法第三條條文修正草案」,請審議案。

2

本院委員蘇清泉等25人擬具「醫療法第十二條條文修正草案」,請審議案。

3

本院委員羅明才等18人擬具「民法第一千二百二十三條條文修正草案」,請審議案。

4

本院委員羅明才等17人擬具「癌症防治法第十六條條文修正草案」,請審議案。

5

本院委員徐巧芯等17人擬具「行政院組織法第四條條文修正草案」,請審議案。

6

本院委員王育敏等19人擬具「就業保險法部分條文修正草案」,請審議案。

7

本院委員王育敏等19人擬具「老年農民福利津貼暫行條例第二條、第三條及第四條條文修正草案」,請審議案。

8

本院委員林倩綺等23人擬具「大學法第七條及第三十五條條文修正草案」,請審議案。

9

本院委員林倩綺等23人擬具「偏遠地區學校教育發展條例第八條條文修正草案」,請審議案。

10

本院委員林倩綺等23人擬具「發展觀光條例部分條文修正草案」,請審議案。

11

本院委員陳永康等18人擬具「軍人及其家屬優待條例第十九條條文修正草案」,請審議案。

12

本院委員陳永康等18人擬具「陸海空軍軍官士官服役條例第三十四條條文修正草案」,請審議案。

13

院委員李彥秀等18人擬具「衛生福利部兒少及家庭支持署組織法草案」,請審議案

14

本院委員羅廷瑋等16人擬具「環境影響評估法第五條條文修正草案」,請審議案。

15

本院委員鄭天財Sra Kacaw18人擬具「原住民族教育法第十一條條文修正草案」,請審議案。

16

本院委員鄭天財Sra Kacaw17人擬具「發展觀光條例部分條文修正草案」,請審議案。

17

本院委員陳菁徽等16人擬具「家事事件法第一百零八條條文修正草案」,請審議案。

18

院委員陳菁徽等17人擬具「兒童及少年未來教育與發展帳戶條例部分條文修正草案」,請審議案。

19

院委員陳菁徽等16人擬具「兒童及少年福利與權益保障法第六十九條條文修正草案」,請審議案。

20

本院委員陳菁徽等16人擬具「藥事法部分條文修正草案」,請審議案。

21

本院委員廖偉翔等17人擬具「衛生福利部長期照顧及社會發展署組織法草案」,請審議案。

22

院委員廖偉翔等17人擬具「衛生福利部兒少及家庭支持署組織法草案」,請審議案

23

本院委員劉建國等19人擬具「衛生福利部長期照顧及社會發展署組織法草案」,請審議案。

24

本院委員劉建國等19人擬具「國家醫療科技評估中心設置條例草案」,請審議案。

25

本院委員劉建國等19人擬具「衛生福利部組織法第二條、第五條及第八條條文修正草案」,請審議案。

26

院委員劉建國等19人擬具「衛生福利部兒少及家庭支持署組織法草案」,請審議案

27

本院委員蘇巧慧等20人擬具「警察法第五條、第六條及第九條條文修正草案」,請審議案。

28

院委員蘇巧慧等21人擬具「太空發展法增訂第十四條之一及第十四條之二條文草案」,請審議案。

29

本院委員蘇巧慧等21人擬具「文化藝術獎助及促進條例第十五條條文修正草案」,請審議案。

30

院委員蘇巧慧等22人擬具「身心障礙者權益保障法部分條文修正草案」,請審議案

31

本院委員王正旭等20人擬具「人工生殖法修正草案」,請審議案。

32

本院台灣民眾黨黨團擬具「中央廣播電臺設置條例第三條、第四條及第十九條條文修正草案」,請審議案。

33

本院台灣民眾黨黨團擬具「土地法刪除第九十七條條文草案」,請審議案。

34

行政院函請審議「動物保護法部分條文修正草案」案。

35

行政院函請審議「發展觀光條例部分條文修正草案」案。

DW4118098 席:報告院會,我們依照先後處理各黨團提議。

請問院會,對民進黨黨團提議通過有無異議?(有)有異議,進行表決。

按鈴7分鐘,並分發表決卡,現在開始按鈴。

(按鈴)

主席:報告院會,按鈴7分鐘時間已到,開始進行表決。請問是否每位委員都有拿到表決卡?都有拿到表決卡,開始進行表決。

現在針對民進黨黨團提議,現有民進黨黨團要求記名表決,贊成按贊成,反對按反對,時間1分鐘,現在開始。

(進行表決)

主席:報告院會,報告表決結果:出席委員107位,贊成48位,反對59位,贊成者少數,民進黨黨團提議不通過。

表決結果名單:

會議名稱:立法院第11屆第4會期第18次會議  表決型態:記名表決

表決時間:中華民國115116日 上午104232

表決議題:議事日程草案報告事項及質詢事項

     民進黨黨團提議

表決結果:出席人數:107  贊成人數:48  反對人數:59  棄權人數:0

贊成:

張雅琳  林月琴  陳培瑜  柯建銘  鍾佳濱  伍麗華Saidhai Tahovecahe    郭昱晴  吳思瑤  沈伯洋  范 雲  邱志偉  黃秀芳  李坤城  王義川  陳秀寳  徐富癸  王世堅  羅美玲  蔡易餘  莊瑞雄  郭國文  陳俊宇  吳沛憶  賴瑞隆  陳素月  李柏毅  陳 瑩  陳冠廷  陳亭妃  王美惠  劉建國  林岱樺  賴惠員  黃 捷  林淑芬  王正旭  林楚茵  王定宇  吳琪銘  許智傑  張宏陸  吳秉叡  李昆澤  蔡其昌  邱議瑩  林宜瑾  蘇巧慧  沈發惠

反對:

傅崐萁  羅智強  林沛祥  謝龍介  涂權吉  馬文君  林憶君  麥玉珍  劉書彬  林國成  陳昭姿  黃國昌  黃珊珊  張啓楷  高金素梅 林思銘  邱若華  鄭天財Sra Kacaw   鄭正鈐  謝衣鳯  張嘉郡  洪孟楷  王鴻薇  呂玉玲  陳雪生  黃建賓  黃健豪  葉元之  陳永康  賴士葆  陳菁徽  萬美玲  廖偉翔  蘇清泉  黃 仁  魯明哲  李彥秀  吳宗憲  邱鎮軍  徐欣瑩  盧縣一  廖先翔  陳玉珍  林德福  楊瓊瓔  陳超明  林倩綺  顏寬恒  羅明才  翁曉玲  葛如鈞  張智倫  羅廷瑋  徐巧芯  許宇甄  柯志恩  牛煦庭  王育敏  游 顥

棄權:

主席:報告院會,現在進行處理台灣民眾黨黨團僅限列之提議,因為國民黨黨團提議與台灣民眾黨黨團提議相同,我們一併進行處理。請問院會,針對台灣民眾黨黨團、國民黨黨團提議通過有無異議?(有)有異議,進行表決。

針對台灣民眾黨黨團、國民黨黨團提議,現有民進黨黨團、台灣民眾黨黨團要求記名表決,贊成按贊成,反對按反對,時間1分鐘,現在開始。

(進行表決)

主席:報告表決結果:出席委員107人,贊成59人,反對48人,贊成者多數,台灣民眾黨黨團、國民黨黨團提議照案通過。

表決結果名單:

會議名稱:立法院第11屆第4會期第18次會議  表決型態:記名表決

表決時間:中華民國115116日 上午104433

表決議題:議事日程草案報告事項及質詢事項

     台灣民眾黨黨團國民黨黨團提議

表決結果:出席人數:107  贊成人數:59  反對人數:48  棄權人數:0

贊成:

傅崐萁  羅智強  林沛祥  謝龍介  涂權吉  馬文君  林憶君  麥玉珍  劉書彬  林國成  陳昭姿  黃國昌  黃珊珊  張啓楷  高金素梅 林思銘  邱若華  鄭天財Sra Kacaw   鄭正鈐  謝衣鳯  張嘉郡  洪孟楷  王鴻薇  呂玉玲  陳雪生  黃建賓  黃健豪  葉元之  陳永康  賴士葆  陳菁徽  萬美玲  廖偉翔  蘇清泉  黃 仁  魯明哲  李彥秀  吳宗憲  邱鎮軍  徐欣瑩  盧縣一  廖先翔  陳玉珍  林德福  楊瓊瓔  陳超明  林倩綺  顏寬恒  羅明才  翁曉玲  葛如鈞  張智倫  羅廷瑋  徐巧芯  許宇甄  柯志恩  牛煦庭  王育敏  游 顥

反對:

張雅琳  林月琴  陳培瑜  柯建銘  鍾佳濱  伍麗華Saidhai Tahovecahe    郭昱晴  吳思瑤  沈伯洋  范 雲  邱志偉  黃秀芳  李坤城  王義川  陳秀寳  徐富癸  王世堅  羅美玲  蔡易餘  莊瑞雄  郭國文  陳俊宇  吳沛憶  賴瑞隆  陳素月  李柏毅  陳 瑩  陳冠廷  陳亭妃  王美惠  劉建國  林岱樺  賴惠員  黃 捷  林淑芬  王正旭  林楚茵  王定宇  吳琪銘  許智傑  張宏陸  吳秉叡  李昆澤  蔡其昌  邱議瑩  林宜瑾  蘇巧慧  沈發惠

棄權:

主席:本次會議議事日程報告事項、質詢事項照台灣民眾黨黨團、國民黨黨團提議通過。

報告院會,繼續處理討論事項部分,依先後處理各黨團提議。現在處理民進黨黨團討論事項提議共1案,請議事人員宣讀提議內容。

民進黨黨團提案:

案由:本院民進黨黨團,針對第11屆第4會期第18次會議議事日程討論事項,擬請僅限列如表列11案。是否有當,敬請公決。

提案人:民主進步黨立法院黨團 柯建銘

附表11屆第4會期第18次會議討論事項

DW6378092

議案

本院台灣民眾黨黨團,依立法院議事規則第42條,針對立法院第11屆第4會期第2次會議議事日程報告事項第29案院會所作決定,提出復議。

【行政院函請審議「115年度中央政府總預算案(含附屬單位預算及綜計表─營業及非營業部分)】

本院民進黨黨團,有鑑於中國當局於20251229日至30日間,無視區域責任與國際規範,恣意發動針對我國之軍事演習,連日以軍機、軍艦及海警船大舉侵擾我國周邊海空域、衝擊國際海空旅運安全。中國此舉不僅無視《聯合國憲章》關於「禁止在國際關係上使用威脅或武力」之基本原則,更係意圖以暴力、脅迫手段單方面破壞台海及印太區域和平穩定的現狀,立法院代表中華民國全體國民對此提出強烈抗議,爰建請院會作成決議如下:「一、針對中國在我國周邊發動針對性軍事演習,干擾我國民航航道與海上交通,影響我國人民生命財產安全,表達最嚴厲的譴責,並要求中國立即停止對我國威脅挑釁,切勿誤判情勢,意圖以武力改變現狀。二、作為國際社會負責任的一員,中華民國長期致力於維護區域和平與繁榮,從未挑釁、製造區域紛爭。然而,北京當局一再無視我國政府與人民釋出的善意,持續非理性的軍事行動進行恫嚇,這不僅嚴重傷害台灣人民的情感,更加深兩岸隔閡,近來接連對日本、菲律賓及我國之威脅迫嚇,更自證其為破壞國際秩序的『麻煩製造者』。面對中國持續升高的軍事威脅與灰色地帶侵擾,中華民國立法院秉持『同島一命』之精神,無分朝野黨派,堅定支持強化我國國防戰力與社會韌性,並將持續推動相關國安法制建設,以確保國家安全。三、呼籲國際社會正視中國威權主義對外擴張之風險,共同遏止威權勢力破壞以規則為基礎的國際秩序,以維護印太區域的自由、開放與繁榮。」。是否有當,請公決案。

本院民進黨黨團,鑑於立法委員行使立法權及政府機關有關法律案、預算案等之提案權,均為憲法所賦予,不容任意剝奪。而「立法院組織法」第七條設置程序委員會的目的,原係為立法委員或政府機關所提出法律案、預算案、一般提案等各種議案進行程序性的安排,「立法院程序委員會組織規程」第四條明定程序委員會之職掌包括確認各種提案與人民請願案在手續、形式上是否完備,以及議案是否合併、或議案如何分案至各常設委員會等。惟本屆立法院程序委員會,在國民黨黨團及台灣民眾黨黨團委員主導下,變相對於委員或政府提案進行實質審查,本屆民進黨立委所提民意代表赴中申報等國安相關法案,合計在程序委員會遭封殺近500次,行政院函請立法院審議之「財政收支劃分法部分條文修正草案」也遭杯葛,無法列入院會議程。程序委員會實質就法案內容決定可否列入院會議程,已逾越其議案形式要件審查之制度功能,成為「立法院太上委員會」,對此表達嚴正抗議,程序委員會不應剝奪憲法賦予立法委員之立法權及政府機關之提案權。爰建請院會作成決議:「針對程序委員會阻擋議案排入院會一事,請本院韓院長召集黨團協商,務使本院程序委員會之進行合於議案形式要件審查之職權,俾以維護憲政體制。」是否有當?請公決案。

()本院經濟委員會報告併案審查委員謝衣鳯等16人、委員郭國文等17人分別擬具「農民退休儲金條例第七條條文修正草案」、委員蔡易餘等20人及委員陳亭妃等19人分別擬具「農民退休儲金條例第二條及第七條條文修正草案」案。

()本院委員張嘉郡等17人擬具「農民退休儲金條例第二條及第七條條文修正草案」,請審議案。

()本院委員林倩綺等19人擬具「農民退休儲金條例第二條及第七條條文修正草案」,請審議案。

()本院委員徐富癸等16人擬具「農民退休儲金條例第二條及第七條條文修正草案」,請審議案。

()本院委員楊瓊瓔等30人擬具「農民退休儲金條例第七條條文修正草案」,請審議案

()本院委員盧縣一等16人擬具「農民退休儲金條例第二條及第七條條文修正草案」,請審議案。

()本院委員顏寬恒等17人擬具「農民退休儲金條例第二條及第七條條文修正草案」,請審議案。

()本院委員莊瑞雄等22人擬具「農民退休儲金條例第二條及第七條條文修正草案」,請審議案。

()本院委員郭昱晴等16人擬具「農民退休儲金條例第二條及第七條條文修正草案」,請審議案。

()本院委員邱議瑩等18人擬具「農民退休儲金條例第七條條文修正草案」,請審議案。

(十一)本院委員翁曉玲等16人擬具「農民退休儲金條例第二條及第七條條文修正草案」,請審議案。

(十二)院委員邱議瑩等21人擬具「農民退休儲金條例部分條文修正草案」,請審議案

(十三)本院委員陳亭妃等16人擬具「農民退休儲金條例部分條文修正草案」,請審議案

(十四)行政院函請審議「農民退休儲金條例第二條及第七條條文修正草案」案。

(十五)本院委員林俊憲等21人擬具「農民退休儲金條例第二條及第七條條文修正草案」,請審議案。

(十六)院委員賴瑞隆等18人擬具「農民退休儲金條例第二條及第七條條文修正草案」,請審議案。

(十七)院委員郭國文等21人擬具「農民退休儲金條例部分條文修正草案」,請審議案

(十八)本院委員黃秀芳等22人擬具「農民退休儲金條例部分條文修正草案」,請審議案。

(十九)本院委員陳俊宇等20人擬具「農民退休儲金條例第二條及第七條條文修正草案」,請審議案。

(二十)本院委員劉建國等19人擬具「農民退休儲金條例部分條文修正草案」,請審議案

(二十一)本院委員王美惠等22人擬具「農民退休儲金條例第二條及第七條條文修正草案」,請審議案。

(二十二)本院委員許宇甄等19人擬具「農民退休儲金條例第二條及第七條條文修正草案」,請審議案。

(二十三)本院委員鄭天財Sra Kacaw25人擬具「農民退休儲金條例第二條及第七條條文修正草案」,請審議案。

(二十四)本院委員鄭天財Sra Kacaw17人擬具「農民退休儲金條例第九條及第十四條條文修正草案」,請審議案。

(二十五)本院委員邱鎮軍等19人擬具「農民退休儲金條例第二條及第七條條文修正草案」,請審議案。

(二十六)本院委員丁學忠等16人擬具「農民退休儲金條例第二條及第七條條文修正草案」,請審議案。

本院司法及法制、交通委員會報告審查委員李昆澤等19人擬具「交通部航港局組織法第六條條文修正草案」案。

本院司法及法制、交通委員會報告審查委員李昆澤等19人擬具「交通部高速公路局組織法第七條條文修正草案」案。

本院司法及法制、交通委員會報告審查委員李昆澤等18人擬具「交通部公路局組織法第七條條文修正草案」案。

本院交通委員會報告併案審查委員羅美玲等18人擬具「商港法第二條條文修正草案」及委員林岱樺等18人擬具「商港法第五十三條條文修正草案」案。

本院經濟委員會報告審查委員陳亭妃等16人擬具「農業科技園區設置管理條例增訂第十五條之一條文草案」案。

本院經濟委員會報告併案審查委員陳亭妃等16人擬具「農產品市場交易法第六條及第三十五條條文修正草案」、委員邱議瑩等20人擬具「農產品市場交易法第十五條條文修正草案」及委員陳瑩等16人擬具「農產品市場交易法第十條條文修正草案」案。

DW7611200

本院經濟委員會報告審查委員陳冠廷等30人擬具「農產品市場交易法第三十五條條文修正草案」案。

主席:請問院會,對民進黨黨團提議有無異議?(有)有異議,進行表決。現有民進黨黨團要求記名表決,贊成民進黨黨團提議請按贊成,反對按反對,時間1分鐘,現在開始。

(進行表決)

主席:報告表決結果:出席108位,贊成48位,反對60位,贊成者少數,民進黨黨團提議不通過

表決結果名單:

會議名稱:立法院第11屆第4會期第18次會議  表決型態:記名表決

表決時間:中華民國115116日 上午104644

表決議題:議事日程草案討論事項

     民進黨黨團提議

表決結果:出席人數:108  贊成人數:48  反對人數:60  棄權人數:0

贊成:

張雅琳  林月琴  陳培瑜  柯建銘  鍾佳濱  伍麗華Saidhai Tahovecahe    郭昱晴  吳思瑤  沈伯洋  范 雲  邱志偉  黃秀芳  林俊憲  李坤城  王義川  陳秀寳  徐富癸  王世堅  羅美玲  莊瑞雄  郭國文  陳俊宇  吳沛憶  賴瑞隆  陳素月  李柏毅  陳 瑩  陳冠廷  陳亭妃  王美惠  劉建國  林岱樺  賴惠員  黃 捷  林淑芬  王正旭  林楚茵  王定宇  吳琪銘  許智傑  張宏陸  吳秉叡  李昆澤  蔡其昌  邱議瑩  林宜瑾  蘇巧慧  沈發惠

反對:

傅崐萁  羅智強  林沛祥  謝龍介  涂權吉  馬文君  林憶君  麥玉珍  劉書彬  林國成  陳昭姿  黃國昌  黃珊珊  張啓楷  高金素梅 林思銘  邱若華  鄭天財Sra Kacaw   鄭正鈐  謝衣鳯  蔡易餘  張嘉郡  洪孟楷  王鴻薇  呂玉玲  陳雪生  黃建賓  黃健豪  葉元之  陳永康  賴士葆  陳菁徽  萬美玲  廖偉翔  蘇清泉  黃 仁  魯明哲  李彥秀  吳宗憲  邱鎮軍  徐欣瑩  盧縣一  廖先翔  陳玉珍  林德福  楊瓊瓔  陳超明  林倩綺  顏寬恒  羅明才  翁曉玲  葛如鈞  張智倫  羅廷瑋  徐巧芯  許宇甄  柯志恩  牛煦庭  王育敏  游 顥

棄權:

主席:報告院會,林俊憲委員發表聲明,對剛才表決與民進黨黨團意見一致,列入公報紀錄。

現在進行處理台灣民眾黨黨團僅限列之提議,因國民黨黨團提議與台灣民眾黨黨團提議相同,我們一併進行處理,請議事人員一併宣讀提議內容。

台灣民眾黨黨團提案:

案由:本院台灣民眾黨黨團,針對第11屆第4會期第18次會議議事日程討論事項,提議僅限列如附表12案。是否有當?敬請公決。

提案人:台灣民眾黨立法院黨團 陳昭姿

11屆第4會期第18次會議議事日程草案討論事項

DW9909915

案由

1

本院國民黨黨團、台灣民眾黨黨團,有鑑於國際風雲詭譎,兩岸兵凶戰危,115年度中央政府總預算案行政院卻惡意違法拒不編列以生命保家衛國的志願役軍人加薪及警消退休金替代率提高之預算,不但至今未提出其他可行之替代方式,甚至以各種毀憲亂政的手法企圖閹割多數民意,頻頻散布不實言論造成社會對立,實不足取。

我國預算程序有「不關門機制」的設計,依預算法第54條定有明文。爰建請院會作成決議:「115年度總預算案中,具有急迫性及攸關重大民生之新興資本支出及新增計畫(如附件),本院同意先行予以動支。」俾以補救行政院怠於推動政務,消極不作為之行徑,影響國計民生。是否有當?請公決案。

2

()本院國民黨黨團,建請院會作成決議:「依『中華民國憲法增修條文』第四條及『立法院職權行使法』第十五條之一規定,邀請賴清德總統赴立法院就攸關國家安全之重大國安事項及天價軍購提出國情報告,並接受委員諮詢,以釋群疑,落實憲法賦予國會的監督權。」是否有當?請公決案。

()本院台灣民眾黨黨團,建請院會作成決議:「本院於審議『強化防衛韌性及不對稱戰力計畫採購特別條例暨特別預算案』前,應請賴清德總統履行20231230日於總統候選人電視辯論會所作之承諾:『總統都有義務應立法院的要求到國會進行國情報告,接受立法委員的國情諮詢』,至立法院就國家安全、兩岸情勢、對美軍購與國防預算規劃進行國情報告,並接受立法委員之諮詢。」是否有當?請公決案

3

本院民進黨黨團,針對第11屆第4會期第16次會議報告事項第119案委員翁曉玲等19人擬具「公民投票法第十五條條文修正草案」院會所作之決定提出復議。是否有當?請公決案。

4

院委員羅智強等24人擬具「國軍老舊眷村改建條例第三條條文修正草案」,請審議案

5

()本院台灣民眾黨黨團擬具「公共電視法第十六條及第四十九條條文修正草案」,請審議案。

()本院委員羅智強等16人擬具「公共電視法第十六條條文修正草案」,請審議案。

6

()本院經濟委員會報告併案審查委員謝衣鳯等16人、委員郭國文等17人分別擬具「農民退休儲金條例第七條條文修正草案」、委員蔡易餘等20人及委員陳亭妃等19人分別擬具「農民退休儲金條例第二條及第七條條文修正草案」案。

()本院委員張嘉郡等17人擬具「農民退休儲金條例第二條及第七條條文修正草案」,請審議案。

()本院委員林倩綺等19人擬具「農民退休儲金條例第二條及第七條條文修正草案」,請審議案。

()本院委員徐富癸等16人擬具「農民退休儲金條例第二條及第七條條文修正草案」,請審議案。

()本院委員楊瓊瓔等30人擬具「農民退休儲金條例第七條條文修正草案」,請審議案。

()本院委員盧縣一等16人擬具「農民退休儲金條例第二條及第七條條文修正草案」,請審議案。

()本院委員顏寬恒等17人擬具「農民退休儲金條例第二條及第七條條文修正草案」,請審議案。

()本院委員莊瑞雄等22人擬具「農民退休儲金條例第二條及第七條條文修正草案」,請審議案。

()本院委員郭昱晴等16人擬具「農民退休儲金條例第二條及第七條條文修正草案」,請審議案。

()本院委員邱議瑩等18人擬具「農民退休儲金條例第七條條文修正草案」,請審議案。

(十一)本院委員翁曉玲等16人擬具「農民退休儲金條例第二條及第七條條文修正草案」,請審議案。

(十二)本院委員邱議瑩等21人擬具「農民退休儲金條例部分條文修正草案」,請審議案。

(十三)本院委員陳亭妃等16人擬具「農民退休儲金條例部分條文修正草案」,請審議案。

(十四)行政院函請審議「農民退休儲金條例第二條及第七條條文修正草案」案。

(十五)本院委員林俊憲等21人擬具「農民退休儲金條例第二條及第七條條文修正草案」,請審議案。

(十六)本院委員賴瑞隆等18人擬具「農民退休儲金條例第二條及第七條條文修正草案」,請審議案。

(十七)本院委員郭國文等21人擬具「農民退休儲金條例部分條文修正草案」,請審議案。

(十八)本院委員黃秀芳等22人擬具「農民退休儲金條例部分條文修正草案」,請審議案。

(十九)本院委員陳俊宇等20人擬具「農民退休儲金條例第二條及第七條條文修正草案」,請審議案。

(二十)本院委員劉建國等19人擬具「農民退休儲金條例部分條文修正草案」,請審議案。

(二十一)本院委員王美惠等22人擬具「農民退休儲金條例第二條及第七條條文修正草案」,請審議案。

(二十二)本院委員許宇甄等19人擬具「農民退休儲金條例第二條及第七條條文修正草案」,請審議案。

(二十三)本院委員鄭天財Sra Kacaw25人擬具「農民退休儲金條例第二條及第七條條文修正草案」,請審議案。

(二十四)本院委員鄭天財Sra Kacaw17人擬具「農民退休儲金條例第九條及第十四條條文修正草案」,請審議案。

(二十五)本院委員邱鎮軍等19人擬具「農民退休儲金條例第二條及第七條條文修正草案」,請審議案。

(二十六)本院委員丁學忠等16人擬具「農民退休儲金條例第二條及第七條條文修正草案」,請審議案。

7

本院內政委員會報告審查委員楊曜等17人擬具「公職人員選舉罷免法第六十七條及第六十九條條文修正草案」案。

8

本院內政委員會報告審查委員蘇清泉等23人擬具「公職人員選舉罷免法第六十九條條文修正草案」案。

9

本院內政委員會報告審查台灣民眾黨黨團擬具「公職人員選舉罷免法第三十二條及第四十三條條文修正草案」案。

10

本院交通委員會報告併案審查委員羅美玲等18人擬具「商港法第二條條文修正草案」及委員林岱樺等18人擬具「商港法第五十三條條文修正草案」案。

11

本院經濟委員會報告審查委員陳亭妃等16人擬具「農業科技園區設置管理條例增訂第十五條之一條文草案」案。

1DW1397101 2

本院經濟委員會報告併案審查委員陳亭妃等16人擬具「農產品市場交易法第六條及第三十五條條文修正草案」、委員邱議瑩等20人擬具「農產品市場交易法第十五條條文修正草案」及委員陳瑩等16人擬具「農產品市場交易法第十條條文修正草案」案。

國民黨黨團提案:

案由:本院國民黨黨團,針對第11屆第4會期第18次會議議事日程討論事項,提議僅限列如附表共12案。是否有當?敬請公決。

提案人:中國國民黨立法院黨團 羅智強

11屆第4會期第18次會議議事日程草案討論事項

DW2506617

案由

1

本院國民黨黨團、台灣民眾黨黨團,有鑑於國際風雲詭譎,兩岸兵凶戰危,115年度中央政府總預算案行政院卻惡意違法拒不編列以生命保家衛國的志願役軍人加薪及警消退休金替代率提高之預算,不但至今未提出其他可行之替代方式,甚至以各種毀憲亂政的手法企圖閹割多數民意,頻頻散佈不實言論造成社會對立,實不足取。我國預算程序有「不關門機制」的設計,依預算法第54條定有明文。爰建請院會作成決議:「115年度總預算案中,具有急迫性及攸關重大民生之新興資本支出及新增計畫(如附件),本院同意先行予以動支。」,俾以補救行政院怠於推動政務,消極不作為之行徑,影響國計民生。是否有當?請公決案。

2

()本院國民黨黨團,建請院會作成決議:「依『中華民國憲法增修條文』第四條及『立法院職權行使法』第十五條之一規定,邀請賴清德總統赴立法院就攸關國家安全之重大國安事項及天價軍購提出國情報告,並接受委員諮詢,以釋群疑,落實憲法賦予國會的監督權。」是否有當?請公決案。

()本院台灣民眾黨黨團,建請院會作成決議:「本院於審議『強化防衛韌性及不對稱戰力計畫採購特別條例暨特別預算案』前,應請賴清德總統履行20231230日於總統候選人電視辯論會所作之承諾:『總統都有義務應立法院的要求到國會進行國情報告,接受立法委員的國情諮詢』,至立法院就國家安全、兩岸情勢、對美軍購與國防預算規劃進行國情報告,並接受立法委員之諮詢。」是否有當?請公決案

3

本院民進黨黨團,針對第11屆第4會期第16次會議報告事項第119案委員翁曉玲等19人擬具「公民投票法第十五條條文修正草案」院會所作之決定提出復議。是否有當?請公決案。

4

本院委員羅智強等24人擬具「國軍老舊眷村改建條例第三條條文修正草案」,請審議案

5

()本院台灣民眾黨黨團擬具「公共電視法第十六條及第四十九條條文修正草案」,請審議案。

()本院委員羅智強等16人擬具「公共電視法第十六條條文修正草案」,請審議案。

6

()本院經濟委員會報告併案審查委員謝衣鳯等16人、委員郭國文等17人分別擬具「農民退休儲金條例第七條條文修正草案」、委員蔡易餘等20人及委員陳亭妃等19人分別擬具「農民退休儲金條例第二條及第七條條文修正草案」案。

()本院委員張嘉郡等17人擬具「農民退休儲金條例第二條及第七條條文修正草案」,請審議案。

()本院委員林倩綺等19人擬具「農民退休儲金條例第二條及第七條條文修正草案」,請審議案。

()本院委員徐富癸等16人擬具「農民退休儲金條例第二條及第七條條文修正草案」,請審議案。

()本院委員楊瓊瓔等30人擬具「農民退休儲金條例第七條條文修正草案」,請審議案。

()本院委員盧縣一等16人擬具「農民退休儲金條例第二條及第七條條文修正草案」,請審議案。

()本院委員顏寬恒等17人擬具「農民退休儲金條例第二條及第七條條文修正草案」,請審議案。

()本院委員莊瑞雄等22人擬具「農民退休儲金條例第二條及第七條條文修正草案」,請審議案。

()本院委員郭昱晴等16人擬具「農民退休儲金條例第二條及第七條條文修正草案」,請審議案。

()本院委員邱議瑩等18人擬具「農民退休儲金條例第七條條文修正草案」,請審議案。

(十一)本院委員翁曉玲等16人擬具「農民退休儲金條例第二條及第七條條文修正草案」,請審議案。

(十二)本院委員邱議瑩等21人擬具「農民退休儲金條例部分條文修正草案」,請審議案。

(十三)本院委員陳亭妃等16人擬具「農民退休儲金條例部分條文修正草案」,請審議案。

(十四)行政院函請審議「農民退休儲金條例第二條及第七條條文修正草案」案。

(十五)本院委員林俊憲等21人擬具「農民退休儲金條例第二條及第七條條文修正草案」,請審議案。

(十六)本院委員賴瑞隆等18人擬具「農民退休儲金條例第二條及第七條條文修正草案」,請審議案。

(十七)本院委員郭國文等21人擬具「農民退休儲金條例部分條文修正草案」,請審議案。

(十八)本院委員黃秀芳等22人擬具「農民退休儲金條例部分條文修正草案」,請審議案。

(十九)本院委員陳俊宇等20人擬具「農民退休儲金條例第二條及第七條條文修正草案」,請審議案。

(二十)院委員劉建國等19人擬具「農民退休儲金條例部分條文修正草案」,請審議案

(二十一)本院委員王美惠等22人擬具「農民退休儲金條例第二條及第七條條文修正草案」,請審議案。

(二十二)本院委員許宇甄等19人擬具「農民退休儲金條例第二條及第七條條文修正草案」,請審議案。

(二十三)本院委員鄭天財Sra Kacaw25人擬具「農民退休儲金條例第二條及第七條條文修正草案」,請審議案。

(二十四)本院委員鄭天財Sra Kacaw17人擬具「農民退休儲金條例第九條及第十四條條文修正草案」,請審議案。

(二十五)本院委員邱鎮軍等19人擬具「農民退休儲金條例第二條及第七條條文修正草案」,請審議案。

(二十六)本院委員丁學忠等16人擬具「農民退休儲金條例第二條及第七條條文修正草案」,請審議案。

7

本院內政委員會報告審查委員楊曜等17人擬具「公職人員選舉罷免法第六十七條及第六十九條條文修正草案」案。

8

本院內政委員會報告審查委員蘇清泉等23人擬具「公職人員選舉罷免法第六十九條條文修正草案」案。

9

本院內政委員會報告審查台灣民眾黨黨團擬具「公職人員選舉罷免法第三十二條及第四十三條條文修正草案」案。

10

本院交通委員會報告併案審查委員羅美玲等18人擬具「商港法第二條條文修正草案」及委員林岱樺等18人擬具「商港法第五十三條條文修正草案」案。

11

本院經濟委員會報告審查委員陳亭妃等16人擬具「農業科技園區設置管理條例增訂第十五條之一條文草案」案。

12

本院經濟委員會報告併案審查委員陳亭妃等16人擬具「農產品市場交易法第六條及第三十五條條文修正草案」、委員邱議瑩等20人擬具「農產品市場交易法第十五條條文修正草案」及委員陳瑩等16人擬具「農產品市場交易法第十條條文修正草案」案。

DW3658823 席:請問院會,針對台灣民眾黨黨團、國民黨黨團提議有無異議?(有)有異議,進行表決。

針對台灣民眾黨黨團、國民黨黨團提議,現在有民進黨黨團、台灣民眾黨黨團要求記名表決。開始進行記名表決,贊成按贊成,反對按反對,時間1分鐘,現在開始。

(進行表決)

主席:報告院會,報告表決結果:出席108位,贊成59位,反對49位,贊成者多數,台灣民眾黨黨團、國民黨黨團提議照案通過。

表決結果名單:

會議名稱:立法院第11屆第4會期第18次會議  表決型態:記名表決

表決時間:中華民國115116日 上午104908

表決議題:議事日程草案討論事項

     台灣民眾黨黨團國民黨黨團提議

表決結果:出席人數:108  贊成人數:59  反對人數:49  棄權人數:0

贊成:

傅崐萁  羅智強  林沛祥  謝龍介  涂權吉  馬文君  林憶君  麥玉珍  劉書彬  林國成  陳昭姿  黃國昌  黃珊珊  張啓楷  高金素梅 林思銘  邱若華  鄭天財Sra Kacaw   鄭正鈐  謝衣鳯  張嘉郡  洪孟楷  王鴻薇  呂玉玲  陳雪生  黃建賓  黃健豪  葉元之  陳永康  賴士葆  陳菁徽  萬美玲  廖偉翔  蘇清泉  黃 仁  魯明哲  李彥秀  吳宗憲  邱鎮軍  徐欣瑩  盧縣一  廖先翔  陳玉珍  林德福  楊瓊瓔  陳超明  林倩綺  顏寬恒  羅明才  翁曉玲  葛如鈞  張智倫  羅廷瑋  徐巧芯  許宇甄  柯志恩  牛煦庭  王育敏  游 顥

反對:

張雅琳  林月琴  陳培瑜  柯建銘  鍾佳濱  伍麗華Saidhai Tahovecahe    郭昱晴  吳思瑤  沈伯洋  范 雲  邱志偉  黃秀芳  林俊憲  李坤城  王義川  陳秀寳  徐富癸  王世堅  羅美玲  蔡易餘  莊瑞雄  郭國文  陳俊宇  吳沛憶  賴瑞隆  陳素月  李柏毅  陳 瑩  陳冠廷  陳亭妃  王美惠  劉建國  林岱樺  賴惠員  黃 捷  林淑芬  王正旭  林楚茵  王定宇  吳琪銘  許智傑  張宏陸  吳秉叡  李昆澤  蔡其昌  邱議瑩  林宜瑾  蘇巧慧  沈發惠

棄權:

主席:本次會議議事日程討論事項照台灣民眾黨黨團、國民黨黨團提議通過,本次會議議事日程確定。

現在進行報告事項。

報 告 事 項

一、宣讀本院第11屆第4會期第17次會議議事錄。(全文見本期議事錄)

主席:報告院會,針對第4會期第17次會議議事錄,並沒有委員或黨團提出錯誤或遺漏之處。現在作以下決定:第4會期第17次會議議事錄確定。

現在處理增列部分,請宣讀第一案。

增列報告事項

一、本院委員翁曉玲等17人擬具「藥害救濟法第三條條文修正草案」,請審議案。

議事處意見:擬請院會將本案交社會福利及衛生環境委員會審查。

主席:請問院會,對本案照議事處意見處理,有無異議?(無)無異議,通過。

二、本院委員蘇清泉等25人擬具「醫療法第十二條條文修正草案」,請審議案。

議事處意見:擬請院會將本案交社會福利及衛生環境委員會審查。

主席:國民黨黨團提議本案逕付二讀,與相關提案併案協商,請問院會,有無異議?(無)無異議,本案逕付二讀,與相關提案併案協商。

三、本院委員羅明才等18人擬具「民法第一千二百二十三條條文修正草案」,請審議案。

議事處意見:擬請院會將本案交司法及法制委員會審查。

主席:請問院會,對本案照議事處意見處理,有無異議?(無)無異議,通過。

四、本院委員羅明才等17人擬具「癌症防治法第十六條條文修正草案」,請審議案。

議事處意見:擬請院會將本案交社會福利及衛生環境委員會審查。

主席:請問院會,對本案照議事處意見處理,有無異議?(無)無異議,通過。

五、本院委員徐巧芯等17人擬具「行政院組織法第四條條文修正草案」,請審議案。

議事處意見:擬請院會將本案交司法及法制委員會審查。

主席:請問院會,對本案照議事處意見處理,有無異議?(無)無異議,通過。

六、本院委員王育敏等19人擬具「就業保險法部分條文修正草案」,請審議案。

議事處意見:擬請院會將本案交社會福利及衛生環境委員會審查。

主席:請問院會,對本案照議事處意見處理,有無異議?(無)無異議,通過。

七、本院委員王育敏等19人擬具「老年農民福利津貼暫行條例第二條、第三條及第四條條文修正草案」,請審議案。

議事處意見:擬請院會將本案交社會福利及衛生環境、經濟、內政三委員會審查。

主席:請問院會,對本案照議事處意見處理,有無異議?(無)無異議,通過。

八、本院委員林倩綺等23人擬具「大學法第七條及第三十五條條文修正草案」,請審議案。

議事處意見:擬請院會將本案交教育及文化委員會審查。

主席:請問院會,對本案照議事處意見處理,有無異議?(無)無異議,通過。

九、本院委員林倩綺等23人擬具「偏遠地區學校教育發展條例第八條條文修正草案」,請審議案

議事處意見:擬請院會將本案交教育及文化委員會審查。

主席:請問院會,對本案照議事處意見處理,有無異議?(無)無異議,通過。

十、本院委員林倩綺等23人擬具「發展觀光條例部分條文修正草案」,請審議案。

議事處意見:擬請院會將本案交交通委員會審查。

主席:請問院會,對本案照議事處意見處理,有無異議?(無)無異議,通過。

十一、本院委員陳永康等18人擬具「軍人及其家屬優待條例第十九條條文修正草案」,請審議案

議事處意見:擬請院會將本案交外交及國防委員會審查。

主席:請問院會,對本案照議事處意見處理,有無異議?(無)無異議,通過。

十二、本院委員陳永康等18人擬具「陸海空軍軍官士官服役條例第三十四條條文修正草案」,請審議案。

議事處意見:擬請院會將本案交外交及國防委員會審查。

主席:請問院會,對本案照議事處意見處理,有無異議?(無)無異議,通過。

十三、本院委員李彥秀等18人擬具「衛生福利部兒少及家庭支持署組織法草案」,請審議案。

議事處意見:擬請院會將本案交司法及法制、社會福利及衛生環境兩委員會審查。

主席:請問院會,對本案照議事處意見處理,有無異議?(無)無異議,通過。

十四、本院委員羅廷瑋等16人擬具「環境影響評估法第五條條文修正草案」,請審議案。

議事處意見:擬請院會將本案交社會福利及衛生環境委員會審查。

主席:請問院會,對本案照議事處意見處理,有無異議?(無)無異議,通過。

十五、本院委員鄭天財Sra Kacaw18人擬具「原住民族教育法第十一條條文修正草案」,請審議案。

議事處意見:擬請院會將本案交教育及文化、內政兩委員會審查。

主席:請問院會,對本案照議事處意見處理,有無異議?(無)無異議,通過。

十六、本院委員鄭天財Sra Kacaw17人擬具「發展觀光條例部分條文修正草案」,請審議案。

議事處意見:擬請院會將本案交交通委員會審查。

主席:請問院會,對本案照議事處意見處理,有無異議?(無)無異議,通過。

十七、本院委員陳菁徽等16人擬具「家事事件法第一百零八條條文修正草案」,請審議案。

議事處意見:擬請院會將本案交司法及法制委員會審查。

主席:請問院會,對本案照議事處意見處理,有無異議?(無)無異議,通過。

十八、本院委員陳菁徽等17人擬具「兒童及少年未來教育與發展帳戶條例部分條文修正草案」,請審議案。

議事處意見:擬請院會將本案交社會福利及衛生環境委員會審查。

主席:請問院會,對本案照議事處意見處理,有無異議?(無)無異議,通過。

十九、本院委員陳菁徽等16人擬具「兒童及少年福利與權益保障法第六十九條條文修正草案」,請審議案。

議事處意見:擬請院會將本案交社會福利及衛生環境委員會審查。

主席:請問院會,對本案照議事處意見處理,有無異議?(無)無異議,通過。

二十、本院委員陳菁徽等16人擬具「藥事法部分條文修正草案」,請審議案。

議事處意見:擬請院會將本案交社會福利及衛生環境委員會審查。

主席:請問院會,對本案照議事處意見處理,有無異議?(無)無異議,通過。

二十一、本院委員廖偉翔等17人擬具「衛生福利部長期照顧及社會發展署組織法草案」,請審議案。

議事處意見:擬請院會將本案交司法及法制、社會福利及衛生環境兩委員會審查。

主席:請問院會,對本案照議事處意見處理,有無異議?(無)無異議,通過。

二十二、本院委員廖偉翔等17人擬具「衛生福利部兒少及家庭支持署組織法草案」,請審議案。

議事處意見:擬請院會將本案交司法及法制、社會福利及衛生環境兩委員會審查。

主席:請問院會,對本案照議事處意見處理,有無異議?(無)無異議,通過。

二十三、本院委員劉建國等19人擬具「衛生福利部長期照顧及社會發展署組織法草案」,請審議案。

議事處意見:擬請院會將本案交司法及法制、社會福利及衛生環境兩委員會審查。

主席:請問院會,對本案照議事處意見處理,有無異議?(無)無異議,通過。

二十四、本院委員劉建國等19人擬具「國家醫療科技評估中心設置條例草案」,請審議案。

議事處意見:擬請院會將本案交司法及法制、社會福利及衛生環境兩委員會審查。

主席:請問院會,對本案照議事處意見處理,有無異議?(無)無異議,通過。

二十五、本院委員劉建國等19人擬具「衛生福利部組織法第二條、第五條及第八條條文修正草案」,請審議案。

議事處意見:擬請院會將本案交司法及法制、社會福利及衛生環境兩委員會審查。

主席:請問院會,對本案照議事處意見處理,有無異議?(無)無異議,通過。

二十六、本院委員劉建國等19人擬具「衛生福利部兒少及家庭支持署組織法草案」,請審議案。

議事處意見:擬請院會將本案交司法及法制、社會福利及衛生環境兩委員會審查。

主席:請問院會,對本案照議事處意見處理,有無異議?(無)無異議,通過。

二十七、本院委員蘇巧慧等20人擬具「警察法第五條、第六條及第九條條文修正草案」,請審議案。

議事處意見:擬請院會將本案交內政委員會審查。

主席:請問院會,對本案照議事處意見處理,有無異議?(無)無異議,通過。

二十八、本院委員蘇巧慧等21人擬具「太空發展法增訂第十四條之一及第十四條之二條文草案」,請審議案。

議事處意見:擬請院會將本案交教育及文化委員會審查。

主席:請問院會,對本案照議事處意見處理,有無異議?(無)無異議,通過。

二十九、本院委員蘇巧慧等21人擬具「文化藝術獎助及促進條例第十五條條文修正草案」,請審議案。

議事處意見:擬請院會將本案交教育及文化、財政兩委員會審查。

主席:請問院會,對本案照議事處意見處理,有無異議?(無)無異議,通過。

三十、本院委員蘇巧慧等22人擬具「身心障礙者權益保障法部分條文修正草案」,請審議案。

議事處意見:擬請院會將本案交社會福利及衛生環境委員會審查。

主席:請問院會,對本案照議事處意見處理,有無異議?(無)無異議,通過。

三十一、本院委員王正旭等20人擬具「人工生殖法修正草案」,請審議案。

議事處意見:擬請院會將本案交社會福利及衛生環境、司法及法制兩委員會審查。

主席:請問院會,對本案照議事處意見處理,有無異議?(無)無異議,通過。

三十二、本院台灣民眾黨黨團擬具「中央廣播電臺設置條例第三條、第四條及第十九條條文修正草案」,請審議案。

議事處意見:擬請院會將本案交司法及法制、教育及文化兩委員會審查。

主席:請問院會,對本案照議事處意見處理,有無異議?(無)無異議,通過。

三十三、本院台灣民眾黨黨團擬具「土地法刪除第九十七條條文草案」,請審議案。

議事處意見:擬請院會將本案交內政委員會審查。

主席:請問院會,對本案照議事處意見處理,有無異議?(無)無異議,通過。

三十四、行政院函請審議「動物保護法部分條文修正草案」案。

議事處意見:擬請院會將本案交經濟委員會審查。

主席:請問院會,對本案照議事處意見處理,有無異議?(無)無異議,通過。

三十五、行政院函請審議「發展觀光條例部分條文修正草案」案。

議事處意見:擬請院會將本案交交通委員會審查。

主席:請問院會,對本案照議事處意見處理,有無異議?(無)無異議,通過。

報告院會,本次會議報告事項記載於議事錄順序授權議事處進行調整。

現在繼續處理原列報告事項。請宣讀第二案。

二、本院委員黃健豪等18人擬具「電信管理法第三十六條條文修正草案」,請審議案。

議事處意見:擬請院會將本案交交通委員會審查。

主席:請問院會,對本案照議事處意見處理,有無異議?(無)無異議,通過。

三、本院委員王鴻薇等17人擬具「所得稅法第十七條條文修正草案」,請審議案。

議事處意見:擬請院會將本案交財政委員會審查。

主席:請問院會,對本案照議事處意見處理,有無異議?(無)無異議,通過。

四、本院委員王鴻薇等16人擬具「金融機構合併法第十五條條文修正草案」,請審議案。

議事處意見:擬請院會將本案交財政委員會審查。

主席:請問院會,對本案照議事處意見處理,有無異議?(無)無異議,通過。

五、本院委員王鴻薇等16人擬具「衛生福利部組織法第二條及第五條條文修正草案」,請審議案

議事處意見:擬請院會將本案交司法及法制、社會福利及衛生環境兩委員會審查。

主席:請問院會,對本案照議事處意見處理,有無異議?(無)無異議,通過。

六、本院委員王鴻薇等16人擬具「衛生福利部長期照顧及社會發展署組織法草案」,請審議案。

議事處意見:擬請院會將本案交司法及法制、社會福利及衛生環境兩委員會審查。

主席:請問院會,對本案照議事處意見處理,有無異議?(無)無異議,通過。

七、本院委員王鴻薇等17人擬具「衛生福利部兒少及家庭支持署組織法草案」,請審議案。

議事處意見:擬請院會將本案交司法及法制、社會福利及衛生環境兩委員會審查。

主席:請問院會,對本案照議事處意見處理,有無異議?(無)無異議,通過。

八、本院委員王鴻薇等16人擬具「勞動基準法第二十條條文修正草案」,請審議案。

議事處意見:擬請院會將本案交社會福利及衛生環境委員會審查。

主席:請問院會,對本案照議事處意見處理,有無異議?(無)無異議,通過。

九、本院委員洪孟楷等17人擬具「家庭暴力防治法第三十條之一及第三十一條條文修正草案」,請審議案。

議事處意見:擬請院會將本案交社會福利及衛生環境、司法及法制兩委員會審查。

主席:請問院會,對本案照議事處意見處理,有無異議?(無)無異議,通過。

十、本院委員王世堅等16人擬具「房屋空置稅條例草案」,請審議案。

議事處意見:擬請院會將本案交財政委員會審查。

主席:請問院會,對本案照議事處意見處理,有無異議?(無)無異議,通過。

十一、本院委員王世堅等16人擬具「私立學校法第七十四條條文修正草案」,請審議案。

議事處意見:擬請院會將本案交教育及文化委員會審查。

主席:請問院會,對本案照議事處意見處理,有無異議?(無)無異議,通過。

十二、本院委員徐巧芯等16人擬具「中華民國刑法第七十七條條文修正草案」,請審議案。

議事處意見:擬請院會將本案交司法及法制委員會審查。

主席:請問院會,對本案照議事處意見處理,有無異議?(無)無異議,通過。

十三、本院委員徐巧芯等18人擬具「衛生福利部兒少及家庭支持署組織法草案」,請審議案。

議事處意見:擬請院會將本案交司法及法制、社會福利及衛生環境兩委員會審查。

主席:請問院會,對本案照議事處意見處理,有無異議?(無)無異議,通過。

十四、本院委員徐巧芯等19人擬具「衛生福利部中央健康保險署組織法第二條條文修正草案」,請審議案。

議事處意見:擬請院會將本案交司法及法制、社會福利及衛生環境兩委員會審查。

主席:請問院會,對本案照議事處意見處理,有無異議?(無)無異議,通過。

十五、本院委員徐巧芯等19人擬具「衛生福利部長期照顧及社會發展署組織法草案」,請審議案

議事處意見:擬請院會將本案交司法及法制、社會福利及衛生環境兩委員會審查。

主席:請問院會,對本案照議事處意見處理,有無異議?(無)無異議,通過。

十六、本院委員徐巧芯等19人擬具「衛生福利部組織法第二條、第五條及第八條條文修正草案」,請審議案。

議事處意見:擬請院會將本案交司法及法制、社會福利及衛生環境兩委員會審查。

主席:請問院會,對本案照議事處意見處理,有無異議?(無)無異議,通過。

十七、本院委員徐巧芯等18人擬具「國家醫療科技評估中心設置條例草案」,請審議案。

議事處意見:擬請院會將本案交司法及法制、社會福利及衛生環境兩委員會審查。

主席:請問院會,對本案照議事處意見處理,有無異議?(無)無異議,通過。

十八、本院委員徐巧芯等18人擬具「國家中醫研究院設置條例草案」,請審議案。

議事處意見:擬請院會將本案交司法及法制、社會福利及衛生環境兩委員會審查。

主席:請問院會,對本案照議事處意見處理,有無異議?(無)無異議,通過。

十九、本院委員羅明才等17人擬具「國家金融安定基金設置及管理條例第四條條文修正草案」,請審議案。

議事處意見:擬請院會將本案交財政委員會審查。

主席:請問院會,對本案照議事處意見處理,有無異議?(無)無異議,通過。

二十、本院委員翁曉玲等18人擬具「中華民國刑法增訂第二百七十二條之二條文草案」,請審議案。

議事處意見:擬請院會將本案交司法及法制委員會審查。

主席:請問院會,對本案照議事處意見處理,有無異議?(無)無異議,通過。

二十一、本院委員翁曉玲等18人擬具「殘害人群治罪條例修正草案」,請審議案。

議事處意見:擬請院會將本案交司法及法制委員會審查。

主席:請問院會,對本案照議事處意見處理,有無異議?(無)無異議,通過。

二十二、本院委員林楚茵等17人擬具「國家安全法部分條文修正草案」,請審議案。

議事處意見:擬請院會將本案交內政委員會審查。

主席:請問院會,對本案照議事處意見處理,有無異議?(無)無異議,通過。

二十三、本院委員廖先翔等18人擬具「發展觀光條例增訂第六十六條之一條文草案」,請審議案

議事處意見:擬請院會將本案交交通委員會審查。

主席:請問院會,對本案照議事處意見處理,有無異議?(無)無異議,通過。

二十四、本院委員牛煦庭等16人擬具「發展觀光條例第二條、第四十二條之一及第五十五條條文修正草案」,請審議案。

議事處意見:擬請院會將本案交交通委員會審查。

主席:請問院會,對本案照議事處意見處理,有無異議?(無)無異議,通過。

二十五、本院委員牛煦庭等20人擬具「公證法第十三條條文修正草案」,請審議案。

議事處意見:擬請院會將本案交司法及法制委員會審查。

主席:請問院會,對本案照議事處意見處理,有無異議?(無)無異議,通過。

二十六、本院委員蘇巧慧等16人擬具「都市計畫法第四十二條及第四十六條條文修正草案」,請審議案。

議事處意見:擬請院會將本案交內政委員會審查。

主席:請問院會,對本案照議事處意見處理,有無異議?(無)無異議,通過。

二十七、本院委員蘇巧慧等16人擬具「圖書館法第七條、第十五條及第十八條條文修正草案」,請審議案。

議事處意見:擬請院會將本案交教育及文化委員會審查。

主席:請問院會,對本案照議事處意見處理,有無異議?(無)無異議,通過。

二十八、本院委員蘇巧慧等16人擬具「立法院組織法第三十二條條文修正草案」,請審議案。

議事處意見:擬請院會將本案交司法及法制委員會審查。

主席:請問院會,對本案照議事處意見處理,有無異議?(無)無異議,通過。

二十九、本院委員馬文君等16人擬具「教師法第二十五條條文修正草案」,請審議案。

議事處意見:擬請院會將本案交教育及文化委員會審查。

主席:請問院會,對本案照議事處意見處理,有無異議?(無)無異議,通過。

三十、本院委員馬文君等16人擬具「教師待遇條例第十九條條文修正草案」,請審議案。

議事處意見:擬請院會將本案交司法及法制、教育及文化兩委員會審查。

主席:請問院會,對本案照議事處意見處理,有無異議?(無)無異議,通過。

三十一、本院委員范雲等16人擬具「偏遠地區學校教育發展條例部分條文修正草案」,請審議案

議事處意見:擬請院會將本案交教育及文化委員會審查。

主席:請問院會,對本案照議事處意見處理,有無異議?(無)無異議,通過。

三十二、本院委員郭昱晴等18人擬具「身心障礙者權益保障法部分條文修正草案」,請審議案。

議事處意見:擬請院會將本案交社會福利及衛生環境委員會審查。

主席:請問院會,對本案照議事處意見處理,有無異議?(無)無異議,通過。

三十三、國防部函,為該部所屬114年度「後勤及通資業務」電費不足,申請動支第一預備金新臺幣137,4643,000元,請查照案。

議事處意見:擬請院會將本案交外交及國防委員會。

主席:請問院會,對本案照議事處意見處理,有無異議?(無)無異議,通過。

三十四、農業部函,為該部114年度預算「農業管理」項下經費不足,動支第一預備金新臺幣5,7528,000元,請查照案。

議事處意見:擬請院會將本案交經濟委員會。

主席:請問院會,對本案照議事處意見處理,有無異議?(無)無異議,通過。

三十五、教育部函,為該部114年度「資訊與科技教育行政及督導」項下經常門獎補助經費不足,動支第一預備金新臺幣38,5942,000元,請查照案。

議事處意見:擬請院會將本案交教育及文化委員會。

主席:請問院會,對本案照議事處意見處理,有無異議?(無)無異議,通過。

三十六、行政院函,為海洋委員會海巡署及所屬114年度人事費不敷,動支114年度中央政府總預算第二預備金8,7899,000元支應,茲檢送第二預備金動支數額機關別表,請查照案。

議事處意見:擬請院會將本案交財政、內政兩委員會。

主席:請問院會,對本案照議事處意見處理,有無異議?(無)無異議,通過。

三十七、行政院函,為內政部國土管理署增撥住宅基金辦理住宅政策及住宅計畫,動支114年度中央政府總預算第二預備金174,000萬元支應,茲檢送第二預備金動支數額機關別表,請查照案。

議事處意見:擬請院會將本案交財政、內政兩委員會。

主席:請問院會,對本案照議事處意見處理,有無異議?(無)無異議,通過。

三十八、行政院函,為農業部辦理「因應非洲豬瘟之廚餘養豬政策調整輔導方案」所需經費,動支114年度中央政府總預算第二預備金22,800萬元支應,茲檢送第二預備金動支數額機關別表,請查照案。

議事處意見:擬請院會將本案交財政、經濟兩委員會。

主席:請問院會,對本案照議事處意見處理,有無異議?(無)無異議,通過。

三十九、行政院函,為農業部及該部動植物防疫檢疫署辦理「因應非洲豬瘟禁運禁宰期間產業補助支持及防疫清消強化方案」,前分別動支114年度中央政府總預算第二預備金33,559萬元、15,2938,000元支應一案,茲檢送第二預備金動支數額機關別修正表,請查照案。

議事處意見:擬請院會將本案交財政、經濟兩委員會。

主席:請問院會,對本案照議事處意見處理,有無異議?(無)無異議,通過。

四十、行政院函,為運動部補助雲林縣虎尾高鐵運動園區(田徑場及暖身場)興建工程經費,動支114年度中央政府總預算第二預備金12億元支應,茲檢送第二預備金動支數額機關別表,請查照案。

議事處意見:擬請院會將本案交財政、教育及文化兩委員會。

主席:請問院會,對本案照議事處意見處理,有無異議?(無)無異議,通過。

四十一、行政院函,為環境部環境管理署辦理「因應非洲豬瘟禁運禁宰解封後產銷調節及廚餘輔導方案」,動支114年度中央政府總預算第二預備金41,1532,000元支應,茲檢送第二預備金動支數額機關別表,請查照案。

議事處意見:擬請院會將本案交財政、社會福利及衛生環境兩委員會。

主席:請問院會,對本案照議事處意見處理,有無異議?(無)無異議,通過。

四十二、行政院函送公告「中華民國一百十四年鳳凰颱風風災災區範圍」,並自1141110日生效,請查照案。

議事處意見:擬請院會將本案交內政委員會。

主席:請問院會,對本案照議事處意見處理,有無異議?(無)無異議,通過。

四十三、行政院函,為修正「國軍生產及服務作業基金收支保管及運用辦法」第一條及第五條條文,請查照案。

議事處意見:擬請院會將本案交外交及國防委員會。

主席:請問院會,對本案照議事處意見處理,有無異議?(無)無異議,通過。

四十四、行政院函送1147月至12月中央政府營業基金3億元以上及非營業特種基金1億元以上補辦預算或先行辦理數額表,請查照案。

議事處意見:擬請院會將本案交經濟、交通、教育及文化三委員會。

主席:請問院會,對本案照議事處意見處理,有無異議?(無)無異議,通過。

四十五、行政院函,為廢止「地方建設基金收支保管及運用辦法」,請查照案。

議事處意見:擬請院會將本案交財政委員會。

主席:請問院會,對本案照議事處意見處理,有無異議?(無)無異議,通過。

四十六、行政院函,為中華民國113619日制定公布之「再生醫療法」及「再生醫療製劑條例」,定自11511日施行,請查照案。

議事處意見:擬請院會將本案交社會福利及衛生環境委員會。

主席:請問院會,對本案照議事處意見處理,有無異議?(無)無異議,通過。

四十七、行政院函,為修正「管制藥品分級及品項」部分分級及品項,並自114128日生效,請查照案。

議事處意見:擬請院會將本案交社會福利及衛生環境委員會。

主席:請問院會,對本案照議事處意見處理,有無異議?(無)無異議,通過。

四十八、行政院、司法院函送「少年輔導委員會處理曝險行為有關物品辦法」,請查照案。

議事處意見:擬請院會將本案交司法及法制委員會。

主席:請問院會,對本案照議事處意見處理,有無異議?(無)無異議,通過。

四十九、內政部函送「社會住宅租金分級收費原則」,請查照案。

議事處意見:擬請院會將本案交內政委員會。

主席:台灣民眾黨黨團提議本案改交內政委員會審查,請問院會,有無異議?(無)無異議,本案改交內政委員會審查。

五十、內政部函,為修正「消防安全設備審核認可審查費及證書費收費標準」第二條及第三條條文,請查照案。

議事處意見:擬請院會將本案交內政委員會。

主席:請問院會,對本案照議事處意見處理,有無異議?(無)無異議,通過。

五十一、內政部函送「村里長慰勞金支給及表揚辦法」,請查照案。

議事處意見:擬請院會將本案交內政委員會。

主席:請問院會,對本案照議事處意見處理,有無異議?(無)無異議,通過。

五十二、內政部函,為廢止「防焰性能認證規費收費標準」,請查照案。

議事處意見:擬請院會將本案交內政委員會。

主席:請問院會,對本案照議事處意見處理,有無異議?(無)無異議,通過。

五十三、農業部函送「鬼頭刀出口應遵行事項」,請查照案。

議事處意見:擬請院會將本案交經濟委員會。

主席:請問院會,對本案照議事處意見處理,有無異議?(無)無異議,通過。

五十四、農業部函,為修正「鮪延繩釣或鰹鮪圍網漁船赴太平洋作業管理辦法」部分條文,請查照案。

議事處意見:擬請院會將本案交經濟委員會。

主席:請問院會,對本案照議事處意見處理,有無異議?(無)無異議,通過。

五十五、農業部函,為修正公告「美國佛蒙特州自高病原性家禽流行性感冒非疫區刪除」,請查照案。

議事處意見:擬請院會將本案交經濟委員會。

主席:請問院會,對本案照議事處意見處理,有無異議?(無)無異議,通過。

五十六、農業部函,為修正「農業用地違規使用檢舉獎勵辦法」第二條條文,請查照案。

議事處意見:擬請院會將本案交經濟委員會。

主席:請問院會,對本案照議事處意見處理,有無異議?(無)無異議,通過。

五十七、農業部函送我國與菲律賓簽署「畜產研究夥伴合作瞭解備忘錄」英文、中文約文影本,請查照案。

議事處意見:擬請院會將本案交經濟、外交及國防兩委員會。

主席:請問院會,對本案照議事處意見處理,有無異議?(無)無異議,通過。

五十八、經濟部函送「漁船用引擎容許耗用能源基準及檢查方式」,請查照案。

議事處意見:擬請院會將本案交經濟委員會。

主席:請問院會,對本案照議事處意見處理,有無異議?(無)無異議,通過。

五十九、經濟部函,為修正「輸配電業分離會計處理準則」第一條及第三條條文,請查照案。

議事處意見:擬請院會將本案交經濟委員會。

主席:請問院會,對本案照議事處意見處理,有無異議?(無)無異議,通過。

六十、經濟部函,為修正「水災災害救助種類及標準」第五條及第十條條文,請查照案。

議事處意見:擬請院會將本案交經濟委員會。

主席:請問院會,對本案照議事處意見處理,有無異議?(無)無異議,通過。

六十一、經濟部函送「經濟部丹娜絲颱風與七二八豪雨災後簡易自來水設備及水利設施復原重建辦法」,請查照案。

議事處意見:擬請院會將本案交經濟委員會。

主席:請問院會,對本案照議事處意見處理,有無異議?(無)無異議,通過。

六十二、經濟部、農業部函,為廢止「漁船用引擎容許耗用能源標準及管理辦法」,請查照案。

議事處意見:擬請院會將本案交經濟委員會。

主席:請問院會,對本案照議事處意見處理,有無異議?(無)無異議,通過。

六十三、公平交易委員會函,為修正「檢舉違法聯合行為獎金發放辦法」第九條條文,請查照案。

議事處意見:擬請院會將本案交經濟委員會。

主席:請問院會,對本案照議事處意見處理,有無異議?(無)無異議,通過。

六十四、財政部函,為修正「促進民間參與公共建設法之重大公共建設範圍」,請查照案。

議事處意見:擬請院會將本案交財政委員會。

主席:台灣民眾黨黨團提議本案改交財政委員會審查,請問院會,有無異議?(無)無異議,本案改交財政委員會審查。

六十五、財政部函,為修正「財政部所屬生產事業機構人員退休撫卹及資遣辦法」第八條及第八條之一條文,請查照案。

議事處意見:擬請院會將本案交司法及法制、財政兩委員會。

主席:請問院會,對本案照議事處意見處理,有無異議?(無)無異議,通過。

六十六、財政部函,為修正「財政部臺北國稅局大安分局編制表」等4項編制表,並自11521日生效,請查照案。

議事處意見:擬請院會將本案交司法及法制、財政兩委員會。

主席:請問院會,對本案照議事處意見處理,有無異議?(無)無異議,通過。

六十七、財政部函,為修正「財政部所屬金融保險事業機構人員退休撫卹及資遣辦法」第三十二條及第三十二條之一條文,請查照案。

議事處意見:擬請院會將本案交司法及法制、財政兩委員會。

主席:請問院會,對本案照議事處意見處理,有無異議?(無)無異議,通過。

六十八、金融監督管理委員會函,為修正「保險業辦理不動產投資管理辦法」第五條條文,請查照案。

議事處意見:擬請院會將本案交財政委員會。

主席:請問院會,對本案照議事處意見處理,有無異議?(無)無異議,通過。

六十九、金融監督管理委員會函,為修正「發行人發行認購(售)權證處理準則」第八條條文,請查照案。

議事處意見:擬請院會將本案交財政委員會。

主席:請問院會,對本案照議事處意見處理,有無異議?(無)無異議,通過。

七十、教育部函,為修正「持國外專科以上學歷申請修畢幼兒園教保專業課程證明書辦法」,請查照案。

議事處意見:擬請院會將本案交教育及文化委員會。

主席:請問院會,對本案照議事處意見處理,有無異議?(無)無異議,通過。

七十一、教育部函,為修正「國家圖書館處務規程」,請查照案。

議事處意見:擬請院會將本案交司法及法制、教育及文化兩委員會。

主席:請問院會,對本案照議事處意見處理,有無異議?(無)無異議,通過。

七十二、文化部函,為修正「國立中正紀念堂管理處場地及設備使用規費收費標準」第二條條文及第三條附表,請查照案。

議事處意見:擬請院會將本案交教育及文化委員會。

主席:請問院會,對本案照議事處意見處理,有無異議?(無)無異議,通過。

七十三、國家科學及技術委員會函送「全國性科技事務財團法人適用財團法人法第二十一條第二項第三款所定一定金額」,請查照案。

議事處意見:擬請院會將本案交教育及文化委員會。

主席:請問院會,對本案照議事處意見處理,有無異議?(無)無異議,通過。

七十四、國家科學及技術委員會、環境部函,為修正「科學園區廢棄物共同清除處理機構管理辦法」第二條及第十條條文,請查照案。

議事處意見:擬請院會將本案交教育及文化、社會福利及衛生環境兩委員會。

主席:請問院會,對本案照議事處意見處理,有無異議?(無)無異議,通過。

七十五、交通部函,為採用國際海事組織(IMO)所屬海事安全委員會(MSC)第106次及第107次會議所採納MSC.520106)、MSC.532107)及MSC.534107)決議之「海上人命安全國際公約(SOLAS)」修正案,並修正相關證書及其設備紀錄,請查照案。

議事處意見:擬請院會將本案交交通委員會。

主席:請問院會,對本案照議事處意見處理,有無異議?(無)無異議,通過。

七十六、交通部函,為修正「車輛型式安全審驗管理辦法」第十四條附表,請查照案。

議事處意見:擬請院會將本案交交通委員會。

主席:請問院會,對本案照議事處意見處理,有無異議?(無)無異議,通過。

七十七、交通部函,為「停車場經營業個人資料檔案安全維護計畫及處理辦法」名稱修正為「停車場經營業個人資料檔案安全維護管理辦法」,並修正第六條條文,自11511日施行,請查照案。

議事處意見:擬請院會將本案交交通委員會。

主席:請問院會,對本案照議事處意見處理,有無異議?(無)無異議,通過。

七十八、數位發展部函送「數位發展部數位發展專業獎章頒給辦法」,請查照案。

議事處意見:擬請院會將本案交交通委員會。

主席:請問院會,對本案照議事處意見處理,有無異議?(無)無異議,通過。

七十九、考試院函,為修正「公務人員特種考試關務人員考試規則」第十條條文及第三條附表一、附表二,請查照案。

議事處意見:擬請院會將本案交司法及法制委員會。

主席:請問院會,對本案照議事處意見處理,有無異議?(無)無異議,通過。

八十、考試院函,為修正「公務人員特種考試移民行政人員考試規則」第八條、第十一條條文及第三條附表一、第五條附表二,請查照案。

議事處意見:擬請院會將本案交司法及法制委員會。

主席:請問院會,對本案照議事處意見處理,有無異議?(無)無異議,通過。

八十一、考試院函,為修正「考試院編制表」,請查照案。

議事處意見:擬請院會將本案交司法及法制委員會。

主席:請問院會,對本案照議事處意見處理,有無異議?(無)無異議,通過。

八十二、考試院、行政院函,為修正「各機關職稱及官等職等員額配置準則」,請查照案。

議事處意見:擬請院會將本案交司法及法制委員會。

主席:請問院會,對本案照議事處意見處理,有無異議?(無)無異議,通過。

八十三、考試院、行政院函,為修正「各機關適用醫事人員人事條例職務一覽表」,請查照案。

議事處意見:擬請院會將本案交司法及法制委員會。

主席:請問院會,對本案照議事處意見處理,有無異議?(無)無異議,通過。

八十四、衛生福利部函送「再生醫療審議會組織及運作辦法」等6項法規,請查照案。

議事處意見:擬請院會將本案交社會福利及衛生環境委員會。

主席:國民黨黨團提議本案改交社會福利及衛生環境委員會審查,請問院會,有無異議?(無)無異議,本案改交社會福利及衛生環境委員會審查。

八十五、衛生福利部函送「申請再生醫療及刊播廣告審查費收費標準」及「再生醫療技術及指定製劑管理辦法」第二條附表一勘誤表,請查照案。

議事處意見:擬請院會將本案交社會福利及衛生環境委員會。

主席:國民黨黨團提議本案改交社會福利及衛生環境委員會審查,請問院會,有無異議?(無)無異議,本案改交社會福利及衛生環境委員會審查。

八十六、衛生福利部函送「再生醫療製劑組織細胞提供者知情同意辦法」,請查照案。

議事處意見:擬請院會將本案交社會福利及衛生環境委員會。

主席:國民黨黨團提議本案改交社會福利及衛生環境委員會審查,請問院會,有無異議?(無)無異議,本案改交社會福利及衛生環境委員會審查。

八十七、衛生福利部函送「再生醫療製劑查驗登記及許可審查準則」,請查照案。

議事處意見:擬請院會將本案交社會福利及衛生環境委員會。

主席:國民黨黨團提議本案改交社會福利及衛生環境委員會審查,請問院會,有無異議?(無)無異議,本案改交社會福利及衛生環境委員會審查。

八十八、衛生福利部函,為修正「農藥殘留容許量標準」第三條附表一、第六條附表五及「動物產品中農藥殘留容許量標準」,請查照案。

議事處意見:擬請院會將本案交社會福利及衛生環境委員會。

主席:請問院會,對本案照議事處意見處理,有無異議?(無)無異議,通過。

八十九、衛生福利部函送「再生醫療細胞操作管理辦法」、「再生醫療細胞保存庫設置許可管理辦法」及「再生醫療技術組織細胞提供者合適性判定辦法」,請查照案。

議事處意見:擬請院會將本案交社會福利及衛生環境委員會。

主席:國民黨黨團提議本案改交社會福利及衛生環境委員會審查,請問院會,有無異議?(無)無異議,本案改交社會福利及衛生環境委員會審查。

九十、衛生福利部函,為修正「食品添加物規格檢驗方法─附錄B試藥、試液等」,請查照案。

議事處意見:擬請院會將本案交社會福利及衛生環境委員會。

主席:請問院會,對本案照議事處意見處理,有無異議?(無)無異議,通過。

九十一、環境部函送「水中總有機碳檢測方法─燃燒/紅外光測定法(NIEA W530.52C)」,請查照案。

議事處意見:擬請院會將本案交社會福利及衛生環境委員會。

主席:請問院會,對本案照議事處意見處理,有無異議?(無)無異議,通過。

九十二、環境部函,為廢止「水中總有機碳檢測方法─燃燒/紅外線測定法(NIEA W530.51C)」,請查照案。

議事處意見:擬請院會將本案交社會福利及衛生環境委員會。

主席:請問院會,對本案照議事處意見處理,有無異議?(無)無異議,通過。

九十三、環境部函送「排放管道中半揮發性有機物檢測方法─氣相層析串聯式質譜儀法(NIEA A812.71B),請查照案。

議事處意見:擬請院會將本案交社會福利及衛生環境委員會。

主席:請問院會,對本案照議事處意見處理,有無異議?(無)無異議,通過。

九十四、環境部函,為廢止「排放管道中半揮發性有機物檢測方法─氣相層析串聯式質譜儀法(NIEA A812.70B)」,請查照案。

議事處意見:擬請院會將本案交社會福利及衛生環境委員會。

主席:請問院會,對本案照議事處意見處理,有無異議?(無)無異議,通過。

九十五、環境部函,為「行政院環境保護署再生資源再生利用管理辦法」名稱修正為「環境部再生資源再生利用管理辦法」,並修正條文,請查照案。

議事處意見:擬請院會將本案交社會福利及衛生環境委員會。

主席:國民黨黨團提議本案改交社會福利及衛生環境委員會審查,請問院會,有無異議?(無)無異議,本案改交社會福利及衛生環境委員會審查。

九十六、勞動部函,為修正「勞動部編制表」,請查照案。

議事處意見:擬請院會將本案交司法及法制、社會福利及衛生環境兩委員會。

主席:請問院會,對本案照議事處意見處理,有無異議?(無)無異議,通過。

九十七、勞動部函,為修正「就業保險法施行細則」部分條文,請查照案。

議事處意見:擬請院會將本案交社會福利及衛生環境委員會。

主席:請問院會,對本案照議事處意見處理,有無異議?(無)無異議,通過。

九十八、勞動部函送「勞動部勞工保險局辦理一百十五年勞工保險被保險人紓困貸款」,請查照案

議事處意見:擬請院會將本案交社會福利及衛生環境委員會。

主席:請問院會,對本案照議事處意見處理,有無異議?(無)無異議,通過。

九十九、勞動部函,為修正「勞工請假規則」部分條文,請查照案。

議事處意見:擬請院會將本案交社會福利及衛生環境委員會。

主席:國民黨黨團提議本案改交社會福利及衛生環境委員會審查,請問院會,有無異議?(無)無異議,本案改交社會福利及衛生環境委員會審查。

一○○、勞動部函,為修正「因應國際情勢支持勞工安定就業辦法」第四條及第二十條條文,請查照案。

議事處意見:擬請院會將本案交社會福利及衛生環境委員會。

主席:請問院會,對本案照議事處意見處理,有無異議?(無)無異議,通過。

一○一、國家科學及技術委員會函送114年「國防科技產業推動現況書面報告」,請查照案。

議事處意見:擬請院會將本案交教育及文化委員會。

主席:請問院會,對本案照議事處意見處理,有無異議?(無)無異議,通過。

一○二、國家通訊傳播委員會函送「113年通訊傳播績效報告」,請查照案。

議事處意見:擬請院會將本案交交通委員會。

主席:請問院會,對本案照議事處意見處理,有無異議?(無)無異議,通過。

一○三、大陸委員會函送「臺灣與澳門避免航空企業雙重課稅協議」114年第3季成效報告,請查照案。

議事處意見:擬請院會將本案交內政委員會。

主席:請問院會,對本案照議事處意見處理,有無異議?(無)無異議,通過。

一○四、大陸委員會函送「香港特殊地位檢討」暨「香港人道援助關懷行動專案執行情形」11410月報告,請查照案。

議事處意見:擬請院會將本案交內政委員會。

主席:台灣民眾黨黨團提議本案改交內政委員會審查,請問院會,有無異議?(無)無異議,本案改交內政委員會審查。

報告院會,第105案至第190案,請依序宣讀,其中第105106114117119123124126127136139142143150案,台灣民眾黨黨團提議改交審查;第114118案,國民黨黨團提議改交審查;宣讀後,以上提案均改交相關委員會審查,其餘議案均照議事處意見通過。請問院會,有無異議?(無)無異議。宣讀後,通過。請宣讀。

一○五、大陸委員會函送114年度第3季「出國考察(會議)經費彙總表」,請查照案。

議事處意見:擬請院會將本案交內政委員會。

一○六、客家委員會函送「114年度第3季辦理媒體政策及業務宣導之執行情形」公告資料,請查照案。

議事處意見:擬請院會將本案交內政委員會。

一○七、海洋委員會函送「加強維護海域遊憩活動安全」相關工作辦理情形11411月書面報告,請查照案。

議事處意見:擬請院會將本案交內政委員會。

一○八、海洋委員會函送「向海致敬」政策相關工作辦理情形11411月書面報告,請查照案。

議事處意見:擬請院會將本案交內政委員會。

一○九、海洋委員會函送海巡署「籌建海巡艦艇發展計畫分10年執行規劃期程」11412月書面報告,請查照案。

議事處意見:擬請院會將本案交內政委員會。

一一○、內政部函送消防署114年第3季節約用電、用水執行情形書面報告,請查照案。

議事處意見:擬請院會將本案交內政委員會。

一一一、內政部函送「國土永續發展基金」國土功能分區劃設及各直轄市、縣(市)辦理情形11412月書面報告,請查照案。

議事處意見:擬請院會將本案交內政委員會。

一一二、內政部函送移民署各縣市新住民參與資訊課程情形11412月書面報告,請查照案。

議事處意見:擬請院會將本案交內政委員會。

一一三、國防部函送114年第3季經管國有土地辦理變更為非公用財產統計表,請查照案。

議事處意見:擬請院會將本案交外交及國防委員會。

一一四、外交部函送114年度第3季止「外交部主管公務預算對民間團體、縣市政府及個人補(捐)助經費彙總表」,請查照案。

議事處意見:擬請院會將本案交外交及國防委員會。

一一五、外交部函送財團法人臺灣民主基金會「第八屆第四次董事暨監察人聯席會議紀錄」,請查照案。

議事處意見:擬請院會將本案交外交及國防委員會。

一一六、經濟部函送科技專案研發成果各項績效評估指標11411月報告,請查照案。

議事處意見:擬請院會將本案交經濟委員會。

一一七、經濟部函送該部所屬事業台電、中油、台糖及台水公司11410月份公益支出、委託調查、會費、捐助及睦鄰支出明細表,請查照案。

議事處意見:擬請院會將本案交經濟委員會。

一一八、經濟部函送115年度新興重大計畫「因應氣候變遷縣市管河川及排水整體改善計畫(115─118年)」之計畫書,請查照案。

議事處意見:擬請院會將本案交經濟委員會。

一一九、國家發展委員會函送114年度第3季「媒體政策及業務宣導執行情形表」,請查照案。

議事處意見:擬請院會將本案交經濟委員會。

一二○、國家發展委員會函送114年第4季「高雄市亞洲新灣區產業發展策略暨亞灣2.0智慧科技創新園區推動方案執行進度」書面報告,請查照案。

議事處意見:擬請院會將本案交經濟委員會。

一二一、農業部函送「新興竹產業發展計畫(115年─118年)」等2項計畫選擇方案及替代方案之成本效益分析報告,請查照案。

議事處意見:擬請院會將本案交經濟委員會。

一二二、農業部函送輔導農會賣場設立惜食專區及企業設立平價專區114年成果報告,請查照案。

議事處意見:擬請院會將本案交財政及相關委員會。

一二三、財政部函送114年度第3季「獎補助社會團體、人民團體、財團法人、縣市政府及個人經費明細表」,請查照案。

議事處意見:擬請院會將本案交財政委員會。

一二四、財政部函送114年第3季媒體政策及業務宣導執行情形表,請查照案。

議事處意見:擬請院會將本案交財政委員會。

一二五、財政部函送114年度推動永續發展政府債券情形書面報告,請查照案。

議事處意見:擬請院會將本案交財政委員會。

一二六、財政部函送國有財產署114年度辦理國有非公用土地標租作太陽光電發電設備使用情形及115年度預計達成目標之書面報告,請查照案。

議事處意見:擬請院會將本案交財政委員會。

一二七、文化部函送11410月該部及附屬機關(構)接受外界捐贈款明細表,請查照案。

議事處意見:擬請院會將本案交教育及文化委員會。

一二八、國家科學及技術委員會函送「屏東科學園區辦理進度及規劃」114年下半年度書面報告,請查照案。

議事處意見:擬請院會將本案交教育及文化委員會。

一二九、教育部函送國立臺灣大學醫學院附設醫院尖端醫療研究大樓新建工程成本效益分析報告,請查照案。

議事處意見:擬請院會將本案交教育及文化委員會。

一三○、交通部函送財團法人台灣郵政協會及台灣電信協會依本院相關決議11410月份執行進度報告,請查照案。

議事處意見:擬請院會將本案交交通委員會。

一三一、交通部函送財團法人台灣郵政協會及台灣電信協會依本院相關決議11411月份執行進度報告,請查照案。

議事處意見:擬請院會將本案交交通委員會。

一三二、交通部函送114年度新興計畫「高雄─屏東間東西向第2條快速公路建設計畫」執行策略與方法、成本效益分析、相關財源籌措及資金運用說明,請查照案。

議事處意見:擬請院會將本案交交通委員會。

一三三、交通部函送觀光署新興計畫「北回之巔旗艦計畫微笑南灣in臺灣計畫(115-118年)」選擇方案、替代方案之成本效益分析報告與相關財源籌措及資金運用說明,請查照案。

議事處意見:擬請院會將本案交交通委員會。

一三四、數位發展部函送「政府數位韌性強化計畫」選擇方案及替代方案之成本效益分析報告,請查照案。

議事處意見:擬請院會將本案交交通委員會。

一三五、數位發展部函送新興重大計畫「晶片驅動臺灣產業創新─AI產業應用與普及發展計畫」相關資料,請查照案。

議事處意見:擬請院會將本案交交通委員會。

一三六、行政院公共工程委員會函送114年度截至第2季止對民間團體補(捐)助經費彙總表,請查照案。

議事處意見:擬請院會將本案交交通委員會。

一三七、行政院公共工程委員會函送114年度截至第3季止對民間團體補(捐)助經費彙總表,請查照案。

議事處意見:擬請院會將本案交交通委員會。

一三八、行政院公共工程委員會函送114年第3季「媒體政策及業務宣導執行情形表」,請查照案

議事處意見:擬請院會將本案交交通委員會。

一三九、國家通訊傳播委員會函送114年第3季媒體廣告執行情形,請查照案。

議事處意見:擬請院會將本案交交通委員會。

一四○、司法院函送「臺灣臺中地方法院興建法院辦公廳室新興房屋成本效益分析報告(第二版)」,請查照案。

議事處意見:擬請院會將本案交司法及法制委員會。

一四一、司法院函送「臺灣高等法院新建聯合檔案暨贓證物庫大樓成本效益分析(第4次修正計畫)」,請查照案。

議事處意見:擬請院會將本案交司法及法制委員會。

一四二、法務部函送114年第3季「媒體政策及業務宣導執行情形表」,請查照案。

議事處意見:擬請院會將本案交司法及法制委員會。

一四三、法務部函送114年第3季中央政府預算補助社會團體、人民團體、財團法人及個人之補助經費概況表,請查照案。

議事處意見:擬請院會將本案交司法及法制委員會。

一四四、衛生福利部函送「衛生福利部桃園醫院第二醫療大樓新建工程修正計畫書」核定版,請查照案。

議事處意見:擬請院會將本案交社會福利及衛生環境委員會。

一四五、經濟部函,為114年度中央政府總預算追加預算決議,檢送「中央管流域整體改善與調適計畫加速推動」書面報告,請查照案。

議事處意見:擬請院會將本案交財政及相關委員會。

一四六、經濟部函,為114年度中央政府總預算追加預算決議,檢送「水利署執行水利建設及保育管理等工作經費追加原因與各計畫預算執行率未達五成說明」書面報告,請查照案。

議事處意見:擬請院會將本案交財政及相關委員會。

一四七、經濟部函,為114年度中央政府總預算追加預算決議,檢送「促進商業科技發展追加預算」書面報告,請查照案。

議事處意見:擬請院會將本案交財政及相關委員會。

一四八、經濟部函,為114年度中央政府總預算追加預算決議,檢送「高雄海洋科技產業創新專區」書面報告,請查照案。

議事處意見:擬請院會將本案交財政及相關委員會。

一四九、經濟部函,為114年度中央政府總預算追加預算決議,檢送「工業技術升級輔導辦理項目說明」書面報告,請查照案。

議事處意見:擬請院會將本案交財政及相關委員會。

一五○、經濟部函,為114年度中央政府總預算追加預算決議,檢送「臺美對等關稅談判、參與CPTPP談判及各國洽簽經濟合作協定談判進展與成效」書面報告,請查照案。

議事處意見:擬請院會將本案交財政及相關委員會。

一五一、內政部函,為114年度中央政府總預算追加預算決議,檢送「113年總決算經費賸餘原因、檢討改善方向」及「追加預算項目是否符合預算法第79條」之書面報告,請查照案。

議事處意見:擬請院會將本案交財政及相關委員會。

一五二、內政部函,為114年度中央政府總預算追加預算決議,檢送警政署臺鐵基隆車站長期駐點警力配置可行性書面報告,請查照案。

議事處意見:擬請院會將本案交財政及相關委員會。

一五三、農業部函,為114年度中央政府總預算追加預算決議,檢送林業及自然保育署追加預算之必要性書面報告,請查照案。

議事處意見:擬請院會將本案交財政及相關委員會。

一五四、農業部函,為114年度中央政府總預算追加預算決議,檢送水土保持試驗研究及水土保持發展預算執行書面報告,請查照案。

議事處意見:擬請院會將本案交財政及相關委員會。

一五五、農業部函,為114年度中央政府總預算追加預算決議,檢送林業及自然保育署平地造林不具木材生產、生物棲地及景觀價值區域有效利用方案之書面報告,請查照案。

議事處意見:擬請院會將本案交財政及相關委員會。

一五六、農業部函,為114年度中央政府總預算追加預算決議,檢送農村發展及水土保持署第3目「水土保持發展」預算編列書面報告,請查照案。

議事處意見:擬請院會將本案交財政及相關委員會。

一五七、農業部函,為114年度中央政府總預算追加預算決議,檢送農田水利署追加預算之合理性及妥適性書面報告,請查照案。

議事處意見:擬請院會將本案交財政及相關委員會。

一五八、農業部函,為114年度中央政府總預算追加預算決議,檢送農田水利署全面盤點未作農用灌溉溝渠書面報告,請查照案。

議事處意見:擬請院會將本案交財政及相關委員會。

一五九、環境部函,為中央政府丹娜絲颱風及七二八豪雨災後復原重建特別預算決議,檢送通案決議()辦理情形之說明,請查照案。

議事處意見:擬請院會將本案交財政及相關委員會。

一六○、環境部函,為中央政府丹娜絲颱風及七二八豪雨災後復原重建特別預算決議,檢送通案決議(十一)書面報告,請查照案。

議事處意見:擬請院會將本案交財政及相關委員會。

一六一、環境部函,為中央政府丹娜絲颱風及七二八豪雨災後復原重建特別預算決議,檢送該部決議()書面報告,請查照案。

議事處意見:擬請院會將本案交財政及相關委員會。

一六二、環境部函,為中央政府丹娜絲颱風及七二八豪雨災後復原重建特別預算決議,檢送該部決議()辦理情形之說明,請查照案。

議事處意見:擬請院會將本案交財政及相關委員會。

一六三、環境部函,為中央政府丹娜絲颱風及七二八豪雨災後復原重建特別預算決議,檢送該部決議()辦理情形之說明,請查照案。

議事處意見:擬請院會將本案交財政及相關委員會。

一六四、環境部函,為中央政府丹娜絲颱風及七二八豪雨災後復原重建特別預算決議,檢送該部決議()書面報告,請查照案。

議事處意見:擬請院會將本案交財政及相關委員會。

一六五、環境部函,為中央政府丹娜絲颱風及七二八豪雨災後復原重建特別預算決議,檢送該部主管第3項決議()辦理情形之說明,請查照案。

議事處意見:擬請院會將本案交財政及相關委員會。

一六六、環境部函,為中央政府丹娜絲颱風及七二八豪雨災後復原重建特別預算決議,檢送該部主管第3項決議()辦理情形之說明,請查照案。

議事處意見:擬請院會將本案交財政及相關委員會。

一六七、行政院公共工程委員會函,為中央政府丹娜絲颱風及七二八豪雨災後復原重建特別預算決議,檢送該會決議()民宅損壞修繕補助措施各項數據之書面報告,請查照案。

議事處意見:擬請院會將本案交財政及相關委員會。

一六八、內政部函,為中央政府丹娜絲颱風及七二八豪雨災後復原重建特別預算決議,檢送該部住宅修復重建各項補助資源書面報告,請查照案。

議事處意見:擬請院會將本案交財政及相關委員會。

一六九、教育部函,為中央政府丹娜絲颱風及七二八豪雨災後復原重建特別預算決議,檢送該部決議()「短期兼任與代課教師於重大天災發生時彈性給薪」書面報告,請查照案。

議事處意見:擬請院會將本案交財政及相關委員會。

一七○、教育部函,為中央政府丹娜絲颱風及七二八豪雨災後復原重建特別預算決議,檢送國民及學前教育署決議()「丹娜絲颱風及七二八豪雨災後中小學校園網路及電信通訊設備改善情形」書面報告,請查照案。

議事處意見:擬請院會將本案交財政及相關委員會。

一七一、教育部函,為中央政府丹娜絲颱風及七二八豪雨災後復原重建特別預算決議,檢送國民及學前教育署決議()「規劃新時代新思維的學校防災教育方案」書面報告,請查照案。

議事處意見:擬請院會將本案交財政及相關委員會。

一七二、教育部函,為中央政府丹娜絲颱風及七二八豪雨災後復原重建特別預算決議,檢送國民及學前教育署決議()「對受災戶及低收入戶學童提供安心助學」書面報告,請查照案。

議事處意見:擬請院會將本案交財政及相關委員會。

一七三、經濟部函,為中央政府丹娜絲颱風及七二八豪雨災後復原重建特別預算決議,檢送該部「漁電共生防災韌性」書面報告,請查照案。

議事處意見:擬請院會將本案交財政及相關委員會。

一七四、經濟部函,為中央政府丹娜絲颱風及七二八豪雨災後復原重建特別預算決議,檢送該部「加速嘉義市電纜地下化工程」書面報告,請查照案。

議事處意見:擬請院會將本案交財政及相關委員會。

一七五、經濟部函,為中央政府丹娜絲颱風及七二八豪雨災後復原重建特別預算決議,檢送該部「製造業設備及設施復原補助計畫」書面報告,請查照案。

議事處意見:擬請院會將本案交財政及相關委員會。

一七六、經濟部函,為中央政府丹娜絲颱風及七二八豪雨災後復原重建特別預算決議,檢送該部「電力設備韌性強化方案」書面報告,請查照案。

議事處意見:擬請院會將本案交財政及相關委員會。

一七七、經濟部函,為中央政府丹娜絲颱風及七二八豪雨災後復原重建特別預算決議,檢送該部「加速推動全國電桿地下化」書面報告,請查照案。

議事處意見:擬請院會將本案交財政及相關委員會。

一七八、經濟部函,為中央政府丹娜絲颱風及七二八豪雨災後復原重建特別預算決議,檢送該部「原鄉地區電力設備韌性強化」書面報告,請查照案。

議事處意見:擬請院會將本案交財政及相關委員會。

一七九、經濟部函,為中央政府丹娜絲颱風及七二八豪雨災後復原重建特別預算決議,檢送該部「電纜地下化評估及電桿線加固措施」書面報告,請查照案。

議事處意見:擬請院會將本案交財政及相關委員會。

一八○、經濟部函,為中央政府丹娜絲颱風及七二八豪雨災後復原重建特別預算決議,檢送能源署「發電設備及儲能設施等電力安全韌性規劃方案納入災區重建計畫」書面報告,請查照案。

議事處意見:擬請院會將本案交財政及相關委員會。

一八一、農業部函,為中央政府丹娜絲颱風及七二八豪雨災後復原重建特別預算決議,檢送該部「溫網室設施以租換貸示範計畫方案」書面報告,請查照案。

議事處意見:擬請院會將本案交財政及相關委員會。

一八二、農業部函,為中央政府丹娜絲颱風及七二八豪雨災後復原重建特別預算決議,檢送農糧署「農糧產業重建輔導措施」書面報告,請查照案。

議事處意見:擬請院會將本案交財政及相關委員會。

一八三、文化部函,為中央政府丹娜絲颱風及七二八豪雨災後復原重建特別預算決議,檢送文化資產局決議()書面報告,請查照案。

議事處意見:擬請院會將本案交財政及相關委員會。

一八四、文化部函,為中央政府丹娜絲颱風及七二八豪雨災後復原重建特別預算決議,檢送文化資產局決議()書面報告,請查照案。

議事處意見:擬請院會將本案交財政及相關委員會。

一八五、文化部函,為中央政府丹娜絲颱風及七二八豪雨災後復原重建特別預算決議,檢送文化資產局決議()書面報告,請查照案。

議事處意見:擬請院會將本案交財政及相關委員會。

一八六、文化部函,為中央政府丹娜絲颱風及七二八豪雨災後復原重建特別預算決議,檢送文化資產局決議()書面報告,請查照案。

議事處意見:擬請院會將本案交財政及相關委員會。

一八七、文化部函,為中央政府丹娜絲颱風及七二八豪雨災後復原重建特別預算決議,檢送文化資產局決議()書面報告,請查照案。

議事處意見:擬請院會將本案交財政及相關委員會。

一八八、文化部函,為中央政府丹娜絲颱風及七二八豪雨災後復原重建特別預算決議,檢送文化資產局決議()書面報告,請查照案。

議事處意見:擬請院會將本案交財政及相關委員會。

一八九、衛生福利部函,為中央政府因應國際情勢強化經濟社會及民生國安韌性特別預算決議,檢送醫療資訊系統標準具體做法與成果之專題報告,請查照案。

議事處意見:擬請院會將本案交財政及相關委員會處理。

一九○、經濟部函,為中央政府因應國際情勢強化經濟社會及民生國安韌性特別預算決議,檢送國際貿易署「強化貿易管理」預算凍結34,000萬元書面報告,請查照案。

議事處意見:擬請院會將本案交財政及相關委員會處理。

主席:報告院會,第191案以下一併宣讀,宣讀後均准予備查。請宣讀。

一九一、本院財政委員會函,為院會交付審查財政部函送「其他經財政部核定不計入房屋稅條例第五條第一項第一款第二目至第四目納稅義務人全國總持有應稅房屋戶數及適用差別稅率之房屋」案等6案,已逾立法院職權行使法第61條所定審查期限,請查照案。

一九二、本院司法及法制委員會函,為有關新北市○○○○協會為就行政院與考試院會銜修正公務人員協會法草案提供修法意見請願文書乙案,經審查結果,不成為議案案。

一九三、本院司法及法制委員會函,為有關全國○○○○○○○產業工會為建請修正教師待遇條例部分條文請願文書乙案,經審查結果,不成為議案案。

一九四、本院司法及法制委員會函,為有關賴○○君為建請修正貪污治罪條例依貪污所得價款計算刑期及中華民國刑法增列鞭刑刑罰事請願文書乙案,經審查結果,不成為議案案。

一九五、本院司法及法制委員會函,為有關台灣○○○○○○為建請增訂刑事訴訟法第361條之1條文請願文書乙案,經審查結果,不成為議案案。

一九六、本院司法及法制委員會函,為有關蔡○○君為建請修正中華民國刑法第249條條文請願文書乙案,經審查結果,不成為議案案。

一九七、本院司法及法制委員會函,為有關魏○○君為建請修正中華民國刑法第284條條文,增列飼主因未善盡管理責任致動物傷人者應負加重刑責請願文書等共5案,經審查結果,均不成為議案案。

一九八、本院司法及法制委員會函,為有關李○○君為建請儘速修訂中華民國刑法第79條之15項規定事請願文書乙案,經審查結果,不成為議案案。

一九九、本院司法及法制委員會函,為有關李○○君為建請修正民法相關條文,針對孫子女及子女不孝順被繼承人,且有具體事證者,喪失其繼承權利事請願文書乙案,經審查結果,不成為議案案。

二○○、本院司法及法制委員會函,為有關蔡○○君為建請修正律師法第23條之1條文請願文書乙案,經審查結果,不成為議案案。

二○一、本院司法及法制委員會函,為有關陳○○君為建請刪除中華民國刑法第47條及相關涉及累犯規定請願文書乙案,經審查結果,不成為議案案。

二○二、本院司法及法制委員會函,為有關陳○○君為民法總則失蹤人死亡宣告制度規定,與該法第1052條第1項第9款、第1080條第7項第1款規定期間不一致,恐致法律關係不安定,建請儘速修正事請願文書乙案,經審查結果,不成為議案案。

二○三、本院司法及法制委員會函,為有關社團法人台灣經濟○○○○為本院議事程序有關議案之修正及再修正動議應上網公開7日方得議決事請願文書乙案,經審查結果,不成為議案案。

主席:報告院會,在進行討論事項之前,先處理自委員會抽出逕付二讀之提議,並截止收案。我們開始處理國民黨黨團提議共1案,請議事人員宣讀提議內容。

國民黨黨團提案:

案由:本院國民黨黨團針對本(第18)次會議建請將「委員徐巧芯等16人擬具『兒童托育服務法草案』」案,自社會福利及衛生環境委員會抽出逕付二讀,與相關議案併案協商。是否有當?敬請公決。

提案人:中國國民黨立法院黨團 羅智強

主席:依照黨團共識,本案照案通過。

現在進行處理討論事項第一案。

討 論 事 項

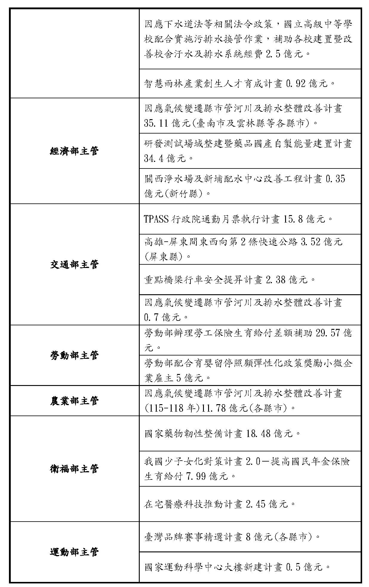
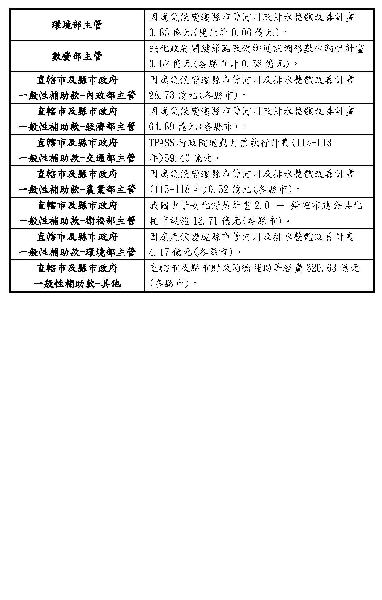
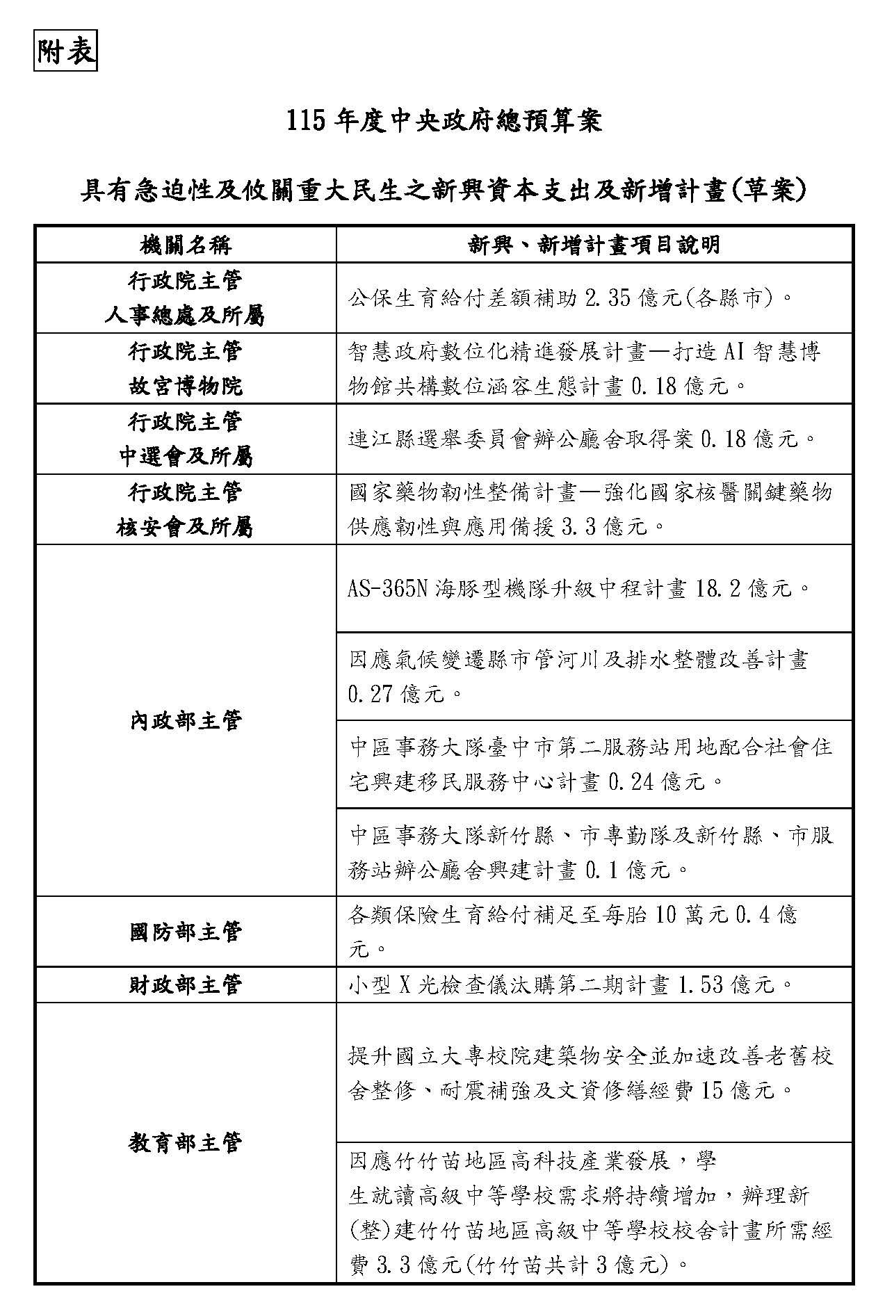
一、本院國民黨黨團、台灣民眾黨黨團,有鑑於國際風雲詭譎,兩岸兵凶戰危,115年度中央政府總預算案行政院卻惡意違法拒不編列以生命保家衛國的志願役軍人加薪及警消退休金替代率提高之預算,不但至今未提出其他可行之替代方式,甚至以各種毀憲亂政的手法企圖閹割多數民意,頻頻散布不實言論造成社會對立,實不足取。我國預算程序有「不關門機制」的設計,依預算法第54條定有明文。爰建請院會作成決議:「115年度總預算案中,具有急迫性及攸關重大民生之新興資本支出及新增計畫(如附件),本院同意先行予以動支。」俾以補救行政院怠於推動政務,消極不作為之行徑,影響國計民生。是否有當?請公決案

主席:本院國民黨黨團、台灣民眾黨黨團共同提案,建請院會作成決議:「115年度總預算案中,具有急迫性及攸關重大民生之新興資本支出及新增計畫,本院同意先行予以動支」,請公決案

請議事人宣讀提案內容。

國民黨黨團提案:

案由:本院國民黨黨團、台灣民眾黨黨團,有鑑於國際風雲詭譎,兩岸兵凶戰危,115年度中央政府總預算案行政院卻惡意違法拒不編列以生命保家衛國的志願役軍人加薪及警消退休金替代率提高之預算,不但至今未提出其他可行之替代方式,甚至以各種毀憲亂政的手法企圖閹割多數民意,頻頻散布不實言論造成社會對立,實不足取。

我國預算程序有「不關門機制」的設計,依預算法第54條定有明文。爰建請院會作成決議: 115年度總預算案中,具有急迫性及攸關重大民生之新興資本支出及新增計畫(如附件),本院同意先行予以動支。」俾以補救行政院怠於推動政務,消極不作為之行徑,影響國計民生。是否有當?請公決案。

提案人:中國國民黨立法院黨團

傅崐萁  羅智強  林沛祥

台灣民眾黨立法院黨團

黃國昌  陳昭姿  張啓楷

主席:報告院會,依照立法院職權行使法第八條第三項規定,本案經提案人說明提案旨趣、大體討論之後,即議決交付審查或逕付二讀,或不予審議。

報告院會,依照黨團共識,本案就不再提案說明。現在進行大體討論,依照黨團共識,請各黨團推派代表發言。

首先請張啓楷委員發言。鍾佳濱委員,請準備。

張委員啓楷:1118分)民進黨立委一直在提醒,說攸關大家行的安全、交通安全跟便利的TPASS,預算要趕快過,而今天民眾黨跟國民黨提出優先來處理、趕快放行。我們要提醒上個月在討論行政院砍了地方的補助款,包括學童的營養午餐、治水的預算,民進黨黨意大於民意,民進黨絕大部分立法委員投票的結果,是贊成砍地方補助款。今天在野黨提出依照預算法第五十四條,也就是不關門的這個機制,對於新興計畫,可以先經過立法院院會通過以後,馬上放行:包括TPASS行政院通勤月票執行計畫、公保生育給付差額補助2.35億、河川整治及排水整體改善計畫,還有攸關國防安全的AS-365N海豚型機隊升級中程計畫。等一下請大家注意看民進黨的立委是不是又黨意大於民意,不通過TPASS的預算、不通過防洪治水的預算、不通過國防安全的預算。

另外,賴清德總統說要趕快審總預算、要順應廣大的民意。台灣民眾黨最近做了一個大型民調,結果發現,問說:你支不支持行政部門應該趕快編足立法院通過的軍人加薪跟提高警消所得替代率?高達67.6%民眾都是贊成的,反對只有18%;進一步問,如果不趕快補足是不是就先不要審?結果5137,絕大部分的民眾也認為行政院要趕快把它編足,事實上這個也是去年的解決方案,去年經過朝野協商,行政院長卓榮泰說趕快把該編的編足,去年就解開了,解鈴還須繫鈴人,所以請行政院趕快編足該編的預算,軍人加薪及警消所得替代率的提高,這是一個治本的方法,去年也成功了;治標的方法,就今天在野黨所提出來的,我們啟動不關門條款,先讓新興計畫包括剛剛提的跟民生經濟有關的,讓它先行通過,等一下要進行表決,請民進黨不要再黨意大於民意,也不要霸凌跟欺負我們的民眾,請讓今天新興計畫的預算可以通過。

主席:謝謝張啓楷委員的發言。

接下來,請鍾佳濱委員發言,傅崐萁委員請準備。

鍾委員佳濱:1122分)主席、在場委員先進。中華民國行憲史來,首次有立法院要處理,根據預算法第五十四條,當新興計畫因未能審議完竣始得動支,受到限制的時候,要提經立法院同意後動支。

今天我們很好奇的是三個問題:國民黨跟民眾黨所列的這718億,他們認為重大、急迫、攸關民生,我們要問的不是它是否重大,我們要問的是2,992億當中另外的2,274億新興資本計畫,哪一項不重要?哪一項不急迫?哪一項不攸關民生?請國眾兩黨告訴人民,除了這718億之外,其他的兩千兩百多億哪一項不重要?哪一項不攸關民生?哪一項不急迫?第二,我們要請教國眾兩黨,你們如何知道這些急迫?因為總預算根本未交付審議,你們怎麼區別2,992億當中,這718億特別重要、特別急迫、特別攸關民生,你們是看項目嗎?如果你們看項目就可以做出判斷了,我們要問第三個問題:既然你們有能力、判斷預算當中的優先緩急、數額多寡,你們為什麼不審議?

目前115年度中央政府總預算,由於藍白的抵制跟杯葛,遲遲未能交付審議,不能符合預算法第五十一條的規定,因此根據第五十四條這些新興資本計畫必須等立法院完成審議後始得動支,這個就是我們憲法規定的精神,立法院是踩煞車,行政院是加油門,預算編製權在行政院,立法院只能審議、只能踩煞車,因為憲法第七十條規定,立法院對行政院所提預算案,不得為增加支出之提議,很清楚,一個是油門,一個是煞車。今天張啓楷說解鈴還須繫鈴人,我說錯了,今天你們是白蛇跟許仙,一方面放毒,讓我們重要的2,992億,攸關人民民生重大急迫的不能夠完成審竣、進行執行,而你們要當許仙、要當好人、說我把你這718億先行放行,你叫其他兩千兩百多億影響到的人民情何以堪啊!人民要像乞丐一樣,718億我敲碗了,你才給我;另外兩千兩百億我不敲碗、我不哭鬧,你就不給我嗎!請國、眾深思檢討!

主席:謝謝鍾佳濱委員的發言。

接下來請傅崐萁委員發言,王義川委員請準備。

傅委員崐萁:1125分)院長、立法院各位同仁及全國各位鄉親。當全世界兵凶戰危、烽火連天、戰爭迭起的此刻,我們為了防衛臺灣,國會正式通過讓所有軍人能夠加薪,而不是領到35,000塊的職業軍人,要養家活口還要上戰場,要讓所有的警消能夠維護我們社會的安定跟秩序,必須能夠有完整的退休計畫,國會也通過了相關法案,但是很遺憾的,我們賴政府對於這一次115年總預算,都沒有把防衛臺灣最關鍵的力量這些預算編進來。本身是一個違法的預算,但是綁架的卻是全臺灣的人民,人民受苦大家應該要思考、平心靜氣放下彼此的成見,我們必須好好地來顧民生、來拚經濟。

天由國民黨黨團跟民眾黨黨團非常負責任所提出的行政院38項新興計畫裡面,攸關民生非常迫切的相關預算正式抽出,依照預算法第五十四條來交付國會公決,對於北臺灣、中臺灣這些基層奮鬥的百姓,TPASS重不重要?我們是不是應該給它立刻進行!還有生育補助每胎10萬、育兒津貼及育嬰照顧相關的計畫,學校整建、橋梁修復、人才培育、產業創生、河川治水以及排水整體改善,還有整體醫療科技的推動計畫、臺灣品牌賽事相關的運動計畫、偏鄉通訊網路數位的韌性計畫,各縣市財政均衡補助,一般性補助的320億,很重要的還有高雄、屏東要不要東西向的快速道路。我想今天大家應該以民生為本,不要再把政黨意識放在人民之上,我們大家儘快依照預算法、依照國會可以救濟的方式,把所有的新興計畫、尤其最重要的38項儘快通過,希望大家同心協力一起支持臺灣,謝謝。

主席:謝謝傅崐萁委員發言。

接下來請王義川委員發言,王鴻薇委員請準備。

王委員義川:1129分)謝謝主席。剛才國民黨傅崐萁總召說得不錯!我很少稱讚他,他說要以民生為重要,我當作他昨晚吃藥吃到現在「反症」!預算那麼多,你挑七百多億出來同意,你們國民黨實在「悾悾」,剛才傅崐萁在唸的時候,唸得支支吾吾,他可能也不知道他在唸什麼,你們知道你們漏掉有夠多的,你們漏掉兩千多億,兩千多億裡面……我們今天跟你說TPASS,你就碎碎唸TPASS;我跟你說治水,你就說治水。學人精!裡面還有很多我還沒唸的,我現在先跟你講,我們這兩天如果還有唸哪幾條,你不要再學喔!因為你們現在認為這幾條最重要,其他都不重要。不認真、不認真!立法院也不審預算,還在那邊挑來挑去,挑了這幾個,還搞不清楚哪幾條叫做「民生相關」。

你們今天拿出來的這些臺灣人都看得懂,你們認為這些最重要,還有好幾兆的預算你們都不審,不審國防預算、不審特別條例。你們的黨主席只關心一件事情,臺灣跟美國談到15%。那不然跟中國一樣,弄到四十幾%來看看!可憐!你們的黨主席硬要衝,衝那麼高,今天15%,這樣你們高不高興?還是你們今天還要出來罵?

我跟你們說,今天通過這個代表什麼?代表你們選擇性。剛剛傅崐萁說這個要顧慮到民生,哪一條不是民生?國民黨你們現在公開說……後面還有王鴻薇跟洪孟楷,你們說說看,你們今天不要的新興計畫有兩千多億,哪一條不是民生重要的?說出來!指名道姓,看哪一條要補助、要做建設的,哪一個不是民生需要的?後面還有王鴻薇跟洪孟楷,你們兩個上來說說看,說今天這個七百多億重要,其他兩千多億都不重要。讓我們聽看看,讓臺灣人民了解原來你們國民黨跟民眾黨腦袋裡裝的,就是全臺灣只有今天說的這七百多億是重要的,其他一點都不重要。你不要傻傻的,這幾天如果有人再說哪幾條重要,不要到時候再找韓國瑜說:韓國瑜,不然就再加五條、加十條,這樣就太「漏氣」了!

主席:謝謝王義川委員的發言。

接下來,我們請王鴻薇委員發言,吳思瑤委員請準備。

王委員鴻薇:1132分)主席,還有各位同仁。今天我們特別提到有關一些新興計畫,屬於有急迫性以及民生性的預算,我們把它提出來。

眾所皆知,現在中央政府總預算的困境,就是在於現在行政院違法不編列我們軍人以及退休警消的預算,剛才鍾佳濱委員說人民好像乞丐一樣,要敲碗才有急迫性。但是我質疑的是,現在我們的軍人、我們的警消對民進黨來說連乞丐都不如。當他們敲碗、當他們希望能夠編列法定預算的時候,民進黨政府卻不聞不問,所以為什麼中央政府總預算遇到這樣的僵局?民進黨政府、賴清德總統、卓榮泰院長要負起百分之百的責任。

但是在這邊,我們也看到一些新興計畫中跟民生相關,還有急迫性的,譬如說TPASS、生育補助、治水預算,以及對地方政府補助的部分,我們希望在合法、合於預算法的規定之下先行處理,這是作為在野黨,我們負責任願意去解決現在預算的僵局,這樣的態度才是正確的態度。

例如像剛才王義川委員在這裡只會提高聲量來問在野黨,我想請問一下,現在到底誰在執政?我想請問一下,現在誰在當總統?誰在當行政院長?如果你們執政如此無能;如果你們執政,沒有辦法解決民生的問題;如果你們執政,不能夠回應人民需要的時候,當然我們在野黨願意負起責任,所以這不叫做為德不卒,因為這是我們面對現在所有人民所需要的問題,我們負責任的解決問題。

所以,在這邊我要跟全體國民來報告,我也要再一次為我們的軍人跟警消請命,當我們看到花蓮外海F-16V飛官狀況的時候,我們是不是能夠顧及軍人跟警消的需要。以上,謝謝。

主席:謝謝王鴻薇的發言。

接下來請吳思瑤委員,洪孟楷委員請準備。

吳委員思瑤:1136分)主席、各位同仁,我先講兩個程序的問題。剛剛大家手上拿到的這一份提案,經由藍白精挑細選38項,卻掛一漏萬的所謂急迫性預算,不過是15分鐘前才發到大家的手上,再一次在最後一刻突襲、黑箱,這種表決前才把資料拿出來給大家,我們在臺下手忙腳亂拿著計算機來算到底是幾項?才知道是38項、718億被放行審查,這就是這一屆的立法院突襲、黑箱又來了。

第二個程序的問題,我們當立委這麼久了,任何一個議案不管是法案或是預算案,要經過付委的程序,再進行內容的審查,怎麼會總預算案現在還沒有完成付委的程序,你可以在裡面挑三揀四,挑出你想吃的,這麼挑食?你以為審總預算是自助餐嗎?或是你以為審總預算是贖罪券,被罵什麼才審什麼?我舉個簡單的例子,現在我們的國防軍購特別條例一樣被冷凍在程序委員會沒有辦法付委,我們可以說這軍購特別條例七個條文沒有辦法付委審查,然後在野黨提一個一條、兩條的條文來通過嗎?一大包的預算還沒付委、一大案的法案還沒付委,你們可以這樣拆解預算、可以這樣來拆解法案?

我真的要說,718億被放行,講得好像你們做功德、好棒棒,事實上,在野黨是為自己的擺爛、自己當薪水小偷找臺階下,這38項、718億是什麼概念?我告訴大家,黃國昌不在場,可能去當薪水小偷了,他最愛說的薄薄兩、三頁就是這樣來的,38項、718億薄薄兩、三頁在最後一刻黑箱提出就是這樣。針對718億,今天所謂放行審查的概念又是什麼?只占所有新興急迫2,992億預算的24%,換言之,你們丟包了另外76%、四分之三的急迫預算,你們都不審。而總預算是一大包,該審查的是3兆的預算,今天只審查718億,就是丟包了97%的國家民生,就是丟包了97%以上立法院依憲法職責該審查的預算案,你們該審的是厚厚的預算書,而不是薄薄兩、三頁……

主席:謝謝……

吳委員思瑤:這種薪水小偷是贖罪券式的預算審查,我們絕對反對、反對到底,反對、反對、反對

主席:謝謝吳思瑤委員的發言。

接下來請登記最後一位第7號洪孟楷委員發言。

(現場一片混亂)

主席:時間暫停,時間暫停,時間暫停。

報告院會,我們最後一位發言的洪孟楷委員即將發言,發言完畢之後,我們要進行處理。拜託大家能夠尊重發言委員的權益,再次感謝大家。

洪孟楷委員請發言。

洪委員孟楷:1140分)感謝主席、各位同仁、媒體朋友們。剛剛有民進黨的代表說,這是中華民國有史以來首次用預算法第五十四條來做審查,但我們更要講,今年因為是首次行政院沒有依照三讀通過的法律來編列相關的預算,送進來違法的預算,你要我們怎麼違法審查?如果要講丟包的話,我們更要說,今天在場無論朝野黨團、113席立法委員應該共同一致譴責行政院,譴責行政院丟包年度總預算,因為你們沒有依法編列,就是這麼簡單。

我們要審查總預算,但是總預算要依法送進立法院,沒有依法送進立法院,要我們怎麼審查?我們更要講,當行政部門、執政黨的委員口口聲聲講說要支持軍人、支持國防的時候,為什麼軍人加薪,沒有幫軍人爭取?當執政黨的委員口口聲聲講說要照顧軍、警、消、公、教人員的時候,當我們三讀通過了法案,為什麼遲遲沒有辦法編列?今年的年度總預算高達3兆,又是史上最高,高達3兆史上最高的預算,我們軍、警、公、教、消等相關人員的預算居然全部都沒有放進去,我們沒有辦法接受。

但我們要說的是,面對行政院的怠惰跟違法,在野黨團不會盲目的選擇對抗,而是我們還要站在國家發展的角度,因此我們才會提出我們要解決問題,運用預算法第五十四條,拿出新興計畫裡面民生相關的法案來交付協商,其中包括少子化對策,其中包括交通正義的部分,TPASS以及相關安全防護,還有醫療、體育。這些計畫不會因為行政院違法編列而受阻,我們國民黨黨團、民眾黨黨團希望在本會期能夠完成三讀,讓利民法案能夠如期上路。

再次強調一點,依法行政是法治國家最基本的義務,絕對不是拿來當成逃避監督的藉口,所以在野黨監督政府天經地義。這是憲法賦予的職責,我們今天的提案完全合法、合憲、合理,更要求行政院補足違法預算的缺口,而且要加速民生預算的進行。再次強調,違法編列我們無法違法審查,依法編列即刻審查,這是我們始終為國為民的態度。謝謝。

主席:謝謝,謝謝洪孟楷委員的發言,謝謝。

(現場一片混亂)

主席:報告院會,我們要進行處理,拜託大家遵守一下議場秩序,拜託大家、祝福大家馬上幸福,我們現在開始處理,好不好?

現在有國民黨黨團、台灣民眾黨黨團提議,本案逕付二讀。

國民黨黨團、台灣民眾黨黨團提案:

案由:本院國民黨立法院黨團、台灣民眾黨立法院黨團,針對本(第18)次會議討論事項第 案:「本院國民黨立法院黨團、台灣民眾黨立法院黨團,有鑑於國際風雲詭譎,兩岸兵凶戰危,115年度中央政府總預算案行政院卻惡意違法拒不編列以生命保家衛國的志願役軍人加薪及警消退休金替代率提高之預算,不但至今未提出其他可行之替代方式,甚至以各種毀憲亂政的手法企圖閹割多數民意,頻頻散佈不實言論造成社會對立,實不足取。

我國預算程序有「不關門機制」的設計,依預算法第54條定有明文。爰建請院會作成決議:「115年度總預算案中,具有急迫性及攸關重大民生之新興資本支出及新增計畫(如附件),本院同意先行予以動支。」,俾以補救行政院怠於推動政務,消極不作為之行徑,影響國計民生。是否有當?請公決案。」乙案,建請逕付二讀,

是否有當?敬請 公決。

提案人:中國國民黨立法院黨團

傅崐萁  羅智強  林沛祥

台灣民眾黨立法院黨團

黃國昌  陳昭姿  張啓楷

主席:請問院會有無異議?(有)有異議,我們要進行表決。

贊成國民黨黨團、台灣民眾黨黨團提議逕付二讀,現在有民進黨黨團、台灣民眾黨黨團要求記名表決,贊成請按贊成,反對按反對,時間1分鐘,現在開始。

(進行表決)

主席:報告院會,報告表決結果:在場委員出席108位,贊成58位,反對49位,棄權1位,贊成者多數,國民黨黨團、台灣民眾黨黨團提議照案通過。決議:逕付二讀。

表決結果名單:

會議名稱:立法院第11屆第4會期第18次會議  表決型態:記名表決

表決時間:中華民國115116日 上午114600

表決議題:討論事項第一案

     國民黨台灣民眾黨黨團提議逕付二讀

表決結果:出席人數:108  贊成人數:58  反對人數:49  棄權人數:1

贊成:

傅崐萁  羅智強  林沛祥  謝龍介  涂權吉  馬文君  林憶君  麥玉珍  劉書彬  林國成  陳昭姿  黃國昌  黃珊珊  張啓楷  高金素梅 林思銘  邱若華  鄭天財Sra Kacaw   鄭正鈐  張嘉郡  洪孟楷  王鴻薇  呂玉玲  陳雪生  黃建賓  黃健豪  葉元之  陳永康  賴士葆  陳菁徽  萬美玲  廖偉翔  蘇清泉  黃 仁  魯明哲  李彥秀  吳宗憲  邱鎮軍  徐欣瑩  盧縣一  廖先翔  陳玉珍  林德福  楊瓊瓔  陳超明  林倩綺  顏寬恒  羅明才  翁曉玲  葛如鈞  張智倫  羅廷瑋  徐巧芯  許宇甄  柯志恩  牛煦庭  王育敏  游 顥

反對:

張雅琳  林月琴  陳培瑜  柯建銘  鍾佳濱  伍麗華Saidhai Tahovecahe    郭昱晴  吳思瑤  沈伯洋  范 雲  邱志偉  黃秀芳  林俊憲  李坤城  王義川  陳秀寳  徐富癸  王世堅  羅美玲  蔡易餘  莊瑞雄  郭國文  陳俊宇  吳沛憶  賴瑞隆  陳素月  李柏毅  陳 瑩  陳冠廷  陳亭妃  王美惠  劉建國  林岱樺  賴惠員  黃 捷  林淑芬  王正旭  林楚茵  王定宇  吳琪銘  許智傑  張宏陸  吳秉叡  李昆澤  蔡其昌  邱議瑩  林宜瑾  蘇巧慧  沈發惠

棄權:

謝衣鳯

主席:報告院會,現在有本院傅崐萁委員等、黃國昌委員等針對方才逕付二讀之決議提出復議,並請院會隨即進行表決處理。

委員傅崐萁、黃國昌等提案:

案由:本院委員傅崐萁、黃國昌等43人針對本(第18)次會議討論事項第 案,建請院會作成決議:「115年度總預算案中,具有急迫性及攸關重大民生之新興資本支出及新增計畫(如附件),本院同意先行予以動支。」院會之決議,提出復議,並請院會立即處理。是否有當,敬請公決。

提案人:傅崐萁  羅智強  林沛祥  翁曉玲  黃國昌  許宇甄  盧縣一  林思銘  羅明才  黃珊珊  謝龍介  牛煦庭  鄭天財Sra Kacaw   廖先翔  張啓楷  黃健豪  林國成  蘇清泉  陳超明  麥玉珍  林倩綺  陳永康  林憶君  馬文君  王育敏  陳玉珍  邱鎮軍  呂玉玲  徐巧芯  黃建賓  李彥秀  林德福  廖偉翔  葉元之  洪孟楷  陳菁徽  顏寬恒  陳昭姿  鄭正鈐  魯明哲  涂權吉  劉書彬  葛如鈞

主席:報告院會,我們現在進行本件復議案。

在進行表決,針對傅崐萁委員等、黃國昌委員等所提復議案,現在有民進黨黨團、台灣民眾黨黨團要求記名表決,我們開始記名表決,贊成按贊成,反對按反對,時間1分鐘,現在開始

(進行表決)

主席:報告院會,報告表決結果:在場委員出席108位,贊成49位,反對59位,贊成者少數,復議案不通過。

依據立法院職權行使法第七十四條之一規定,交付黨團協商。我們現在作以下決議:交付黨團協商,並由國民黨黨團、台灣民眾黨黨團共同負責召集協商。

表決結果名單:

會議名稱:立法院第11屆第4會期第18次會議  表決型態:記名表決

表決時間:中華民國115116日 上午114810

表決議題:討論事項第一案委員傅崐萁、黃國昌等

     針對本案逕付二讀之決議提出復議

表決結果:出席人數:108  贊成人數:49  反對人數:59  棄權人數:0

贊成:

張雅琳  林月琴  陳培瑜  柯建銘  鍾佳濱  伍麗華Saidhai Tahovecahe    郭昱晴  吳思瑤  沈伯洋  范 雲  邱志偉  黃秀芳  林俊憲  李坤城  王義川  陳秀寳  徐富癸  王世堅  羅美玲  蔡易餘  莊瑞雄  郭國文  陳俊宇  吳沛憶  賴瑞隆  陳素月  李柏毅  陳 瑩  陳冠廷  陳亭妃  王美惠  劉建國  林岱樺  賴惠員  黃 捷  林淑芬  王正旭  林楚茵  王定宇  吳琪銘  許智傑  張宏陸  吳秉叡  李昆澤  蔡其昌  邱議瑩  林宜瑾  蘇巧慧  沈發惠

反對:

傅崐萁  羅智強  林沛祥  謝龍介  涂權吉  馬文君  林憶君  麥玉珍  劉書彬  林國成  陳昭姿  黃國昌  黃珊珊  張啓楷  高金素梅 林思銘  邱若華  鄭天財Sra Kacaw   鄭正鈐  謝衣鳯  張嘉郡  洪孟楷  王鴻薇  呂玉玲  陳雪生  黃建賓  黃健豪  葉元之  陳永康  賴士葆  陳菁徽  萬美玲  廖偉翔  蘇清泉  黃 仁  魯明哲  李彥秀  吳宗憲  邱鎮軍  徐欣瑩  盧縣一  廖先翔  陳玉珍  林德福  楊瓊瓔  陳超明  林倩綺  顏寬恒  羅明才  翁曉玲  葛如鈞  張智倫  羅廷瑋  徐巧芯  許宇甄  柯志恩  牛煦庭  王育敏  游 顥

棄權:

主席:報告院會,謝衣鳯委員發表聲明,對剛才表決與國民黨黨團意見一致,列入公報紀錄。

現在進行討論事項第二案。

二、()本院國民黨黨團,有鑑於賴總統宣稱「2027年中共武統準備說」,引發國人高度疑慮與恐慌,賴總統同時拋出8年高達1.25兆元天價軍購預算,含後續維修總經費將達4.5兆元,對台灣民生、經濟發展造成重大排擠,令人不禁懷疑是否刻意塑造恐慌氛圍,藉此合理化高額軍購預算與選舉政治操作。賴政府提出1.25兆元的史上最高天價軍購案,居然採用國際投書的方式昭告天下,如此重大國家決策竟「出口轉內銷」,對代表全國最高民意的國會毫不尊重,民主制度監督制衡已蕩然無存,是國家憲政重大危機。對於保家衛國,捍衛民主自由的國防軍購,國會當然支持。但軍購內容不透明,包含多項尚未成熟的軍備、時程不可控的國際採購,以及缺乏戰略驗證的項目,恐造成巨額浪費,嚴重排擠教育、社福、兒福及經濟發展各項建設支出,可能使戰力出現結構性錯置,反而危害國安;更遑論之前已支付6,600億元採購的軍購均未如期交付,其中66F16V戰機居然一架也沒有交貨,此巨額軍購將對國家財政形成十年以上的負擔,未來政府與人民都必須承擔後果,若未經嚴格審查,恐使國家債務急速惡化,壓縮民生與公共建設需求。國民黨黨團支持國防,但不支持凱子軍購,更不支持挑釁造成的戰爭。巨額軍購非例行年度國防預算,而是跨越2任總統、綁死8年的特別軍購,是否符合台灣安全所必須?抑或徒增引戰風險將台灣變成以色列、烏克蘭模式?賴總統必須向國會向全體人民說清楚、講明白。為避免政府藉武統論操弄恐慌、藉軍購包裹式編列預算規避監督,實踐賴總統參選總統電視辯論會公開表達願赴國會國情報告的承諾,爰建請院會作成決議:「依『中華民國憲法增修條文』第四條及『立法院職權行使法』第十五條之一規定,邀請賴清德總統赴立法院就攸關國家安全之重大國安事項及天價軍購提出國情報告,並接受委員諮詢,以釋群疑,落實憲法賦予國會的監督權。」是否有當?請公決案。

()本院台灣民眾黨黨團,有鑑於我國115年度中央政府總預算之國防預算已編列高達新台幣9,495億元,較去年度相比暴增1,768億,漲幅達16%,超過我國GDP3%,而於總預算尚未審議前,賴清德總統又以投書美國媒體方式,逕行宣布將對美武器採購特別預算,支出總規模高達1.25兆元,總統並宣示未來國防支出將急速提升至GDP5%,該政策方向不僅在財政規模上史無前例,更將構成對國家財政結構與公共資源配置之重大轉向。惟此攸關全民利益之重大公共政策,總統與行政院院長卻未循既有國會溝通或正式行政程序向國人揭示,反在投書外媒並刊出後,才在巨大反彈聲浪與壓力下召開記者會向國人「補充說明」。更有甚者,行政院院長卓榮泰於總統投書前,更屢屢在答覆立委聲稱其從未見相關規劃內容,顯然刻意欺瞞國會、意圖規避監督,嚴重侵蝕民主政治之程序正義與透明原則。賴清德總統於1126日「守護民主台灣國安行動方案」之記者會中,以「2027年中共將攻台」作為我國軍費必須大幅擴張之重要論述基礎,此說法與美方國會近期報告內容存有不小落差,總統發言引發國人恐慌。賴清德總統身為國家領袖,發言與發布國家重大政策前,應基於可受驗證之資訊向國人清楚說明其判斷依據,而非以簡化甚至渲染之敘事製造社會緊張,更不應在國人知情權遭蒙蔽狀況下,被威脅同意鉅額預算支出。此外,近年來多項對美軍購計畫一再延宕交付,項目金額水漲船高,中央政府卻在前期採購延宕,戰力未形成前一再追加預算,違背國防採購基本原則外,更使我國財政支出大幅向國防傾斜,排擠壓縮民生、福利乃至於教育支出,政府舉債攀升造成長期財政負擔與財政黑洞,永續性不足更恐加劇世代不公,如何在國防安全與民生經濟發展間取得平衡,仍有賴總統向國人與國會清楚說明,以安民心。政府可以有政策選擇,但不能缺乏問責;國家安全應回歸專業,而非以片面甚至不實資訊操作恐懼動員,甚至讓國會與國人一再淪為獲知國家重大政策資訊的「最後知情者」。爰建請院會作成決議:「本院於審議『強化防衛韌性及不對稱戰力計畫採購特別條例暨特別預算案』前,應請賴清德總統履行20231230日於總統候選人電視辯論會所作之承諾:『總統都有義務應立法院的要求到國會進行國情報告,接受立法委員的國情諮詢』,至立法院就國家安全、兩岸情勢、對美軍購與國防預算規劃進行國情報告,並接受立法委員之諮詢。」是否有當?請公決案。(以上二案經提本院第11屆第4會期第13次會議併案討論決議:交付黨團協商,並由國民黨黨團、台灣民眾黨黨團共同負責召集協商。爰於本次會議繼續討論。)

主席:本院國民黨黨團、台灣民眾黨黨團分別提案,建請院會作成決議,邀請賴清德總統赴立法院就攸關國家安全之重大國安事項及天價軍購提出國情報告,並接受委員諮詢,請公決案。本案經第4會期第13次會議決議,交付黨團協商,並由國民黨黨團、台灣民眾黨黨團共同負責召集協商。報告院會,依照黨團共識我們作以下決議:另定期處理。

進行討論事項第三案。

三、本院民進黨黨團,針對第11屆第4會期第16次會議報告事項第119案委員翁曉玲等19人擬具「公民投票法第十五條條文修正草案」院會所作之決定提出復議。是否有當?請公決案。(本案經提本院第11屆第4會期第17次會議決議:另定期處理。爰於本次會議提出處理。)

主席:本院民進黨黨團,針對第11屆第4會期第16次會議報告事項第119案院會所作決定提出復議,請公決案。本案經第4會期第17次會議決議,另定期處理。我們現在進行處理。

報告院會,依照黨團共識我們不再發言。

現在針對民進黨黨團所提復議案進行表決。

現有民進黨黨團要求記名表決。

(民生預算,優先審查!)

(照顧民生,強力監督!)

(臺灣加油!臺灣加油!)

主席:謝謝,請回座,我們準備表決。

報告院會,我們要針對民進黨黨團所提復議案進行表決。民進黨團黨團要求記名表決,我們開始進行記名表決,贊成按贊成,反對按反對,時間1分鐘,現在開始。

(進行表決)

(要審總預算!)

(我要審預算,不要擋預算!)

主席:謝謝。請回座,謝謝。

報告表決結果:出席108位,贊成49位,反對59位,贊成者少數。我們作以下決議:復議案不通過,本案報告事項照原作決定通過。

表決結果名單:

會議名稱:立法院第11屆第4會期第18次會議  表決型態:記名表決

表決時間:中華民國115116日 上午115213

表決議題:討3民進黨黨團針對第11屆第4會期第

     16次會議報告事項第119案所提復議案

表決結果:出席人數:108  贊成人數:49  反對人數:59  棄權人數:0

贊成:

張雅琳  林月琴  陳培瑜  柯建銘  鍾佳濱  伍麗華Saidhai Tahovecahe    郭昱晴  吳思瑤  沈伯洋  范 雲  邱志偉  黃秀芳  林俊憲  李坤城  王義川  陳秀寳  徐富癸  王世堅  羅美玲  蔡易餘  莊瑞雄  郭國文  陳俊宇  吳沛憶  賴瑞隆  陳素月  李柏毅  陳 瑩  陳冠廷  陳亭妃  王美惠  劉建國  林岱樺  賴惠員  黃 捷  林淑芬  王正旭  林楚茵  王定宇  吳琪銘  許智傑  張宏陸  吳秉叡  李昆澤  蔡其昌  邱議瑩  林宜瑾  蘇巧慧  沈發惠

反對:

傅崐萁  羅智強  林沛祥  謝龍介  涂權吉  馬文君  林憶君  麥玉珍  劉書彬  林國成  陳昭姿  黃國昌  黃珊珊  張啓楷  高金素梅 林思銘  邱若華  鄭天財Sra Kacaw   鄭正鈐  謝衣鳯  張嘉郡  洪孟楷  王鴻薇  呂玉玲  陳雪生  黃建賓  黃健豪  葉元之  陳永康  賴士葆  陳菁徽  萬美玲  廖偉翔  蘇清泉  黃 仁  魯明哲  李彥秀  吳宗憲  邱鎮軍  徐欣瑩  盧縣一  廖先翔  陳玉珍  林德福  楊瓊瓔  陳超明  林倩綺  顏寬恒  羅明才  翁曉玲  葛如鈞  張智倫  羅廷瑋  徐巧芯  許宇甄  柯志恩  牛煦庭  王育敏  游 顥

棄權:

主席:現在進行討論事項第四案。

四、本院委員羅智強等24人擬具「國軍老舊眷村改建條例第三條條文修正草案」,請審議案。(本案經提本院第11屆第4會期第17次會議討論決議:另定期處理。爰於本次會議繼續討論。)

主席:本案經第4會期第17次會議決議,另定期處理。

報告院會,本案已經完成協商,請宣讀協商結論。

立法院黨團協商結論

時間:115113日(星期二)上午930

地點:紅樓302會議室

協商主題:

本院委員羅智強等24人擬具「國軍老舊眷村改建條例第三條條文修正草案」。

協商結論:

一、第三條保留送院會進行處理。

二、本案院會處理時,廣泛討論由各黨團各推派1人發言,逐條討論及完成三讀後均不發言。逐條時,依黨團版本先後進行表決。

主持人:韓國瑜   江啟臣

協商代表:羅智強   林沛祥   傅崐萁() 柯建銘

鍾佳濱   陳培瑜   張啓楷   陳昭姿

黃國昌()

席:請問院會,對以上協商結論有無異議?(無)沒有異議,本案後續就依照協商結論進行處理

報告院會,我們現在進行廣泛討論,請各黨團推派代表發言。首先請鍾佳濱委員發言,羅智強委員請準備。

鍾委員佳濱:1154分)主席、在場委員先進,尤其是待會兒要來發言的羅智強委員。我們來看一看這個眷改條例個案立法特快車,這個案子難道只攸關慈仁八村嗎?大法官有過解釋,國家對於有限資源的分配,不能只照顧特定族群,必須要考量一般國民的感受,我們來看一看待會兒羅委員對本案還有國眾兩黨背書的眷改條例有何感受。

這個案子在去年4月交付審查,外交及國防委員會一次審查,然後到年底就抽出逕付二讀,年底完成了黨團協商,就在前天院長主持朝野協商,今天就要交付表決,這是什麼案子,這麼急迫?

可能有人會說沒有啦!這才50個人,拖了十幾年,遲來的正義!我們來告訴大家什麼叫做正義?當年的眷改條例造成的結果,國庫目前還要負責將近2,000億的短絀虧損,而民國85年眷改條例通過之後,當時落成僅7年,78年落成的慈仁八村居然被列入了要改善的老舊眷村,天啊!慈仁八村78年落成,距離85年只有7年的時間,居然列入要改建的老舊眷村!這不是弊案,什麼是弊案?果然,99年接獲檢舉,100年偵查終結,國防部撤銷慈仁八村,不得享有眷村改建的資格,眷戶持續地進行行政訴訟,104年上訴駁回,判決確定,而且兩度遭到大法官不予受理釋憲。因此,到了105年政黨輪替前夕,行政院由林政則政務委員召集,15日完成協調,由國防部提案,結果在511日就送到立法院來,隔了下個月,行政院改組,行政院撤回案子。這是什麼案子?這不是救濟案!這是特權案!這是弊案!

而且羅智強委員的修法,把「691231日」拿掉之後,現在在當年(85年)依眷改條例新建完成的眷舍,都有可能援引慈仁八村的例子來要求。包括像羅智強委員、國民黨、民眾黨不顧社會公平正義的委員,個案修法,貪圖個人的私利,破壞人民的居住正義,我們在這裡要提醒社會,記住這一天!這一天有國、眾兩黨違反居住正義,圖利特定族群!

主席:謝謝鍾佳濱委員的發言。

接下來請羅智強委員發言,陳昭姿委員請準備。

羅委員智強:1157分)民進黨就是造謠黨!國防部打臉你!眷改條例修法只適用50戶,民進黨還在繼續造謠;國防部打臉你!這50戶是遷移不是改建,民進黨還繼續造謠;國防部打臉你!政府因為只是遷移,沒有改建,不會多花一毛錢!民進黨還打個標語說,國庫損失上千億!民進黨是窮到只剩下說謊嗎?

民進黨是多麼可惡的政黨,我告訴大家,今天眷改條例當時適用的慈仁八村,就是因為國防部疏失而被丟包的最後一個眷村啦!我們經過兩年的協商,國防部還有包括民進黨當時協商的委員都說,國防部的疏失不該由慈仁八村的眷戶來背,應該要解決這個歷史共業問題。所以我們不斷跟國防部磋商,但國防部告訴大家,因為眷改條例的範圍、年期,它丟包了慈仁八村,所以把眷村的期限拉開以後,可以解決最後一個50戶眷戶的遷移問題,不是改建問題!民進黨不只是說謊黨,他還是個擺爛黨!本來協商時,民進黨都說要解決問題,到最後一次韓院長主持的時候,翻供啦!柯建銘總召跟大家講,我們民進黨沒有要解決問題!我告訴大家,民進黨不解決問題會造成什麼問題,你們知道嗎?由於15年前就已經蓋好的萬隆新社要讓慈仁八村50戶遷過去,你民進黨擺爛10年,結果呢?萬隆新社空在那裡養蚊子15年,每年花1,200萬維護費,過去15年花了快2億,未來30年還要再花3億,民進黨擺爛虧空國庫,他不在乎嘛!第二個,國防部要把慈仁八村現址,亦即現在民眾不堪居住的地方,整修成職務宿舍,15年來沒辦法整修,被審計部糾正,政府擺爛,每年花1,200萬,還讓職務宿舍沒辦法進行、讓萬隆新社繼續破舊下去,致使可能毀壞。

羅智強負責任地解決問題,解決這個歷史共業,弭平國庫的虧損,活用國家的資產,民進黨你擺爛在幹什麼?你擺爛,羅智強解決!謝謝。

主席:謝謝羅智強委員的發言。

接下來,我們請登記最後一位第3號陳昭姿委員,請發言。

陳委員昭姿:121分)主席、各位同事。推動國軍老舊眷村改建條例修法,是在解決歷史共業,而且還是政府跟國防部的疏失造成的歷史共業,這個修法的方向是在回應現行的法制因為年代化跟過於僵化,導致部分實際老舊、無法居住、條件不佳的眷村,長期沒有辦法透過制度性的途徑,來解決現實的一個困境。

我要說的是,國防部花了5億,為慈仁八村蓋了新眷社,閒置到今天15年,開銷沒有辦法好好認列,每年還要花1,200萬去維護管理,已經被審計部糾正,然後慈仁八村眷戶的權益也因為政府的疏失而被犧牲了。我再說一次,是政府自己的疏失造成這些財務黑洞跟對眷戶不公平地對待,所以推動修法,基本上是幫政府解套,是幫政府解決因疏失所帶來的問題,並且可以創造四贏:解決共業,即每年可以填平每年1,200萬的管理費用黑洞;可以活用資產,讓新眷社不再是蚊子營;讓慈仁八村現址可以釋出更多的職務宿舍;最後若慈仁八村的眷戶要搬,還要負擔部分的經費,反過來可以挹注國庫。

台灣民眾黨一向以人民為本,本於重視居住正義的立場,認為法律制度本來就應該隨著社會條件跟實際需求而調整,而不是讓過時的規範成為行政怠惰或問題延宕的藉口。當行政機關面對既有的眷村居住安全管理效能,還有資源運用的問題,卻因為法令的限制,沒有辦法提出可行的方案時,透過立法修正來排除制度障礙,正是立法應有的責任。

本席再次強調,這個修法不是擴張到全部的眷改範圍,而是針對特定的歷史問題做必要的調整,讓實務上確實有需要的眷戶得以解決長年居住的困境,為了避免公共資源持續地閒置跟浪費,活化既有的安置設施,我們民眾黨支持羅智強委員的提案,謝謝。

主席:謝謝陳昭姿委員的發言。

報告院會,我們開始進行逐條討論。

國軍老舊眷村改建條例第三條條文修正草案(二讀)

主席:請宣讀國民黨黨團版本之羅智強委員等提案第三條。

第 三 條  本條例所稱國軍老舊眷村,指本條例公布施行前興建完成之軍眷住宅且有改建之必要,並具有下列各款情形之一:

一、政府興建分配者。

二、中華婦女反共聯合會捐款興建者。

三、政府提供土地由眷戶自費興建者。

四、其他經主管機關認定者。

本條例所稱原眷戶,係指領有主管機關或其所屬權責機關核發之國軍眷舍居住憑證或公文書之國軍老舊眷村住戶。

主席:我們現在進行表決委員羅智強等提案條文。現有民進黨黨團要求記名表決,我們開始進行記名表決,時間1分鐘,贊成委員羅智強等提案請按贊成,反對請按反對,現在開始。

(進行表決)

主席:報告表決結果:出席108位,贊成59位,反對49位,贊成者多數,第三條照委員羅智強等提案通過。

表決結果名單:

會議名稱:立法院第11屆第4會期第18次會議  表決型態:記名表決

表決時間:中華民國115116日 下午120544

表決議題:國軍老舊眷村改建條例第三條

     委員羅智強等提案

表決結果:出席人數:108  贊成人數:59  反對人數:49  棄權人數:0

贊成:

傅崐萁  羅智強  林沛祥  謝龍介  涂權吉  馬文君  林憶君  麥玉珍  劉書彬  林國成  陳昭姿  黃國昌  黃珊珊  張啓楷  高金素梅 林思銘  邱若華  鄭天財Sra Kacaw   鄭正鈐  謝衣鳯  張嘉郡  洪孟楷  王鴻薇  呂玉玲  陳雪生  黃建賓  黃健豪  葉元之  陳永康  賴士葆  陳菁徽  萬美玲  廖偉翔  蘇清泉  黃 仁  魯明哲  李彥秀  吳宗憲  邱鎮軍  徐欣瑩  盧縣一  廖先翔  陳玉珍  林德福  楊瓊瓔  陳超明  林倩綺  顏寬恒  羅明才  翁曉玲  葛如鈞  張智倫  羅廷瑋  徐巧芯  許宇甄  柯志恩  牛煦庭  王育敏  游 顥

反對:

張雅琳  林月琴  陳培瑜  柯建銘  鍾佳濱  伍麗華Saidhai Tahovecahe    郭昱晴  吳思瑤  沈伯洋  范 雲  邱志偉  黃秀芳  林俊憲  李坤城  王義川  陳秀寳  徐富癸  王世堅  羅美玲  蔡易餘  莊瑞雄  郭國文  陳俊宇  吳沛憶  賴瑞隆  陳素月  李柏毅  陳 瑩  陳冠廷  陳亭妃  王美惠  劉建國  林岱樺  賴惠員  黃 捷  林淑芬  王正旭  林楚茵  王定宇  吳琪銘  許智傑  張宏陸  吳秉叡  李昆澤  蔡其昌  邱議瑩  林宜瑾  蘇巧慧  沈發惠

棄權:

主席:報告院會,全案已經經過二讀,現在有國民黨黨團提議繼續進行三讀,請問院會,有無異議?(無)沒有異議,請宣讀經過二讀之條文。

國軍老舊眷村改建條例修正第三條條文(三讀)

與經過二讀內容同,略─

主席:三讀條文已經宣讀完畢,請問院會,有無文字修正?(無)沒有文字修正。

我們作以下決議:國軍老舊眷村改建條例第三條條文修正通過。

現在進行討論事項第五案。

五、()本院台灣民眾黨黨團擬具「公共電視法第十六條及第四十九條條文修正草案」,請審議案。

()本院委員羅智強等16人擬具「公共電視法第十六條條文修正草案」,請審議案。(以上二案經提本院第11屆第4會期第17次會議併案討論決議:另定期處理。爰於本次會議繼續討論。)

主席:本案經第4會期第17次會議決議,另定期處理。報告院會,本案已經完成協商,請宣讀協商結論。

立法院黨團協商結論

時間:115113日(星期二)上午930

地點:立法院紅樓302會議室

協商主題:

一、台灣民眾黨黨團擬具「公共電視法第十六條及第四十九條條文修正草案」。

二、委員羅智強等16人擬具「公共電視法第十六條條文修正草案」。

協商結論:

一、保留條文,送請院會處理:第16條。

二、不予修正,維持現行條文:第49條。

三、本案院會進行處理時,廣泛討論由各黨團各推派1人發言,逐條討論及三讀完成後均不發言,逐條時保留條文依黨團版本先後進行表決。

四、本案各項提議列入公報紀錄。

主 持 人:韓國瑜   江啟臣

協商代表:羅智強   林沛祥   傅崐萁() 柯建銘

鍾佳濱   陳培瑜   張啓楷   陳昭姿

黃國昌()

主席:請問院會,對以上朝野協商結論有無異議?(無)沒有異議,後續依照協商結論進行處理。

現在進行廣泛討論,請各黨推派的代表進行發言。

首先請羅智強委員發言,劉書彬委員請準備。

羅委員智強:128分)今天非常巧,兩個法律都是因為民進黨擺爛造成的,民進黨就是個徹頭徹尾的擺爛黨,除了剛剛前面眷改條例在擺爛之外,別人解決問題,他還在造謠,現在公視法也是在擺爛啊!為什麼呢?我告訴各位,公視第7屆董監事3年任期在去年519日屆滿,依照公視法規定,文化部應該要在前年的11月底就提新一屆的董監事名單,完成改聘,可是文化部一路擺爛,一路讓公視的董監事無限延任,他仗恃的依據是什麼?就是現在的公視法有萬年延任條款啊!他只要不提名單,沒有新的董監事人選產生,現在的民進黨所謂的公視董監事,就可以無限的繼續延任下去。所以,今天國民黨跟民眾黨今天就是要來徹底解決,終結這種無限延任的擺爛條款。

我也看到等到我們提出修法,要把這個擺爛條款拿掉之後,終於看到文化部動起來了。文化部才終於姍姍來遲地把新的董、監事名單提出來。問題是這個提名,我也跟各位講,賴清德總統你真的一定要證明自己不如蔡英文總統嗎?至少上一屆的董、監事,還會徵詢在野黨的意見,結果民進黨現在獨斷地提名董、監事之後,最後審查委員依其專業獨立審查,認為這些文化部提出來的人並不適任,所以通過了四個名單,於是民進黨就開始大肆地造謠。

我回頭講一件最重要的事情,第一個,拜託民進黨不要每天只會鑽法律漏洞不幹事啊!本來延任條款,今天是幫助一個有心做事的政府,好好地提出董、監事的名單,然後讓公視能夠順利地運作。但是這樣的法律到民進黨手上,就變成今天為了要留任他所喜歡的,也就是所謂民進黨的董、監事,然後濫用這個制度性的缺口,開始變成所謂的「無限延任」。所以今天的修法就是要拿掉這一個擺爛的條款,讓今天好好地提出公視董、監事名單。謝謝。

主席:謝謝羅智強委員的發言。

接下來我們請劉書彬委員發言,范雲委員請準備。

劉委員書彬:1212分)主席、各位委員。公共電視是屬於國民全體的公共資源,董、監事必須具備中立、客觀跟專業的條件來維繫公視的超然獨立性。現今的公共電視法規定在董、監事任期屆滿六個月之前就必須由行政院提名,但是到去年1217號才正式提名,而現在的董、監事還利用第十六條的這個巧門,只要未及改選屆期就「自動延任」,用這個巧門延任到現在。監察院也對公共電視董、監事的延宕提名和作業已經提出了調查,也對行政院跟文化部做出了糾正,要求趕快修法,把這樣的漏洞補起來。

也是因為這個原因,民眾黨跟國民黨提出了修訂的版本,就是針對這樣萬年公共電視董、監事的情況,提出了對第十六條的修訂。第十六條裡刪除了現在第二項裡面後段「自動延任」的條款,使得董、監事的任期在屆滿、結束時就喪失了董、監事的這個資格,來終結萬年董事這樣的亂象。

大家知道,公共電視是非常重要的資源,因為如果沒有讓它順利運作的話就會發生重要的問題,為此,本黨主張,公共電視的治理運作必須要趕快恢復到正軌,才能夠發揮它原來的作用,也請各位委員來支持,謝謝。

主席:謝謝劉書彬委員的發言。

接下來我們請登記最後一位,范雲委員請發言。

范委員雲:1214分)坐在台下,要聽從來沒有當過一天教文委員的羅智強講公視,還有還當不到一個會期的劉書彬委員講公視,真的是非常痛苦的一件事情。

上一屆教文委員會,我想萬美玲委員在,她就知道,我們因為文化部提出來的董事人選不斷地被杯葛,所以我們修正了公視法,把選任公視董監事需要的同意比例從高難度的四分之三門檻改為三分之二,但是新上任的小野部長還是沒有辦法解決問題。

小野部長說問題不是延任,而是提名不斷被推翻。大家看一下這次羅智強的提案要怎麼解決?他的版本是審查被否決後,如果沒有在一個月內提名,就不得延任。本席要提醒大家,公視的董監事不是肥缺,而是沒有薪水的志工,問題是如果藍、白,主要是藍營,不分青紅皂白地杯葛優秀的文化人、杯葛優秀的企業家、杯葛優秀的文化傳播學者,有誰願意繼續來立法院被羞辱?

你們說:沒有啊!那麼我們就來看一下小野部長上任之前有誰被否決。我出身學界,我看到的是政大傳播新聞教授柯裕棻,你們去研究一下他有沒有發表過支持民進黨的話,我保證你google不到,他是做文化研究,研究電視史,在新聞系教書的優秀學者;還有政大傳播學院院長郭力昕,他還經常發表批判民進黨政府的文章,研究的是傳播政策和紀錄片等;導演賀照緹在歐、美、亞洲獲獎無數,他是單純的文化人,你找不到他的黨派色彩。這些人完全被否決!

有關這次的董監事名單,我多次質詢李遠部分為什麼沒有辦法提出,他說他到處拜託、三顧茅廬,找不到人願意來這裡被藍營羞辱。最近一次是去年年底,剛剛羅智強宣稱太陽出來是因為他喊一下才出來的,提名名單有14位董事候選人,很不幸只通過4位,誰被否決了?知名企業家施振榮、原住民金曲獎歌手舒米恩,還有在座可能不少人聽過的國際知名金獎演員陳湘琪,請問他們有什麼政黨色彩?

如果延任是擺爛,剛剛羅智強說徹頭徹尾的擺爛,我要提醒大家,第4屆公視董監事延任968天,遠比現在長,你是在說國民黨的馬英九擺爛了3年嗎?我就要講,公視不是不能改革,但是羅智強的提案根本是要癱瘓董事會,我們堅決反對!

主席:謝謝范雲委員的發言。

報告院會,本案保留條文僅宣讀院會所收黨團版本修正動議,其餘提案內容均列入公報紀錄

台灣民眾黨黨團、國民黨黨團共同修正動議提案:

公共電視法修正動議條文對照表

DW5814004 正動議

逕付二讀提案

說明

第十六條 董事每屆任期三年,期滿得續聘之。

董事任期屆滿六個月前,應依第十三條規定改聘之。

第十六條 

委員羅智強等16人提案

台灣民眾黨黨團提案

一、依本條規定,行政院應於董事任期屆滿六個月前,將新任董事名單送交審查委員會審查,而第七屆董事任期於一百十四年五月十九日屆滿,行政院遲至一百十四年十二月十七日才提交新董事名單,為有效監督行政院提出董事名單,爰刪除第二項後段,使董事於任期屆滿時即喪失董事資格,終結萬年董事之亂象,以期儘速讓臺灣公共廣播電視集團治理回歸正軌。

二、依修正前條文自動延任之董事,應於本條修正生效施行後,喪失董事資格,乃修正之當然效力,為求明確,併予敘明。

DW2520502 案人:台灣民眾黨立法院黨團 黃國昌

中國國民黨立法院黨團

傅崐萁  羅智強  林沛祥

主席:現在進行逐條討論。

公共電視法第十六條及第四十九條條文修正草案(二讀)

主席:請宣讀第十六條。

台灣民眾黨黨團、國民黨黨團共同修正動議:

第十六條  董事每屆任期三年,期滿得續聘之。

董事任期屆滿六個月前,應依第十三條規定改聘之。

主席:現在表決台灣民眾黨黨團、國民黨黨團共同所提修正動議條文。現有民進黨黨團、台灣民眾黨黨團要求記名表決。

我們開始進行記名表決,時間1分鐘,贊成按贊成,反對按反對,現在開始。

(進行表決)

主席:報告院會,報告表決結果:出席108位,贊成59位,反對49位,贊成者多數,第十六條照台灣民眾黨黨團、國民黨黨團共同所提修正動議條文通過。

表決結果名單:

會議名稱:立法院第11屆第4會期第18次會議  表決型態:記名表決

表決時間:中華民國115116日 下午121939

表決議題:公共電視法第十六條

     台灣民眾黨黨團國民黨黨團修正動議

表決結果:出席人數:108  贊成人數:59  反對人數:49  棄權人數:0

贊成:

傅崐萁  羅智強  林沛祥  謝龍介  涂權吉  馬文君  林憶君  麥玉珍  劉書彬  林國成  陳昭姿  黃國昌  黃珊珊  張啓楷  高金素梅 林思銘  邱若華  鄭天財Sra Kacaw   鄭正鈐  謝衣鳯  張嘉郡  洪孟楷  王鴻薇  呂玉玲  陳雪生  黃建賓  黃健豪  葉元之  陳永康  賴士葆  陳菁徽  萬美玲  廖偉翔  蘇清泉  黃 仁  魯明哲  李彥秀  吳宗憲  邱鎮軍  徐欣瑩  盧縣一  廖先翔  陳玉珍  林德福  楊瓊瓔  陳超明  林倩綺  顏寬恒  羅明才  翁曉玲  葛如鈞  張智倫  羅廷瑋  徐巧芯  許宇甄  柯志恩  牛煦庭  王育敏  游 顥

反對:

張雅琳  林月琴  陳培瑜  柯建銘  鍾佳濱  伍麗華Saidhai Tahovecahe    郭昱晴  吳思瑤  沈伯洋  范 雲  邱志偉  黃秀芳  林俊憲  李坤城  王義川  陳秀寳  徐富癸  王世堅  羅美玲  蔡易餘  莊瑞雄  郭國文  陳俊宇  吳沛憶  賴瑞隆  陳素月  李柏毅  陳 瑩  陳冠廷  陳亭妃  王美惠  劉建國  林岱樺  賴惠員  黃 捷  林淑芬  王正旭  林楚茵  王定宇  吳琪銘  許智傑  張宏陸  吳秉叡  李昆澤  蔡其昌  邱議瑩  林宜瑾  蘇巧慧  沈發惠

棄權:

主席:報告院會,第四十九條維持現行條文。

全案經過二讀,現有國民黨黨團、台灣民眾黨黨團提議繼續進行三讀,請問院會,有無異議?(無)沒有異議。宣讀經過二讀之條文。

公共電視法修正第十六條條文(三讀)

與經過二讀內容同,略─

主席:三讀條文已經宣讀完畢,請問院會,有無文字修正?(無)沒有文字修正。

現在作以下決議:公共電視法第十六條條文修正通過。

報告院會,依照黨團共識,今天院會進行到此為止,120日(星期二)上午9時繼續開會,進行後續討論事項。

現在休息。

休息1221分)