立法院第11屆第4會期社會福利及衛生環境、司法及法制委員會第2次聯席會議紀錄

時  間 中華民國11518日(星期四)91分至1731

地  點 本院群賢樓801會議室

主  席 劉委員建國

議  程 報告事項

宣讀上次會議議事錄。

討論事項

一、審查行政院函請審議「人工生殖法修正草案」案。

二、繼續審查

()委員謝衣鳯等17人擬具「人工生殖法部分條文修正草案」案。

()委員陳菁徽等20人擬具「人工生殖法部分條文修正草案」案。

()委員黃捷等22人擬具「人工生殖法部分條文修正草案」案。

()委員林宜瑾等19人擬具「人工生殖法部分條文修正草案」案。

()委員范雲等16人擬具「人工生殖法部分條文修正草案」案。

()委員林楚茵等18人擬具「人工生殖法部分條文修正草案」案。

()委員王育敏等18人擬具「人工生殖法部分條文修正草案」案。

()委員黃秀芳等18人擬具「人工生殖法部分條文修正草案」案。

()台灣民眾黨黨團擬具「人工生殖法部分條文修正草案」案。

()委員林月琴等17人擬具「人工生殖法部分條文修正草案」案。

(十一)國民黨黨團擬具「人工生殖法部分條文修正草案」案。

(十二)委員洪申翰、范雲等21人擬具「人工生殖法部分條文修正草案」案。

(十三)委員吳沛憶等18人擬具「人工生殖法部分條文修正草案」案。

(十四)委員林淑芬等18人擬具「人工生殖法部分條文修正草案」案。

(十五)委員郭昱晴等16人擬具「人工生殖法部分條文修正草案」案。

(十六)委員張雅琳等21人擬具「人工生殖法部分條文修正草案」案。

三、審查

()委員陳培瑜等18人擬具「人工生殖法部分條文修正草案」案。

()委員鄭正鈐等20人擬具「人工生殖法第六條條文修正草案」案。

()委員顏寬恒等16人擬具「人工生殖法部分條文修正草案」案。

【第三()案,如未經各黨團簽署不復議同意書,則不予審查】

【逐條討論】【不詢答】

劉主任秘書厚連:報告聯席委員會,出席委員已足法定人數,請主席宣布開會。

主席:好,我們今天會議開始,現在開會。

請議事人員宣讀上次會議議事錄。

立法院第11屆第4會期社會福利及衛生環境、司法及法制委員會第1次聯席會議議事錄

時  間:1141119日(星期三)93分至1334

地  點:群賢樓801會議室

出席委員:陳昭姿  林月琴  陳菁徽  黃國昌  陳培瑜  黃秀芳  王育敏  吳宗憲  邱鎮軍  廖偉翔  王鴻薇  劉建國  盧縣一  吳思瑤  沈發惠  蘇清泉  涂權吉  林淑芬  林倩綺  王義川  陳 瑩  楊 曜  傅崐萁  王正旭 

   (委員出席24人)

列席委員:賴士葆  鍾佳濱  張嘉郡  楊瓊瓔  鄭正鈐  牛煦庭  何欣純  羅明才  葉元之

   (委員列席9人)

列席官員:

衛生福利部

部長

石崇良


 保護服務司

司長

張秀鴛


 心理健康司

司長

陳柏熹


 法規會

參事

陳信誠


司法院少年及家事廳

廳長

鍾宗霖


 刑事廳

法官

黃湘瑩


法務部檢察司

司長

張曉雯



主任檢察官

陳貞卉


內政部警政署

副署長

李文章


 防治組

組長

陳炯志


 刑事警察局

警政監

吳東文


教育部國民及學前教育署

專門委員

洪甄徽


數位發展部法制處

處長

張學文


 資源管理司

技正

王文哲


 數位產業署

簡任視察

黃國源


國家通訊傳播委員會法律事務處

處長

蔡志儒

主  席:廖召集委員偉翔

主任秘書:劉厚連

專門委員:游亦安

紀  錄:簡任秘書 林桂美 簡任編審 江建逸 科  長 賴映潔 薦任科員 黃俊傑

討 論 事 項

審查

一、委員葉元之等18人擬具「家庭暴力防治法第六十條條文修正草案」案。

二、委員王育敏等16人擬具「家庭暴力防治法部分條文修正草案」案。

三、委員邱鎮軍等18人擬具「家庭暴力防治法部分條文修正草案」案。

四、委員蘇清泉等18人擬具「家庭暴力防治法第三十一條條文修正草案」案。

五、委員廖先翔等22人擬具「家庭暴力防治法部分條文修正草案」案。

六、委員郭昱晴等17人擬具「家庭暴力防治法部分條文修正草案」案。

七、委員羅廷瑋等16人擬具「家庭暴力防治法第三十一條條文修正草案」案。

八、委員廖偉翔等16人擬具「家庭暴力防治法第三十一條條文修正草案」案。

(本次會議經委員王育敏、邱鎮軍、蘇清泉及葉元之說明提案旨趣,由衛生福利部部長石崇良、司法院少年及家事廳廳長鍾宗霖、刑事廳法官黃湘瑩及法務部檢察司司長張曉雯說明後,委員陳昭姿、林月琴、陳菁徽、黃國昌、陳培瑜、劉建國、王育敏、蘇清泉、邱鎮軍、涂權吉、盧縣一、吳思瑤、廖偉翔、陳瑩、王鴻薇、黃秀芳、林淑芬、楊曜、王正旭及牛煦庭等20人提出質詢,均經衛生福利部部長石崇良、法務部檢察司司長張曉雯、司法院少年及家事廳廳長鍾宗霖及內政部警政署副署長李文章暨各相關主管等即席答復。委員傅崐萁及沈發惠所提書面質詢,列入紀錄刊登公報;本次會議有委員盧縣一等3人提出第十四條、第三十條之一及第六十一條條文修正動議。)

決議:

一、說明及詢答完畢。

二、委員質詢未及答復或請補充資料者,請相關機關於2週內以書面答復,委員另要求期限者,從其所定。

三、「家庭暴力防治法部分條文修正草案」等8案,另擇期繼續審查。

散會

主席:請問委員會,上次議事錄有無錯誤或遺漏之處?(無)如果沒有,我們議事錄確定。

本日會議議程為審查及繼續審查人工生殖法修正草案計20案。

我們本次再交付之提案,僅進行提案說明,不另做詢答。

接下來我們就請衛福部石部長先來做說明,5分鐘,謝謝。

石部長崇良:主席、各位委員。今天承蒙大院安排討論有關於行政院還有委員所提人工生殖法修正草案共20案,我們就本部提案的部分先做說明。這個法案其實討論了很久,從109年開始就召開過2場的公聽會、30餘次的專家會議,同時在這期間也曾經對這個草案對外來預告,同時也依據消除對婦女一切形式歧視公約第十二條,保障婦女取得包含生育保健服務的權利,並在兼顧婦女生育健康及人工生殖子女的最佳利益的前提之下,我們提出了修法的版本,共有三大重點。

第一個,強化對於子女最佳利益的保障,增訂了人工生殖的適用對象,需先經子女的最佳利益評估,並由人工生殖機構確認完成子女最佳利益評估適合施術之後始得實施,同時進一步完善人工生殖子女的法律地位,以穩固親子的關係。其次,在維護婦女生育健康的部分,草案開放完成結婚登記之女同性伴侶及未婚女性得以合法接受人工生殖技術。最後,在提升人工生殖的醫療品質跟管理的部分,草案也擴大了人工生殖機構許可辦法的授權範圍,並且授權在施行細則相關子法可以滾動式的調整管理規範,並且增訂了手術跟侵入性治療的知情同意程序,來強化生殖細胞的捐贈還有使用的管理規範。

至於在其他委員所提的修正版本裡頭,涉及到有些對於子女的最佳利益的原則,我們認為這個在法案當中是非常重要的,所以希望能夠在各個委員的版本裡面,有涉及到受術對象資格要件的時候,都能夠對於子女的最佳利益進行規範。

另外,有涉及到代理孕母的部分,因為在這個草案裡頭仍然有很多的疑慮,包含親子關係的相關法律,還有代孕的商業化,以及對婦女剝削、買賣子女的相關疑慮,都還需要再進一步的討論,所以我們建議跟目前的版本先脫鉤來處理。

在人工生殖子女的法律地位部分,我們在行政院的版本裡面,對於相關條文的設計,包含現行民法所稱婚姻關係之間的釐清,在審議逐條的時候,再提出我們的建議看法。

最後,謝謝各位委員對於本部的指教跟監督,在此致謝,謝謝。

主席:謝謝。有關本次會議各項書面資料均列入紀錄,刊登公報。現在請議事人員宣讀提案條文內容,若有修正動議,請……

林委員淑芬:主席。

主席:好,OK,請林淑芬委員。

林委員淑芬:主席,我們有程序上的發言,因為今天排了20個版本。

主席:對。

林委員淑芬:20個版本裡面,有單身未婚女性可以使用人工生殖的,然後最大的差異還有一個,簡單來說就是有代理孕母。大家比較相對有高度社會共識的,大概就是單身未婚女性的人工生殖的使用,但是對於代理孕母的爭議,除了社會上大概是沒有辦法取得共識以外,我們認為茲事體大,因為聯合國也剛剛發布了一個針對婦女和兒童權益的文書,他們指出一個現象,代理孕母通常都是因為經濟需求居多而作為代理孕母,在這個過程裡面,大多數的代理孕母都來自低收入戶的家庭,跟委託代理孕母去生小孩的委託父母相比,社會地位比較低,而這些女性在這整個代孕的過程很多保護的機制都不足而且風險極高。在這裡,我要請大家、呼籲大家,要審慎地看待這件事情,因為代理孕母生的是小孩而不是產出一個產品,這裡面會牽涉到被生出來的這個小孩,其兒童權益的評估會受到影響,在這個國家,我們做出對兒童權益上的評估了嗎?提案的人都認為這不會傷及兒童權益嗎?

我舉幾個例子,如果代理孕母生產的過程裡面因為生產事故,產出的兒童受到窘迫產生了腦性麻痺,結果委託的父母不願意買單,那這個小孩是誰的責任?這個小孩又何其無辜!如果是自己的孩子,母親懷胎10個月,再辛苦都會好好地保護他,因為這是自己的小孩。可是這裡是別人的小孩,而他只是一個幫忙生小孩的代理孕母,有幾個代理孕母會願意養他一輩子?這個責任誰要承擔?要怎麼承擔?如果小孩還沒有生出來父母親就離婚了,然後兩個人都不要這個小孩該怎麼辦?如果在這個過程裡面,小孩生出來有難以想像的基因缺陷,那這個訂製的、委託代孕的父母也不想要領養了怎麼辦?古早時候大家都知道生小孩就是有風險的,「生得過雞酒香,生不過四塊板」,如果這個代理孕母在生產的過程死亡了,那這個風險……他的家庭也有自己的小孩,誰要去顧這個小孩?

再來,大家都說這個不能商業化,商業化還能拿錢,不能商業化,把價格壓到市場裡面,不是市場機制在競爭價格,結果變成只能給營養金,還要剝削這個代理孕母,假裝我們不是商業化,其實這些委託的父母更高興,因為不能付錢,所以委託的金額只能給營養金,價格更便宜

所以這個問題在制度面設計的時候,請問你們對婦女權益的評估做了什麼?有足夠的評估嗎?今天在這裡我不要講在政黨上要不要脫鉤,我們的意思是人工生殖法這部法律在規定什麼?這一整部法律都在規定人工生殖操作的機構要怎麼規範、委託人的資格是什麼。你的代理孕母跟這整部法的概念根本都不相干,代理孕母所涉的社會層次是更寬、更廣,問題更多、更複雜,有倫理的也還有其他的,我們今天把它大雜燴放在一起審,這真的是……這樣子下去,我想除了很難取得共識以外,也不是妥當的。把代理孕母法制化的規範放到人工生殖法裡面也是便宜行事,我認為是不妥的。

再來,陳委員很抱歉,我說的是陳菁徽委員,不是在講陳昭姿委員,你是人工生殖領域的醫師和這個產業的從業人員,你提了一個有利於人工生殖產業的修正條文,未來如果通過的話,負責處理不孕症的醫生生意也會很好,但是這不用利益迴避嗎?你是從業的醫師,然後你在這裡面因法案通過會獲取利益,其實你更應該要利益迴避,可是你不但沒迴避還提法案,還跳到第一線,而且把不應該放到這裡面處理的代理孕母放到人工生殖法這裡面來。

現在立法院,大家都這樣,都沒有倫理也沒有責任,大家都不用利益迴避了,對於有利於自己的產業就趕快來提案,然後趕快讓它通過。我是覺得最好不要這樣子啦!所以我在這裡也是建議召委,其實你把20個案子都排在一起審,這件事就不妥當了!這就是沒辦法,因為有不同的邏輯、不同領域,一個是香蕉、一個是蘋果,你要把香蕉和蘋果放在一起,說我們要一起討論看它好不好吃、適不適當,但兩個就是不一樣的。

人工生殖的這個技術規範誰可以使用?倫理上機構要怎麼規範?跟這個社會要不要開放代理孕母替有錢人生小孩,或是替少數有特殊需求的人生小孩,這要把它拆開另立一部法律才是慎重的、鄭重的,你要保護到兒童,也要保護到婦女權益,所以我們建議兩個法律應該要拆開、要脫鉤啦!

有關今天的審查,今天在這裡表決下去是很簡單的,但是不要忘了,今天表決的是生命!在人工生殖法中,你把代理孕母的部分放進來,代理孕母生出來的小孩是一個小孩、是一個生命,而不是一個生產出來的產品;然後代理孕母也是一個人,他不是一個生產工具。把女人的子宮當成生產工具,然後可以在這裡買賣,這個社會難道真的都這樣,當退化到這種狀況的時候,窮的人就註定要為了錢,就連子宮都要被人家買走?就算不想要也得要。大家都知道情勢所逼,為經濟所逼嘛!好好的人如果沒有經濟的需求,如果不是真的有困難,誰要去當代理孕母?當代理孕母難道不用付出風險嗎?這個風險一出來誰要買單?生出來的小孩如果有問題,這個是要怎麼解決?

陳委員因為自己個人……陳昭姿委員為了一個個人的需求,然後就要把它全面合法化,這樣對嗎?如果要這樣做也沒關係,你要另外立一部法律好好地討論、好好地架構,讓我剛剛講到的這些情事不會發生。不是只有符合你不孕女性的權益,也要符合代理孕母的保障啊!也要符合這個國家和社會的整體利益啊!

我沒有說絕對反對,但是我絕對反對放在人工生殖法裡面。我們反對的是不能在人工生殖法裡面硬塞進來,潦潦草草地隨便通過,茲事體大不能潦潦草草通過。所以在這個人工生殖法裡面,把代孕潦潦草草地放進來才是沒有女權概念、沒有人權概念、沒有兒童權利的概念,也沒有婦女權利的概念。隨便潦草地放9條,只有9條條文!代理孕母只有9條的條文!這個社會可以接受嗎?對於代理孕母的規範,社會要開放代理孕母卻只有9條條文,這樣的保障夠嗎?

9條條文談得簡單,但孩子是生命,代理孕母也是生命,不是用錢、用9條條文就給它買斷,不要用9個條文就解決、就立了一個允許代理孕母合法化的規定。不要用9條就買斷這個社會的倫理,就買斷這個社會跟國家的成本,你這9條法律會造成多少孩子的問題、造成多少家庭的問題、造成多少女性的問題、造成階級不公的問題、造成經濟弱勢被剝削的問題?9條法律夠嗎?陳昭姿委員,我要叫你「陳9條」嗎?代理孕母才9條夠嗎?你的「陳9條」足以保障這個代理孕母和這個小孩嗎?不要這樣硬搞啦!我知道藍白表決就會過了,但是千萬不要這樣啦!這個社會真的要有這樣的代理孕母?在以前人家借腹生子都還是用自己的卵子,現在全部都要用別人的,女人的子宮只剩下生產的作用,然後你用9條,只有「陳9條」,然後就這樣敷衍過去,只要通過就合法了,整個國家、整個社會未來要付出的成本會更大啦!

主席:好,謝謝。

陳菁徽委員講完之後換黃捷委員講,再來是沈伯洋委員,好不好?

請陳菁徽委員。

陳委員菁徽:主席、各位委員、各位官員,大家好。其實我在這邊是很希望呼籲今天的會議是停留在理性、科學,那我們可以援引非常多的醫學根據一起來討論,當然我也請林淑芬委員可以高抬貴手。根據國健署還有內政部的統計,我們臺灣今年1月到11月的新生兒人數僅有9萬,在總質詢的時候,大家都說有一個新生兒12萬保衛戰,在110號就快要發布新的新生兒數據,可能只有10萬出頭或者是不到10萬。有一位您很敬重的前輩也就是綠營的大老李茂盛醫師也非常憂心忡忡,他很擔心明年的出生率甚至不到10萬,臺灣的出生率現在正處於一個急速下滑、怵目驚心的崩跌階段,我跟所有的國民黨委員希望大家可以從每一個方向來理性的討論,不管有什麼方法可以幫助臺灣都非常好。我也希望林淑芬委員不要折損這麼多婦產科醫師的信心,畢竟大家上次也有看到,我們在舉辦人工生殖法公聽會的時候,所有來這邊發言的婦產科醫師都有說,第一,現在想要從事這個科別的人越來越少了,在蔡政府執政以前有22萬的新生兒,到現在是一年10萬的保衛戰,甚至明年有可能是9萬、8萬,基本上沒有人想從事這個行業,大家一定是往其他的行業去,如果再這樣子說的話,就更多人不願意從事這個行業了。所有上次來公聽會發言的醫師也都是兢兢業業的在做他們該做的工作,幫助沒有辦法生小孩的人努力地生出小孩,我個人也非常非常的辛苦,希望可以幫助這些生不出小孩的人,為我們臺灣生出臺灣之子、臺灣之女,所以我也希望今天大家在委員會討論的內容都可以停留在理性和科學,不要人身攻擊,我們要這樣來討論。

當然,在這整個吵吵鬧鬧的過程,很多人會誤以為單身女性生育、女女同志生育和需要代理孕母是完全沒有交集的三個圓,但其實不是這樣,我們等一下也可以請教許多衛福部的官員,在臨床上,本來我們在結婚或想要生育的年紀逐漸往上的時候,本來就可能會因為子宮有一些狀況而沒有辦法用自己的卵來生育,如果其他人認為要脫鉤,也應該讓您的支持者充分地理解,當你是在女女同志或單身女性的這個範疇內,未來想應用人工生殖技術來生育,其實你也必須要擁有一個非常健康的子宮,否則你也會被排除在適用人工生殖法的這個領域之外。

第三,我在這邊還是一樣非常肯定國健署、衛福部在20245月預告的版本,因為在我還不是立法委員的時候,就常常以專家的身分陪同衛福部做一些考察,也有外國的學者來訪問。其實他們在20245月所預告的草案是衛福部官員嘔心瀝血完成的,有到非常多制度成熟的國家去考察還有跟他們的官員做交流,所以這個版本是非常的詳細。這個版本同時也參照了以前賴清德總統所提的法案,他是第一個在立法院提出人工生殖法相關法案的立法委員,是從民國80年就開始討論,賴清德總統還為此分別在民國91年、95年提案兩次,兩次開放的範圍都非常的廣。其實我希望所有在這個會議室裡面的人,不管是媒體朋友、不管是官員、不管是委員或關心這個議題的人,我們每一個人如果在這邊把自己當成一起來想方設法解決臺灣少子化問題的一分子,那我們就可以實踐我們身為立法委員的責任了。我在這邊也希望主席可以控制今天的會議維持理性、科學,在臺灣目前少子化嚴峻的狀況之下,大家一起來做討論,我們也可以參照每一個國家現行的制度,然後來定出臺灣目前適用的方案。我在這邊也要重申,其實剛剛所講這些範疇的每一個人都是有交集的,並不是通過了這個脫鉤的版本,這群人如果並沒有擁有健康的子宮,他就沒有辦法適用這個人工生殖法,這是大家所要的嗎?我覺得今天我們應該停留在理性的討論,而不是互相做人身攻擊,也希望大家為臺灣所有還願意從事婦產科、急重症還有這些沒有人要去做的內科、外科、小兒科等科別的醫師、醫護人員持續地打氣,非常謝謝大家。

主席:接下來請黃捷委員。

黃委員捷:好,謝謝主席,在進入今天的審查之前,我也要針對程序來表達一下意見。首先,這個人工生殖法不管是院版還是我們很多民進黨委員的版本,所強調的都是人工生殖法的精神,也就是誰可以使用這個技術以及技術上是如何規範,就像剛剛陳菁徽委員講的,這是非常理性、非常科學的討論。但是代理孕母涉及的議題不只是理性、科學的層面,還涉及臺灣的倫理、臺灣的家庭、臺灣的親權、女性身體的自主權以及這些小孩的利益,所涉及的層面並不完全只是技術。所以今天在這邊要把只有9條的代理孕母條文放進來跟人工生殖法其他包括有自己子宮的所有女性一起審查,實屬不可。代理孕母完全是一個新的議題、新的制度、新的架構,怎麼可以在今天放在這裡跟我們的法案一起審查?而且還只是一個章節,裡面只有9條,就要把這麼大的一個題目放在裡面來一起審查呢?所以我希望可以讓代理孕母跟今天要審查的單身女性、女同志這些自己擁有子宮的女性完全的脫鉤處理,如果真的要討論代理孕母,因為實在有太多太多的爭議,必須要另外定一個新的專法來處理才對,而不是今天放在人工生殖法裡面就要這樣草草的通過、草草的過水。

再來,第二個是審查效率的問題,就如剛剛陳菁徽委員說的,很多女性想生的、能生的,其實他們都非常願意生。他們願意生,所以他們也等了很久,今天這部法案硬是把代理孕母放進來,只會拖延審查的效率,因為這是兩件完全不一樣的事情,放在這裡審查,這些能夠生的人,他們還要再等這些沒有共識、爭議這麼大的部分,慢慢地一條、一條討論,對於他們來說,時間不等人,他們是在跟時間賽跑。所以如果可以的話,是不是今天讓有共識的部分先行,先讓大家都願意支持的單身女性和女同志的部分先上路,讓這些能夠生、願意生的人可以儘量把握時間,在自己最健康的生育狀況之下,儘快地使用新的法律?

第三個,我要講一下行政院性平處,因為其實如果真的牽涉到代理孕母的話,這是一個非常重要的性別議題,這也是人權議題,我看了一下性平處的意見,但是性平處給出的意見只有兩段,完全沒有進入具體的政策評估,也沒有做任何的研究,沒有做任何的功課,所以我希望行政院性平處至少要提出一個代孕對於兒少人權、對於弱勢女性、對於婦女的影響評估報告,你連這些都沒有做,我們今天如何直接進到代理孕母這麼大的倫理爭議題目呢?

最後,剛剛林淑芬委員也有提到,最近聯合國發布最新的報告顯示,代理孕母是背離國際人權共識的政策,甚至它給的建議非常強硬,希望各國都應該要禁止代孕,這個是國際人權的趨勢。所以我在這邊也把聯合國提出的報告跟各位分享,因為開始實施代孕的幾個國家逐漸發現代理孕母的爭議帶來的後遺症真的太多、太多了,無論是代理孕母本身生產風險的問題,還有涉及的法律、親權的問題等各式各樣,以及裡面涉及的是階級造成弱勢女性不管是在家庭內,還是社會上,其經濟弱勢、家庭地位弱勢都可能造成階級的剝削,涉及的層面真的非常廣。所以各國的經驗也顯示,其實代理孕母真的不是一個好的方向,希望大家可以參考聯合國最新發布的報告,來討論我們作為一個人權立國的國家,臺灣是這麼重視人權的國家,真的要讓我們國家人權這樣的招牌蒙上陰影嗎?所以拜託要進入代孕的討論之前,請大家先把以上的問題一個一個拿出來討論,倫理過得去嗎?人權過得去嗎?對於兒少權益,你的心理、良心真的過得去嗎?

剛剛陳委員也提到少子化的問題、婦產科的問題,這些其實都與今天的討論沒有關係,我們在討論的是代理孕母會不會造成弱勢女性階級的剝削;我們在討論的是代理孕母會不會造成這一些兒童、人工生殖的子女,在生產出來之後、生產出來之前,他的身世知悉權,他會不會因為他的身分造成社會的排擠,或是在制度上等各式各樣社會層面的問題,不是只有單單技術這麼簡單。最後我也要講一下,我們剛剛提到陳菁徽委員,大家不是對你進行人身攻擊,而是你的身分、你的職業就是跟利益有直接相關,今天這部法律一旦通過,一旦照代理孕母的版本通過,可能增加的是你的生意,所以我們要討論的是利益迴避的問題,你是不是應該要跟大家說明?這完全跟人身攻擊沒有關係。我們要讓大家知道的是該利益迴避的時候,是不是該進行利益迴避,你修這個法是為了你個人的利益,還是要造福更多的女性?

我相信我剛剛以上的說明已經講得非常非常清楚了,包括聯合國最新的人權報告裡面都已經告訴大家,代孕的爭議太大了,但是有很多臺灣女性在等著人工生殖法通過,我們還要讓他們等多久?明明20個版本裡面,多數人的共識都是單身女性和女同志可以先行,可是偏偏在今天卻是硬要把代理孕母的條文用一個專章、只用9條,就想要放進我們共同的討論裡面。所以我希望如果可以的話,先請性平處回去做一個兒少權益及弱勢婦女的影響評估報告,針對人權、針對兒少先進行性別的影響評估報告,再來,如果可以的話,拜託,代理孕母有這麼多的爭議,在還沒有人可以回答這些問題之前,這9個條文都不能上路,也希望今天我們可以把其他有共識的部分先通過、先討論,讓可以生、擁有自己子宮、擁有自己女性身體自主權的這些女性,可以使用自己的子宮來孕育下一代。

最後,我唸一下聯合國最新的報告,它的題目叫做代孕是一種暴力剝削與虐待的體系,請世界各國予以廢止。它的用字就是這麼強硬,其中提到代理孕母已經演變成一個不受約束的全球性產業,驚人的市場規模和跨國的購物剝削模式證明任何試圖以利他為名的有限度管制,都沒有辦法應對商業剝削的普遍現實。內容也提到弱勢女性可能在其中產生的經濟暴力跟奴役,必須要先放棄對自己醫療的決定權,甚至是他的人身自由等等,還有心理暴力跟創傷。它也有提到研究顯示,高達33%的代理孕母可能會面臨創傷後壓力症候群,以及這些焦慮的風險,因為他被迫與新生兒分離,可能過程當中也會造成嚴重的心理創傷等等,更不用說身體暴力跟健康風險,代理孕母面臨的健康風險也是遠高於一般孕婦,這些風險包括妊娠糖尿病、高血壓以及剖腹產率等等。最後是生殖暴力跟脅迫,包括利用父母合約條款還有權利不對等關係,對於代理孕母施加生殖脅迫,例如,當胎兒如果有殘疾或是多胞胎,或者是他要進行性別選擇的時候,這些委託父母的委託方可能會強迫代理孕母進行選擇性的墮胎,例如,他想要男性,以臺灣來說,如果社會上任何一個還是非常重男輕女的家庭,希望還是要生一個男孩的時候,結果這個代理孕母孕育出來的是女性,他們很可能就會強迫代理孕母進行墮胎,更不用說如果他希望的是幾胞胎,是不是會殖入非常多胚胎?社會上也有非常多的研究顯示,殖入多胞胎的風險會大增,更不用說如果殖入的胚胎有預想不到的殘疾,是不是也會強迫這個代理孕母要進行墮胎,或者是強迫解約呢?這些問題都沒有人可以回答,這些問題現在社會上、國際上已經有非常多的例子顯示會造成非常殘酷的倫理後果,這些調查報告都已經寫得非常清楚了,我們真的要繼續步上這樣的後塵嗎?我們真的要繼續讓臺灣這樣的人權國家蒙上這麼重的陰影嗎?

林委員淑芬:9條裡面也沒有規範……

黃委員捷:沒錯,更何況這9條裡面都沒有任何規範,包括對於代理孕母的照顧、對於他們人權的守護,還有兒少權益都沒有任何細緻的規範,就是非常草率的9條。所以在這邊利用程序發言,我希望大家可以支持我們今天先處理單身女性以及女同志的部分,代理孕母的爭議這麼大,請不要匆促上路,不要在今天一併審查,謝謝。

主席:謝謝黃委員。

接下來請沈伯洋委員。

沈委員伯洋:謝謝召委。今天其他委員會有滿多案子的,所以我簡短表述一下就可以。因為這個制度跟我的親身經歷有比較大的關係,大家應該知道我的小孩是收養的,昭姿委員其實也是,大家可以去試想一件事情,當我們臺灣有收養制度之後,有沒有造成越來越多人一直要去收養的情形?其實是沒有的。為什麼呢?就是因為臺灣目前還是停留在非常、非常傳統所謂血緣的概念,很多人認為自己的小孩必須要有血緣,所以他們不太願意去走收養制度,即使政府創造了這樣的制度,然後把它完善化,也很難讓收養在臺灣變得普及,這是臺灣的現況。

我們在西方世界就已經看到非常非常多代孕的缺點,這個代孕的缺點在臺灣是會被放大的,為什麼?就是因為重視血緣這件事。大家要想一下,當我們講到很多代孕會有一些階級或壓迫等等的問題,但大家可以試想一件事情,這個壓力絕對不是只有在弱勢女性而已,在一般中產階級的女性照樣會出現問題,為什麼?因為假設今天有一個女性,她結婚之後發現可能自己不容易生育,或者她可能不想要生育,因為她有自己的身體自主權,她可以停在那裡,但如果這個代孕制度創造之後,大家可以去想像很多公公跟婆婆會跟這個媳婦講什麼?簡單啊,你去代孕就好啦,你為什麼不走代孕呢?也就是說這個市場的需求會被放大,而且這個放大並不是基於這位女性、這個媳婦的需求,而是來自於臺灣傳統的觀念,更多老一輩的壓力會因此而施加在這個已經結婚的女性身上,這件事情是很容易被忽略的。

簡單來講,我們光是要捍衛經濟弱勢的女性,不要進入這樣的產業,已經講了那麼多,很多人都還是聽不懂,強勢要推這樣的一個制度,很多現在在看直播的觀眾,你一定要再去想一下,這一個制度的壓力絕對不只有在弱勢女性身上,它會是在全體女性的身上。因此如果今天作為已婚的女性,結果因為社會傳統的壓力,或者來自於他公婆的壓力,變成他被逼迫一定要去走代孕制度的時候,請問該怎麼辦?他要怎麼拒絕?他說:我沒錢。我們的法條還故意把它設計成不要進入到市場,不是嗎?如果按照這個樣子的話,那個壓力會有多大、那個需求會變得有多大?這是一個很大的問題。

所以拜託,大家在這邊一定要冷靜地思考,我們在講女性的身體自主權,生與不生,這都是自主權,你今天的自主權是一種自由,但這個自由不能夠建立在別人的剝削之上、這個自由不能夠去放大臺灣的傳統壓力、這個自由不能夠建立在父權制度之上,所以拜託大家要記得這一件事情。原本的行政院版本強調的是本人的身體自主,就是有跟沒有,它沒有壓力的外溢,但代孕完全不同,代孕制度的建立,它所承受的壓力外溢是極大的,所以你會把兩個完全不同的制度放在同一個法裡面討論,說實在這個在法制上完全不合理嘛。

我為什麼要在程序發言講這個?就是今天如果真的要討論,我建議應該還是以未婚跟女同志的部分為優先,這個部分比較有共識,也沒有太大壓力外溢的效應,它的制度也不會造成我剛剛講的傳統概念的放大。但是我剛剛看到有一些委員提到少子化,臺灣的少子化很大的一個原因在於婚姻的壓力,這是中研院鄭雁馨研究員做出來的研究,非常著名的一個研究。我剛剛講的那個代孕制度的推行,請問會是增加婚姻的壓力,還是減低婚姻的壓力?它是增加,不是減低。所以這是完全不同的制度,完全不同的制度要放在一起審的時候,就很容易沒有共識,一旦沒有共識之後,變成本來應該有共識的部分、應該趕快推出去的,沒有辦法推,我們就會因為代孕這個制度去綁架我們剛剛講的重要的部分,比如說,針對女性身體自主權,不管是未婚的、是女同志的。

我在這邊還是強烈建議,是否能夠把代孕脫鉤處理?不管是把代孕用專法或者之後再討論,先讓有共識的先行,讓這個制度能夠趕快走下去。然後我覺得代孕不只是要想一下而已,西方的經驗已經告訴我們代孕有多少的問題,絕對不要忘記在臺灣所謂的傳統觀念之下,代孕一旦被放大之後,這個對臺灣是一個完全沒有辦法再走回頭路的事,我簡單發言到這邊,謝謝。

主席:謝謝沈委員。

接下來請吳沛憶委員。

吳委員沛憶:謝謝主席。我想今天不管是在現場的立法委員,還是在線上有很多的年輕朋友正在收看直播,大家都很關心立法院人工生殖法的修法,為什麼?因為很多的單身女性,如同我自己,以及很多的女同志、朋友,大家都在等待有沒有可能因為這個修法的通過,能夠解除他們生命當中暫時遇到的困境,或者是未來的期許,但是也有更多人的擔憂是,我們臺灣真的要通過代理孕母合法化的法律嗎?

我知道強力主張的幾位委員,有幾位是不分區的委員,國民黨跟民眾黨委員,我不知道你們有沒有走到基層跟你的鄰居,有沒有走到菜市場跟附近的民眾,大家好好面對面的討論過這個議題?但是今天在衛福部給我們報告裡面,我們有看到,這是每一位立委應該都要知道的資訊,針對人工生殖還有代理孕母的議題,已經召開了兩次公聽會,還有超過30次的專家會議,已蒐集到的六百多則意見裡面,有八成是反對代理孕母的,這個是我剛剛講的專家會議、公聽會裡面的資訊。我自己的服務處跟我自己的辦公室在這段時間以來,每天都收到民眾來拜託我們,在立法院裡面一定要堅決反對代理孕母倉促通過修法,我每天都收到民眾的委託,所以雖然我不是衛環委員會的委員,針對人工生殖法的修法我自己也有提案的版本,事實上,這個也是我自己去年在競選立委時寫在選舉公報上面的政見。

所以人工生殖我們非常地關切,但是我們更加地擔憂代理孕母還有這麼多的疑慮,之前公聽會上、專家會議上面都有很多專家提出來的疑慮,到今天都還沒有被回答、沒有被解釋,主張要代理孕母合法化的委員,你們的提案版本裡面,草草的9條,也完全沒有辦法去處理它在法律上面的疑慮、在倫理上面的疑慮的時候,要進入逐條討論嗎?這是違反民主的,我們之前開這麼多的公聽會,這些疑慮並沒有被回答。

我再次的請問,在現在國民黨、民眾黨委員的提案版本裡面,有關代理孕母的第二條,請問代孕子女,就是被生下來的這個孩子,他在法律上面的定義是什麼?你們都沒有寫!法律上面定義什麼?你都沒有寫!未來親權、親子關係發生法律疑義的時候,誰來負責?你為這個孩子負責嗎?你為這個家庭負責嗎?立法委員可以做這麼不負責任的事情嗎?然後有關於倫理權利上面的爭議,你們寫的第十八條之四裡面,如果代孕者在同一週期失敗,他有沒有終止代孕的權利?好,現在說有,可是如果這是委託人家去代孕的夫妻,他還是可以依照民法的規定去跟代孕者……而且應該是代孕母,什麼叫代孕者?是你們的工具嗎?他還是可以去請求損害賠償的,你現在寫的法律裡面,到底有沒有去保障代孕者的反悔權?都沒有寫清楚欸!未來這個會發生在每一個家庭裡面,關於生命的重大問題,可以這樣子不負責任地隨便寫、立法嗎?

我們剛剛一直在問,你只有9條,代理孕母可不可以討論?可以討論,就我現在收到多數的民意,委託我們今天站在這裡一定要清楚地反對,表明我們反對的立場。可以討論,可是你不可以用草草9條,這麼多的問題,你連法條都不寫清楚,就把它塞在今天要討論的人工生殖法修法草案裡面,這樣子進入逐條討論,並沒有辦法達到理性討論,因為所有的爭議,沒有人有辦法回答。

所以能不能拜託主席,等一下希望衛福部再說明一下,因為衛福部在今天給我們的書面報告裡面,事實上已經清楚表明,在之前這麼多次專家會議裡面,對於代理孕母還有很多的爭議尚待釐清跟討論,爭議太大。「考量部分內容社會爭議太大,尚待更多溝通。」,「目前將優先處理有共識部分,讓尚有爭議之代理孕母部分脫勾處理,並函請鈞院審議人工生殖法修正草案」,這是衛福部提給我們的建議。但是我們今天拿到手上的版本,還是有很多國民黨、民眾黨委員提案版本裡面是有代理孕母的,如果衛福部都清楚說了,因為專家還有太多爭議需要釐清,如果等一下就要進入逐條的話,請問要怎麼討論?難道要用舉手表決倉促通過,讓代理孕母在臺灣合法化嗎?我覺得我們這樣沒有辦法向民眾交代,民眾對我們提出這麼多的疑問,現場無論立法委員、官員都沒有辦法回答說明的時候,就要讓這樣的草案匆匆地出委員會,我們每一個人都沒有辦法向臺灣社會交代,所以我要拜託主席請衛福部好好地說明,剛剛你們提到針對代理孕母,八成以上的專家都反對,臺灣社會還有這麼多的爭議,在沒有共識的情況之下,如果立法院衛環委員會就要進入逐條討論,討論這個條文……我剛剛提到了,你的第二條代孕子女法律定義是什麼?當我們提出這個問題卻沒有人可以回答的時候,請問要怎麼逐條討論?這個不叫理性討論,這叫矇著眼睛隨便討論。

然後我要再次指出,立法委員還有一個重要責任就是要利益迴避,陳菁徽委員,你沒有資格,你也沒有辦法代表全臺灣的婦產科醫師,臺灣所有的婦產科醫師跟你不一樣的是,他們不是立法委員,但你本身是這個產業的醫師、從業人員,又是立法委員,你提出跟這個產業利益相關的法律,就有違利益迴避原則,這是我們在這裡要請教的,請問提案立委不需要遵守利益迴避原則嗎?我們剛剛並沒有得到說明。針對這兩個問題,我要再次拜託主席,我希望衛福部可以給我們關於你們的意見,謝謝。

主席:謝謝。

接下來請范雲委員。范雲委員程序發言前,我先講一下,衛環委員會在8樓,水很難過啦!聽懂的就知道,謝謝。請發言。

范委員雲:主席剛剛說的是什麼意思?

主席:衛環委員會在8樓,水要淹過的機會不大啦!好不好?謝謝。請說。

范委員雲:因為剛剛幾位立委都有講到利益迴避,我提醒大家看一下立法委員行為法第五章利益之迴避,第十九條到第二十二條,第十九條是說「本章所稱之利益,係指立法委員行使職權不當增加其本人或其關係人金錢、物品或其他財產上之價值。」,第二十條利益迴避原則「立法委員行使職權所牽涉或辦理之事務,因其作為獲取前條所規定之利益者,應行迴避。」,第二十二條「立法委員行使職權就有利益迴避情事之議案,應迴避審議及表決。」,我想這件事情應該是大家要自律啦!

剛剛其實很多人都已經從不管是國際的最新報告,或者是法條的問題,我想補充的事情是,因為現在陳昭姿委員不在,請大家告訴陳昭姿委員,不要再拿當年賴立委及蕭立委連署的法案來說賴總統支持代理孕母,代理孕母過去這十年改變非常大,根據剛剛很多委員講到的聯合國報告,歐洲已經有越來越多的國家從開放變成全面禁止,連亞洲曾經是代孕大國的印度也開始禁止商業代孕,只限所謂利他型的代孕。還有剛剛好幾位委員都提到的聯合國大會去年的報告,關於暴力侵害婦女、兒童及其原因和後果,報告中已經談到代孕會潛在招來很多傷害及對婦女地位的影響,所以行政院版就是賴總統支持的版本,就是代孕脫鉤,優先處理最有共識的單身女性跟女同志配偶,也請大家告訴陳昭姿委員,不要再拿當年的部分來說賴總統支持什麼,賴總統就是支持現階段我們絕對是有共識先行,即有子宮的單身女性跟女同志配偶使用人工協助生殖。

另外,剛剛大家已經講到,民眾黨版區區9條,而且沒有經過性別影響評估,據我的了解,行政院版有在行政院的性別平等委員會中經過詳細地討論,民眾黨版的不僅沒有經過性別影響評估,而且可能會風險失控。

以下我還是要花一些時間,把民間團體看到民眾黨版的11大問題跟漏洞跟大家報告,第一個,民眾黨版第十八條之一的條文,委託者資格規範不足,恐淪為代孕專程回國制度。民眾黨版未要求在臺灣有一定的居住天數或戶籍連結,只要符合法定身分就可以啟動代孕程序,實質的風險是臺灣有可能會被當作代孕使用地,委託者平時不在臺灣生活,僅為代孕的流程短期回國,最後的法律責任、後續照顧社會成本卻是臺灣承擔,這是第一個風險。第二個,民眾黨版代孕者年齡未設上限,與其他風險條件脫節,制度明顯失衡,它只有設定到例如具備生產經驗等,顯示立法已經意識到懷孕跟生產本身具有高度風險,但是在年齡方面,只有設具有中華民國國籍且有戶籍之成年女性的限制,只要符合成年及生產經驗的限制,事實上,沒有考慮到高風險的代孕,其實會在情感上跟身體上帶來壓力。第三,有生產經驗規定不足以確保風險管控,民眾黨版第十八條之二提到,僅要求代孕者有生產經驗,但沒有區分是怎麼樣的生產經驗,譬如說,曾發生孕期重大併發症或者是大出血,雖然他是有生產經驗,但是其再次懷孕的風險非常高,應該要加以區分,並要求其他的條件。第四,保險規範看似存在,但缺乏可執行性,所以除了建議法條,應該要落實對代孕者的權益保障手段,更應該要明定風險的管控,剛剛提到的,這個部分就算要做到保障,也完全沒有。第五,費用沒有設細目與上限,引發市場競爭風險,民眾黨版的費用完全開放,可能導致代孕條件被金錢競價。第六,居住機構規範空洞,責任可能轉嫁給代孕者,這個部分我就不講了。第七,胚胎的植入也沒有設上限,反而低於一般人工生殖的標準。第八,也是非常多婦女團體憂慮的,它沒有禁止近親代孕,恐導致家庭內的壓迫。由於在亞洲的社會中,包含臺灣,家庭成員的關係,不僅是個人選擇,也會伴隨長輩期待、孝道責任、性別權利關係,而民眾黨版沒有規範,事實上也可能會讓女性的家庭成員被推入無法拒絕的處境。第九,定型化契約缺乏不應記載事項,代孕者很容易在權力不對等下讓步。第十,整部條文不僅流程順序不明,而且沒有明定律師角色,法律風險無人把關。最後很嚴重的事情是國際上最擔心的,就是代孕者跟孩子的權益,在這裡面完全沒有規範終止委任後的後果,如果委託者在懷孕的過程中終止委任,最後代孕者是不是要自行承擔後續的風險,包括子女的親權歸屬跟照顧責任?事實上,丹麥就是因為沒有辦法處理關於兒童權益的部分,而決定不要開放代孕。

我想除了講民眾黨版之外,我最後也要補充剛剛很多人講到的聯合國提高婦女地位的報告,它裡面所講的原因跟後果,最後可能造成的後果至少有三大項:第一個,性別歧視的觀念會被強化,還有女性身體會被商品化;第二個,會增加更多的需求,使得不利的產業擴大;第三個,會邊緣化跟脆弱化更多的女性。我想這些是會帶來的影響,在我們沒有辦法去處理這樣的影響之前,再次重申我們非常多的民進黨立委希望今天優先處理有共識的單身女性跟女同志配偶部分,如果真的要討論代孕的話,請拿出專法來,我想整個社會才能夠嚴肅面對我們是不是能夠處理聯合國所講的婦女權益被弱化、被邊緣化、被商業化等很多問題,還有最重要的就是孕母跟兒童權益的保障,現在是完全付之闕如。謝謝。

主席:謝謝。還有林月琴委員要做程序發言,再來是黃秀芳委員及陳培瑜委員,謝謝。

這個就可以證明本委員會是一個讓各位委員都可以充分發言的好委員會,一直以來各位都非常清楚,所以大家要秉持這樣的原則,我們才可以把法律案審得更好、更臻完備,請各位就稍微安心一下,謝謝大家。

請發言,不好意思。

林委員月琴:也是謝謝召委,從頭開始你就一直說要讓我們好好地談,能夠等一下進行實質審查。這次人工生殖法的修法,我的版本是主張未婚或者是目前沒婚姻關係的女性,可以透過人工生殖法來獲得他的下一代,為什麼當初會提這樣的版本?第一個,因為許多女性願意承擔他自己孕產的風險,而不侵害到任何第三人,所以對他人事實上是沒有權利上的侵害,也是為了回應對女性身體自主權、生育選擇的尊重,所以人工生殖法不會以一個異性婚姻為唯一的門檻,而應該納入女同志配偶、單身女性。當然很多人大概就會問,這樣子你在意的兒童權利會不會受到影響?畢竟孩子一出生可能就面對單親的狀態。英國劍橋大學的研究中心在2016年、2021年先後發表了針對人工生殖的單親母親創建家庭的二階段研究,透過捐贈者受孕的單親母親家庭跟雙親家庭做比較,結果研究發現,這兩種家庭類型的養育水準幾乎相同,孩子的情緒跟行為問題也沒有差異,表明沒有父親存在的單親母親本身,也不會對孩子有負面的影響。所以我的版本為什麼提出來?當然提出來是希望孩子的知情權。

我強烈的反對代孕入法,剛剛陳菁徽委員說因為少子化,難道少子化,我們就可以剝削另外一群人,也就是經濟弱勢的女性嗎?難道少子化,因為國家要更多孩子的時候,我們就可以讓一個女性被剝削嗎?我覺得這不太妥適,去年714日聯合國就有出了一個特別報告,剛剛前面很多委員就提到了,他說代孕背景下的婦女常面對到幾類暴力,第一個是經濟暴力,大多數代孕的母親都來自低收入家庭,獲得的報酬僅占總費用的10%27.5%,其餘都讓中間人拿走了,如果發生流產或未遵守嚴苛的合同條款,他們可能會被拒絕支付酬勞。第二個,還有一個人倫上的問題,過去在臺灣不是沒有發生過,妹妹幫姐姐、姐夫代孕,生出來的是特殊需求的孩子,結果姐姐、姐夫不認帳,一方覺得是受精卵有問題,一方覺得是子宮有問題,如果從頭到尾都是同一人的話,那就沒有任何爭議,可是如果發生這樣的爭議時,到時候要怎麼去解決?透過官司嗎?最後孩子的權益到底在哪裡?有沒有保障到孩子權益?甚至這樣子的人倫壓力,會不會讓一個女性在家庭當中,受迫於他的家庭,就要為他的家人代孕?

我們也認為這對於女性,事實上也是一種暴力,甚至後續還會產生心理上暴力的存在,也就是他在孕期跟產後罹患憂鬱症、焦慮症或創傷症候群,而造成心理的傷害。反正父母把孩子抱走了,而代孕者可能要承受後期整個生活上的改變,那誰來幫他負擔?甚至很多女性主義者大概也都會談到的,我也認為女性的身體怎麼可以被商品化跟物化,把女性的生殖功能轉化為可購買的服務,這事實上是貶低婦女的價值所在。

我更為關注的應該就是兒童的最佳利益,今天談少數人的權益時,有沒有看到公共利益在哪邊?我們昭姿委員提出的這個部分,不是不能討論,是不是應該脫鉤來好好地討論?而不是用9條來解決這個問題,孩子的最佳利益有沒有去考量?所以聯合國報告也提出代孕不僅僅影響婦女,對兒童,特別是女童會造成負面的後果,也就是身分認同跟知情權,透過代孕出生的孩子,可能會面臨到長期的身分認同鬥爭,而且難以獲取遺傳疾病的家族資訊。另外一個,我們更為擔心的是有沒有買賣兒童的犯罪嫌疑?畢竟商業代孕在本質上就是將兒童轉交給他人以換取報酬,這個在法律上等同於是買賣。還有法律上的不確定性,如果親子關係沒有辦法得到承認的時候,孩子可能會陷入法律上不確定性的狀態,甚至讓人更為憂心的,就像我剛剛提到臺灣那樣的案例,如果孩子有先天殘疾或不符合期待,可能會面臨到托養、受委託父母的遺棄。

我過去就是在做收出養工作,我感佩的是收出養的家庭,沒有因為血緣關係、一定要是自己的小孩,他來到了收養機構,對不具有血緣關係的小孩付出愛、付出真心。我們過去在收出養都有不斷、不斷地評估,以確定收養父母的狀態,所以如果今天要做商業化代孕的時候,有沒有這樣子的機制?這都沒有在這邊充分討論,所以我認為衛福部應該要做影響評估報告。而且國際也已經提出來了,認為應該要全面廢除代孕,取消一切形式的代孕行為是最終目標,並且要努力通過一項具有法律約束力的國際文書來禁止代孕,人家都已經提出來這麼嚴重的警告,希望不要進行代孕,臺灣事實上是非常主張人權,我們怎麼會是在人權上走倒退路?

另外我要提醒在場的藍白立委,昨天身權法只討論了8條,從早上審到下午五點,充分地討論、好好地討論,因為我們都知道身權法關係到身心障礙的權益,在場的廖召委昨天應該也在場,我們如果口口聲聲說每一個人的權利很重要的時候,尤其是弱勢,我們怎麼可以去剝削經濟弱勢的婦女?我們何以不看重兒童權益?每次在任何兒少的場子我講的兒童權益,我想藍委也在場,你們也常常把兒童權益放在最前面來看,為什麼在討論這部法的時候卻沒有把兒童權益放在至高無上來看待這件事情?甚至兒托法,我們總共討論了7個整天,到現在還沒有討論完,所以我非常支持剛才召委講的,今天這個法一定要像剛剛前面提到的這幾部法,好好地談、實質地審。謝謝。

主席:請黃秀芳委員。

黃委員秀芳:謝謝主席。其實從之前一直在提人工生殖法的時候,關於代理孕母,我們在地方都聽到很多聲音,大家會覺得有共識的部分可以先過,但是有關代理孕母的部分,其實在基層會有很多反對的聲音,因為不是利用自己的子宮,而是用別人的子宮生下來的小孩。另外我們今天也聽到很多朋友還有基層的聲音,關於代理孕母部分,萬一這個代理孕母因為身體產生變化,畢竟要生一個小孩,自己本身身體的荷爾蒙一定會有很大的變化,如果他已經沒辦法再承受這樣的變化,想要終止懷孕,後續的影響是不是有保障到這個代理孕母?我覺得今天討論人工生殖法有關代理孕母的部分,大家既然有這麼多不同意見,而且沒有共識,我們希望也要跟社會溝通,如果這樣倉促上路,其實會影響很多人,也會造成很多反彈。除了代理孕母不想懷孕,想要終止懷孕的問題,另外如果這個孩子生下來是有問題的話,不管是代理孕母或者原本拜託人家代孕的,不想要接收這個孩子的話,這個孩子要怎麼辦?所以我覺得會有很多問題需要跟社會上溝通,這個法條也沒有寫得很清楚,我覺得這會變成一個很大的問題。

另外我要再講一個事情,除了今天人工生殖法的修法,在前年我們通過了80歲免巴氏量表,那時候大家在衛環委員會也經過一些討論,結果法律上路之後,結果最近在地方聽到這會衝擊到很多照服員的工作,所以我覺得一個法案要通過應該是要充分討論,而且要跟社會溝通,如果今天不充分地討論,也不跟社會溝通,未來倉促上路之後發生了問題就變成中央政府要扛,受害的也會是一般的百姓。所以我看到今天人工生殖法有關代理孕母的部分有這麼多疑義,希望透過今天的會議,大家可以好好地討論、好好地溝通,不要倉促上路,倉促上路不只是影響到我們的婦女朋友,也會影響到未來代孕生下來的孩子權益,所以我們希望召委還有所有委員,大家要好好地思考,要跟社會溝通,也要好好地討論,以上。

主席:接下來請陳培瑜委員發言。

陳委員培瑜:謝謝主席讓大家今天可以在程序上好好的發言。其實不管是從之前有沒有質詢過、有辦過公聽會或者是許多民團在最近這幾年都已經發出非常多呼籲的聲音,我想相關的論述,我就不再說明,但是身為立法委員,我們絕對要對自己的提案負責任、對自己的提案有信心,提案可以跟助理討論、可以跟民間團體討論、可以跟學者專家討論。我今天看到委員會彙整出來的版本,不管是國民黨團、民眾黨團跟民進黨團,還有行政院的版本,其實大家相差的點就是在於代孕這件事情,所以我們今天才要繼續程序發言。就代孕的議題,我就想要直接點名在衛環所有的在野黨委員。

廖偉翔,你支持嗎?你的選區如果有相關民眾跟你陳情,因為你們在立法院,不管是誰要通過代孕的議題,他因此而受到剝削,請問廖委員,你如何處理相關陳情?你如何協助弱勢女子的子宮受到了買賣、受到了剝削?

盧縣一委員,你支持嗎?我不知道你自己有沒有提版本,我不知道你有沒有研究過國民黨團的版本、民眾黨團的版本,甚至是陳菁徽委員完全沒有利益迴避的版本,而就是國民黨你們在對人民的子宮做的事情。

涂權吉委員,你認同嗎?從區域委員選出來,在您的選區有非常多經濟弱勢的家庭,我不知道在相關的家庭文化當中、在還沒有辦法來得及翻轉的社會結構當中、在您還沒有看見的社會角落當中,有沒有相關的弱勢女性的子宮,因此在陳菁徽、陳昭姿還有國民黨團硬是要強行通過輾壓表決的代孕版本當中將會受到迫害?請你去看一看、聽一聽你們選區民眾要怎麼告訴你他們看待代孕的看法?

王育敏委員標榜自己來自於民間團體,捍衛兒少的權利、捍衛婦女的權利,但是到目前為止我沒有聽到他對相關論述的發言、我也沒有聽到他的立場,我不知道在代孕這件事情,他要如何跟國際上對於戕害兒童人權的事情站在一起?他根本就是一個加害者、他根本就是一個幫兇!不要再告訴我他是一個捍衛兒權的立法委員。

再來,陳昭姿,就是這一次一直說她要強行通過,她一定要通過,說她就是為了這件事情來當立法委員的。我不知道這句話有沒有正當性,我也不知道民眾黨團要違背自己兩年條款的誓言、背叛自己的支持者,就只是為了陳昭姿一個人想要通過代理孕母法案,是不是有其公平、合理性?我也完全不知道!而當陳昭姿口口聲聲在公開場合說,他只有領養,他感到非常的遺憾,他到現在都很遺憾沒有自己的小孩的時候,我就要問,站在長期維護兒童權利的我的立場,請問被你領養的小孩,就算他現在長大成人了,他從小到大聽你講這樣的話,他難道沒有身心壓力嗎?他難道不會覺得他只是你的替代品嗎?而陳昭姿,當你講這樣的話的時候,你告訴我你是跟人權站在一起的、你是維護兒少人權、你是維護婦女人權,我要說根本就是狗屁不通!根本就是不合邏輯!根本就是想要繼續壓迫女性的人權。

接下來,陳菁徽委員,我剛剛說了,不管是您或是你的親戚、你的家人,甚至你的夫婿,有沒有投資相關的公司?有沒有投資相關的機構?你要不要利益迴避?你要不要公開說明?你今天如果還敢出席這個法案逐條審查,你甚至還有相關版本,那我就說請你站出來告訴你們國民黨的支持者:我陳菁徽就是一個不做利益迴避的糟糕立委!而我要通過的代孕對我自己來說利益最大!照顧的還有誰的利益?還有有錢出得起、有能力出得起這些錢的女性,還有他們的家人!而誰是受害者?我說得很清楚,貧窮女人就是受害者!

再來邱鎮軍委員、蘇清泉委員,也請你們告訴你們選區的選民,你為什麼要在立法院通過代孕版本?你為什麼要跟這些委員站在一起?只要你們每個人可以說得出來,我相信你們的選民也都很願意跟你對話。過去這幾年在立法院有非常多困難的議題,通常進步派跟保守派會有強烈的差別,但很可貴的是,在這個議題上,進步派跟保守派難能可貴的有共同一致的立場,大家對於代孕可能引發的法律問題、倫理問題、人權問題、兒權問題都感到擔心。

昨天陳昭姿委員甚至在自己的Threads上,針對我還有黃捷委員等非常多委員的發言一一回應,我要說的是:一,你完全沒有回應到重點;二,你還是在避重就輕,你還是只想要照顧到你自己的利益。請大家想一想,是什麼樣的人需要代孕?一,沒有子宮的人;二,子宮生病沒有辦法自行懷孕的人;第三,在同志婚配相關專法成立之後,男同志配偶可能也可以用代孕生下自己的小孩。而在這些不同群族的樣態上,都沒有進行細緻的討論,就想要用現在的相關版本、用只有十幾條的方法硬行通過,我不知道後續有多少配套是衛福部要出來擦屁股的;我更不知道還有多少配套是相關人權單位出來呼籲的,但你們不願意聽;甚至不要忘了,還有教育部的相關配套。如果臺灣的行政人員、相關公務人員的力氣要花在幫你們這些爛立委擦屁股,那我要說的是:公務員待不下去你們要負一半以上的責任。

我要再說一次,我從來沒有反對,我們可以認真討論代孕,我要請各位委員不要著急,我們第11屆到目前為止,只有到第4個會期,不要忘了我們還有4個會期,還有兩年的時間,假設陳昭姿真的可以繼續留下來,要違背你們民眾黨的誓言、要繼續留在立法院,陳昭姿委員,你還有兩年的時間、還有4個會期可以開啟你對代孕專法的討論。不然我就問你,在過去這兩年之中,陳昭姿你開過幾場專家學者會議?你開過多少請益會議?你有沒有認真的走進民間、走進婦團、走進人權團體、走進可能成為代理孕母的這些女人身邊聽一聽她們的聲音?還是你就只會坐在辦公室裡面哀哀叫,叫著你要這個、你要這個、你要這個?但實質上你做了什麼努力?這些問題我想要請你告訴我們。

所以請大家不要著急,代孕專法不是不能討論,民進黨團很多委員也已經說過,代孕這件事情必須要細細地討論,相關的專章、相關的專法、相關的細節、相關的配套,還有這麼多元的樣態,難道不值得大家再花4個會期好好討論嗎?所有的人權、所有貧窮女人的子宮權,難道不值得大家再花時間討論嗎?我想要呼籲所有在野黨委員,我剛剛已經一一點名了,請先回去跟你們自己的選民交代,你為什麼要通過代孕的版本?你為什麼要讓貧窮女人的子宮變成你們政治交換的工具?我再一次點名廖偉翔、盧縣一、涂權吉、王育敏、陳昭姿、陳菁徽、邱鎮軍、蘇清泉,以上,謝謝。

主席:好,謝謝。接下來請張雅琳委員來做程序發言,張委員程序發言完之後,我們要休息10分鐘;如果委員要繼續發言,請休息後趕緊來報到,謝謝大家。

張委員雅琳:謝謝主席。我重申兩個很重要的立場,我們一直在跟孩子講身體自主權,而身體自主權的概念是什麼?是我的身體只有我能決定別人可不可以來觸碰我,理所當然的,身體自主權等到他18歲的時候,應該也還享有這樣的權利,不分他的出身、不分他是貧窮貴賤,他到18歲都應該可以決定自己的子宮只能夠來生育自己的小孩。

還有另外一個重點就是兒少最佳利益,兒童在整個代孕的過程中變成是一個商品,他今天有沒有身體的狀況、在代孕的過程中發生了什麼樣的問題、他會不會因此而被遺棄,或是因此而遭受到什麼樣的選擇等等,我覺得這個就是要回到兒少最佳利益的討論。

所以我要強調,代孕從來就不只是出借子宮,懷孕不是一個零風險的服務,在孕期的過程之中,他有可能會遇到妊娠的問題、糖尿病的問題等等,有太多太多的問題了,所以不是肚子借了10個月就能夠下班,而是牽扯到一個人的身心、工作、安全、家庭生活的全面付出,還有剛剛講的,可能失能或者是死亡的風險。國家在立法的時候,不能只有看需求,就把另一端承擔的風險當成是背景轉嫁給其他人來承擔。特別要說的是,懷孕是24小時,是一個長時間、10個月的高強度付出,所以他也不該變成是一個契約邏輯,因為現實上有可能出現誰有權利來決定要不要剖腹、要不要減胎、要不要做侵入性的檢查及飲食等等,這些都會讓代理孕母變成一個被管理的人、被監控的對象。

特別要說的是,一直以來……就像剛剛培瑜委員說的,其實都可以好好討論,我們真的還有時間可以把這個爭議做更清楚地釐清,我們也可以開更多的會議來進行了解,特別是對於兒童的權利,還是要再強調一次,兒童的權利核心是以兒少最佳利益為原則,這是世界上196個國家都同意的概念,也是都在執行的概念。如果沒有以委託方的期待為優先,到時候出現爭議的時候,到底這個孩子該怎麼辦?誰來以他的利益為最終的考量呢?孩子長大之後有沒有權利知道自己是怎麼來的?有沒有權利知道自己出生的相關重要資訊?這些都不是一句簽好的契約就能夠解決的,這也是我們現在還沒有充分討論的部分。

我想孩子需要的還是一個穩定的、安全的、可靠的、可被照顧的關係以及法律的地位,不是事後用錢來進行風險的相關處理。此外,我還是想要強調,代理孕母背後往往是父權文化的壓力,當傳宗接代、血緣至上、無後為大這些符號一再地壓迫在女性的身上,代孕的制度就只是把傳統的概念用新的、現代的方式重新包裝,把女性重新變成是工具化,變成是延續血脈的解決方式,而不是一個擁有完整權利的個體。

所以家庭權及生育權保障的是我能決定要不要生還有跟誰生,不是我一定要擁有一個有我基因的孩子,更不是我可以使用第三者的身體來達成,國家不能用權利的語言去合理化對另一個人身體自主與健康安全的侵害,同時也不能用大人的願望跟期待,去壓過孩子的最佳利益與基本權益。

代孕現在還是有很大的爭議,我覺得我們可以優先處理現在比較有共識的,就是單身女性以及女同志的部分,這樣子才能夠順利推進我們的人工生殖法,也能夠真正去回應整個社會的期待,謝謝。

主席:好,謝謝。我們現在休息10分鐘。

休息1029分)

繼續開會1043分)

主席:好,休息時間已到,我們繼續開會。

有關本次會議各項書面資料均列入紀錄,刊登公報(參閱附錄)。

衛生福利部書面資料:

審查「人工生殖法部分條文修正草案」等20案(書面報告)

主席、各位委員、女士、先生:

今天 大院第11屆第4會期社會福利及衛生環境、司法及法制委員第2次聯席會議,審查行政院擬具人工生殖法修正草案、委員謝衣鳯等17人擬具人工生殖法部分條文修正草案、委員陳菁徽等20人擬具人工生殖法部分條文修正草案、委員黃捷等22人擬具人工生殖法部分條文修正草案、委員林宜瑾等19人擬具人工生殖法部分條文修正草案、委員范雲等16人擬具人工生殖法部分條文修正草案、委員林楚茵等18人擬具人工生殖法部分條文修正草案、委員王育敏等18人擬具人工生殖法部分條文修正草案、委員黃秀芳等18人擬具人工生殖法部分條文修正草案、台灣民眾黨黨團擬具人工生殖法部分條文修正草案、委員林月琴等17人擬具人工生殖法部分條文修正草案、國民黨黨團擬具人工生殖法部分條文修正草案、委員洪申翰、范雲等21人擬具人工生殖法部分條文修正草案、委員吳沛憶等18人擬具人工生殖法部分條文修正草案、委員林淑芬等18人擬具人工生殖法部分條文修正草案、委員郭昱晴等16人擬具人工生殖法部分條文修正草案、委員張雅琳等21人擬具人工生殖法部分條文修正草案、委員陳培瑜等18人擬具人工生殖法部分條文修正草案、委員鄭正鈐等20人擬具人工生殖法第六條修正草案及委員顏寬恒等16人擬具人工生殖法部分條文修正草案(以下簡稱草案)等20案,本部承邀列席報告,深感榮幸。提出本部意見,敬請各位委員不吝惠予指教。

壹、行政院所提「人工生殖法修正草案」

一、立法歷程:

因應台灣婚育面貌改變及社會變遷,加上生殖醫學技術進步,本部自109年起迄今,邀請兒童權益、性別平等、法律及醫學等領域專家及權責機關,召開30餘次會議及2場公聽會,並於1137月完成草案預告,在蒐集各界意見後,進一步全面檢討兒童權益、醫療品質、社會需求等面向,審慎研擬人工生殖法修正草案,開放讓已完成結婚登記的女同性伴侶及未婚女性合法使用人工生殖技術。

二、修正重點:

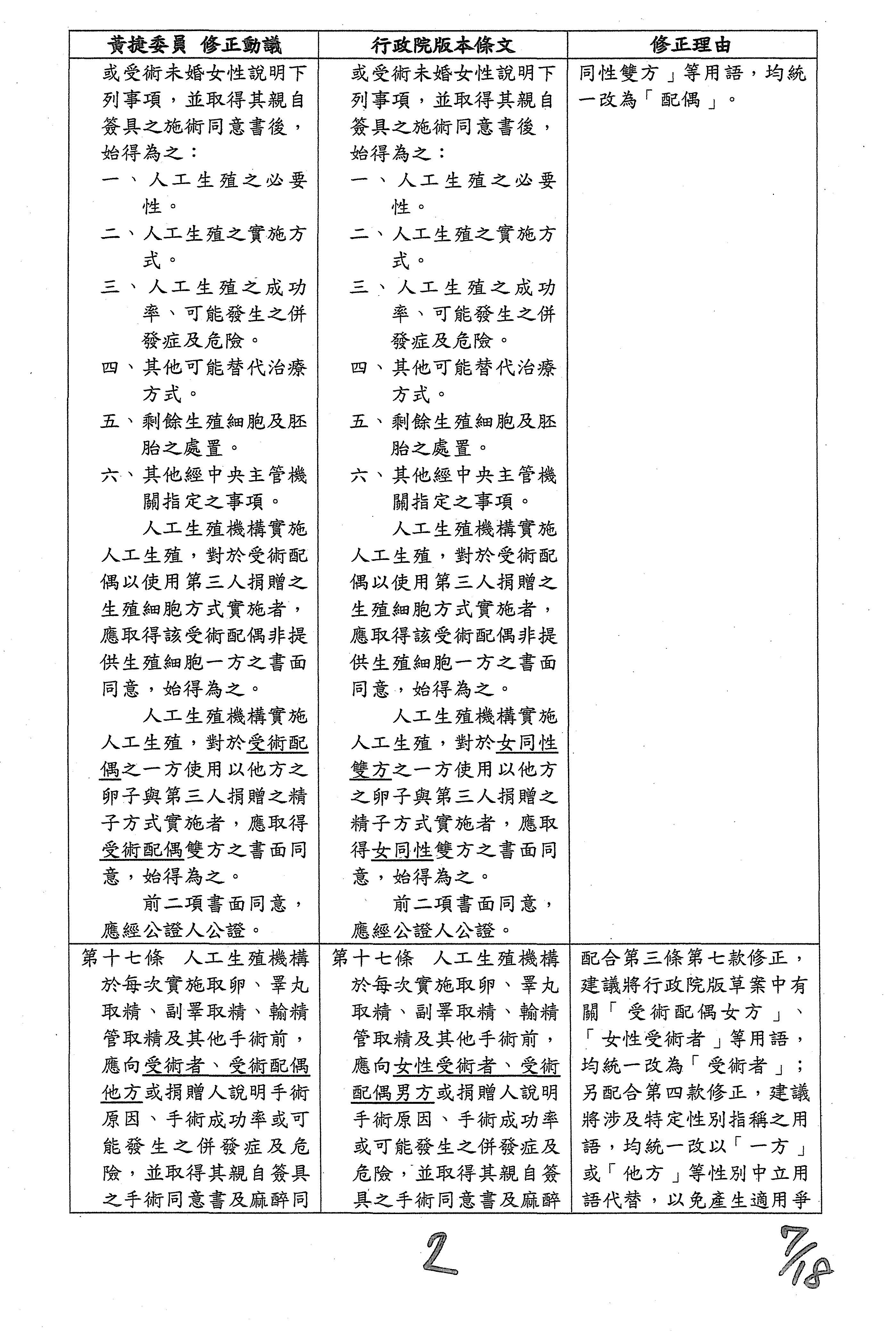
()擴大本法適用對象,並於本法立法目的增訂維護本法適用對象經營家庭生活之權利;修正本法有關受術配偶及未婚女性之定義、適用對象之受術要件及其所適用之人工生殖技術,另增訂人工生殖機構於實施人工生殖前應確認受術對象符合本法有關規定。(修正條文第一條、第三條、第六條、第七條、第十四條及第十五條)

()為落實兒童權利公約第三條對兒童最佳利益之保護,並考量人工生殖技術創造生命應審慎為之,增訂夫妻、女同性雙方或未婚女性於接受人工生殖前,應經中央主管機關指定之專業機構為人工生殖子女利益評估之規定。(修正條文第八條)

()女同性雙方之一方得植入以他方之卵子與第三人捐贈之精子結合形成之胚胎實施人工生殖,是類人工生殖方式應得女同性雙方之同意並經公證。(修正條文第十六條)

()增訂實施人工生殖或受贈生殖細胞所為手術及實施人工生殖所為侵入性檢查或治療之知情同意程序。(修正條文第十七條)

()增訂人工生殖機構及其所屬人員因執行業務知悉或持有受術配偶、受術未婚女性、人工生殖子女或捐贈人之隱私資訊,負保密責任。(修正條文第二十六條)

()增訂女同性雙方與未婚女性之生殖細胞及為實施人工生殖形成之胚胎銷毀規定;經受術配偶或受術未婚女性同意得延長胚胎保存年限至十五年。(修正條文第三十條至第三十二條)

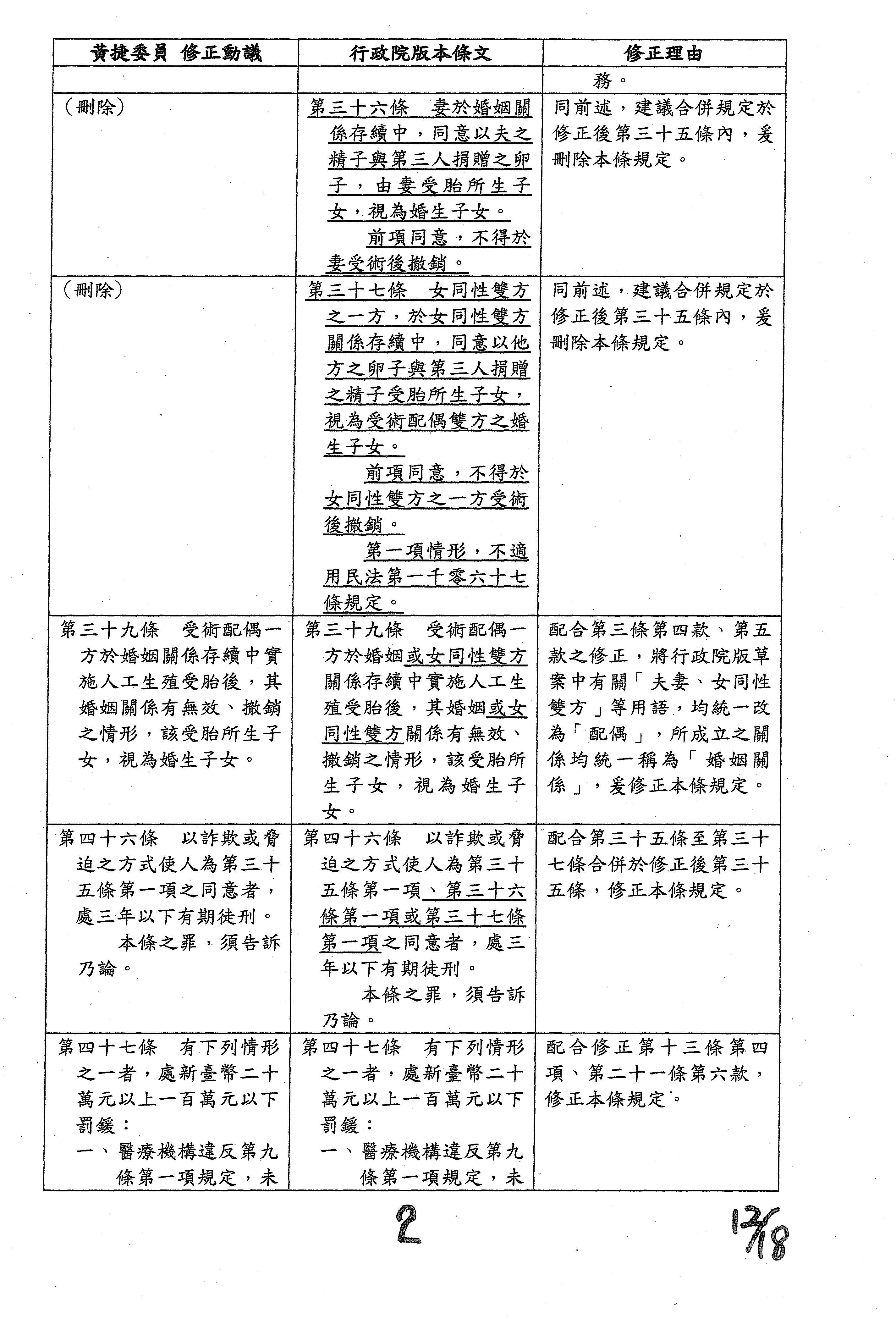
()增訂女同性雙方及受術未婚女性所生人工生殖子女之法律地位;刪除受術夫妻受詐欺或脅迫而為同意之一方提起婚生子女否認之訴規定,避免人工生殖子女陷於非婚生地位之不利益。(修正條文第三十五條至第三十九條)

()增訂人工生殖子女得知悉其生殖細胞來源之捐贈人身高、血型、膚色及國籍等特定資料之血緣認知權規定。(修正條文第四十條至第四十三條)

貳、人工生殖法部分條文修正草案放寬適用對象至完成結婚登記之女同性伴侶及未婚女性

本部意見如下,建請各位委員考量:

一、委員陳菁徽等20人、委員黃捷等22人、委員林宜瑾等19人、委員范雲等16人、委員林楚茵等18人、台灣民眾黨黨團、委員吳沛憶等18人、委員林淑芬等18人、委員張雅琳等21人擬具草案第二條第三款將「受術夫妻」修正為「受術人」、「受術者或受術配偶」之定義,使用「配偶」或「婚姻關係」等用語,惟依司法院釋字第七四八號解釋施行法係準用民法上配偶之相關規定,並未使用「配偶」之用語,建議再行斟酌。

二、委員林月琴等17人及委員郭昱晴等16人所提草案第二條第三款受術夫妻修正為受術人或受術者,且該款未納入夫妻、配偶、婚姻關係或結婚登記……等用語,致刪除現行人工生殖法第七條受術夫於施術前進行生理、心理及遺傳性疾病家族史等檢查及評估規定,建議斟酌。

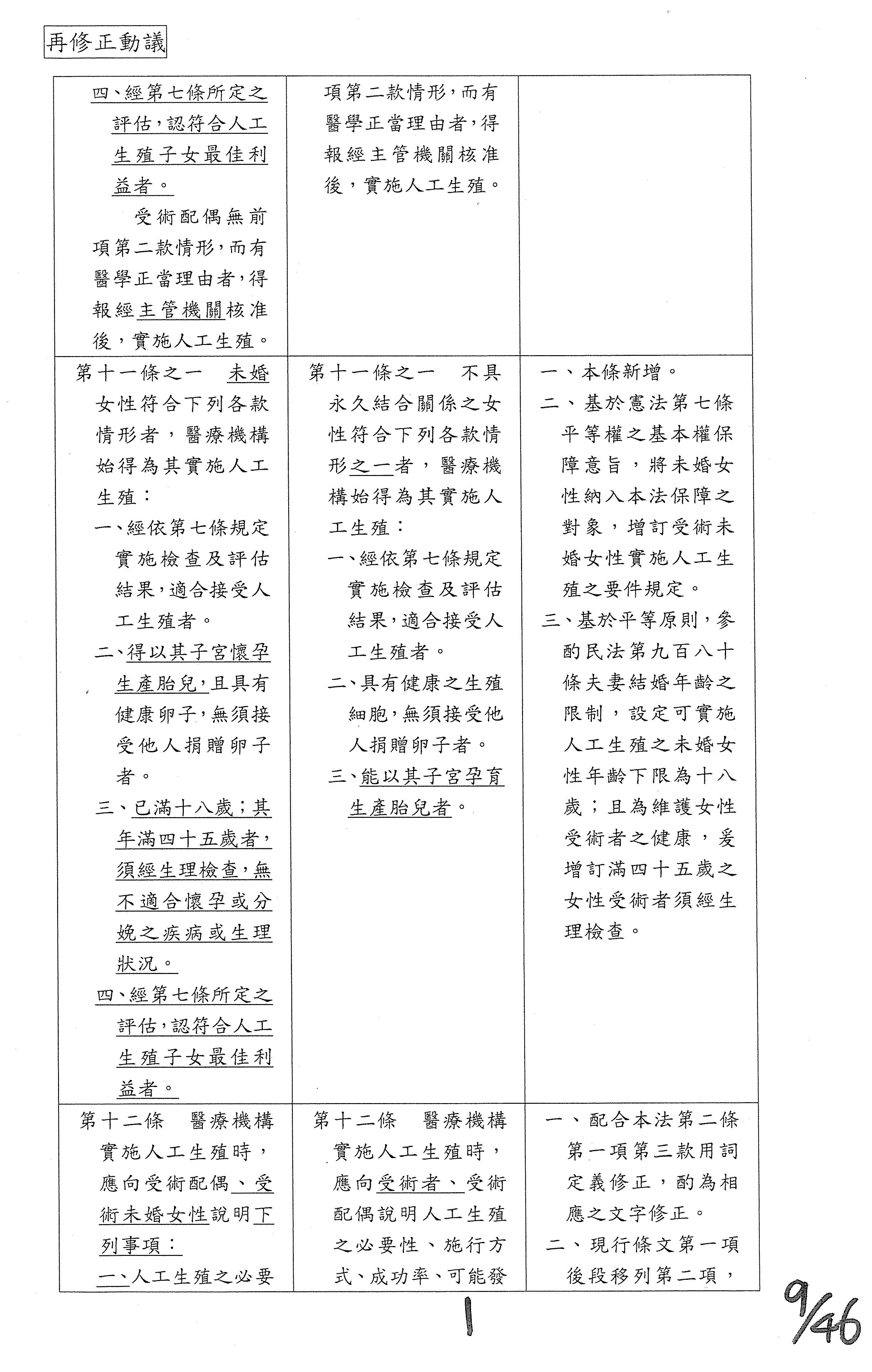
三、有關各委員版本草案第十一條或第十一條之一人工生殖受術對象之資格要件規定,未規範受術對象需經評估符合子女最佳利益,惟考量子女最佳利益為民法親屬編中於親子關係上最重要之原理及原則,甚至屬於憲法所保障之基本權利,並為國際兒童權利公約之重要保障項目,亦即應保障子女在穩固之環境上,有良好發展身心之可能,由於上述人工生殖法部分條文修正草案,將人工生殖技術定位為創設生命,應有子女最佳利益原則之適用,爰草案第十一條及第十一條之一,建議再行斟酌。

四、有關委員陳菁徽等20人、委員黃捷等22人、委員林宜瑾等19人、委員范雲等16人、委員林楚茵等18人、台灣民眾黨黨團、委員林月琴等17人、委員洪申翰、范雲等21人、委員吳沛憶等18人、委員林淑芬等18人、委員郭昱晴等16人及委員張雅琳等21人所提草案第二十三條經捐贈精子人工生殖技術所生子女之法律地位規定,將「夫」修正為「配偶」乙節,依司法院釋字第七四八號解釋施行法第二條規定,同性當事人係成立具有親密性及排他性之永久結合關係,該條及第二十五條之「婚姻關係」能否涵蓋成立前開施行法第二條關係之女同性伴侶,又該法亦未使用「配偶」之用語,且依該法係準用民法上配偶之相關規定,故以「配偶」稱之,能否涵蓋完成結婚登記之女同性伴侶,恐有疑義,建議再行斟酌。

五、有關台灣民眾黨黨團所提草案將「婚姻關係」修正為「永久結合關係」,然查司法院釋字第748號解釋理由書略以,「婚姻係以終生共同生活為目的之一男一女適法結合關係」,建議釐清。

六、有關委員顏寬恒等16人所提草案,刪除第二十三條第一項及第二十四條第一項之首字「妻」行為主體,致生由何者提供卵子或由何者懷孕分娩人工生殖子女等重大疑義,爰草案人工生殖子女之法律地位未明,恐有疑義,建議再行斟酌。

參、人工生殖法部分條文修正草案納入代孕生殖部分

有關委員謝衣鳯等17人、委員陳菁徽等20人、委員王育敏等18人、台灣民眾黨黨團及國民黨黨團擬具人工生殖法部分條文修正草案等5案,本部意見如下,建請各位委員考量:

一、有關草案第二條並未訂定代孕子女之定義,恐生代孕子女親子關係相關法律解釋之疑慮

二、有關草案第十八條之四第一項第四款,規定代孕者於同一週期懷孕失敗後有終止代孕契約之權利,然委託代孕之受術夫妻仍得依民法規定,向代孕者請求損害賠償,能否保障代孕者之反悔權,尚有疑義。

三、有關草案第十八條之五代孕者之代孕以互助為原則,得對代孕者提供酬金,恐有代孕商業化、剝削弱勢婦女及買賣代孕子女之疑慮,建請審酌。

四、有關草案第十八條之六或第十八條之七所定人工生殖機構實施代孕生殖前應查證事項規定,未規範須確認代孕契約經公證之事項,亦未就詐欺或脅迫代孕者簽訂代孕契約者,增訂罰則規定,恐有代孕者被詐欺或脅迫而為代孕之疑慮,建議再行斟酌。

五、查草案並未規範委託代孕之受術夫妻先經評估,認其符合子女最佳利益後,始能實施代孕生殖,又草案第十八條之九所定代孕子女之法律地位尚有下列疑義,基於此攸關代孕子女之最佳利益,建議再行斟酌:

()草案第十八條之九第三項規定,代孕生殖胎兒出生前且受術夫妻雙亡時,代孕者得優先收養之規定,與民法第一千零七十九條之一規定,收養應依養子女最佳利益為之等相關規定,似有所扞格。

()草案第十八條之九第四項規定,受術夫或妻以「受詐欺或脅迫」為由,提起婚生子女否認之訴,若經判決勝訴後,其親子關係認定回歸民法血統真實性主義,恐將導致生殖細胞捐贈人、代孕者與該代孕子女之親子關係認定爭議。

()此條文未規範代孕契約如有無效、撤銷之情事,該代孕生殖胎兒與委託配偶之法律關係應如何處理,恐有爭議。

肆、結語

本部針對修法開放人工生殖法之適用對象(包括單身女性、同性配偶)及代孕生殖等議題之研議過程,已召開2場次公聽會與30餘次專家會議及對外預告草案廣徵各界意見,惟預告期間所蒐集600餘則意見,約有8成反對代孕,近期民間團體及民眾持續表達反對代孕,又代孕生殖涉及代孕子女、代理孕母及委託代孕者三方之權利保障與衝突,以及檢視國際禁止代孕之理由,係因難以衡酌委託代孕過程所涉各利害關係人之權益。本部已將近期各界意見,納入修法研議,並考量部分內容社會爭議太大,尚待更多溝通。爰經過多次會議討論之後,目前將優先處理有共識部分,讓尚有爭議之代理孕母部分脫勾處理,並函請鈞院審議人工生殖法修正草案

本部承 大院各委員之指教及監督,在此敬致謝忱,並祈各位委員繼續予以支持。

內政部書面資料:

審查「人工生殖法修正草案」書面報告

主席、各位委員女士、先生:

社會福利及衛生環境委員會、司法及法制委員會今日召開聯席會議審查人工生殖法修正草案,計有行政院函請審議「人工生殖法修正草案」、委員謝衣鳯等17人、委員陳菁徽等20人、委員黃捷等22人、委員林宜瑾等19人、委員范雲等16人、委員林楚茵等18人、委員王育敏等18人、委員黃秀芳等18人、台灣民眾黨黨團、委員林月琴等17人、中國國民黨黨團、委員洪申翰、范雲等21人、委員吳沛憶等18人、委員林淑芬等18人、委員郭昱晴等16人、委員張雅琳等21人、委員陳培瑜等18人、委員鄭正鈐等20人及委員顏寬恒等16人擬具之「人工生殖法部分條文修正草案」計20案,涉及本部權管為受術者、代孕者及人工生殖子女為結婚或收養等情事查證親屬關係、代孕子女之出生登記及建立獨立之登記系統。本部說明如下:

一、查證親屬關係

()受術者、代孕者及人工生殖子女為結婚或收養等情事查證親屬關係

按戶籍法第65條之1及親等關聯資料申請提供及管理辦法第2條等規定,受術夫妻依人工生殖法第15條規定申請查證直系血親、直系姻親、四親等內旁系血親之親屬關係,或人工生殖子女擬結婚或被收養時,其結婚對象或收養人依人工生殖法第29條規定申請查詢直系血親、直系姻親、六親等內旁系血親及五親等內旁系姻親之親屬關係,戶政事務所應提供親等關聯資料。爰現行戶政事務所已配合人工生殖法所定條件提供親等關聯資料供查證親屬關係,未來倘修法新增相關親屬間不得為精卵之結合、相關受術者或人工生殖子女結婚或被收養之親等限制,本部將配合修正上開戶籍法相關規定,據以辦理提供親等關聯資料;並依修法後規定,配合衛生福利部修訂相關辦法。

()人工生殖子女為醫療需求或知悉身分,查詢捐贈人之姓名及聯絡方式

考量捐贈人資料係存於衛生福利部之人工生殖資料庫,倘日後有依法須使用相關戶籍資料,該部得依各機關申請提供戶籍資料及親等關聯資料辦法向戶政機關提出申請。

()另依據行政院版本草案第20條第2項前段規定,前項親屬關係,應由人工生殖機構查證之,參酌其說明,係依實務作業,由受術夫妻依現行第15條第2項授權訂定之精卵捐贈親屬關係查證辦法,向戶政機關申請四親等內之親等關聯資料,並將該資料送交人工生殖機構查證,而非由人工生殖機構逕向戶政機關查證。

二、有關委員謝衣鳯等17人、委員陳菁徽等20人、委員王育敏等18人、台灣民眾黨黨團及中國國民黨黨團於修正草案所提代孕子女之出生登記

()按戶籍法施行細則第13條規定,申請人應於申請出生登記時提出證明文件正本(即出生證明書)。查出生證明書是由各醫療院所依相關醫療法令(醫療法第76條、醫師法第17條及助產人員法第28條規定參照)所開立,係申請人為辦理出生登記檢附之證明文件,戶政機關辦理出生登記,有關新生兒戶籍資料父母姓名,係依據出生證明書所載之產婦配偶及產婦資料辦理登記。

()依修正草案第18條之8說明,為維護代孕子女權益及代孕子女出生登記之需,由醫療機構依植入胚胎成功懷孕之事實出具相關證明文件,未來接生醫療院所再依據此證明文件,將受術者填報為代孕子女之父母,以簡化出生登記程序。

()上開規定涉及代孕政策,本部尊重主管機關及大院審查結果。後續相關出生登記事宜,依前揭戶籍法相關規定辦理。

三、有關委員王育敏等18人於修正草案第29條立法說明,為人工生殖子女有查證身世之需求,建立單獨之登記系統

為保障人工生殖子女血緣認知權,行政院版本草案第40條至第43條,明定人工生殖子女於成年後,得向中央主管機關申請查詢其出身資料之範圍、條件、程序、內容及應遵行事項辦法之訂定等事項。依第3條及第24條規定,衛生福利部為人工生殖法中央主管機關,人工生殖機構應向中央主管機關通報生殖細胞捐贈者之姓名、住(居)所及家族病史等相關資料,主管機關應建立人工生殖資料庫管理前開相關資料。爰現行人工生殖子女已可透過衛生福利部建立之人工生殖資料庫查悉其出身資料,尚無須另建立單獨之登記系統。

以上報告,敬請各位委員女士、先生賜予指教。謝謝!

司法院書面資料:

「人工生殖法修正草案」

審查委員謝衣鳯等17人、委員陳菁徽等20人、委員黃捷等22人、委員林宜瑾等19人、委員范雲等16人、委員林楚茵等18人、委員王育敏等18人、委員黃秀芳等18人、台灣民眾黨黨團、委員林月琴等17人、國民黨黨團、委員洪申翰等21人、委員吳沛憶等18人、委員林淑芬等18人、委員郭昱晴等16人、委員張雅琳等21人、委員陳培瑜等18人、委員鄭正鈐等20人、委員顏寬恒等16人擬具「人工生殖法部分條文修正草案」等19

司法院報告

主席、各位委員、各位先進:

今日奉邀至 貴委員會,就「人工生殖法修正草案」,代表本院進行報告,深感榮幸,謹說明如下:

一、本院釋字第554號解釋肯認婚姻與家庭制度為社會形成發展之基礎,應受憲法制度性保障,且婚姻制度植基於人格自由,具有維護人倫秩序、男女平等、養育子女等社會性功能(本院釋字第362552554696791號解釋參照),家庭制度亦係植基於人格自由,而有繁衍、教育、經濟、文化等多重功能,乃提供個人於社會生活之必要支持(本院釋字第712號解釋理由書參照)。又伴隨人口結構與現代社會中家庭型態之改變,在傳統的核心家庭、折衷家庭外,也出現包括單親、不婚、同居、同性伴侶等多元之家庭組成,生育率降低與少子化狀況也成為應嚴肅對應之問題。

二、適用對象之擴大:

()行政院及委員陳菁徽等20人、委員黃捷等22人、委員林宜瑾等19人、委員范雲等16人、委員林楚茵等18人、委員王育敏等18人、委員黃秀芳等18人、台灣民眾黨團、委員林月琴等17人、委員洪申翰等21人、委員吳沛憶等18人、委員林淑芬等18人、委員郭昱晴16人、委員張雅琳等21人、委員陳培瑜等18人、委員顏寬恒等16人版本,將本法適用對象在現行之異性夫妻外,擴大至成立司法院釋字第七四八號解釋施行法第2條關係之女性同性伴侶或單身女性部分,具有實現對於女性同性伴侶與未婚單身女性經營家庭權利,亦使其等與異性夫妻間不致受有差別待遇,本院敬表贊同,並尊重大院之審查決定。

()委員謝衣鳯等17人、委員陳菁徽等20人、委員王育敏等18人、台灣民眾黨團及國民黨團版本,將代孕生殖納入適用對象。由於代孕生殖與代理孕母涉及複雜之人權保障及倫理議題,須謹慎衡量社會成熟度與人民之法感情、道德及價值觀念,以凝聚共識與化解歧見,是否納入本次人工生殖法修正範圍,尊重主管機關之政策及大院之審查決定。倘若決定將代孕生殖納入本次修正範圍,在適用對象方面,委員謝衣鳯等17人、委員王育敏等18人及國民黨團版本僅限定於異性夫妻,並未及於女性、男性同性伴侶或單身女性,是否具有為差別待遇之正當理由,亦請慎酌。

三、有關受術配偶之他方同意應經公證及其效力:

()行政院版本第16條第4項規定人工生殖契約需取得受術配偶非提供生殖細胞一方或女性同性伴侶雙方之書面同意者,該書面同意應經公證人公證。如該書面同意未經公證人公證,即因不符合要式性,依民法第73條規定,應屬無效。行政院版本第35條規定,受術配偶他方之同意,不得以受詐欺、脅迫或意思表示有瑕疵而撤銷其同意,而未包括因未公證而屬無效之情形,是否足以保障人工生殖子女之利益,建請審酌。

()單身女性之生殖契約依行政院版本無須公證,然若該單身女性非真正單身,而是有配偶時,同樣會產生上述()所示問題。

()行政院版本有關人工生殖契約之效力規定,是否因女性受術者在懷孕中或已生產子女,而有不同,建請釐清。

()受術配偶他方同意未經公證之人工生殖契約,其所生子女與非懷孕配偶間之權利義務關係為何,是否與懷孕配偶相同,建請釐明。

()委員陳菁徽等20人、委員黃捷等22人、委員林宜瑾等19人、委員范雲等16人、委員林楚茵等18人、委員王育敏等18人、委員黃秀芳等18人、台灣民眾黨團、委員林月琴等17人、委員洪申翰等21人、委員吳沛憶等18人、委員林淑芬等18人、委員郭昱晴16人、委員張雅琳等21人、委員陳培瑜等18人、委員顏寬恒等16人版本第12條有關「前項之書面同意,應並經公證人公證」部分建請釐清下列事項:1.如該書面同意未經公證,是否因欠缺要式性而影響子女之婚生子女地位?為杜爭議,建請明文。2.該條項所謂「公證」,究指廣義公證(包含公證及認證)或狹義公證(僅指公證),於實務上常發生爭議,建請於立法說明中釐清。3.12條第3項規定「前項(按即受術配偶他方)之書面同意,應『並』經公證人公證」,其中「並」字,似屬贅字,建請審酌。

四、代孕生殖部分:

()委員謝衣鳯等17人、委員陳菁徽等20人、委員王育敏等18人、台灣民眾黨團及國民黨團版本,應否加入有關「代孕契約」之定義規定,以期明確,建請慎酌。又如精卵捐贈採取匿名,且不可指定,建請考量兒童權利公約(CRC)國際審查委員會第二次國家報告國際審查性結論中提到關於保障所生子女之身分資訊請求,亦即牽涉如何進行「身世告知」問題。

()委員陳菁徽等20人、委員王育敏等18人及台灣民眾黨版本第18條之3,將「代孕者之配偶」納入成為代孕契約之當事人,建請進一步明定契約權利義務之行使是否均需代孕者與其配偶共同為之,或在符合特定要件時得單獨行使。

()有關代孕者生產後得探視子女之規定(委員謝衣鳯等17人、委員陳菁徽等20人、委員王育敏等18人、台灣民眾黨團及國民黨團版本第18條之412項),雖為保障代孕者之人倫與情感需求,而具有一定之正當基礎。然宜否考量明定實施探視之最長期間或年限,以免影響子女成長階段之時間安排,甚至避免如受術配偶離婚後,子女可能因而需同時接受非同住父母一方與代孕者二重探視之困擾,以維護未成年子女之最佳利益。

()委員謝衣鳯等17人及委員陳菁徽委員等20人版本第18條之71項、委員王育敏等18人及國民黨團版本第18條之61項,如為貫徹避免代孕商業化之立法政策,建請於立法理由說明代孕服務機構酌收之「必要費用」,尚非民法居間契約之「報酬」,以杜爭議。

()委員謝衣鳯等17人、委員王育敏等18人、台灣民眾黨團及國民黨團版本第18條之3、委員陳菁徽委員等20人版本第18條之4規定「代孕契約應經公證」,建請釐清下列事項:1.「公證」係指廣義之公證(公證及認證)或狹義公證(僅指公證)。2.代孕契約是否以公證人作成公證書為成立要件。3.代孕契約成立後如需變更時,是否亦應經公證始生法效。4.代孕契約公證時,契約當事人應否親自到場,或得委由代理人代理。5.委託配偶如與代孕者未經專業評估、諮詢或檢查即簽立代孕契約,是否影響契約效力?公證人應否加以及如何確認,建請釐清。

()罰則部分:

1.委員謝衣鳯等17人版本、委員陳菁徽等20人、委員王育敏等18人、台灣民眾黨團及國民黨團版本第33條:

(1)本條規定違反第18條之1、第18條之3時應受處罰部分,建請釐清:①處罰對象是否為受術夫妻、代孕者或包括醫療機構?②處罰行為是受術夫妻有委託行為時或未評估、未簽訂代孕契約、未公證代孕契約時即該當,還是需醫療機構依委託從事代孕行為時始該當?③現行條文第33條規範之處罰對象為醫療機構,本條將對於受術夫妻、代孕者之處罰併同於該條規範,體例是否妥適,及一視同仁之處罰是否合於比例原則?

(2)本條規定違反第18條之6應受處罰部分,如人工生殖機構屬前述第18條之1、第18條之3之義務主體及應受處罰對象,是否有所重複,建請確認。

(3)本條條規定違反第18條之71項及依第3項所定辦法時應受處罰部分,為使處罰之構成要件明確,建請審酌是否將前段文字修正為:「未經主管機關許可而從事第18條之71項……」,且後段文字似有誤植,應係「依第2項所定辦法」,並請斟酌明定裁處範圍,係指違反該辦法經授權訂定有關資格、許可程序、許可廢止、必要費用範圍、廣告或其他應遵行事項之哪些部分。

2.委員謝衣鳯等17人版本、委員陳菁徽等20人、委員王育敏等18人、台灣民眾黨團及國民黨團版本第34條規定,違反第18條之21項第4款及第5款時應受處罰部分,建請釐清處罰對象為代孕者或醫療機構。又現行條文第34條規範之處罰對象為醫療機構,本條將代孕者之處罰併同於該條規範,體例是否妥適,一視同仁之處罰是否合於比例原則,建請審酌。

六、其餘部分尊重法規主管機關立法政策決定及大院立法抉擇。

以上報告,敬請指教。

行政院(性別平等處)書面資料:

審查()行政院函請審議「人工生殖法修正草案」案、()委員謝衣鳯等17人擬具「人工生殖法部分條文修正草案」、()委員陳菁徽等20人擬具「人工生殖法部分條文修正草案」、()委員黃捷等22人擬具「人工生殖法部分條文修正草案」、()委員林宜瑾等19人擬具「人工生殖法部分條文修正草案」、()委員范雲等16人擬具「人工生殖法部分條文修正草案」、()委員林楚茵等18人擬具「人工生殖法部分條文修正草案」、()委員王育敏等18人擬具「人工生殖法部分條文修正草案」、()委員黃秀芳等18人擬具「人工生殖法部分條文修正草案」、()台灣民眾黨黨團擬具「人工生殖法部分條文修正草案」、(十一)委員林月琴等17人擬具「人工生殖法部分條文修正草案」、(十二)國民黨黨團擬具「人工生殖法部分條文修正草案」、(十三)委員洪申翰、范雲等21人擬具「人工生殖法部分條文修正草案」、(十四)委員吳沛憶等18人擬具「人工生殖法部分條文修正草案」、(十五)委員林淑芬等18人擬具「人工生殖法部分條文修正草案」、(十六)委員郭昱晴等16人擬具「人工生殖法部分條文修正草案」、(十七)委員張雅琳等21人擬具「人工生殖法部分條文修正草案」、(十八)委員陳培瑜等18人擬具「人工生殖法部分條文修正草案」、(十九)委員鄭正鈐等20人擬具「人工生殖法第六條條文修正草案」、(二十)委員顏寬恒等16人擬具「人工生殖法部分條文修正草案」等20案。

書面報告

主席、各位委員女士、先生:

今日立法院社會福利及衛生環境、司法及法制兩委員會聯席會議第2次會議,本院性別平等處獲邀列席,深感榮幸。茲就審查()行政院函請審議「人工生殖法修正草案」案、()委員謝衣鳯等17人擬具「人工生殖法部分條文修正草案」、()委員陳菁徽等20人擬具「人工生殖法部分條文修正草案」、()委員黃捷等22人擬具「人工生殖法部分條文修正草案」、()委員林宜瑾等19人擬具「人工生殖法部分條文修正草案」、()委員范雲等16人擬具「人工生殖法部分條文修正草案」、()委員林楚茵等18人擬具「人工生殖法部分條文修正草案」、()委員王育敏等18人擬具「人工生殖法部分條文修正草案」、()委員黃秀芳等18人擬具「人工生殖法部分條文修正草案」、()台灣民眾黨黨團擬具「人工生殖法部分條文修正草案」、(十一)委員林月琴等17人擬具「人工生殖法部分條文修正草案」、(十二)國民黨黨團擬具「人工生殖法部分條文修正草案」、(十三)委員洪申翰、范雲等21人擬具「人工生殖法部分條文修正草案」、(十四)委員吳沛憶等18人擬具「人工生殖法部分條文修正草案」、(十五)委員林淑芬等18人擬具「人工生殖法部分條文修正草案」、(十六)委員郭昱晴等16人擬具「人工生殖法部分條文修正草案」、(十七)委員張雅琳等21人擬具「人工生殖法部分條文修正草案」、(十八)委員陳培瑜等18人擬具「人工生殖法部分條文修正草案」、(十九)委員鄭正鈐等20人擬具「人工生殖法第六條條文修正草案」、(二十)委員顏寬恒等16人擬具「人工生殖法部分條文修正草案」等20案,重點回應說明如下:

一、本案為本院性別平等會委員關注議題,並多次於本院性別平等會三層級會議研商,基於婚育脫鉤,保障女性生育自主權,以及同志伴侶組成婚姻家庭權利,社會對未婚女性與女同性婚配偶使用人工生殖技術已有高度共識,本院性別平等會委員建議優先修法開放未婚女性與女同性婚配偶平等享有人工生殖的權利,以落實推動性別平等的家庭政策。爰本院函請立法院審議之「人工生殖法修正草案」,已將年滿18歲未婚女性及女同性婚配偶納入人工生殖適用對象,並脫鉤處理代理孕母制度。

二、至代理孕母制度與女性及兒童權益密切相關,涉及醫療、倫理、法律及社會等層面問題,制度複雜且具社會爭議,為本院性別平等會委員關注之重要議題;關注重點包含避免代孕女性身體商品化、保障代孕者相關權益、保障代孕子女相關權益、代孕生殖機構及仲介機構之管理規範等。因此,建議應有更完整且嚴謹的討論及更多社會溝通,本院已責成衛生福利部後續審慎周延規劃及處理。

以上報告,敬請指教。

主席:現在請議事人員宣讀提案條文內容,若有修正動議,請一併宣讀……

林委員淑芬:他剛才不是請部長上來說兩句?

林委員月琴:對,要先回應。

林委員淑芬:請部長說兩句。部長,我們說了好幾個小時,你難道不用說兩句……

主席:我知道,我剛剛也讓各位程序發言完成了,如果各位要再請部長回應一下。部長,看你啊!

林委員淑芬:對啦!回應一下啦!聽你講一下啦!

陳委員昭姿:我抗議!執政黨的立委全部發言,我們現在立法院……

林委員淑芬:你可以繼續發言啊……

主席:陳昭姿委員,我剛剛也有給國民黨委員發言。

林委員淑芬:給他繼續發言,給他繼續發言……

主席:我尊重。好,各位請坐,好不好?好,我處理……

林委員淑芬:讓他講……

主席:好,謝謝。因為程序發言之後,當然沒有要求行政機關一定要再做回應,所以我剛剛也是尊重,看部長要不要,這就尊重他。

林委員淑芬:部長回應完,給陳昭姿委員繼續第二輪發言,我們也繼續。第三輪也沒關係。

主席:如果部長願意,就請部長。

石部長崇良:謝謝主席,還有各位委員。剛剛幾位委員也特別提到,對於少子女化問題,人工生殖法修法的相關影響,我想也趁這個機會跟各位委員報告。

以最近內政部的統計來講,已婚者的生育率是可以高達83%90%,就是還有婚姻狀態的是90%,已經離婚者大概是83%,所以已婚者的生育率是很高,但是相對而言,未婚者、沒有婚姻關係者的生育率就很低,大概只有不到1%。所以在這一次的立法過程當中,我們考慮到,透過人工生殖的醫療協助,希望不需要受到以婚姻為基礎下的限制,把過去人工生殖法的這個限制打開,這對於我們的少子女問題應該確實也是有幫忙的。至於這整個立法精神,就是透過醫療技術的協助,讓女性能夠遂行其生育權。

因此這中間有兩個部分,代理孕母會涉及到的,剛剛委員也特別提到,一個是屬於無子宮的,沒有辦法以現行的醫療技術來協助其懷孕,必須透過移植技術,或者是代理孕母,當然現在移植技術還沒有辦法成功,只剩下代理孕母一途。但是代理孕母涉及到的議題,就如同剛剛跟各位委員的報告或者是我們過去的專家討論或者是我們預告當中所收到的意見一樣。第一個,當然就是對於兒童最佳利益風險的影響,第二個就是對於婦女剝削的影響、商業化的爭議,還有一個就是法律關係的衝突。以多數國家而言,我國也是如此,親子關係的建立是在分娩者即為母親這個一般通念之下;如果是代理孕母,就會打破這個以分娩關係建立的親子關係,而變成是以契約安排產生的親子關係,這個的法律衝突是大的,何況一旦開放之後,甚至有些國家是連代理孕母都會限制跨境,因為有各國法律關係之間的衝突,所以這個在法律衝突上是存在的。

至於也有人提到男同志可不可以也透過代理孕母?多數國家認為男同志是屬於生理的極限,不是現在我們談的以醫療技術可以協助其遂行生育權,所以這個會被排除在人工生殖的對象之外。

以上我先從我們過去所蒐集到的意見,以及各國因為代理孕母產生的爭議性問題作報告。所以在制度上難以充分保障到兒童最佳利益、婦女健康及倫理、法律、價值的情形之下,建議脫鉤處理,以上補充。

主席:謝謝部長的回應。現在進行逐條……

林委員淑芬:陳昭姿委員不是要講。

他不是要發言,他剛才說他要講啊!

主席:沒有啦!好啦!他沒講啦!好啦!

我們進行逐條宣讀,現在請議事人員宣讀條文內容,謝謝。




DrawObject1

DrawObject2

二、修正動議:

1.

2.

3.

4.

5.

主席:現在所有的條文都宣讀完畢,包含修正動議都已經宣讀完畢了,讓議事人員先稍作休息,我們休息10分鐘,然後是不是請黨團的助理聯絡委員們來審查法案?現在344分,我們就休息到355分,好不好?OK,謝謝,請各位聯絡一下。

休息1544分)

繼續開會1555分)

主席:繼續開會。

現在進行人工生殖法修正草案等20案之逐條審查,每一個條文先請行政單位說明,接著再請委員表示意見。

林委員淑芬:我們有提1個修正動議是關於法案名稱的。

主席:有,沒有錯。

法案名稱有行政院及林淑芬委員所提的修正動議第6案,一樣請行政單位先表示意見。有收到了嗎?行政院版法案名稱為「人工生殖法」,林淑芬委員修正動議為「人工協助生殖法」,多兩個字,請行政單位表示意見。

6.

沈署長靜芬:主席、委員,大家午安。我們在第一條……

主席:現在針對法案名稱,請說明。

林委員淑芬:他現在還沒看到。

主席:有啊,我有講了,我有補充說明,多了兩個字「協助」。

林委員淑芬:署長還在看啦!主席,讓他們稍微看一下。

主席:對啊,他已經一直在看了。

林委員淑芬:因為那是我剛剛才提的,所以他們還沒來得及反應。

主席:你多那兩個字,他們兩個都愣了。

理由有三點,請行政單位看一下。還是林委員要不要先說明,好不好?他們一邊看,你一邊講,這樣可能會比較快一點,謝謝。

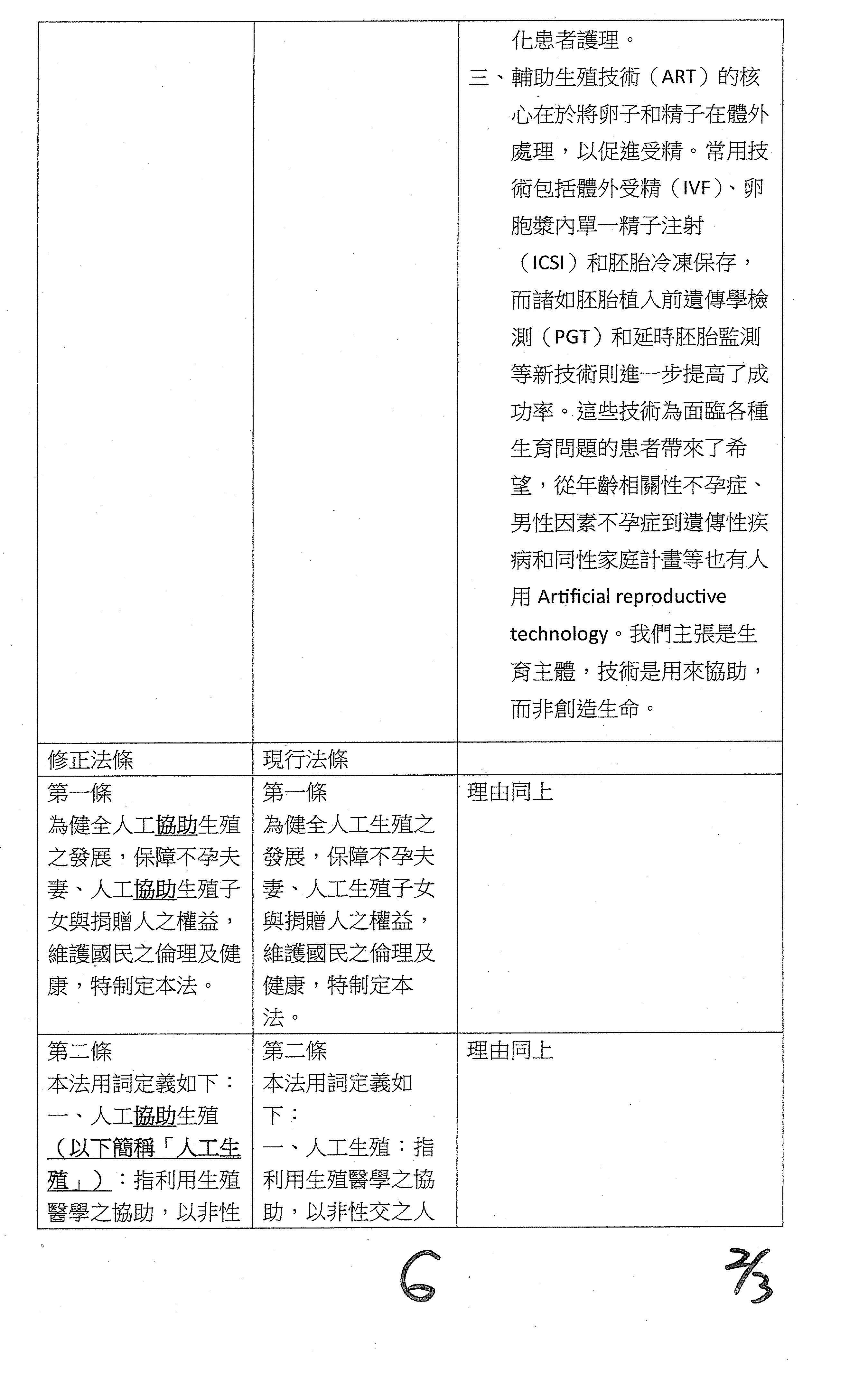
林委員淑芬:好,這個概念是這樣子,因為以前在2008年剛立這個法的時候,其實我們就主張……黃淑英委員當時就一直主張要叫人工協助生殖法,但是行政部門就跟他們說「我們就不要叫這個名稱啦!如果是要這樣的名稱就不審了,反正我們也不急啊!」。2008年的情境就是民間社會很急,但官方不太急,民間社會、民間社團、婦女團體、人權團體就想說好吧,為了拜託他們加速通過,所以大家相忍為國,在這種氛圍裡面就暫時同意這樣。可是這個部分一直隱忍的原因,是因為我們都知道,生殖就是以人作為一個生育的主體,是人在生小孩的,不是人工生殖這種技術在生小孩的,所以這個法律要做什麼?這個法律就是講怎麼利用人工的科技協助人生育,所以人是主體,我們要把人工協助生殖的相關規定定在這部法律裡面。美國NIH的定義也是,美國NIHART定義,也就是人工輔助生殖技術,它的英文名字Assisted Reproductive Technology,其實就是一系列用於治療不孕症,幫助個人或者是夫妻實現懷孕的醫療程序管理。我們知道全世界從1978年第一個體外受精(簡稱IVF)成功分娩以來,剛剛講的Assisted Reproductive TechnologyART)技術已經成為高度專業且快速發展的領域了,裡面融合了生殖、內分泌學、胚胎學、遺傳學,還有個人化的患者護理,所以ART的核心在處理精子跟卵子體外受精常用的技術,當然除了剛剛講的IVF,還有卵胞漿內單一精子注射的ICSI,以及胚胎冷凍保存,諸如胚胎植入前的遺傳學檢測PGT,還有延時胚胎監測等新技術,種種技術對很多需要人工協助才能夠生育的患者帶來很大的幫助。因此,我們主張「人」才是生育的主體,人工生殖的技術是要用人工的技術協助生殖;而不是人工生殖法,好像直接就是人工生殖在創造生命。不是人工生殖創造了生命,而是人工生殖來協助人生產了一個生命,實際上是這樣子。只有把它講好:人工協助的生殖法,人工協助是一個輔具,「人」生殖才是主體,所以我們希望法案的名稱要正名,法律制定要以人作為中心的思考,而不是把生殖技術變成主體,然後失去了人這樣的一個角色,因此人工協助生殖,大家就看得比較清楚,這是第一個。

第二個,因為是人工協助生殖,所以這個法的目的就是人工協助生殖要做哪一些規範,這樣才會一目了然,否則我們以為是人工生殖,才會有所謂代理孕母也放進來這部法律的概念,因為他理解錯誤啊!這裡是講人工來協助生殖所需要的技術上、管理上及資格上的規範,這樣子才會讓看的人一目了然,所以請求大家可以支持正名。當初、2008年其實就要這樣命名,時空雖然改變了,但我覺得我們還是可以回來正名一下,謝謝。

主席:謝謝,請陳昭姿委員發言。

陳委員昭姿:林委員很辛苦地講了很久、很久,但是我想他最後的重點、他們的主張在最後一句,而那一句基本上就是很有問題的,他們說而非創造生命,但是我們今天就是在談創造生命,生育本身就是創造生命,不管透過哪個方法、今天涵蓋哪一部分的內容,目的就是創造生命,無論是因為家庭權、生育權概念,或是國安問題的增加人數,因此他們這個主張基本上本質是有問題的。

我覺得原來的條文就很OK了,人工生殖法用了二十多年,那時候就已經有所謂的人工協助技術存在,所有的專家學者們也覺得這個法案的名稱是可以的,但如果為了強調非創造生命,我就不懂,我們今天所有的努力都在創造生命啊!如果是用這個觀點,又要回去把名稱改掉,這完全沒有辦法接受,所以我們主張維持原法案的名稱,謝謝。

主席:謝謝。請行政單位回應跟說明一下。

石部長崇良:主席、各位委員。如果看到行政院版本第三條的名詞定義,闡述這個法最主要涉及到的人工生殖技術,指的就是指利用生殖醫療,以非性交之人工受孕、胚胎植入及其相關方法,達到受孕生育目的之技術。我們看到其他國家關於這個用語,確實像剛剛林委員講的是Assisted Reproductive,或者是加上human,以加拿大而言,它是Assisted Human Reproduction Act,就是人類輔助生殖法;如果以英國來講,它是人類受精與胚胎法,概念就是現在行政院版本裡面人工生殖的名詞定義。

如果要讓它這個法案的名稱不再那麼冰冷、比較有人性的話,那麼也許是輔助生殖法對後面的文字調整會比較小,就是變成之後都不稱人工生殖,而稱為輔助生殖Assisted Reproductive,亦即不是人工,不是那麼冰冷。雖然人工生殖這個名稱在臺灣的生殖技術是很普遍的用語。如果要讓它不那麼冰冷,因為現在有很多什麼人工、人工的名稱,其實我們只是協助或輔助,不是透過性交的方式,而達到受孕、著胎、生育的目的。如果大家真的覺得這次要改了,讓它更人性一點,我們建議就是用……不然用人工協助生殖又覺得怪怪的,所以就乾脆回到國際上大家通用的語言Assisted Reproductive輔助生殖法來參考,以上說明。

主席:萬老師完之後,再換陳昭姿委員。

郭委員昱晴:剛剛淑芬所講的,不管是人工協助生殖法,或者是我剛剛其實也跟淑芬講用「輔助」兩個字也許更恰當,因為剛才有特別提到,它是用人工的方式來達到所謂受孕的目的,但是這個部分不包含把別人的子宮納入我們的制度裡,我要特別說一下。人工生殖輔助法,我覺得可能會有一些溫度跟人性,就是幫助他用人工的方式來達到受孕的目的,這個部分我也echo一下衛福部,以上。

主席:謝謝,接下來請陳昭姿委員,再來陳培瑜委員。

陳委員昭姿:我沒有要發言。

主席:謝謝。請陳培瑜委員。

陳委員培瑜:如果按照淑芬委員、衛福部的回應,還有剛剛郭昱晴委員的說法,我先說我非常認同林淑芬委員的建議,就是把協助的概念放進去,如果按照部長您說的,其實在國外已經有類似的用法,我們去強調額外人為的協助這件事情就非常、非常重要,這個部分等一下可以來討論,但是我先說我非常認同這個建議。但是第二個我也很想問,雖然在第三條開始定義所謂人工生殖還有其他相關的定義,但是整部法裡面有哪一些法條可能會因為這個名稱的改變而產生變動?衛福部可不可以待會兒也回應一下?還是說,如果還需要盤點,可能也都……對,謝謝。

主席:請林淑芬委員。

林委員淑芬:如果大家可以確定名稱全部都修改,其實只要把每一條人工生殖那四個字變成人工輔助生殖或者人工協助生殖。如果大家同意的話,整個版本都改應該也不是很大的事情啦!

主席:好,OK,謝謝。陳昭姿委員要發言嗎?

陳委員昭姿:我要求保留,謝謝。

主席:保留,好,還有其他委員……

林委員淑芬:我可不可以再討論?保留,你是不是可以先溝通?其實就是請你把意見講出來,你講出來說服我們,我們也說服你們啊!我們很想知道你為什麼要保留。

陳委員昭姿:第一個在說明,你們講得非常複雜,當然,你如果要說到原來的英文什麼的,當然英文教科書都可以去了解,但是我覺得你最後的結論跟主張是錯誤的,就這樣。因為你這樣主張的理由還是……

林委員淑芬:那我收回部分讓你不悅的話語你願意接受「協助」兩個字嗎?

陳委員昭姿:不是不悅,而是我們今天就是在討論如何創造生命。

林委員淑芬:創造生命一定是人去生小孩,難道會是機器去生小孩嗎?

陳委員昭姿:委員,我今天……

林委員淑芬:人才能創造生命啊!

陳委員昭姿:我們盡量不要爭執,就是理性討論,但是早上為什麼……

林委員淑芬:我跟你說,如果我剛才講的話有部分你聽了不舒服,覺得不能接受,你不舒服的那一部分我個人收回。

陳委員昭姿:我個人認為你……

林委員淑芬:如果其他委員還有衛福部講得有道理,我們可以討論,你若覺得人工輔助生殖有道理、可以,我們就可以談啊!如果是我個人講話讓你覺得不舒服,我可以收回個人讓你不舒服的部分。

陳委員昭姿:部長,人工輔助生殖更冷。石部長,更冷喔!你在講溫度,現在開始講溫度了,對沒有子宮的女人可完全沒有溫度,都是寒冰加雪啊!一點都沒有溫度喔!

石部長崇良:所以我是說輔助生殖,比較有溫度的說法是輔助生殖。

陳委員昭姿:我們要花時間討論這個題目嗎?溫度是每個人的感覺,這個有溫度嗎?

林委員淑芬:我們的意思是不要講溫度了,我們就是回到英文的通用說法嘛!就是全世界都是在講assistiveassistive不是在講輔助嗎?不是講一種支持和協助嗎?那assistive whatassistive reproductive只有人才可以再生產啊!其實在馬克思主義裡面,除了貨品可以再生產,人、勞動力都可以再生產,人的再生產就是不斷的複製再生產出來,一個是生小孩,另外在理論上還有一個再生產是指勞動力labor,勞動力可以再生產,除了goods貨物可以再生產,勞動力可以再生產的,最重要是人可以再生產,而這個再生產講的就是生小孩。

現在我們講的再生產是assistive協助、幫助,是一般世界的通用說法,不要講溫度、不溫度,或不要我講什麼主體,我通通都可以收回啦!因為這是比較中性的講法,我們在討論一個法案就以中性、世界通用的講法,希望大家看到這部法律可以一看就知道,這裡講的是人工來協助生殖的管理法,以人工技術在體外受精的生殖技術管理,這個法律就是在講這個。

主席:請王正旭委員,之後再換陳昭姿委員。

王委員正旭:我想剛才的討論基本上就是對於名稱是否有機會以英文當基礎之下,讓我們對這個法律有更明確的掌握。剛剛昭姿委員很不以為然的是,修正動議立法說明的最後一句可能會讓她覺得很奇怪,最後一句是這樣寫,我們主張是生育主體,技術是用來協助而非創造生命。我建議最後這一句不要列進來,如果要列進來的話應該說技術是用來協助創造生命。可是又覺得好像不是那麼恰當,如果我們把最後一句移除,不影響到整個立法說明的話,能夠避免是不是創造生命的說法造成大家爭議?以上意見。

主席:謝謝王委員。再請陳昭姿委員。

陳委員昭姿:如果這一句話拿掉,因為事實上我們是在創造生命,我不知道為什麼要強調而非創造生命,我們是在創造生命。立法說明如果按照王醫師的建議,這個理由會變成立法說明,若這段話拿掉其實也寫太多了吧!部長,你知道大部分國際名稱是這樣寫,但也不用寫這麼長,這個立法說明就只為了多兩個字,就回到英文的……有需要這樣嗎?但是最後一句話要拿掉。

林委員淑芬:好,沒關係,你希望怎麼改,你改改看嘛!把修正理由改改看,我覺得不是不能改嘛

陳委員昭姿:剛剛王醫師也有講到,我們主張是什麼生育……技術,而非創造,這句話就看得很不對勁啊!跟我們今天要處理的法案完全不對啊!不管人工生殖法是用什麼哪一種技術,目的就在創造生命啊!怎麼會跑出一句而非創造,我們的目的是創造生命,寫了一個這麼相反的東西在裡面,不然這段拿掉,其實說明也不用這麼多啊!要直接改就改。

林委員淑芬:你現在要改哪幾個字、哪幾句?

陳委員昭姿:我們主張是生育主體,就是你寫的立法說明,但我不知道而非創造生命最後你要強調什麼,我不知道你下個伏筆而非創造,若不是創造生命是創造什麼?我們就是在創造生命啊!這是離譜的立法說明。另外在基礎下,你說要改名字,改名字是小事但是……

主席:我們都充分討論,現在換范雲委員也表示意見。

范委員雲:我也支持林淑芬委員的修正動議名稱用人工協助生殖法,我想說明欄部分其實可以討論要不要精簡一些。重要的是與國際同步,也回到它其實就是協助的概念,這樣能夠國際接軌也不會讓人有誤解吧!這個名稱如果大家都同意的話,其實是更好的,謝謝。

主席:請黃國昌委員,再換陳培瑜委員。

黃委員國昌:因為是跟司法及法制聯席審,本來想尊重衛環委員大家的專業意見,只不過在聽相關討論的時候,可能有一些說明和我的認知有一些差距,所以我覺得必須要在立法的歷程裡面把它說清楚。第一個,剛才討論到加拿大的立法例,部長剛引用加拿大立法例的法典,那個名稱部長可能要再查一下。你剛剛講的不是正確的名稱,加拿大在聯邦的層級裡面,他們用的是Assisted Human Reproduction,不是ReproductiveAssisted Human Reproduction Act,在這個法律裡面會跟代理孕母脫鉤嗎?沒有啊!雖然是用所謂的輔助人類生產法,它也不是用「人工」兩個字,如果你真的要有人味的話,不會用「人工」兩個字,它所輔助的對象是human、是人類,輔助人類生產法,那定了這個名詞以後會去影響到裡面會不會有代理孕母嗎?其實也不會,因為在加拿大聯邦法裡面就寫得很清楚了,它的surrogacy的確在聯邦法裡面本來也就有包括在Assisted Human Reproduction Act裡面。我剛剛聽到說,因為這個法規本身多了這兩個字,就會把surrogacy當然的排除在外,可能跟我所認知的,因為世界上面在處理代理孕母的,加拿大的法例跟美國加州的法例二者呈現完全不同的風貌,當然二者都是可以被討論的對象,但如果我們在立法的過程當中要留下正確的紀錄的話,恐怕不是改了這個名稱以後,就想當然爾可以把代理孕母排除在外,最典型的例子就是加拿大的法典。如果我有說錯,等一下歡迎部長可以來加以指正。

第二個部分,人工生殖是不是一個好的term,當然可以討論,但問題是目前從我們的法律到命令,「人工生殖」這四個字用了非常久,如果我們現在要改變另外一個term的話,那恐怕修正的幅度不是只有這部人工生殖法而已,相關的法律到命令整個名詞的調整,那個工程非常的浩大,是不是有必要在這個地方因為這個法律名稱的修改,而去牽動其他法律或命令大規模、全盤的修正我們已經沿用相當久的名稱?恐怕這也是在立法的過程當中必須要去注意的事情,以上說明。

主席:謝謝黃委員。

陳培瑜委員發言完畢之後,再換廖偉翔召委。

陳委員培瑜:謝謝主席,剛剛部長說加拿大人工生殖法的對應名稱,其實林淑芬委員講的並沒有錯,我不知道黃國昌委員是有什麼誤解,不過基於大家對於名稱跟後續法規上的盤點,如果都有意見,我認為本來相關的盤點就是重要的,而且就算我們今天沒有修改這個法案名稱,本來在相關條文修正之後,衛福部也要有相關配套跟子法的盤點,或者是有新的法規命令因之而產生,所以我認為因修改本案名稱所引起的修法工程,本來就是立法院在每一個法案修正過程當中都會遇到的,所以這絕對不會是困難的事情,困難的是大家如何去理解輔助生殖,或者是剛剛淑芬說的把協助的部分放進去。我認為在相關國際法規上,如果大家都對這個字的理解是很可以接受的,我其實還蠻支持這個版本的,也希望在野黨委員可以一起支持,謝謝。

主席:謝謝。

請廖偉翔召委。

廖委員偉翔:謝謝主席,剛剛部長有提到加拿大的法案叫做輔助人類生殖法,其中代孕有寫在條文裡面,也是合法的,但我覺得是這樣,其實我們在討論很多的立法包含之前的外送專法,大家對於名稱一開始都會有一些不同的想法,那是不是可以先保留往下討論完之後再看怎麼樣,好不好?

主席:謝謝。

請林淑芬委員。

林委員淑芬:主席,我覺得不用保留,因為好像談得差不多了,如果陳昭姿委員介意「而非以人工促使生殖」,把那幾個字拿掉,你們就會同意,我們也是可以接受。因為整個法案大家就是溝通,我不堅持百分之百的我的立場,我也可以退讓,如果我退讓了,你就可以接受,那我們其實是不用保留的啊!人工協助生殖或人工輔助生殖,是跟國際接軌的概念,而且一看就懂了,沒錯!

陳委員昭姿:主席,我是主張保留,但是簡單回應一下,接軌國際,第一個、這個名詞不是要排除代孕,第二個、接軌國際就是要接代孕啊!

林委員淑芬:沒有啦,接軌國際這個我們就……

陳委員昭姿:全世界三十幾個國家……好,接軌國際……

林委員淑芬:一個接軌國際,各自表述啦!

陳委員昭姿:那我們就維持嘛!主席,我主張保留。

林委員淑芬:接軌國際,95%的國家都沒有開放,接軌國際要接軌什麼樣的國際?

主席:請林月琴委員。

林委員月琴:如果要講接軌國際,那就很特別,去年聯合國在714號出了一個特別的報告,整個報告特別提出具體的建議,第一、國際跟國家政策層面的廢除目標,推動全面廢除,在國際層面採取步驟,以取消一切形式的代孕行為為最終目標,並努力通過一項具有法律約束力的國際文書來禁止代孕,這就是國際接軌啊!去年聯合國通過的啊!那不是國際嗎?而且是聯合國耶!事實上很多歐盟體系國家是禁止代孕的,而且聯合國是講未來或過去有的都希望能夠走向禁止代孕,怎麼會是剛剛一直在講的國際接軌?到底接哪一個軌?我覺得還是要講,人家為什麼這樣提?他們再三重申,因為這種有多重形式的暴力傷害,對於代孕的女性,事實上,第一個是經濟暴力,早上我也講過有人倫的問題,妹妹會不會被媽媽要求幫嫂嫂代孕?這不是沒有發生過,之前臺灣也有妹妹幫姐姐代孕,這都是問題。我們要好好的去討論這些會對兒童權益產生傷害的,不是在這邊用9條就要硬闖過關,這對孩子公平嗎?對經濟弱勢的婦女公平嗎?只憑一個人的想法就要去推動,而且我說國際已經要禁止代孕了,為什麼我們還在這邊講國際接軌,最後還要硬闖,然後要討論代孕?

主席:請陳昭姿委員。

陳委員昭姿:主席,我補充一下,剛剛有位學問高深的委員拿出來的報告,根本不是聯合國的報告,它就是一位聯合國顧問的個人看法,這份報告的作者叫Reem Alsalem,他被LGBT跟婦女團體認為完全是反跨性別,這是我第一個說明;第二、有關我們的法條,請他要證明,我們是有10條核心的代孕加上5條的配套,至少有15條的項目是在討論這個部分;至於經濟弱勢,等一下審查相關法條時,我們再來討論什麼叫弱勢,所謂的經濟弱勢是年薪多少叫經濟弱勢?我們有辦法區分嗎?主計總處說70%的勞工是處在平均薪資以下的,70%的勞工薪資都低於平均薪資,那這70%的勞工都是經濟弱勢嗎?都不准他們藉由人工生殖技術來生小孩嗎?這反而都是空泛的、沒有基礎的說法。

主席:謝謝。

陳培瑜委員發言完畢,再林淑芬委員,然後再郭昱晴委員。

陳委員培瑜:謝謝主席,其實在立法院修法的過程當中,因為不同的社會趨勢、不同的輿論、不同學者專家的建議、不同的民情反映還有就是到了不同的世代,大家對於議題的看法也有所不同,我們經常在立法院可以看到名稱被修改的法案,就算可能只有修幾條。我想舉一個例子,就是我自己親身經驗到的,也想提供給在野黨的委員參考。之前性別工作平等法後來也修了一個新的版本,換了一個新的名稱,如果大家還記憶深刻的話,在選舉的時候我們快速通過了性別三法的修法。所以我要提醒大家,修改名稱這件事情在法理上並不是不合理的,也不是不合邏輯的,而且真的是可以做的,過去在立法院就有例子。我還是希望在野黨的委員可以支持,因為我覺得就剛剛我們這邊提出的很多看法,所謂接軌國際這件事情,如果把輔助這個概念放進去,對照英文它所要強調的,透過外在輔助技術,協助所有沒辦法自行生育的人完成他想要生育的夢想這件事情,我們認為把輔助的概念放上去才符合現在在醫學現場所操作的這些技術。以上,謝謝

主席:謝謝。郭委員發言之後,再請陳昭姿委員。

郭委員昱晴:剛剛大家都已經開始講到這個部分,我想國際趨勢其實已經不是全面在支持,而是多國重新檢視,他們重新檢視什麼?現在包含德國、法國、西班牙、義大利、瑞士、芬蘭、瑞典等等,他們其實是全面禁止各種形式的代孕,義大利甚至禁止國民赴海外尋求代孕,而且是有罰則的。所以其實就算過去他們也有所謂的代孕,但現在都重新在檢討代孕衍生的所有問題,這個對代孕者公平嗎?

再來,把代孕放進來這整個我們今天要進行逐條的部分,我覺得是非常不負責任的,因為到目前為止其實在臺灣有重大的歧見、沒有任何共識,為什麼要犧牲所謂的代孕者,而且為什麼要把代孕放到今天這個人工輔助生殖法的部分討論?在沒有任何的共識之下強推、硬推,然後硬講,我覺得這是相當不負責任的一種態度,以上。

主席:謝謝郭昱晴委員的發言。

接下來請陳昭姿委員。

陳委員昭姿:謝謝主席。我還是再強調,全世界最大的自由民主國家,也是執政黨最愛、最信任的民主國家,叫做美國,美國有47州,有完整的代孕制度,所以臺灣只剩下有錢的人才能夠到美國去做代孕,孕母、兒童在這個國家都能夠受到完整的保障,他們立法的年代也非常久遠,有非常多經驗跟很多的研究報告、文獻報告都發表了。

我要談的是,中國沒有代孕導致地下化,才有所謂的嬰兒工廠,難道民進黨希望臺灣變得像中國這樣嗎?我們口口聲聲說美國是最大的友好國家,美國有47州是同意代孕的。剛剛我們本來已經討論法條,你現在辯論到這樣子,我就繼續嘛!剛剛那個報告、一個人的報告不要拿出來,美國都要退出聯合國了,就不要拿。你最愛的美國都要退出聯合國了,所以不要拿出一個人的報告,我也可以發表報告、我也可以再舉更多科學性的報告告訴你,外加很多的資料。

所以主席,我們就是回到……如果連這一條都有爭執,而且預埋伏筆,那我就主張保留。保留,就是我們原來的名稱,大家都很習慣、臺灣人民都朗朗上口的「人工生殖法」,朗朗上口啊!要求保留,謝謝。

主席:謝謝。林淑芬委員,之後再換陳培瑜委員。

林委員淑芬:我是不知道什麼樣的條件,你們的版本為什麼要這樣子訂,導致你們在法律名稱上也這樣子強硬堅持。我們來看民眾黨的第十八條之一,你們都騙社會啊!你們都說沒有子宮或是疾病、不能生育的才能夠委託代理孕母,可是你們的版本不是這樣子寫啊!你們的版本裡面除了「無子宮」,或者是「因子宮、免疫疾病」也可以委託代孕生殖。子宮有問題、子宮有疾病,是什麼疾病?不知道。包括免疫疾病,我也有類風濕關節炎、我也有免疫疾病,我也是可以的。「或其他事實,難以孕育子女。」其他事實是什麼?你們都無限開放。所以你們都假借無子宮女人的名義行全面開放之實,然後說「懷孕或分娩有……危及生命之虞」的也可以委託代孕。

自古以來大家都知道,每一個女人生小孩都有嚴重的生命風險,古早人說的那一句話「生得過雞酒香,生不過四塊板」。你知道嗎?我們就生產事故救濟條例,本人在2016年跟婦女團體立的法律,我們走了這麼多年裡面,當婦女生產遇到事故,我們發現,沒有什麼女人在生育的時候是完全零風險的,沒有所謂的女人生產是低風險的!每一個女人生一個孩子,雖然不是鬼門關走一遭,但也是非常巨大的風險。多少健康的女人生到一半發生血栓,生到引發妊娠高血壓或妊娠毒血症,每個人都付出很大的風險。結果你在這裡說,這個有風險,我就可以合法使用代孕,那替你代孕的那個人沒風險嗎?你說有免疫疾病、生小孩很困難的就可以代孕,那我也是免疫疾病,我也是生小孩很困難,我也想要找人代孕,這樣子就可以了嗎?

你們都以無子宮女人當藉口,其實這變相包庇要全面開放,然後導致你今天……我們在講中性的法律名稱,叫做「人工輔助生殖」或「人工協助生殖」,你說不喜歡聽什麼,我說好,我給你改掉。我給你改掉之後,你還說:等一下,你給我改了一個,我不能放我的人工「代理孕母」,我要「代理孕母」。老實說,因為你們真的把門全打開了啦!所以我們當然是反對。但這個法律的名稱,我不是要用來框住你的,我們真的只是希望跟世界接軌,真的只是希望讓看法律的人知道,是人工技術來協助生殖。本來這部法,正本清源,因為是人工協助生殖,所以我們要規範人工生殖、協助生殖的這些機構怎麼管理,你使用的人要有什麼資格,是這樣子,不要覺得說林淑芬提出正名要求叫做「人工協助生殖法」還是「人工輔助生殖法」,一定就是要擋你的「代理孕母」。我要擋你的「代理孕母」,不用正名啦!我們本來就反對,我也都跟你明講、明嗆了,我們就是反對你的「代理孕母」。但這個名字要把它改掉不是為了阻擋你,要去阻擋你的是我們認為陳9條不夠,也不行,這樣子對於人權……

陳委員昭姿:不是已經告訴你不是9條了嗎?你可不可以……

林委員淑芬:你現在的版本就9條啊!

陳委員昭姿:15條啊!

林委員淑芬:喔!你現在修正為15條了……

陳委員昭姿:我沒有修正……

林委員淑芬:好。

陳委員昭姿:你沒有讀清楚!

林委員淑芬:我們看到,自第十八條之一開始看啊!

陳委員昭姿:主席,他既然討論第十八條之一,你是不是等到了那個地方才討論?

主席:好……

林委員淑芬:15條就夠了嗎?

陳委員昭姿:我們還是回到第一條嘛?

林委員淑芬:15條就比9條更好嗎?陳15條比陳9條好聽嗎?

陳委員昭姿:這個問題,反對……

林委員淑芬:這麼大的倫理事件……

陳委員昭姿:我們怎麼討論?為反對而反對。我們回到名稱、第一條嗎……

林委員淑芬:兒童最佳利益、婦女權益,還有整個法律上的變革……

陳委員昭姿:我們會來解釋啊!

林委員淑芬:身心的風險、經濟弱勢女人的風險,這個東西的風險轉移,而且孩子生出來產生問題,現在社會要怎麼……集體風險,誰要養?這種東西都不……你只有15條就夠了嗎?9條不夠,15條就夠嗎?

主席:好啦……

林委員淑芬:你為什麼不另立一個法律,好好地、完整地討論呢?

主席:好啦!林委員,還有別人要發言。

范雲委員發言之後,再來是王正旭委員、陳培瑜委員,好嗎?OK

范委員雲:剛剛來發言、現在離開的黃國昌委員,不是也釐清說這個名稱其實跟內容有沒有代理孕母無關嘛!既然這樣子,是不是就不用保留?就是用一個比較明確的,不管是「輔助生殖法」或者「協助生殖法」,我想陳昭姿委員就不用在這個名稱上保留,因為它其實是中性的。那個說明的部分,有什麼不同意的部分可以請衛福部再修改一下,因為我們現在討論的是名稱。這邊是不是可以請教陳昭姿委員,既然這樣子,大家至少可以……不用在這裡就保留了。

陳委員昭姿:主席,不好意思,因為淑芬委員一直強調9條不夠完善,事實上不是9條。請林委員提出到底要寫多少條,我們也樂意討論,我們都會……

林委員淑芬:我們就不要啊!為什麼需要一條?100條也不要啊!

陳委員昭姿:1.25兆軍購也只有7條!

林委員淑芬:那個是條例、條例!

陳委員昭姿:好,主席,我們主張保留。

主席:兩位,現在我們不是在討論哪幾條,而是在討論法案名稱。我們趕快回到正軌。

接下來請王正旭委員,之後是陳培瑜委員。大家平靜一點。

王委員正旭:我請主席裁示,我有準備一份書面報告,1131224日我們質詢的時候,就有麻煩衛福部針對代理孕母及代孕子女相關健康風險之自行研究、委託研究,或現有國際學術相關研究之翻譯或摘要等,提供資料讓我們參考,114114日收到衛福部研析之後的相關書面報告。這份書面報告包括剛剛大家非常在意的,代理孕母和代孕子女相關風險相較於自然生產,或者是相較於透過其他方式,比如說透過試管嬰兒產生之後續子代的風險影響。我利用一點點時間讓大家釐清一下代理孕母和代孕子女的相關風險。

針對代理孕母和代孕子女健康風險,各國做出來的相關書面,我們稱為evidence-based medicine(實證醫學)所造成的一些大家可以再做深入討論的地方。根據美國的分析,在代理孕母健康風險的部分又分成兩點,一個是分娩單細胞的代理孕母罹患妊娠高血壓的比率介於3.2%10%,和透過試管嬰兒療程懷孕的孕(產)婦相當,所以這部分看起來對於代理孕母的健康風險並沒有太明顯地造成影響。另外就是對於在這個過程裡面造成前置胎盤或者是胎盤早期剝離的比率也是相當的,所以這個風險看起來並沒有太大的讓我們感到疑惑或者是困難的部分。對於代孕子女的健康風險也有同樣的狀況,所以代孕子女的風險在美國透過這樣的實證研究,好像風險並沒有差太多。

以上說的是美國的風險評估,也是剛剛為什麼昭姿委員一直在強調美國在這方面帶來的影響。可是如果我們看不同的國家,其實是不一樣的,在加拿大代理孕母和代孕子女健康風險的文獻摘要裡面,他們針對加拿大安大略省衛生福利部資助的ICES的資料,進行以全人口數據為基礎的回溯性世代研究,一共調查了863,017位分娩單細胞之產婦資料,其中有846,124位為自然受孕產婦,16,807位是藉由試管嬰兒受孕的產婦,另外是806位借腹式代孕(就是所謂的代理孕母),依照加拿大周產期調查系統的定義,看它造成的影響為何。這個部分我們看到的風險就明顯不一樣,該研究結果依照代理孕母罹患妊娠性高血壓或者是嚴重的懷孕過程中的風險影響、產後出血、罹患嚴重的子癇前症等等進行比較,相對於代理孕母跟試管嬰兒的風險,其實就明顯發現妊娠高血壓加權後的相對風險是1.37倍,比較嚴重的母親帶來的重病是1.86倍,產後出血的加權風險是1.34倍,發生早產的加權後相對風險是1.27倍。所以為什麼不同國家後續在處理我們所稱的代理孕母議題會有不同的判定結果,其實相對而言是根據每個國家的不同數據所帶來的影響。

還有一個數據是荷蘭代理孕母健康風險之文獻摘要,他們調查63位代理孕母的結果,一是代理孕母罹患妊娠高血壓的比率是20.6%,相較於捐卵人工生殖技術孕母的比率8%,明顯有不同數據上的呈現。代理孕母發生剖腹產的比率是8.8%,經產婦是1%,所以也明顯不一樣。代理孕母發生產後大出血是8.8%,相較於經產婦的3%,也有明顯上升。

我最後再唸一下英國的數據,英國代孕子女健康風險的文獻摘要包括:他們分析了英國人類生殖及胚胎學管理局所蒐集到,103,160位單胞胎試管嬰兒之人工生殖治療周期通報數據,將代孕子女、經由卵子內精子注射技術所形成的新鮮胚胎植入之試管嬰兒療程所生子女,以及經冷凍胚胎植入之試管嬰兒療程所生子女,共三類型的試管嬰兒進行比較分析,其中244個代孕子女、87,571個經新鮮胚胎植入的試管嬰兒,及15,354個經冷凍胚胎植入之試管嬰兒,結果數據顯示,代孕子女的體重和其他兩種方式生出的子女有很大的差異性。

意思就是說,不同的國家可能產生不同的數據,可是這些數據會讓我們擔心,所以也讓大家參考一下:為什麼不同的國家後來會根據自己國家所看到的現象,去決定未來在人工協助生殖裡面,代理孕母是否仍為一個適當的選擇?

我花了這麼多時間,大家如果興趣,也可以參考這份資料。感謝衛生福利部提供我們這份參考數據。以上。

主席:謝謝王委員的發言,已經破了林委員的紀錄。

接下來請陳昭姿委員。

陳委員昭姿:我簡單說,王醫師唸了那麼多,其實我也有參考加拿大和歐洲的資料,因為他們都是三、四十年前就開始同意了,當然,美國是一州、一州開始。整個技術的演進其實是多變數的,就人工生殖技術本身而言,臺灣的人工生殖技術40年前已經等在這裡,因為臺灣第一個出生的小孩是民國74年,我們人工生殖的技術已經成熟了,大概有40年的時間,還有多胞胎的妊娠,他剛剛都沒有提到這些變數,而是一概化的全部放在一起,還有孕母的年齡。

臺灣因為晚了世界很久,所以我們的人工生殖技術,我剛剛已經提到民國74年第一個姓張的小孩在北榮出生,第二個是多胞胎妊娠,我們現在已經在法裡面規定,因為我們還沒到實質討論,他們就開始講了,我們事實上是植入一個胚胎,就是沒有多胞胎。你剛剛講的那些complication(合併症)是幾胞胎、幾胞胎,也就是和植入幾個胚胎是有相關的。還有孕母的年齡他們都沒有做,就一個一個唸出來,醫師嘛!唸一唸,大家聽了都很害怕!其實不是這樣,研究不是這樣做的,還要考慮孕母年齡,所以我們把它設在20歲到40歲。就是這樣!別人的經驗就是我們最好的參考,我們的管理機制就是根據人類走過的經驗,而且是先進國家。所以這些東西我們都可以一一克服。

我剛剛提到的這些東西也都查得到研究報告,當然還加上孕母本身的健康,因為我們今天本來還沒有實質討論,還要做心理、生理、醫學是否代孕的評估,因為他剛剛沒有提到孕母部分,如果孕母本身有其他的一些疾病,包括呼吸窘迫等等其他常見高風險存在,那當然產出的結果就不一樣。正是因為我們太晚上路了,所以報告主席,我們有太多的經驗可以參考,我們要看的就是正式發表的研究報告,這些研究報告就是我們最好的累積經驗,所以臺灣現在來做,用嚴謹的方式來管理,讓他在地下化或到別的國家去做真的都不會更好,就在臺灣成全他們,以上。

主席:好,謝謝,還要再發言嗎?

林淑芬委員,請發言。

林委員淑芬:因為陳昭姿委員在反駁代理孕母的健康風險有那麼高,他又講其實只要設定條件就好了。其實你的版本都沒有,你的版本沒有設定幾歲到幾歲,也沒有說幾胞胎,你也都沒有,然後你現在說要20歲到40歲,你的意思是要買年輕一點的,老的身體還不想買喔?還講多胞胎,我沒看到啦!如果我沒看錯的話,你們應該是允許5個以下,不能超過5個,就是4個啦!你們應該是允許4個吧?你們的版本沒有寫的話,好像是4個啊!你剛剛講的跟你們實際的版本不一樣,你們現在這樣子假借無子宮之名,然後把子宮有缺陷的、免疫疾病有缺陷的,或其他開放選項的都可以的,也都放進來可以找代理孕母了,你們又幫他們說要買新鮮的女性胴體、子宮,要買新鮮的、年輕的女性的子宮,再來,還說那個風險才會降低。這樣講,我就聽不太下去了,這有把女人當人嗎?把我們的子宮,你只看到子宮,沒有看到一個完整的人。你說多胞胎併發症的風險,叫他們不要放那麼多胞胎,你的法律裡面明明就允許很多胞胎。所以你講的跟你們的版本都不一樣啦!所以才會說你們的版本就是為了放在人工生殖法裡面,所以你才會放不管是九條還是十五條都不夠,只有你的第十八之幾,我看一下。

陳委員昭姿:主席,我們今天不是還在第一題嗎?

林委員淑芬:你的第十八條之四……

陳委員昭姿:我們今天都是拿20245月行政院的版本放在裡面。

林委員淑芬:你的第十八條之四每一款……

陳委員昭姿:我們可不可以一條一條討論?

林委員淑芬:每一款訂一條法律都不夠了,你的第十八條之四,你一條裡面允許的、保障的每一款,一條法律來規範都不夠了,你還只用一款?你把一個可能必須要二十條法律規範的這一種保障,結果你用一條裡面的一款就給它統包了。我簡單來講,你說「由受術配偶為代孕者投保人身保險之權利。」講得好像很好,可是你知道嗎?你還一款而已,我們兒托法光是要送托小孩以前都要確定它都是有保險了,要保險好,而且還是一條條文寫要怎麼進行,法律要怎麼踐行的程序都規定得明明白白、清清楚楚,人家還明文規定一條、兩條,送一個小孩去保母家都要這樣規定了一條、兩條都還不足以保障,結果你買一個女人的子宮,連一條條文都不願意給人家,連一條條文完整的保障你都不願意給人家,隨便寫一款,然後其他不負責任,只寫一個,要你們自己去訂契約,這個社會難道沒有國家、沒有政府嗎?你說這個委託人和借腹生子的代理孕母自己去喬一喬就好,這個國家變成烏克蘭了嗎?這個國家變成印度了嗎?臺灣的社會沉淪成這個樣子嗎?

主席:好啦、好啦,息怒、息怒。

請吳思瑤委員,之後再請陳昭姿委員。

吳委員思瑤:謝謝主席。我第一次發言,剛剛有聆聽了從王正旭委員就醫學的專業上、就技術層面,也提供了文獻上的參考,對於母體風險上的一些報告跟說明,當然剛剛陳昭姿委員也一直提到正因為臺灣走得比較慢,所以我們有很多國際的經驗可以學習,似乎是這樣,但是我覺得就這兩部分的討論,我們就可以扣合著今天我一直認為我堅定的捍衛政院版本,我希望代孕要脫鉤。其實從剛剛兩派的說法就可以獲得更進一步的驗證,不管是人工生殖技術的應用,或者是在代理孕母制度的建立,其實這兩件事情在本質跟法規層次上是完全不一樣的。人工生殖法的核心應當是在生殖技術的使用對象、程序、生殖技術的機構管理等等,針對這些東西來進行我們必要的討論,可是代理孕母涉及更繁複的委託者、代孕母、代孕子女的權益以及親子關係的建立,甚至生命倫理的層次等等,它是完全不同層次,在本質上真的不一樣。縱然代孕使用人工生殖技術可能因為時代的進步,確實醫學是不斷地在精進,可是核心的爭議,代孕的核心爭議事實上跟技術有關,但是核心的爭議也可以說跟技術是脫鉤的,因為它的核心爭議就是我剛剛說的,對於女性身體的商品化或物化,對於多重形式下,不管是經濟暴力、心理的暴力,或者是生殖的暴力等這些暴力侵害,更甚至是對於兒童權利的侵犯與風險等等。所以代孕的使用,它的核心爭議也不能夠那麼全然簡化為現在技術都很好、國際有很多經驗,臺灣比較慢,所以一切都沒問題。

所以我就扣著剛剛這兩位委員在專業技術上的探討,包括林淑芬委員的補充,可以更驗證我自己對於這個法的主張,核心爭議跟技術不是直接這麼單一、這麼簡化,它是完全屬於不同的面向跟層次,所以講回來,我今天第一次有機會來發言,我還是堅定支持行政院的版本,我們優先就有共識的部分,在各個面向、各個社會的層面討論這麼久都能夠接受的這個範圍,有共識者先行,跟代孕的部分應當脫鉤處理。如果能夠把代孕的部分脫鉤處理,我相信我們討論人工生殖法的進程可能也會更快、更有效率、有品質、謝謝。

主席:好,謝謝吳委員,到現在連法案名稱都沒有共識。

接下來請陳昭姿委員。

陳委員昭姿:我只要簡單發言,我覺得事實上應該要一條一條來,因為吵到實質內容,但我要說明,剛剛因為淑芬委員一直指控一條就要處理。黃捷的版本第二十一條在植入胚胎數也只用一款處理,每次植入三個,但經醫療評估有特殊需求不在此限……

林委員淑芬:他那個不是代理孕母,好嗎?

陳委員昭姿:胚胎數對孕婦造成影響,不會因為他是單女或女同或代理孕母而有所差異,好嗎?

林委員淑芬:對啊,那我們就來修正啊!

陳委員昭姿:主席,我們是不是再回到……

林委員淑芬:我的版本就是要把它修掉,你懂嗎?

陳委員昭姿:如果淑芬委員認為要怎麼做才能夠讓你安心,那就拜託淑芬委員也提出專法讓我們討論。

林委員淑芬:我不支持,我為什麼要專法?我現在跟你講代理孕母最大的問題是因為可能被剝削的倫理,而代孕本身,我在講代孕,其實是代理孕母在替委託者承擔懷孕和生產的風險,把懷孕和生產的風險全部轉移給代理孕母,所以這個風險你不能用陳九條或叫陳十五條,隨隨便便、潦草就給它虛與委蛇,硬要過!正經一點、嚴肅一點!這就是為什麼我說你的條文、你的法條不是只有無子宮的人可以使用,你們民眾黨的版本、國民黨的版本,只要是子宮有一點問題,身體免疫有問題或其他選項,你們全部都開放,你們所謂的其他事實,你不說是什麼,你就全部開放可以合法使用代理孕母,天啊!這是什麼東西啊?不要再用你們無子宮的人假借這個名義說要開放代理孕母,你們的法條講得明明白白,很多開放了、全部都開放了,用其他條款全部都開放了。而我再講代孕最大的倫理風險,就是很多人把懷孕跟生產的風險,花錢叫代理孕母都幫你們扛了,我們今天在這裡是反對這種剝削,說9條或15條就不應該放在這個法律裡,如果你要,你再提一個新法律,大家來討論。我是不支持,但你卻硬要我去提一個版本,我就不知道這是什麼邏輯,我又不支持!

主席:好……

陳委員昭姿:主席,讓我再強調一次……

主席:好,請說。

陳委員昭姿:我們這次提出的版本有代孕的部分,是這兩天我們趕出來的修正動議,連續兩次,完全是參照20245月國健署提出來……

林委員淑芬:2024年就是陳菁徽跟吳昭軍兩個人共同商量出來的……

陳委員昭姿:不是,執政黨、國健署……

林委員淑芬:被罵得要死,最後撤案,國健署不成熟……

陳委員昭姿:撤案是被……

林委員淑芬:私底下跟陳菁徽委員兩個人討論出來的,後來自己覺得丟臉,都撤案了,還要一直講說好像國健署就代表民進黨!

陳委員昭姿:我們真的要這樣討論嗎?

林委員淑芬:沒有,根本沒有,那是陳菁徽指導下的版本。

陳委員昭姿:討論前的一週,民進黨開了黨團會議,直接壓下來,連支持代孕的邱泰源都只好縮回去,然後就說要脫鉤處理,要提專法,到今天也沒有看到專法,就完全是以黨領政壓下去!主席,我們是不是回到第一條?

林委員淑芬:不是啦!為什麼沒有專法?因為真的很困難,不然你去弄出來,大家來審你的版本啊

陳委員昭姿:在國民黨執政時的邱淑媞署長就已經有入法,民進黨也有入法……

吳委員思瑤:主席,我是不接受民眾黨的委員怎麼把我們在講民生議題、在講法案內容,去扯到民進黨誰壓誰,講政治話啊!今天你們民眾黨內部為了解決你陳昭姿的兩年條款,讓你能不能夠續任,逼得要這樣,誰才在施壓啊!

陳委員昭姿:我重申一下,我沒有簽兩年條款!

吳委員思瑤:誰才在施壓啊!誰才在施壓啊!

陳委員昭姿:我沒有簽兩年條款!

吳委員思瑤:那好,都不要怪!那是你家的事,那是你家的事,我要說的是討論民生議案,就法條論法條,不要再講政治,不要再講其他黨怎樣,我們現在支持的就是行政院的版本,沒事來講民進黨怎麼樣、誰去壓誰,沒有的事情,可以在這邊五四三,這樣不就逼大家來討論民眾黨裡面有多離譜,為了你自己要做不做,對不對?我們討論法案就講法案嘛!

主席:好,休息5分鐘,謝謝。

休息172分)

繼續開會1710分)

主席:好,繼續開會。

針對法案名稱,大家都已經充分發言,如果各位還有什麼要表達的意見,我想也差不多都充分表達了,有沒有共識?如果沒有共識,基本上就保留,好不好?好,謝謝。

繼續審查條文。

林委員淑芬:主席?

主席:對不起,怎樣?

林委員淑芬:沒有啦!我是要問我們要審到什麼時候?今天這樣還要繼續審下去嗎?還是下次擇期再繼續審?

主席:沒關係,我尊重大家的意見,每次開會就是這樣……

范委員雲:擇期再審啦!

林委員淑芬:嘿啊!你們覺得呢?

主席:我們開會時間是到5點半,每次都是這樣,各位看……

林委員淑芬:好啦!現在時間也差不多,要說也是可以。

吳委員思瑤:好,就到5點半啦!大家有共識。

主席:好,謝謝。各位沒有意見,我們就依照原本預定的開會時間,到5點半,謝謝。

現在處理第一章章名,先請衛福部說明,因為每個委員都有提案。對不起,再補充說明,修正動議有陳昭姿委員提的第1案,然後林淑芬委員提的第6案……對不起,對不起,這是第一條。抱歉,第一章只有行政院版本。好,請說明。

沈署長靜芬:主席、各位委員,午安。在第一條的部分,因為代理孕母涉及到委託者、代理孕母及代孕子女的權益,有一些比較複雜的情形,跟現行人工生殖技術的一些規範不太一樣,另外我們也考量到目前大院委員提的代孕草案的管理機制不是很足,擔心會有一些代孕商業化,導致弱勢婦女以及先天性缺陷兒變成人球的一些問題,這些也都會違反兒童權利公約以及兒童最佳利益,而且兒童一出生即有受扶養及照顧的權利,我們認為目前民間還有一些不同的聲音,所以應該更謹慎的衡量社會及人民的接受度,在有共識之後,再來討論相關的一些專節,所以,我們建議把行政院版本第一條的「未婚女性」修正為「單身女性」,修正後的第一條為「為健全人工生殖之發展,保障人工生殖子女、受術配偶、受術單身女性及捐贈人之權益,維護國民之倫理、健康及經營家庭生活之權利,特制定本法。」建議以這樣的條文通過,以上。

主席:第一章總則就只有院版而已,這樣各位還有意見嗎?都沒有,現在是討論章名總則,都沒有委員提出對案,是不是我們就遵照行政院所提的章名通過?好,可以,那我們就依照行政院…

林委員淑芬:慢著、慢著,他剛剛唸的那一些是在總則的立法說明欄嗎?他現在是唸第一條,不是總則喔!

主席:署長是不是誤會了,我們在處理第一章。

林委員淑芬:署長剛才說的是第一條,但你現在說總則,所以我就……

主席:沒有啦!我們是在處理總則,是他自己要唸第一條,我哪有辦法!

林委員淑芬:好啦!好啦!第一章章名總則我們沒有意見,但第一條我們有意見。

主席:對啦!第一條等一下再處理,現在是處理第一章章名。各位沒有意見,我們就依照行政院提案章名通過。

繼續處理院版第一條,我們所有委員幾乎都有提出第一條的修正草案,修正動議有陳昭姿委員的第1案、林淑芬委員的第6案,請行政單位先說明。

沈署長靜芬:召委,剛剛我已經碎碎唸過了,我要不要再碎碎唸一次?

林委員淑芬:可是你有沒有不要照稿唸的其他唸法?不要唸一樣的內容,另外唸。

主席:他要碎碎唸再唸一次,你們……

林委員淑芬:不是啦!同樣的叫我們再聽一遍,我是不想要,你要用白話文講給大家聽一下。

主席:請署長用白話文。

沈署長靜芬:白話文就是我們認為目前社會對代孕沒有共識,所以建議這個部分就暫維持行政院版本,不列入代孕的部分。

主席:好,請昭姿委員。

陳委員昭姿:我們基於這個……你們愛引用聯合國也罷,愛引用歐洲人權公約也罷,生育權、家庭權,尤其根據司法院解釋,所謂的家庭權的保障範圍包含組成家庭的權利,享有能力等等我們都要一併納入,所以民眾黨版的部分,請麻煩看再修正動議,全部都是再修正動議。我們第一條,為了健全人工生殖發展,保障人工生殖子女、代理孕母受術配偶、受術未婚女性與捐贈人之權益、維護國民之倫理健康及經營家庭生活權益,特制定本法。我們寫的次序是有意義的,我們第一個就是要保障子女的最佳利益,所以我們把保障人工生殖子女放在最前面,再來就是代理孕母,代理孕母也是我們整個核心要保護最重要的前兩個對象,然後再來就是受術配偶、受術未婚女性等等。所以基本上我們的再修正動議範圍包括需求代孕的家庭,以及女女同志跟單身部分,我們大概用這樣的精神寫我們的修正動議。以上。

主席:謝謝。請郭昱晴委員,再來是吳思瑤委員,再來林淑芬委員。我非常注意順序,謝謝。

郭委員昱晴:謝謝主席。我再次強調,單身女性跟女同志的配偶使用人工生殖跟代理孕母完全是兩件不同的事情,這個一定是要脫鉤的。我剛剛講過,其實我們真的要先把風險最低,共識最高的部分做修法的一個方向。我想在野黨直接把代孕放入,然後剛剛還說這個是他們的核心,我不知道大家還記不記得去年的9月,北區高中學測有一個模擬作文考試題目是「我的媽媽是代理孕母」,其實這已經引起很大的爭議了。這個部分我剛剛就講,直接把代孕納入,其實是忽略了所有代孕者的風險,還有他原有的家庭衝擊,同時這個不是只有第十五條、第九條的問題,它留下了一大片大量的空白授權,你把別人的子宮納入這個制度,這一點我沒有辦法接受。以上。

主席:請吳思瑤委員。

吳委員思瑤:謝謝主席。其實第一條就是整個法案非常重要核心的重中之重,我們要觸及適用的對象是誰?代孕是不是就被放進來了?果然剛剛民眾黨委員的版本,雖然是在修正動議,但是就是大家都認為切莫不可的那4個字──「代理孕母」,就是被放入這個條文的適用對象。

我還是要再拿出手上的小板板非常清楚的說明,我也整理了目前的20個版本,從行政院版,然後民眾黨團版、國民黨團版,乃至於個別委員加總起來20個版本。對於適用的對象有ABCD四種樣態,第一大類,女同性配偶有合法婚姻的;第二類就是未婚女性;第三類是無子宮或因病需代孕之配偶,也就是代理孕母;第四類是有子宮之跨性別者,這個提案的委員也比較少,只有1案。ABCD四種樣態的適用對象裡頭,最有共識的20個版本當中,有交疊的就是AB,就是女同性配偶以及未婚女性,所以用這樣一個比較表,非常清楚就可以看到什麼適用對象是目前社會最有共識的,那就毫無疑義,是行政院版本所規範的,所以有共識者先行,行政院版本是最大公約數。

回應到第一條的修法,我們是堅決反對,就把社會最有爭議、最有疑義,而且在所有的版本當中也都欠缺共識的代理孕母就這樣塞進來了。如果要專法、其他的制度,go ahead,硬要把它擠到人工生殖法來,我想這就是一個核心的爭議議題,我們沒有辦法接受,請大家一起來支持行政院的院版,謝謝。

主席:請林淑芬委員。

林委員淑芬:我現在要反對行政院院版的幾個字,叫做「經營家庭生活之權利」,為什麼經營家庭生活的權利要跟小孩有關?不需要小孩也可以經營家庭生活。你們的理由是說歐洲人權公約,亂講!亂講!歐洲人權公約第八條看清楚,人人有權使他的個人、私人和家庭生活和他的家庭和通信受到尊重,這樣而已,這裡沒有所謂經營家庭生活的權利啊!經營家庭生活沒有必要一定要綁著小孩啊!多少夫妻結婚共同經營家庭生活,人家就是選擇不要生小孩,不是嗎?臺灣不就是這個狀態嗎?很多嘛!所以家庭生活不是一個權利事項,不能夠跟生小孩綁在一起,歐洲人權公約第八條也沒有這樣寫,所以我是建議刪除經營家庭生活,刪除行政院版本的這幾個字。

主席:謝謝。請陳昭姿委員,之後再換范雲委員。

陳委員昭姿:謝謝。剛剛有人提到幾個版本最多的共識,我要再提醒,國民黨黨團的版本跟民眾黨黨團版本的交集,這個是代表最新的民意,尤其經過大罷免再認證一次,我們兩個黨團的共同交集就是代理孕母……

吳委員思瑤:審法案跟大罷免有什麼關係?我們不是同一屆的立法委員嗎?所以最新民意要不要讓你民眾黨兩年條款以後的新立委再來提?

陳委員昭姿:我們現在是最多席次的民意代表,我們所提出的版本是含有代理孕母,就是異性戀夫妻代孕的部分。我先說明民眾黨版本跟國民黨版本,我們最靠近的交集就是異性戀代孕。以上說明。

主席:謝謝。對不起,范雲委員先啦!好不好?他先舉手,再來吳思瑤委員,再來林淑芬委員。

范委員雲:這邊解釋一下,我的版本原本是把不孕夫妻直接改成使用人工生殖者,主要是因為這樣可以涵蓋受術配偶跟受術的單身女性,但是我剛剛聽到行政院是不是有把受術未婚女性的字眼改成受術單身女性?這樣子我也覺得可以接受,因為我本來想提未婚的部分,當然我覺得我的版本更簡潔,但是這邊我不會堅持。

剛剛林淑芬委員講的「經營家庭生活之權利」,我也是覺得如果可以拿掉的話,其實沒有必要放在這,因為其實家庭到底是兩個人或者是一定要有小孩,我想不需要在這邊特別定義。以上。

主席:好。吳思瑤委員完之後,再林淑芬委員,再林月琴委員,謝謝。

吳委員思瑤:剛剛通過第一輪大家的發言,我現在是第二次發言,幾位委員的發言裡頭,對於適用對象,我想多數委員是不認同把代理孕母放進來的,這是第一件事。第二個,針對院版後面的「經營家庭生活之權利」是不是刪除,我認為這個也OK,我們不需要把家庭生活之權利……其實確實這是滿守舊、滿八股的說法,如果刪除我沒有意見。

我再回應一下陳昭姿委員,我很少來衛環委員會,抱歉,我一直覺得衛環委員會的水準一定比我們司法法制還要好,我們司法法制有很多像違憲之母還是……

主席:你說的這是事實。

吳委員思瑤:這真的是事實,召委也很有水準,跟我們那個翁曉玲真的是天差地別,不過我倒是有點訝異,我是少數來衛環委員會學習。陳昭姿委員,我再一次強調,審人工生殖法就是民生議案,就法案論法案,不要說政治,也不要提到別人政黨的事情,不然都會反射到你自己身上,你會很丟臉,那個迴力鏢很快。剛剛我也覺得很訝異,人工生殖法跟大罷免有什麼關係?各位同仁,你是不是聽到他在講大罷免?我耳朵有沒有壞掉?對啊!大家都聽到了,大家都非常的訝異,什麼叫大罷免之後國民黨跟民眾黨代表的是最新民意?不好意思,我們都是同一屆的立法委員,還沒有改選,不然你們倒閣嘛!沒有改選,我們是同一屆的立法委員,就是這一屆的民意,沒有什麼大罷免之後是最新民意這件事情,如果要講最新民意,那你們民眾黨兩年條款換了一批委員進來,恐怕我覺得也許能夠代表一些不一樣的思維,所以不要再講政治。

我希望衛環委員會討論的專業跟水平,讓我們司法法制委員會多多學習。拜託昭姿委員,再講這些政治的語言,迴力鏢會打到你自己身上,所以就法案論法案、就文字論文字,行政院版本最後的「及經營家庭生活之權利」看看部裡的意見,要不我覺得把它刪除,這確實也相對是OK、沒有問題的。

主席:好,那邊先,不好意思。

林委員淑芬:沒關係,我只有一句話,最新的民調83%的人是反對代理孕母合法化的,所以我們是希望大家……其實你提的那9條、15條真的不夠啦,你在這裡一定要給它塞進來,這真的是欠缺周全。

主席:好,月琴委員完之後,再來是昭姿委員,再來陳培瑜委員,謝謝。

林委員月琴:我這邊很簡單的要提出來,剛剛大家討論定義,因為民間團體也提出來,是不是能夠含括到我們跨性別的男性?因為他過去是女性,然後他變成跨性別男性的時候是不是可以取得?我覺得這一併都可以拿來討論,以上。

主席:請陳昭姿委員。

陳委員昭姿:其實我想大家原來個別的想法已定,沒有共識,所以這一條第一條請求保留。

主席:好,保留。

林委員淑芬:主席,我們可不可以先處理刪除「經營家庭生活之權利」?這一個大家有共識先處理,然後代孕者這個我們再保留。部說同意,可以嗎?部長、署長?

石部長崇良:行政院版本的話,建議就修正:「為健全人工生殖之發展,保障人工生殖子女、受術配偶、受術單身女性及捐贈人之權益,維護國民之倫理及健康,特制定本法。」

林委員淑芬:對,這樣子,行政院版本同意改成這樣,但是陳昭姿委員的版本,他有不同意見,所以我們這一條就是……

陳委員昭姿:淑芬委員,你強調的「健康及經營家庭生活之權利」,你覺得如果不需要放在這個地方,我可以接受。

林委員淑芬:你們的版本也沒有,對啊。

陳委員昭姿:因為我一直在看再修正動議,不好意思,我們一直在看,而且再修正動議都是取自2024年行政院版本的名詞。主席,如果有單條保留,單條後面是刪除的,但是這條還是得保留,因為我們還是主張要將代理孕母列入人工生殖法,謝謝。

主席:好,清楚。來,陳培瑜委員。

陳委員培瑜:好,我想要講一下就是關於民眾黨團的提案,我們當然是不支持的,因為代孕議題真的是太複雜,真的不應該就這樣隨便放進來,但是我們當然尊重提案委員的想法。另外,關於談到受術單身女性這件事情,我當然可以理解我們當時在提這個版本的時候,大家對於婚姻關係的存在與否視為單身,這個是我們一般人都可以理解的。可是我們要講的是,當我們決定把「經營家庭生活之權利」拿掉,代表我們都認同現在是多元家庭或是多元伴侶的時代,也確實有非常多這樣的狀況。有一個部分,我們辦公室有想到,當然就提出來讓大家討論,就是關於他可能有伴侶,但是沒有結婚的女性,實質上他在法理上當然還是屬於單身,可是在實質生活上,他應該是非單身,這樣的人到底可不可以使用人工生殖?他到底歸不歸入單女?這個部分我們本來是希望建議寫成一個叫做:無法律上婚姻關係的女性,當然這樣寫比較繞口,可是我想我還是做一個提醒,當然我們還是尊重目前這個寫法,就是受術單身女性的部分,以上,謝謝。

主席:好,謝謝,所以第一條各位還是有意見?

陳委員昭姿:有意見。

主席:要保留,好,那我們就保留,謝謝。時間到了,謝謝各位委員,今天也算是跟昨天身權法差不多,昨天身權法九條還有通過三條。

陳委員培瑜:謝謝這個不會消音的主席,非常了不起,有豐富的民主素養,謝謝主席。

吳委員思瑤:對,比起我們司法法制好太多了,不會消音這件事情,我感謝今天的召委。

主席:好,謝謝。跟身權法差不多,審九條通過三條,今天審人工生殖法三條,通過一條。

好,現在作以下決議……還沒結束,你們也等我宣告完,難得大家在一起這麼久。作以下決議:人工生殖法修正草案等二十案尚未審查完竣,另擇期繼續審查。本日會議到此結束,現在散會,謝謝。

散會1731分)

附錄: