立法院第11屆第4會期第19次會議紀錄

時  間 中華民國115127日(星期二)9

地  點 本院議場

主  席 韓院長國瑜

副秘書長 張裕榮

繼續開會

主席:報告院會,現在繼續開會。

黃珊珊委員發表聲明,對上週五之表決與台灣民眾黨黨團意見一致,列入公報紀錄。

報告院會,現在進入討論事項第四案。

討 論 事 項

四、()本院經濟委員會報告併案審查委員謝衣鳯等16人、委員郭國文等17人分別擬具「農民退休儲金條例第七條條文修正草案」、委員蔡易餘等20人及委員陳亭妃等19人分別擬具「農民退休儲金條例第二條及第七條條文修正草案」案。

()本院委員張嘉郡等17人擬具「農民退休儲金條例第二條及第七條條文修正草案」,請審議案。

()本院委員林倩綺等19人擬具「農民退休儲金條例第二條及第七條條文修正草案」,請審議案。

()本院委員徐富癸等16人擬具「農民退休儲金條例第二條及第七條條文修正草案」,請審議案。

()本院委員楊瓊瓔等30人擬具「農民退休儲金條例第七條條文修正草案」,請審議案。

()本院委員盧縣一等16人擬具「農民退休儲金條例第二條及第七條條文修正草案」,請審議案。

()本院委員顏寬恒等17人擬具「農民退休儲金條例第二條及第七條條文修正草案」,請審議案。

()本院委員莊瑞雄等22人擬具「農民退休儲金條例第二條及第七條條文修正草案」,請審議案。

()本院委員郭昱晴等16人擬具「農民退休儲金條例第二條及第七條條文修正草案」,請審議案。

()本院委員邱議瑩等18人擬具「農民退休儲金條例第七條條文修正草案」,請審議案。

(十一)本院委員翁曉玲等16人擬具「農民退休儲金條例第二條及第七條條文修正草案」,請審議案。

(十二)本院委員邱議瑩等21人擬具「農民退休儲金條例部分條文修正草案」,請審議案。

(十三)本院委員陳亭妃等16人擬具「農民退休儲金條例部分條文修正草案」,請審議案。

(十四)行政院函請審議「農民退休儲金條例第二條及第七條條文修正草案」案。

(十五)本院委員林俊憲等21人擬具「農民退休儲金條例第二條及第七條條文修正草案」,請審議案。

(十六)本院委員賴瑞隆等18人擬具「農民退休儲金條例第二條及第七條條文修正草案」,請審議案。

(十七)本院委員郭國文等21人擬具「農民退休儲金條例部分條文修正草案」,請審議案。

(十八)本院委員黃秀芳等22人擬具「農民退休儲金條例部分條文修正草案」,請審議案。

(十九)本院委員陳俊宇等20人擬具「農民退休儲金條例第二條及第七條條文修正草案」,請審議案。

(二十)本院委員劉建國等19人擬具「農民退休儲金條例部分條文修正草案」,請審議案。

(二十一)本院委員王美惠等22人擬具「農民退休儲金條例第二條及第七條條文修正草案」,請審議案。

(二十二)本院委員許宇甄等19人擬具「農民退休儲金條例第二條及第七條條文修正草案」,請審議案。

(二十三)本院委員鄭天財Sra Kacaw25人擬具「農民退休儲金條例第二條及第七條條文修正草案」,請審議案。

(二十四)本院委員鄭天財Sra Kacaw17人擬具「農民退休儲金條例第九條及第十四條條文修正草案」,請審議案。

(二十五)本院委員邱鎮軍等19人擬具「農民退休儲金條例第二條及第七條條文修正草案」,請審議案。

(二十六)本院委員丁學忠等16人擬具「農民退休儲金條例第二條及第七條條文修正草案」,請審議案。(以上二十六案經提本院第114會期第18次會議併案討論決議:另定期處理。爰於本次會議繼續討論。

主席:本案經第4會期第18次會議決議,另定期處理。報告院會,本案現已完成協商,請宣讀協商結論。

立法院黨團協商結論

協商主題:

一、本院經濟委員會報告併案審查委員謝衣鳯等16人、委員郭國文等17人分別擬具「農民退休儲金條例第七條條文修正草案」、委員蔡易餘等20人及委員陳亭妃等19人分別擬具「農民退休儲金條例第二條及第七條條文修正草案」案。

二、行政院函請審議「農民退休儲金條例第二條及第七條條文修正草案」案。

三、本院委員張嘉郡等17人擬具「農民退休儲金條例第二條及第七條條文修正草案」案

四、本院委員林倩綺等19人擬具「農民退休儲金條例第二條及第七條條文修正草案」案

五、本院委員徐富癸等16人擬具「農民退休儲金條例第二條及第七條條文修正草案」案

六、本院委員楊瓊瓔等30人擬具「農民退休儲金條例第七條條文修正草案」案。

七、本院委員盧縣一等16人擬具「農民退休儲金條例第二條及第七條條文修正草案」案

八、本院委員顏寬恒等17人擬具「農民退休儲金條例第二條及第七條條文修正草案」案

九、本院委員莊瑞雄等22人擬具「農民退休儲金條例第二條及第七條條文修正草案」案

十、本院委員郭昱晴等16人擬具「農民退休儲金條例第二條及第七條條文修正草案」案

十一、本院委員邱議瑩等18人擬具「農民退休儲金條例第七條條文修正草案」案。

十二、本院委員陳亭妃等16人擬具「農民退休儲金條例部分條文修正草案」案。

十三、本院委員翁曉玲等16人擬具「農民退休儲金條例第二條及第七條條文修正草案」案。

十四、本院委員邱議瑩等21人擬具「農民退休儲金條例部分條文修正草案」案。

十五、本院委員林俊憲等21人擬具「農民退休儲金條例第二條及第七條條文修正草案」案。

十六、本院委員許宇甄等19人擬具「農民退休儲金條例第二條及第七條條文修正草案」案。

十七、本院委員鄭天財Sra Kacaw25人擬具「農民退休儲金條例第二條及第七條條文修正草案」案。

十八、本院委員鄭天財Sra Kacaw17人擬具「農民退休儲金條例第九條及第十四條條文修正草案」案。

十九、本院委員邱鎮軍等19人擬具「農民退休儲金條例第二條及第七條條文修正草案」案。

二十、本院委員丁學忠等16人擬具「農民退休儲金條例第二條及第七條條文修正草案」案。

二十一、本院委員賴瑞隆等18人擬具「農民退休儲金條例第二條及第七條條文修正草案」案。

二十二、本院委員郭國文等21人擬具「農民退休儲金條例部分條文修正草案」案。

二十三、本院委員黃秀芳等22人擬具「農民退休儲金條例部分條文修正草案」案。

二十四、本院委員陳俊宇等20人擬具「農民退休儲金條例第二條及第七條條文修正草案」案。

二十五、本院委員劉建國等19人擬具「農民退休儲金條例部分條文修正草案」案。

二十六、本院委員王美惠等22人擬具「農民退休儲金條例第二條及第七條條文修正草案」案。

開會時間:11517日(星期三)上午1150分至1214

開會地點:本院紅樓101會議室

主 持 人:陳亭妃

協商代表:傅崐萁   羅智強   林沛祥   楊瓊瓔   

謝衣鳯   鄭天財Sra Kacaw     丁學忠   

陳超明   顏寬恒   呂玉玲   盧縣一   

邱鎮軍   翁曉玲   張嘉郡   許宇甄   

林倩綺   柯建銘   鍾佳濱   陳培瑜   

莊瑞雄   陳俊宇   徐富癸   邱議瑩   

林俊憲   郭國文   劉建國   黃秀芳   

賴瑞隆   王美惠   郭昱晴   黃國昌   

張啓楷   陳昭姿() 

協商結論:

一、第3條、第3條之1、第7條、第8條、增訂第9條之1、第10條、第12條、第13條、第16條、第19條、第21條及第31條條文,照協商內容通過,如附件1

二、第9條及第14條條文,不予修正,維持現行法條文。

三、審查會保留之附帶決議1項,照案通過。

四、其餘條文照審查會審查結果通過。


主席:請問院會,對以上協商結論有無異議?(無)沒有異議,本案後續依照協商結論進行處理。

現在進行逐條討論。

農民退休儲金條例部分條文修正草案(二讀)

主席:請宣讀第二條。

第 二 條  本條例之主管機關為農業部。

主席:照審查會條文通過。

請宣讀第三條。

第 三 條  本條例所定農民退休儲金,由農民及主管機關按月共同提繳。

未滿六十五歲且未領取相關社會保險老年給付之農民,符合下列各款資格條件之一,得依本條例提繳農民退休儲金:

一、實際從事農業工作之農民健康保險(以下簡稱農保)被保險人。

二、參加勞工保險或國民年金保險之實際從事農業工作者,且無雇主依法為其提撥(繳)職業退休金之被保險人。

前項農民依本條例提繳農民退休儲金期間應持續為農保、勞工保險或國民年金保險被保險人。

第二項第二款之實際從事農業工作者,其資格條件、應檢附文件、申請與審查程序及其他應遵行事項之辦法,由主管機關定之。

主席:照協商條文通過。

請宣讀第三條之一。

第三條之一  已領取軍人保險退伍給付,符合下列各款資格條件之一者,得依前條規定提繳農民退休儲金,不受前條第二項所定未領取相關社會保險老年給付之限制:

一、屬前條第二項第一款規定者,且以依農民健康保險條例第五條之一規定參加農保者為限。

二、屬前條第二項第二款規定者,且符合下列情形:

()首次申請開始提繳農民退休儲金時為五十歲以下。

()未領取陸海空軍軍官士官服役條例第二十三條第一項第二款所定退休俸或退伍金。但具領取資格而未領取者,不適用之。

曾依前項規定提繳農民退休儲金,於停繳之翌日起算五年內依前條規定再次參加提繳農民退休儲金者,亦不受前條第二項所定未領取相關社會保險老年給付之限制。

依前二項規定提繳農民退休儲金者,應未領取軍人保險退伍給付以外之其他社會保險老年給付。

主席:照協商條文通過。

請宣讀第七條。

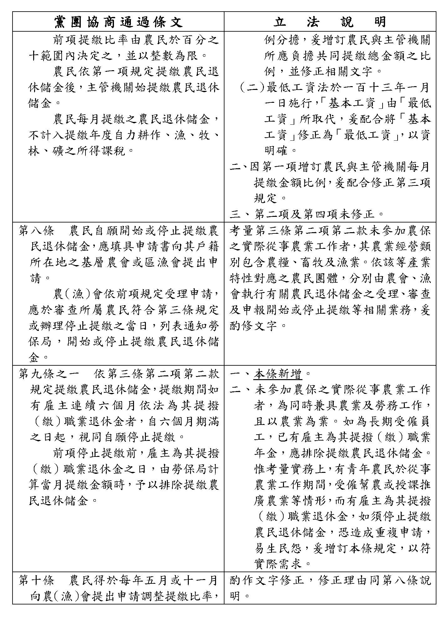
第 七 條  農民與主管機關依第三條第一項規定按月共同提繳之總金額,依每月最低工資乘以提繳比率之二倍計算。農民負擔總金額之百分之四十,主管機關負擔總金額之百分之六十。

前項提繳比率由農民於百分之十範圍內決定之,並以整數為限。

農民依第一項規定提繳農民退休儲金後,主管機關始提繳農民退休儲金。

農民每月提繳之農民退休儲金,不計入提繳年度自力耕作、漁、牧、林、礦之所得課稅。

主席:照協商條文通過。

請宣讀第八條。

第 八 條  農民自願開始或停止提繳農民退休儲金,應填具申請書向其戶籍所在地之基層農會或區漁會提出申請。

農(漁)會依前項規定受理申請,應於審查所屬農民符合第三條規定或辦理停止提繳之當日,列表通知勞保局,開始或停止提繳農民退休儲金。

主席:照協商條文通過。

第九條維持現行條文。

請宣讀增訂第九條之一。

第九條之一  依第三條第二項第二款規定提繳農民退休儲金,提繳期間如有雇主連續六個月依法為其提撥(繳)職業退休金者,自六個月期滿之日起,視同自願停止提繳。

前項停止提繳前,雇主為其提撥(繳)職業退休金之日,由勞保局計算當月提繳金額時,予以排除提繳農民退休儲金。

主席:照協商條文通過。

請宣讀第十條。

第 十 條  農民得於每年五月或十一月向農(漁)會提出申請調整提繳比率,並由農(漁)會於受理申請當月底前通知勞保局,其調整自通知之次月一日起生效。

主席:照協商條文通過。

請宣讀第十二條。

第十二條  農(漁)會應於審查農民不符合提繳農民退休儲金資格條件之當日,列表通知勞保局停止提繳農民退休儲金。

勞保局應結算農民不符合提繳農民退休儲金資格條件之日起已提繳金額,並退還予農民。

主席:照協商條文通過。

請宣讀第十三條。

第十三條  勞保局應結算農民不符合提繳農民退休儲金資格條件之日起主管機關已提繳金額,自退休儲金專戶扣還之。

前項農民已開始請領農民退休儲金者,由勞保局按其每月得領取金額之三分之一,自退休儲金專戶辦理扣還至足額清償為止。未能扣還或扣還不足者,勞保局應以書面命農民限期返還;屆期未返還者,依法移送行政執行。

前項農民於未足額清償前死亡者,由勞保局自退休儲金專戶一次扣還主管機關。未能扣還或扣還不足者,勞保局應以書面命其法定繼承人於繼承遺產範圍內限期返還;屆期未返還者,依法移送行政執行。

主席:照協商條文通過。

第十四條維持現行條文。

請宣讀第十六條。

第十六條  農民未滿六十五歲,有下列情形之一者,得請領農民退休儲金,並停止提繳:

一、領取農民健康保險條例所定身心障礙給付,經保險人認定不能繼續從事農業工作。

二、領取勞工保險條例所定失能年金給付或失能等級三等以上之一次失能給付。

三、領取國民年金法所定身心障礙年金給付或身心障礙基本保證年金給付。

四、非屬前三款之被保險人,符合前三款所定身心障礙或失能狀態。

依前項規定請領農民退休儲金者,由農民決定請領之年限,並按月定期發給。

依第一項規定請領農民退休儲金並停止提繳之農民,因於未滿六十五歲前可繼續從事農業工作,得依本條例申請開始提繳農民退休儲金,其實際提繳期間重新計算。

主席:照協商條文通過。

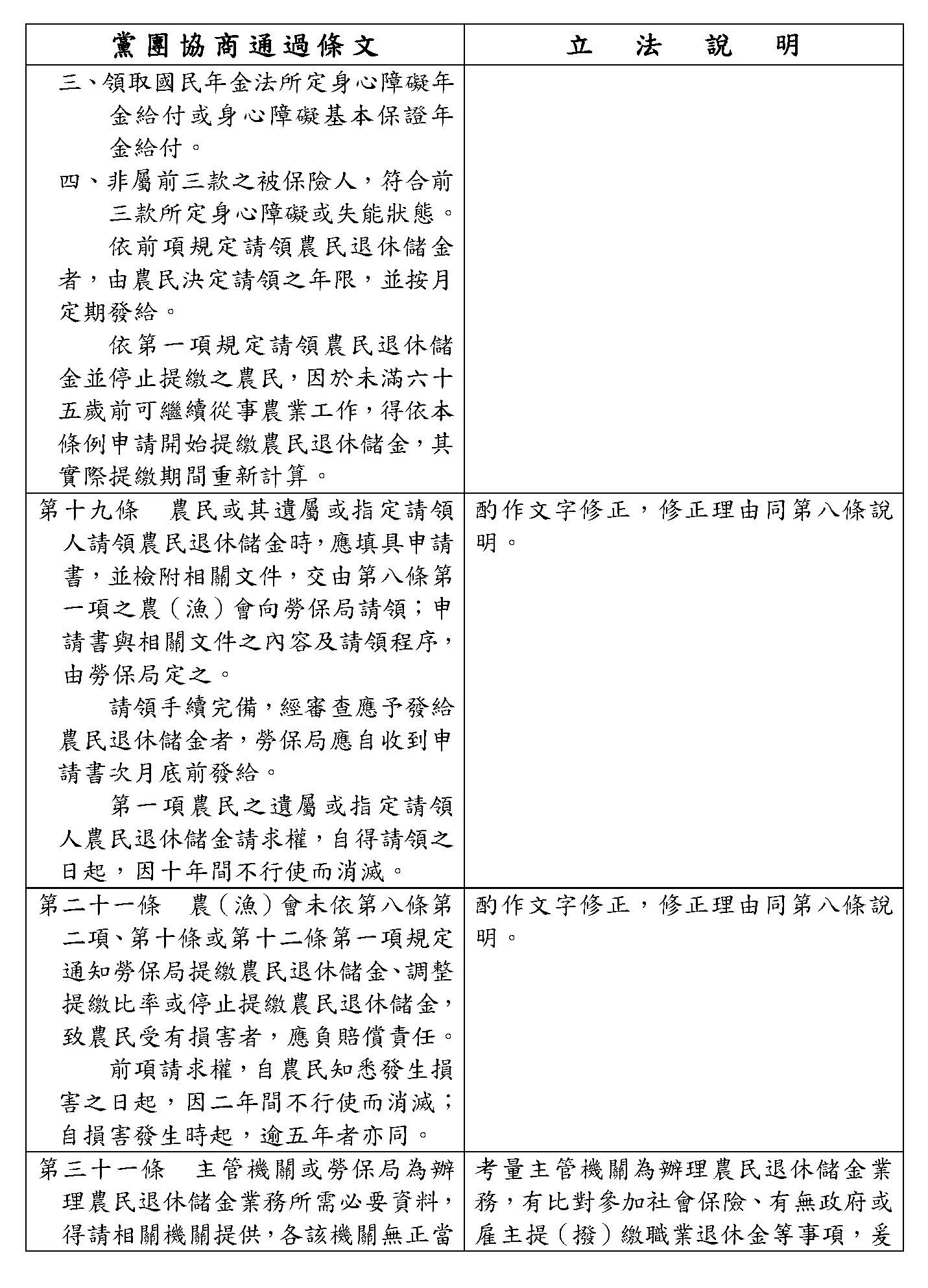
請宣讀第十九條。

第十九條  農民或其遺屬或指定請領人請領農民退休儲金時,應填具申請書,並檢附相關文件,交由第八條第一項之農(漁)會向勞保局請領;申請書與相關文件之內容及請領程序,由勞保局定之。

請領手續完備,經審查應予發給農民退休儲金者,勞保局應自收到申請書次月底前發給。

第一項農民之遺屬或指定請領人農民退休儲金請求權,自得請領之日起,因十年間不行使而消滅。

主席:照協商條文通過。

請宣讀第二十一條。

第二十一條  農(漁)會未依第八條第二項、第十條或第十二條第一項規定通知勞保局提繳農民退休儲金、調整提繳比率或停止提繳農民退休儲金,致農民受有損害者,應負賠償責任。

前項請求權,自農民知悉發生損害之日起,因二年間不行使而消滅;自損害發生時起,逾五年者亦同。

主席:照協商條文通過。

請宣讀第三十一條。

第三十一條  主管機關或勞保局為辦理農民退休儲金業務所需必要資料,得請相關機關提供,各該機關無正當理由不得拒絕。

主管機關或勞保局依前項規定取得之個人資料,其處理、利用應依個人資料保護法之規定為之。

主席:照協商條文通過。

告院會,全案經過二讀,現在有三個黨團分別提議繼續進行三讀,請問院會有無異議?(無)?無異議,請宣讀經過二讀之條文。

農民退休儲金條例增訂第九條之一條文;並修正第二條至第三條之一、第七條、第八條、第十條、第十二條、第十三條、第十六條、第十九條、第二十一條及第三十一條條文(三讀)

與經過二讀內容同,略─

主席:報告院會,三讀條文已經宣讀完畢,請問院會,有無文字修正?(無)沒有文字修正。

現在作以下決議:農民退休儲金條例增訂第九條之一條文;並將第二條至第三條之一、第七條、第八條、第十條、第十二條、第十三條、第十六條、第十九條、第二十一條及第三十一條條文修正通過。

我們現在繼續處理審查會保留之附帶決議,請議事人員宣讀附帶決議之內容。

附帶決議:

針對農民退休儲金第七條修正,有鑑於農業部所提版本為調整農民與主管機關共同提繳金額比例,農民與主管機關按月共同提繳之總金額,依每月最低工資乘以提繳比率之二倍計算。農民負擔總金額40%,主管機關負擔總金額60%。然考量目前提繳農退人數高達94%,選擇提繳最高上限10%,以及目前投入農退制度之農民及青農長期無法突破30%門檻,請農業部於修法通過後,農退覆蓋率以一年成長7%,三年為21%為目標,若兩年無法成長10%,則檢討農退儲金制度並改以提高相對提撥為12為方向。

主席:報告院會,依照協商結論,我們照案通過。

現在我們要進行本案完成立法程序後之委員登記發言,並截止發言登記。

首先,我們請林倩綺委員發言,許宇甄委員請準備。

林委員倩綺:919分)院長、府院同仁、媒體朋友、全國民眾,大家早安。今天立法院完成農民退休儲金條例修正案的三讀,是農民退休保障制度將真正發揮功能的關鍵一步。農民退休儲金制度的立意良善,是希望協助農民在高齡後能夠有一份穩定、尊嚴的基本退休保障,然而制度上路至今,參與率始終偏低,原因不在農民不需要退休保障,而是在於制度設計沒有真正貼近農民的現實經濟狀況。

依據農業部的統計,符合資格的農民超過22萬人,但是實際加保的參與人數僅有9萬人,覆蓋率不到一半,最主要的關鍵就在於農民與政府等額提繳的設計對收入不高也不穩定、風險也極高的農民而言,實際上負擔過重,制度誘因不足。

農民的收入受到天候災害、市場波動影響,缺乏穩定性,要求農民與政府一比一的提繳等同把制度風險過度轉嫁到個人身上,結果就是制度設計難以普及。因此修法重新分配責任,調整為農民負擔四成,政府負擔六成,這是合理的分擔,重新讓這個制度真正有誘因,有參與率才能永續運作。四比六的比例設計讓農民的提繳金額更貼近實際收入能力,也讓政府在制度當中承擔起應有的公共責任,這樣的調整才能讓農民願意進入制度,留下來累積,讓退休儲金真正成為農民老後的安全網。照顧農民不能只停留在災後補助或短期支持,重要的是替廣大農民建立一套預期可走得長久的退休保障制度。

農民退休保障制度的設計從來不是一次到位,而是必須從實務經驗與社會條件來調整,本次修法不是終點,而是讓農民退休保障制度終於站上起跑線。

主席:謝謝林倩綺委員的發言。

接下來請許宇甄委員發言,鄭天財委員請準備。

許委員宇甄:921分)院長、各位同仁,以及全國辛勤的農民,大家好。農民退休儲金條例第二條及第七條的修正草案今日順利完成三讀,這不只是法條的修正,更是國家對看天吃飯的辛苦農民給予最實質的承諾與感謝。

農民退休儲金制度上路以來,參加提繳的農民覆蓋率僅四成一,這揭示了一個令人心疼的現實,並非農民不願意為老後做準備,而是在原物料高漲、氣候變遷讓收入起伏不定的處境下,過去政府一半、農民一半的門檻,對許多基層農民而言,確實是一份沉重的壓力。這次修正案最核心的精神就是落實權益不減、負擔減輕,我們打破過去僵化的對等提繳比例,將政府與農民的負擔比例調整為六四比,這看似只是10%的變動,背後卻代表在退休儲金總額不縮水的前提下,政府願意多扛一份責任,讓農民每個月的手頭更寬裕一些,心裡更安定一些,更提升年輕農民參與的誘因。同時本次也通過附帶決議,表明修法不是終點,若六四比例上路後,覆蓋率仍未上升,我們將持續檢討,以更貼近農民生活的設計,將照顧做到位,承諾落實到底。

糧食安全就是國家安全,農業更是臺灣的根本,若農民老無所依,農村只會持續凋零。這次修法再次證明政府多負擔一些,就能為臺灣的農業未來多添一份保險。本席要求農業部在法案通過後,儘速完成相關作業,並加強宣導,讓良法美意真正走入農村,讓每一位為這片土地揮汗耕耘的農民都能擁有更有尊嚴、更安心的退休生活。

主席:謝謝許宇甄委員的發言。

接下來請鄭天財委員發言,劉建國委員請準備。

鄭天財Sra Kacaw委員:924分)院長、各位委員。今天我們修正農民退休儲金條例,在109年的時候,本席也有提案,當時跟行政院版一起通過了農民退休儲金條例。現行條文是以10%作為政府與農民共同提繳,經過五年多的實施之後,這個覆蓋率確實是偏低,所以這一次再度修正,讓我們的農民能夠有更好的退休儲金,改為農民提繳百分之四十,政府應該要提繳百分之六十,這樣的農民退休儲金條例今天能夠三讀通過,要特別謝謝我們所有經濟委員會的委員以及所有委員的共同支持。

另外,我一直在爭取,一直到現在還沒有辦法被行政院接受、被農業部接受的,就是我們原住民的平均餘命因為少於我們全國國人的平均餘命,本席一再的呼籲,能夠比照國民年金法、比照公教退休的年齡,原住民的農民也應該可以降低為55歲開始支領農民退休儲金,但是很遺憾的,無論是在委員會或是朝野協商的時候,行政部門、農業部並沒有接受,我會繼續努力,也希望我們的行政部門、我們所有的委員能夠支持,以上,謝謝。

主席:謝謝鄭天財委員發言。

接下來請登記最後一位劉建國委員發言。

劉委員建國:926分)謝謝院長,委員同仁,大家早。農民儲金簡單講就是讓農民可以減輕負擔,政府多負擔一些,讓農民少付出10%,讓我們的政府多繳10%,讓農民願意加入農民退休儲金的政策可以正式落實,保障農民退休以後更大的保障跟相關的權益。在這個過程裡面很感謝朝野很多委員大家共同的共識,才能夠在今天正式完成三讀。

我們要回想到2020年的時候,我跟前農委會的主委陳吉仲還有蠻多的委員共同研擬推動農民退休儲金條例,並在當年度的522日成功三讀通過,保障農民退休生活。然而制度上路至今,整個覆蓋率仍然未過半,顯然在執行上有一定的問題,宣導上也是一樣有問題,所以為了強化政策的覆蓋率,保障農民退休生活,我們快速的提出農民退休儲金條例修正草案,並進行排案審查,在經濟委員會討論之後,凝聚共識,確定修正提繳比例,農民負擔40%、政府提繳60%,減輕農民負擔,政府多支持一點,真正落實照顧農民,也讓農民的退休生活有保障。

不僅農民儲金要升級2.0,老農津貼也必須要升級2.0,因此,農退、老農雙箭齊發,在經濟委員會排審農退,我也在衛環排審老農津貼,就是要透過全面的修法,給予老農有尊嚴且完整的退休生活保障。最後,感謝農業部陳駿季部長的努力,以及很多的委員共同支持,讓農民退休儲金2.0今天可以順利三讀通過,也期盼老農津貼也儘速凝聚共識,緊追在後,謝謝大家,感謝各位。

主席:謝謝劉建國委員的發言。

報告院會,登記發言委員均已發言完畢。

現在進行討論事項第五案。

五、本院司法及法制、交通兩委員會報告審查委員李昆澤等18人擬具「交通部公路局組織法第七條條文修正草案」案。(本案經提本院第11屆第4會期第7次會議報告決定:交司法及法制、交通兩委員會審查。茲接報告,爰於本次會議提出討論。)

主席:請宣讀審查報告。

立法院司法及法制、交通委員會函

受文者:議事處

發文日期:中華民國1141231

發文字號:台立司字第1144301835

速別:最速件

密等及解密條件或保密期限:

附件:如說明二

主旨:院會交付審查委員李昆澤等18人擬具「交通部公路局組織法第七條條文修正草案」案,業經審查完竣,復請查照,提報院會公決。

說明:

一、復貴處1141112日台立議字第1140703528號函。

二、檢附審查報告(含條文對照表)1份。

正本:議事處

副本:司法及法制委員會、交通委員會

審查委員李昆澤等18人擬具「交通部公路局組織法第七條條文修正草案」案審查報告

壹、本院司法及法制、交通委員會於1141224日(星期三)召開第11屆第4會期第1次聯席會議審查上開草案,由莊召集委員瑞雄擔任主席,除邀請提案委員說明提案要旨外,交通部及相關機關亦應邀指派代表列席說明及答復委員詢問。

貳、委員提案說明

委員李昆澤等18人提案要旨 (參閱議案關係文書)

本院委員李昆澤、王義川等18人,鑑於依據現行交通部公路局組織法規定,資位制人員於中華民國113619日後需留任原敘定資位同序列或較低序列之職務至離職時為止,不得升遷,除影響相關人員權益外,單位用人彈性也深受影響,不利組織人力運用。爰擬具「交通部公路局組織法第七條條文修正草案」案,明定該等資位制人員得調任公路局及所屬機關(構)其他職務。

參、交通部政務次長陳彥伯報告如次:

()前言

主席、各位委員、各位女士、各位先生:

今天應邀列席貴聯席會,就李委員昆澤等19位及李委員昆澤等18位,擬具「交通部航港局組織法第六條條文修正草案」、「交通部高速公路局組織法第七條條文修正草案」及「交通部公路局組織法第七條條文修正草案」提案,提出本部處理建議供貴聯席會參考,謹報告說明如後,敬請指教。

()委員提案修正重點及本部建議處理意見

一、李委員昆澤等19位委員擬具「交通部航港局組織法第六條條文修正草案」、「交通部高速公路局組織法第七條條文修正草案」、李委員昆澤等18位委員擬具「交通部公路局組織法第七條條文修正草案」

李委員提案係鑑於三局現行組織法均限制交通資位制人員自期限屆滿後翌日(航港局為118915日;公路局、高速公路局為113619日)起,需「留任原敘定資位同序列或較低序列之職務至離職時為止」,不得升遷,除影響人員權益外,各局用人彈性也深受影響,不利組織人力運用。

為避免未來人力銜接出現斷層,李委員提案修正交通部航港局組織法第6條、交通部高速公路局組織法第7條及交通部公路局組織法第7條,刪除相關限制升遷之規定,明定資位制人員繼續適用原法令規定者得調任該局及所屬機關(構)其他職務。另航港局現行條文就交通事業港務人員升資考試訂有「本法施行後五年內以辦理三次為限」之規定,為明確法律適用,爰修正為自117915日以後不再辦理。

二、本部建議處理意見

本部航港局組織法第6條現行條文,前於107年及112年組織改制時,為與本部公路局、高速公路局、鐵道局派用人員之相關規範一致,限制交通資位制人員自期限屆滿後翌日(公路局、高速公路局為113619日;航港局為118915日)起,留任原敘定資位同序列或較低序列之職務至離職時為止。

嗣派用人員留任規定(公務人員任用法第36條之1)業於11481日經總統公布修正,放寬派用人員得於派用人員派用條例(以下簡稱派用條例)廢止滿9年之日任職隸屬之中央三級與所屬機關間,適用原派用條例及其施行細則繼續派用,派用人員調任及陞遷均予以鬆綁。

茲考量資位制人員係應國家考試及格後分發至交通事業機構,與派用人員主要依學歷及工作經歷任用之方式不同,惟卻設有調任限制,實際影響資位制人員之職涯發展與陞遷權益。本部適用交通資位制人員包含公路局416人、高速公路局57人及航港局108人,共計581人(截至1141130日止);航港局為資位制、關務人員並存,關務人員現有8人。是以,為兼顧本部所屬現職交通資位制、關務制人員與前開派用人員權益衡平,以及為強化人才輪調及培育,委員提案之三局組織法修正草案盼能儘速完成立法程序,以持續提升施政效能及為民服務品質。

()結語

感謝李委員昆澤等19位委員之提案,併謹提供本部建議處理意見,尚請各位委員參考。謝謝!

肆、銓敘部書面報告:

主席、各位委員、女士、先生:

今天大院第11屆第4會期司法及法制、交通委員會召開第1次聯席會議審查委員李昆澤等19人擬具「交通部航港局組織法第六條條文修正草案」、委員李昆澤等19人擬具「交通部高速公路局組織法第七條條文修正草案」、委員李昆澤等18人擬具「交通部公路局組織法第七條條文修正草案」等3案,謹就本部意見說明如下:

一、依前揭提案案由,係因考量交通部高速公路局、公路局暨所屬機關及交通部航港局之資位制人員與交通部航港局現職關務人員分別於113619日、118915日後,需留任原敘(審)定資位(官等)同序列或較低序列之職務至離職時為止,不得升遷,除影響相關人員權益外,單位用人彈性也深受影響,不利組織人力運用,爰提案修正。

二、查交通部航港局所屬人員目前為任用、資位及關務三類人員並存,交通部高速公路局、公路局所屬人員目前均為任用、派用、資位三類人員並存。以機關同時併行任(派)用、資位制度,恐造成各類人員權益不衡平,致生管理問題之疑慮。本案如基於保障相關人員權益,彈性運用組織人力等考量,擬繼續維持三類人員並存之制度,本部尊重大院決議。

以上報告,敬請各位委員參考指教,謝謝!

伍、行政院人事行政總處書面報告:

主席、各位委員女士、先生:

今天大院第11屆第4會期司法及法制、交通委員會第1次聯席會議,審查委員李昆澤等人擬具「交通部航港局組織法第六條條文修正草案」、「交通部高速公路局組織法第七條條文修正草案」、「交通部公路局組織法第七條條文修正草案」等3案,本總處奉邀列席,至感榮幸,謹就本總處意見簡要說明如下,敬請指教。

一、派用人員調任、陞遷之規定業已放寬:查公務人員任用法第36條之1業已放寬派用人員於派用人員派用條例廢止後,得適用該條例及其施行細則繼續派用或陞遷,俾免派用人員人數較多之機關陞遷阻滯,影響工作士氣,並利機關首長合理運用與調配人力。

二、比照派用人員,鬆綁資位制人員與關務人員調任、陞遷之規定,有助提陞人員士氣,俾利國家重大政策推動:考量交通部航港局、高速公路局、公路局之組織法規現行亦有限制交通資位制人員,以及航港局關務人員調任及陞遷之規定,為比照前揭任用法修法精神,維持資位制人員、關務人員與派用人員間之權益對等,並兼顧渠等人員職涯發展與歷練需求,爰鬆綁該3機關組織法規相關限制,放寬資位、關務2類人員得於轉任期間屆滿後,繼續調任各該機關暨所屬機關其他職務,以衡平是類經國家考試進用之人員權益,暢通渠等調任及陞遷管道,以留任政府重要關鍵人才,俾推動國家重大政策,本總處尊重交通部意見及委員會審查結果。

三、以上報告,敬請各位委員指教,謝謝!

陸、與會委員於聽取報告並詢答完畢後,省略大體討論,逕行逐條審查,並將全案審查完竣。審查結果如下:第七條,照案通過。(立法說明內「升遷」均修正為「陞遷」。)

柒、爰經決議:

一、審查完竣,擬具審查報告,提請院會公決。

二、本案不須交由黨團協商。

三、院會討論時,由莊召集委員瑞雄出席說明。

捌、檢附條文對照表1份。

主席:現在請莊瑞雄召集委員說明。

沒有補充說明。

報告院會,本案已經經過審查會決議,不須再交由黨團協商,請問院會有無異議?(無)沒有異議,本案逕依審查會意見進行處理。

現在進行逐條討論。

交通部公路局組織法第七條條文修正草案(二讀)

主席:請宣讀第七條。

第 七 條  本法施行前原交通部公路總局及所屬機關(構)隨同業務移撥之適用原法令規定人員,依下列各款規定辦理:

一、以交通事業人員任用條例審定有案之佐級以上現職人員,於中華民國一百十三年六月十八日前,得準用交通事業人員與交通行政人員相互轉任資格及年資提敘辦法(以下簡稱二類人員轉任辦法)辦理轉任或繼續適用原法令規定。自期限屆滿翌日起,繼續適用原法令者得調任本局及所屬機關(構)其他職務。

二、以交通事業人員任用條例審定有案之現職士級人員,得依原適用法令規定或取得高一資位之資格調任本局及所屬機關(構)其他職務。

本法施行前之交通事業公路人員升資考試,自中華民國一百十二年二月十二日以後不再辦理。

第一項適用原法令規定人員,得參加交通事業公路人員升資考試;改調本局及所屬機關(構)其他職務時,於中華民國一百十三年六月十八日前,準用二類人員轉任辦法規定辦理。

第一項人員經依公務人員任用法規辦理轉任後,不得再選擇適用原法令規定。

本法施行前原交通部公路總局及所屬機關(構)審定有案之現職人員已參加勞工保險者,得以轉(留)任時審定之原官等(資位)原職務選擇繼續參加勞工保險,調任其他職務或升任高一官等(資位),應依規定參加公教人員保險。

主席:照審查會條文通過。

報告院會,全案經過二讀,現在有民進黨黨團提議繼續進行三讀,請問院會,有無異議?(無)沒有異議。請宣讀經過二讀之條文。

交通部公路局組織法修正第七條條文(三讀)

與經過二讀內容同,略─

主席:報告院會,三讀條文已經宣讀完畢,請問院會,有無文字修正?(無)沒有文字修正。

現在作以下決議:交通部公路局組織法第七條條文修正通過。

報告院會,我們要進行立法程序完成之後的發言,並截止發言登記。

請登記第一號鍾佳濱委員發言。

鍾委員佳濱:934分)主席、在場委員先進。今天三讀通過的各項法案都別具意義,這些攸關民生的議題,能夠在立法院朝野共推之下順利完成三讀,殊為可貴,這正是立法院的功能,我應該苦民所苦,誠如院長過去常掛在嘴邊的,將重要的民生議題儘速通過。舉例來講,剛才通過的農民退休儲金條例2.0,誠如剛剛劉建國召委所說,這對於整個臺灣,不只是對農民重要,大家看到的可能是農民跟政府的分攤比例從原來的55變成46,政府付的是農民的1.5倍,這樣子是更加照顧農民,但是在這裡我還是要提出一點,不只農民受惠,連勞工也受惠,怎麼說?臺灣的經濟型態,農村經濟很多常業農本身其實是兼業農,他過去曾經在職業工會加保,當有工作的時候就去做,沒有工作就在家裡種田,這些實質上的從業人員、從農人員過去沒有辦法參與農退儲金,因此我們也希望在農退儲金調整之後,未來能夠讓這些實際從農的人員可以加入農退儲金的行列。畢竟過去他們參加職業工會投保,他們的勞保、勞退是沒有雇主加以分攤的。我們都知道臺灣的勞退必須由雇主幫你提撥百分之六,但是這些自營作業者本身並沒有雇主加以分攤,今天他們因為實際務農而可以得到政府讓他們加入農民退休儲金,因此他們未來也可以跟農民一樣,享有自己提儲而且政府幫他負擔六成,未來對這些勞工跟農民是一大福音,我們加以肯定,希望行政院再接再厲,造福農民、造福勞工。

主席:謝謝鍾佳濱委員的發言。

報告院會,現在進入討論事項第六案。

六、本院司法及法制、交通兩委員會報告審查委員李昆澤等19人擬具「交通部高速公路局組織法第七條條文修正草案」案。(本案經提本院第11屆第4會期第7次會議報告決定:交司法及法制、交通兩委員會審查。茲接報告,爰於本次會議提出討論。)

主席:請宣讀審查報告。

立法院司法及法制、交通委員會函

受文者:議事處

發文日期:中華民國1141231

發文字號:台立司字第1144301834

速別:最速件

密等及解密條件或保密期限:

附件:如說明二

主旨:院會交付審查委員李昆澤等19人擬具「交通部高速公路局組織法第七條條文修正草案」案,業經審查完竣,復請查照,提報院會公決。

說明:

一、復貴處1141112日台立議字第1140703527號函。

二、檢附審查報告(含條文對照表)1份。

正本:議事處

副本:司法及法制委員會、交通委員會

審查委員李昆澤等19人擬具「交通部高速公路局組織法第七條條文修正草案」案審查報告

壹、本院司法及法制、交通委員會於1141224日(星期三)召開第11屆第4會期第1次聯席會議審查上開草案,由莊召集委員瑞雄擔任主席,除邀請提案委員說明提案要旨外,交通部及相關機關亦應邀指派代表列席說明及答復委員詢問。

貳、委員提案說明

委員李昆澤等19人提案要旨(參閱議案關係文書)

本院委員李昆澤、王義川等19人,鑑於依據現行交通部高速公路局組織法規定,資位制人員於中華民國113619日後需留任原敘定資位同序列或較低序列之職務至離職時為止,不得升遷,除影響相關人員權益外,單位用人彈性也深受影響,不利組織人力運用。爰擬具「交通部高速公路局組織法第七條條文修正草案」案,明定該等資位制人員得調任高速公路局及所屬機關(構)其他職務。

參、交通部政務次長陳彥伯報告如次:

()前言

主席、各位委員、各位女士、各位先生:

今天應邀列席貴聯席會,就李委員昆澤等19位及李委員昆澤等18位,擬具「交通部航港局組織法第六條條文修正草案」、「交通部高速公路局組織法第七條條文修正草案」及「交通部公路局組織法第七條條文修正草案」提案,提出本部處理建議供貴聯席會參考,謹報告說明如後,敬請指教。

()委員提案修正重點及本部建議處理意見

一、李委員昆澤等19位委員擬具「交通部航港局組織法第六條條文修正草案」、「交通部高速公路局組織法第七條條文修正草案」、李委員昆澤等18位委員擬具「交通部公路局組織法第七條條文修正草案」

李委員提案係鑑於三局現行組織法均限制交通資位制人員自期限屆滿後翌日(航港局為118915日;公路局、高速公路局為113619日)起,需「留任原敘定資位同序列或較低序列之職務至離職時為止」,不得升遷,除影響人員權益外,各局用人彈性也深受影響,不利組織人力運用。

為避免未來人力銜接出現斷層,李委員提案修正交通部航港局組織法第6條、交通部高速公路局組織法第7條及交通部公路局組織法第7條,刪除相關限制升遷之規定,明定資位制人員繼續適用原法令規定者得調任該局及所屬機關(構)其他職務。另航港局現行條文就交通事業港務人員升資考試訂有「本法施行後五年內以辦理三次為限」之規定,為明確法律適用,爰修正為自117915日以後不再辦理。

二、本部建議處理意見

本部航港局組織法第6條現行條文,前於107年及112年組織改制時,為與本部公路局、高速公路局、鐵道局派用人員之相關規範一致,限制交通資位制人員自期限屆滿後翌日(公路局、高速公路局為113619日;航港局為118915日)起,留任原敘定資位同序列或較低序列之職務至離職時為止。

嗣派用人員留任規定(公務人員任用法第36條之1)業於11481日經總統公布修正,放寬派用人員得於派用人員派用條例(以下簡稱派用條例)廢止滿9年之日任職隸屬之中央三級與所屬機關間,適用原派用條例及其施行細則繼續派用,派用人員調任及陞遷均予以鬆綁。

茲考量資位制人員係應國家考試及格後分發至交通事業機構,與派用人員主要依學歷及工作經歷任用之方式不同,惟卻設有調任限制,實際影響資位制人員之職涯發展與陞遷權益。本部適用交通資位制人員包含公路局416人、高速公路局57人及航港局108人,共計581人(截至1141130日止);航港局為資位制、關務人員並存,關務人員現有8人。是以,為兼顧本部所屬現職交通資位制、關務制人員與前開派用人員權益衡平,以及為強化人才輪調及培育,委員提案之三局組織法修正草案盼能儘速完成立法程序,以持續提升施政效能及為民服務品質。

()結語

感謝李委員昆澤等19位委員之提案,併謹提供本部建議處理意見,尚請各位委員參考。謝謝!

肆、銓敘部書面報告:

主席、各位委員、女士、先生:

今天大院第11屆第4會期司法及法制、交通委員會召開第1次聯席會議審查委員李昆澤等19人擬具「交通部航港局組織法第六條條文修正草案」、委員李昆澤等19人擬具「交通部高速公路局組織法第七條條文修正草案」、委員李昆澤等18人擬具「交通部公路局組織法第七條條文修正草案」等3案,謹就本部意見說明如下:

一、依前揭提案案由,係因考量交通部高速公路局、公路局暨所屬機關及交通部航港局之資位制人員與交通部航港局現職關務人員分別於113619日、118915日後,需留任原敘(審)定資位(官等)同序列或較低序列之職務至離職時為止,不得升遷,除影響相關人員權益外,單位用人彈性也深受影響,不利組織人力運用,爰提案修正。

二、查交通部航港局所屬人員目前為任用、資位及關務三類人員並存,交通部高速公路局、公路局所屬人員目前均為任用、派用、資位三類人員並存。以機關同時併行任(派)用、資位制度,恐造成各類人員權益不衡平,致生管理問題之疑慮。本案如基於保障相關人員權益,彈性運用組織人力等考量,擬繼續維持三類人員並存之制度,本部尊重大院決議。

以上報告,敬請各位委員參考指教,謝謝!

伍、行政院人事行政總處書面報告:

主席、各位委員女士、先生:

今天大院第11屆第4會期司法及法制、交通委員會第1次聯席會議,審查委員李昆澤等人擬具「交通部航港局組織法第六條條文修正草案」、「交通部高速公路局組織法第七條條文修正草案」、「交通部公路局組織法第七條條文修正草案」等3案,本總處奉邀列席,至感榮幸,謹就本總處意見簡要說明如下,敬請指教。

一、派用人員調任、陞遷之規定業已放寬:查公務人員任用法第36條之1業已放寬派用人員於派用人員派用條例廢止後,得適用該條例及其施行細則繼續派用或陞遷,俾免派用人員人數較多之機關陞遷阻滯,影響工作士氣,並利機關首長合理運用與調配人力。

二、比照派用人員,鬆綁資位制人員與關務人員調任、陞遷之規定,有助提陞人員士氣,俾利國家重大政策推動:考量交通部航港局、高速公路局、公路局之組織法規現行亦有限制交通資位制人員,以及航港局關務人員調任及陞遷之規定,為比照前揭任用法修法精神,維持資位制人員、關務人員與派用人員間之權益對等,並兼顧渠等人員職涯發展與歷練需求,爰鬆綁該3機關組織法規相關限制,放寬資位、關務2類人員得於轉任期間屆滿後,繼續調任各該機關暨所屬機關其他職務,以衡平是類經國家考試進用之人員權益,暢通渠等調任及陞遷管道,以留任政府重要關鍵人才,俾推動國家重大政策,本總處尊重交通部意見及委員會審查結果。

三、以上報告,敬請各位委員指教,謝謝!

陸、與會委員於聽取報告並詢答完畢後,省略大體討論,逕行逐條審查,並將全案審查完竣。審查結果如下:第七條,照案通過。(立法說明內「升遷」均修正為「遷」、第二點及第三點內「公路局」均修正為「高速公路局」及第四點內「原法令」修正為「原法令規定」、「所屬機關()」修正為「所屬機關」。)

柒、爰經決議:

一、審查完竣,擬具審查報告,提請院會公決。

二、本案不須交由黨團協商。

三、院會討論時,由莊召集委員瑞雄出席說明。

捌、檢附條文對照表1份。

主席:現在請召集委員莊瑞雄委員補充說明。

沒有補充說明。

報告院會,本案已經經過審查會決議,不須再交由黨團協商,請問院會,有無異議?(無)沒有異議,本案逕依審查會意見進行處理。

現在進行逐條討論。

交通部高速公路局組織法第七條條文修正草案(二讀)

主席:請宣讀第七條。

第 七 條  本法施行前原交通部臺灣區國道高速公路局及所屬機關現職人員、原交通部臺灣區國道新建工程局及所屬機關隨同業務移撥本局及所屬機關人員,依下列各款規定辦理

一、以交通事業人員任用條例審定有案之佐級以上現職人員,於中華民國一百十三年六月十八日前,得準用交通事業人員與交通行政人員相互轉任資格及年資提敘辦法(以下簡稱二類人員轉任辦法)辦理轉任或繼續適用原法令規定。自期限屆滿翌日起,繼續適用原法令規定者得調任本局及所屬機關其他職務。

二、以交通事業人員任用條例審定有案之現職士級人員,得依原適用法令規定或依取得高一資位之資格調任本局及所屬機關其他職務。

三、派用人員派用條例(以下簡稱派用條例)廢止後,原依派用條例銓敘審定未具所敘官等職等任用資格者,仍依公務人員任用法第三十六條之一第一項第一款第二目規定辦理。

本法施行前之交通事業公路人員升資考試,自中華民國一百十二年二月十二日以後不再辦理。

第一項第一款及第二款適用原法令規定人員,得參加交通事業公路人員升資考試;改調本局及所屬機關其他職務時,於中華民國一百十三年六月十八日前,準用二類人員轉任辦法規定辦理。

第一項人員經依公務人員任用法規辦理轉任後,不得再選擇適用原法令規定。

本法施行前以交通事業人員任用條例審定有案之現職士級人員已參加勞工保險者,得以留任時審定之原資位原職務選擇繼續參加勞工保險;調任其他職務或升任高一資位時,應依規定參加公教人員保險。

主席:照審查會條文通過。

報告院會,全案經過二讀,現有民進黨黨團提議繼續進行三讀,請問院會,有無異議?(無)沒有異議。請宣讀經過二讀之條文。

交通部高速公路局組織法修正第七條條文(三讀)

與經過二讀內容同,略─

主席:報告院會,三讀條文已經宣讀完畢,請問院會,有無文字修正?(無)無文字修正。

現在作以下決議:交通部高速公路局組織法第七條條文修正通過。

報告院會,進行討論事項第七案。

七、本院司法及法制、交通兩委員會報告審查委員李昆澤等19人擬具「交通部航港局組織法第六條條文修正草案」案。(本案經提本院第11屆第4會期第7次會議報告決定:交司法及法制、交通兩委員會審查。茲接報告,爰於本次會議提出討論。)

主席:請宣讀審查報告。

立法院司法及法制、交通委員會函

受文者:議事處

發文日期:中華民國1141231

發文字號:台立司字第1144301833

速別:最速件

密等及解密條件或保密期限:

附件:如說明二

主旨:院會交付審查委員李昆澤等19人擬具「交通部航港局組織法第六條條文修正草案」案,業經審查完竣,復請查照,提報院會公決。

說明:

一、復貴處1141112日台立議字第1140703526號函。

二、檢附審查報告(含條文對照表)1份。

正本:議事處

副本:司法及法制委員會、交通委員會

審查委員李昆澤等19人擬具「交通部航港局組織法第六條條文修正草案」案審查報告

壹、本院司法及法制、交通委員會於1141224日(星期三)召開第11屆第4會期第1次聯席會議審查上開草案,由莊召集委員瑞雄擔任主席,除邀請提案委員說明提案要旨外,交通部及相關機關亦應邀指派代表列席說明及答復委員詢問。

貳、委員提案說明

委員李昆澤等19人提案要旨(參閱議案關係文書)

本院委員李昆澤、王義川等19人,鑑於依據現行交通部航港局組織法規定,資位制人員於中華民國118915日後需留任原敘定資位同序列或較低序列之職務至離職時為止,不得升遷,除影響相關人員權益外,單位用人彈性也深受影響,不利組織人力運用。爰擬具「交通部航港局組織法第六條條文修正草案」案,明定該等資位制人員得調任航港局其他職務

參、交通部政務次長陳彥伯報告如次:

()前言

主席、各位委員、各位女士、各位先生:

今天應邀列席貴聯席會,就李委員昆澤等19位及李委員昆澤等18位,擬具「交通部航港局組織法第六條條文修正草案」、「交通部高速公路局組織法第七條條文修正草案」及「交通部公路局組織法第七條條文修正草案」提案,提出本部處理建議供貴聯席會參考,謹報告說明如後,敬請指教。

()委員提案修正重點及本部建議處理意見

一、李委員昆澤等19位委員擬具「交通部航港局組織法第六條條文修正草案」、「交通部高速公路局組織法第七條條文修正草案」、李委員昆澤等18位委員擬具「交通部公路局組織法第七條條文修正草案」

李委員提案係鑑於三局現行組織法均限制交通資位制人員自期限屆滿後翌日(航港局為118915日;公路局、高速公路局為113619日)起,需「留任原敘定資位同序列或較低序列之職務至離職時為止」,不得升遷,除影響人員權益外,各局用人彈性也深受影響,不利組織人力運用。

為避免未來人力銜接出現斷層,李委員提案修正交通部航港局組織法第6條,刪除相關限制升遷之規定,明定資位制人員繼續適用原法令規定者得調任該局及所屬機關(構)其他職務。另航港局現行條文就交通事業港務人員升資考試訂有「本法施行後五年內以辦理三次為限」之規定,為明確法律適用,爰修正為自117915日以後不再辦理。

二、本部建議處理意見

本部航港局組織法第6條、高速公路局及公路局組織法第7條現行條文,前於107年及112年組織改制時,為與本部公路局、高速公路局、鐵道局派用人員之相關規範一致,限制交通資位制人員自期限屆滿後翌日(公路局、高速公路局為113619日;航港局為118915日)起,留任原敘定資位同序列或較低序列之職務至離職時為止。

嗣派用人員留任規定(公務人員任用法第36條之1)業於11481日經總統公布修正,放寬派用人員得於派用人員派用條例(以下簡稱派用條例)廢止滿9年之日任職隸屬之中央三級與所屬機關間,適用原派用條例及其施行細則繼續派用,派用人員調任及陞遷均予以鬆綁。

茲考量資位制人員係應國家考試及格後分發至交通事業機構,與派用人員主要依學歷及工作經歷任用之方式不同,惟卻設有調任限制,實際影響資位制人員之職涯發展與陞遷權益。本部適用交通資位制人員包含公路局416人、高速公路局57人及航港局108人,共計581人(截至1141130日止);航港局為資位制、關務人員並存,關務人員現有8人。是以,為兼顧本部所屬現職交通資位制、關務制人員與前開派用人員權益衡平,以及為強化人才輪調及培育,委員提案之三局組織法修正草案盼能儘速完成立法程序,以持續提升施政效能及為民服務品質。

()結語

感謝李委員昆澤等19位委員之提案,併謹提供本部建議處理意見,尚請各位委員參考。謝謝!

肆、考選部書面報告:

主席、各位委員、各位女士、先生:

今天奉邀列席貴委員會,就審查一、委員李昆澤等19人分別擬具「交通部航港局組織法第六條條文修正草案」案、二、「交通部高速公路局組織法第七條條文修正草案」案、三、委員李昆澤等18人擬具「交通部公路局組織法第七條條文修正草案」等共3案。本部謹就大院委員李昆澤等19人擬具「交通部航港局組織法第六條條文修正草案」案,提出說明如下:

一、依交通事業人員升資考試規則第九條規定,本考試由交通事業機構依業務需要申請辦理。歷年來交通事業港務人員升資考試均配合交通部業務需求,每二年舉行一次。最近一次辦理考試之年度為114年。

二、現行交通部航港局組織法第六條第二項,本法修正施行前之交通事業港務人員升資考試,於本法施行後五年內以辦理三次為限(該組織法於112915日施行)。為明確法律適用,修正為自117915日以後不再辦理。本部尊重主管機關意見與大院審議權責。

以上報告,敬請指教,謝謝!

伍、銓敘部書面報告:

主席、各位委員、女士、先生:

今天大院第11屆第4會期司法及法制、交通委員會召開第1次聯席會議審查委員李昆澤等19人擬具「交通部航港局組織法第六條條文修正草案」、委員李昆澤等19人擬具「交通部高速公路局組織法第七條條文修正草案」、委員李昆澤等18人擬具「交通部公路局組織法第七條條文修正草案」等3案,謹就本部意見說明如下:

一、依前揭提案案由,係因考量交通部高速公路局、公路局暨所屬機關及交通部航港局之資位制人員與交通部航港局現職關務人員分別於113619日、118915日後,需留任原敘(審)定資位(官等)同序列或較低序列之職務至離職時為止,不得升遷,除影響相關人員權益外,單位用人彈性也深受影響,不利組織人力運用,爰提案修正。

二、查交通部航港局所屬人員目前為任用、資位及關務三類人員並存,交通部高速公路局、公路局所屬人員目前均為任用、派用、資位三類人員並存。以機關同時併行任(派)用、資位制度,恐造成各類人員權益不衡平,致生管理問題之疑慮。本案如基於保障相關人員權益,彈性運用組織人力等考量,擬繼續維持三類人員並存之制度,本部尊重大院決議。

以上報告,敬請各位委員參考指教,謝謝!

陸、財政部書面報告:

主席、各位委員先進,大家好:

今日貴委員會召開聯席會議審查大院李委員昆澤等19人擬具「交通部航港局組織法第六條條文修正草案」等3案,謹就涉本部業務部分,簡要說明如下:

李委員昆澤等19人擬具「交通部航港局組織法第六條條文修正草案」,該條第6項併同修正放寬原移撥至交通部航港局依關務人員人事條例審定有案之現職關務人員,得調任該局其他職務,涉本部關務人事業務,依據提案說明係為利機關彈性用人,爰尊重提案委員意見

以上說明,敬請指教,謝謝!

柒、行政院人事行政總處書面報告:

主席、各位委員女士、先生:

今天大院第11屆第4會期司法及法制、交通委員會第1次聯席會議,審查委員李昆澤等人擬具「交通部航港局組織法第六條條文修正草案」、「交通部高速公路局組織法第七條條文修正草案」、「交通部公路局組織法第七條條文修正草案」等3案,本總處奉邀列席,至感榮幸,謹就本總處意見簡要說明如下,敬請指教。

一、派用人員調任、陞遷之規定業已放寬:查公務人員任用法第36條之1業已放寬派用人員於派用人員派用條例廢止後,得適用該條例及其施行細則繼續派用或陞遷,俾免派用人員人數較多之機關陞遷阻滯,影響工作士氣,並利機關首長合理運用與調配人力。

二、比照派用人員,鬆綁資位制人員與關務人員調任、陞遷之規定,有助提陞人員士氣,俾利國家重大政策推動:考量交通部航港局、高速公路局、公路局之組織法規現行亦有限制交通資位制人員,以及航港局關務人員調任及陞遷之規定,為比照前揭任用法修法精神,維持資位制人員、關務人員與派用人員間之權益對等,並兼顧渠等人員職涯發展與歷練需求,爰鬆綁該3機關組織法規相關限制,放寬資位、關務2類人員得於轉任期間屆滿後,繼續調任各該機關暨所屬機關其他職務,以衡平是類經國家考試進用之人員權益,暢通渠等調任及陞遷管道,以留任政府重要關鍵人才,俾推動國家重大政策,本總處尊重交通部意見及委員會審查結果。

三、以上報告,敬請各位委員指教,謝謝!

捌、與會委員於聽取報告並詢答完畢後,省略大體討論,逕行逐條審查,並將全案審查完竣。審查結果如下:第六條,照案通過。(立法說明內「升遷」均修正為「陞遷」。)

玖、爰經決議:

一、審查完竣,擬具審查報告,提請院會公決。

二、本案不須交由黨團協商。

三、院會討論時,由莊召集委員瑞雄出席說明。

拾、檢附條文對照表1份。

主席:現在請召集委員莊瑞雄委員補充說明。

沒有補充說明。

報告院會,本案經審查會決議,不須再交由黨團協商,請問院會,有無異議?(無)無異議,本案逕依審查會意見進行處理。

現在進行逐條討論。

交通部航港局組織法第六條條文修正草案(二讀)

主席:請宣讀第六條。

第 六 條  本法施行前原交通部航港局隨同業務移撥人員,依下列各款規定辦理:

一、以交通事業人員任用條例審定有案之佐級以上現職人員,於中華民國一百十八年九月十四日前,得準用交通事業人員與交通行政人員相互轉任資格及年資提敘辦法(以下簡稱二類人員轉任辦法)辦理轉任或繼續適用原法令規定。自期限屆滿翌日起,繼續適用原法令規定者得調任本局其他職務。

二、以交通事業人員任用條例審定有案之現職士級人員,得依原適用法令規定或取得高一資位之資格調任本局其他職務。

本法修正施行前之交通事業港務人員升資考試,自中華民國一百十七年九月十五日以後不再辦理。

第一項適用原法令規定人員,得參加交通事業港務人員升資考試;改調本局其他職務時,於中華民國一百十八年九月十四日前,準用二類人員轉任辦法規定辦理。

第一項人員經依公務人員任用法規辦理轉任後,不得再選擇適用原法令規定。

本法施行前審定有案之現職人員已參加勞工保險者,得以轉(留)任時審定之原官等(資位)原職務選擇繼續參加勞工保險;調任其他職務或升任高一官等(資位)時,應依規定參加公教人員保險。

本法施行前,原交通部航港局依關務人員人事條例審定有案之現職關務人員,於中華民國一百十八年九月十四日前,得依原經審定有案之官等、職等、官稱、官階、俸級,換敘公務人員相當官職等俸級,至其退休、撫卹事項,除依公務人員退休資遣撫卹法辦理外,另得於擇一支領之原則下,依原適用規定加發退休金及撫卹金。自期限屆滿翌日起,繼續適用原法令規定者得調任本局其他職務。

主席:照審查會條文通過。

報告院會,全案經過二讀,現有民進黨黨團提議繼續進行三讀,請問院會,有無異議?(無)無異議。請宣讀經過二讀之條文。

交通部航港局組織法修正第六條條文(三讀)

與經過二讀內容同,略─

主席:報告院會,三讀條文已經宣讀完畢,請問院會,有無文字修正?(無)無文字修正。

現在作以下決議:交通部航港局組織法第六條條文修正通過。

報告院會,討論事項已經處理完畢,依照黨團共識,本次會議不處理臨時提案。

報告院會,本次會議進行到此為止,謝謝范雲委員、林月琴委員、游顥委員、林倩綺委員、許宇甄委員、林楚茵委員陪同我們一起審查法案,現在散會。

散會948分)