立法院第11屆第4會期社會福利及衛生環境委員會第20次全體委員會議紀錄

時  間 中華民國115119日(星期一)92分至144

地  點 本院群賢樓801會議室

主  席 劉委員建國

議  程 報告事項

宣讀上次會議議事錄。

討論事項

一、審查

()行政院函請審議「藥事法部分條文修正草案」案。

()委員羅廷瑋等20人擬具「藥事法第五十五條條文修正草案」案。

()委員羅廷瑋等17人擬具「藥事法第二十七條之二、第四十八條之二及第九十六條之一條文修正草案」案。

()委員徐欣瑩等20人擬具「藥事法第八十條及第九十四條條文修正草案」案。

()委員劉建國等16人擬具「藥事法部分條文修正草案」案。

()委員王正旭等20人擬具「藥事法部分條文修正草案」案。

()委員林月琴等18人擬具「藥事法部分條文修正草案」案。

()委員郭昱晴等16人擬具「藥事法部分條文修正草案」案。

()委員王鴻薇等18人擬具「藥事法部分條文修正草案」案。

()委員邱鎮軍等20人擬具「藥事法部分條文修正草案」案。

(十一)委員林倩綺等18人擬具「藥事法部分條文修正草案」案。

(十二)委員陳菁徽等16人擬具「藥事法部分條文修正草案」案。

二、審查

()行政院函請審議「藥害救濟法第三條及第二十八條條文修正草案」案。

()委員羅廷瑋等16人擬具「藥害救濟法第三條條文修正草案」案。

()委員劉建國等16人擬具「藥害救濟法第三條及第二十八條條文修正草案」案。

()委員王正旭等19人擬具「藥害救濟法第三條及第二十八條條文修正草案」案。

()委員林月琴等18人擬具「藥害救濟法第三條條文修正草案」案。

()委員郭昱晴等16人擬具「藥害救濟法第三條及第二十八條條文修正草案」案。

()委員王鴻薇等18人擬具「藥害救濟法第三條及第二十八條條文修正草案」案。

()委員邱鎮軍等19人擬具「藥害救濟法第三條及第二十八條條文修正草案」案。

()委員林倩綺等18人擬具「藥害救濟法第三條及第二十八條條文修正草案」案。

()委員翁曉玲等17人擬具「藥害救濟法第三條條文修正草案」案。

第一(十一)及二()案,如未經各黨團簽署不復議同意書,則不予審查;第一(十二)及二()案,如未經院會交付本會審查或未經各黨團簽署不復議同意書,則不予審查】

【綜合詢答】

答詢官員 衛生福利部政務次長林靜儀

衛生福利部食品藥物管理署署長姜至剛

衛生福利部中央健康保險署醫審及藥材組組長黃育文

經濟部產業發展署副署長陳國軒

劉主任秘書厚連:報告委員會,出席委員人數已足法定人數,請主席宣布開會。

主席:現在開會。

請議事人員宣讀上次會議議事錄。

立法院第11屆第4會期社會福利及衛生環境委員會第19次全體委員會議議事錄

時  間:11517日(星期三)94分至1726

地  點:群賢樓801會議室

出席委員:王育敏  陳昭姿  蘇清泉  林月琴  王正旭  劉建國  廖偉翔  陳 瑩  黃秀芳  陳菁徽  盧縣一  楊 曜  邱鎮軍  涂權吉  林淑芬  

   (委員出席15人)

列席委員:賴士葆  羅明才  賴惠員  鄭正鈐  王義川  楊瓊瓔  張雅琳  謝龍介  林楚茵  邱志偉  林倩綺  顏寬恒  徐欣瑩  范 雲  賴惠員  蘇巧慧  洪孟楷  

   (委員列席17人)

列席官員:

衛生福利部

政務次長

呂建德


社會及家庭署

署長

周道君


法規會

參事

陳信誠


統計處

處長

李秋嬿


護理及健康照護司

副司長

陳青梅


心理健康司

副司長

鄭淑心


保護服務司

專門委員

張靜倫


醫事司

專門委員

郭威中


長期照顧司

簡任技正

白姍綺


中央健康保險署醫務管理組(上午)

組長

黃珮珊


(下午)

副組長

賴彥壯


國民健康署企劃組

簡任技正

劉巧菁


司法院少年及家事廳

法官

郭躍民


行政訴訟及懲戒廳

法官

何效鋼


銓敘部

專門委員

蕭麗蓉


考選部綜合規劃司

專門委員

姚婉麗


行政院主計總處公務預算處

專門委員

陳淑萍


行政院人事行政總處綜合規劃處

專門委員

許孟智


組編人力處

專門委員

曾永芳


培訓考用處

科長

古欣巧


內政部警政署國際組

副組長

林志駿


警政署刑事警察局

科長

王嘉華


國土管理署住宅發展組

專門委員

連偉耀


國土管理署建築管理組

科長

陳雅芳


交通部公共運輸及監理司

副司長

廖謹志


數位發展部數位政府司

高級分析師

王宗彥


勞動部勞動力發展署

副署長

施淑惠


勞動力發展署身心障礙者及特定對象就業組

副組長

王雅芬


勞動條件及就業平等司

司長

黃琦雅


統計處

專門委員

鄭雅慧


職業安全衛生署

簡任技正

葉沛杰


經濟部經濟法制司

專門委員

林雨歆


綜合規劃司

專門委員

劉玉蘭


產業技術司

科長

陳俊瑋


產業發展署

科長

林育諄


標準檢驗局

簡任技正

鄭乃元


教育部學生事務及特殊教育司

專門委員

許文溱


文化部綜合規劃司

專門委員

廖倪妮


法務部

參事

汪南均


金融監督管理委員會銀行局

專門委員

張曉萍


證券期貨局

專門委員

羅嘉宜


保險局

副組長

許文君


國家通訊傳播委員會

專門委員

李文秀


運動部設施規劃司

副司長

潘婉馨


適應運動司

副司長

蔡忠益


原住民族委員會社會福利處

副處長

洪 玲

主  席:劉召集委員建國

主任秘書:劉厚連

專門委員:游亦安

紀  錄:簡任秘書 林桂美 簡任編審 江建逸 科  長 賴映潔 薦任科員 黃俊傑 

報 告 事 項

宣讀上次會議議事錄。

決定:確定。

討 論 事 項

一、審查行政院函請審議「身心障礙者權益保障法部分條文修正草案」案。

二、繼續審查

()委員范雲等17人擬具「身心障礙者權益保障法部分條文修正草案」案。

()委員郭昱晴等19人擬具「身心障礙者權益保障法第十六條條文修正草案」案。

()委員何欣純等17人擬具「身心障礙者權益保障法部分條文修正草案」案。

()委員陳冠廷等16人擬具「身心障礙者權益保障法第三十八條條文修正草案」案。

()委員陳冠廷等20人擬具「身心障礙者權益保障法第二條、第五十三條及第九十九條條文修正草案」案。

()委員徐富癸等18人擬具「身心障礙者權益保障法第十條條文修正草案」案。

()委員羅廷瑋等16人擬具「身心障礙者權益保障法部分條文修正草案」案。

()委員黃捷等17人擬具「身心障礙者權益保障法第七十一條條文修正草案」案。

()委員王鴻薇等20人擬具「身心障礙者權益保障法增訂第四十條之一條文草案」案。

()委員柯志恩等18人擬具「身心障礙者權益保障法增訂第四十條之一條文草案」案。

(十一)委員柯志恩等17人擬具「身心障礙者權益保障法第六十條之一條文修正草案」案。

(十二)委員馬文君等19人擬具「身心障礙者權益保障法第三十條之一、第五十條及第五十二條條文修正草案」案。

(十三)委員廖偉翔等21人擬具「身心障礙者權益保障法增訂第五十條之一條文草案」案。

(十四)委員廖偉翔等19人擬具「身心障礙者權益保障法部分條文修正草案」案。

(十五)委員林楚茵等20人擬具「身心障礙者權益保障法第十條條文修正草案」案。

(十六)委員陳菁徽等16人擬具「身心障礙者權益保障法部分條文修正草案」案。

(十七)委員洪孟楷等18人擬具「身心障礙者權益保障法增訂第四十條之一條文草案」案。

(十八)委員羅美玲等16人擬具「身心障礙者權益保障法部分條文修正草案」案。

(十九)委員陳俊宇等18人擬具「身心障礙者權益保障法第七十一條條文修正草案」案。

(二十)委員林楚茵等17人擬具「身心障礙者權益保障法第七十一條條文修正草案」案。

(二十一)委員劉建國等17人擬具「身心障礙者權益保障法第七十一條條文修正草案」案。

(二十二)委員邱若華等17人擬具「身心障礙者權益保障法第七十一條條文修正草案」案。

(二十三)委員劉建國等17人擬具「身心障礙者權益保障法部分條文修正草案」案。

(二十四)委員林月琴等18人擬具「身心障礙者權益保障法部分條文修正草案」案。

(二十五)委員伍麗華Saidhai Tahovecahe18人擬具「身心障礙者權益保障法部分條文修正草案」案。

(二十六)委員王育敏等17人擬具「身心障礙者權益保障法部分條文修正草案」案。

(二十七)台灣民眾黨黨團擬具「身心障礙者權益保障法部分條文修正草案」案。

三、審查

()委員范雲等19人擬具「身心障礙者權益保障法部分條文修正草案」案。

()委員盧縣一等16人擬具「身心障礙者權益保障法部分條文修正草案」案。

()委員萬美玲等17人擬具「身心障礙者權益保障法部分條文修正草案」案。

()委員林倩綺等19人擬具「身心障礙者權益保障法增訂第四十條之一條文草案」案。

()委員蔡易餘等16人擬具「身心障礙者權益保障法部分條文修正草案」案。

()委員李坤城等19人擬具「身心障礙者權益保障法部分條文修正草案」案。

(本日會議經委員范雲、林倩綺及林月琴說明提案旨趣。1141210日第11屆第4會期本會第15次全體委員會議委員盧縣一等3人提出部分條文修正動議。本日會議有委員林月琴、王正旭、劉建國(伍麗華Saidhai Tahovecahe)等4人提出第五條條文修正動議;委員林月琴、王正旭、劉建國(伍麗華Saidhai Tahovecahe)等4人提出第六條條文修正動議;委員林月琴、王正旭、劉建國(伍麗華Saidhai Tahovecahe)等4人提出第七條條文修正動議;委員林月琴等3人提出第二條條文修正動議;委員林月琴等3人提出第十條條文修正動議;委員林月琴等3人提出第十一條條文修正動議;委員林月琴等3人提出第十六條條文修正動議;委員林月琴等3人提出第四十八條之一條文修正動議;委員林月琴等3人提出第五十條條文修正動議;委員林月琴等3人提出第五十二條條文修正動議;委員劉建國等3人提出部分條文修正動議;委員王正旭、劉建國、黃秀芳(張雅琳)等4人提出第二條、第十六條及第五十二條之一條文修正動議;委員林月琴、黃秀芳、陳瑩(范雲、賴惠員)等5人提出第十條之一及第十六條條文修正動議。以上共14案。)

決議:

一、本日會議審查結果如下:

()照行政院提案通過:第六條條文。

()第一條,修正通過如下:

「第一條 為維護身心障礙者於身心障礙者權利公約所示之各項權益,保障其平等參與社會、政治、經濟、文化等之機會,促進其自立及發展,特制定本法。」

()不予增訂:台灣民眾黨黨團提案第二條之一。

()保留條文:

1.行政院提案第二條、第七條及第十條及其對應條文。

2.台灣民眾黨黨團提案第三條、委員林月琴等18人提案第三條、及委員范雲等19人提案第三條。

3.台灣民眾黨黨團提案第四條、委員林月琴等18人提案第四條及委員范雲等19人提案第四條。

4.台灣民眾黨黨團提案第五條及委員范雲等19人提案第五條。

二、行政院函請審議「身心障礙者權益保障法部分條文修正草案」等34案,尚未審查完竣,另擇期繼續審查。

散會

主席:本日會議議程:第一、審查「藥事法部分條文修正草案」等12案。第二、審查「藥害救濟法第三條及第二十八條條文修正草案」等10案。以上議程採綜合詢答。

先確認上次議事錄,請問各位委員,上次會議議事錄有沒有錯誤或遺漏之處?(無)沒有,議事錄確認。

先請陳昭姿委員程序發言。

陳委員昭姿:謝謝主席今天排審藥事法這個重要的法案,首先我要肯定跟感謝食藥署這段時間持續密集地跟各界溝通的努力,包括4天前,115號在食藥署剛召開的會議,當天也有很多藥界公協會與會,提出不少具體跟務實的建議,這一點我們都看在眼裡,也給予肯定,不過我必須提醒大家,藥品供應的韌性,並不只是藥商能不能進口製造或調度藥品的問題,還包含醫療院所的採購、用藥政策,高度受到健保給付制度的影響。本案雖然是藥事法的修正,但其中多項涉及藥品短缺、供應調度、限制措施與替代用藥的規定,事實上已經連動到健保給付的規則,還有醫療體系的運作,但是這是食藥署沒有辦法控制的範圍,在這樣的情況下,如果健保署或醫事司未能同步參與討論,委員會其實很難全面評估。

本次修法對醫院端健保制度以及病人實際用藥可近性的影響,這些部分都很難評估,所以基於審查的完整性跟程序的正當性,我想請主席在本案審查時,應該要請健保署還有醫事司參與討論,就藥品供應的調度,還有健保給付制度之間的關聯,向委員會做完整的說明。謝謝主席

主席:謝謝陳昭姿委員的程序發言。

先請提案委員說明提案要旨,每位委員2分鐘,先請第1位羅廷瑋委員做提案說明。你共有3個提案嘛?

羅委員廷瑋:對,等一下一起說明。

主席:請,可以讓你說到完。

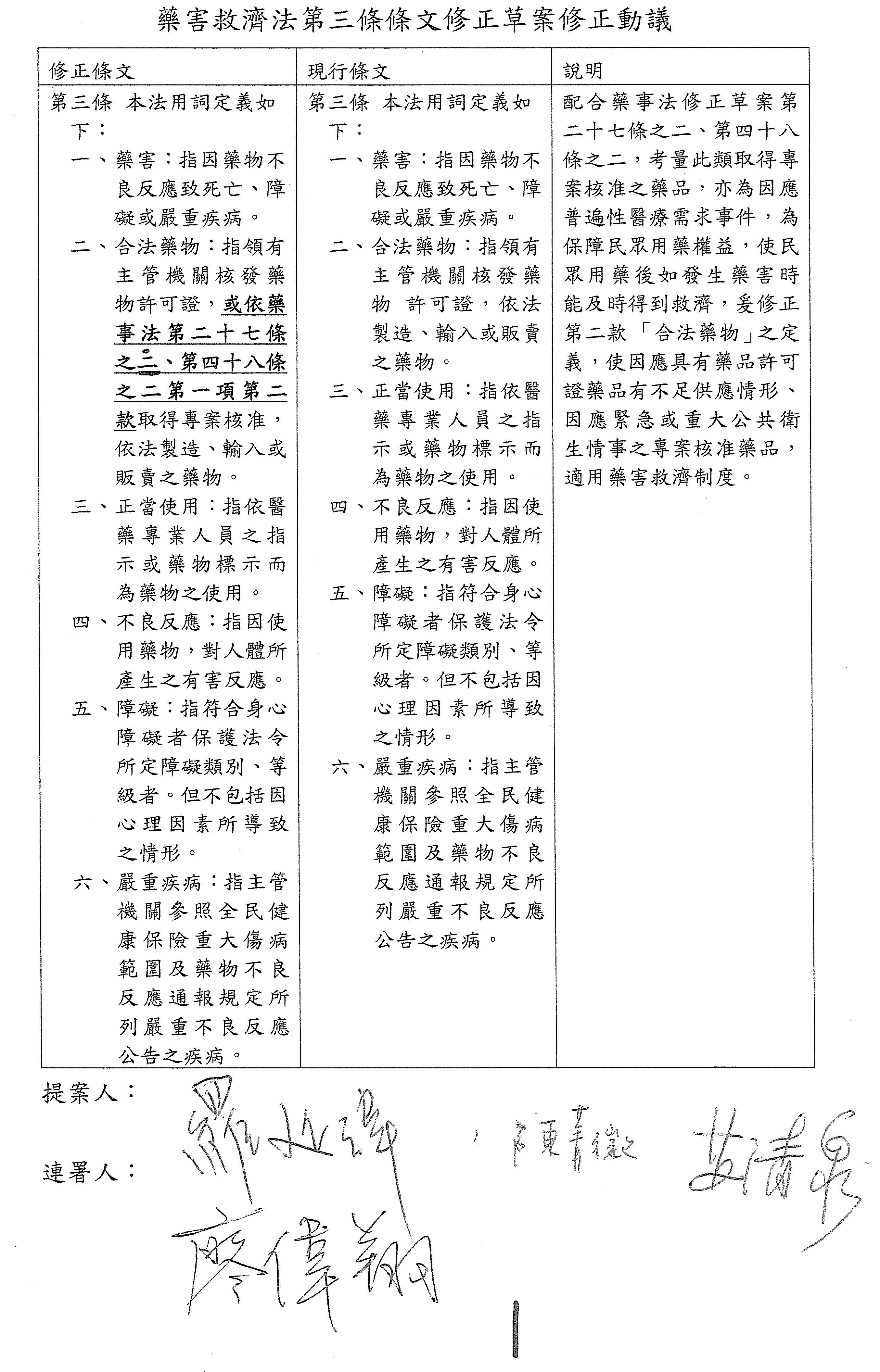
羅委員廷瑋:謝謝主席。藥害救濟法第三條條文修正,鑑於為周延藥害救濟範圍,保障民眾用藥權益,並配合藥事法的修正,使民眾用藥後如發生藥害時能及時得到救濟,爰修正第二款「合法藥物」之定義,使因應具有藥品許可證藥品有不足供應情形、因應緊急或重大公共衛生情事之專案核准藥品,適用藥害救濟制度,爰此我們特擬具第三條條文修正草案,以強化整個藥害救濟制度的周延性,完善民眾用藥後的保障,維護公共衛生安全,這個是藥害救濟法第三條條文修正。

另外我提出藥事法第五十五條條文修正草案,依據衛生福利部113911日衛授食字第1130023750號函,「藥物樣品贈品管理辦法第十七條核准專案製造或輸入之藥物樣品,不得出售。有關是否涉及出售行為,原則視其費用是否超出藥品相關製造及供應成本費用而定」,為使藥品樣品不得出售相關規定明確化,藥事法第五十五條修法依據的是來自衛福部正式公文,爰此對於母法即清楚揭示藥物樣品不得出售之判斷的基準,以強化規範的明確性,避免實務的爭議。

另外,我也提出藥事法第二十七條之二、第四十八條之二以及第九十六條之一條文修正草案。鑑於國內藥品若有無法繼續製造、輸入或不足供應之情形時,如未能於短期間取得適量藥品,恐使國人之生命、身體、健康遭遇傷害,考量國內公共衛生需求及參酌實務之作業,參考政府採購法第一百零五條規定,增訂為因應重大公共衛生情事之需要,得申請專案核准製造或輸入,不受藥事法第三十九條規定的限制。另為加強監控必要藥品之供應情形,新增必要藥品之許可證,持有藥商應定期申報該類的藥品之製造、輸入及供應情形,所以在這一次擬具藥事法第二十七條之二、第四十八條之二以及第九十六條之一條文修正草案,確保國內藥品穩定的供應,維護民眾用藥安全跟公共衛生。以上是我的提案說明,謝謝。

主席:謝謝羅委員的提案說明。

接下來請王正旭委員來做提案說明,你有提兩個案,再請你一併說明,謝謝。

王委員正旭:謝謝主席。主席、各位同仁、各位與會的官員,大家早。我先進行相關的提案說明,我跟多位委員及行政機關都有提出了藥事法跟藥害救濟法部分條文的修正草案,最核心的目標,基本上就是為了要建立一套更有韌性的藥品供應穩定監測機制,並且同時能夠確保民眾在特殊用藥的情形之下,有好的救濟權益。

首先,在藥事法的強化監控方面,自COVID-19疫情以來,全球藥品的供應鏈不穩,藥荒的問題時有所聞,為了讓主管機關能夠及早因應,所以本次的修正裡面包括:一、要主動的申報,要求持有必要藥品許可證的藥商應定期申報製造、輸入、供應、規劃及庫存情形,不再只有等到短缺的時候才通報,而是要從源頭就開始預警。二、彈性專案核准,當藥品供應不足或發生重大影響公共衛生情事,例如有特定傳染性的疾病要預防的時候,主管機關可以專案核准製造或輸入,並得視需求來限制供應對象、數量或範圍,以確保醫療資源配置的公平性。三、罰則的配套,針對申報不實或者是未依限通報者,增訂相應的行政罰則,以落實藥商之社會責任。

其次,有關藥害救濟法的同步配套,為了要確保民眾用藥的權利,我們必須補足救濟制度的漏洞,現行的法規只有領有許可證的藥物才適用救濟,但未來要因應缺藥或者是緊急公共衛生情事得專案核准藥品,其性質同樣是為了滿足普遍性的醫療需求,因此,我們修正了合法藥物的定義,將這些專案核准的藥品納入保障範圍,讓民眾即使在緊急狀況下使用這些藥物,若不幸發生藥害,也能夠及時獲得救濟,不因行政流程的簡化而讓權利縮水。

藥品供應是國安問題,而用藥安全與救濟原則是人權問題,透過這兩項法律的銜接、修正,我們希望能夠建構一個藥品進得來、供應看得到、藥害有保障的完善體制,以上說明,請各位委員同仁支持,謝謝大家,也謝謝主席。

主席:謝謝。我也做個提案說明和補充。

這邊的提案是,本次提出藥事法及藥害救濟法的修法目的,就是要強化國內藥物供應鏈的韌性,有鑑於過去疫情期間發生過國內各項藥品供應不穩,甚至出現斷藥危機,對於病患的權益造成莫大的影響,所以透過本次的修法希望能夠強化藥品的預警與應變兩大機制。

第一、監測機制,針對必要藥品要求藥商定期申報製造與庫存,不能等到缺藥才發現。第二、彈性授權,當發生供應不足或緊急供應事件時,授權中央可以專案核准製造與輸入,不受一般查驗登記的限制,確保藥品不斷貨。同時也希望透過修正藥害救濟法,進行配套保障,明確定義因應缺藥或緊急供應需求而專案核准藥品,必須納入藥害救濟的適用範圍,不能因為是緊急專案就讓民眾承擔風險。期盼透過此次修法,保障民眾用藥權利及安全,避免缺藥危機再次發生,以上說明也敬請各位委員支持,謝謝。

現在請衛福部林次長靜儀併案說明。

林次長靜儀:主席、各位委員女士、先生,大家好。今天大院第11屆第4會期社會福利及衛生環境委員會召開全體委員會議,審查:行政院及大院各委員函請審議「藥事法部分條文修正草案」及「藥害救濟法第三條及第二十八條條文修正草案」提出專案報告,本人承邀列席報告,深感榮幸。敬請各位委員不吝惠予指教:

壹、行政院提案版本說明

一、背景說明

近年來,藥品供應因新興傳染病威脅、地緣政治風險及全球供應鏈中斷等因素而面臨嚴峻考驗,提升藥品供應韌性已成為各國政府關注焦點,更升級為確保國家安全的重要一環。為此,本部盤點國內現有法規缺口,包含:()未要求藥商定期申報藥品之供應情形、()對於非屬必要藥品之一般藥品許可證若遇短缺情事,專案核准之法源不明、()目前專案核准藥品不適用藥害救濟制度等。故為求即時掌握國內必要藥品供應情形,進一步強化因應藥品穩定供應之相關措施,以及參酌公衛情事與實務作業情形,並完備藥害救濟制度,擬具「藥事法部分條文」及「藥害救濟法第三條及第二十八條條文修正草案」。

二、修法重點

()掌握必要藥品供應情形:持有必要藥品許可證之藥商應定期申報藥品之製造、輸入及供應情形。(藥事法修正條文第27條之2

()強化穩定藥品供應之措施:中央主管機關於知悉具有藥品許可證之藥品有供應不足之虞時,得專案核准該藥品或其替代藥品之製造或輸入,並且得採限制措施,限制藥品供應之範圍、期間、數量、對象或方式等,以期於必要時適度調控藥品供應,增進藥品供應之衡平性。(藥事法修正條文第27條之3

()完善我國專案核准藥品規範:增訂為因應重大影響公共衛生情事之需要,亦得申請專案核准特定藥品之製造或輸入。(藥事法修正條文第48條之2

()配合上述藥事法修正條文第27條之2及第27條之3,增訂違反之罰則。(修正條文第96條之1

()完備藥害救濟制度:增訂因應具有藥品許可證藥品有供應不足之虞、因應緊急或重大影響公共衛生情事得專案核准製造或輸入藥品,將其納入適用藥害救濟制度,以保障民眾用藥權益。(藥害救濟法修正條文第3條)

貳、委員提案版本之綜合回應說明

一、有關委員羅廷瑋等17人擬具「藥事法第二十七條之二、第四十八條之二及第九十六條之一條文修正草案」、委員劉建國等16人擬具「藥事法部分條文修正草案」、委員王正旭等20人擬具「藥事法部分條文修正草案」、委員林月琴等18人擬具「藥事法部分條文修正草案」、委員郭昱晴等16人擬具「藥事法部分條文修正草案」、委員王鴻薇等18人擬具「藥事法部分條文修正草案」、委員邱鎮軍等20人擬具「藥事法部分條文修正草案」、委員林倩綺等18人擬具「藥事法部分條文修正草案」、委員陳菁徽等16人擬具「藥事法部分條文修正草案」、委員羅廷瑋等16人擬具「藥害救濟法第三條條文修正草案」、委員劉建國等16人擬具「藥害救濟法第三條及第二十八條條文修正草案」、委員王正旭等19人擬具「藥害救濟法第三條及第二十八條條文修正草案」、委員林月琴等18人擬具「藥害救濟法第三條條文修正草案」、委員郭昱晴等16人擬具「藥害救濟法第三條及第二十八條條文修正草案」、委員王鴻薇等18人擬具「藥害救濟法第三條及第二十八條條文修正草案」、委員邱鎮軍等19人擬具「藥害救濟法第三條及第二十八條條文修正草案」、委員林倩綺等18人擬具「藥害救濟法第三條及第二十八條條文修正草案」、委員翁曉玲等17人擬具「藥害救濟法第三條條文修正草案」,說明如下:

鑒於全球政經情勢驟變,原料藥供給不穩,且藥品需求上揚,致國內外藥品供應時有緊張情事,為利中央衛生主管機關更即時掌握必要藥品之供應,以及早提出相關因應措施,穩定藥品之供應。同時為周延藥害救濟範圍,保障民眾用藥權益,使民眾用藥後如發生藥害時能及時得到救濟,針對取得專案核准製造、輸入之藥品納入適用藥害救濟制度,委員擬具「藥事法部分條文修正草案」及「藥害救濟法第三條及第二十八條條文修正草案」。綜觀各委員所提修正草案版本,與行政院版本方向一致,本部敬表尊重。

二、有關委員羅廷瑋等20人擬具「藥事法第五十五條條文修正草案」,說明如下:

考量藥物樣品(如個人自用藥物樣品專案進口)仍應以不得出售為原則,且本次已修正藥事法第二十七條之二及第二十七條之三條文,明定非屬必要藥品而有供應不足之虞時,得專案核准之法源依據,補足現行條文不足之處,已涵蓋委員提案意旨,爰建議維持現行條文,暫不予修正。

三、有關委員徐欣瑩等20人擬具「藥事法第八十條及第九十四條條文修正草案」,說明如下

委員考量藥品包裝、標籤、仿單變更不涉及藥品品質問題,且變更前之產品業經衛生主管機關核准,不構成回收市售品之必要,加之額外的回收作業程序恐造成資源浪費及藥品短缺風險,反不利民眾用藥權益,提案刪除藥品包裝、標籤、仿單經核准變更登記後須回收之規定,本部敬表尊重。

四、有關委員羅廷瑋等16人擬具「藥害救濟法第三條條文修正草案」及委員翁曉玲等17人擬具「藥害救濟法第三條條文修正草案」,說明如下:

委員提案將依藥事法第四十八條之二第一項第一款(即為預防、診治危及生命或嚴重失能之疾病,且國內尚無適當藥品或合適替代療法)專案核准之藥品亦納入適用藥害救濟制度。惟此款係醫院為特定個案病人醫療需求,經專業醫療評估用藥之效益及風險,向病人說明,經病人同意後,選擇使用國內尚無許可證之藥品治療,考量其係個別病人為自身醫療需求而決定為一定利益風險之承擔,且此類藥品使用者,多為危及生命或嚴重失能疾病之病人,用藥期間如發生嚴重不良反應,不易釐清為藥品或本身疾病病程所致;另若納入適用藥害救濟範疇,其風險將由繳納藥害徵收金之所有藥商共同承擔,其合適性仍須再審慎研議評估,爰建議參採行政院版本。

參、結語

感謝各位委員提出各版本及修法意見,本次「藥事法」及「藥害救濟法」修法,對於強化中央衛生主管機關穩定國內藥品供應之相關措施,至關重要,有助於保障民眾用藥權益與健康。本部承大院各委員之指教及監督,在此敬致謝忱,並祈各位委員繼續予以支持,謝謝主席。

主席:謝謝。有關本次會議各項書面資料均列入紀錄,刊登公報。

衛生福利部書面資料:

審查行政院函請審議「藥事法部分條文修正草案」及「藥害救濟法第三條及第二十八條條文修正草案」等22案(書面報告)

主席、各位委員女士、先生:

今天 大院第11屆第4會期社會福利及衛生環境委員會召開全體委員會議,審查:行政院函請審議「藥事法部分條文修正草案」及「藥害救濟法第三條及第二十八條條文修正草案」、委員羅廷瑋等20人擬具「藥事法第五十五條條文修正草案」、委員羅廷瑋等17人擬具「藥事法第二十七條之二、第四十八條之二及第九十六條之一條文修正草案」、委員徐欣瑩等20人擬具「藥事法第八十條及第九十四條條文修正草案」、委員劉建國等16人擬具「藥事法部分條文修正草案」、委員王正旭等20人擬具「藥事法部分條文修正草案」、委員林月琴等18人擬具「藥事法部分條文修正草案」、委員郭昱晴等16人擬具「藥事法部分條文修正草案」、委員王鴻薇等18人擬具「藥事法部分條文修正草案」、委員邱鎮軍等20人擬具「藥事法部分條文修正草案」、委員林倩綺等18人擬具「藥事法部分條文修正草案」、委員陳菁徽等16人擬具「藥事法部分條文修正草案」、委員羅廷瑋等16人擬具「藥害救濟法第三條條文修正草案」、委員劉建國等16人擬具「藥害救濟法第三條及第二十八條條文修正草案」、委員王正旭等19人擬具「藥害救濟法第三條及第二十八條條文修正草案」、委員林月琴等18人擬具「藥害救濟法第三條條文修正草案」、委員郭昱晴等16人擬具「藥害救濟法第三條及第二十八條條文修正草案」、委員王鴻薇等18人擬具「藥害救濟法第三條及第二十八條條文修正草案」、委員邱鎮軍等19人擬具「藥害救濟法第三條及第二十八條條文修正草案」、委員林倩綺等18人擬具「藥害救濟法第三條及第二十八條條文修正草案」、委員翁曉玲等17人擬具「藥害救濟法第三條條文修正草案」等22案,本部承邀列席報告,深感榮幸。茲就「藥事法部分條文修正草案」及「藥害救濟法第三條及第二十八條條文修正草案」提出專案報告。敬請各位委員不吝惠予指教:

壹、行政院提案版本說明

一、背景說明

近年來,藥品供應因新興傳染病威脅、地緣政治風險及全球供應鏈中斷等因素而面臨嚴峻考驗,提升藥品供應韌性已成為各國政府關注焦點,更升級為確保國家安全的重要一環。為此,本部盤點國內現有法規缺口,包含:()未要求藥商定期申報藥品之供應情形、()對於非屬必要藥品之一般藥品許可證若遇短缺情事,專案核准之法源不明、()目前專案核准藥品不適用藥害救濟制度等。故為求即時掌握國內必要藥品供應情形,進一步強化因應藥品穩定供應之相關措施,以及參酌公衛情事與實務作業情形,並完備藥害救濟制度,擬具「藥事法部分條文」及「藥害救濟法第三條及第二十八條條文修正草案」。

二、修法重點

()掌握必要藥品供應情形:持有必要藥品許可證之藥商應定期申報藥品之製造、輸入及供應情形。(藥事法修正條文第27條之2

()強化穩定藥品供應之措施:中央主管機關於知悉具有藥品許可證之藥品有供應不足之虞時,得專案核准該藥品或其替代藥品之製造或輸入,並且得採限制措施,限制藥品供應之範圍、期間、數量、對象或方式等,以期於必要時適度調控藥品供應,增進藥品供應之可近性。(藥事法修正條文第27條之3

()完善我國專案核准藥品規範:增訂為因應重大影響公共衛生情事之需要,亦得申請專案核准特定藥品之製造或輸入。(藥事法修正條文第48條之2

()配合上述藥事法修正條文第27條之2及第27條之3,增訂違反之罰則。(修正條文第96條之1

()完備藥害救濟制度:增訂因應具有藥品許可證藥品有供應不足之虞、因應緊急或重大影響公共衛生情事得專案核准製造或輸入藥品,將其納入適用藥害救濟制度,以保障民眾用藥權益。(藥害救濟法修正條文第3條)

貳、委員提案版本之綜合回應說明

一、有關委員羅廷瑋等17人擬具「藥事法第二十七條之二、第四十八條之二及第九十六條之一條文修正草案」、委員劉建國等16人擬具「藥事法部分條文修正草案」、委員王正旭等20人擬具「藥事法部分條文修正草案」、委員林月琴等18人擬具「藥事法部分條文修正草案」、委員郭昱晴等16人擬具「藥事法部分條文修正草案」、委員王鴻薇等18人擬具「藥事法部分條文修正草案」、委員邱鎮軍等20人擬具「藥事法部分條文修正草案」、委員林倩綺等18人擬具「藥事法部分條文修正草案」、委員陳菁徽等16人擬具「藥事法部分條文修正草案」、委員羅廷瑋等16人擬具「藥害救濟法第三條條文修正草案」、委員劉建國等16人擬具「藥害救濟法第三條及第二十八條條文修正草案」、委員王正旭等19人擬具「藥害救濟法第三條及第二十八條條文修正草案」、委員林月琴等18人擬具「藥害救濟法第三條條文修正草案」、委員郭昱晴等16人擬具「藥害救濟法第三條及第二十八條條文修正草案」、委員王鴻薇等18人擬具「藥害救濟法第三條及第二十八條條文修正草案」、委員邱鎮軍等19人擬具「藥害救濟法第三條及第二十八條條文修正草案」、委員林倩綺等18人擬具「藥害救濟法第三條及第二十八條條文修正草案」、委員翁曉玲等17人擬具「藥害救濟法第三條條文修正草案」,說明如下:

鑒於全球政經情勢驟變,原料藥供給不穩,且藥品需求上揚,致國內外藥品供應時有緊張情事,為利中央衛生主管機關更即時掌握必要藥品之供應,以及早提出相關因應措施,穩定藥品之供應。同時為周延藥害救濟範圍,保障民眾用藥權益,使民眾用藥後如發生藥害時能及時得到救濟,針對取得專案核准製造、輸入之藥品納入適用藥害救濟制度,委員擬具「藥事法部分條文修正草案」及「藥害救濟法第三條及第二十八條條文修正草案」。綜觀各委員所提修正草案版本,與行政院版本方向一致,本部敬表尊重。

二、有關委員羅廷瑋等20人擬具「藥事法第五十五條條文修正草案」,說明如下:

考量藥物樣品(如個人自用藥物樣品專案進口)仍應以不得出售為原則,且本次已修正藥事法第二十七條之二及第二十七條之三條文,明定非屬必要藥品而有供應不足之虞時,得專案核准之法源依據,補足現行條文不足之處,已涵蓋委員提案意旨,爰建議維持現行條文,暫不予修正。

三、有關委員徐欣瑩等20人擬具「藥事法第八十條及第九十四條條文修正草案」,說明如下

委員考量藥品包裝、標籤、仿單變更不涉及藥品品質問題,且變更前之產品業經衛生主管機關核准,不構成回收市售品之必要,加之額外的回收作業程序恐造成資源浪費及藥品短缺風險,反不利民眾用藥權益,提案刪除藥品包裝、標籤、仿單經核准變更登記後須回收之規定,本部敬表尊重。

四、有關委員羅廷瑋等16人擬具「藥害救濟法第三條條文修正草案」及委員翁曉玲等17人擬具「藥害救濟法第三條條文修正草案」,說明如下:

委員提案將依藥事法第四十八條之二第一項第一款(即為預防、診治危及生命或嚴重失能之疾病,且國內尚無適當藥品或合適替代療法)專案核准之藥品亦納入適用藥害救濟制度。惟此款係醫院為特定個案病人醫療需求,經專業醫療評估用藥之效益及風險,向病人說明,經病人同意後,選擇使用國內尚無許可證之藥品治療,考量其係個別病人為自身醫療需求而決定為一定利益風險之承擔,且此類藥品使用者,多為危及生命或嚴重失能疾病之病人,用藥期間如發生嚴重不良反應,不易釐清為藥品或本身疾病病程所致;另若納入適用藥害救濟範疇,其風險將由繳納藥害徵收金之所有藥商共同承擔,其合適性仍須再審慎研議評估,爰建議參採行政院版本。

參、結語

本次「藥事法」及「藥害救濟法」修法,對於強化中央衛生主管機關穩定國內藥品供應之相關措施,至關重要,有助於保障民眾用藥權益與健康。本部承 大院各委員之指教及監督,在此敬致謝忱,並祈各位委員繼續予以支持。

法務部書面資料:

審查行政院函請審議及大院黨團、委員擬具「藥事法部分條文修正草案」及「藥害救濟法第三條、第二十八條修正草案」等案。

書面報告

主席、各位委員、各位女士、先生:

今天奉邀列席 貴委員會,就審查行政院函請審議及大院黨團、委員擬具「藥事法部分條文修正草案」及「藥害救濟法第三條、第二十八條修正草案」案等案,謹代表法務部列席。茲提出書面報告如下,敬請指教:

壹、本次會議一、審查()行政院函請審議「藥事法部分條文修正草案」案。()委員羅廷瑋等20人擬具「藥事法第五十五條條文修正草案」案。()委員羅廷瑋等17人擬具「藥事法第二十七條之二、第四十八條之二及第九十六條之一條文修正草案」案。()委員徐欣瑩等20人擬具「藥事法第八十條及第九十四條條文修正草案」案。()委員劉建國等16人擬具「藥事法部分條文修正草案」案。()委員王正旭等20人擬具「藥事法部分條文修正草案」案。()委員林月琴等18人擬具「藥事法部分條文修正草案」案。()委員郭昱晴等16人擬具「藥事法部分條文修正草案」案。()委員王鴻薇等18人擬具「藥事法部分條文修正草案」案。()委員邱鎮軍等20人擬具「藥事法部分條文修正草案」案。(十一)委員林倩綺等18人擬具「藥事法部分條文修正草案」案。(十二)委員陳菁徽等16人擬具「藥事法部分條文修正草案」案。二、審查()行政院函請審議「藥害救濟法第三條及第二十八條條文修正草案」案。()委員羅廷瑋等16人擬具「藥害救濟法第三條條文修正草案」案。()委員劉建國等16人擬具「藥害救濟法第三條及第二十八條條文修正草案」案。()委員王正旭等19人擬具「藥害救濟法第三條及第二十八條條文修正草案」案。()委員林月琴等18人擬具「藥害救濟法第三條條文修正草案」案。()委員郭昱晴等16人擬具「藥害救濟法第三條及第二十八條條文修正草案」案。()委員王鴻薇等18人擬具「藥害救濟法第三條及第二十八條條文修正草案」案。」()委員邱鎮軍等19人擬具「藥害救濟法第三條及第二十八條條文修正草案」案。()委員林倩綺等18人擬具「藥害救濟法第三條及第二十八條條文修正草案」案。()委員翁曉玲等17人擬具「藥害救濟法第三條條文修正草案」案等案。

貳、關於行政院函請審議及大院黨團、委員分別擬具「藥事法部分條文修正草案」及「藥害救濟法第三條、第二十八條修正草案」案等案之內容修正重點,主要在於必要藥品供應監測機制、專案核准製造或輸入之法源依據,及相關配套罰則之增訂。就必要藥品供應監控部分,增訂持有必要藥品許可證之藥商,負有定期申報製造、輸入、供應及庫存情形之義務,並就通報時點及方式授權中央衛生主管機關另以法規或公告定之。就專案核准製造或輸入藥品部分,考量緊急或重大公共衛生情事,以及藥品供應不足之情形,明定中央衛生主管機關得於法定要件下專案核准,並排除部分既有程序限制。就罰則及施行配套部分,修正草案條文配合新增申報與限制措施義務,增訂相應處罰規定,並就施行日期採彈性設計,以利相關配套法規及實務作業調整等。

參、旨揭各草案修正內容係在既有藥事法架構下,回應實務需求所為之制度補充,條文授權及規範方式,涉及主管機關之專業判斷與政策衡量;此涉主管機關與大院之職權與決定,本部尊重主管機關之政策決定及大院審議結果。

以上報告,敬請

主席及各位委員指教,謝謝!

主席:現在開始詢答,作以下宣告:一、本會委員詢答時間62分鐘,列席委員41分鐘;10點半截止發言登記。委員如有書面質詢,請於散會前提出,逾期不受理。暫定10點半休息10分鐘,本日不處理臨時提案。

現在請登記第一位委員陳昭姿發言。

陳委員昭姿:919分)謝謝主席,有請次長。

主席:請次長。

林次長靜儀:委員早。

陳委員昭姿:次長早。早上今天排審的藥事法草案,攸關藥商是否會因為被過度加重責任,而選擇退出市場。我要再次強調,其實應該要先開公聽會,聽取供應商的觀點,否則只會衍生更多的問題。因為這次的修法草案不斷強調藥品供應韌性,但我必須提醒次長,供應鏈穩定本身是一個高度複雜的系統問題,它不是單一藥商或供應商可以完全掌握的。事實上,藥品受到很多國內外的因素影響,例如原料藥過度集中在一、兩個特定國家,國際大藥廠事實上是根據它的價格、它的市場大小來做排序,臺灣的市場小、藥價低,這大家都同意,加上健保給付會更動,醫院會考慮藥價差,優先順位本來就不高,在這樣的結構之下,本次修法主要是透過兩件事情,一個是申報義務、一個是裁罰機制,來處理缺藥問題,我感覺是過度將結構性風險轉化成個別廠商的責任,次長覺得完善的藥物供應只是供給方的責任嗎?

我接下來要請教次長,您除了要求廠商要配合通報跟調度,衛福部本身在供應鏈的治理上、在風險分攤跟誘因的設計上,有沒有提出對等的責任跟配套措施呢?

林次長靜儀:謝謝委員指導,謝謝委員也剛好提到我們這一次的新興計畫藥品韌性六大行動,其實就像剛剛委員提到的,我們希望能夠把我們的原料藥……事實上,國內是有原料藥供應,可是比例上面還不足,而且國內市場比較小,所以目前在藥品供應韌性計畫裡面,我們也會再跟……當然,這個計畫跟預算要由委員會、大院通過,但是這裡面有一個很重要的事情,也是因為這個原因,所以我們在藥價、藥價的獎勵、藥品獎勵的部分,事實上從原料藥到我們國內的國產藥品,我們這邊都會提供相關的支持跟誘因。

剛剛委員提到了,我也知道過去健保的藥價是一個很大的關鍵,委員之前也在我們的共擬會,事實上,在過去幾年我們對於少數供應或者是非常關鍵必要的藥品價格,不但不往下調,還會往上調,去確保它的供應韌性。

陳委員昭姿:謝謝次長。次長,您的說明基本上大概了解,但是現在的問題或是成效……您剛剛有提到簡報,所以我想請問次長,簡報中我框起來的「重大影響公衛」情事的定義,您覺得夠明確嗎?因為現在裁量權跟解釋權都在衛福部手上,之前的全民健康保險資料管理條例有霸王條款,人民可以退出資料目的外使用,但是國家有權把退出權阻卻掉,當時我們討論很久,用一個非常含糊的字眼叫做國家安全,後來改變了,要更具體的說法,我現在也覺得重大影響公衛這個說法太模糊了。

我們來回顧一下永豐生理食鹽水這件事,廠商做不出合格的產品,可是因為沒有被關廠,它繼續通報,就向食藥署申報供應量充足,整個市場占有率也都非常高,當廠商被勒令停業之後,完蛋了,臺灣的生理食鹽水就缺貨了,後來衛福部花了更多錢去國外買沒有許可證、更貴的藥品來替代,所以請問,現在衛福部查案中的重大影響是包括這樣的狀況嗎?

林次長靜儀:報告委員,如果以永豐這個案子,其實我們當然儘量希望不要走到那一步。剛剛提到了,因為永豐市占率當時是70%,所以我們現在對於各藥廠還有相關的藥品供應,希望讓整個供應鏈能夠不要集中在同一間廠商。

陳委員昭姿:次長,謝謝你,我是覺得在立法的時候,因為「重大影響公衛」是形容詞,我希望要明確。

林次長靜儀:我們這個部分其實還參考WHO國際關注突發公共衛生事件的定義。

陳委員昭姿:我剛剛特別有提到健保資料管理條例,那時候也做了很好的修正,就請次長再思考一下。這次修正條文第九十六條之一規定,藥廠申報或申報內容不實就可能被處以罰鍰,甚至連續罰一直到改善為止,這是賦予主管機關相當大的裁量權,我請教姜署長,申報內容包含什麼?廠商是否有申訴跟說明的機會?可否針對需求量暴增、不可抗力這種理由提出說明,因為可能暴增而供量不足?我先跟您說一下當時情形,當年有個藥AvandiaAvandia當時是一個很好的降血糖藥,該藥因為心臟血管的一個風險而突然下市,結果造成另外一個現在還在市面上的藥Januvia用量大增,當然會產生一些供應的問題;還有乳癌標靶藥,因為健保署財務受限,它突然間以某價錢以下才買,結果整個藥廠大變動,這個生物用藥大變動,就換了廠牌,整個供應量就發生很大的變化;再來有一個肺癌藥Tagrisso,通過的時候預期大概2億,等一下我會再提到,它後來暴衝到二、三十億。我想請問,此次修法是否有獨立審查跟專業評估機制,而不是單獨由主管機關來認定?請記得藥品的採購權跟處方權都不在你這次修法要究責的對象裡,你究責的是廠商。

姜署長至剛:報告委員,剛才提到幾個例子,不管是AvandiaTagrisso等等這些藥物的使用,的確是沒辦法究責的,因為是特定的政策改變,所以這個部分,在這次通過之後,我們一定、一定會在後續子法規裡面做進一步地討論。

陳委員昭姿:我是希望能先看到有一個這樣的機制。

姜署長至剛:是,我們會進一步研議。

陳委員昭姿:我剛剛為什麼做程序發言?次長,你也知道因為有太多因素了,如果它百分百要被究責,我們都沒有話說。請問次長,在健保的制度下,什麼情況算是申報內容不實?健保署本身也有價量協議(PVA)或是給付協議(MEA),也做了醫療評估啊!可是估錯的有多少?其中我還講了,非科學因素的有多少?剛剛我們提到的肺癌藥Tagrisso,本來是約束2億,後來衝到快40億,為什麼?因為療效非常好,所以快速擴張,這算內容不實是誰的錯?當你覺得內容不實……請問關於氣象報告,我們也給了很好的設備,它就很正確嗎?還有GDP,主計總處就每年成長率一年調了十幾次,它也是錯誤,一直調啊,為什麼都沒有懲罰機制?唯獨藥品用量一不對、一跟預期不合,就要懲罰。

林次長靜儀:沒有啦、沒有那麼嚴重,不過先跟委員報告幾個事情,像之前生理食鹽水的時候,其實很多醫院跟原來的藥廠都有相關的合約,當時我們為了要讓大家能夠平衡供應,一起讓臺灣的醫療能夠服務、能夠運作,那時我們食藥署也協助向各醫療院所出具一個指示,請他們在這段時間不能究責於原來廠商的合約。

陳委員昭姿:謝謝次長,當然您有做這樣的努力,我們謝謝您,但是就這件事,既然要修法,我覺得還是要有一個比較正確的……

林次長靜儀:對,所以我們這次會把法源定下來。

陳委員昭姿:因為如果藥廠在被限縮給付條件之下如實申報量能,但是後來因為給付擴增了,臨床處方行為改變,或是大家都會被類似品連動,我剛剛也舉了一個例子,類似品改變,狀況就改變了,或自費病人增加,今天是健保署在這邊……以前健保署不管自費藥,但是次長,您必須連自費藥的因素一起考慮,這樣就出現很多的落差,會不會被認為是申報不實?如果連健保署自己都無法估準用量,在高度不確定的制度環境下,廠商為什麼要被究責、為什麼要承擔本來不該全部承擔的風險?

林次長靜儀:跟委員報告,其實我們這次整個修法是希望能夠協助廠商在相關法源的部分更明確,廠商才比較不會跟我們之間有一些衝突或者是矛盾。

再補充一下,有些藥品在供應上,您剛剛提到的,因為某一個規矩的變動,可能會造成某一個藥品突然間大量處理……

陳委員昭姿:這個一天到晚在連動。

林次長靜儀:或是某一個變動讓藥品連動,其實現在就相關藥品在食藥署與健保署的定期會議裡面,我們會跟相關的學協會討論說某一個藥品因為廠商已經給我們警訊了,短期之內供應可能會有短缺的情況,是不是有哪些影響會連動到其他藥品。

陳委員昭姿:次長,我個人沒有反對藥廠通報責任,但平心而論,次長覺得現在健保市場對藥品是個好環境嗎?台北市西藥代理商業同業公會朱茂男名譽理事長講,目前是臺灣藥業有始以來最艱困的時代,因為原廠藥從許可證和健保核價到醫院採購,每一段都用年的時間來算,造成代理商必須付出很高昂的權利金,甚至消化過期的藥品;另外一方面,健保核價制度嚴重的壓縮藥品利潤,藥界叫苦連天,因為給付價格低、條件嚴苛,我想這個連醫界都在反映,而且又有巨額的藥價差,如果給付制度沒有任何精進,又不斷加重廠商的負擔,難道不會影響跨國藥廠,比如說經營臺灣市場的意願,甚至連本國的廠商都不願繼續做下去,當時的生理食鹽水其實某個程度也反映了這件事情。

林次長靜儀:生理食鹽水這件事情是廠商規避他們應該有的品管,不是價格的問題。

陳委員昭姿:次長,你應該知道真相不是如此,反正食藥署……

林次長靜儀:委員,真的,我們去調查過了,那個廠商……而且我們在生理食鹽水部分有請各廠商提出來,在它出事之前,我們才調過價格。

陳委員昭姿:次長,有關生理食鹽水的事情,到現在食藥署還沒有接受……

林次長靜儀:我們調過價格。

陳委員昭姿:其實健保署也有高度責任。我請教,2023年監察院調查報告指出,食藥署欠缺主動查核的管理機制,在接獲藥品短缺通報後,無論是否屬於必要藥品……但必要藥品很難認定,各說各話,事實上你們都僅去了解供應狀況,做臨床必要性替代藥品的取代評估,然後再請他要加強輸入或是生產或是啟動專案進口因應。但是食藥署,雖然過去……你剛剛有提到會協調保留一定的數量供應,比如說跟基層,甚至藥局等,但是因為藥商大多與大型醫院簽約,簽約就會有處罰,造成缺藥時當然首先是供應那邊,雖然你做了協調,但是這不具有法律效力……

林次長靜儀:所以這一次我們才會在修法條文裡面,希望在這種緊急狀況之下,能夠有一定程度的供應法源、調度法源。

陳委員昭姿:常常會出現食藥署評估沒有缺藥,但是民眾事實上是領不到藥的,你剛剛提到第二十七條之三規定,主管機關得限制藥品供應的範圍、期間、數量、對象、方式或其他限制措施,可是食藥署可以不管廠商跟醫院的契約統一去做分配,請問署長,違約的處罰要廠商吞下來…

林次長靜儀:這種情況就沒有請他們……

陳委員昭姿:我想你們都明白,醫院除了違約金,還有其他的處罰方式,包括該廠整體藥品的處方量或是直接停用藥品。次長,您去年在新聞中說中部某家醫院開藥就是以利潤為取向,所以我說藥廠配合國家政策,但是你如何保障他們願意配合國家政策的權益?還有在必備必要的藥品管理上,你是否還只是扮演協調的角色?監察院在2023年就點出問題,你們放了兩、三年多才來看這個修法,在治理速度跟連動性還需要進一步。

林次長靜儀:委員,其實我們草案去年擬出來,也希望能夠把過去相關法源對於藥商專案進口進來之後相關的保障,或在原有藥廠有相關變動的情況之下,我們在調度藥品時要有的必備法源,都出現在我們這次的修法條文裡面。

你剛剛提到的醫院這邊其實還有一件很重要的事情,像前年生理食鹽水的案子,原來醫院自己的供應韌性,它自己儲備的量能,在足夠的情況之下,暫時會比較沒有短缺的壓力,所以那次很多醫院也發現,如果沒有跟廠商簽約、如果沒有具備自己本身的藥品供應韌性,它都只是備最少的量,然後明天缺了才要叫貨,希望醫院不要造成這樣的事情。

陳委員昭姿:明明生理食鹽水就是剩下一個藥品廠商且品質不良,然後全臺灣最後就仰賴它,當時健保給付25塊,但它賣給醫院是18塊錢,所以18塊有那個藥價差嘛!

林次長靜儀:委員,這一次我們就必要藥品的藥價會另外做一些調整。在這一次處理過程中,其實我非常感謝委員剛才第一張幻燈片,因為我們在新興的藥品韌性計畫裡面,就是希望能夠做全面性的調整,讓藥商這邊不只是用低價來做處理。我們對於必要藥品、重要藥品、關鍵藥品,尤其是國產藥品,我們希望能夠全力來協助。

陳委員昭姿:次長謝謝你,希望行政機關在處理任何法案的時候,要知道所有的利害關係人,不是單純簡單的把究責放在廠商就結束了,因為剛才我已經用盡努力說明為什麼不是單一因素。

林次長靜儀:我們非常感謝廠商,在過去法源都還沒有非常完整的情況下,協助我們完成供應韌性

陳委員昭姿:好,謝謝次長、署長。

林次長靜儀:非常感謝。

主席:謝謝,接下來請陳菁徽委員來做詢答。

陳委員菁徽:933分)謝謝主席、謝謝委員,還有各位官員,請次長。

主席:次長。

林次長靜儀:謝謝委員。

陳委員菁徽:次長好。之前部長有講到,因為2025年臺灣即將邁向超高齡的計畫,所以不管是透過三高防治888計畫大家醫計畫等等,這些您都非常熟悉了,但最近他有提出一個比較特別的,就是其他國家可能也有在執行的健康幣,這些都是希望民眾可以及早介入,並且養成自己維持健康的習慣,預防勝於治療。所以今天本席第一個題目是想跟你討論健康幣的問題。之前衛福部規劃,期望透過幾個方式,比如接種疫苗就可以得到健康幣,或是準時參加癌症篩檢以及聽健康相關的講座,或是透過智慧型的產品去監控他運動的狀況,有點像是破任務的方式來達成。接下來他就可以去換成商品或是健康食品等等,我是想要初步跟次長請教,你們未來是想要採用比如手機的app,或者是你們希望怎麼樣跟這些運動的程式做連結?

林次長靜儀:簡單來講,謝謝委員關注這一點,我想委員很清楚,過去在健保制度裡面做健康促進並沒有辦法在整個制度裡面得到支持,反而是他的醫療耗用越多,對他來講是繳一樣的錢。所以我們很清楚,我們過去在健保制度裡面,並沒有去做所謂相關健康行為促進的鼓勵,那事實上,很多縣市的衛生局已經開始做類似的事情,比方說打疫苗,像我們之前在COVID的時候也是一樣,我們有些行為是希望大家能夠來做健康促進,所以健康幣的精神,就是希望民眾的健康促進行為能夠得到一些正面的鼓勵,比方像有更多誘因的做法,我們現在還在初步規劃,當然在COVID的時候有一個我們最普遍且用得最好,就是手上的健保app,健保app可能是到時候會……

陳委員菁徽:應該會用app

林次長靜儀:目前細節還在規劃中。

陳委員菁徽:但是實際上你要如何跟這個運動連結,你們現在只有這個想法,可是要怎麼去落實?

林次長靜儀:對,現在這些細節我們還在規劃,因為這裡面有牽涉到不同的面向,有的健康行為促進在國健署,有的健康行為促進又在長照,有的可能在運動部,我們到時候會做比較廣泛的討論。

陳委員菁徽:了解,這邊我再舉一個新加坡例子,可能次長也已經有研究了,新加坡是用Health 365 app,那就可以累積Health points,值得我們參考跟借鏡的是,他們可以去換一些voucher,就是電子的購物券,或者是你如果完成整體的健康諮詢,可以連結到保險費的折扣,它的優點是高度數位化,它跟商家合作讓點數一定用得完,而且它的範圍很廣,因為它裡面除了你剛剛提到的運動,連飲食或是睡眠的習慣都把它串聯在裡面,甚至把保險都囊括進來,但這會是一個大工程,等等我會再跟你討論。

如果這樣去執行的話,我看了一些其他國家的做法,他們最後會遇到兩個問題:第一個,數位落差,這你應該也理解,尤其是超高齡者數位落差很大,我們要如何讓這一個非常需要健康促進的人口都可以不要有數位落差。第二個,其實在美國的伊利諾大學有做過類似的計畫,當時有12,000名員工,研究的時間大概是兩年,最後他們整個回顧健康促進計畫的影響,發現是自願參加者有了正面選擇,也就是說,最終他們將有參加這個計畫的人回溯以後,發現他們原本就是醫療費用比較低,或者他們是從事健康行為比例比較高的人,也就是較為健康或是具有健康意識的人才會參加這樣子的活動,這是他們最後數據顯示的結果。

所以這邊我有幾個建議,然後也想知道您的看法,第一個就是您有沒有辦法跟數發部……我知道財政部保險業可能不一定有辦法去介入。但是首先,你可能很需要數發部的幫忙,另外,如果你可以學習新加坡把保險納入,maybe也是一個很好的方法,但它可能就會拖長健康幣執行的時間。第二個就是剛剛有講到這些人本來就是比較會注重健康,而針對高風險族群,比如他本來就有三高或者是BMI比較高的人,你要針對這些族群去擴大它的誘因,你的健康幣可能有分成11或者是11.2,或是11.511.8,讓他從非常不健康的狀況邁向健康,然後再去下降它的幅度,進一步去規劃鼓勵他的誘因。這兩點不知道一個月內可不可以給我報告?兩點:第一個是你覺得有沒有辦法與數發部或是保險相關的產業去做結合;第二個是針對其他國家已經研究出來,結果居然是比較健康的人才參加,沒有幫助到那些真的很需要幫助的人,這一點你要如何去做出差別以提高誘因?

林次長靜儀:我們可能只能先給委員現在初步的規劃,因為就像委員所說,這是一個蠻龐大的規劃,其實也希望能夠帶領一個新的思考,即健康促進是一件很重要的事情,大家不要只是從疾病跟健保端來看,因為面對未來的高齡化人口,我們要從健康促進端,更前端來做預防。剛才委員提到比較複雜的慢性病這一塊,事實上在888計畫裡面可能會比較有幫助。委員也知道,現在有很多即時型的回饋能看到他的慢性病控制,這對於很多慢性病病人來講,他有更多資料及資訊能夠清楚知道,原來他怎麼樣的飲食能夠對於某些慢性病控制更直接,這個部分我們之後可能慢慢會再做一些規劃。簡單來講,這個部分合併其他的慢性病控制計畫專案,有些從健保處理、有些從健康幣來處理。

陳委員菁徽:我知道,但是現在慢性病很明顯的並沒有辦法從習慣得到誘因,因為健康幣的意思,就是不管是控制飲食、睡眠或者規律的運動,你想結合這些運動程式、智慧型的用品……

林次長靜儀:其實還包含像疫苗接種,委員也知道,事實上慢性病的病人最需要疫苗接種。

陳委員菁徽:對,既然你要做,是不是就把它考量進來?

林次長靜儀:是,謝謝委員,我們會做一些相關的考量。

陳委員菁徽:那就一個月跟你要這個……

林次長靜儀:我們初步計畫先給委員好不好?,但是細節可能還沒有辦法那麼多。

陳委員菁徽:好,下一個議題也是接到一些基層的反映,因為我知道您對這個議題的著墨甚多,在去年9月有一個韌性臺灣民主永續論壇,我們就針對很多醫院的地下空間討論,因為現在地下空間,大家都知道不是拿來停車,就是當美食街,之後有沒有辦法變成開刀房、加護病房、產房甚至是透析等等,做這樣的因應?當時您應該有參加這個研討會,會中有提到替代醫療的地下空間分成三個階段,裡面包括整備、就緒還有啟動,就緒是48小時要完成替代空間的建置,而啟動是準備運作到至少72小時,比如說,維持它自己的電力、水電、藥品等等,這個對現階段所有的醫療院所都是一個很大的考驗。

其實一些基層醫護人員對這件事情是有興趣的,可是裡面有很多很陌生的概念,最後這個研討會可能只有很少數的管理階層知道,但是如果要落實這一切,比如前進外科小組、備援手術室團隊、危機下的醫療準則,其實真的要執行這些制度、規則是第一線的人,但是參加這個研討會的人是高層的人,那如何進行?因為有很多人是想做,很多人是想參與的,maybe你可能有保密的機制,但在與它實際可以落實之間,你要如何達到這個平衡?

林次長靜儀:報告委員,其實這個案子目前我們主要是針對重度急救責任醫院,因為COVID那一次大家也會發現,有的時候如果發生感染或特殊狀況,比方說它有一些公共安全的問題,會導致我們的醫療量能受到很大的影響。所以這個部分事實上就是希望至少能夠先由重度急救責任醫院有這樣的機制,也先跟委員補充,重度急救責任醫院要自己能夠供應水電72小時以上,這個是我們本來對於重度急救責任醫院就有的要求,也就是它原來的醫療服務提供的韌性裡面就有這樣的要求。

我們在這兩年當然有一些相關的訓練,也像您所說的,我們是跟醫院的主管,因為主管要先知道他要怎麼樣去調度相關的資源,今年度我們會跟包含地方衛生局,以及剛剛講的這些重度急救責任醫院負責的這些主管再有一個比較詳盡的說明,這樣子的話,他們自己在內部……其實就像委員之前如果在機構待過,事實上很多的醫院都會要有比方說防火、火災的時候要有什麼班、大家要怎麼樣去運作、誰是指揮中心、誰來調度,大概就像這樣子的一個方式,我們會由中央跟他們的主管來做討論。

陳委員菁徽:我這邊舉一個應該是全世界最高規格的醫院,它是以色列的蘭巴姆醫學中心,它的地下室本來是可以停1,500台車子的停車場,可是它在68小時之內就可以把它改裝成2,000床的地下堡壘醫院,裡面包括我剛剛提到的這些東西,並且自給自足數日,有獨立的水電、氧氣、食物儲備,就是假定他們是長時間受到火箭攻擊等等的,所以我在這邊是具體給你一個建議,因為你今年還要去宣導,你今年在宣導的時候,我們不要只停留在鼓勵跟方向這個層次,可能我們去盤點或者是改造,必須要把剛剛我講的這些指標,就是幾個小時之內或者它可以支撐幾天,把它連結在裡面。

再來就是我們上禮拜有發函,因為石部長有講到說,未來新設醫院按照一定的比例10%會保留作為急救或者是戰時醫療用途等等,但目前這些協助跟支持僅限於公立醫院,有很多私立醫院其實是表達說他有意願這樣做,並且自主,有些人現在已經在這樣做,所以我希望這個一個月或者一週內可以給我們公文回復,就是說你可不可以極大化我們的醫療韌性?大概多久的時間以內,你剛剛講到地方衛生局,多久時間以內可以極大化醫療韌性?我的意思是說讓更多人去參與,因為你剛有提到是高層;第二個就是是否可以把這些支持擴張到公立跟私立醫院一起

林次長靜儀:委員,是不是容我們一個月內給您回復,好不好?

陳委員菁徽:好,謝謝主席、謝謝次長。

主席:好,謝謝陳委員、謝謝次長。

接下來請王育敏委員做詢答。

王委員育敏:944分)謝謝主席,我們有請次長,還有署長。

主席:來,次長、署長。

林次長靜儀:委員好。

王委員育敏:我首先要請問重大食安問題,就是橄欖粕油冒充頂級橄欖油的事件,從它進口到現在大概長達700天,這麼長的時間,這樣的橄欖粕油,包括它有添加化學性的物質去萃取,第一個我要問的是,到目前為止,從2024年進口出產到現在已經賣出多少?數量高達多少?

姜署長至剛:謝謝委員的提問,針對橄欖粕油,其實橄欖油就它的命名裡面就有一項是橄欖粕油,所以橄欖粕油其實本來就可以上市、本來就可以採用的。

王委員育敏:對,我現在問的是數量,粕油變成是高級的混充,這個是多少?

姜署長至剛:對,接著跟委員報告,因為它接了這件事情之後,它是合的,但是它接了銅葉綠素進去混充成高級的,它就是所謂的假冒。

王委員育敏:是。

姜署長至剛:假冒攙偽,這個是屬於詐欺的行為。

王委員育敏:數量有多少?

姜署長至剛:確切的數量容我回去盤點。

王委員育敏:你們還沒有掌握?這已經好幾天了,這速度太慢了,第一個我要講的是,為什麼我們主管機關這麼晚才知道?而這個不是由食藥署稽核的吧?是檢調吧?有人通報檢調,是不是?

姜署長至剛:我們主動在12月份的時候通報檢調,第一次通報完之後進行稽核。

王委員育敏:是你們通報的,你們是因為查核還是有人舉報?

姜署長至剛:是我們去查核的過程當中……

王委員育敏:就在市場查核的時候?

姜署長至剛:覺得是不對的一個狀況之下,然後就跟檢調合作,所以12月份、1月總共有3次的通報,我們其實在部裡面都有掌握,因為跟檢調合作。

王委員育敏:過去你們針對橄欖油的查核,每一年都有做嗎?

姜署長至剛:是的,我們每一年都有做橄欖油查核的事項。

王委員育敏:所以到去年才發現?

姜署長至剛:對,因為……

王委員育敏:但它是2024年就開始,2024年的查核沒有發現?

姜署長至剛:跟委員報告,因為查核的時候其實不會是每一項,它是抽查的,但抽查過程中,如果我們發現……過去因為銅葉綠素的事情已經穩定下來之後,查核我們是持續在做,但是查核的強度跟密度就會減少,但這次抽查中了之後,我們覺得不對,立即跟檢調合作,共同在這個過程中努力……

王委員育敏:好,你這次查核到之後,針對市售的橄欖油,要不要再加強你的查核頻率跟密度?

姜署長至剛:報告委員,這是必要的。針對有這樣子不肖廠商重新做了這件事,我們會努力。

王委員育敏:好,我要求,因為其實過去國際上橄欖油被混充、假冒在食安事件裡面是很常見的,過去臺灣曾經爆發過,因為強力的稽查,後來的人不敢,現在感覺是你們鬆了之後,業者又開始蠢蠢欲動,所以我要求你們應該要對這個部分再去查核。另外一個,我要問的是他進口這麼大量的橄欖油粕,你們有去登錄並追蹤其流向嗎?

姜署長至剛:報告委員,在我們追蹤、追溯的流向裡面,這都是清清楚楚的。

王委員育敏:它有登錄?

姜署長至剛:都有,因為整個追蹤在邊境進來之後,我們的查核……

王委員育敏:所以它是有登錄在你的追溯系統?

姜署長至剛:有在我們的追蹤系統,它進貨都很清楚。

王委員育敏:它的數量都有在裡面?

姜署長至剛:對,都很清楚,只是他現在做的事情是把銅葉綠素去做另外一個販賣的點,原則上這個油是可以的,只是銅葉綠素是一個化學……

王委員育敏:那它可以做什麼用?就是這一些橄欖粕油可以做什麼用?

姜署長至剛:它也是我們一般的油品,符合我們現在上市的規定,但是它必須要正向揭露來自於橄欖粕油,而不是所謂的初榨橄欖油。

王委員育敏:好,這個就是我要講的,你們如果從源頭管理,當它大量進口的時候,你們應該要加做一個動作,這些大量進口粕油的部分有可能就會混充成高級油,所以針對這樣的業者,你們應該要有查核的機制才對,就是監督流向,我覺得這個才是從源頭管理,我希望未來這一塊,你們應該要去強化,好不好?

姜署長至剛:謝謝委員指導,我們一定會。

王委員育敏:好,接下來問今天有關於藥品相關的草案修正,我請教一下次長,因為現在修法裡面特別去強調定期申報,但是我們看到過去缺藥的問題其實很多是退出市場,所以你整個定期申報可以解決退出市場這樣一個問題嗎?

林次長靜儀:報告委員,其實如果是退出市場,它有很多不同的原因,其中有一些部分是像剛剛委員提到的,是廠商自己的機制問題,如果是全球廠商的問題其實……

王委員育敏:那這一類的,你要怎麼去處理?

林次長靜儀:因為很多是我們本身已經有學名藥了,所以我們本身有學名藥的時候,事實上是希望能夠……

王委員育敏:不會有斷貨缺貨的問題?你都是可以接軌的,每一樣都可以嗎?

林次長靜儀:事實上在我們這次修法裡面,就是要請廠商能夠提早讓我們知道,就是讓我們能夠儘早來確定跟盤點我們國內的學名藥……

王委員育敏:像這種退出市場的要多早讓你知道?

姜署長至剛:報告委員,對於所謂重大緊急的一些藥品部分,我們希望能夠定期,過去如果有這種情形,提早半年告訴我,如果有不可歸責的部分則是一個月,但對於整體藥物,我們最近希望在藥物韌性計畫裡面做所謂PILLS Center-Pharmaceutical Intelligence Logistics and Storage Center,希望能夠進一步監控調度。希望在這樣子的頻率……我們也跟公協會做了很多溝通,如果要最準應該是每一天都有動態,我覺得是不可能的,但是如果能夠及時的讓我們在……所以在不同的藥物底下,我們可能還需要去做細分,這容我們在特別辦法裡面去做一些溝通並確立,我覺得有些非常關鍵性的藥物要非常密集的,相對的,如果它不是那麼關鍵性的藥物就可以拉開時間。所以我們本來預計最長的差不多半年,短期的話,大概是一到三個月,但是這些事情一定要整體進行藥物評估之後,跟整個業者……因為供應、醫院、健保跟整個醫療系統裡面要共同溝通,所以我們目前沒有確定一體適用是什麼時間,但是在不同藥物跟不同需求之下,我相信它對於時間上的要求,其實業者、藥商都非常非常支持。

王委員育敏:對,我要告訴你的就是這一件事情沒有那麼簡單,只透過簡單的修法,你說用定期申報就能讓所有的問題都迎刃而解,就像我剛剛講的,未來你怎麼強化密度、溝通跟掌握,去理解這個動態必須是動態式的管理?所以接著我就要問,衛福部未來有一個藥物韌性推動專案辦公室,這個專案辦公室跟剛剛署長講的,未來要更積極地去掌握這一些藥品動態跟動向,有什麼樣直接的關係嗎?因為它的成立會解決藥品缺藥的問題嗎?既然是談到藥物韌性,我覺得應該是要有一些關聯吧?有還是沒有?

林次長靜儀:有。跟委員報告,我們增加藥品供應韌性,當然剛剛委員所提到的避免缺藥是其中的一環,更重要的一件事情是,我們發現有一些藥品幾乎長期都是倚賴進口,事實上需要用國家的力量來支持國內的藥廠,能夠自給自足提供國內的藥品需求,所以也包含在這次的藥物韌性計畫裡面,鼓勵及支持我們自己國產的藥廠,增加國內的供應韌性。

王委員育敏:如果要成立藥物韌性推動專案辦公室,我又有一種既視感,像看到少子女化對策辦公室,因為這個辦公室看起來……我今天要問兩位的就是,有沒有聘專人在這一個辦公室?我們如果講一個office(辦公室),就是要有專人坐鎮在這邊,每天辦公在處理這樣的事情,但目前為止,我看到你們的架構比較像是委員會,而不是一個辦公室,我沒有看到你們哪邊設專人,還是你有設專人?設多少人?是不是可以回答?

姜署長至剛:跟委員做進一步說明,的確藥物韌性推動的專案辦公室,目前人力以及整個架構部分持續在研擬當中,我們希望的是它能夠落地,有一個特定的……

王委員育敏:有沒有專人的設置?

姜署長至剛:我們是希望有專人的設置。

王委員育敏:多少人?

姜署長至剛:整體內涵的部分,我們還在持續跟衛福部部長做一些溝通。

王委員育敏:所以還沒有定案?

姜署長至剛:還沒有完全定案,因為整體來講,現在在食藥署藥品組的協作底下……

王委員育敏:因為我看到你們現行的架構是設委員會。

姜署長至剛:是的。

王委員育敏:委員會就是委員會,辦公室是辦公室,如果你是委員會就不能叫辦公室,因為過去少子女化對策辦公室已經被委員問出來根本就是空的,也沒有專人,就是不同的部會大家湊一湊,然後框一個名稱叫辦公室,這樣不行啊!所以我今天要問你的是,這到底是辦公室還是委員會?看起來很像委員會,而不是辦公室啊!

姜署長至剛:其實目前是委員會的規劃,在未來運作的部分,如果需要有專人等等的,我們想持續的研議,目前的確是在委員會的架構底下來運行,後續……

王委員育敏:那就不能叫做辦公室,我希望大家是很務實的處理事情,你框一個辦公室會讓大家認為你是聘了專人,然後要全力來推動藥物韌性這項計畫,這才叫專辦,如果沒有專人,就不叫專辦,充其量就是有一個定期的委員會來處理相關的事務,我覺得不要誤導,好不好?

針對我們的藥物韌性以及缺藥的問題,你們編了很龐大的預算,這個是要好好做的。

林次長靜儀:跟委員報告,這裡面其實有蠻大的部分是在經濟部,就是我們這邊盤出來有需要支持或者是要特別培植的相關藥品產業,這個部分我們也麻煩經濟部來給我們協助。

王委員育敏:最後我問一個問題,春節快到了,其實最近流感有上升的情況,過去都是跑大醫院,你們今年有特別提出一個計畫,就是針對診所的開診率,過去只有一成,你們現在希望提高到幾成?

林次長靜儀:我們希望能夠儘量提升。

王委員育敏:目標呢?

林次長靜儀:跟委員報告,因為放假放很久,在這次的計畫裡面,我們希望能夠讓診所還有相關的醫院用UCC的方式來開診,至於目標的話,我們當然希望能夠比過去再更高一點。

王委員育敏:多少?兩成?三成?

林次長靜儀:正在努力,希望能夠二到三成。

王委員育敏:你們沒有設目標嗎?另外,你們要注意藥品是不是跟得上。

林次長靜儀:報告委員,藥品的部分我們已經全部盤點過了。

王委員育敏:藥局會開嗎?診所開,藥局有跟著診所開嗎?

林次長靜儀:有很多連鎖藥局會開,連鎖藥局基本上都會開。

王委員育敏:會開?所以現在是診所比較缺?

林次長靜儀:對,診所比較缺,畢竟很多診所可能就是一位醫師跟幾位護理師,我們當然希望他們能夠來協助。

王委員育敏:因為上次部長沒有來,他就說是去跟院長報告這樣一個專案,我希望你們不是只有開會,真的是要嚴陣以待,因為我看到最近感冒的人數其實在上升。

林次長靜儀:謝謝委員的垂詢,我們現在正在跟民眾宣導,其實很多慢性病可以用慢簽提早領藥了。再來,對於很多慢性病病人而言,因為現在距離農曆過年還有一個月的時間,在這段期間,我們希望慢性病病人應該要及早就醫的部分能夠儘量先處理。

王委員育敏:我希望你們持續加強宣導,不要讓大家看到春節急診大壅塞的情況再現。

林次長靜儀:是,希望大家都能夠開開心心過年,避免到急診去。

王委員育敏:好,謝謝。

林次長靜儀:謝謝。

姜署長至剛:謝謝委員。

主席:接下來請邱鎮軍委員詢答。

邱委員鎮軍:956分)謝謝主席,有請次長。

主席(王委員育敏代):請次長。

林次長靜儀:委員早。

邱委員鎮軍:次長好。今天審查藥事法及藥害救濟法,我看了一下行政院版本,當然提案的背景是因為新興傳染病的威脅、地緣政治的風險、提升藥品的供應韌性,以及全球供應鏈中斷等等,我想請問次長,這些問題是現在才發生嗎?

林次長靜儀:當然這些問題長期都有,但是因為這幾年包含COVID-19全球流行,以及各國相關供應鏈的影響真的是越來越明顯。

邱委員鎮軍:對,這些都是原因,112年有上百萬高血脂患者所使用的降膽固醇藥品「立普妥」缺貨,被藥師說這是30年來最嚴重的。1135月輸液也缺貨得非常嚴重,我想這個過程已經好幾年了,請問次長,你會不會覺得這個過程拖太久?到現在才……

林次長靜儀:報告委員,以我自己個人來講,針對這一次的藥事法修法,主要是因為前年5月我們在輸液所遇到的挑戰,前年我們遇到這個挑戰的時候,就開始研擬修法的草案送院。

邱委員鎮軍:你們準備了多久?

林次長靜儀:20245月整個規劃到現在,中間還經過行政院要去審議。不過也跟委員報告,剛剛您所提到的降血脂藥,事實上有非常多這類的慢性病,並不是只有單一的藥品在供應,它有非常多同成分、同類型的藥品,也希望大家不要有藥品品牌的迷思,其實有類似的藥品都是一樣的。

邱委員鎮軍:這個問題你們已經提了很久對不對?但就是卡在行政院是不是?

林次長靜儀:不是,為求周延,我們在過程中也要跟相關的學協會及相關的團體討論。

邱委員鎮軍:我認為這個問題非常嚴重,過去已經處理了一、兩年的時間,到現在我才看到要開始做這件事情,我覺得這個部分真的拖太久了。

林次長靜儀:我們也很感謝委員願意在今天進行相關草案的審查。

邱委員鎮軍:我希望能像前陣子審查外送員專法的速度,我也希望行政院提出來的版本能夠儘快通過,當然我是支持的……

林次長靜儀:謝謝委員的支持。

邱委員鎮軍:針對西藥醫療器材供應資訊平臺,從上次1210號質詢到現在,已經過了一個多月,但恢復供應的藥品數目還是掛零,最後更新是在129號那一天。關於我所關心的兩項缺藥品項,其中屬於必要藥品的是胰臟酵素「卡利消」,平臺顯示還要再等到今年的第二季46月才會恢復供應,衛福部建議的替代藥品是食藥署去年才核定的土耳其藥品。另外供應外科醫師進手術前的3M乾式刷手液是78號就公告缺貨,要到今年第一季才能恢復供貨,這跟你們要求的,藥商必須在缺藥前6個月通報,並且要有6個月的庫存剛好相反,你們並沒有達到這個要求。

姜署長至剛:跟委員稍微簡單的報告,你剛才講到的「卡利消」胰臟酵素,其實我們1月份已經緊急進來300萬顆,所以這比原來的速度還要提前。第二個是有關刷手液的部分,其實傳統的刷手是溼式刷手,在裡面刷刷刷,可是因為有乾式刷手這種新的產品,所以有些人習慣性……

邱委員鎮軍:他們刷得手都破皮你沒有看到嗎?上次我跟你講的時候。

姜署長至剛:對,我了解,因為還是以病人的安全性為最重要,所以一定要刷得夠乾淨,在這個過程中,以傳統的跟現在的而言,醫師醫療的那部分希望還是有這樣刷手的……

邱委員鎮軍:這什麼時候可以恢復?

姜署長至剛:目前是在專案進口的徵求當中,我們也希望能夠儘快達成……

邱委員鎮軍:你預計什麼時候?

姜署長至剛:我想是近期在第一季以內應該就可以完成了。

邱委員鎮軍:好,我們期待啦!

林次長靜儀:我再跟委員補充,這就是我們提到藥品韌性的部分,所有醫療程序所需要的不論是藥品或衛材,不能只有單一的供應。像你剛剛所提到的,早年我們進開刀房,我是刷手液的年代,在刷手液年代之後變成乾式刷手,我還學了一段時間,才有辦法確保乾式刷手真的有消毒乾淨。所以跟委員報告,關於藥品韌性的部分,事實上就像剛剛您所提到的,有些藥品不是只有單一個品牌,只要是同成分、同樣效果的藥品,我們都希望多方供應。

邱委員鎮軍:我們當然希望效果一樣,但是它的副作用不一樣,所以我們當然希望他用好一點的,醫生也很辛苦,他整天在那邊刷,你認為他一直用舊的那種對他會比較好嗎?

林次長靜儀:沒有,我自己是舊年代的。

邱委員鎮軍:好,下一題。臺美關稅議定後,於上週拍板,我們也付了很大的代價才使得美國下修對等關稅稅率為15%,其中學名藥及其原料等項目獲得美方承諾不課徵對等關稅,這可以看成是符合美國鼓勵以學名藥取代專利到期原廠藥的政策方向;相較之下,專利藥因須配合在美投資與價格調整,承受關稅政策壓力反而比較大。請問次長,先前衛福部評估約有75項仍在專利期的不可替代藥品,如抗癌、罕見疾病、慢性藥品,這個價格可能會大漲或者是缺藥,現在關稅定了,有沒有試算過這要增加多少的健保支出?

林次長靜儀:報告委員,這些藥品在過去各國之間其實基本上就沒有關稅的問題,這次我們也確定它談起來是零關稅,我們其實像這些……

邱委員鎮軍:所以你的意思是,現在這些專利藥品都是零關稅?

林次長靜儀:對。

邱委員鎮軍:好。

林次長靜儀:藥品本來就是零關稅,這些藥品只要生產國的價格沒有漲起來,我們大概就是這個價格。另外,在健保這邊,為什麼去年有準備一個特殊……因應這個談判,我們做了一個預算的準備,就是假設真的因為這個原因的變動而導致藥品的價格上升,我們健保在共擬會上會做一些調整。

邱委員鎮軍:我再請問一下,衛福部有沒有什麼引導性的政策可以協助我國製藥廠等生技產業的發展及出口?有沒有提過?

林次長靜儀:有,非常感謝委員,就像剛剛委員提到的,國內事實上有非常好的原料藥……

邱委員鎮軍:我看到你們編列了4240億的……

林次長靜儀:新興計畫、藥品韌性計畫。

邱委員鎮軍:對。

林次長靜儀:也希望委員可以有機會在大院趕快審。這裡面有非常多,第一個是我們盤點出相關的藥品,不論是關鍵藥品或者是一些核醫藥品,事實上國內都有能夠自己來製成的潛力,過去長期依賴其他國家……

邱委員鎮軍:我發現臺灣有一個問題,當然大家還是相信原廠,但學名藥我們其實可以鼓勵臺灣本地的藥廠能夠自己生產,我希望這個藥能夠做一些替代藥品,這樣就不用都仰賴進口。

林次長靜儀:也對,我自己都常常說,我不會把它叫做替代藥品,事實上這些都是合法,而且都是在第一線可以使用的藥品。

邱委員鎮軍:對啊!

林次長靜儀:過去有時候國內市場上講到某一個國外的藥品不要再生產等等之類的,事實上國內類似成分的藥品都有將近10種以上,本來供應就是穩定的。在此也謝謝委員關心這件事情,我們長期都跟民眾溝通說它都是同成分的藥品,符合PIC/S GMP的藥品都是能夠有一樣效果的藥品

邱委員鎮軍:好。另外,健保每年實際支出的藥費都超過目標,超出的價差會成為下一年度藥價調整的額度,也就是下一個年度把前一個年度超出預算的部分砍回來,砍到藥商會不符成本,就一直退出臺灣的市場。當然這個問題有很多,我發現臺灣每年丟棄的藥品大概有193公噸,將近5億顆,衛福部針對這個問題有沒有要做檢討並提出改善措施?

林次長靜儀:一直以來我們都在向民眾宣導,就是他能夠……慢性病……

邱委員鎮軍:但是效果不好嘛!就是因為效果不好,我現在是要請問,你們是否想過更好、更有效的方式?我們當然不是一直要提升藥價,但是我們要減少支出嘛,對不對?不要浪費啊!

林次長靜儀:是,在相關的藥品規範上,衛福部能規範的是第一線醫師的處方照標準,以減少重複用藥,在健保雲端藥歷裡面能夠查到重複用藥的問題,避免開立重複的藥品給民眾。我們也推動相關的整合門診,有時候老人家要看好幾個科,我們就整合起來以避免藥品重複。

邱委員鎮軍:這個部分我希望你們加強努力,好不好?

林次長靜儀:但是也希望民眾因慢性病所領的藥也要乖乖的吃,不要放在櫥櫃裡。

邱委員鎮軍:最後,我再請問一下,急診壅塞的問題越來越嚴重,真正的原因並非重症病患加重,而是輕症的比率過高,當然也增加了我們的醫療負擔,影響重症患者的處置效率。目前中醫在急診體系裡面完全沒有角色,中醫公會希望爭取中醫負責急診後段的輕症醫療,特別適用在檢傷第四級、第五級常見的症狀,如頭痛、肌筋膜緊繃、暈眩、腸胃不適等風險較低的症狀,不需急救設備的這種,而中醫針灸、推拿穴位的處置方式比較安全,衛福部有沒有在做這個部分的規劃,讓他們加入?

林次長靜儀:我們一直都很尊重民眾的就醫習慣,臺灣因為在中醫部分有些跟其他國家不同的特殊處置方式,我們也知道很多民眾對此有所信任,所以我們也很感謝大家願意提供這樣的服務,當然如果在過年的連假期間中醫診所願意開診的話,我們也非常感謝。

邱委員鎮軍:你們有沒有辦法做一個規劃?衛福部回去可以做個規劃嗎?

林次長靜儀:我們可以規劃,我們會跟相關學、協會討論。

邱委員鎮軍:你給我一個書面報告,好不好?

林次長靜儀:好。

邱委員鎮軍:謝謝,多久?

林次長靜儀:委員,我們一個月內給您報告,好不好?

邱委員鎮軍:OK

林次長靜儀:謝謝。

主席(劉委員建國):謝謝。

接下來請廖偉翔召委做詢答。

廖委員偉翔:108分)謝謝主席,請次長跟姜署長。

主席:請次長、署長。

林次長靜儀:委員早。

廖委員偉翔:次長早、署長早。我首先想要請問一下次長、署長,食藥署這幾年在推動藥品仿單電子化及西藥非處方藥仿單外盒格式及規範,次長或署長誰回答都可以,你們認為目前的推動成效怎麼樣?

姜署長至剛:跟委員報告,對於藥品仿單電子化部分,目前只有250個藥品左右,他們是主動的,一部分是OTC的用藥、一部分是住院的針劑用藥,因為那個都是醫療院所裡面使用的。

廖委員偉翔:總共有多少?

姜署長至剛:其實是非常、非常多的。

廖委員偉翔:成效是還沒有到很普及?

姜署長至剛:對,這件事情其實我在署內積極推動,我們先做第一步,所有的電子仿單在電子化之前要做格式化,格式化的目的有兩個,第一個,在未來要轉成電子化的過程當中,其實有非常、非常多的利害關係者(stakeholder),我們最近跟印刷業者在談這件事情……

廖委員偉翔:沒關係,我懂。

姜署長至剛:第二件事情是,結構化仿單之後,疫後才有機會能夠轉換,這轉換的過程中我們會積極地規劃,預計今年年底所有結構化能夠達成,接下來才會進行下一步。

廖委員偉翔:請問一下署長,這個目的是什麼?

姜署長至剛:我們的目的是希望……

廖委員偉翔:讓大家都知道用藥時候的相關資訊嘛,對不對?

姜署長至剛:是的。

廖委員偉翔:簡單來講,今天問這個題目就是要讓大家知道,其實很多的藥在使用的時候會不知道所有的內容、細節,甚至不確定、不完全知道這個有什麼副作用,所以我覺得資訊的可及性還不等於對資訊的理解。本席也有接收到一些實務上第一線的回饋,特別是在兒童精神科的複雜情況下,其實如果單靠家長自行查閱仿單,我想他也沒有辦法應對所有的狀況。本席在這裡想要講的事情是,相對來講,它凸顯了醫病共享決策這件事情的重要性,尤其兩位都是醫生,其實你們也知道有時候我們去看醫生,一開藥是一整包,這麼多的藥品由藥劑師去調劑、包裝,如果醫生沒有足夠的時間對病人說清楚每一個藥的副作用,病人也不一定可以真的清楚他回去之後吃了什麼可能會導致副作用。

本席有觀察到在實務上的問題,譬如在癌症或是其他的重症上面,這幾年衛福部有推行所謂的醫病共享決策,共享決策當然就是以病人為中心,在整個臨床醫療執行過程中有很充足的溝通,這對於病人或家屬,不論在生理上或心理上其實都有很高的效益。但是我有觀察到……

林次長靜儀:謝謝委員肯定我們。

廖委員偉翔:對,沒錯,我覺得這個是對的事情,我們當然肯定,可是我要告訴你們,我也有觀察到在兒童醫療的部分,因為兒童病人的知識有限,所以他們當然必須依賴監護人或家長,但是在ADHD的病症上面,因為臺灣在教育體系裡常常可能因為學校的輔導功能還不夠,或是專業知識不夠,有時候會將篩檢的工具誤用為診斷的依據。所以有一些狀況,學童不見得是因為ADHD,但是在沒有深究原因之前,可能就被學校建議家長送醫,如果在第一線沒有足夠的溝通或者是有疏失的情況之下,或者是沒有很深入地去了解且仔細地檢查的時候,因為有時候量很大,就可能會直接用藥,這裡就會有個問題了,因為ADHD的藥物包含有利他能及專思達嘛!這兩種都是三級的管制藥品,仿單上要明確載明:藥品上市後,曾有出現自殺念頭或意圖自殺不良反應的通報。這是我聽到第一線的家長,甚至是一些社工及藥師反映的狀況,所以我就想要向次長及署長講一下這件事情。

再來,我想要請問一下次長,在食藥署跟健保署最近有沒有統計,近年來關於利他能跟專思達在兒童族群處方量的變化,以及相關不良反應的通報數量。請問有沒有?

林次長靜儀:針對不良反應的部分,我等一下請同仁幫我們查一下。我先跟委員報告一下,事實上,ADHD是有一定的盛行率,我們也相信第一線兒心的醫師,事實上,能夠基於他們的專業做出比較適當的診斷。當然,其實也必須跟委員報告,我們也了解過去在學校端,有些ADHD的孩子受困於他的症狀,反而在學校是會被霸凌的,所以我們對於這樣的孩子,不論是他用藥、沒有用藥或者孩子有自殺或相關的念頭,這部分本來就是要通報的,至於是不是藥品?要後端做一些相關的分析。

廖委員偉翔:這不是都有通報過嗎?

林次長靜儀:如果有這種,只要是自殺是一定都要通報,那是另外的自殺防治通報。

廖委員偉翔:因為我要跟次長和署長說,其實包含之前也有看到相關的案例,小朋友可能因為長期沒有清耳垢,還是有一些其他的狀況導致他的這種狀態,讓人家誤判以為他是ADHD,你知道有這種狀況吧?

林次長靜儀:委員,我想ADHD的診斷,當然我們是尊重所有兒心醫師最終診斷的專業,不過…

廖委員偉翔:我們當然尊重醫師,但是我要說第一線醫生……不要說醫生,家長或者社工、藥師,其實都有反映這樣的狀況。

林次長靜儀:是。委員,我再補充一個資訊,其實我們也非常感謝很多專業人士做相關的協助,所以之前像陳錦宏醫師的醫療團隊,他們有一個心動家族,我認為他的那個模式很好,甚至那個模式有到東南亞做一些宣導。事實上,他就是把家長、老師,還有他的醫療團隊,全部都作為同一個群組,這樣子的話……因為有時候孩子的症狀到底是疾病導致,還是他的行為導致?

廖委員偉翔:長,我就是要跟你說這件事情,其實在開這樣藥品的時候或者在做這樣診斷的時候,是不是可以有標準化的流程?也確保家長、監護人被充分告知所有潛在的重大副作用。當然有各個團體或者各個關鍵角色去看這個小朋友的狀況,這是我們覺得最好,也一定要做到的嘛!

所以這個部分就是想要跟次長說,尤其在診斷這個事情上面,是不是可以加強推廣所謂醫病共享的決策,並且將兒童ADHD的診斷跟治療列為醫病共享決策的優先推動項目之一?也就是醫師在開藥前,是不是應該與家長,甚至學校的教師,可以更多討論學童的各個面向,避免直接開藥?而他開了這些藥的時候,至少也要讓這些陪同的家長、監護人、老師或社工等等,要很清楚地知道這個藥品的副作用,這個部分是我想要強調的啦!

林次長靜儀:謝謝委員關心。其實相關的各種疾病或者是各種用藥,我們都是希望能夠在一個充分的醫病共享決策之上。事實上,過去長期以來,我覺得ADHD這疾病有很多人對它有一些誤解。還是得強調它目前在精神科,尤其在兒心專科醫師這邊已經非常確定如果是確診的孩子,他是需要適當治療的。

但是這個過程中,也就是剛剛您所提到的,有些時候我們也擔心,因為孩子有這個疾病,家長或老師反而會把孩子其他的行為通通都歸咎於這個疾病,所以這裡面我們希望不要有這種誤解。當然中間的溝通,家長或者是老師願意積極、主動地陪同孩子到相關的兒心醫師這邊就醫,並且做出充分的溝通,我們非常支持。

廖委員偉翔:次長,因為時間的關係,我希望你們可以給本席一個檢討的書面報告,有關這個目前的精進作為,或是目前作為的狀況及你們發現的問題,好不好?

林次長靜儀:我們把ADHD目前相關的一些資訊提給委員,好不好?

廖委員偉翔:我在這邊也必須要把不管是家長或者是剛剛我提過的社工、藥師在第一線發現的狀況,告訴次長和署長,請你們去關注,並且給本席一份相關的報告。

再來,其實本席有看到衛福部在114年有推動所謂兒童醫療優化政策,其中有新設口腔親善之家的專案,也強調所謂早期介入、固定醫療窗口。我覺得這是一個立意良善的政策喔!然而這標榜不漏接每一位兒童的計畫,其實在起跑點上有漏掉需要國家保護的一群人,比如受虐兒少、性侵受害婦女之子女,以及目前在安置機構中的弱勢童,這是參與這個計畫的相關醫生告訴我的。

目前政策架構顯然是建立在有家長帶領就醫的理想假設上,但是實務上,我們有看到所謂安置機構的兒童,他的齲齒風險其實是極高,醫療的可近性卻極低。次長,這群孩子的家長實質上就是我國的政府機關,這些機構的兒童為什麼沒有在第一時間被納入這個專案優先保障的對象?請教一下,次長。

當一個盡責的家長要為孩子安排牙齒塗氟及注意孩子的飲食,我們政府作為安置兒少的法定家長,應該不能不聞不問吧!所以我們希望社家署作為監護人,口腔健康司作為健康管理者,這兩個單位應該要有更多的橫向聯繫,而且要主動把這些小朋友納入這個範圍。

林次長靜儀:委員,針對這個部分,我們在口腔司,尤其是我們第一線的醫療人員,當然不太可能自己去取得您剛剛所說的這些資訊受保護弱勢族群的資料啦!所以資訊受保護弱勢族群的口腔健康需求,這邊有這樣的需求,是不是能有一個比較好的管道,如果他提出來,我們就來協助提供服務,好不好?

廖委員偉翔:所以我現在希望你們去把這件事情做好,因為這個東西,你們有這個計畫,可是實際上在第一線包含在地方上,其實都沒有落實所謂資訊的連接,而且讓他們可以主動處理,且這些醫師也願意主動去訪視這些小朋友……

林次長靜儀:我們可以去訪視,不過這個資訊必須要從高風險這一邊願意之後,資訊出來……

廖委員偉翔:我跟你講,這是有的,你們應該跟地方政府,包含去跟社會局溝通,因為很多第一線現在有在做這個計畫的,他們是找不到的,你有10%要找這些孩童,但是他們找不到,不知道哪裡找。這些人本來也不會主動來看,因為沒有人帶他來看,甚至第一線醫師有反映,如果這個東西有做好的話,我們很多兒虐,包含之前的剴剴案,可能很早就發現他有異樣,他去檢查牙齒的時候,就會發現可能有撞掉或是有發生什麼狀況,其實這都是一個很重要的點,我在這裡一定要提供給你們。

林次長靜儀:謝謝委員。我想這個中間的連結,我們會儘量鼓勵地方尤其社政這一邊,他們如果有這樣的需求能夠提出。

廖委員偉翔:我想請問一下,你們現在到底有沒有把這些兒童放到這裡面?

林次長靜儀:我們對於高危險個案的家庭訪視服務是有的,但是這邊所提到哪些是高危險個案的訪視服務,這個部分必須要由社政單位提過來。

廖委員偉翔:這個東西既然是你們的責任,你們要去聯繫吧!因為你們有這個計畫,其實他們橫向聯繫是不清楚的,他們也有說你們所謂高風險,到底定義在哪裡?定位在哪裡?

林次長靜儀:我們社衛政這邊互相溝通一下好了,好不好?

廖委員偉翔:對,可不可以儘速給本席?這份報告應該很快,兩個禮拜內可不可以提供給本席辦公室?

林次長靜儀:我們再回去跟社政那邊對一下,社政這邊到底是哪些?所以委員如果有相關哪幾個…

廖委員偉翔:我們剛剛提到的機構,其實是被排在外面的。

林次長靜儀:沒有排在外面。其實機構如果有需求,我們當然一定提供,我們是可以到宅的。

廖委員偉翔:好。你們回去趕快儘速研擬完之後兩個禮拜內給本席辦公室,好不好?

林次長靜儀:好。我們把目前有的方案提供給委員,好不好?

廖委員偉翔:好。因為他們第一線就是沒有辦法知道到底是誰?而且也找不到。我告訴你的都是第一線的聲音,請不要……

林次長靜儀:我們非常需要地方的社會局提供這方面的資訊……

廖委員偉翔:不是社會局的問題,是曾經有做這個計畫的醫療單位。

林次長靜儀:因為醫療單位需要知道我要去跟誰服務,所以他……

廖委員偉翔:對。所以你們現在就會變成覺得好像是衛福部……

林次長靜儀:需求端要讓我們知道。

廖委員偉翔:對,所以我現在反映給你。

林次長靜儀:是。

廖委員偉翔:請你們回去……

林次長靜儀:我們再提供這個計畫給委員了解,好不好?

廖委員偉翔:好,謝謝。

林次長靜儀:好,謝謝委員。

主席:謝謝。委員會這邊宣告,蘇清泉委員詢答結束之後,休息10分鐘,謝謝。

接下來請蘇清泉委員。

蘇委員清泉:1021分)謝謝我們主席、尊敬的縣長。請次長和姜署長。

主席:請次長、姜署長。

林次長靜儀:委員好。

蘇委員清泉:次長辛苦了。我先問一個問題,現在臺灣一年的藥費,包括健保給付的,你們說的2,800億左右是有沒有包括OTC的藥?

林次長靜儀:有一部分,如果是健保給付的話。

蘇委員清泉:健康食品沒有?

林次長靜儀:健康食品沒有。

蘇委員清泉:健康食品一年有多少規模?

林次長靜儀:那規模幾乎比藥品還多。

姜署長至剛:保健相關應該1,500億以上。

蘇委員清泉:1,500億?

姜署長至剛:對,健康食品、保健相關的食品,所以我們目前正在努力,希望能夠全面納管,包括對它的廣告以及各項潛在的可行功效等等,我們目前持續在規劃當中。

蘇委員清泉:所以現在的藥品規模,如果包括健保、醫療用的,加上OTC的,加上保健食品的,這樣一年應該要有四千多億,差不多吧?你也不知道有多少,食藥署長也搞不清楚啊?應該有啦!

姜署長至剛:應該要問一下經濟部的同仁。

蘇委員清泉:經濟部都亂講!我們進口的藥,現在美國的保健食品進來,關稅要歸零了,現在看起來是要歸零了,像魚油等等的全部都要大舉進來了,我們現在健保的藥一年2,800億左右,次長,真的在臺灣生產的,我記得才1,200億喔!

林次長靜儀:我們國內的藥品事實上品項是多,但是因為都屬於不是非常昂貴的藥品,所以它的健保給付或是相關的規模是比較少一點。

蘇委員清泉:所以你現在修改藥事法,你的目的就是要保護我們學名藥(Generic Drug)的藥廠,對於做原料藥的,也要保護它,讓我們臺灣有韌性醫療,你們今天的目的是要這樣嘛?

林次長靜儀:今天這個是確定在某些緊急狀況之下或藥品缺乏的時候,我們的供應韌性要能夠穩定。另外還有一個計畫也希望大院可以支持,就是我們的藥品韌性計畫,那個部分就是針對國產藥品、國產原料藥,我們去輔導,讓有些藥品儘量逐漸走向國產、自己做,不用依靠進口藥品

蘇委員清泉:這當然是我們的理想,其實我覺得我們的國產學名藥或者國產藥廠很可憐,有三百多間,產值那麼低,還一天到晚被告,我看最近就有八十幾件國外原廠來告臺灣侵害專利,你們食藥署是要輔導還是要保護他們?你們有盡到你們的責任嗎?還是就放給他死?

姜署長至剛:報告委員,關於您特別提到所謂專利侵害的訴訟,我們看到有80件,這些高的藥費其實很多原來是原廠的,原廠用很多很多的方式去審核、延長,一直延長他的專利,所以在這個過程中,我們前一陣子也特別有提到,食藥署跟智慧財產局必須協作,把這件事釐清,透過我們的專利揭露之後,讓上市前的專利釐清,也避免很漫長,所以我們做了一件事情,叫做依法暫停12個月釐清專利的爭議,能夠比照國際跟其他國家的專利連結制度,這12個月內進行專利挑戰跟迴避成功的首家學名藥廠,我們給他鼓勵。

蘇委員清泉:因為現在……你剛才好像教授在教書一樣,一直講。

姜署長至剛:真的、真的,應該要做。

蘇委員清泉:現在原廠藥就是把一個藥和另一個藥併在一起,像是把鈣離子阻斷劑跟降血脂的藥併在一起,又變成是一個新的,然後又保護個12年、15年,經濟部也沒在做什麼事情,沒有善盡職守,就又給它15年,這樣我們的藥廠永遠都沒機會啊!他沒有新的藥,就把兩、三種藥併在一起,有些還併三種藥,連利尿劑也併進去,兩、三種藥併成一個,然後一個新的藥又出來了,又去跟你申請專利,一申請就是10年、12年、15年。

姜署長至剛:針對這一點,其實我們有看到問題,所以我們……

蘇委員清泉:有看到問題,但你們有沒有解決啦!

姜署長至剛:有、有、有,我們同時把這件事情跟經濟部智慧財產局來做對接,關於這件事情,為了整體藥物的韌性,以及在國內獲得他人的支持,我們持續在做當中。

蘇委員清泉:扶植我們的國產藥廠,看能不能把他們三百多間併一併變成一百多間就好了,有的有藥證的就不要生產,因為生產下去就大家都死嘛!大家的產值都一點點,次長……

林次長靜儀:我們盡量調整,可是報告委員,我們也希望至少要有幾家藥廠都在生產某一個藥品,或者是幾家藥廠都有能力生產某一種藥品,這樣一旦某家藥廠出問題,我們可以協調其他藥廠來供應製造。再來,也跟委員報告,其實有些已經過專利期很久的,我們自己國產的藥廠是有能力生產的,因為它已經沒有專利的問題了,可是過去沒有相關的誘因,大家都全部依賴進口,所以我們剛剛講的那個藥品韌性計畫,就是希望我們把它盤點之後來協助,藉由國家的力量,經濟部有一部分的預算,有120億在那邊,要來協助這些藥廠自己生產。

蘇委員清泉:還有,前一陣子署長發下豪語,說要扶植國產的抗癌藥、標靶藥,讓他們的市占率可以比較高,現在是做到什麼進度?我看好像也沒什麼成績。

姜署長至剛:這個部分的第一個叫生物相似用藥……

蘇委員清泉:Biosimilar,那個是另外的。

姜署長至剛:對,Biosimilar,即生物相似用藥,以及在國內的藥品,癌症的藥品我們也持續有在支持。

蘇委員清泉:有嘛!有增加嘛?

姜署長至剛:對,我們在審查的速度以及輔導上面都有持續在做……

蘇委員清泉:沒有啦!我看你現在修藥事法,第一,你叫他們定期申報,以前是報備,現在就要申請,現在生產端跟使用端是醫院,醫院用藥的自由度很高,醫師都很聰明,都用他想用的,現在他要申報,他說你強制他們申報,一個月、兩個月、一季等等,你現在說申報,那個價量一定會不符啊!署長、次長。

林次長靜儀:事實上是這樣子,他們那個固定通報是,假設半年內他有斷藥的問題,他要讓我們知道,有些甚至依賴量是很大的,他要提早讓我們曉得,這樣我們才有辦法去協調其他藥廠趕快供應,或者是我們有什麼方式來協助整個市場能夠變得更穩定。

蘇委員清泉:所以你們要的是,這個藥有兩、三間在做,萬一有一間出問題,就跟上次點滴一樣,其他人可以……

林次長靜儀:對,因為我們的藥廠有這個能力,雖然藥廠有這個能力,但過去沒被看重,所以我們這次修法事實上是來完備它的法源,另外那個藥品韌性就是來做經濟上的誘因。

蘇委員清泉:如果他申報,你又要給他罰則,我覺得一開始是要輔導啦!

林次長靜儀:當然是要輔導,不教而殺謂之虐。

蘇委員清泉:不然一下子就要罰,嚇死人了!這些藥廠已經很可憐了。我沒有針對哪一家,但是我覺得我們國產都是慘澹經營,進口進來的,一遇到天災地變、颱風或是打仗等等,斷藥是很平常的事情。

林次長靜儀:如果是不可抗力的因素,我們是不會去做懲罰的。

蘇委員清泉:對,就是說,最後一個就是原料藥要進來,有時候連原料都進不來,所以我們臺灣自己開發原料,就我了解,好幾家做原料藥的藥廠,他們做出來的原料成本太高,所以反而都是銷到美國去,然後我們再去印度買,買那個原料比較便宜的。我昨天一查發現,連日本generic藥的原料都是從印度跟中國進口,這是很可怕的事情!

林次長靜儀:目前全世界大概60%都是從中國跟印度進口,所以各國也都希望能夠強化自己國家的藥品韌性。至於我們原廠藥這邊,我們自己健保正在討論要有一些鼓勵的機制,因為過去如果是使用本土的藥,我們會有一些給付上面的誘因,如果這個藥廠用自己的本土藥品,他又用我們自己本土的原料藥,我們現在正在規劃這邊能夠……

蘇委員清泉:所以你原料藥的鼓勵是一個,自己藥廠是做generic的藥,你也要鼓勵。

林次長靜儀:是。

蘇委員清泉:這樣健保就要寬鬆給付,健保局有這個想法嗎?還是健保局都只是想把他們掐死?

林次長靜儀:有,我們這邊是一起處理的。

蘇委員清泉:不能這樣!次長,這部分是你在管的……

林次長靜儀:有,所以這邊都共同來處理。

蘇委員清泉:他們都唉成這樣了。

最後一個問題,因為我時間超過了,謝謝主席讓我多講30秒。我們現在在打疫苗,小孩打疫苗是有疫苗基金。

林次長靜儀:對。

蘇委員清泉:小孩子打,如果……

林次長靜儀:我們的公費疫苗有疫苗基金。

蘇委員清泉:沒有,如果大人的,是不是就歸到藥害基金去了?

林次長靜儀:疫苗有另外的,疫苗另外有一個不良反應的基金,藥害救濟是另外這邊,我們有兩個不同的……

蘇委員清泉:沒有,上次COVID-19那一些人有的都去申請,COVID-19打下去之後產生的問題很多、很多,然後這些人去申請,好像也是藥害基金在審。

林次長靜儀:那是疫苗基金,疫苗那邊。

蘇委員清泉:是疫苗基金嗎?

林次長靜儀:疫苗的不良反應……

蘇委員清泉:為什麼對小孩子的補償那麼寬鬆,對成年人的補償卻那麼樣的嚴格?

林次長靜儀:就我的了解,應該是委員會裡面的委員會去找……說實在,因為我自己也參與過,在委員會裡面有各不同專科醫師的專家,要找reference回來做相關的證明,再來做一些裁處。

蘇委員清泉:沒有!就是說補償,我們講補償,不要講賠償。補償就是緩慢,我看起來是很「嘰嘰歪歪」的,補償的金額又這麼的少。那是你在管的,次長,是嗎?

林次長靜儀:如果是疫苗的話,應該是CDC,那邊應該是莊次。不過跟委員報告,其實我們尊重整個委員會審查的這些專家,有些像兒科,很多都是兒科的大前輩。疫苗的部分,如果是非常罕見的,大概他們會找一些data來證明;如果是常見的,就會援引過去一些所謂的補償方式。

蘇委員清泉:謝謝。本土藥廠真的要好好用心,不要只有罰則,從頭到尾沒有看到鼓勵的,都是拿著棒子要敲人家。

林次長靜儀:這是一些調節。也真的拜託委員,希望大院能夠趕快來審藥物韌性的新興計畫,謝謝

蘇委員清泉:謝謝。

林次長靜儀:謝謝委員。

主席:現在休息10分鐘,謝謝。

休息1033分)

繼續開會1048分)

主席(王委員正旭代):繼續開會。

下一位請林淑芬委員發言。

林委員淑芬:1048分)謝謝主席。先請次長。

主席:有請次長。

林次長靜儀:委員早。

林委員淑芬:次長早。我上個禮拜質詢上上禮拜中榮發生廠商進手術室代刀事件,你們的調查報告應該已經出來了,你可不可以稍微簡單說一下?

林次長靜儀:報告委員,其實臺中榮總在115日給我們的調查結果就是確認醫師有違規讓廠商進入手術室的管制區域,目前中榮是給予行政懲處。

林委員淑芬:我現在問你的是,他有沒有代刀?有沒有代醫師操刀、操作手術?

林次長靜儀:我們在目前對外的資訊看起來是有一些疑慮,但是……

林委員淑芬:中榮給你們的報告,你們就全部都買單了嗎?

林次長靜儀:今天我們包含醫事司已經直接要到臺中榮總一起進行調查。

林委員淑芬:你們醫事司司長可能有失公允,他在上個禮拜五、116日說,中榮已經提出調查報告,確認有三名醫師未依規定完成報備程序,違規放行廠商進入手術室。你們的司長劉越萍已經直接定義,他直接說,但沒有發現廠商代刀或執行醫療行為,院方已經對三人各記申誡一次,後續將交給臺中市政府衛生局啟動行政調查,於兩週內釐清,依法裁處。OK,劉越萍這樣說是根據中榮報告就算了,但是媒體接著問劉越萍,這個懲處是不是過輕?因為只有申誡一次,然後劉越萍答復,中榮對於三名涉案醫師各記申誡一次,屬人事處分,醫生都是資優生,對醫師來說,被記申誡是很丟臉的事情,尤其是科部主管,影響其實不小。你們的劉越萍司長沒有客觀、公正,沒有扮演起目的事業主管機關的職責,然後說這樣的處分已經影響很大了。

林次長靜儀:我們現在最新的資訊也跟委員做個報告,就是部長已經先要求健保署去調查,因為這個過程中牽涉到醫師的健保申請,如果不是醫師自己親自執行手術,健保會有一些相關的追回跟懲處,這個部分……

林委員淑芬:你知道嗎?次長,你這樣輕輕的講過去,但是我要告訴你,上個禮拜五中榮報告丟出來,你們劉越萍這樣講以後,人家就有影像,已經在媒體揭露了。大家都沒有預期會有人敢檢舉,所以你們當時就認為大概沒有具體證據,本來是要持續否認,後來人家把影像丟到媒體曝光以後,相關說法才隨著影像逐步出現而被迫修正,就像擠牙膏一般被動而且消極,看起來就是這樣子。知新聞講的,神經外科主任鄭文郁不但沒有穿著手術服、沒有戴滅菌手套,雙手還抱在胸前,而執刀的竟然就是這個被爆料的陳姓醫材商,所以我就說大家都知道,只有衛福部不知道,還有躺在那裡的病人不知道。人家檢舉了還繼續隱瞞,如果影片沒有出來,劉越萍還繼續幫中榮、幫醫生袒護,所以人家質疑劉越萍醫醫相護,人家質疑你們並沒有解決問題,沒有從制度面好好整頓的決心!

林次長靜儀:其實部長也提到了,半年內我們會提出一個共同的指引。因為各個醫院……

林委員淑芬:除了指引以外,部長還指導你們要做什麼?

林次長靜儀:包含剛剛提到的:第一個是健保去做調查;第二個部分就是如果有違反相關法律,全部都要依照法律來調查、懲處。

林委員淑芬:僅止於此嗎?現在的法律規定足夠嗎?我已經質詢過他了,根據醫師法第二十八條,密醫行為是有刑責的……

林次長靜儀:是,所以我們已經在17號函送……

林委員淑芬:他們都不在乎!

林次長靜儀:有,17號我們函送了。

林委員淑芬:次長,房間裡面的大象,大家都看得一清二楚,醫界有人出來說,護理界有人出來說,醫材界也有人出來說,連這個醫院都有人出來說,大家都知道、看得一清二楚,房間裡面的大象。現在你們告訴我們訂指引,立委質詢過他,立委跟他們說第一要件是什麼?因為現場在座的、參與的,每個人都是共同詐欺犯,檢舉的人也有刑責、具名的人也有刑責,所以我已經講了,法律都不怕了,你訂指引要做什麼?指引不夠,所以要訂吹哨者保護的機制,要讓吹哨者可以從刑事責任豁免。你訂相關指引要配套,配套就是要有吹哨者保護的機制,而我在這裡一直在聽你們講訂指引,這樣沒檢舉就沒事了,現在是怎麼樣?人力短缺,所以都叫醫材商去代刀?

林次長靜儀:那個不是人力短缺的問題。

林委員淑芬:那是什麼問題?

林次長靜儀:那個是長期以來……其實有一些比較特殊、新的醫材,我們也理解,醫師可能在操作上需要一些協助,但我們還是要再一次澄清,廠商不可以站到table在病人身上執行相關業務,這個業務一定要醫師自己執行。

林委員淑芬:你告訴我,你覺得代刀集中在哪些科別?

林次長靜儀:目前來講,需要新興器械的科別,包含這一次的神經外科,接下來可能還包含骨科等等,這些我們都要進行一些調查。

林委員淑芬:眼科有沒有?

林次長靜儀:委員有相關資訊的話,我們……

林委員淑芬:怎麼會這樣呢?你去看我的YouTube,人家都來留言了。哪些醫材因為器械很新,甚至醫材的業務代刀操作比醫生還要更嫻熟,手術也可能做得更好,也不訝異?

林次長靜儀:就算這樣也不行。

林委員淑芬:你知道嗎?

林次長靜儀:他再厲害都不行。

林委員淑芬:我現在要告訴你,醫生不用精進嗎?

林次長靜儀:是,所以我說不行。

林委員淑芬:新的手術刀法不用精進嗎?新的醫材不用練習嗎?那誰要當受術實驗的人?

林次長靜儀:相關的某些程序,事實上,有的是用模具可以事先做一些處理,當然不是全部。

林委員淑芬:你們有規範嗎?大牌的醫生對新的、小的、細節不想學,他就叫醫材商來做這種簡單的,沒人檢舉就沒事,檢舉之後,醫生都說是他自己做的,現場大家都是共同詐欺犯不敢出來,吹哨者保護機制在哪裡?

林次長靜儀:我記得其實去年吹哨者相關的法規已經過了。

林委員淑芬:刑責!它沒有包含這個,免刑責。你告訴我,吹哨者保護機制去年的法律哪一條可以適用?

林次長靜儀:其實現在在調查裡面,我們沒有追究到底是誰提供這些影片。

林委員淑芬:你的腦袋轉不過去。當事人若知道,他就馬上去提告了,馬上都是共同詐欺犯,而且是一年以上,完全不能交保、不能緩刑,非坐牢不可,這是很重的罪!但還是很多人在做,因為沒在怕,大家都涉案。奇怪!跟麻醉科醫師、護理師不相關,他們也沒拿到錢,但已經被迫要參與、共同詐欺這個病人。

林次長靜儀:我們不會認定他們有這樣的行為。

林委員淑芬:那不是你認不認定,刑法認定的主責機關是你嗎?你是檢察官嗎?你是法官嗎?這個就是共同詐欺,構成要件就是這樣。以中榮為例,2017年他們院內第三次手術室管理會議中就已經明確決議,絕對禁止廠商刷手、跟刀或碰觸病人傷口及身體,而且絕對禁止手術進行由業務來代刀。這種規範中榮在2017年就訂了,內容很明確,為什麼2023年還發生這麼離譜的事

林次長靜儀:這件事情我們請中榮的院長要趕快去查清楚。

林委員淑芬:次長,這個不是規定的問題、不是有沒有規定的問題,是制度內執行,還有內部管理失靈、中央主管機關長期放任不查,所以這個問題是醫院本身的管理和內控機制都沒有發揮作用,中央主管機關未來到底要怎麼監督和介入?難道只能停留在繼續被動的等醫院回報,相信醫師自律嗎?你們的劉越萍就是這樣,徒法不足以自行,有刑責都沒在怕了,所以這不是法治面而已,這有執行面困難的地方。你們劉越萍講這個話就是醫醫相護,所以更令人憂心的是,劉越萍竟還可以說,醫生從小到大都是資優生,被記申誡很丟臉,這個當前提就形同預設了醫生群體不會也不可能發生違法行為,主管機關都這樣講了,病人只能夠選擇相信嗎?請問制度面的監督跟病人的權益是誰要來承擔?這不是法制面的問題,是執行面,你們自己部裡面已經是這種態度了,劉越萍如果是這種態度,我們還可以信任你們要改革吹哨者保護機制嗎?

林次長靜儀:委員,這個案子經媒體一揭露,其實我們就已經請中榮院長不要一開始就出來說沒事,要趕快去查。

林委員淑芬:對啊!你們就個案處理,但這不是個案,你去看我YouTube下面的留言,人家很具體……

林次長靜儀:我們歡迎大家來跟我們檢舉。

林委員淑芬:臺南某個醫院,人家都講了,都有人出來吹哨了。

林次長靜儀:對,所以歡迎來跟我們檢舉。

林委員淑芬:檢舉的人有刑責伺候,他檢舉,他自己是共同詐欺犯耶!要怎麼檢舉?你有給人家吹哨者保護、免刑責的機制嗎?你告訴我有沒有,你說歡迎大家來檢舉……

林次長靜儀:委員,你剛剛說的刑責不是我說的啊!

林委員淑芬:檢舉的人馬上是共同詐欺的共犯。

林次長靜儀:委員,您剛剛說的刑責不是我說的啊!

林委員淑芬:對啊!那你有免除人家的刑責嗎?

林次長靜儀:你剛剛不是說那個……

林委員淑芬:你有提出修法案嗎?你有在醫師法裡面明文規定可以讓吹哨者免除刑責嗎?你要修法耶!你講得事不關己,你這種態度還能笑?我覺得這是正經事,很嚴肅耶!你還能夠覺得不用修法?

林次長靜儀:不是,委員,剛剛是您說我不能……刑責不是我講了就算了。

林委員淑芬:你說沒有刑責,你們不會認定是刑責,就不是你認定了,你憑什麼認定?你有沒有責任?你要修法啊!在醫師法裡面,把檢舉人免除刑責放到法律裡面來。你現在推卸你的責任,你說你要認定他們沒有刑責,你沒有這個權力;當你有責任的時候、你要去修醫師法的時候,你就說我沒有權力,不是這樣子的態度啦!不是這樣啦!你們劉越萍那個態度可以嗎?你說說看。

林次長靜儀:委員,這個案子我們其實……

林委員淑芬:你說說看,劉越萍的態度可以嗎?

林次長靜儀:委員,這個案子我們全力來調查,已經進入檢調。

林委員淑芬:不光是這個案子,你老是說個案、這個案子,它是全臺灣全面性的,包括骨科、神經外科、眼科、脊髓外科,是全面性的,每個醫院很多都被人家講出來,不是只有一個醫院、不是只有中榮,你到底要怎麼解決?指導原則能做什麼?違反指導原則會怎麼樣?你要訂定一個指導原則,違反指導原則會怎麼樣?

林次長靜儀:委員,我剛剛有提到,這裡面有些部分會牽涉到對於健保這邊事實上是有違法的,剛剛提到醫師法以及密醫法,目前的法律當然都可以先處理,委員如果提到要修法,我們也尊重委員的評估。

林委員淑芬:你不認為應該要修法?你不認為應該要解決這個問題嗎?

林次長靜儀:要解決這個問題啊!

林委員淑芬:你要怎麼解決?訂定一個指導原則,有法律、有刑責他都不怕了,那你的指導原則要做什麼?我覺得很訝異啊!次長,你這種態度,我想這個問題不會解決,因為你宣示了一個跟劉越萍一模一樣的態度……

林次長靜儀:委員,我剛剛強調了……

林委員淑芬:醫生絕對不會違法……

林次長靜儀:沒有,委員,我剛剛強調了……

林委員淑芬:醫生都是資優生……

林次長靜儀:這裡都有相關的法律。

林委員淑芬:醫生被記申誡很丟臉,所以醫生絕對不會違法……

林次長靜儀:不只,現在這3位醫師也不能執刀了。

林委員淑芬:現在醫生很多都在違法當中,而且還把麻醉科醫師、把無辜的護理師都牽扯進來。他們何其無辜,其實很多業代也不願意當密醫,而你們制度面沒有保護這群人,你們更是在制度面忽略了病人該享有的保護,他有……

林次長靜儀:廠商本來就不可以在病人身上執刀啊!

林委員淑芬:現在就在病人身上執刀啊!

林次長靜儀:所以後續調查之後會有相關的裁罰啊!

林委員淑芬:不是一件、不是只有這個個案耶!你在那邊講「痟話」嘛!好,請回,跟你講沒用,我繼續問食藥署。

主席:請姜署長。

姜署長至剛:委員好。

林委員淑芬:署長,上週五發生堡晟興業有限公司、楓緣國際企業有限公司涉嫌從2024年起,從國外輸入成本低廉的橄欖粕油,以日本一番頂級橄欖油的名義對外販售給下游廠商,依照地檢署及你們的說法,你們主動告發,然後地檢署說他們違反食安法第十五條第一項第七款「攙偽或假冒」。我請問你,他們攙了什麼東西、假冒了什麼東西?

姜署長至剛:報告委員,這個油品是用橄欖粕油攙了一個叫做銅葉綠素的東西,銅葉綠素在過去…

林委員淑芬:他們確定有加銅葉綠素嗎?

姜署長至剛:對,在查的過程當中,目前……

林委員淑芬:我現在問你,因為你們的新聞稿都沒有提到,你不要在這裡說謊喔!新聞稿完全沒有描述他們攙了銅葉綠素。

姜署長至剛:委員特別詢問我,因為還在偵辦當中,我們自己實驗室驗的是有驗到銅葉綠素,所以跟委員做進一步報告。

林委員淑芬:喔!你們驗到。

姜署長至剛:所以在確定之下,橄欖粕油是有這樣子的油品,在CNS 4837號的標準食用橄欖油裡面是有的。

林委員淑芬:不要講CNS,你們的法規不應該要用經濟部的CNS標準,你們的法律應該是食品的品名標示標準要訂定規範。我今天要講的是,如果他沒有加銅葉綠素的話,請問他有違法嗎?

姜署長至剛:報告委員,假設他沒有加銅葉綠素,但假如他直接寫所謂精緻的初榨油就是違法,只要標示不實……

林委員淑芬:你現在是在說什麼啦?你們怠忽職責就在這裡,如果他沒有加銅葉綠素,他從國外進口橄欖粕油,然後他說這是頂級的橄欖油,如果其他的廠商這樣做有沒有違法?

姜署長至剛:有,他違法,有所謂的……

林委員淑芬:違反什麼法?

姜署長至剛:他在這個過程當中,並不是確切原來所謂的頂級初榨橄欖油或者精緻橄欖油。

林委員淑芬:他沒有寫初榨,他寫頂級橄欖油,即便他寫頂級橄欖油,請問他違反什麼法?

姜署長至剛:因為市售橄欖油的油品……

林委員淑芬:你不要在這裡胡說八道,我現在在這裡就要跟你講,你們的法律不應該講國家標準CNS,因為那是沒有強制性,那只是參考用的,沒有法律的強制性。而現在就是食品安全衛生管理法施行細則第七條第一項第二款,因為你們沒有制定橄欖油的品名標示標準,所以要用施行細則第七條第一項第二款的規定,「經中央主管機關規定者,依中央主管機關規定之名稱」,但是從假油事件到現在,你們通通都沒有制定什麼叫做橄欖油的這個名稱,根據你們施行細則的規定,「未規定者,得使用中華民國國家標準所定之名稱或自定其名稱」,沒有強制性啊!

姜署長至剛:謝謝委員,委員非常精準地把食安法施行細則第七條跟我們做一些說明,讓我們了解……

林委員淑芬:上面寫「得」不是「應」……

姜署長至剛:所以這個部分……

林委員淑芬:他可以自己定名稱,他把橄欖粕油定成頂級橄欖油,請問有沒有違規、違法?沒有。你們做了什麼?你們應該做什麼?署長,你告訴我,如果你們把什麼叫做橄欖油、把品名標示標準的法律訂定出來,那麼今天他這麼做就直接違法了。從2013年的假橄欖油事件到現在2026年,14年了,我們看到2016年衛福部食藥署曾經表示橄欖油要比照聯合國分5級擬後年上路,就是2018年要上路,曾經,到現在經過14年,你們瀆職,你們不敢訂定出什麼叫做橄欖油,因為沒有訂定出品名的標示標準,所以業者把橄欖粕油如果沒有添加非法的添加物,他就說他是頂級橄欖油,沒有違法,因為政府沒有訂定出什麼定義叫做橄欖油,所以就是對業者最大的縱放。而今天在這裡,你們了解說若是縱放,縱放的責任是在誰?是你、是政府,縱放廠商這樣子亂搞的,大家都很高興,也不用寫頂級啦,每一個廠商都寫我是優質橄欖油,明明就是粕油,粕油為什麼不行,你知道嗎?為什麼粕油不行?粕油有沒有違法?

姜署長至剛:粕油沒有違法。

林委員淑芬:對,粕油是用什麼去萃取的?

姜署長至剛:它是用橄欖油粕。

林委員淑芬:不是啦!

姜署長至剛:用有機化學物質。

林委員淑芬:它加化學溶劑嘛。

姜署長至剛:是的。

林委員淑芬:它用溶劑「正己烷」,我們想像不到的化學溶劑,用脫膠、脫酸、脫色、脫臭的方法,去把人家榨完的粕拿回來再萃取,合法的使用化學溶劑、合法的添加物,然後成為粕油。粕油的健康風險是什麼,你最知道,你是腎臟科專家。粕油使用化學溶劑,長期以來大家以為橄欖油是好油,你不知道你買的橄欖油是粕油,因為政府沒有規定一定要把粕油寫清楚,所以廠商可以自己訂名稱,也不用訂得太好聽、也不用講說我是virgin的,也不要講說是初榨,我只要寫優質橄欖油,也不用優質,我就寫橄欖油,但其實都是粕油,化學溶劑萃取的,你告訴我,健康風險是什麼?

姜署長至剛:報告委員,因為油品出廠其實要符合規格,粕油也是一種油,可以使用的,也不要完全……

林委員淑芬:合法的啊!

姜署長至剛:但是科技……

林委員淑芬:合法的啊!

姜署長至剛:對,科技其實進步到可以把這些油再利用,但是它沒有把它揭露清楚。

林委員淑芬:好啦,我最後跟你說,你知道粕油是合法的,但是我們希望消費者有知情的權利。

姜署長至剛:這個我們一定努力。

林委員淑芬:什麼叫橄欖油、什麼叫初榨、什麼叫混合油,你把橄欖油的品名標示標準訂出來,可以嗎?

姜署長至剛:這個部分我們答應委員會進一步去研議,一定給委員進一步的說明。

林委員淑芬:因為這樣子其實是高風險的、這是高風險的品項,長期吃化學溶劑萃取的粕油,這不會是好事。在這裡看到假油、混油,食藥署在過去都是個案處理,沒有上升到制度層次去回應,這樣的管理態度太消極,我們不能接受。而橄欖油現在絕對不是只有這一家有問題,在這種狀況裡面,頂級橄欖油、純橄欖油,這是什麼油,到底是不是橄欖油?什麼叫做橄欖油?統統都不知道,所以我們在這裡希望你把橄欖油的品名標示標準、法規訂出來,會很困難嗎?

姜署長至剛:我們進一步研議後再跟委員做報告。

林委員淑芬:還要研議?

主席(劉委員建國):食藥署……

林委員淑芬:2013年研議到現在,還需要研議嗎?

姜署長至剛:是。

林委員淑芬:是因為廠商的利益被減損了,要跟廠商研議嗎?從2013年到現在,還需要研議嗎?馬上制定!

主席:1個月可以嗎?

林委員淑芬:馬上制定,什麼叫做橄欖油、什麼叫粕油、什麼初榨、什麼叫精緻橄欖油。

主席:1個月內啦!

林委員淑芬:1個月內把它訂出來,不是研議。

主席:對。

姜署長至剛:因為這整個牽涉的層面較廣,可以的話,我們3個月內一定把相關內容訂出來。

林委員淑芬:牽涉的較廣?我們等了13年了,從2013年到現在。

姜署長至剛:容我們可以進一步、更周延地……

林委員淑芬:14年了,從2012年,還要多久?

姜署長至剛:我們可不可以用3個月的時間?我們一定把它確定下來。

林委員淑芬:3個月!你是要訂什麼?3個月要做什麼?

姜署長至剛:因為在CNS底下,從這邊轉換其實……

林委員淑芬:什麼CNS底下?

姜署長至剛:CNS底下的訂下來……

林委員淑芬:你們沒有訂CNS

姜署長至剛:不是,CNS底下這些品名如何把它轉換,其實都是製程上面要確立,一個個要確定

林委員淑芬:現在Codex9項,如果你要分成CNS5項勉強可以。

主席:2個月可以嗎?

姜署長至剛:好,我們就進一步……

林委員淑芬:已經講得夠久了,14年、13年了,不要再讓人民繼續吃。

主席:2個月啦!

林委員淑芬:你以為花很多錢買的,其實是粕油,不可以這樣!

主席:好啦,2個月啦!

姜署長至剛:好,謝謝委員。

主席:謝謝署長,食安問題是非常非常嚴重的事情,必須要快速地做更積極的因應。

接下來請王正旭委員詢答。

王委員正旭:1114分)謝謝主席,我要請衛福部林次長、食藥署姜署長,還有經濟部產發署陳副署長一起來討論。

主席:請林次長、姜署長、陳副署長。

林次長靜儀:委員好。

王委員正旭:次長好、署長好、副署長好。今天有三個題目分別來請教三位。第一個部分是有關臺美關稅談判的成果,還有對我國醫療產業發展方向的未來,跟如何協助整個產業在這方面的發展。第二部分是我國邁入超高齡社會以後,要加強長者公費疫苗的接種,我們如何能夠讓它做得更好?第三個部分是藥品無紙化的政策,應該跟經濟部還有環境部來共同研商。

第一個部分要麻煩三位一起來了解,針對臺美關稅談判以後,醫藥發展如何更全面。我相信大家都非常的高興,看到鄭副院長這麼努力的談判下來,終於爭取到非常好的結果。臺美貿易談判最後爭取到我國輸往美國的學名藥跟原料藥是零關稅,我相信這個對於整體,尤其是對藥界來講,是非常振奮的一個消息,我們也很期待能夠籌組國家隊來搶攻美國的市場。同時也達成五大信賴產業,包括半導體、人工智慧、國防科技、安全與監控、次世代通訊跟生物科技等產業的臺美雙向投資機制,可以透過這樣的方式建立起來。

從蔡總統到賴總統,一直希望能夠推動我國生技跟智慧醫療的產業發展、能夠打造出臺灣的第二座護國神山,因此,我國政府針對製藥、生技跟智慧醫療的產業,接下來會有哪一些策略或者是計畫?是到美國投資為主,還是也有機會吸引美國相關資本跟技術到臺灣來投資?

可不可以麻煩各位說明?針對生技的部分,請次長;如果是藥物的部分就麻煩署長;同時,經濟部如何同步發展跟協助,就麻煩副署長說明。先麻煩次長說明,謝謝。

林次長靜儀:先跟委員報告,謝謝委員關心,事實上我們臺灣相關原料藥的產製是很有潛力的,只是過去長期因為整個市場規模的關係被低估。剛剛其實在前面很多委員質詢的時候,我們也強調,我們這次提的藥品韌性計畫,事實上就會盤出很多我們國內藥廠有潛力製造的藥品。一部分前提當然是希望能夠鼓勵他們生產來供國內使用,但是我們自己也持續跟美方在討論,甚至包含日本等其他國家。我們在談的事情是「供應韌性」這件事情不能只靠每個國家自產自銷,事實上是要互相來協助,所以一些藥品如果有機會的話,我們也希望能夠鼓勵我國的藥廠將這些相關的學名藥銷到美國,因為這樣子也可以協助讓美國的一些藥品比較穩定,這個部分先做一個報告。

另外,在生技產業的部分,因為再生醫療法今年已經上路了,所以在再生醫療跟細胞治療這個部分,事實上我相信委員很清楚,我們研發的量能跟潛力是很好的,我們很多經驗跟很多的這些目前已經在推廣的藥廠、生技產業,應該是有機會能夠跟全球來做鏈結。

另外,我們還有一個潛能是在AI的發展上面,AI相關智慧醫材的部分,事實上我們食藥署跟CDC對於智慧醫材相關的審核,會從生策會還有食藥署這邊來協助、從越來越多AI醫材相關的部分來做協助。這個部分它領證之後,不管是目前新南向的以醫帶產,或者是我們今年在WHA會有一個智慧醫療展,希望能夠藉這個機會讓國際社會看到臺灣在AI醫療產業的潛力跟能量。站在政府這邊,不論是食藥署相關的法規或者是跟其他單位的部分,我們當然會全力來協助。至於藥品的部分我請署長補充。

王委員正旭:好,謝謝次長,麻煩署長。

姜署長至剛:報告委員,有關藥品的部分,我們藥品的出口過去不管是原料藥或者是學名藥,我們的產值其實是10億美金左右,但整體來講,銷往美國的部分我們覺得還是不足的。除此之外,我們對於打開其他國家市場的部分是積極地輔導,尤其是在這一次的藥物韌性計畫項下,我們希望能夠輔導國內的藥品在落地臺灣的同時能夠做國際的輸出,我們希望在藥品韌性能夠打造地更堅實,成為美國,特別是學名藥、原料藥的供應鏈之一。臺灣目前的原料藥有專門出口的,其實我們知道的有上百件,我們的學名藥也有數百件,這個已經是有這樣的確定了,如何讓國內的生產源頭同時在國內落地跟國際上能夠接軌的部分,其實我們特別強調的是在國際組織上面的參與,不管是在ICH或者是ICMRA,或者是APEC的架構底下,我們希望能夠達到的是所謂的調和(harmonization),在這種調和之下,進一步的希望能夠建立雙邊互信之下所謂的審查,互信的審查也能夠達到我們的韌性。所以整個規劃的項次希望能夠從內部擴展到外部,能夠達成整體的供應鏈。

剛才特別提到的學名藥跟原料藥的零關稅,在美國的部分,在這種前提之下,讓雙方的、我們的供應鏈,尤其藥品的供應鏈能夠互相的……因為臺灣的原料藥其實品質好,相對的,它的價格是高的,所以國內及國際,特別是國際的大藥廠其實持續在使用當中,如何引導進入我們在國內的藥物供應鏈,所以在這次的藥物韌性裡面,也達到支持讓它能夠永續發展跟經營。以上說明。

王委員正旭:好,謝謝署長的說明。經濟部也是重責大任,請說明。

陳副署長國軒:委員好。我想這一塊經濟部一定跟衛福部一起共同來努力啦,目前在藥廠相關研發的部分,經濟部這邊會提供所謂的主題性補助,讓業者持續來做研發,在法規上面,我們也有一些相關的抵減項目,包括生技醫藥發展條例的部分,針對新藥,大概有25%可以來做抵減,如果是一般研發的話,我們透過產創條例第十條也會有15%的抵減,所以不管在法規上跟補助投資方面,我們都會來做努力,謝謝委員。

王委員正旭:好,謝謝,我們期待兩個部會共同來努力,那就麻煩署長跟副署長先請回座。

再過來,我請教一下次長有關於超高齡社會應該要強化公費疫苗的議題,雖然這個不一定跟次長主掌的事務有直接的關聯,不過我們知道,我國已經進入到超高齡社會,65歲以上長者流感疫苗的接種率就非常重要。因為長者萬一發生流感,後面造成的問題是比較嚴重的,不管是急診或者是重症,影響都會非常的明顯。根據2024年的紀錄,我國的流感接種率在65歲以上的長者只有48%,我們看到相關的統計資料,韓國又是第一名,我們很羨慕它竟然能達到82.5%,超過WHO建議的75%,其他國家也都還不錯。針對這個部分,今年我們還不知道到底有多少長者接種流感疫苗,以及有沒有更好的接種率,不過如何來宣導長者對疫苗的信心,這個很重要。另外,如何能夠鼓勵更多的基層醫療院所願意投入相關疫苗的施打工作,衛福部也要更努力,不知道衛福部目前有沒有規劃或策略?如果次長有所知悉的話。

林次長靜儀:謝謝委員,真的,我們臺灣流感疫苗的接種……先跟委員報告,今年公費疫苗的接種率狀況是比去年好很多,今年公費的部分幾乎都已經接種得差不多了,公費這邊民眾的接受度還不錯。當然其實就像委員提到的,尤其是長者的流感,因為既然是高風險,再加上有很多慢性病共病之下,事實上一旦被傳染得到流感後,後續中重度發生併發症的機會很高。不過也真的就像剛剛委員所說的,臺灣有一定程度的民眾願意接受疫苗,但是有一部分,因為疫苗相關的假消息跟錯假消息的錯誤資訊非常多,我想委員一定也遇過,我自己是常常聽到有些地方的長輩會說他真的不能打,他慢性病很多不能打,我會想說你完全講顛倒,慢性病很多一定要去接種。這邊我們也非常感謝,衛福部也希望委員再繼續來支持我們,包含在宣導政策上面,因為去年的宣導費用是真的有受到一點影響,所以我們能夠宣導的資訊比較少,但我們儘量想辦法,用多元管道去宣導。

來的話,我們在比較多的合約院所這邊,能有相關制度讓合約院所越來越能夠配合,協助去做公費疫苗的施打,當然也謝謝很多的地方衛生局,他們可能有些比較大型的施打站,讓接種能夠更方便。

另外,也跟委員做說明,包含了我們在接下來的888計畫,888在慢性病防治的過程中,我們也希望第一線的醫療人員協助我們,因為醫生講的話有時候比政府容易讓人家信任啦,所以要請醫生來講。

另外,在大家醫計畫裡面,我們有把公費疫苗接種率放在大家醫計畫裡面的一些相關獎勵,所以這裡面還是非常倚賴包含第一線的醫療人員,還有村里裡面的鄰長、里長,幫我們做相關的宣傳,宣導疫苗接種的重要性。

王委員正旭:的確,保護長者在流感期間能夠接受完整的疫苗注射,真的是非常重要,也謝謝次長剛剛的說明,在大家共同努力下,也看到了一些成果。我們也知道,事實上,現在針對年長者,如果能夠使用所謂的加強型疫苗,它的保護效果可能會更好,所以也謝謝CDC今年也採購了20萬劑的加強型疫苗,可是因為20萬劑的量其實相對還是沒那麼足夠,所以是優先提供長照跟安養機構65歲以上的長者來接種,我想最重要的就是希望能夠減少它在內部擴散,或者是對長者,尤其是如果是在長照機構,相對的風險又是更高,所以這是一個很好的方向。如果可行的話,將來希望也可以考慮能夠強化高風險及重大傷病的這些人,都能夠有機會來施打加強型公費疫苗。

林次長靜儀:是,我們再請疾管署研議。

王委員正旭:我們很期待這部分可以持續的來努力,謝謝次長,次長先請回座。

林次長靜儀:謝謝委員。

王委員正旭:接下來,我繼續請教姜署長有關於藥品無紙化跨部會研商的部分。

姜署長至剛:委員好。

王委員正旭:署長,我想大家都很關心,尤其您就任以後,希望能夠讓整體在不管醫藥……尤其是藥的處理部分,可以更進一步的去得到一個好的、正向的發展,尤其是考慮到整個環境保護跟資源永續,所以希望能夠針對無紙化,尤其是仿單的無紙化,能夠開始來推動、能夠儘速的去完成這項政策。我們也了解,其實早上包括廖偉翔委員也有提到,在推動過程裡面,我們還是有一些需要再進一步處理的地方,包括無紙化將來會不會有四大面向的影響:第一個是用藥資訊的讀取會不會受限?尤其有一些身心障礙或高齡者,在這方面會不會因為這樣的影響而造成他對用藥資訊無法掌握得非常清楚?第二個就是會有數位落差的問題,大家都很清楚,尤其是偏鄉網路的普及性或者是數位產品的普及度,在不同的階層可能會有這樣的問題。第三個,如果仿單帶回去慢慢研讀,相對來講,其實藥師在做服務的時候也會口頭說明,可是就很擔心它的完整度會不夠,如果把無紙化取消,當然我們有其他的代替,可是會不會增加這項工作的負擔?最後,所謂無紙化的意思就是不會有現在印刷的那些紙,未來這些廠家的營業或是服務面向可能會受到影響,所以配套措施就非常的重要。我們了解以後,陳培瑜委員也跟本席辦公室一起跟署長來討論,如何能夠把配套措施可以做得更好,這部分不知道目前署長有沒有進一步的規劃?

姜署長至剛:謝謝委員的垂詢,有關於仿單電子化的部分,當然我們希望所謂的e-Labeling能夠推展,可是推展的前提,現在到年底前,我們是針對所謂電子結構化的部分,先完成結構化,結構化之後才能夠往後一步的所謂電子化邁進。我們現在在結構化裡面是非常完整的仿單,但是就臨床的用藥,其實我們拿到這些藥的時候,醫師的處方接下來就是藥師的調劑跟藥師用藥的指導,所以這些訊息不單單是在仿單裡面可以獲得,在指導以及調劑的過程中也可以達到一定的功效,就像我們拿到藥袋的時候,會有特別的說明。剛才提到用藥資訊的讀取會不會不利於身心障礙者,我們在溝通的場次裡面,其實是有針對不同的弱勢團體以及聽障、視障等等,所以我們的規劃裡面甚至是多語言的,能夠讓他們聽得到、能夠去了解或者是閱讀出來。除此之外,數位落差的確是我們要去考量的一個部分,在這個過程當中,我們在想如何去萃取出所謂的完整仿單裡面,進一步能夠簡化的讓民眾可以了解,這也是我們的規劃、努力的方向之一。我們了解到的是,如果仿單完全沒有了,藥盒裡面沒有進一步的內容,變成所謂QR Code的部分,如果變成基層的藥師、藥事人員要重新把它抓出來去做這件事情,我們的確也發現它的困難性是有的,所以我們目前持續在溝通,還沒有特別的定案,我想這部分需要更多的時間去了解,因為結構化的部分其實是先期的做,到後面完全、確實實施的過程,其實署內是在研議當中,這個過程中我們特別跟紙業、印刷業他們溝通,我們了解整體上他們的確是相對的弱勢,現在藥品的仿單造成他們的困擾也是極大的。

王委員正旭:,謝謝。其實我們那次的研議裡面,也希望能夠在一定期程裡面先採行雙軌制、希望能夠有機會把紙本還有電子結構的內容同步提供,另外也希望能夠再邀集更多的利害關係人跟團體來溝通政策,最後也希望能夠針對產業升級的部分跟經濟部共同研商,有關無紙化跟環境保護之間的關聯、目標等等,也能夠有機會跟環境部共同來討論。針對這樣的議題,希望署長可以跟所有相關的部會都能夠繼續共同來努力。當然,我想最重要的應該就是讓我們這些用藥是安全的,所有需要用藥不管是在哪一個層級都能夠讓用藥的安全達到它該有的目標,就麻煩署長繼續努力。

姜署長至剛:謝謝委員,我們一定以病人安全為前提來做跨部會的溝通,謝謝。

王委員正旭:好,謝謝署長、謝謝主席。

主席(陳委員瑩代):謝謝王正旭委員。

接下來請劉建國委員質詢。

劉委員建國:1132分)謝謝主席,有請次長。

主席:請次長。

劉委員建國:在次長上臺前,我還是要提醒署長,橄欖油占我們國內消費者使用、食用的比例非常高,這個事情要處理好,我剛剛特別要求說希望1個月,當然次長跟署長是希望2個月,我還是建議可能要更積極的因應,因為現在連一些蔬食都是很習慣去使用橄欖油,所以這個部分我還是再度提醒,不要造成署長你來了……這個大風暴對整個食安的問題會有很大的挑戰,好不好?

林次長靜儀:好。

劉委員建國:署長你先請回沒關係,不過這個事情好像跟你也有關係。上個禮拜15日,臺灣跟美國的關稅貿易已經達成了重大共識,臺灣輸美的商品關稅稅率降到15%,而且不疊加;更重要的是,其中美國將對學名藥、學名藥原料、飛機零組件及稀缺的自然資源等項目實施0%的互惠關稅,所以對臺灣的醫藥發展絕對是重磅消息,我們隔天就看到製藥界發表這樣的一個聲明。雖然我國輸美藥品項目不多,但美國對臺的零關稅對學名藥的發展仍然是利多,有助於外銷市場的多元化。這個報導我想就不再贅述了,它最主要還是呼籲應該趕快組國家隊來搶攻美國的市場。

過去我們都知道,全球的原料藥供應都是由中國、印度兩大國高度把持,這次臺美的學名藥、學名藥原料這樣的互惠關稅,對臺灣的原料、藥品的市場策略無疑是鼓吹搶攻的號角,因此臺灣一定要把握這次機會,我想次長應該可以認同吧!

林次長靜儀:非常認同,我們積極來努力。

劉委員建國:好。你跟部長應該就是臺灣藥國家隊的隊長跟副隊長,對不對?

林次長靜儀:不敢啦!我們跟經濟部要一起努力。

劉委員建國:對,經濟部也要一起努力。你還坐下來,你就不太努力了。所以我想要迅速盤點資源、擬定整個市場策略,然後我們要把握這次機會,讓臺灣藥能在美國打穩根基、展望全球,所以次長才特別提到經濟部也是要一起來,我想這個是無庸置疑的,其實橄欖油跟經濟部也有關係,這個大家都非常清楚。

我這邊要具體再提出一個建議,副署長你先請回,這個沒有涉及你的工作,不好意思,未來可能就會有了。我要在此具體提出建議,現在司法及法制委員會已經在審查這個組織法,就是要把國家中醫藥研究所變成國家中醫研究院。

林次長靜儀:是。

劉委員建國:把「藥」拿掉,我也不曉得是什麼原因。他們去年3月的時候跟嘉義市政府有簽訂一個MOU,這是我們的蘇司長,就是要在中臺灣建立一個中藥草的研發廊帶。次長,我覺得這樣的量能好像不夠。

林次長靜儀:對。

劉委員建國:尤其如果現在臺美關稅可以迎來如此重大的利多,我們對中藥原料的投注一定要相對應的擴大,對不對?

林次長靜儀:沒錯。

劉委員建國:才有機會在美國市場、國際市場跟長期把持的中國、印度來競爭。當時新冠肺炎的時候……

林次長靜儀:清冠一號。

劉委員建國:我們的藥、中藥打響了這樣的知名度,確實有一定的療效。既然我們要建立中藥草的廊帶,應該是要擴大,所以從彰化……如果從嘉義向北延伸是雲林、彰化,向南延伸是不是還可以到什麼地方我不曉得,但這個一定要達到某種程度的擴大規模,就是所謂的經濟規模,那才有效果嘛!

林次長靜儀:是、對。

劉委員建國:不過他是講研發、研發廊帶,這有點奇怪,臺灣應該有很多的……在本草綱目裡面,臺灣很多的水質、土壤、空氣,還有它的海拔,其實是種得出來的,怎麼過去我們這一塊的規模好像一直沒辦法擴大,我不曉得是什麼原因,然後現在又叫做中醫藥草的研發廊帶,還處在「研發」的階段,我就覺得很不夠成熟,照理講不應該是這個樣子啦!所以如果次長你來handle這個事情,我覺得才可能有辦法讓這個速度可以更加的快速,所以我在此具體建議次長,中藥草種植的產業鏈也可以跟臺灣整個精緻農業做整體的鏈結,像我們雲林很多的農漁牧,也是臺灣的糧倉,農作物也好,漁牧的產業也好,都可以透過生物的技術萃取精華及製藥的相關原料,所以如果未來可以搭配中藥的這個廊帶,我覺得應該可以相輔相成。

林次長靜儀:是。

劉委員建國:今日審查藥事法就是要因應新冠疫情以來,原料藥供應不穩,且藥品需求上揚,導致時常傳出國內的藥品供應短缺的問題,所以我希望透過這次的修法,我想我們更應該強化自己的製藥跟生產的能力,所以在這邊也希望,我這樣建議次長,能不能在1個月內,針對這樣的一個中醫藥廊帶的擴大做一些相關的評估,可以嗎?

林次長靜儀:好,先跟委員報告,委員剛剛所提醒的,我們都非常能夠了解,也非常肯定。114年我們在雲林這邊有鼓勵優質中藥的種植,有補助一些相關的、特定的藥材,不過,因為我們在評估我們的藥品供應韌性的時候不是只有西藥,事實上,中藥材的部分因為過去幾乎多數都仰賴中國,一小部分可能是仰賴馬來西亞或印度,所以雖然這不是我業管,但是我跟中醫藥司還有跟業管的莊次,甚至包含呂次我們都討論過,就是說我們臺灣不論是東部或西部,都有一些地方是非常優質的種植的產地,所以如果我們從上方,包含中醫藥司這邊認為有潛力,或者是我們國內有大量需求的這些中藥材,往下去輔導,這部分我們也有跟農業部討論過,就是說有一些優質的土壤或者農場,協助、輔導他們來種植,這邊事實上我們要有這個引導,因為中醫藥司知道哪些藥品有潛力、哪些藥品有這個需求,而且我們國內種的品質搞不好比其他國家更好,這邊來協助跟引導才有辦法長出這個廊帶。

劉委員建國:我用這樣來形容,看次長能不能認同。臺灣人對中藥其實也是覺得比較好啦,比較好的意思是說它比較溫和。

林次長靜儀:大家依賴很重啦!不只藥,還有我們的食補、藥補都有啦!

劉委員建國:對、對,雖然它比較溫和,效果也比較慢,但是政府針對中醫藥草不管是專區,不管是廊帶,不能太慢啦!

林次長靜儀:是、好。

劉委員建國:太過溫和的話,實際上中國現在連自己種植的中醫藥材都不夠供給他們國內使用,也要靠進口的喔!

林次長靜儀:而且他們的品質跟裡面的一些農藥、重金屬事實上是有一點疑慮的。

劉委員建國:對!

林次長靜儀:我們國內……

劉委員建國:所以還是要……

林次長靜儀:也跟委員報告,我們包含東部那邊……之前慈濟的院長也跟我們報告過,說他們那邊有一些很不錯的產地。國內就是我們剛剛所說的彰化、雲嘉南這邊事實上有一些地方,他們之前的研究都認為在那邊種植某些藥材,它的濃度或活性是非常好的,我們會持續跟中醫藥司研議,如果食藥署能協助,也可以協助。

劉委員建國:因為時間的關係,次長,就麻煩一個月啦!不能太慢,一定要快一點。

林次長靜儀:好!一個月!我們藥效加速!

劉委員建國:最後,為了治療糖尿病而研發的腸泌素因為能抑制食欲,現在已經被視為減重聖品,導致亂象叢生,過去曾發生減肥民眾和糖尿病患在搶藥,2021年開始,持續發生缺藥、控貨的問題,直到去年9月,食藥署才公告恢復正常供應,並強調持續請藥廠優先供應藥品給治療糖尿病的醫療機構,以及調製藥品慢性處方箋的藥局,確保藥品優先用於糖尿病患,請問這樣的呼籲到底有沒有效?這是第一件事情。

第二件事情是,現實是整個瘦瘦針的市場越來越大,亂象真的也越來越多,衛福部如果再不及時介入,一定會再出問題。我提供一個報導給次長和署長看一下,相關內容我就不再贅述了,有的是組團代購,也有淘寶網購和其他的方式,次長可以自己看。

林次長靜儀:委員提的這個我們有注意到。

劉委員建國:這是去年年底的報導,狀況還是這樣喔!9月食藥署才公告恢復正常供應,年底就看到這樣的亂象,應該是持續到現在都沒有間斷。

我們可以發現民眾是無所不用其極在打針,大家見面的第一句話就是:你打了沒?你打了不錯喔!你怎麼差這麼多,是打那個針嗎?你打一劑花多少錢?我這個月內在立法院聽到的這種聲音真的頻繁到你難以想像!或許我們這種體格比較不需要,但是就經常會聽到,你就知道這個肥胖症也滿嚴重的,所以才有很多罹患肥胖症的朋友真的很需要注射瘦瘦針。如果是正規減肥門診所開的處方,目前自費價格是從8,0003萬元不等,坦白講,它的治療費用是昂貴的。

臺灣防治肥胖症的方針目前著重在肥胖預防,如果根據英國的研究,BMI大於40的時候,10年內可以減重至正常體重的病患每年約只有千分之一,非常少!肥胖症的後果是什麼?1966年到1972年間,美國癌症協會就指出,肥胖症會增加罹患子宮頸癌、胃癌、膽囊癌、大腸直腸癌、腎癌、乳癌的機會;如果體重超過理想的40%,男性可能會增加33%罹癌的機會,女性會增加到55%,所以WHO才會公布13種跟肥胖相關的癌症。因此治療糖尿病的腸泌素變成減肥聖品,也證明這兩者之間其實有關聯性,而且是正相關。還有,其他心血管、三高等慢性病都跟肥胖症有關,所以如果我們放任肥胖症持續發生,就會加重健保的負擔與支出,這點我想你們都非常清楚。

林次長靜儀:跟委員報告,如果像委員剛剛提到的BMI大於40,或者是明確符合我們對肥胖症的診斷的話,事實上給藥indication是沒有問題的,健保這邊的相關給付也是OK的,但是現在在市面上看到……所以這個部分為什麼我們之前要控貨,是因為我們要控給真正符合適應症,必須醫師診斷需要用藥,而且符合用藥指引的,這是第一塊。第二塊是現在市面上看到的亂象,其實多數就是不符合我們剛剛所說的藥品使用適應症的這一群人,我們叫做off-label use,就是非適應症的這一群。對於非適應症的這一群,我們要再次強調,目前我們在查察沒有處方販售處方藥的這個部分,因為它包含違反藥師法和醫師法,所以我們有查到或者是地方衛生局有查的話,如果沒有適應症、沒有經過醫師處方,自行買藥的話,事實上是違法的!

另外一個部分就是,如果是根據醫師開出來的處方給藥,要是不符合適應症、它是做適應症之外使用的話,我們現在是希望:第一個,還是持續宣導用藥,因為像委員提到的,沒有經過醫師診斷、自己去買藥,第一,它很有可能是偽藥、劣藥,這是第一個問題;第二個問題是,沒有在醫師、藥師指導之下給予藥品使用,這是非常危險的行為,也會造成一些後續的傷害。所以還是要強調,目前認為這個藥品非常有潛力,剛剛委員所引述的相關文獻也是一樣,它對符合適應症、十分嚴重的病態肥胖的病人是真的有治療效果,我們希望也肯定他能夠持續在這邊治療,但如果單純只是為了自己要去改變外貌,甚至我們看到有些BMI已經很低,醫師還持續給藥的情形,我們認為這是不符合的,非但不鼓勵,而且我們認為不可以這樣做。

劉委員建國:主席,超過時間都是次長講的,不是我。所以很抱歉……

林次長靜儀:謝謝委員給我這個機會。

劉委員建國:我還是要回應一下,我們現在的減肥門診基本上都還是自費的,對不對?

林次長靜儀:是。

劉委員建國:我覺得這個也是國家針對減肥政策的問題所在,必須大大地檢討,我們之前甚至已經跟部長討論到身心障礙者的減肥有其必要,應該趕快加緊腳步去做相關的因應。所以林林總總加起來,我還是希望次長重視這件事情,是不是在最短時間……如果參照英國,他們有十年健康計畫,所以賴總統講的「健康台灣」沒有把這一塊囊括在裡面就有問題了啦!對不對?

林次長靜儀:在「健康台灣888計畫」裡面,第一個「8」是找到那80%;第二個「8」就是行為介入。我們還是認為,雖然我們是醫界出身,而且也知道有藥品,但我們還是希望多數民眾可以從健康行為促進行為改變、行為介入先來做,因為很多人事實上還沒有到需要用藥品來協助減重,需要藥品減重事實上已經到了很多病態的情況。

劉委員建國:我知道,所以剛剛我跟你講,連英國都打算擴大健保提供減重藥物,當然,我們的模式可能跟他們不盡相同,不過只有千分之一,你講的「888」模式如果開始執行,我們半年來做個追蹤,你覺得可以達到怎麼樣的效益,會不會超過英國這麼少的比例?這當然是可以檢討的,但是我們現在看到的亂象就是這樣,統統沒有想到所謂的「888」政策,反而是認為瘦瘦針最好,其取得管道非常多元,而且非常凌亂,所以我希望次長可以具體回應委員會,是不是可以在一個月的時間內大力進行相關的盤整調查,甚至是整頓?

林次長靜儀:好,一個月之內我們把目前的瞭解和未來的規劃給委員會一份報告。

劉委員建國:好。最後我還是希望我們臺灣跨出第一步,正視肥胖問題,雖然已經有了,但還是要研議健保門診的相關治療,讓肥胖症患者勇敢地尋求正規的醫療協助,而且在合理的負擔範圍內。可以吧?

林次長靜儀:委員,現在如果是符合這個藥品使用的病人,事實上健保這邊都會給予支持,現在看到的亂象,多數人這種……跟委員報告,我們現在更擔心的事情是,BMI只有18還用藥,這個是非常危險的行為,也是很不合理的行為,所以事實上我們更擔心的那一塊就是,他不符合適應症。符合適應症,健保這邊給予支持、給予協助治療,這個部分我們絕對支持,但很多我們現在看到的事情是,不符合適應症,他BMI 22,根本就不需要用藥、根本就不該用藥,這一塊是我們現在比較關心的。

劉委員建國:對,所以你們去年9月份公告已經恢復正常供應,但是到底供應給誰?你們的供應正常是指什麼?

林次長靜儀:供應正常是指符合適應症、必須用藥的病人,而不是自己覺得想要更瘦一點的人。

劉委員建國:對、對、對,但是我剛剛所提供的訊息基本上應該不是這樣,還有一些私底下的作為,所以……

林次長靜儀:接下來我自己會召集相關學(協)會,因為以糖尿病或內分泌專業這邊,他們有相關的指引,這個部分沒有問題,但事實上目前很多用藥的部分是沒有遵照指引的,我們也希望專業學(協)會這邊,要對非符合適應症或者是過度濫用的部分要有一些態度。

劉委員建國:好,下面的委員已經對我虎視眈眈了,就一個月內,大力來整頓這樣的事情。謝謝。

林次長靜儀:好,謝謝。

主席:接下來請羅廷瑋委員質詢。

羅委員廷瑋:1149分)有請次長和食藥署署長。

主席:請次長和署長。

羅委員廷瑋:劉委員,我沒有虎視眈眈,我只是希望召委比照辦理,謝謝。

林次長靜儀:委員好。

羅委員廷瑋:好,謝謝。次長,今天院版的藥事法跟藥害救濟法,請問次長,你知道這個版本是怎麼來的嗎?

林次長靜儀:這個版本,其實我們去年開始,因為相關的一些法規模糊或者是沒有明確,所以我們開始做研議,另外還包含委員之前所關心到的,如果是專案進口的藥品,對於民眾這邊,他沒有辦法符合藥害救濟,這塊我們也謝謝委員提醒。

羅委員廷瑋:喔!次長今天就直接切入重點了。2024年我們發生了生理食鹽水輸出液的問題,產值不足,我們只好向國外進口,當時我在整個院會的質詢,也跟邱部長特別提醒無法求償,只能用所謂的消費者保護法,沒有法源依據,所以應該這些進口的輸液就是禁藥,今天藥事法跟整個藥害救濟的修法背景,不是衛福部今天寫的一個報告這麼簡單,我覺得內部的報告就是避重就輕,我很高興剛剛次長有提出我所提到的前因,現在我們希望要把這個部分再一次的好好講清楚、說明白,不要認為全民的記憶會被抹去,也不要認為立法委員跟所有的全民會被當成盤子,很好騙喔!當時次長也有在臉書回應,藥事法第五十五條就是林次您當時臉書回應而來的,當時次長聲稱輸入的大型輸出液是樣品,依據藥事法第五十五條是不得出售,為何健保署當時還付款呢?健保署姜署長,當時你還不是署長,你是倒楣的代罪羔羊,這個事情跟你無關,但是如果當時我沒有揭開這樣子的一個問題,今天院版修法的版本還會不會存在?我不知道。但是今天審查藥事法有12案,藥害救濟法有10案,許多委員寫的版本都跟院版差不多,就我們兩個人的版本不太一樣,我們來好好的討論一下。首先藥事法第五十五條,次長,請問你有沒有看到我的藥事法第五十五條提案緣由?

林次長靜儀:是,有看到了。

羅委員廷瑋:我今天應該有說明吧?

林次長靜儀:是。

羅委員廷瑋:您應該都很清楚,當時衛生福利部113911日有給我這樣子的一個相關公文,我想原則我們都看到了,有關是否涉及出售之行為,原則視其費用是否超出藥品相關製造及供應成本費用而定,但是看了今天的書面報告,衛福部沒有承認錯誤,還在硬拗,我依照衛福部給我的公文來修法,一字不漏的寫在法條上,請問一下,是衛福部自己打臉自己?次長。

林次長靜儀:報告委員,其實我們藥品的核價本來就要……這個跟委員報告,謝謝委員支持我們,之前那時候因為有公共衛生事件,所以有藥品的供應韌性。第二個部分,在當時的藥品核價,雖然是專案進口,但這個專案進口的核價還是要經過相關的共擬會決議同意,所以這個核價有相關的標準,也不是我們衛福部自己決定的,這個過程中有依相關的法規去做調整。

羅委員廷瑋:當然我知道,但是今天我們就很清楚嘛!看這個公文,這公文誰發給我的?這是答復立法委員的正式公文,這中間要有多少的公務人員核章,怎麼可以糊弄立法院?現在怎麼辦?我想問一下……

姜署長至剛:報告委員,這邊容我一點點的回復,其實在委員提出的第五十五條修正案裡面,特別提到出售行為、贈品等等,因為這項的內涵,在這一次我們整體修法裡面希望能夠更完整,我們把它放在第二十七條之三裡面,就把它涵蓋過去,所以當初我們引用這個部分,其實有一些精進的地方,的確是委員這樣提醒……

羅委員廷瑋:有精進的地方,我承認嘛!沒關係,我支持你願意精進的一個態度,但是我今天想問的是,請問一下次長,我們要不要承認錯誤?第一,如果你不承認錯誤,今天的修法就不用啟動了嘛!因為你對過去的法律解釋都沒有錯誤,今天幹嘛還要修法呢?第二,今天的修法還提出了院版,就是因為違法的行為在前面,現在修法是補正前面的錯誤,那麼你前面的錯誤要不要先跟全國人民道歉?不是跟我,因為整個用到所謂的藥害賠償,有可能當事者是全民。第三,當初你們還用類推適用,我永遠無法忘記,竟然可以用類推適用,我想問一下大家、今天在座的各位,邱部長說可以類推適用,今天我們幹嘛修法?就繼續類推適用就好啦!所以衛福部到底要不要跟全民道歉?如果不道歉,我希望麻煩你把進口輸液的那些錢還回國庫。

我有四點具體的要求:第一、請具體的跟國人道歉;第二,依據食藥署的回函修法,請衛福部回函給我,更正前面前函的論述;第三,我要求對類推適用的說明要做更正;第四,因為書面報告已經公開在立法院的網站上,所以我希望今天書面報告第5頁第二項,我要求重寫,重新送到立法院。請問一下次長,可以嗎?

林次長靜儀:好,先跟委員報告,謝謝委員也支持我們接下來在法律上面能夠更明確的去做一些文字上的處理。也跟委員報告,當然委員要求我們,對於我們在20245月當時整個輸液短缺後續的一些程序、法規上面不明確的部分,這個部分,我們真的就是道歉。很抱歉,當時不論是在整個輸液處理上面、相關的流程上面,還有後來相關法規的援引上面,因為過去很多法源的不足,當時用這個方式做處理,緊急供應國內在重要藥品、必要藥品上面的供應,我們這個部分真的誠摯的跟大家抱歉。因為其實當時一整年,不論是藥廠、不論是藥商或者是所有第一線的臨床人員,大家都非常的辛苦,這邊也再一次為這整件事情來跟大家說抱歉。

這也是為什麼在各位委員的指導之下,我們這次提出來相關的修法法案。因為其實必須跟委員說明,第五十五條或者是第二十七條之三,第二十七條這一邊,過去長期以來,不單純只是這一次生理食鹽水所遇到的問題。過去長期以來,有相關的一些藥品都有遇到類似的狀況,原因不一,也是因為這個原因,我們全面的去盤整,在國內藥品的供應上面來講,必須要有更明確的法源跟更明確的法律依據,所以這一次我們才在文字上面,還有相關條文上面做一個比較明確的處理,以上跟委員報告。

羅委員廷瑋:謝謝次長。我想我要跟大家講的是,我們愛真理,但我們更愛全民健康,今天不是爭一口氣,是為人民爭正當的權益,所以今天我們希望衛福部面對問題,才能夠解決問題,很高興次長有這樣子的一個態度,承擔重任,並且把我們剛剛所提到的這些問題加以修正。次長,您可以先請回了,謝謝。

林次長靜儀:謝謝委員。

羅委員廷瑋:接下來我想請問一下署長,我想跟署長探討一個問題,最近我們所有家長都非常擔憂、非常驚訝,食藥署最近有抽驗所謂的孩童在食用海苔的部分,有驗出了重金屬,我們非常非常的憤慨。我也必須告訴你,我是受害者,我也是受害者的家長,我自己有吃,小孩子吃就跟著吃,我相信更多的家長都有吃。但是有週刊爆料,在整個行政院消保進入去調查的時候,是去年5月抽驗,到了去年12月才公布,這過程冗長,食藥署到底在整個抽驗的過程當中,有沒有即時的回饋、有沒有即時去阻斷這些供貨,我們很擔憂,整個報導也講出了,有些海苔已經賣到缺貨,這怎麼辦?都吃下肚啦!所以這個問題您能不能回答我,你們在時序上是不是應該精進?

姜署長至剛:報告委員,有關於這個起始點是在行政院消保處,針對關心幼兒食品裡面的重金屬含量,因為抽檢的過程中,抽了國內有一家海苔商,它特別標示裡面,看起來比較偏向是在嬰幼兒的食用,所以在針對海苔或者海藻類的管理,我先簡單的說明,一般的海藻類是1 ppm,而且要附水,對於嬰幼兒非常非常嚴格的副食品,鉛是定在0.05 ppm,在鎘的部分是0.04 ppm,所以這個就是定的,差了將近有百倍。

羅委員廷瑋:我知道、我知道。

姜署長至剛:其實20倍,加上附水之後就是100倍,這個有趣的地方就是12月份被提出來,之前其實我們針對消保處的提醒,我們就請衛生局前去把貨下架,避免繼續的暴露,這件事先做,12月份之後應該是一些業者或者提供了一些訊息,覺得國內會不及格,進口的應該也會不及格,所以就去驗了7種,的確驗了7種之後,本署也進一步去檢驗,確立了這件事情。我們忽然間就想了一件事情,這個吃的東西在亞洲地區,其實日、韓都吃,可是從來都沒有提到這個議題,所以我們進一步去研議,研議之後發現一件事情,對於嬰幼兒海苔這件事情,我們應該是放在副食品的管理,還是它只是一個簡單的點心,吃的是一點點而已?它的規格就會不一樣!但是我們以從嚴去面對這件事情……

羅委員廷瑋:我認為應該從嚴。

姜署長至剛:是的,目前我們採取從嚴,所以進一步我們要去研議,意思就是對於海苔這一項食品對嬰幼兒是完全阻斷,因為它是海洋、會濃縮,它有特殊性,目前我們沒有看到全世界有其他國家揭露這個狀況。但是這件事情在我們臺灣首先認識、發生,我覺得還是應該從嚴去看,但是後續該怎麼監管的部分,我們持續在研擬,意思就是這項產品在嬰幼兒是絕緣體,因為食品的特殊性,所以……

羅委員廷瑋:署長,我們都知道很重要!

姜署長至剛:是。

羅委員廷瑋:因為你剛剛講很久了,召委站起來,但是因為他講很久,不是我,所以要給我一點時間。

主席(林委員月琴代):後面還有人,因為已經超過7分鐘了。

羅委員廷瑋:我還是具體希望一個要求:第一、最嚴格的角度去看待;第二,擴大相關孩童食用不管是零食或副食品的進口檢驗。因為這些問題,我相信進口商應該就是不知道、不了解,不知道我們的法規這麼嚴苛,所以導致進口這樣的問題,甚至有的人是知道還故意進口,這些都是我們要強力阻斷的,所以我希望擴大檢驗,這部分請問署長可以承諾我們嗎?

姜署長至剛:跟委員報告,我們針對相關進口的部分,目前是沒有分列的號列在嬰幼兒跟所謂一般的食品,所以我們現在是用關鍵字把它萃取出來做檢驗跟阻斷在邊境,目前我們持續在做。

羅委員廷瑋:好,這個部分你一定要承諾。謝謝。

姜署長至剛:謝謝。

主席:謝謝羅廷瑋委員發言。

接下來請涂權吉委員發言。

涂委員權吉:122分)謝謝主席。先請食藥署署長。

主席:食藥署姜署長。

姜署長至剛:委員好。

涂委員權吉:署長,延續剛剛羅廷瑋委員講的針對嬰幼兒食品海苔的問題,衛福部針對這部分,20255月就有抽驗,我們看到報告出爐時間是在20257月,公布報告的時間是在20251215號,中間大概有半年時間,為什麼報告出爐、已經知道之後,還要半年之後才公布這個食品的重金屬是超標的?

姜署長至剛:這邊跟委員說明一下,因為這部分是行政院消保處的公告,但是我們被副知這項事情的時候,其實衛生局協同食藥署就已經要求這項產品下架了,所以在公布之前,我們已經有做單一產品下架這件事。

涂委員權吉:什麼時候下架?

姜署長至剛:就是他們副知我們,我的印象是在5月檢查之後,後續7月左右我們知道的時候,因為檢查不合格就進一步對單一產品……

涂委員權吉:所以7月就下架?

姜署長至剛:對,那個確切的時間,我可以跟委員……

涂委員權吉:為什麼要到12月才公布?

姜署長至剛:公布的部分其實是消保處公布,並不是本署公布,但我們已經把購買通路阻斷。

涂委員權吉:所以這個可能要檢討一下,不然你看還有半年的空窗期,就像剛剛羅廷瑋委員所說,他也是受害者的家長。如果在這之前他知道這個食品是重金屬超標,就算他買回去也不會給小孩子吃,可是到了12月才公布,說不定這段時間就把它吃完了!

姜署長至剛:所以這個部分,其實我們在先前的時候就已經先做了阻斷,已經讓它在市場下市。

涂委員權吉:我覺得這部分真的要檢討一下。

姜署長至剛:是。

涂委員權吉:居然有半年的空窗期,都已經知道超標,結果在半年以後才公布,這讓多少嬰幼兒又吃下重金屬超標、違規的食品!

還有我再請問一下,針對嬰幼兒海苔食品驗出重金屬超標,據我們了解,如果它是用一般食品進口的話,有可能沒有超標,對不對?

姜署長至剛:報告委員,因為現在沒有特別針對它們的號列,而且第二件事情是,我們可以想像這個海苔在食用的過程當中,其實跟一般小朋友的副食品,比如我們所說的粥、果泥等等副食品長得就是不一樣,但是我們目前是從嚴管理。我剛才提到,如果我們這樣子從嚴管理,大概都會不及格。事實上是……

涂委員權吉:那我請問一下,嬰幼兒食品跟一般食品到底有沒有區分?

姜署長至剛:關於嬰幼兒食品,只要列在嬰幼兒3歲以下,都是用嬰幼兒食品、副食品來管理,但假如是點心而不是副食品,就不會落在嬰幼兒副食品的規格,所以這個規格管理的過程當中,我們認為有必須要重新討論跟思考的地方,目前我們採取的就是從嚴、下架,接下來我們也會提到,過年到了,海苔會造成另外一個問題,它到底是副食品還是簡單的點心而已?

涂委員權吉:現在像這個海苔,所謂的嬰幼兒食品跟一般食品的重金屬標準,到底有沒有一樣?

姜署長至剛:不一樣,只要是嬰幼兒,就是非常非常嚴格。

涂委員權吉:對啊!所以我剛剛有講,如果它是嬰幼兒食品的海苔,它可能超標,但如果它是一般食品,有可能它就沒有超標。

姜署長至剛:對,若是一般的食品,我們去算過,差了將近100200倍。

涂委員權吉:對啊!

姜署長至剛:所以在一般民眾、3歲以上非嬰幼兒等等,其實是可以接受的。

涂委員權吉:在我們的食品相關法規,像海苔,嬰幼兒食品跟一般食品,我們怎麼區分?看得出來嗎?它怎麼區分一般食品跟嬰幼兒食品?

姜署長至剛:報告委員,全世界針對這個議題,我們最近蒐集的資訊大概跟委員作說明,如果一定要給嬰幼兒的,自己要標示那是給嬰幼兒的,如果有更高價位等的取向或者爭取,那就必須符合嬰幼兒的標準。但是一般的食品,不是在副食品的部分,如果它沒有標示的話,其實它採取的是尊重消費者使用的原則,因為攝取的量對嬰幼兒來講,其實它不是當副食品在吃,副食品是一個轉換,類似本來喝奶的轉換成為正常大人的食物,在這過程吃的量其實……

涂委員權吉:消費者如何區分一般食品跟嬰幼兒食品?

姜署長至剛:報告委員,所以我們現在進一步研議,如果給嬰幼兒的就要正面標示,要強調給嬰幼兒就必須要標示,所以這是我們努力的方向,以前其實對……

涂委員權吉:所以沒有標示的話就是當一般食品,是嗎?

姜署長至剛:是的。

涂委員權吉:有沒有給嬰幼兒食用但沒有標註的?

姜署長至剛:現在我們要求的是希望能夠走向要給嬰幼兒的就必須正面表列、加強標示在上面,這是我們要去努力的。

涂委員權吉:我覺得這部分真的要加強,不然你看,我們的重點──嬰幼兒,因為嬰幼兒本身的身體器官絕對是比成人還脆弱,所以我們對於重金屬跟黴菌、真菌毒素這部分,我們的要求標準一定是比較高的。

姜署長至剛:是的。

涂委員權吉:所以這部分一定要標示清楚,針對這部分,我們難道沒有辦法像經濟部標檢局針對玩具、兒童用品,有一個檢驗的標準,而且有一個安全的規章,甚至很明確看得到就是給兒童使用的?難道這部分我們沒有辦法做嗎?

姜署長至剛:委員這邊的提醒也是我們看國際在管理這件事情的時候,陸陸續續看到國外有這樣子,舉個例子,韓國針對嬰幼兒食品,從去年11號開始才有加強要求這樣子的標示,所以我們想這也是一個重要的議題,我們會持續精進跟研議。

涂委員權吉:對啊!所以我說我們經濟部標檢局都可以這樣做,我相信衛福部食藥署應該也做得到,針對這部分是不是在1個月內可以回復我們研議後的做法?

姜署長至剛:容我跟委員說明,因為食品這個部分影響的層面相對比較大,容我們多一點點時間,我們在3個月內把相關研議結果跟委員做進一步報告。

涂委員權吉:為我們知道針對這部分,你們已經知道有這個缺失,所以要研議怎麼去做,我是建議應該設計一個專屬嬰幼兒的規章,讓消費者很明確可以知道,而且現在業者針對嬰幼兒食品還是一般食品的進口部分,我們到底怎麼去管制?好像是要主動送驗才會知道,如果到市面上是抽驗到有問題才下架,是不是這樣?

姜署長至剛:跟委員報告一下,因為專屬號列裡面其實沒有針對嬰幼兒的,所以我們在跨部會的研議,希望把這一塊能夠在研議之後,有機會真的是要給嬰幼兒時,必須要怎麼標示,而且是在進口的時候,就已經能夠確立分開來,讓民眾在消費、在選擇嬰幼兒食品的過程當中,可以很清楚地了解,這是我們在努力的。

涂委員權吉:我希望這部分真的要加強,因為你看嬰幼兒食品海苔的部分,我們發現之後,其實週刊也有爆料,後來他們去市面上檢查後,發現很多電商平臺的這些嬰幼兒食品也是重金屬超標。針對這一部分,是不是像電商平臺一樣,我們也沒有辦法主動去管理?

姜署長至剛:報告委員,我們其實針對電商平臺裡面的標示,只要是嬰幼兒的部分,我們就有類似或者推論,他們應該是要給嬰幼兒或者暗示要給嬰幼兒使用。目前的做法是,如果是這個樣子,就以嚴格的標準來管制。

涂委員權吉:是電商平臺在市面上沒有販售,你怎麼去檢查?等於是消費者買到或者你主動去買來抽驗。

姜署長至剛:對,我們其實有一部分是這種架構的形式,看到網路的巡查,然後架構,尤其現在特定的議題,非常、非常地需要我們去了解的時候,我們的同仁是採取這種方式。整體的規劃,我們還是希望在進口關稅上面的分則號列,能夠達成這樣的效果,

涂委員權吉:所以我也提醒電商平臺這一部分,目前市面上沒有販售,它是疏漏的,都是等到消費者買到使用後,食藥署變成要主動。業者在這一部分,如果沒有主動送驗,其實食藥署也並不知道它有沒有超標,對不對?

姜署長至剛:現在我們針對食品,所有食品其實不能夠完全依靠檢驗,但是我們的規格裡面,業者必須要對於自己的產品符合這個規定才能夠上架。所以,我們在目前的研議裡面,賦予業者以及電商平臺針對他們的食品是否合規、合法,要進一步的去研議以及加強管理。

涂委員權吉:所以希望這一部分,尤其是嬰幼兒食品,現在在市面上的可以去查驗,電商平臺這一部分,看怎麼去加強。我們覺得嬰幼兒這一部分,因為他本身比較脆弱,如果像這些食品裡面有重金屬、農藥殘留、污染物甚至三聚氰胺等等,都會對他們身體造成非常嚴重的影響,這一部分就3個月內提供研議後的做法。

姜署長至剛:是的,謝謝委員的指導。

涂委員權吉:好,那最後再請問一下次長,剛好次長今天有來。我想請問一下,像我們現在網路市面上有看到很多的偽藥廣告,針對這一部分,檢察署都有出來為食藥署說明這個是偽藥,你看我們提供的資料,他已經出來說是偽藥,可是現在網路上還是繼續在販售。

林次長靜儀:我們網路巡查巡到的話,會請相關的社群媒體業者把它下架。

涂委員權吉:所以我現在不了解的是,高雄地檢署在2025714號就發新聞稿,讓大眾知道網紅賣偽藥的案件,結果我們在20261月,到現在整整半年,在網路上還有廣告,而且還買得到、還可以訂購!我不知道是不是衛福部跟司法機關都沒有橫向的聯繫,居然檢察署出來幫食藥署說明這個偽藥的成分,還在幫衛福部做事。

林次長靜儀:偽藥的部分,如果確定是偽藥的話,我們都會跟社群媒體要求他下架,這個部分依法我們可以處理。

涂委員權吉:希望次長了解一下,這已經半年了喔!

林次長靜儀:剛剛委員提到的,我們的網路巡查會再趕快……

涂委員權吉:檢察署都已經公開說它是偽藥,偽藥的成分……

林次長靜儀:因為我們固定會去做網路巡查,有查到我們就會通知社群媒體把它下架。

涂委員權吉:而且還有民眾說,不單原先的沒下架,它現在還出加強版2.0 plus

林次長靜儀:這個案子我們回去請我們相關的同仁去……

涂委員權吉:我希望衛福部加強一下,司法機關已經公告是偽藥,結果衛福部完全沒有作為,我希望是不是針對這部分要了解一下?檢察署都已經公開發新聞稿半年了,網路上還在打廣告、還在販售、還可以訂購。

姜署長至剛:報告委員,這個應該是一般的食品偽裝成藥品,針對網路上面這樣子的偽裝,我們在網路巡查後會課予販售的業者以及平臺,希望能夠加強巡查以外,遮蔽同時會積極裁罰。

涂委員權吉:所以我們不知道問題在哪裡?你看2025714號,地檢署就公開說明這個網紅賣的是偽藥。

林次長靜儀:委員,以它上面寫的成分,其實他的問題在於是用食品宣稱為藥品,以食品宣稱為藥品事實上就違反相關的法規。

涂委員權吉:對啊!我們看它的廣告用語跟宣傳的內容,這很明確違反……

林次長靜儀:對,他們都是用暗示、明示。

涂委員權吉:很明確違反藥事法跟食品安全衛生管理法。

林次長靜儀:主要是藥事法。

涂委員權吉:對,這部分我希望衛福部來了解一下。

林次長靜儀:針對這個產品,我們會請同仁在社群平臺上再搜尋一下,有搜尋到我們就請他下架。

涂委員權吉:我相信這個可能不是單一個案,類似像這種情形,我覺得衛福部還是要掌握一下。

林次長靜儀:我們固定有網路巡查……

涂委員權吉:哪有檢察署都已經發新聞稿公告,結果半年以後還在賣、還出加強版,我覺得這真的是一個笑話!

林次長靜儀:也真的要麻煩各位民眾,就是在網路上面不要聽信這一些宣稱或者是暗示、明示具有藥效,可是實際上登記為食品的東西。

涂委員權吉:希望衛福部在這一部分跟檢察署看是不是有聯繫的機制,還有這個平臺要怎麼建立?他已經發新聞稿,結果市面上還在販售,我覺得這對食藥署不是好事。

林次長靜儀:好,我們會積極來處理。

涂委員權吉:希望衛福部加強一下。

林次長靜儀:謝謝委員。

主席(劉委員建國):謝謝涂委員,謝謝次長。

接下來請鄭正鈐委員、鄭正鈐委員,鄭正鈐委員不在。

請林月琴委員。

林委員月琴:1216分)主席,麻煩次長。

主席:請次長。

林次長靜儀:委員好。

林委員月琴:次長午安。首先我很支持這次修法的方向,因為大家都不想看到缺藥發生之後才來救火,這也是臺灣藥品韌性一個很重要的環節,所以我今天第一件事情就是問:「申報制度到底要怎麼做才會有用?」定期申報到底要怎麼操作?如果頻率訂得太密,中小型藥商的行政負擔會加重,更重要的是申報要報什麼,才能夠看得到風險?現在是立法通過後授權主管機關另定辦法,所以我想問的是,後續配套辦法當中是否會有明確評估申報頻率跟藥品風險等級的關聯性?還有以及如何平衡廠商的儲存成本?會不會有獎勵廠商拉高庫存的措施?所以,次長,你們目前的初步規劃是什麼?

林次長靜儀:謝謝委員,針對這個部分,我們事實上也希望能夠補強相關的法源。我們在另外的藥品韌性的案子裡面,希望能夠支持廠商有一些必要的,不論是他的相關成本或者是投資。我們在這個部分,其實就像剛剛委員提到的申報頻率,我們會針對它有一些不同的風險,因為有些藥品可能就只有單一、兩家藥廠,一旦任何一家藥廠出問題,大家就會公認這樣是有問題的…

林委員月琴:對,這很麻煩。

林次長靜儀:有些可能比較是多家藥廠,或者在市面上他的類似用藥或同成分用藥比較多,這個部分我們在頻率上可能就可以稍微不那麼嚴格。目前大概是以每一季來做申報,但是有一些高風險的,會有一些比較明確再持續跟廠商做監督跟管理。

林委員月琴:所以我覺得衛福部要有清楚的規劃,我剛剛也提出很多中小型藥商的行政負擔會加重,你每一季有考慮到這些嗎?因為把這套制度做成早知道、早介入、早調度的工具,而不是事後追查的工具。

林次長靜儀:我們先希望能夠提早預警,而且也跟委員報告,過去我們也很感謝廠商跟機構,還有相關學(協)會,都一起來維持我們的供應韌性。所以事實上有一些藥品,我們也知道有一些藥廠,它會提早告訴我們,之後我們會找學(協)會來了解,再找健保署,就是會知道目前藥品的使用量及使用狀況。學協會也會提供一些資訊,告訴我們事實上已經有哪些同樣成分的藥品是可以替換來使用的,這樣這個就比較簡單。如果是單一藥廠或者是特定藥廠的一些藥品,這個部分的頻率可能就增加的比較頻繁一點。

林委員月琴:次長,重大事件的時候政府要有調度權,我了解,我也支持。我的重點很簡單,授權可以,可是規則一樣要講清楚。第一,你們要怎麼界定只有在極端情境才啟動限制供應?次長可不可以把原則講清楚,避免外界現在質疑把緊急權力變成常態工具?

林次長靜儀:事實上在平常的狀況,各藥廠之間的供應有一個調度的機制,我們這個主要是因應緊急或重大影響公衛事件,第一個部分是在WHO它對於國際關注突發公共事件有一些定義,當然我們會針對這個定義來做相關的定義。

林委員月琴:那就是我第二個要問的,在立法說明是希望廠商為公益挺身,那我就要問,你們要怎麼設計配套,讓廠商配合調度的時候不會被合約罰款追著跑?因為廠商跟醫院大半都有供貨合約,醫院又是強勢的買方,如果政府在缺藥時要求藥商把原本供應給某些單位的藥改撥到其他地方,廠商可能就會面臨到違約,有罰款的一些風險在,這些風險如果全部都丟給廠商的話,最後就是廠商乾脆註銷市占不高的藥證,不做了,結果更缺藥,所以次長是不是可以講清楚…

林次長靜儀:這邊跟委員報告……

林委員月琴:你們面對這個可執行、可負擔、可預期,就是說你們的制度對廠商來講,是不是可執行、可負擔、可預期?至少要讓業者知道配合政府不會換來被罰、被黑名單、被迫退出。

林次長靜儀:報告委員,其實就是因為我們過去在緊急狀況或者是特殊專案進口的時候,那個調度都是我們自己來拜託人家,廠商他手頭上沒有相關法源來確保他們在合約部分可以因為政府的調度而得到相關的保障。所以其實過去,也跟委員很誠實地講,2024年那時候生理食鹽水的調度過程,我們都感謝各個廠商配合我們……

林委員月琴:所以是拜託來的。

林次長靜儀:然後我們還行文,行文給各醫療機構說因為這個原因,他們配合我們調度,所以合約的部分要請各個醫療院所用我們所發的函,能夠讓藥廠不要因為過去的合約受到限制和影響。事實上過去是用這個方式處理,這一次的修法是去補強這個東西,就是說當這些緊急或重大影響公共衛生事件發生的時候,因為這個事件發生了,所以這些部分由我們食藥署來做相關的調度;在調度的過程中,因為廠商配合我們這個法源的調度,所以各醫療機構原先跟他們的相關合約就能夠有我們這邊的授權來做處理。

林委員月琴:因為我覺得真的願意配合政府的,就不應該讓他們承擔風險。

林次長靜儀:過去就是因為沒有這個法源,所以這次我們把法源補上,謝謝委員。

林委員月琴:石部長去年8月的時候說,今年1月開始要鼓勵國產學名藥使用量達到70%,而且從化療的學名藥擴大到所有癌症學名藥。請問次長,是不是可以敦促健保署儘快公告上路?預計大概什麼時候上路?

林次長靜儀:已經公告上路了。

林委員月琴:已經公告了嗎?

林次長靜儀:已經公告了。

林委員月琴:可不可以說明一下?因為大家都很擔心,怎麼一直都還沒有結果。

黃組長育文:報告主席跟各位委員,生物相似性藥和化療學名藥的部分,在去年下半年,我們在8月的時候已經有公告9月開始實施的化療學名藥,癌藥的化學治療學名藥的部分。今年會再擴大,把全部癌藥的學名藥一起規劃進來,以上報告。

林委員月琴:好,謝謝。再來,我要問的是未成年用藥的問題,上週我們莊瑞雄委員詢問部長有關瘦瘦針的亂象,部長說要加強管理,也說瘦瘦針的取得一定要有醫師的處方箋。我們常年的調查也顯示,容貌與身材焦慮常常是青少年前三名的煩惱,所以我現在就收到國、高中生來跟我分享說,有同學沒有透過正確的醫師評估跟處方箋的管道就跟著家人一起在使用瘦瘦針,甚至自己存錢在網路上購買來路不明的針劑。所以次長,我的問題很直接,就是說現在瘦瘦針這麼多款,哪些是可以讓未成年使用、哪些會有限制,對未成年人的影響評估是什麼?再來,衛福部要不要有一個明確的說法公告,讓家長和青少年不是上網問Google或問ChatGPT?衛福部是不是可以直接宣導怎麼去理解瘦瘦針到底對未成年人的影響是什麼,還有使用限制,以及什麼是正確的減重觀念

林次長靜儀:這邊我們直接先講,這是一個藥品。藥品就是要經過專科醫師依照病人的需求,是不是符合適應症,評估之後開藥,開藥之後還要由藥師這邊來協助給予用藥指導,這個是標準用藥程序。所以像現在提到的,大家自己上網路去買或者是團購,這些都是違法行為,而且這個過程中很有可能用到的是偽藥或者是假藥。

林委員月琴:是,可是抓得到嗎?所以我認為這件事情真的要慎重處理,因為現在已經蔚為風潮了

林次長靜儀:也要再補充一個資訊,其實我們對於兒童或青少年的用藥要更加地謹慎,我們也相信在這個過程中,不論是內分泌科或者是兒科醫師在給藥的部分,他們這邊會比較能夠照專業處理。目前的研究發現,這個藥品停藥之後,有些人如果本身的習慣沒有改變,他會有反彈性的復胖,所以這個部分也是為什麼說他用藥其實是一個協助。目前我們講的,對病態性肥胖的病人會有幫助,但是其他的民眾,甚至沒有到病態性肥胖的病人,最重要的事情還是他的飲食建議和相關的行為改變。

林委員月琴:次長,我很關心的是青少年,現在青少年已經在使用,我剛剛講說他們對於容貌和身材事實上是焦慮的,而且是他們的前三名,所以是不是請衛福部兩週內把公告或新聞稿處理好,把未成年使用瘦瘦針的規範及風險講清楚,讓家長和青少年看得懂、查得到?我覺得這件事情滿重要,因為已經不是少數的人在使用。

林次長靜儀:委員,這個部分是不是我們跟兒科醫學會,還有內分泌相關的這些學協會一起來處理這個聲明,好不好?

林委員月琴:好,可以,沒問題,兩週內。最後,次長,社工是在幫政府把社會福利落地,在第一線照顧弱勢處境的民眾,政府既然靠社工落實社會福利,政府就有責任把社工照顧好。上週嘉義市、花蓮縣社會工作人員職業工會已經發文反映1月的薪資延遲發放的問題,次長,你們到底有沒有釐清?現在還有哪些縣市也同樣有狀況?因為在臉書、Threads都一直不斷地開始談到這個課題,那這些狀況裡邊,哪些是約定好1月就是會晚發、哪些是根本就沒有按期發放?你現在是否所有縣市真的都確定去發薪水了嗎?因為我從上週三接到社工來告訴我之後,我就開始問你們,可是到今天快一週了耶!所以你可不可以先回答我,也就是說這幾個問題,你是要請社工師的主責單位來回答,還是…

林次長靜儀:他們有資料給我,這邊先跟委員做報告,我想我們還是要再一次強調啦!因為社工是各縣市政府最重要的人力資產,請各縣市政府這邊要能夠在相關程序上面來協助。我們在116日的資料裡面,當時還沒有完成發薪的縣市是花蓮和澎湖,他們給我們的資料是最晚今天會完成,其他的15個縣市是在5日之前有發薪。另外的話,臺東、彰化、連江、嘉義及雲林縣是16日之前發薪。

林委員月琴:次長,薪水延遲發放,從勞基法的精神來看就是一件很嚴重的事情,因為對一般家庭來講,孩子的補習費、房租費、水電費,每一筆都有期限,沒有誰可以跟你講說「我的行政流程比較慢,你先等等」,如果講還有1619日,今天都已經……

林次長靜儀:今天19日。

林委員月琴:我們叫月中了,所以從現在的狀況來看的話,有些縣市聘用社工每次到1月,因為聽他們講說今年不是單一、不是第一次,過往都是這樣,都是用行政因素把延遲發放薪水變成一件好像可以被接受的事情。更奇怪的是,不是每個縣市都這樣,如果說今天全臺灣22個縣市都這樣,不是,就是部分縣市,所以明明三分之二的縣市都能夠準時發薪的話,代表這不是一定做不到,而是沒有把它當一回事,人家每一筆錢都是等著家庭的花用,有人可以延遲嗎?今天房東可以讓我延遲繳房租嗎?不可能嘛!我也知道你等一下可能會跟我講說這不只是社工,這是縣市聘用人員都會遇到的,要去找銓敘部還有人事總處來處理。可是次長,你們身為全國社工的主管機關,我要求你們不要把責任往外推,而且要先回答衛福部自己能做什麼的問題,也就是說,你們到底可以做什麼?

我說今天已經不是常態喔!它過往就是這樣,每次碰到1月就有這種狀況,所以也不要跟我講說你們已經發文要求這類的空話,明年是不是又要再發生?因為縣市延遲的狀況還是持續,我說今年不是第1年,假設我們民間社福團體這樣做的話,你們政府馬上就來要求究責,甚至有罰則,現在輪到你們自己系統裡面出現1月延遲發放薪水,而且到月中才給的話,你們要拿出什麼樣更積極的作為?可不可以檢討你們社福績效考核的項目,把社工權益和身心健康保障放進去,更積極地要求各縣市?還是你們準備用什麼方式來確保這件事情明年不會再發生?

林次長靜儀:就像剛剛委員提到的,我們把相關的社福考核這個部分列入其中一個評估,好不好?讓我們把它評估看看。

林委員月琴:不過我覺得真的喔!我們每一個人都是領薪水過日子的人,不要讓社工癡癡巴望著你們1月薪水要下來,然後還要自己墊繳房租做這些事情……

林次長靜儀:可是我們也是非常希望地方政府他們……

林委員月琴:甚至搞不好要去借款,所以……

林次長靜儀:因為我們其實給了一些彈性,就是希望地方政府可以來落實,就像您說的,有的縣市做得到、有的縣市做不到。

林委員月琴:請衛福部就你們可以做到的部分,兩週內研議好相關的一些措施,然後提供給我們辦公室。

林次長靜儀:兩週,好。

林委員月琴:好,謝謝。

林次長靜儀:謝謝委員。

主席:好,謝謝。

再請黃秀芳委員來做詢答。

黃委員秀芳:1231分)謝謝主席,我們請次長。

主席:請次長。

林次長靜儀:委員好。

黃委員秀芳:次長好。我先就剛剛幾位委員有特別提到的,現在不論是打開電視、收音機或網路,其實都可以看到很多的健康食品,那健康食品都聲稱功效很好,我相信次長您應該自己也有看過,甚至一個廣告可能就是5分鐘以上,我不知道針對這部分,你們有什麼樣的因應措施?甚至我有聽過,有的藥廠或者是做健康食品,反正他們也不怕罰,他們賺得更多,所以針對這部分,你們未來要怎麼去規範?

林次長靜儀:這件事情我跟署長其實都是支持要更嚴格來看待,因為真的這邊實在是過去在灰色地帶太多,我是不是請署長說明一下?

黃委員秀芳:好。

姜署長至剛:我跟委員進一步說明,我們食品現在只有一般食品和健康食品,因為是在健康食品項下去做管理。健康食品有四百多項,接近30年的時間的管理,所以我去年2月份來了之後發現它是重要的議題,因此我們加強研議,希望把現在所謂的保健相關食品,為什麼叫保健相關食品?因為都宣稱是保健食品,健康食品要有保健功效,它是把保健食品納進去的想法,在我的想法裡面應該要把那一塊做積極的納管。所以署內針對這件事情,希望能夠把保健相關食品納在我們一般食品、健康食品中間有一個類似國際其他國家管理的項次,叫做功能性相關食品。在功能性食品之下,把實際上所謂的特定成分、特定含量它潛在保健跟身體的功效可以宣稱的部分能夠納管。

我們今年1月份已經完成2場,第3場就是我們保健相關的食品、功能性相關食品如何去做廣告宣稱,以及它的詞句可以說明的部分做積極的輔導。兩天的行程跟委員報告,其實非常非常多的業者,包括公協會、包括學校老師,能夠去瞭解我們希望納管的範圍,我相信在這樣的納管情形之下,如果納管之後還有很多不合規的部分,我們現在是積極地裁罰。過去裁罰的部分相對少,後來變成視嚴重程度、重複程度以及它時間的程度,我們罰一個不合規的廣告甚至有達上百萬的。我們目前是持續地把這個部分做積極的納管,在進行當中。

黃委員秀芳:好,我相信次長跟署長你們應該瞭解,包括收音機、電視、網路,其實真的是非常地嚴重,所以很多人會覺得賣藥很好賺,有一個觀念認為賣藥很好賺,然後甚至在電臺上面,從清晨打開收音機、開車的時候打開收音機,你聽到幾乎每一臺都是在賣健康保健食品,所以我都覺得說臺灣人要就醫其實也滿方便的,那有必要去買一些什麼顧心臟的、通血路的……

林次長靜儀:謝謝委員。

黃委員秀芳:就是非常多,所以我覺得這一個區塊應該要更積極地來管理啦!不然真的,有的人也是很愛買,可能吃了對身體也不一定好。

林次長靜儀:委員說得好,其實我自己以前臨床常常跟病人講,臺灣這樣子營養充分、資源充分,你要吃什麼都吃得到,食品這麼多的一個國家還需要吃營養補充品是一件不太合理的事情。可能在某些情況之下,因為自己身體的某些狀況,他可能需要某些補充品。或像剛剛署長提到,我們以後會變成是一個功能食品。但是它現在很多都是以食品在販賣,用食安法、用食品販賣的方式來暗示它有療效,所以像剛才委員說的,廣播裡面說賣藥,其實根本就不是藥,它是用食品,讓你感覺自己好像在吃一個比藥物更好的東西,這是非常不合理的事情。我自己過去在聽廣播還有檢舉過,我自己聽完之後拿給食藥署檢舉。

黃委員秀芳:所以我覺得應該要更積極地去管理啦!

林次長靜儀:是,我們會積極管理。

黃委員秀芳:另外還有一項,這也是我最近在地方聽到的,我想說先講,就是我們在去年通過的,80歲免巴氏量表可以聘用外籍的看護工,但目前有很多的照服員跟我講他們的案量減少,而且減少得非常多,所以我希望你們針對這一部分應該要去做一個調查,到底我們這個政策下去之後,對照服員是不是有很大的影響?

林次長靜儀:好,這一塊我們因為之前有跟勞動部這邊在撈照服員還有移工的流動,這個部分我們會持續監控,當然主要就是說,第一個,希望能夠讓原來照服員他的工作服務不受影響;第二個部分,其實就是希望高齡長者能夠受到比較好的照顧。不過我們還是要趁機講一下,照服員他受過的相關訓練跟專業能力,我相信他們能夠提供給高齡長者比較好的照顧。

黃委員秀芳:這個我是聽到一部分,我希望你們應該要去調查一下到底是什麼樣的影響、到底影響有多大。

林次長靜儀:好,這個我們會回去盤。

黃委員秀芳:接下來我想請教,今天我們在討論藥事法部分條文修正草案,我記得在前兩年那個生理食鹽水事件真的非常誇張,沒有生理食鹽水可用,當然這個修正草案通過之後,可以更進一步提早知道什麼樣的藥品缺,可以及早因應嘛!那我想請教,我們原本是要求廠商在停產或缺貨前6個月要回報,如果是不可抗力的因素導致短缺或斷貨,就是要求30日前要通報。那這個修正草案通過之後,我們要怎麼樣去跟這些業者溝通,讓他們萬一碰到事情的時候可以更積極,然後真的可以去解決?要不然我們立法之後,如果沒有很積極再去處理的話,空有這樣的法條我覺得也沒什麼用。所以我可不可以請次長說明,針對這一部分,未來你們是不是跟業者已經有一個協調、有一個方向?

林次長靜儀:是,其實現在持續都有跟業者在溝通,因為我們這邊有兩個部分,必要藥品我們本來就有規定他們要通報,有一些則是沒有放在必要藥品裡面,但是可能也是民眾使用量很大的藥品,所以我們這次第一個是希望完備,就是說有一些藥品能夠提早預知。

再來,必要藥品這一邊它如果有不可抗力事項,因為什麼船期等等,也能夠提早讓我們知道,我們來跟健保署勾稽相關的用量,有沒有其他的藥品可以趕快來供應。因為有的藥品它可能有好幾家廠商都是一樣的藥效,過去我們都尊重市場機制,但是如果某一家藥廠沒有辦法供應的時候,其他藥廠可以供進來,大概是這個部分。

當然這裡面我們的評估跟短缺還是有一個重點是說,希望我們另外提出來的藥品韌性計畫能夠強化國內自己的供應鏈,因為很多它可能是國內的原料藥斷了或者是國外進來斷了,我們希望減少這個部分的發生。如果藥廠這邊及早發現有這些問題,及早讓我們知道,我們來協助做因應。

黃委員秀芳:次長,針對之前在俄烏戰爭的時候,有一些藥品可能就是短缺嘛!很多國家他們也希望藥品能夠在地化,透過行政命令或是用法令的規範讓藥品在地化,針對這一部分,我們有沒有這樣的規範或者是未來就朝著這樣的方向來進行?

姜署長至剛:跟委員做進一步說明,這一次除了藥事法修訂以外,我們在藥物韌性計畫4年的計畫當中,其實對於藥品,不管是學名藥、製劑或者是所謂原料藥在地化、落地,其實是我們重要的工作項次,希望能夠增加我們的韌性。至於剛才特別提到,我們對於業者、盤商或者是藥商要如何去提供訊息?我們目前原則上大概是希望一季,但是每個藥劑所供應的特性不同,大部分都是長的,但裡面也會有更短的。對於這個部分,藥商在協調的過程中,我們其實也要積極地聽聽他們的意見、他們的困難,能夠達到韌性才是我們最主要的目的。

黃委員秀芳:好。我再詢問次長一下,最近有一些媽媽他們提到嬰兒奶粉,在講這個廠牌的嬰兒奶粉品質出現疑慮,市面上確實有嬰兒原本是吃這個廠牌的,也確實買不到,店家說可能要等到3月份,請問食藥署對這部分,有沒有接到什麼樣的訊息,或是國內針對這部分──這個奶粉是不是有污染了或者是有預防下架?不知道衛福部有沒有對這部分,來要求業者做預防下架?

林次長靜儀:跟委員報告,當時接到廠商這樣的資訊時,因為我們食藥署也會一直關注國際上,然後去看國外是不是有這樣的資訊,所以我們一發現這件事情之後,署長這邊就立刻跟廠商詢問那個受污染的批號有沒有進到臺灣,後來我們調查了,是沒有進來。

姜署長至剛:一開始12月份的時候,我們在國際間聽到訊息,其實我們第一時間在邊境輸入裡面就可以抓到批號,對比起來是沒有的;除了我們確定之外,他們也同時做了確定。1月份的時候,香港另外有批號進來,他們做了一件事情,就是16日到這邊做簡單的說明,他們選擇的做法是趕快先去驗,到底有沒有受所謂的仙人掌桿菌所污染,毒素有沒有在裡面?驗起來是沒有。但我強調的是,你驗沒有跟你有沒有進來是兩件事情,最後,他們在確立沒辦法排除這個供應鏈的情形下,就直接下架。因為我們要求他們要清楚的知道,你的供應鏈裡面,加上我們對起來的結果,因為進來的批號裡面到底是哪些批號,和他們總公司給他們的訊息是哪些批號,相對之下我們看到他們持續有進來,就是大廠持續進來的,到底要怎麼對上?後來他們說不是很確定……

黃委員秀芳:他們就預防性下架?

姜署長至剛:預防性下架以外,他們在後市場端,先前他自己也驗,事實上是沒有毒素的,但基於企業的社會責任,畢竟食安不能完全靠檢驗的情形下,必須要對自己負責,所以他們就說好,那就整個下架。我想這就是整個管理過程。至於國內在嬰兒奶粉的部分,目前通報上沒有特別提到短缺的訊息,特別跟委員說明。

黃委員秀芳:因為有媽媽就是買這些廠牌的奶粉,所以他們就會想,到底是因為什麼樣的原因,也擔心買回來給小孩吃了會出現問題。所以我們覺得食的安全、用藥的安全,真的是食藥署非常重大的一個課題。感謝次長跟署長。謝謝。

姜署長至剛:謝謝。

主席:謝謝。接下來請鄭天財委員、鄭天財委員、鄭天財委員不在。

請徐欣瑩委員、徐欣瑩委員、徐欣瑩委員不在。

請陳瑩委員來做詢答。我們中午就不休息了。

陳委員瑩:1243分)謝謝主席,麻煩請衛福部次長,還有食藥署署長。

主席:請次長、署長。

林次長靜儀:委員好。

陳委員瑩:兩位好。缺藥跟缺人是全球共同的問題,本席很高興在疫情過後,衛福部有正視到這個問題,所以食藥署在2024131日的時候,就發布了這個藥品供應監測系統,而且已經上線啟用;主要目的是要持續強化主動監測跟協調藥品妥善分配,確保藥品穩定供應。針對這個系統,本席有幾個問題要請教。這個藥品供應的監測系統,最初鎖定參與的對象有哪些?全台大概有多少家?

姜署長至剛:跟委員在這邊做進一步說明,我們當初希望供應端能夠知道,所以第一件事情就是我們相關的盤商,盤商是協助把藥品送到醫療院所等等的這個過程,所以這一塊是我們現在比較能夠精準掌握的;除了這塊以外,目前在藥物韌性計畫裡面,我們希望能夠把更多的資訊導入,所以我們有一個藥物智慧的導入邏輯已經存在系統。

陳委員瑩:所以那個供應端基本上就包括了這個大型藥廠,還有這些大型的中盤商等等。

姜署長至剛:目前有14家。

陳委員瑩:因為在開始登記參與的時候,我們接到的資訊,也就是你們發布的大型中盤商應該只有12家,現在有14家。你們有沒有統計過,全台有多少大型藥廠跟多少大型中盤商?

姜署長至剛:謝謝委員,針對這個議題,我們也想盡辦法,進口商的部分是另外一部分我們能夠知道的,也希望在醫院端能夠取得……

陳委員瑩:有沒有統計過大約的數據?

姜署長至剛:大型的大概都已經包含在裡面,但有一部分其實是我們還要再持續溝通當中。

陳委員瑩:如果說好幾百,我這樣子的估計有這麼多嗎?

姜署長至剛:那是藥廠的部分,盤商的部分,大型的盤商其實是比較確定、比較集中。目前是這樣子的狀況。

陳委員瑩:既然你們有這個監測系統,而我竟然問不出個大概,起碼有多少?不方便透露嗎?

姜署長至剛:跟委員說明,我們從後面的量,就是藥品的劑量大概是接近89成的涵蓋量,我們沒有涵蓋每一家,但是整體在健保系統裡面供應的量,大概有涵蓋89成;但中間還是有需要努力的地方。

陳委員瑩:我還是聽不太懂,就是那個量大概有多少?

姜署長至剛:是實際的家數嗎?

陳委員瑩:對啊。

姜署長至剛:家數的部分,中盤商14家在裡面,還有社區藥局的部分,我想這個部分是還沒有完全涵蓋,委員要很精確的,的確我們沒有。

陳委員瑩:對啊!如果連社區藥局都是的話,我想你們要做這個監測系統,最起碼基本的這些家數的數據,你們應該要很精確的掌握吧?

姜署長至剛:是的。

陳委員瑩:所以,我說好幾百應該也不過分。

姜署長至剛:跟委員報告,因為這些藥局其實都是靠盤商送去的,所以我們掌握盤商的部分……

陳委員瑩:我理解,所以如果你可以很具體的告訴我有哪些盤商。

姜署長至剛:對,目前我們是涵蓋了14家盤商。

陳委員瑩:所以你說14家的涵蓋率有90%

姜署長至剛:8090,接近90%,所有健保的使用藥物。

陳委員瑩:好,我先記住你剛剛講的涵蓋率80%90%,而這個平台的運作方式,是由這個合作大型中盤藥商,每天將這個藥品庫存資料介接導入,我用這個「大型中盤藥商」,基本上是根據你們新聞稿的文字;就是具備這個查詢介面,然後供執業的藥事人員查詢所需藥品與合作中盤藥商之供應情形,將有助基層藥局及診所取得所需藥品,來保障民眾用藥的權益。

這裡面的問題是,大型醫療院所需求的藥品可能跟基層藥局的診所不太一樣,就像剛剛講的,藥局畢竟我們是比較可以垂手可得;而大型醫院所負責的可能跟嚴重疾病或是涉及生命安全的藥品有關,它跟民眾的用藥是不太一樣的。所以,這個系統對於大型醫療院所所使用的藥,實際上並沒有監測到或者監測不足?

姜署長至剛:這個部分委員講的非常精準,針對醫院裡面所謂的藥品部分,我們希望健保部分所使用的量能夠介接,能夠知道它實際上的量,我們需要的是它的量的走勢。至於社區藥局裡面,還是有一大部分比例,特別是我們連續處方簽一些所謂代謝性疾病的使用,如糖尿病、高血壓等等,所以這個部分是有可能重複一點點。

陳委員瑩:對於我們的這個監測,從我開始質詢到現在,我一直聽到監測這個量、這個量,但對於這個種類或類別的藥品,我們比較可以看到的是它的量。所以大型醫院所提供的必要藥品,跟我們一般在藥房可以取得的或使用的,其實就有一些差別。我想這個部分會不會就有疏漏到或者您說的有重疊到?

林次長靜儀:跟委員先報告,在藥品供應上面,其實我們一直要求比較大型的醫療院所,它跟相關藥品廠商的這個契約是非常重要的一件事。因為它這邊的契約,才能夠穩定持續供應這些大型醫療院所的用藥,它的量比較大,或者像剛剛有委員提到某些比較特定的藥品,由它自己跟藥廠之間的契約來確保它的合約供應。再來就是剛剛提到中間的這個系統,事實上盤商這邊是協助比較中小型或是我們的基層藥局,確保他們這邊的運作能有一定程度的供應。大概就是這兩個部分。

陳委員瑩:這個我理解,我也是依據你們發布的訊息來提問的。我們換一個角度來看,就是我們如何來鼓勵藥廠參與這個藥品存量的通報,畢竟每日通報的人事行政成本是不低的,可能還有效期的問題、政策沒有說明清楚等等,除了他的行政成本不低以外,你們到底有沒有誘因?政府對於藥商通報的正確性,好像也沒有這個立場去苛責。我不曉得你們的看法是什麼?

姜署長至剛:報告委員,因為我們希望能夠可近性,所以我們採用電腦拋接的形式,讓他能夠以最低的行政成本達到這樣的效果。第二個是對藥商的部分,假如是不可苛責,比如說船期或是它的航班等等重大事件之下,我們也會有一些免除條款,而這些細的辦法,在這一次修法的大架構底下,還有子法的一些辦法,我們會繼續研商。

陳委員瑩:我這樣問好了,就是你們對於目前的通報狀況滿意嗎?

姜署長至剛:報告委員,目前對藥品出現異常的時候,我們需要做進一步分析,我們只要接到之後,就會同時在署內及跟我們協辦的臨床藥學會,去對特定藥品積極做研析,研析完,後續是否有替代的,或是真的需要專案進口……

陳委員瑩:我再換個問法好了,其實就我的理解,有一些沒有參與的盤商,他們可能不是不願意參與,而是他們有疑慮,他們對於這個政策上沒能說明得很清楚,所以有些就沒有來參與,我們樂見全台這些盤商都一起來參與。

姜署長至剛:對,我們非常非常希望他們共同參與,其實資料越完整,對於我們這些韌性部分的建立是更好的;至於互相的權利義務部分,我們不會是完全站在單方面的,之前委員也有特別提到,希望雙方去協調,我們希望資訊上面能夠對接之後,達到最好的涵蓋效果。

陳委員瑩:對,所以,我在這裡也是提醒,就是這個政策的發布,截至今天為止,我們的理想是可以達到百分百的通報,但還沒有,對於這一段的差距,你們要找出原因,找出誘因去解決它。

姜署長至剛:是。

陳委員瑩:另外,根據食藥署發布的聲明,這次是由中華民國藥師公會全國聯合會一肩扛起主責,尋求合作的中盤藥商來參與通報。事實上大型的藥商可能具有研發、生產、製造的能力,但他們的成員並不是以執行藥師業務為主體的藥商,他們的藥品可能都是與大型醫療院所直接採購、與這些大型藥商直接相關的,可能是健保核覆的藥價。很可惜,今天石部長沒有來,石部長擔任過健保署署長,他一定非常清楚,第二十七條之二的必要藥品,實際上才是最應該被監測的藥品,若單靠食藥署的職權,我相信你們很難做到及時有效的監測,需要健保署在核定藥價的同時,考慮提供一點差別性的誘因,讓這些大型藥商有積極參與的態度,願意配合食藥署的監測系統。講到這些大型的藥商,因為我們剛剛一直在講監測藥品、監測藥品,但是沒有原料就沒有藥品,所以,我們在監測藥品的同時,我們對於大型藥廠應該監測的是原料?

林次長靜儀:有的原料不是在國內,我們自己國內這邊的原料藥……

陳委員瑩:但你要製造的時候,你有需求要製造的時候……

林次長靜儀:幾個部分要跟委員報告:第一個是國內的原料藥廠,我們這邊其實已經對接上了,我們也在積極協助國內的藥廠可以使用自己國內原料藥,這是第一個部分;第二個部分,其實現在全世界各國大概60%的原料藥都來自印度或中國,這也是我們要強化國內韌性其中的一個原因。每個國家都有這個問題,如果是來自其他國家,或來自某些單一國家的話,這也是為什麼我們這次請這些藥廠,若半年內供藥可能會出現波動的情況時,要事先讓我們知道。假設因為他的原料供應有問題,導致他的藥品不能生產,這要提早讓我們知道,讓我們來做相關的因應

姜署長至剛:跟委員進一步補充,對於原料藥的儲備,其實我們有要求到半年的一個儲備期,也就是它的量,希望製劑在製造過程中,原料能夠盡量不虞虧缺。

陳委員瑩:我想我們在這裡盤點,然後在通報、在監測,當然會衍生一些成本,畢竟很多的大型醫療院所,如果這個藥的效期不到一年或一年半,他們是拒收的,藥房的部分其實也是一樣。所以這個通報,或者我們接下來進一步要求一個相當時間的庫存時,當然會衍生一些倉儲的成本或冷鏈的成本,甚至一些人事盤點的成本,還有就是銷毀的成本,如果有這個庫存量,後來沒有如期用掉的時候,也必須要銷毀,像這樣的成本都必須考量進去。還有我們政府的配套,在在都會影響到國內這些盤商是否參與通報系統。針對這個部分,本席今天特別在這裡提出來,希望你們可以一併的去做檢討、去考慮,讓大家的這個參與度可以再更積極一點。

我想這個藥品監測一定是部會層級的議題,不是三級機關的問題,對於這個部分,不曉得兩位有沒有同意我的看法?

姜署長至剛:同意。

陳委員瑩:再回到今天討論的藥事法的修訂,因為很多的提案,都涉及到必要藥品供應跟掌握通報,還有因應機制。但我們到底有沒有真的盤點到這些大型醫院的必要藥品,這個部分,我們可能也要好好想一想。事實上也很難有一套好的通報系統是可以由立法院規範完全的,因為通報系統的含括率跟時效是檢驗系統最重要的兩大指標,法律上只能管制。由於法律不是誘因工具,所以要滿足這兩大指標還是要靠衛福部規劃出誘因,讓涉及必要藥品的大型廠商主動通報。

剛剛也提過通報所增加的成本,衛福部應該要有單位負責每日監控通報訊息,提早做出反應,這樣我們的必要藥品存量才能正確、有效地被偵測,民眾用藥的健康需求才能真的被保障。對於如何進一步規劃、提升這個系統的通報誘因,本席剛剛提了幾個具體建議,你們是不是能夠接受,然後回去……

林次長靜儀:我們回去了解一下剛剛提到的這些廠商還有什麼樣的需求並協助。其實,我想我們也逐漸走向以自動化、數位化的方式管理,降低相關管理成本。

陳委員瑩:好,我相信次長在辦公室時,會得到很多單位的訊息回報,但有時候實際上的執行面或許會有一些狀況或需要改進的空間,未必坐在辦公室就可以了解到。

林次長靜儀:我們都很積極參加學協會的相關活動,大家都可以直接溝通得到。

陳委員瑩:好,那本席在這邊也就我所了解到的跟你們分享了。謝謝。

林次長靜儀:謝謝委員。

姜署長至剛:謝謝委員。

主席:謝謝。

本日會議詢答全部結束。委員楊曜、盧縣一所提書面質詢列入紀錄,刊登公報。

委員楊曜書面質詢:

一、衛福部有無建立非必要藥品缺藥預警機制,以因應藥品不足之狀況?

問題:根據藥事法修正草案說明,強制規定「定期申報製造、輸入及供應情形」的對象僅限於持有必要藥品許可證的藥商,然而,過去媒體報導,部分引發民怨的缺藥(如軟便劑、抗生素、止痛藥)並非在必要藥品清單內,很多臨床常用的非必要藥品一旦缺貨也會造成醫療現場大亂,針對那些未被列入必要藥品清單、但市占率高或臨床依賴度高的藥品,請教衛福部,有什麼機制能即時掌握藥品存量?如果非必要藥品不需強制申報,這是否會形成「重要但不緊急的藥」政府無即時掌握儲存量,依然只能等到醫院叫不到貨、甚至媒體報導後,衛福部才能研議因應措施或告知社會大眾有替代藥品?與強化藥品供應韌性之國家政策目標似背道而馳,衛福部是否透過這次修法一併補強藥品「監測死角」?

二、針對藥品有供應不足之虞時,衛福部介入分配藥品的時間點為何?

問題:藥事法修正草案提及,當藥品「有供應不足之虞」時,主管機關得專案核准製造輸入並進行調控,如果政府介入太早,可能會干預自由市場機制,被藥商指控行政濫權;介入太晚,則無法解決燃眉之急,請教衛福部,「供應不足之虞」的具體指標是什麼?未來子法中是否會明確訂出啟動門檻?此外,當衛福部啟動分配限制時,如何確保基層診所與社區藥局能公平取得藥品,而不是像過去一樣,資源都集中在醫學中心,避免大醫院囤貨、基層診所分不到藥的分配不均的狀況重演?

三、將專案核准藥品納入「藥害救濟」的範圍,對於基金的財務衝擊為何?

問題:本次修正「藥害救濟法」,將因應緊急公共衛生需求或缺藥而「專案核准」的藥品納入救濟範圍,但財務來源需要釐清,目前藥害救濟基金主要由持有許可證的藥商繳納徵收金,專案進口的藥品通常沒有正式許可證,請教衛福部,未來這些「專案核准」的藥品(可能由政府主導進口或無許可證藥商引進),是否也需要繳納徵收金?如果不用繳卻能獲得理賠,是否會對原本按制度繳納徵收金的本土及外商藥廠不公平?衛福部對於修法後基金的財務衝擊有無精算評估?

四、如何避免未來台灣民眾可使用之新藥僅能依賴輸入進口?

問題:食藥署的資料顯示,歷年來國產新藥藥證核發數量逐年下滑,從2014年的29件,到2022年僅只有8件,而輸入新藥藥證核發的數量,歷年來則維持在總核發藥證數達七成以上。

台灣藥品供應能否自主發展及使用涉及國家安全問題,國產新藥領證數量逐年下降,為達成藥品供應韌性之國家政策目標,衛福部要如何避免未來台灣民眾可使用之新藥僅能依賴輸入進口,具體政策及扶植產業措施為何?

委員盧縣一書面質詢:

一、行政院版《藥事法部分條文修正草案》第27條之21項新增持有必要藥品許可證之藥商,應定期申報製造、輸入、供應及庫存情形。惟查近年國內嚴重缺藥事件(如抗生素、生理食鹽水等),多肇因於國際原料藥斷鏈、地緣政治衝突或國際航運受阻等外部因素。若僅要求藥商盤點國內靜態庫存,而無法解決源頭進口受阻問題,此一「定期申報」機制對於實質解決缺藥危機之具體效益為何?衛生福利部雖稱可藉此提早啟動第27條之3之專案輸入或替代生產,然若無源頭原料,替代生產之可行性亦受質疑。

()請衛生福利部說明,新法第27條之2上路後,針對源頭原料斷鏈導致之缺藥,現行「庫存監測」機制如何能有效轉化為具體之應變時間紅利?除被動接收申報數據外,食藥署是否有主動勾稽國際原料藥供應情資之配套機制?

()針對修正草案第27條之22項所稱「不可歸責於藥商之事由」,建請於相關施行細則或辦法中明列具體樣態(如:須提具原廠斷貨證明、國際航運不可抗力證明等),並建立嚴格之審查標準,杜絕廠商濫用此條款規避提早通報義務。請具體說明未來子法之規範方向。

主席:現在作以下決議:一、說明及詢答完畢。二、委員質詢未及答復或請補充資料者,請相關機關於2週內以書面答復,委員另要求期限者,從其所定。

現在宣讀討論事項第一案「藥事法部分條文修正草案」等12案提案條文內容,若有修正動議,請一併宣讀。各位可以用餐。

DrawObject1

主席:現在進行「藥事法部分條文修正草案」等12案之逐條審查。每個條文先請行政單位說明,接著再請委員表示意見。

藥事法第二十七條之二有行政院所提版本,還有委員羅廷瑋、劉建國、郭昱晴、王鴻薇、陳菁徽、王正旭、林月琴、邱鎮軍、林倩綺等人。請行政單位說明。

姜署長至剛:主席、各位委員,針對藥事法第二十七條之二修正,我們簡單地做建議修正的說明。一、修正第一項,為加強監控必要藥品之供應情形,增訂持有必要藥品許可證之藥商應定期向中央衛生主管機關申報該類藥品之製造、輸入及供應情形,包含現有庫存、過去每月出貨量及未來製造、輸入及供應之規劃。二、第一項有關應事前及事後通報規定移列至第二項,並酌修文字。三、第二項移列至修正條文第二十七條之三第一項規範,爰予刪除。四、第三項有關藥品登錄及專案核准之相關事項授權規定,移列至修正條文第二十七條之三第三項規範;另增訂有關第一項申報之方式、內容、範圍、期間與第二項通報之方式及內容等相關事項,授權中央衛生主管機關以辦法定之。

各委員有關提案版本內容與行政院提案版本推動方向相同,僅部分文字酌修,建議依行政院、委員王正旭等20人、委員郭昱晴等16人、委員王鴻薇等18人、委員邱鎮軍等20人、委員林倩綺等18人、委員陳菁徽等16人提案通過。二、委員羅廷瑋等17人提案第二項係現行條文,考量現行條文僅限必要藥品有供應不足之虞時得專案核准,對於其他臨床有需求但非屬必要藥品者無專案核准之法源依據,爰建議移列,並參採行政院版第二十七條之三條文。以上。

主席:好,署長已經做了這樣的說明,各位委員有沒有其他意見?

林委員月琴:逐條討論嗎?

主席:逐條啊!現在進到第二十七條之二。請說。

林委員月琴:在實務執行上,我早上質詢的時候提到要考量藥商的行政負擔。當然,次長已經說大概是每季申報,可是我覺得對於中小藥商可能會有壓力,所以我覺得在立法說明或者是後續配套辦法當中,還是要明確評估申報的頻率跟藥品風險等級的關聯性。

主席:請說明。

林次長靜儀:謝謝委員。我們在第二十七條之二第三項提到申報方式、內容、範圍、期間跟通報方式會另外訂,也就是會視不同藥品的供應風險還有影響程度,之後還會再訂剛剛提到的申報方式、內容、範圍、期間等相關內容。其實就像委員所說的,對於高風險、可能供應短缺或供應上影響重大的藥品,我們會在頻率上視情況加強。至於有些藥品一直都很穩定,供應部分比較沒有短缺風險,我們會讓該廠商的loading變得比較小一點。

林委員月琴:好。

林次長靜儀:謝謝委員。

主席:還有其他委員有意見嗎?如果沒有,第二十七條之二就先依照行政院提案通過。

林次長靜儀:謝謝委員。

主席:繼續審查第二十七條之三,有行政院所提第二十七條之三、委員劉建國、郭昱晴、王鴻薇、陳菁徽、王正旭、林月琴、邱鎮軍及林倩綺提案。當然還有陳昭姿委員所提修正動議,但還沒有印來,所以等一下好不好?但還是可以先請行政機關說明。

姜署長至剛:主席、各位委員,針對藥事法第二十七條之三修正部分簡要說明如下:第二十七條之三第一項由現行第二十七條之二第二項規定移列並酌修文字,以確保具有藥品許可證之藥品有供應不足之虞時,中央衛生主管機關得予登錄於公開網站,並得專案核准該藥品或其替代藥品之製造或輸入,不受第三十九條規定之限制。當藥品及其他具有許可證之替代藥品總供應量不足以供應當前或預期之需求量,屬所定「供應不足」之情形,併予說明。

二、為預防、因應緊急或重大影響公共衛生事件,降低藥商之顧慮,鼓勵其於藥品有供應不足之虞時基於公益挺身為藥品之專案製造或輸入,並為利主管機關兼顧各地區藥品供應之均衡,以確保民眾用藥之可近性,俾保障民眾健康權益,爰增訂第二項,定明中央衛生主管機關得就第一項具有許可證之藥品或專案核准製造或輸入之藥品,限制其供應之範圍、期間、數量、對象或方式等限制措施。

三、現行第二十七條之二第三項有關訂定藥品登錄及專案核准相關事項辦法之授權規定,移列至第三項,並酌為文字修正。

各委員提案版本內容與行政院提案版本推動方向相同,僅部分文字酌修,建議依行政院、委員王正旭等20人、委員郭昱晴等16人、委員王鴻薇等18人、委員邱鎮軍等20人、委員林倩綺等18人、委員陳菁徽等16人提案通過。以上說明。

主席:多數委員所提文字都差不多一樣,你為什麼唯獨把我的漏掉?

林委員月琴:對啊!我的也是,所以我就不太懂。

主席:你對我們兩個到底有什麼意見?你現在給我說清楚。

林委員月琴:姜署長從第一次念到第二次都是這樣,為什麼?我們的都不採納嗎?

林次長靜儀:沒有,不好意思。

姜署長至剛:報告委員,兩個部分,劉建國委員的提案,最主要參採的,以及林月琴委員的提案,我們都特別參採在裡面,抱歉我們剛才念的時候、在整理上有一點點遺漏,敬請見諒。

主席:哪裡是遺漏?第二十七條之二就把我們給漏掉了,第二十七條之三又把我們漏掉,這個……

林次長靜儀:抱歉,行政單位這邊整理得不是很好。

主席:對你們不好的又不是我們兩個,奇怪!

林次長靜儀:抱歉,剛剛這部分我們是不是可以補充?其實針對第二十七條之二和第二十七條之三,我們也參酌包含劉建國委員和林月琴委員的版本。謝謝。

姜署長至剛:對於劉建國委員等16人提案,我們有完整地參採。還有王正旭委員、委員林月琴等18人提案,我們也特別針對裡面的內容以及規定部分進一步參採。以上說明。

主席:修正動議已經提出來了,請行政機關回應。還是陳昭姿委員要先說?不然你先說好了。

陳委員昭姿:謝謝主席。第二十七條之三,我們在修正動議先拿掉「預防」,因為我們覺得這個預防的範圍開得太寬了。署長有聽到嘛!預防的範圍開得太寬了。因為「因應緊急或重大影響公共衛生事件」,大概就可以面對、處理所有遇到的狀況。

這一條當中,我們又修正針對藥界很擔心的,因為不能履行契約被處罰的部分,所以我們特別放在修法說明中,新增第三點:「藥商為遵循中央衛生主管機關依本規定所為之公益限制措施,以至於未能履行契約藥品供應義務者」,主要是針對醫院,「是基於法律或主管機關依法所為之行政處分,應該屬於不可歸屬藥商之事由,其責任歸屬應由民法相關規定認定」。

署長或次長有了解我這個修正動議的重點嗎?

林次長靜儀:是,了解。

陳委員昭姿:第一個是「預防」,我們認為太寬了,把「預防」二字先拿掉。

林次長靜儀:當然「預防」跟「因應」也是很類似,只是這邊寫了「預防」,當我們事先已經發現會有這樣的現象發生,還沒有到「因應緊急」,可是預防後續可能會有重大影響公共衛生事件,所以還是希望委員可以保留「預防」這個文字。但是也像剛剛提到的,其實要去啟動專案輸入,事實上在整個程序上,後面包含了條件、範圍、限制措施,都會再去做子法規的處理。

另外,要啟動這個事情,還要再跟相關藥廠做相關的溝通,所以是不是委員可以容許我們把「預防」二個字留著?

陳委員昭姿:如果不留著,你們處理起來會有困難嗎?

林次長靜儀:總是有個空間啦,因為有的時候是事先發現可能有這個風險,預防可以讓我們先做準備。

陳委員昭姿:但是這個「預防」就無止盡了,可以到很遠、很大來解釋。

林次長靜儀:剛剛跟委員報告,因為要準備這個事情的時候,事實上如果我們真的要啟動專案進口,我想委員也清楚,啟動專案進口,包含要去跟現有藥證的廠商溝通以及詢問,還有核價的部分要經過健保署的共擬會。所以我想委員也不用擔心因為「預防」二字,後續會把權限開得太大,因為還是要有相關的條件才能夠處理。我想委員也曉得,在臨床工作上,還是會有一些可能我們擔心它發生,事先先做準備的程序。

陳委員昭姿:次長,您知道一旦被列為專案進口的藥品,後續的管理很麻煩嗎?

林次長靜儀:我知道。

陳委員昭姿:醫療院所、病人同意書簽署、管理等等,後面很麻煩。

林次長靜儀:以不能隨便開啟,我們很清楚,所以不能隨便開,隨便開後面很麻煩。所以前面這邊,我們把「預防」寫上去,我們假設預先認為有這個可能性,至少讓我們先做準備啦,讓我們比較有彈性。是不是委員可以容許我們把「預防」寫進去?

陳委員昭姿:這個我們再思考一下,我們覺得專案進口是個特例。

林次長靜儀:是。

陳委員昭姿:是非常特例中的特例。

林次長靜儀:在我們能夠建立韌性之前。

陳委員昭姿:但是如果很廣泛的把它放在裡面,為了讓行政機關很安心,我覺得有時候對廠商或供應者也不是非常公平,後續對醫師處方跟病人,後面的程序還很多,這些額外程序也不能免除,專案進口有專案進口的規範,連使用處方都要病人同意書,醫師和醫院還要填寫很多資料,都不能免除。

林次長靜儀:所以我們這次就像剛剛所說的,而且之後還有藥害救濟法要修。當然我們也尊重委員的決定,事實上這邊放「預防」,是說是不是能有一個比較彈性的部分。

再補充這一塊,也再跟各位委員說明,我們在這條的文字「得就第一項具有許可證之藥品或專案核准製造或輸入之藥品,限制其供應之範圍、期間、數量、對象或方式等限制措施」,事實上也是一定程度保障廠商。廠商願意協助我們來專案進口或製造,再和其他廠商相關供貨的過程能夠有一個比較好的銜接,不要造成有些廠商協助我們,結果後來整個市場在恢復運作的過程中沒有考慮到他們之前的協助。

陳委員昭姿:至少我們再溝通一下,因為我覺得應該是足夠啦,把「預防」拿掉,應該是足夠讓你去處理這些需要處理的狀況。

請問說明要旨的部分,您可以回應一下嗎?因為你要廠商配合你嘛,早上質詢時我有說,他要配合國家政策做這些事情,你要給他一個基本的保障吧,因為他是為了配合國家政策,但是會造成契約沒有……

林次長靜儀:是,謝謝委員說明,我想文字上面我們尊重。

陳委員昭姿:那「預防」就拿掉吧,署長?因為後續整個醫院的處方、管理、病人都要involve進來。次長可能不知道後續的……

姜署長至剛:好,謝謝委員的指導,我們跟次長先說明一下。

林委員月琴:我可不可以先講一下,等一下一併回答?

我覺得第二十七條之三前面已經有講到,主管機關已經「知悉具有藥品許可證之藥品有供應不足之虞」,從預防角度上來看,的確如果前面已經有一些調查的話,當然你要因應這種狀況。所以我覺得「預防」放進去事實上是沒有太大的問題,因為前端就已經寫得非常清楚。我當初比較擔心的是要補充……在何種極端的情境下啟動這個權力,事實上是避免常態性的干預自由貿易,可是前面如果已經講調查供應不足了,那我們現在還不做嗎?從預防的角度來看,一定的確要做,可是沒有這二個字的話,等到事情發生才來做嗎?我覺得那就來不及了。以上。

林次長靜儀:這個就要看我們在講的「預防、因應緊急或重大影響公共衛生事件」,這個「因應」是不是有包含事先預防的動作。

姜署長至剛:報告,這邊我們針對有些事情已經調查,其實就是一種因應的態度,所以如果沒有「預防」這二個字,對於我們在實務上面的操作應該還是可以一致的進行,所以我們可以接受刪除「預防」這二個字。

林次長靜儀:這個看法規解釋,「預防」這個動作算不算也是「因應」之一,其實為了避免掛一漏萬,我們才會把「預防」這個文字寫在上面。但是就像剛剛委員所說的,因為前面有「知悉具有藥品許可證之藥品有供應不足之虞」,而且這個情形我們要寫在公開網站,後續才能啟動這個動作,所以這個程序不是隨行政主管機關去處理的動作。

陳委員昭姿:次長,因為我們4天前才在食藥署開了一個協調會,公協會都到齊了,他們好幾個代表幾乎都有提出這個疑慮。署長您是後來才到,我不知道你聽到這個訴求沒有?他們還是會很擔心。如果不影響你們在行政上的責任,那就不一定要放進去,用定期通報。

姜署長至剛:我想我們剛剛進一步說明,是可以接受把「預防」二個字刪除。

陳委員昭姿:謝謝署長。那天您到食藥署,大家去那邊協調。

姜署長至剛:是。另外針對剛剛立法說明的第三項,謝謝委員的指導,我們可以接受上面所述有關「藥商因遵循中央衛生主管機關……」等等的相關事項。以上。

主席:陳昭姿委員的修正動議第三項,是不是多一個「核准之廢止」?

林次長靜儀:是,謝謝委員幫我們補充。我們原來的文字裡面沒有寫到「核准之廢止」,有「核准之廢止」,後面就能夠有廢止的動作。

姜署長至剛:謝謝委員的提案。針對已經專案核准進來的,但是中間假如真的有重大需要去修正,要提早廢止,真的有時候進來之後才發現一些異常。我們是可以接受這樣的修正動議。以上。

主席:好,所以就照陳昭姿委員所提修正動議,「核准之廢止」前面要多一個頓號。

我們就依照行政院提案及委員陳昭姿、王育敏、劉建國所提修正動議修正通過。

陳委員昭姿:謝謝主席。

林次長靜儀:謝謝委員。

主席:繼續審查行政院所提第四十八條之二,有委員羅廷瑋、劉建國、郭昱晴、王鴻薇、陳菁徽、王正旭、林月琴、邱鎮軍、林倩綺所提條文修正,請行政機關作回應。

姜署長至剛:有關於建議修正條文的說明,第一個部分,針對本條的「藥物」,我們均修正為「藥品」。因為「物」是物品,以前在醫材法已經另外拉出來,所以修正為「藥品」。

第二個部分,我們考量實務上應關注之公共衛生情事,不僅著重於事件之急迫性,就事件本質屬重大者,更有於其實害結果發生前,防範未然之必要。舉個例子,像是阿米巴性痢疾或隱球菌感染,或是國人赴黃熱病高風險地區,這些事情可能還沒有發生,但是如果發生就會是重大事件,爰修正第一項第二款規定,增訂因應重大影響公共衛生情事之需要,中央衛生主管機關亦得專案核准特定藥品之製造或輸入。

另外就是第二項配合第一項第二款之修正,修正第二款規定。其餘部分,藥品查驗登記審查準則方面,也會做進一步修正。以上說明。

主席:請王正旭委員。

王委員正旭:我先請主席再確認一下,有關於剛剛第二十七條之三的修正動議,已經依照陳昭姿委員所提修正動議作處理,而且也通過。

主席:對。

王委員正旭:不過他在立法說明裡有增加第三條,可是第三條剛剛好像沒有宣布,是不是也要納為立法說明、增列在裡面,這個請主席確認一下。

主席:立法說明的第三項,「藥商因遵循中央主管機關依本條規定所為之供應限制措施,致未能依契約履行藥品供應義務者,係基於法律或主管機關應依法所為之行政處分,所不可歸責於藥商之事由,其責任歸屬,應依民法相關規定認定」。

王委員正旭:本來沒有。

林次長靜儀:其實我們原來的這個法源,這次修了之後,事實上就是剛剛跟委員所說,之後廠商因應緊急或重大事件的時候,讓我們用專案進口來做藥品的調度,這個情況之下,因為我們已經開始進到專案進口的調度了,所以廠商跟原來的機構之間的藥品供應合約,事實上就由我們這邊先做了處理應該說這個修法之後,就已經賦予這樣的法源。當然委員為了要保障藥商能夠更有信心,不要讓他們覺得在這種情況下兩難,委員在說明欄裡增加這樣的文字,我想我們予以尊重。

主席:好,行政機關尊重。謝謝。

第四十八條之二,委員還有沒有其他意見?

請王正旭委員。

王委員正旭:謝謝,再度發言。

有關於這一條,因為現在是「重大影響」嘛,有委員說要「重大」,不需要「影響」。這個差別,不知道主管機關針對「重大影響」跟「重大」之間,如果可以講得更清楚的話,我相信對於行政院版的支持,大家會更同意。以上。

林次長靜儀:謝謝委員。我們在說明裡面也有補充,有一些事件本身不是重大的事件,但是後續可能會產生重大影響,就像我們剛才舉例說,可能國人前往黃熱病高風險區之預防接種需要等等。委員提到是不是用「重大」,可是我們用「重大影響」,這比較像是major impact,後續會有impact比較嚴重。它本身不是一個major issue,但是可能導致後續的impact比較大,是不是能夠讓我們用「重大影響」的文字?也就是它可能在國內並不是重大公共衛生情事,但是因應上如果沒有協助完成或協助藥品的處理,後續可能會有重大公共衛生事件的影響,所以我們在影響前加上「重大」。以上說明。

主席:王委員,你的也是「重大影響」。

我們就照行政院提案通過,謝謝。

林次長靜儀:謝謝委員,謝謝各位委員所提供的文字跟意見。謝謝。

主席:繼續審查羅廷瑋委員所提的第五十五條,請行政機關表示意見。

林次長靜儀:跟委員說明,第五十五條文字應該已經放在第二十七條之三的文字裡面。

姜署長至剛:這個部分,是否能建議維持現行條文,暫不予修正?

羅委員廷瑋:首先還是謝謝,因為剛剛有正面回應,但是有幾個細項還是要就教次長,因為剛剛沒有回應到我的部分,所以我要再了解一下,就是食藥署回函修法的部分,請衛福部回函給我,更正前函的論述,這部分可以嗎?

林次長靜儀:報告委員,因為說實在的,現在數位時代,之前發過去的文大概就是這樣,但是我們可以再發一個文給委員做說明,好不好?

羅委員廷瑋:好,謝謝。另外類推適用的說明,也希望更正。

林次長靜儀:類推適用也是一樣,因為當時那個狀況之下,我們用類推適用,我們也是認為需要再去補正相關的法源,所以這次提出修法,是不是……

羅委員廷瑋:沒關係,剛剛您這樣的說法就是請用公文回復。

林次長靜儀:好,我們再發一個函給委員。

羅委員廷瑋:最後就是今天的書面報告,因為已經公開在立法院的網站上,所以我希望今天的書面報告第5頁第二項重寫,送到立法院,謝謝。

次長查一下,可以嗎?

林次長靜儀:程序上,我們想請示主席,其實已經公告,還有重寫今天書面報告的程序嗎?

羅委員廷瑋:因為書面報告有錯誤嘛,所以我覺得應該要再更正。

主席:什麼報告?剛才有人問我事情,我沒聽到。

羅委員廷瑋:5頁的第二項。我相信次長是做得到的,因為我的要求應該也很合理,並不是硬要

林次長靜儀:沒有,跟委員報告,第5頁第二項其實是跟委員做這次條文的說明啦。剛剛委員所提到的,2024年當時在專案進口相關的文字,或專案進口相關的函釋部分,剛剛委員要求的那兩份,我們會另外再行文給委員。這樣說明可不可以?

羅委員廷瑋:就是因為你有前面那兩個說明,所以我覺得你今天的書面報告可能寫得不夠完善嘛,應該把這個時空背景也要補上。

林次長靜儀:報告委員,我們第5頁這個是針對委員的條文做說明。

主席:這個報告是針對委員所提的修正條文做一些回應。

羅委員廷瑋:因為他這樣的說法,他寫在書面報告裡面,會顯得第五十五條修正的時候,感覺好像我們無理取鬧。這個部分對我來說,我沒辦法接受。

林次長靜儀:沒有,報告委員,我們這邊說到的,其實為了要補足現行條文之不足,跟委員提案的內容跟精神是一樣的啦。不好意思,我們並沒有認為委員有怎麼樣不合理的要求。

這樣子好不好,委員,我們把第5頁第二項的文字修正為:「考量藥物樣品(如個人自用藥物樣品專案進口)仍應以不得出售為原則,且本次修法涵蓋委員提案意旨,已修正藥事法第二十七條之二及第二十七條之三條文,明定非屬必要藥品而有供應不足之虞時,得專案核准之法源依據,補足現行條文不足之處。」可以嗎?我們把涵蓋和參考委員的意旨往前拉,事實上是謝謝委員的指導。

羅委員廷瑋:好,也希望以上這些可以列入會議紀錄。

林次長靜儀:好,剛剛的文字,我們……

主席:列入公報啦,次長有回應你,就會照這樣。

羅委員廷瑋:錄音也有會議紀錄。

林次長靜儀:都會逐字啦,我剛剛已經把逐字唸完了,好不好?

羅委員廷瑋:次長,謝謝,不好意思,正面回應,謝謝您。

主席:第五十五條建議維持現行條文。

林次長靜儀:謝謝,謝謝主席。

主席:接下來處理徐欣瑩委員所提的第八十條。

姜署長至剛:有關於徐委員的第八十條,特別提到要刪除第六款,要求藥品資訊變更須回收驗章之規定,有助維持藥品之持續供應,減少藥品供應中斷之風險。我們敬表支持,也建議依委員徐欣瑩等20人之提案能夠通過。

主席:各位委員有沒有其他意見?沒有,我們就依照徐欣瑩委員所提的提案通過。

繼續處理徐欣瑩委員所提的第九十四條。

姜署長至剛:有關第九十四條部分,同樣地依照上一條的理由,我們予以支持。

林次長靜儀:配合前一條的修改。

姜署長至剛:配合前一條的修改。

主席:好,所以還是依委員徐欣瑩等20人提案通過。

姜署長至剛:第七款變成第六款。

林次長靜儀:謝謝委員。

主席:繼續審查行政院所提第九十六條之一,委員羅廷瑋、劉建國、郭昱晴、王鴻薇、陳菁徽、王正旭、林月琴、邱鎮軍、林倩綺等所提的修正條文,還有陳昭姿委員所提的修正動議第1案。

姜署長至剛:行政單位建議,配合修正條文第二十七條之二第一項規定,於第二項增訂必要藥品許可證之持有藥商,未依該條第一項之規定申報或申報之內容不實,或未依同條第二項規定之期限通報者,予以處罰,以強化必要藥品供應情形之監控,並酌修文字。

另外,增訂第三項,定明藥商違反相關規定所為之限制措施之處罰規定。

第三,第一項依法制體例酌作文字修正。以上。

主席:請林月琴委員。

林委員月琴:我想就教的是,你們所謂申報內容不實會公布公司名稱及罰鍰630萬,請問申報內容不實的定義是什麼?立法說明有沒有講得比較清楚?舉例來說,原本以為3個月後新的原料會進口,可是臨時因為空運問題或是原料供應商突然查廠不過,原料無法如期進口的話,這樣算是申報不實嗎?這是第一個。

第二個,對於情節重大的定義是不是可以更明確點?如果藥商是因不可抗力,譬如說全球的供應鏈斷鏈,導致資訊掌握錯誤,是否會有所謂的免罰或減輕的空間存在?以上。

林次長靜儀:先跟委員報告,如果他是不可究責,而且在他能夠知道資訊的時候就能夠立刻提早來通報我們的話,這個部分其實廠商的責任就會比較小。

林委員月琴:申報內容不實的部分呢?有時候就是臨時空運發生問題,或者是原料供應商突然查廠不過,原料就沒有辦法如期進口,這樣算不算申報不實?

林次長靜儀:如果能夠有明確的證據是不可課責於他,讓他前端沒有辦法供應,提早讓我們知道。其實也跟委員報告,我們這次的修法事實上就是,我們提早知道之後,我們才有辦法啟動因應,不要說他不告訴我們,然後時間到了才發現沒有藥品了,我們主要的重點是在這邊,所以罰鍰的部分事實上是少的,前端的部分我們希望能夠建立這個體制才是重點,其他的我請署長補充。

姜署長至剛:因為行政罰法第七條裡面已經有規定了,違反行政法上義務之行為非出於故意或過失者,不予處罰。所以針對這個部分,我們會進一步去予以回應。

主席:請王正旭委員。

王委員正旭:剛剛月琴委員其實比較想要確認的是,這個「不實」指的是不誠實還是不一致?

林次長靜儀:不誠實。

王委員正旭:它的對象、要處罰的內容是不是一樣?

林次長靜儀:不誠實。

王委員正旭:所以理論上應該是不誠實,可是我們擔心的是,如果有不一致,那該怎麼辦?

林次長靜儀:不一致的部分,如果不能課責於他,他當時的資訊就是那樣子,事後有新的資訊讓他再更正給我們,後來得到的資訊又變動了,比方COVID那個時候很多情況就是某一個國家本來可以供貨、本來可以運來,結果因為他們國家lockdown、船沒有辦法出來,這個我們就不能課責於廠商,所以像這個就不是他申報不實,是他真的沒有辦法提供出來,可是他提早給我們這個資訊,讓我們可以及早因應,我們這次修正這個法是希望能夠達到這樣的效果。

林委員月琴:對,所以我說立法說明是不是稍微還是要帶過?否則就像剛才講的,不誠實跟不一致有時候是有落差,因為他申報的時候,發現有這樣的狀況,那有什麼樣的程序可以去減少他最後被你們開罰?因為像我們在教育現場,一般來講都有一些調查,可是現在這個狀況,就只是講一個申報內容不實,或是沒有依第二項規定的期限去通報者,你們就會開罰,而且這個罰鍰也不是太輕,是630萬。

主席:請昭姿委員。

陳委員昭姿:謝謝,因為這個案子我有提修正動議,早上跟次長詢答的時候,我們也做了一些交換意見跟討論,能夠影響藥品供應的因素實在太多了,不只是單一的廠商能夠負責任的,牽動的甚至有醫療體系,甚至是健保制度,很多給付內容都可能會改變,還有國際的狀況等等,這些因素我們就是寫在目前第九十六條之一立法說明第二點的後段:「為避免因供應限制措施之認定或適用產生爭議,並兼顧行政處分之正確性與比例原則,中央衛生主管機關於執行前揭處罰時,應依行政程序法相關規定,給予藥商陳述意見之機會,並提供適當之救濟途徑」。

我們4天前做了協調會,大概也提到各式各樣的狀況,早上我也讓次長能夠了解,這有各種他無法自己負責任、不直接歸屬於他的責任等,對於我這樣的立法說明,衛福部是不是可以接受?

林次長靜儀:謝謝委員,委員提供的文字很清楚,因為也跟剛剛月琴委員還有王正旭委員所擔心的狀況滿類似的,就是這樣會有一個比較明確化的說明,我們尊重委員這樣子的修正文字。

陳委員昭姿:就是有適當的救濟途徑,給予他們說明陳述的機會,署長OK嗎?我沒有看到,我看到次長點頭了。

林次長靜儀:我們這樣的程序不會delay他的處理,對不對?就是委員提到的,不會因為他一直在處理相關的行政程序,delay我們後續的處置。這兩項我們是分開處理嘛……

姜署長至剛:對,我們可以接受,謝謝委員的提案。

陳委員昭姿:好,就是依修正動議,因為主席正在忙,應該知道就按照這個修正寫在立法說明裡面,OK嗎?

林次長靜儀:因為行政程序法本來就都有,我們要做行政裁罰的時候,相關的行為人可以有陳述意見的機會跟後續的救濟途徑,本來法律就有規定。

陳委員昭姿:次長,容我講一下,對於藥商而言,健保署、衛福部跟食藥署是大到不行,如果我們沒有具體的白紙黑字寫在這裡面……情況確實是如此,而且我還沒有放在母法裡,而是寫在立法說明裡面,這也是我們那天開協調會時他們很擔憂的事情,所以我都將其寫在立法說明裡面

林次長靜儀:好,雖然行政程序法本來就有相關規定,不過委員要在說明欄裡面明定,可能包括就剛剛其他委員的疑慮,還有藥商這邊的擔憂,可以獲得一些比較明確文字上的指引,我們尊重委員這邊的文字修改,謝謝。

主席:他是沒有文字修改,所以還是要依照行政院提案通過。

林次長靜儀:對,說明欄予以補充。

主席:說明欄就依照陳昭姿委員所提立法說明的意旨,納入在你們的提案說明裡面。

林次長靜儀:好。

主席:OK,謝謝。

林次長靜儀:謝謝主席,謝謝委員。

主席:好,我們就照這樣通過。

接下來處理行政院所提的第一百零六條,委員劉建國、郭昱晴、陳菁徽、王正旭、邱鎮軍、林倩綺等所提的修正條文,請行政機關表示意見。

姜署長至剛:對委員們的提案,我們爰於第三項規定,本次修正之上開修正條文施行日期由行政院定之,以為緩衝。所以第一項未修正。

第二項前段規定該次修正之第五十三條施行日期由行政院定之,爰移列於第三項一併規範。

鑑於法律案之修正公布日期較利於一般民眾查閱,爰將原定三讀日期修正為總統公布日期。以上說明。

主席:好,各位委員應該沒有其他意見,我們就照行政院所提的提案通過。

林次長靜儀:好,謝謝主席,謝謝委員。

主席:好,現在處理「藥事法部分條文修正草案」附帶決議,計有2案,請一併宣讀。

1.

本次修正條文所稱「緊急或重大影響公共衛生事件」,涉及供應限制措施之啟動,其適用範圍、判斷基準及啟動程序,對藥品供應體系與相關利害關係人影響甚鉅,行政機關於後續訂定相關辦法時,應參酌世界衛生組織《國際衛生條例(2005)》及其後續修正所揭示之公共衛生風險分級與評估原則,包括「國際關注公共衛生緊急事件(PHEIC)」等概念,就前開事項予以具體規範。

提案人:陳昭姿  王育敏  劉建國  羅廷瑋

主席:先請行政單位表示意見。

林次長靜儀:謝謝委員的文字,就這個文字,委員跟我們一樣,就是我們也認為,其實要參酌世界衛生組織的相關風險評估以及國際關注公共衛生緊急事件的相關概念,我們跟委員的立場一樣,我們也尊重委員的附帶決議文字。

陳委員昭姿:好,謝謝次長,你在早上也提到了,國際上其實有一些相關定義,所以我們也就參考這個來提出附帶決議,謝謝次長。

主席:好,各位委員有沒有其他意見?沒有,我們就照案通過,謝謝。

繼續宣讀第2案。

2.

鑑於藥品供應韌性除藥品製造、輸入及流通端外,亦與醫療院所實際使用、訂購及替代用藥安排密切相關,且醫療院所藥品使用量及申報資料,涉及健保給付與醫療體系管理事項,非單一機關權限所能完整處理。爰請衛生福利部於後續訂定第二十七條之三相關辦法及配套措施時,整合食品藥物管理署、中央健康保險署及醫事司之權責,建立跨機關及跨利害關係人之溝通與討論平台,納入藥品製造或供應者及醫療院所等意見,共同研議必要藥品使用資訊之掌握方式與協作機制,以完善藥品供應韌性之整體制度設計。

提案人:陳昭姿  王育敏  劉建國  羅廷瑋

主席:請行政單位表示意見。

林次長靜儀:文字上面我們尊重委員的文字。

主席:好,謝謝。各位有沒有其他意見?請陳昭姿委員補充一下。

陳委員昭姿:謝謝主席。我再補充說明一下:第一個,大家都了解了,我們最怕藥品缺貨,但這不是那麼單一的因素來造成的,大家就共同來承擔,也感謝大家對這個部分的認知。第二個部分,因為我們提到有很多其他因素,包括醫療院所使用的狀況、申報的情況,還有健保給付等等。所以我也說了,這不是食品藥物管理署能夠獨自承擔的,也就是在這樣的考量下,我們才覺得這個溝通平臺應該也要納入醫事司跟健保署,早上我也提到,希望他們都能在場一起討論,然後也納入了藥品製造或供應者及醫療院所等,就是所有利害相關人都能夠在平台做一個溝通,因為斷藥不是單一因素,是一個系統性的因素,請問衛福部能夠接受我們這個附帶決議嗎?文字上都可以嗎?次長,可以嗎?

林次長靜儀:謝謝委員……

姜署長至剛:謝謝委員。

林次長靜儀:我們其實在這一段時間,也就是過去這兩年以來,我們相關藥品在供應的時候,都是會跟相關學(協)會,而且不只是跟食藥署,還有健保署,因為健保署手上掌握最多各個醫院藥品申報的數量,所以我們都持續依這樣的制度在做,而附帶決議跟我們現行的做法是一樣的,謝謝委員的文字。

主席:好,謝謝。各位委員如果沒有其他意見,我們就照案通過。

現在作以下決議:「藥事法部分條文修正草案」等12案審查完竣,併案擬具審查報告,提報院會討論。院會討論時,由劉召集委員建國補充說明。

請問本案是否須交由黨團協商?好,不須交由黨團協商。本法案法制用語調整授權議事人員整理,相關立法說明授權行政單位提供。

現在進行討論事項第二案。「藥害救濟法第三條及第二十八條條文修正草案」等10案,請宣讀提案條文內容,若有修正動議,請一併宣讀。進行逐條審查,每個條文先請行政單位說明,接續再請委員表示意見。請先宣讀條文內容。

DrawObject2

二、修正動議:

主席:針對行政院所提第三條,委員有羅廷瑋、劉建國、王正旭、林月琴、郭昱晴、王鴻薇、邱鎮軍、林倩綺、翁曉玲所提的修正條文,還有陳菁徽委員所提的修正動議第1案,請行政機關先表示意見。

林次長靜儀:好,謝謝各位委員。第三條主要是配合「藥事法」部分條文修正草案之修正條文第二十七條之三第一項及第四十八條之二第一項第二款,增訂特定情形得專案製造或輸入藥品,考量的是,因為它是為了要保障這些專案進口的藥品,也是為了因應普遍的醫療需求事件以及特殊狀況,為保障所有民眾用藥的權益,所以我們修正第二款「合法藥物」之定義,讓這些依照我們相關程序進行,在藥事法修正之後,使因應具有許可證藥品有供應不足之虞,或者是有緊急或重大影響公共衛生情事而專案核准製造或輸入的藥品,它也是符合所謂合法藥物的定義,所以也適用我們的藥害救濟制度。

委員這邊提到了身心障礙的部分,原來行政院版本是配合身心障礙者保護法的名稱,修正為身心障礙者權益保障法,所以我們用的是這樣的文字,也尊重委員這邊提出的文字修正的考量

第一款、第三款、第四款跟第六款沒有修正。以上報告。

主席:好,各位委員有沒有其他意見?沒有,我們就依照行政院提案通過,謝謝。

林次長靜儀:謝謝委員。

主席:好,不會。

繼續審查行政院所提第二十八條,委員劉建國、王正旭、郭昱晴、王鴻薇、邱鎮軍、林倩綺所提的修正條文,還有現行法第二十八條。請行政機關表示意見。

姜署長至剛:有關於藥事法第二十八條修正的部分,是配合修正草案之修正條文第一百零六條第三項定明該修正草案之修正條文第二十七條之三第一項之施行日期由行政院定之。

另外,第三條第二款是配合藥事法相關規定自同日施行,而各位委員提出的版本跟行政院版本是相同的,以上說明。

主席:各位委員,不得有意見,好,謝謝。

作以下決議:「藥害救濟法第三條及第二十八條條文修正草案」等10案審查完竣,併案擬具審查報告,提報院會討論,院會討論本案時,由劉召集委員建國補充說明。

請問本案是否須交黨團協商?好,不需要,謝謝。

本法案法制用語調整授權議事人員整理,相關立法說明授權行政單位提供。

本日會議到此結束,現在散會,謝謝大家。

散會144分)