立法院第11屆第4會期內政委員會「不在籍投票立法」公聽會紀錄

時  間 中華民國115126日(星期一)1331分到1525

地  點 本院紅樓202會議室

主  席 王委員美惠(張委員宏陸代)

發言學者專家及機關團體代表

國立清華大學通識教育中心助理教授黃仁俊

經濟民主連合智庫研究員黃承瀚

國立高雄科技大學科技法律研究所教授羅承宗

開南大學法律學系兼任副教授仉桂美

國立雲林科技大學科技法律研究所教授楊智傑

國立高雄大學政治法律學系教授廖義銘

真理大學法律學系教授兼系所主任吳景欽

中央選舉委員會選務處處長王曉麟

臺北市選舉委員會副總幹事蔡明儒

高雄市選舉委員會副總幹事李錫冰

新竹縣選舉委員會副總幹事黎美玲

主席(張委員宏陸代):各位所有參加的貴賓,歡迎參加本次公聽會!這次公聽會的目的是,實施不在籍投票是否有造成選務混亂的風險,如何確保選舉公平秘密投票與結果可受信賴,並避免境外敵對勢力不當干預?這是很重要的。再者,不在籍投票是否應採漸進制投票,或一步到位全面實施?何種層級之公民投票適合採行不在籍投票?都必須考慮清楚。另外,還有考量選務可行性,不在籍投票應否有合理準備期等議題。因此,我們特別舉辦公聽會,聽取各位專家學者的意見,我們會詳實記錄各位的高見,並列入立法院公報紀錄中,作為修法討論時的參考。

今天公聽會的程序如下:我們先請部會簡短報告後,再請專家學者發言,依出席簽到順序為原則,每位發言時間為8分鐘,本院委員要發言的,請至主席臺登記,於兩位專家學者發言後,安排一位委員發言,每一位委員發言時間為5分鐘,最後再由與會的機關代表回應說明。發言臺前正前方的燈號是倒數計時,發言時間結束前1分鐘會按鈴一聲,發言時間結束則按鈴兩聲。

現在請部會報告。

我先徵求一下,今天地方選委會,因為是辦選舉的,所以臺北市選委會、高雄市選委會、新竹市選委會的副總幹事都有出席,我想請問三位是要各自報告,還是要推派一位?

王處長曉麟:分別報告。

主席:你替他回答喔?我想說他們都沒有講話。

我們先請王處長報告。

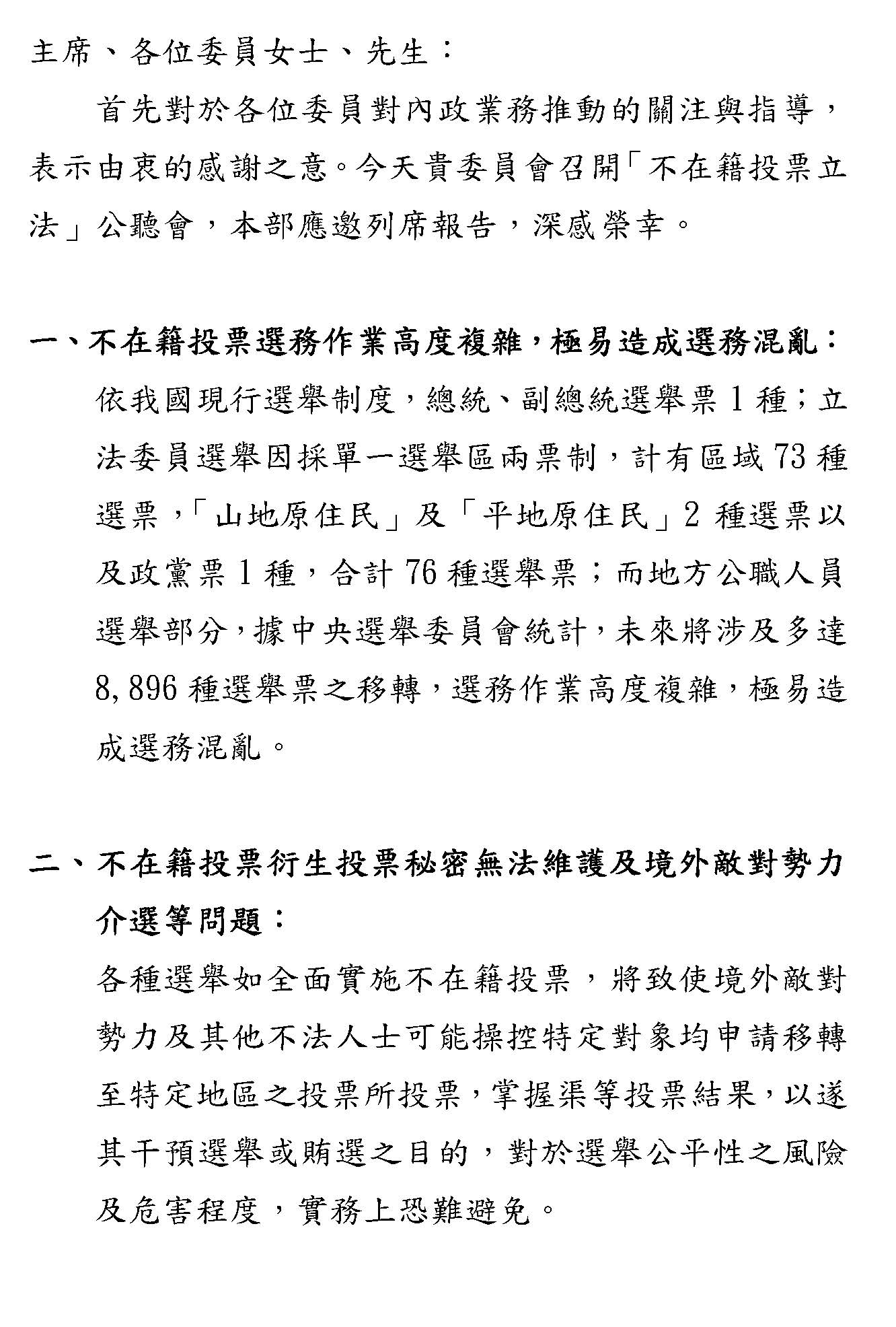
王處長曉麟:主席、各位委員、各位女士、各位先生,大家好。今天貴委員會召開「不在籍投票立法公聽會」,本會應邀列席報告,深感榮幸,本會的意見詳如書面報告,謹簡要說明如下:

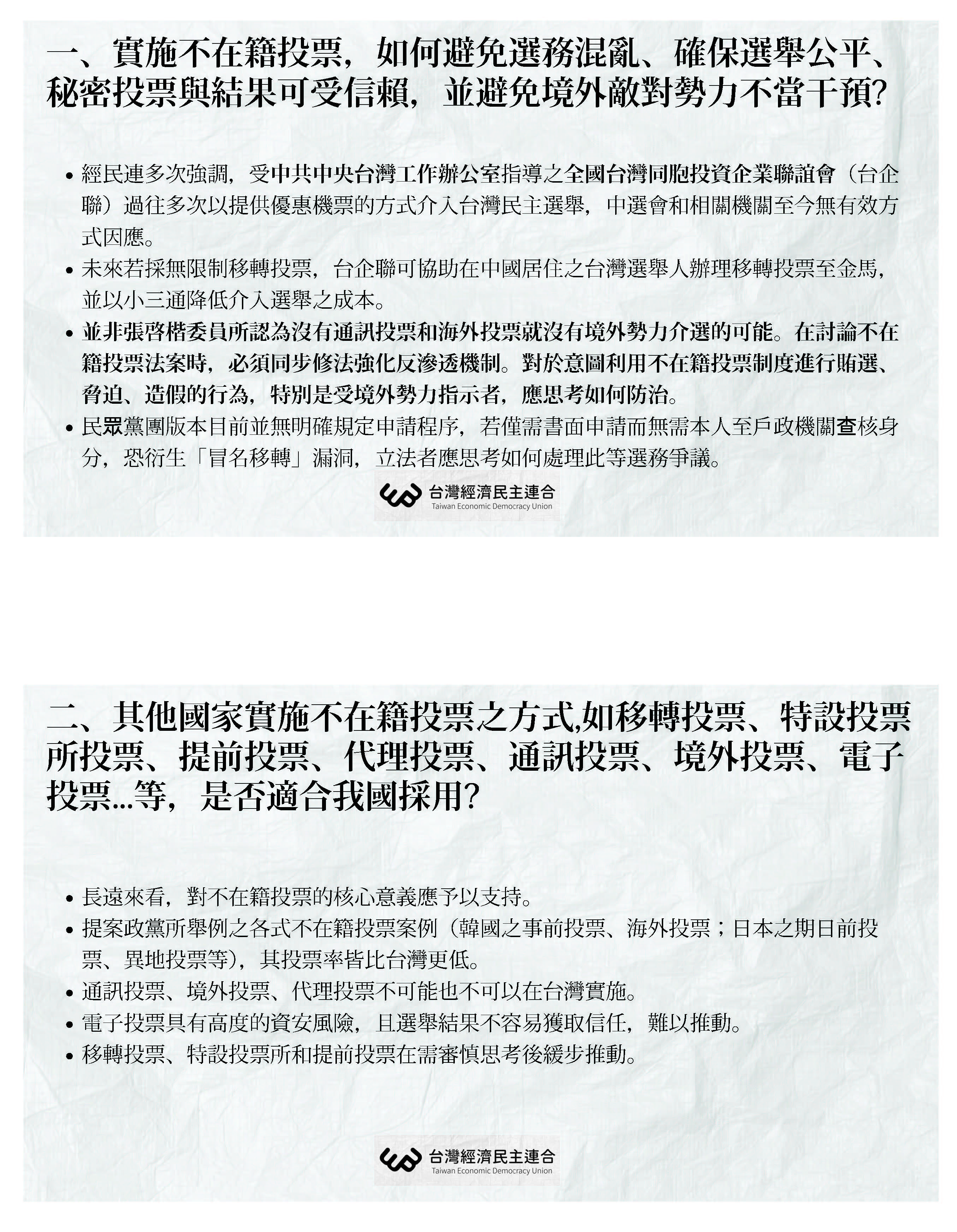
提綱一、實施不在籍投票,如何避免選務混亂、確保選舉公平、秘密投票與結果可受信賴,並避免境外敵對勢力不當干預?

說明:

一、查選舉、罷免及公民投票權係憲法賦予人民之參政權,為保障選舉人之投票權益,針對因故不能於投票日親自前往投票所投票者,研議採行不在籍投票制度,有利其行使投票權,惟對於不在籍投票之投票方式、適用選舉種類及對象,目前各界看法仍不盡一致,有待凝聚共識

二、不在籍投票之實施,須於選務層面具有可行性,不影響選舉、罷免及公民投票公正性,選民對投票結果公正性之信賴等情形下,方可採行。遽而全面實施公職人員選舉不在籍投票,對於現行選制安定性、社會信任、選民投票習慣、選務作業可行性及選務量能負載等,衝擊影響過大,且可能造成境外敵對勢力及其他不法人士藉此達到干預選舉或賄選之目的,將對於選舉公平性造成危害,恐影響選舉、罷免及公民投票之順利進行,須審慎考量。

提綱二、其他國家實施不在籍投票之方式,如移轉投票、特設投票所投票、提前投票、代理投票、通訊投票、境外投票、電子投票……等,是否適合我國採用?

說明:

一、揆諸各民主國家實施經驗,不在籍投票係依各該國家國情,採行多元投票方式,大致可分為通訊投票、提前投票、移轉投票、代理投票、設置特別投票所投票、電子投票等方式,服務不同需求之投票權人,保障其投票權益。

二、有關我國不在籍投票之推動,經多年討論,對於不在籍投票之投票方式,其中移轉投票已有現行投開票所工作人員工作地投票實施經驗,此制由選民「本人」、「親自」、「在投票當日」、「前往投票所」投票,就維護投票秘密、選舉公平性及選民適應而言,相較其他不在籍投票方式,較為國人所接受。惟移轉投票之實施,涉及選舉票之印製、移轉、投票及開票等作業,影響可適用之選舉種類。以我國現行由直轄市、縣(市)選舉委員會於投票日前印製選舉票,投票日採投開票合一之開票方式,於非單一選舉區之選舉採行移轉投票,各直轄市、縣(市)選舉委員會需處理來自其他不同選舉區移轉投票之選舉票,將大幅增加投開票實務作業難度。

三、提前投票則是同樣由「本人」、「親自」、「前往投票所」投票,對於無法於當日前往投票的選民,可有另外之選擇,於多種選舉同日舉行投票時,可達分流之效果,惟於投票日數日前依指定之日期前往投票所先行投票,有延長投票期間、增加選務成本及選舉票保管安全維護等問題,須予考量。

四、至於通訊投票、代理投票、設置特別投票所、電子投票或網路投票等投票方式,則存在以下風險與問題,尚不適合我國採用。通訊投票,由於選舉人並非在投票所進行投票,是否在個人自由意志下或真意所作之決定,較難確保投票的秘密性,且存有會否增加賄選之疑慮。代理投票,則有無法確保代理投票者確係依選舉人之真意投票,也存有選舉舞弊之疑慮。設置特別投票所投票,須考量選舉人會否在選舉資訊遭受壟斷情形下行使投票權,投票秘密能否有效維護,及能否在不特定多數人得共見共聞之情況下開票等問題。至於電子投票或網路投票,為避免違反秘密投票及無記名投票,其設計須在確保投票紀錄不得連結至個人資料之前提下進行,又電子投票或網路投票雖可便利選民投票,並省卻開票及計票時間,惟因電子化難以透明,開票結果恐難獲得政黨、候選人、選民之信任。此外,電子投票尚存在有改變選民投票習慣、數位落差、駭客資安風險等問題,且電子投票設備之建置、維護及教育訓練成本高昂,均值審慎考量。

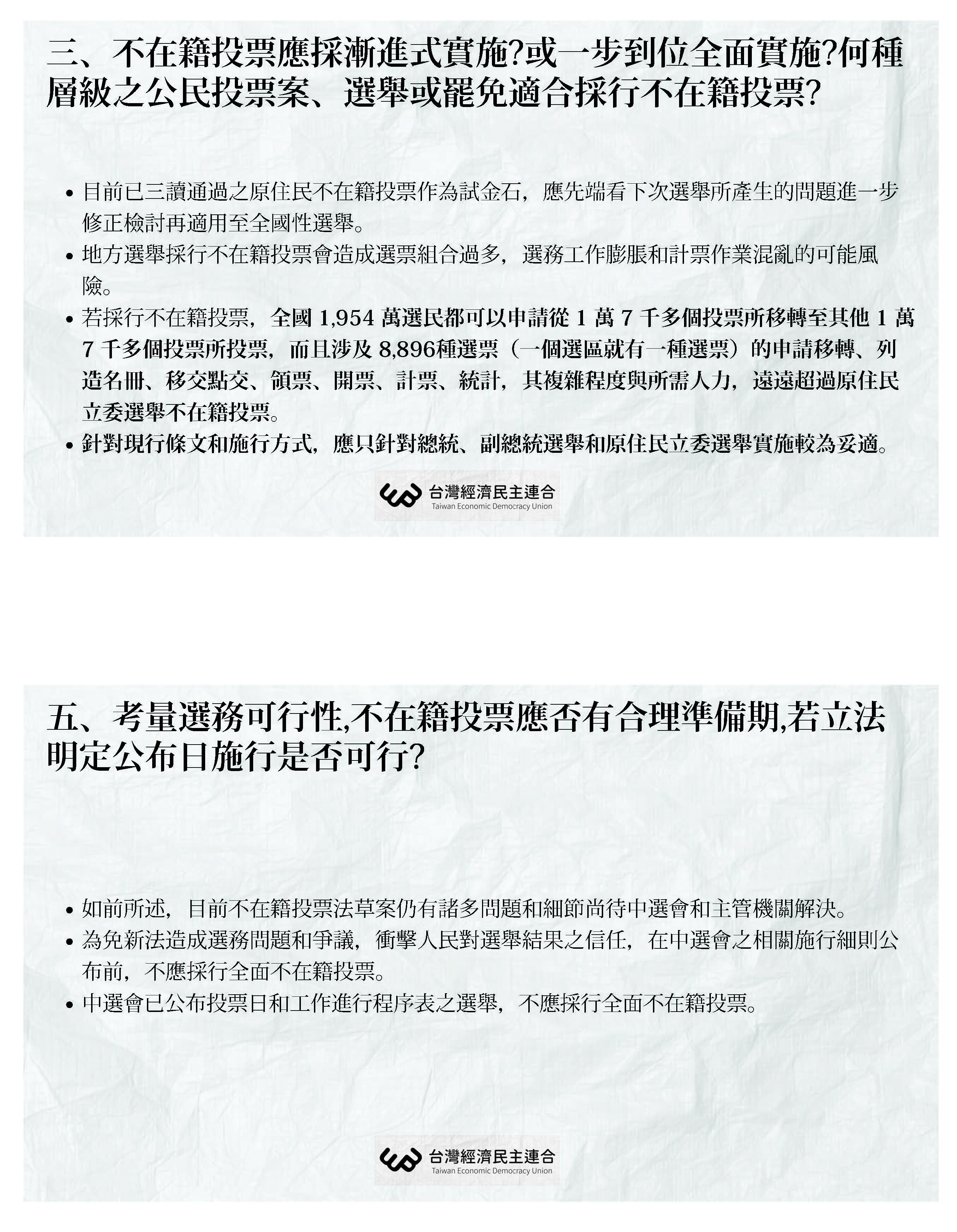
提綱三、不在籍投票應採漸進式實施?或一步到位全面實施?何種層級之公民投票案、選舉或罷免適合採行不在籍投票?

說明:

一、全面實施不在籍投票具有極大風險:

()總統、副總統選舉,以全國為選舉區,僅有1種選舉票,採行移轉投票,應屬可行。惟101年、105年、109年及113年總統、副總統選舉及立法委員選舉均合併舉行投票,立法委員選舉因選舉區數目眾多,除73個單一選舉區外,尚有平地原住民、山地原住民2個原住民選舉區,以及全國不分區及僑居國外國民選舉選舉票,計有76種不同選舉票,實施移轉投票,選務過於複雜。至於地方公職人員選舉,在9種地方公職人員選舉合併舉行投票情形下,選舉種類及選舉區數目繁多,115年選舉票預估為8,896種,實施移轉投票之選務極為複雜,難度與不可控風險更高。

()立法委員罷免及地方公職人員罷免均於個別選舉區或於個別直轄市、縣(市)辦理,若實施不在籍投票,尚須於其他直轄市、縣(市)設置投開票所,形同全國舉行罷免投票,執行將有窒礙,且各該投開票所不在籍投票人數較少時,恐有難以維護投票秘密之問題。

二、實施不在籍投票所涉及之選務實務作業問題如下:

()不在籍投票申請作業涉及選舉人名冊跨縣市異動:

依現行選舉人名冊造冊作業,選舉人由各該鄉(鎮、市、區)戶政機關編造,公職人員選舉,選舉人居住期間以各該選舉區計算,與總統副總統選舉、全國性公民投票以全國為選舉區不同,如實施移轉投票,由戶籍地鄉(鎮、市、區)移轉至其他鄉(鎮、市、區),尚須由原戶籍地戶政事務所就選舉人居住期間查核是否符合居住期間規定,其間選舉人如有戶籍異動情形,亦須於造冊時再行查核,其作業極端複雜,可能衍生錯誤。

()投開票所設置:

都會區因外來人口極多,須配合增設大量之投票所以因應他縣市選舉人投票需求,惟因選舉人具有之選舉權種類各異,如何因應增設投票所、時間是否充裕、是否有足夠場地設置等,對於都會區不在籍投票作業將造成挑戰。

()投開票作業:

立法委員選舉有76種選舉票、地方公職人員選舉有近9千種選舉票,於同一投票所內須辦理大量不同的選舉投票,不僅因選舉票外觀近似,發票作業可能發生錯誤,且開票如何進行、投開票報告表如何填載、開票結果如何傳送至原選舉區選務機關進行投票結果的統計、所需時間如何,非無疑慮。

()選務人員招募困難:

因選務作業複雜,降低擔任工作人員之意願,且須大量增設投票所,將大幅提高投開票所人力招募的困難度。

()投票通知單及選舉公報分送須配合調整:

依現行選罷法規定,投票通知單及選舉公報均係由公所於投票日2日前分送至選舉區內各戶。針對散布全國各地的不在籍投票選舉人,投票通知單及選舉公報分送將耗費大量人力、時間及經費。

()選舉票的印製、分發、運送、交換、保管:

依現行選罷法規定,選舉票由選舉委員會印製,於投票日前2日至3日按選舉人人數發交鄉(鎮、市、區)公所,並於投票日前1日轉發投票所主任管理員會同主任監察員點收後密封,由鄉(鎮、市、區)公所統一保管或由主任管理員保管。針對跨縣市移轉投票,屆時選舉票如由不在籍投票地選舉委員會印製,因選舉票種類極多,印製數量不一,考量選舉票印製製版作業及成本,恐無廠商願意承攬選舉票印製工作,公所、投票所主任管理員點收亦高度複雜。如由原選舉委員會印製,因不在籍投票選舉人散布全國各地,則更增加運送作業之困難度。

三、建議循序漸進先推動公投不在籍投票,再逐步推動選舉不在籍投票:

本會研擬之「全國性公民投票不在籍投票法」草案,業於11325日以原送請立法院審議版本重報行政院審查,並經行政院於113222日核轉立法院審議。全國性公民投票實施不在籍投票,具有方便投票權人履行其投票參政權利,確保公民投票權行使之積極作用,又公民投票是對「事」的投票,選舉是對「人」的投票,以公民投票作為推動不在籍投票之開端,可作為未來公職人員選舉採行不在籍投票之參考。

提綱四、誰可以不在籍投票?應否限制申請不在籍投票者之身分?

說明:目前社會各界對於不在籍投票之適用對象尚無共識,又不在籍投票之申請對象是否予以限制,須視不在籍投票之方式而定,若以全國為選舉區之全國性公民投票採行移轉投票方式,則基於下列理由,本會建議申請資格不宜設定條件:

一、實施不在籍投票之政策目標係為保障投票權人之參政權,方便投票權人投票,全國性公民投票投票權人在國內任何投票所均可投票,申請資格條件似無加以限制之必要。

二、依目前立法院黨團或立法委員所提不在籍投票相關草案,得申請對象包括具有公民投票權之投票權人,或投票日擔任選務工作者、在營服役之軍人、執行勤務之警察、在戶籍地以外工作者、在戶籍地以外求學者、因疾病、身心障礙、生產或受傷而不良於行者、在監服刑者,幾已涵蓋所有可能申請不在籍投票對象,如限縮申請對象,恐未符公平原則及各界期待;如涵蓋所有可能申請對象,則限制資格條件尚無實益。

三、有關不在籍投票申請資格是否設定條件,應與申請不在籍投票是否須備具理由、須否檢附證明文件、檢附之證明文件是否須查核、如有偽造情事如何處理,以及能否執行等問題併同考量,如僅要求附具證明文件且切結,而不作查核,也不作偽造處理之規範,則要求附具證明文件目的與作用為何,似難說明。

四、如限定特定身分或具特定事由之投票權人,始得申請不在籍投票,恐有違公平性原則,且申請人須檢附相關證明文件,例如申請須附工作證明、勞保資料、就學學生證或切結等,程序繁瑣,恐降低投票權人申請意願,易造成民怨。

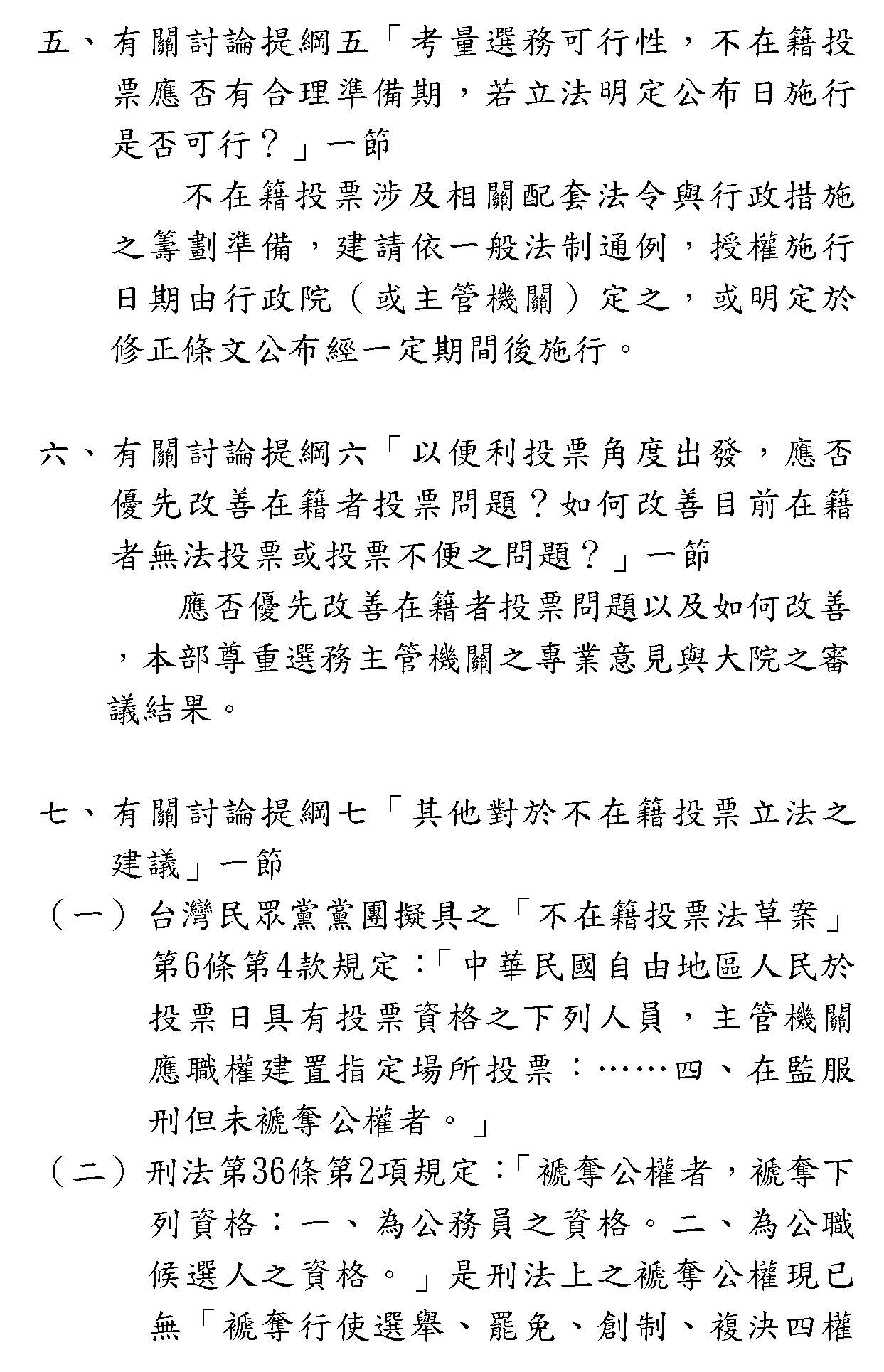
綱五、考量選務可行性,不在籍投票應否有合理準備期,若立法明定公布日施行是否可行

說明:

一、為期不在籍投票制度運作順暢,不在籍投票之推動,應有合理準備期,俾辦理各項籌備作業。如不在籍投票相關法律經完成立法程序,有以下配套作業須規劃執行:

()訂定相關選務補充規定及配套措施:

未來如經完成立法程序,本會需依據立法通過內容研訂相關辦法及補充規定,並依實際選務需要規劃配套措施,包括不在籍投票申請、受理方式、查核作業、選舉人名冊編造、選舉人之選舉公報公開方式、投票通知單之編造及分送、選舉票之印製、投票所之設置及選務人員之訓練等,周全辦理準備作業,以利制度施行,順利達成不在籍投票相關法律制定目的。

()建置相關系統:

本會需依據立法通過內容規劃,建置選舉人申請不在籍投票電子系統、選舉人投票資格及投票所地點查詢系統等。俟確認作業方式及相關系統功能,尚需辦理前開系統採購作業及程式開發作業,系統開發完成後,則需辦理系統測試、資訊安全高安全等級防護、檢測以及演練作業

()訂定相關宣導計畫:

為使民眾瞭解不在籍投票,需透過網路及發送文宣資料等多元宣導方式,加強宣導不在籍投票制度,協助選舉人申請不在籍投票,提高制度施行成效。

二、考量不在籍投票相關法律經完成立法程序後,仍有相關配套作業須規劃執行,並考量選務作業的複雜性,應預留合理之準備期,若立法明定公布日施行,倘準備期間不足,在實務運作上有導致選務作業混亂之虞。

提綱六、以便利投票角度出發,應否優先改善在籍者投票問題?如何改善目前在籍者無法投票或投票不便之問題?

說明:

一、現行在籍者投票措施規劃已臻完善:

依總統副總統選舉罷免法第9條、第53條、公職人員選舉罷免法第11條、第57條及公民投票法第24條規定,直轄市、縣(市)選舉委員會指揮監督鄉(鎮、市、區)公所,視選舉人分布情形,於機關(構)、學校或公共場所分設投票所。實務作業上,各直轄市、縣(市)選舉委員會均落實一村里至少一投票所之設置原則,確保民眾能就近行使投票權。又鑑於我國交通網絡便捷,且選舉投票日依法為應放假之日,配合高密度之投票所設置,已便利民眾放假返鄉,並大幅降低民眾往返投票之時間成本;在考量選務安定性之前提下,允宜維持現行「戶籍地投票」制度,並鼓勵民眾返鄉行使投票權利。

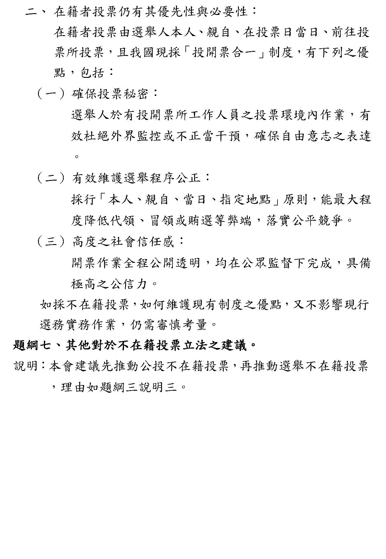
二、在籍者投票仍有其優先性與必要性:

在籍者投票由選舉人本人、親自、在投票日當日、前往投票所投票,且我國現採「投開票合一」制度,有下列之優點,包括:

()確保投票秘密:

選舉人於有投開票所工作人員之投票環境內作業,有效杜絕外界監控或不正當干預,確保自由意志之表達。

()有效維護選舉程序公正:

採行「本人、親自、當日、指定地點」原則,能最大程度降低代領、冒領或賄選等弊端,落實公平競爭。

()高度之社會信任感:

開票作業全程公開透明,均在公眾監督下完成,具備極高之公信力。

如採不在籍投票,如何維護現有制度之優點,又不影響現行選務實務作業,仍需審慎考量。

提綱七、其他對於不在籍投票立法之建議。

說明:本會建議先推動公投不在籍投票,再推動選舉不在籍投票,理由如題綱三說明三。

以上說明,敬請各位委員及各位學者先進指教,謝謝!

主席:謝謝。

繼續請臺北市選委會蔡副總幹事。

蔡副總幹事明儒:主席、各位委員,各位先進。我報告一下,其實剛剛我們處長已經針對一些實務都說了大綱。我先就實務進行,可能要請各位先進在不同的視野上,幫地方想想能夠怎麼樣解決我們現在面臨的困難。因為講真的,在地方會遇到的大致就分為兩個問題,一個是地點,另一個是人的問題,其實不用到移轉投票,像現在我們找投開票所還有選冊,這些非常吃重的工作都在地方區公所跟戶政事務所。大家可能很難想像他們大概從選前的一年、差不多從1月開始,就已經在洽借地方的各個投開票所。因為現在投開票所提供在法令上並沒有特別鼓勵的誘因,也沒有所謂的強制性,所以講真的,他們都必須一間一間去拜託,拜託宮廟、學校、地方的私宅。有時候私宅,尤其在都會區,講真的,一旦都市更新或者涉及隱私,大家也知道在都會區對於隱私比較在乎,他也不太願意呈現他的想法的時候,私宅更難以外借。

再來就是一旦有移轉投票的狀況,我們粗估而這還只是預估,因為我們不知道實際上會怎麼產生,可能光投開票所就得增加兩到三倍,大家可以想像在臺北市要找到兩到三倍有多麼困難!第二個就是人力的問題,因為一旦開放移轉投票,現行投開票所的工作人員,除了三分之二是公教人員外,都是一般民眾,雖然選前有訓練,但他對一些行政事務總是沒有那麼熟稔,很多也都是管理員拜託平常有往來、交際熟悉的人來擔任,一旦投開票所增加,工作人員勢必要增加,他們的意願是不是有這麼高?有這麼多人有意願來參加投開票所的工作?就往例的經驗、就地方人士的經驗,其實他們找人也非常困難。一旦擴張到移轉投票,我們也擔心,因為可以想像投開票所的票種非常多,選冊也非常多,光在領票的狀況下,一般工作人員可能就會面臨很混亂、無法辨識,或者是該怎麼樣讓動線加快的問題。領票也慢,投票可能也會慢,當然到開票的時候,更是可以想像必須要很小心謹慎,因為我們希望開票也能夠正確,尤其里長票常常票數差距非常少就會決定輸贏,所以我們希望如果有考量要推行不在籍投票,可能針對這些人跟地,還有一些行政程序,能夠予以協助。還有一般行政當然有些細節,我在這邊不贅述,可是光選票如何印製或印製完如何交換到移轉投票的地點,都是非常重要的,可能都必須跨區支援,或者是有警務必須能夠從南部到北部協助,看怎麼樣送票。如何能夠讓票順利到每個投開票所,有很多、很多細節都必須考量,當然還有一些招標的問題,我就不贅述,所以大概就是人、地,還有行政程序,真的請各位學者能幫地方第一線的工作人員多多考量。以上報告,謝謝。

主席:謝謝。

繼續請高雄市選委會李錫冰副總幹事報告。

李副總幹事錫冰:主席,還有大院的委員以及各位專家學者、與會的來賓,大家午安。地方選委會其實是以選舉實務向各位提出一些報告。因為現在尤其地方選舉,很多選委會的基層,比如村里長跟代表,甚至包括鄉鎮市或者原住民區的區長,所有的作業大概都由公所來處理。比如里長選票,剛剛處長也提過,全國包括代表總共有八千多種。這八千多種大概由地方的公所或者選務作業中心來印製,印製過程完了之後,要把這八千多種在全國實施交換,想一想這是多大的一個工程,尤其要交換到不同的指定投票所。這些投票所每種票可能只有一張或者兩張,在這交換過程當中,萬一發現有狀況,將產生一些選務上不必要的困擾,選民到達之後也可能會發生一些狀況。

有關洩漏投票秘密,最近大家都有談到原住民的投票秘密,如果以後實施所謂的全國不在籍投票,可能某一個投票所某一種類的選票只有一張,這一張一開出來,很明顯的投票秘密就無法保障。另外,投開票所多久以前要設置?剛剛臺北市也大概講了,尤其在投開票所設置的時候,跟選舉人數有相當的關係,以目前中選會的規劃,每個投票所大概會在1,2001,500個選舉人左右,到時候受理是不是要先設定好投票所?如果先設定好投票所,到時候這個投票所裡面申請不在籍投票的人很多,勢必又要再分成兩個投票所,因此產生前後的時間差,所以到底要多久以前先決定投票所或者先決定選舉人數,這也是一個問題。

另外,選舉人名冊要如何來編造?有關選舉人名冊的編造、核對,還有選罷法規定,整個可能都要通盤的修正。目前的規定選前、投票日前20天是選舉造冊的基準日,如果按照我們剛剛說的實施不在籍投票,投票基準日前的造冊時間到底要往前拉多久?這也是一個問題。另外,到時候申請,比如以歷屆總統大選為例,有一個叫做返國行使總統副總統選舉權的投票,那個受理期間以前幾屆來講,大概都有八十幾天。這八十幾天在113年的總統選舉大概從9月一直登記到11月,如果以後實施不在籍投票,開放給民眾申請不在籍投票的日數到底要多久?如果也相當,包括選舉公告要整個往前提前多久,這也是一個考量,包括候選人登記、抽籤、選舉票印製等等。

再者,目前其實我們只有一個選罷法規定的不在籍投票,即投開票所工作人員的工作地投票,不過那是以同一縣市而且同一選舉區為限。既然以同一選舉區為限,選票就是一樣的,所以我們只有實施這個部分。就算實施工作人員的工作地投票,在地方上來講,雖然只有投票所工作人員,但公所受理完了之後,還要把名冊再交給戶政事務所。以高雄市來講,我們的戶政事務所會找一天全部來統一交換,如果有時間差,搞不好這個人的投票權就會不見了,這個就茲事體大,所以光是投票所工作人員的工作地投票就已經相當困難。另外,選務期程會整個拉長,所以選務作業中心到底多久以前要成立?這也是一個問題。以目前來講,大概就是選前三個月左右會成立區選務作業中心,如果這樣子一受理,整個選務期間可能會拉很長。

再來,剛剛也有先進提過,投票所工作人員原本遴派的誘因就不足,原本公教人員參加的意願就越來越低,尤其在地方選舉的時候,幾乎都找不太到人,就算津貼再增加。說實在話,我們時常說再怎麼增加也比不上監考老師,監考老師一次,不管是大考、國考,可能兩到三天,每天兩、三千塊,加起來就五、六千。可是辦選舉的時候,從早上六點多就必須要起床,忙到完可能要晚上將近十點、十二點,尤其是比較大的投票所,時間會拉很長,根本是誘因不足而且責任又相當重大,萬一有問題以後還得跑法院。還有,剛剛有提過地方選舉大概有八、九千種選舉票,而一般投開票所在實務上入口會有身分證查驗員,請問這時候該如何查驗身分證?萬一有人跑錯投票所到達我們這個投票處,卻發現他並非該投票所的選舉人,屆時恐會出很多狀況。況且,要做到全國不在籍投票的話,那麼投票通知單可能會來不及分發到每一個人手上,包括選舉公報也是。

另外,不同縣市辦理不在籍投票,恐讓秘密投票難以執行。這幾天我有稍微想過,如果一個里只有三、四百票,或該里里長選舉競爭非常激烈,輸贏可能在五十票、甚至十票以內的話,此時是否可以運用不在籍投票,找支持他的某些人到別的投票所申請不在籍投票?且開出來的時候也會很清楚票是不是有投給我,所以這可能會造成買票再度盛行。

因為時間關係,剛剛所說只是概述,但如果貿然施行,將會有更多不可預見的問題應該會發生,所以包括選罷法、包括選務期程在內,整個都要重新設定。為此我們建議現階段實不宜貿然實施,甚至有相當的困難,我剛剛講到,可以從全國性、同一種類的選票先來試行看看。

以上報告。

主席:謝謝。繼續請新竹縣選委會黎美玲副總幹事。

黎副總幹事美玲:主席、各位委員、各位先生女士,大家好。有關不在籍投票,回歸憲法用意來看,即憲法第十七條規定,人民有選舉、罷免、創制、複決權;第一百二十九條規定,臺灣選舉以普通、平等、直接、無記名,以秘密投票方式為之;第一百三十條規定,年滿二十歲有舉權。針對不在籍投票的困難度,處長及兩位先進──臺北與高雄市選委會副總幹事都有報告過,故僅在此補充報告。

就法律部分來說,公務員必須依法行政。依目前選罷法規定,下一次的地方公職人選舉在115年,相關經費的編列,如為地方性選舉由縣市政府編列,如為總統、立法委員選舉,則由中選會編列。中選會長官非常重視下一次選舉,故於121號已經召開第二次協調會,同時也是為了因應公投法第二十三條之修正,因去年公投法修正,將選舉與公投分開修正為選舉與公投合併,即公投案成立後的三到六個月內,若碰到全國性選舉時要合併辦理。所以現在一個投開票所的選舉人數只要超過1,200人,就必須增設投開票所。我剛才說過,為因應法律規定,此次選舉經費由縣市政府編列,新竹縣上一次是462個,因為之前才辦完罷免投票,所以不到一年時間,我們就要多編列10個投開票所。也就是剛剛中選會長官及兩位先進所講的,以投開票所的選舉人來說,現行法令規定唯有戶籍所在地才是他的投票所,但如果實施不在籍投票的話,那麼不管是工作地或上班地都可以申請於該地投票。以新竹縣來講,竹科就是我們最大的票倉,屆時勢必會湧入很多人在新竹投票,我們不怕困難,怕的是危機與混亂。

107年十大公投案及五合一選舉為例,新竹縣開票開到12點多,到報表印真正出來、分送報表五份後已經凌晨3點。當天新竹縣的做法是選舉過後要馬上整理,如同剛剛高雄市選委會副總幹事所講的,未來像五合一選舉的里長選舉,可能只差一、兩票,所以為因應未來的訴訟方式,我們必須將有效票、法院要檢視的票、選舉人名冊都整理出來,而公所送票的方式也要因應法院的要求來送票。

以當天的選務工作人員來說,我們的選委會只編制8個工作人員,這就是編制。其實每次選舉新竹縣大概都要動用到六千位工作人員、投開票所462個。依照法令與經費編列規定,投開票所的設置需在公投案成立後由中選會編列相關經費給我們。我們以前所做的程序表是8月底要公告投開票所地點表,而投開票所地點表公布之後,我們就開始招募人員,當然,我們尊重招募人的意願。其實前年也修法了,之前公教部分是二分之一,後來降成三分之一,以新竹縣來講,招募工作真的是一項超級業務,得到處求爺爺告奶奶。因此如果實施不在籍投票,再加上又有公投案的話,等於五合一要再加上兩案、甚至三案。原本開票已經開到很晚了,如果實施不在籍投票,請問我們到底要設多少個投開票所?如果投開票所能在公投案成案後確定,那麼8月底以前都可以承攬;如果不在籍投票又再加進來的話,請問投開票所的設置到底什麼時候可以確定?現在工作人員的招募已經很困難了,畢竟新竹縣是科技大縣,所以我們有老師很多都是台積電、聯發科工程師的太太。在經費問題上,剛剛提到五合一選舉經費由地方編列,但沒有編列公付排代。所謂公付排代的意思就是,雖然給老師兩天假,但老師要請人代班,卻又不給請代課的鐘點費,所以這樣做根本沒意義,以致老師根本不想當選務工作人員。剛才講到半夜三點才開票結束,老師不能補假,又不讓他可以公付排代,老師就真的沒有擔任的意願,所以這件事真的沒有辦法。

我的意思就是,如果開票不能當天完成,在107年我當一組組長時就開票開到半夜3點才能回家!剛才有先進提到,借學校當投開票所其實非常不容易,畢竟第二天孩子要上課,老師要上班,所以我們只好自己當業務員,拜託親朋好友幫忙。但第二天人家也要上課、上班,而我們的開票卻還不能結束。

其實臺灣最珍貴的,就是憲法所保障的民主制度。因為民主制度,所以大家有信任基礎,而選務就是民主制度最紮實、最基礎的所在,不但投開票合一,且張張見票。雖然我們知道不在籍投票的方法非常多,不過目前黨團所採取的是移轉投票,正因為採移轉投票,所以我真的很擔心第二天票會開不完,那麼借的投開票所怎麼辦?這個從動員戡亂結束、臺灣實施地方自治之後的選務是不是會被破壞,造成混亂?在前主委李進勇說把中選會的招牌,之前臺灣的信任基礎之所以會有動搖,正因為有人懷疑我們是不是做票。依規定下午4點就是要開票,但當初臺北市在開票時也同時在投票,也為此打了很久的訴訟。所以我們不是不贊成,而是要考慮的因素非常多。因此,我們贊成採取漸進投票,剛剛我們處長提到這也涉及到選舉區。如果五合一選舉的話會有8,896個投開票所,主委之前也有在立法院報告提到,最好的投開票所是學校,至於學校的面積,像新竹縣的六家高中教室可能有二十坪以上,現在由於少子化緣故,不過一個投開票所也大概要十五坪左右。以十五坪來計算,領票通常分兩組,如此始能疏散速度,而一個投開票所會編制14.5人,包含3位沒做事的監察員,只看選務工作人員、管理員有沒有確實依法行政。剩下的11.5人要再扣掉一個警衛,剩下10.5人,分兩排在發,所以到底我們要多少張桌子才可以把票發好?然後開票之後,要貼計票單,以一個教室15坪來說,真的是沒地方貼。第二個就是我們的採購案,如果採購案不確定的話,因為教室的黑板是不夠貼的,而且如果剛剛好,我們投開票所的主任管理員沒有辦法把空白的計票紙都放下來,現在最快的計票方式是都把它印好,所以可以直接馬上唱票跟計票。如果是不在籍投票,比如說之前有一位屏東的工程師來我們新竹縣當投開票所,突然又沒有空白的,最後引起一陣混亂了!上一次111年的五合一選舉,我們的開票幾乎是全國第二,為什麼?因為課長,竹北市公所的課長,每次選舉就是換一個課長,他們壓力太大了,招募招募不到,開票的時候,選務工作人員的量,像竹北這一次是一、二選舉區的議員又分開來,然後里長的票又在一起,就是以里來分,一個以高速公路,一個以鐵道來分,這個在印選票的時候都是很複雜的。然後我們也擔心剛才前輩有講到的,我們的招募會有困難,我們印選票,我們投開票所的物資,就是剛才說給我們主任管理員的物資,到時候我們的招標案,如果學校,我們的主任管理員點得不夠清楚,開票的當天就是混亂的,就會引起暴動了。

然後,我們新竹縣,我想各位先進應該知道去年投票通知單這件事,我們是科技大縣,雖然說我們的投票通知單可以用電子的方式給,可是基於平等權,每個人都要拿到紙本,但現在我們所講的不在籍投票,那些人沒有設籍在新竹縣,可是就是剛才講的,台積電、聯發科的工程師要在新竹縣投票的時候,投票通知單是要以他的工作地還是居所地為準?又如何送達給他?去年新竹縣,我們的前主委要求七日前要送達,我們有履行法規規定的二日前要送達,準時踩線送達,這個部分都引起暴動,都上了頭版。所以如果今天他們這些高級知識分子在投票日前二日沒辦法拿到通知單,因為實施不在籍投票,沒辦法準時送達他的投票通知單,是不是我們又要變成全國的頭版?

竹北市公所每每選舉完就是陣亡一批人,大家感覺我們在沒選舉的時候就沒事可做,其實這段時間我們也辦了非常多的補選,然後剛才講的收票方式,所以綜結很多很多因素在,我們回歸到目前可能實務上還有採購案,還有法令上,剛才前輩也講的,我們的選舉人名冊必須二十日前要編造,我們要保障這些戶籍地以外的居所地,還有在工作地投票的,如何做我們的選舉人名冊且都弄得正確?因為現在我們發票書的管理員一定是依照選舉人名冊來做,通常二組,就是我們的戶政科,在編造選舉人名冊,就是二十日前一個晚上根本沒有睡覺在忙編造,然後我們也會依照這個名冊來發票,通常我們的講習也是會確定,投開票所工作人員都要做講習,我們的講習也會確定是在二十日的時候舉辦,這個選舉人名冊如果都不能確定,我們的講習如何辦?就是說,我們講習的部分,其實每次選舉都要感謝旁邊的朋友,還有我們在座長官的協助,因為公所的同事也就這麼多而已,再請各位再仔細考量,謝謝。

主席:好,謝謝。

接著就請專家學者發言,其他單位的報告請自行參閱,並刊登公報。

我們請第一位楊智傑教授。

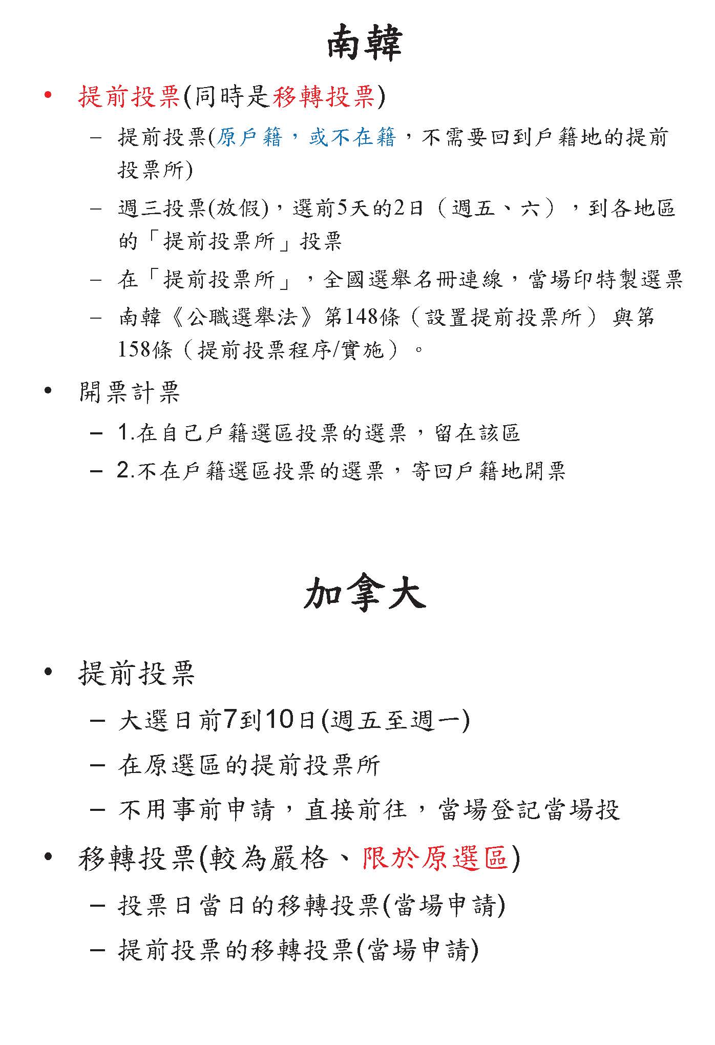
楊教授智傑:主席、各位好。我是雲林科技大學楊智傑,今天我的報告要比較日本、南韓跟加拿大的制度,聚焦在移轉投票、提前投票並提出設計建議。

首先看日本,日本的提前在籍投票,選民不需要事前申請,只要在公告日至選前一日,直接前往戶籍地的提前投票所即可。例如日本眾議院即將在28日改選,127日到選前一天27日都可以做提前投票。移轉投票會跟提前投票所結合,選民最慢只要在選前一日向戶籍地選委會提出申請(包括線上申請),選委會會寄發選票跟信封,選民再到指定的投票所投票,投票時間跟提前投票時間一樣。但是因為要寄送,所以要提前準備,目前日本網站上公告,從119號開始就已經可以提前申請,約為選前二十日。

接下來看南韓,南韓將提前投票與移轉投票結合,投票日通常在週三,提前投票、移轉投票在前一個週五、週六,選民可以直接到各地提前投票所,進行提前投票和移轉投票,不需要事前申請。各地提前投票所會利用電腦與網路連線全國選舉人名冊,當場印製特製選票。投完票後,在本地提前投票的選票留在該地,而移轉投票的選票則統一寄回給戶籍地選委會。

再來看加拿大,加拿大的提前投票跟移轉投票也都不需要事前申請,一些細節各位請參閱簡報。

我用這個表來比較三個國家制度的差異:首先,南韓、加拿大都不需要事前申請移轉投票,因為都用電腦網路即時連線全國選舉人名冊,只有日本要事前申請,日本原戶籍地選委會印製選票、信封寄給選民。在選票印製上,日本就會由原戶籍地印製,南韓是現場直接印製,加拿大的移轉投票限於原選區,雖然選區很大,但選票是一樣的,沒有特別印製的問題。移轉投票因為要將投票寄回給原戶籍地選委會去開票,所以南韓跟日本為什麼要搭配提前投票,就是要提早投完、寄回才可以在同一天開票,而南韓的提前投票只限於選前的某兩天,這樣子比較好管理。

我個人認為,如果擔心選票外流的一些問題的話,南韓的制度是最值得參考,而且南韓的大選投票率確實也比臺灣高。實施上有沒有像剛剛選務機關講的那麼多問題?其實根本沒有這麼多問題,以下用圖片給各位做一些介紹。

南韓的提前投票所只需要三個設備,中間這個是身分確認機;左邊是筆電,用於與全國選舉人名冊連線;右邊是特別的選票印製機。他們的基本配置跟臺灣差不多,就只要兩人,一人負責身分驗證,確認筆電中的選舉人資訊;第二人負責印選票以及信封標籤,交給選民。身分驗證設備可讀取身分證明卡片和簽名,選票印製機即時印製該選民的選票,若某一次選舉的選票特別多,同一臺機器可以用不同顏色同時印製多張選票。若是原戶籍地的提前投票,只領取選票;若是移轉投票,多領取一個信封套,信封套上會印有標籤,這也是當場印製,印有戶籍地資訊,之後將由投票所統一寄回給戶籍地選委會。選票在正式選舉日前都集中保管,24小時電視監控。

回頭看臺灣現行草案,行政院提出的不在籍投票法草案內容非常落後,草案要求選民必須在投票日60天前申請移轉投票,重新編製選舉人名冊。這很不切實際,年輕人的工作或求學能否返鄉投票往往臨時決定,怎麼可能60日前申請?日本、韓國、加拿大都沒有這種不合理要求。而且科技進步,全國各地投票所都可以用電腦即時連線到全國統一選舉人名冊,不需要浪費時間編製實體選舉人名冊,且能透過網路即時查詢這個人的投票狀況,臺灣的技術做不到嗎?

2009年的消費券領取就是採取我們現在的編製選舉人名冊方式,非常的落後;但是到了2020年的口罩實名制及後來的三倍券、普發現金等,都是全國網路連線。有沒有人會重複領取呢?透過身分證明,網路即時查詢,沒有人重複領取。我們的政府曾經很自豪唐鳳能在不到一個月內推出口罩實名制,但在選務工作上,我們還停留在編製實體選舉人名冊,投票通知單上要註記在名冊第幾頁,人工一頁一頁查詢。

日本20034月修正公職選舉法,引入提前投票制度,同時移轉投票也配合修正,同年11月的眾議院選舉就全面實施。南韓20141月修改公職選舉法,引入提前投票與移轉投票,同年6月的地方選舉就全面實施。臺灣呢?我相信不在籍投票若能在2026年上半年通過,年底的地方選舉絕對來得及實施,臺灣的科技實力也絕對做得到。我期許政府官員能以科技實力落實人民的選舉權,而非找各種藉口、理由阻礙人民的選舉權。謝謝大家。

主席:謝謝。

我們繼續請仉桂美教授。

仉副教授桂美:主席,各位先進,大家好。剛才有些機關或地方政府代表有提到一些問題,我自己的部分因為有書面資料就先不談,但是有幾個焦點可能需要溝通。剛才中選會好像在書面報告還是口頭發言時都有提到先公投後公職,大概是這個意思,但是我的疑惑是,特別投票所涉及到軍人或者是特殊身分的一些人,譬如說他的工作地跟戶籍在不同地方的人,很多種不同身分的人,如果先公投,事實上我們選罷法已經通過了,公投跟大選又綁回來了,所以他是不是還是要跑一趟?所以這個邏輯我聽不懂,這是很奇怪的邏輯,也就是說你只辦公投,可是公投跟大選是一起選啊,結果公投的那一塊你先開放可以移轉投票,那大選的那一塊呢?等於是沒有幫到實益嘛,所以這是非常奇怪的邏輯,這是第一個問題。

第二個問題是,即使不在籍投票,實際上也是同一天開票吧,我想這一塊管你是什麼黨,應該沒有什麼爭議,我們會主張不在籍投票里里拉拉的,這個今天開、那個明天開,不可能啊!一定是同一天開票,所以很多的疑慮在我看來是不會發生的,開票還是同一天嘛,所以這是第二個問題。

第三個問題,在所謂的不在籍投票部分,臺北市選委會有提到移轉投票會增加兩、三倍的投票所,我不知道這是怎麼算出來的。當然,這會涉及到移轉要不要限制還是全面開放,就算可以移轉,他也不見得會移轉啊,所以那兩、三倍是怎麼算的,我不知道。像大學生,很多學生的戶籍不在那邊,他可能會移轉,但搞不好很多人是根本連移轉都不想轉,他就想回家。所以我們在做一些很沒有科學數據的推論,我會認為對於實施不在籍投票這件事,一直看到負面,沒有陽光、積極進取的這一塊。當然這會涉及到移轉投票的申請資格到底要不要限制,我覺得那跟行政能力有關,行政能力很差可能就限制,行政能力很強為什麼會限制,我就不懂了。

我剛剛看了一大堆機關的書面報告,這次法務部的書面報告比上次認真多了,在第四頁有提到一個法理的問題,我覺得這個是可以參考的,也就是說,投票權本來就是人民的公權嘛,所以我們是怎麼樣去促成讓他能行使,而不是找各種行政的理由來阻礙他的行使,這個思維是有問題的。所以法務部提到說,如果要有差別對待,假設要限制身分或什麼的,如果要有差別對待,要想到公益跟目的之間是不是有衡平?有沒有實質關聯?事務的本質又是什麼?事務本質法務部沒有寫啦,當然我會想到事務的本質是讓人民行使公權嘛!所以我覺得這個觀念上天差地遠,很難找到目前比較具體可以溝通的部分。

當然還有一個問題就是哪些身分的人需要移轉呢?所以在我的書面資料裡第一個就有提到選務工作人員,這個過去可能有做,公務員、軍警,我上次有講過,在2000年阿扁執政的時候,限制出來投票的人這麼多,我們怎麼知道臺灣這麼安定嗎?我們怎麼知道選舉當天不會發生任何問題?所以有一些人根本來不及嘛!所以像這些身分的人,還包括醫護人員、大學生、移工等等,這些都是所謂不在籍投票的主要對象,我們要想辦法去解決這些問題,即使海外,我們現在一巴掌就把海外全部打死,我不認同,有辦事處的可以嘗試嘛,大陸沒有辦事處,也許你可以cancel或怎麼樣,我不知道,但明明有辦事處,卻連考慮都不考慮,那麼你就要有足以說服的理由!請問理由是什麼?

剛才的各種原因裡面,我倒是有注意到一個問題,就是所謂社會公正人士,社會公正人士我們很多老師不願意去做,但那個問題跟我們要不要實施不在籍投票不相干啦,我的意思是以前就有這個問題,後來我們就開放了三分之二嘛,公教變三分之一了嘛,素質本來就不一樣了啊,即使沒有不在籍還是有這個問題啊,所以我覺得自變數、應變數一定要分清楚,很多東西不要扯成一團。

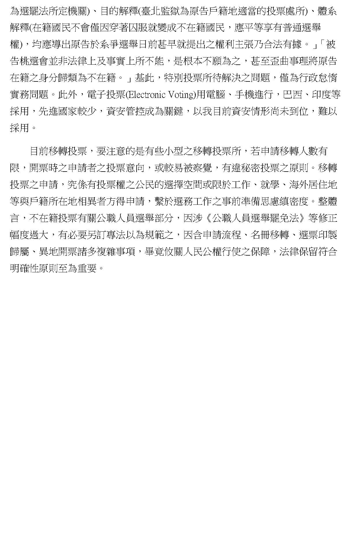
另外還有一個問題,我的書面資料裡面有提到112年憲判字第11號,112年憲判字第11號最主要是大法官給我們一個很重要的概念,判決提到實際居住的定義不應該再侷限在過去居家生活或住宿等傳統概念。我覺得這句話非常重要,我們不是農業社會啊,人綁在土地上,幾代都安土重遷,幾代都住在那裡,現在時代早就不一樣,不是今天才不一樣,是很早以前我們的時代就變了,只是我們不自覺而已,對不對?人不是綁在土地上的,所以大法官在112年憲判字第11號的觀念是非常重要的,具有憲法釋憲的位階,為什麼我們所有機關不談這一號呢?我覺得這一號非常重要啊!該判決還提到人民基於持續就業而與所處地區實質上建立政治社群的歸屬感跟認同感,也應該承認其在工作場所所在選區擁有選舉權嘛。這句話是非常重要的概念,是今天我們忙了半天的一個最主要關鍵思維。

同時我的書面資料裡也舉了一個11374日臺北高等行政法院的判決,這個時間都很近,這是112年訴字第969號判決,這個判決講得非常清楚,這是桃園的一個案子,該判決的重點是什麼?判決裡面講得非常清楚,不管是文義解釋、目的解釋或者體系解釋,你都應該導出什麼?這是當事人的基本權嘛。所以他說選委會並不是法律上的不能,也不是事實上的不能,是行政怠惰耶!這一號判決,為什麼大家都不看?我覺得中選會、地方選委會都應該看,至少到目前為止,沒有新的判例或判決推翻它嘛!他認為是行政怠惰,至少特別投票所的部分,你是可以去考慮的,他是有本有據的。所以,我覺得我們最好在既有的基礎上去討論,否則的話,你可以講一萬個理由,那我請問你,剛剛推動電子化政府的時候,大家也抗拒啊,那我們現在不是很多東西都電子化了嗎?謝謝。

主席:謝謝。繼續請鍾佳濱委員。

鍾委員佳濱:謝謝主席,剛剛恭聆了幾位學者專家的意見,我很快的講,今天我的主題就是「臺灣投票模式,民主友邦都肯定;不在籍東施效顰,人民難信任」。怎麼說呢?我們來看一下!就在去年的9月,有一位韓國的國會議員金玟甸對他們的金民錫總理提出質詢,他誇獎了臺灣的經濟成長率比韓國還要高,詢問除了半導體,臺灣還有什麼優勢,居然他得到的結論是什麼?臺灣的投開票制度成為韓國年輕人的嚮往。我們只知道臺灣的年輕人嚮往韓劇、韓流,不曉得韓國年輕人居然他們會欣賞臺灣的投開票制度。它怎麼運作的,為什麼會引起海外的激賞呢?我們往下看。

其實臺灣最有價值的資產,誠如幾位先進所說的,就是我們的民主制度,就是我們的投票模式。你看,就在2024年剛大選完之後,投票有什麼效果呢?它可以向外、向國際社會表達民意,華爾街日報就說了,臺灣人民不希望被中國干涉;同時,對內要公正、公開,你看,連美國的戰略專家看到我們臺灣開票的影片都說,哇,他覺得好了不起,任何人都可以監督。

往下看,臺灣的民主展現在怎麼投票,什麼是民主?主權在民、民意施政。怎麼呈現?透過定期的選舉投票,選出的民意代表,可以表達我們的民意。可是這需要什麼呢?這個需要選民的信任跟完善的制度。完善的制度,誠如剛剛有三位來自臺北市、高雄市跟新竹縣的選務工作人員,我跟大家介紹一下,我過去在地方政府服務過長達十幾年,我很清楚知道,我們地方的選委會,副總幹事是最重要的靈魂人物,因為他是專職專任。其他的總幹事搞不好還是民政處長、民政局長兼任的,副總幹事最清楚我們所有選舉大大小小每一個環節,他們的提醒,他們的建議,我們要認真的去思考。他們要運作一個完善的制度,人民(選民)才會信任,因此公平、透明而且長期累積的信任得來不易。

我們再往下看,那臺灣的制度哪裡做得好呢?我們先看韓國的制度,韓國可以提前投票,而且不在籍投票,加上集中開票、用電子點票,結果舞弊陰謀論就四起。雖然投票很方便,但是反過來開票的時候耗時長,而且常常會被質疑選舉造假。相對的,臺灣的制度看起來很原始,對不對?用紙本投票,票匭取票、撿票、唱票,看起來就跟算盤一樣,一個口令、一個動作,然後彙整。全程公開,選民信任,雖然成本比較高,但是開票過程耗時短,沒有運送、檢票的爭議,為什麼臺灣要開倒車去破壞現有的制度呢?我們不完全認為不在籍投票就是一種反動,它其實想要解決問題,要解決什麼問題?我們往下看。

如果我們要解決一個問題沒有成功,可能反而創造更大的問題,你們看一看,就在2024年,那時候美國大選充斥虛假訊息,公眾就有質疑,然而在2018年,臺灣也經歷過公投併大選,造成了選舉的過程非常混亂,還造成了包括市長候選人之一提起了選舉訴訟,訴訟案直到一年之後才定案。所以,我們看到在臺北市,剛剛幾位像新竹縣選委會的副總幹事、臺北市選委會的副總幹事都提到,這些人口密集的地方,我們所做的這些變革會不會招來我們想像不到的後果呢?一定要慎重,不要邊開邊投,選舉不公。

往下看,所以如果要便利投票,我們看看目前遇到的問題是什麼?問題是部分公民因為職業屬性,沒有辦法有效率的便於參與投票,或者說返鄉投票成本高。我們看一下目前有不在籍投票或移轉投票的版本,當中規範不清、選民混亂。剛剛幾位選務副總幹事都提到了,包括我看到我們的報告當中,有些學者專家認為,我看有一個大致的取向,「我們在恐懼與權利之間徘徊太久」,我同意這個引述。但是我們要知道,選務工作……我們要移轉投票,不是像三言兩語那麼簡單就把它移轉過去,你要想想看,我們的選票不是現場輸出的,那麼多選票、七千多種組合排列,雖然你可以用這樣的方式去處理,但是選務的工作怎麼解決?所以我們認為,目前提前放假、交通便利、防詐止謠,這些都是我們可以考慮的。

最後的結論有兩個:臺灣的投票模式已累積社會信用,任何嘗試要漸進規劃審慎推動;而且消除投票的障礙,不在籍不是唯一的解方,多元方案都可以納入評估,包括全國一致性的總統或全國性的公投或許可以先考慮採行,但是我們既有的選舉制度不容一下子全面更動。以上。

主席:謝謝,我們繼續請羅承宗教授。

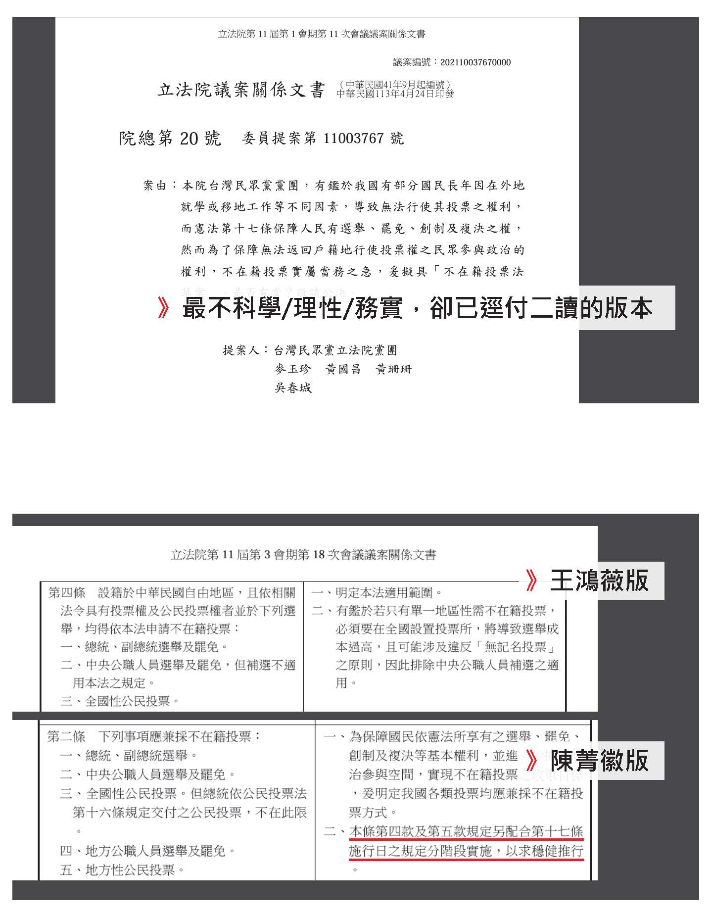
羅教授承宗:主席、各機關的長官、各位學者專家,大家午安,大家好。只有7分鐘的發言時間,但是我的PPT超過十幾張,所以我很快的開始綜陳一下。基本上我來的時候,把立法院所有的草案都看完了,我就繼續講下去吧!目前其實立法院的所有草案大概分……我就用這一頁來說明,因為立法院的系統真的很棒。我們看到行政機關有一個政府提案,委員有16個提案,就這部分我有用顏色做區分,但因為太淡看不清楚,我簡單來講,行政機關也有不在籍投票的草案,然後立法院各黨都有不在籍投票的草案,所以基本上不在籍投票這件事情沒有人說不做,這是共識了。只是問題在哪裡呢?在於範圍嘛。

我們來看一下,完全有共識的部分是全國性公投,所以在中選會的草案抑或是有些委員版的草案,都把移轉投票的部分放在全國性公投,為什麼呢?因為全國性公投,不管你在哪裡投都是那一張嘛,在執行上這是最簡單的,所以就是最簡單的先行。有共識的我們就不談了,那沒共識是哪裡呢?基本上就是四塊:第一個總統、副總統選舉。

簡單來說,在臺灣到目前為止,我們對於「選事情」這件事情是有共識的,可以用不在籍投票,可以移轉投票,但是就「選人頭」這件事情,大家是有爭議的。選人頭包括總統、副總統、中央層級的民選公職人員、地方層級的民選公職人員。至於地方性公投,基本上這個其實可以省略不談,因為其實臺灣民眾對地方性公投的興趣不是那麼高,那我們就不用浪費時間。

其實剛才楊智傑老師跟好幾個人的爭論其實都卡在這一頁,這一頁是我原創的。基本上,臺灣的選舉到現在為止,我們採行的方式叫做NON-TECH,就是無科技,就是剛才鍾佳濱委員講的原始。什麼叫做原始呢?我們回想一下,從領票要那個紙本簿子,到蓋章到查驗身分證,後來我們就要進去圈票處,圈票完以後要去投票,投完票以後開票還是用一張白報紙貼在黑板上劃正字符號,這是NON-TECH。不是NON-TECH不好喔,反而外國覺得說,哇,臺灣搞得那麼原始還那麼的厲害,所以NON-TECH是臺灣非常驕傲的一個厲害的東西,但是我們從過去到現在,我們就一直在NON-TECH,我們連LOW-TECH都做不到,更遑論HIGH-TECH。這是現在進行式,這個沒有什麼好爭論的。

剛才很多各機關講的,因為我們所有在想像的就是,我們都在NON-TECH這個前提之下去想說,萬一立法院擴大了不在籍投票的話怎麼辦?基本上這個提問我自問自答,我們準備好了嗎?當然沒有。要做的話也是2027年以後,為什麼是這樣呢?可能楊智傑老師對預算不是很了解。這個不是種九層塔,種九層塔60天就可以收成了,問題是今天你說真的要推這個草案的話,我就問一個問題,錢咧?你要建置系統吧?要建置系統的話,你要編概算吧?我們現在連2026年中央政府總預算都還沒審,我們還在用暫行預算,所以你今天真的要做這個事情的話,現在中選會或內政部就要把電子投票所有的錢放在2027年度中央政府總預算的概算裡面,沒有這個概算的話,你要怎麼推?所以基本上,再快、再快、再快,今年二、三月把概算放進去的話,最快也要2027年,而且它的前提是不經過測試,我們法律人有個很糟糕的狀況是我們不做實驗,那很糟糕,什麼意思?任何制度的推行都要做實驗,這是我們科技大學的一個基本想法,所以建置系統以後你要去run,你要去試誤,才可以真的推,你這個系統建置一年以後就敢推出來用,誰敢用?所以基本上再講一次,最快也要2027年,也因為這樣,我們在今年只能夠繼續擁抱NON-TECH,因為沒有錢,制度也不能改,就算制度改了也做不到嘛,所以一言以蔽之,剛才有人說今年底的九合一可以辦,我覺得不可能,因為有近9,000種的選票,我相信那些人沒有當過公務員、沒有辦過選務,有近9,000種選票,你怎麼弄?鬼扯!

簡單來說,如果你今年年底就要把這個適用範圍擴及最複雜的地方選舉的話,基本上,選務是鐵定無法執行的,而選務鐵定無法執行,以我們學校來講,這是我們學校宿舍的一個角落,這4個很可愛的大學男同學他們分別住在4個不同地方,我們學校是在高雄的楠梓跟燕巢,今天這個宿舍的小朋友們要移轉投票到校外的那個投開票所的話,你知道我們要多準備多少選票嗎?我這裡面還有藏「眉角」,這裡面還有復興區,裡面還有原住民區長喔!所以你光是為這一間宿舍就要新增多少種選票?旁邊的那個會辦到死!然後更不好意思的講,本校學生不過26,937人,扣掉在籍的以後,住宿舍的,你看看那些學生跑出來投票的話,附近的選務大概會爆掉啦!所以一句話,今年不可能啦!這個地方就請大家去思考一下。

目前立法院的幾個草案分別是這4種態度,最下面一個態度就是執政黨的態度,就是只辦全國性公投,上面兩個是中國國民黨的草案,第一個,他們認為只辦中央,不要辦地方,有一個這個案;另外一個是野心比較大一點,說要辦地方,但是他留了一個後門,就是地方什麼時候辦由行政機關決定。這兩個都是中國國民黨的草案。然後,最霸氣的是中央地方一併適用,而且沒有緩衝,法律通過就實行了,這是哪個案呢?這是去年台灣民眾黨的草案,基本上,我看了所有草案以後,最不科學、理性、務實的就是這個案,但是這個案很特別,它被拉出來逕付二讀欸,我們現在不是在內政委員會嗎?內政委員會還有幾個案子被丟包在這邊,結果它真的跑去了,而且逕付二讀的是最好的那個草案也就算了,但這是最糟糕的,它是最糟糕的,再講一次,它就是把範圍開到最大,而且沒有緩衝,基本上就是要讓基層的選務人員完全沒有辦法辦這個選舉。

再來,我們看到兩個相對比較好一點的版是王鴻薇版跟陳菁徽版,王鴻薇版,基本上就不辦九合一了,中央的那個78種的立法委員區域選舉要辦,但是至少這個是2028年的事情,我們還有一點緩衝時間;而陳菁徽版,雖然是開到最大,但是至少地方選舉的部分或地方的公投是行政機關自己決定,所以你要延5年、10年都可以。

最後幾分鐘要給國會具體建議,就是不要被丟包了啦,最爛的那個逕付二讀的版本不要讓它出來,那個不好,這個事情真的要審慎討論,所以像今天這個場合就非常的健康,大家一起在委員會談不是很好嗎?還有很多好版本在這裡。

再來,除非想搞爛選舉、害死自己。剛才新竹的有講,還有臺北的有講,告訴各位,北北基桃加起來有涉及900萬人口,加上流動人口就超過1,000萬,如果你用台灣民眾黨的版本下去做,會被玩死,大家都知道嘛,OK?就是北北基桃,OK

最後我還是繞回來,我們現在要返鄉投票,剛才那4位宿舍男大生就真的很累,然後這個時代用網路取代馬路很難嗎?我講的是未來啦!可能是20302040年,我們終究無法迴避這件事情,臺灣基本上就像剛才仁俊老師講的一樣,我們都可以發錢了,我們都可以收稅了,這件事情我們要等到多少年?謝謝。

主席:謝謝。

接下來請黃仁俊教授。

黃教授仁俊:主席、各位長官、各位先進,大家好,我是黃仁俊。很榮幸今天能夠前來這個不在籍投票的公聽會,發表一下自己做為專家學者的意見。首先對於提綱一,對於是否實施不在籍投票,我原則上是支持、贊成的立場,就以選舉平等原則作為一個出發點,透過不在籍投票確實可以使公民的選舉權儘可能達到一個平等的權利,也促進權利的實現,但是關鍵在於哪裡?關鍵就是承上一位羅老師所說的,關鍵在於配套機制要怎麼處理。我們之前也看過這10個公投案,我們選務的量能就差不多在這裡,如果是選舉跟公投綁在一起的話,10個公投案,我們地方選舉的量能或投開票所的量能大概就在這裡。在這裡並不是全有或全無的關係,我們還是要想辦法維持選舉制度的信任點,以及降低不在籍投票的風險。對於制度的信任,我們現在信任的是什麼?我們現在信任的就是投票所當天轉為開票所的歷來做法,以及我們希望的是選舉結果可以在當天傍晚出爐的這個期待性,這是我們不想要去變動的,那也是我們信任的基礎。所以我們在這個選舉量能的前車之鑑之下,如果選舉綁公投,現在是已經在公投法第二十三條有規定了,那我們未來可能會面臨到的是不是要分離開票?因為真的會開不出來,就是說會開到半夜;或者是要技術性的分離受理,也就是用技術性的逃離公投法第二十三條,或者是只先開選舉票,公投票隔一天再開的這個可能性,這個是我們可以想像的。

同時,我們要如何降低不在籍投票的風險?在這個提綱來說,都會想到有境外敵對勢力的不當干預,但我們也不要忘記,我們已經有一部反滲透法,它就在選舉期間來對境外敵對勢力的不當干預進行相關的管制。所以公民團體的擔憂跟制度信賴的本身,我們必須要做一個權衡,但是這個權衡不是全有或全無、都不做或者是全部都開放,而是如何想辦法一步一步的做。

我們這個移轉投票或公民投票不在籍投票,其實是已經很久了,就是從102年開始,我們一直開始在思考如何進行,而如何進行,就是要跨出這個勇敢的第一步,勇敢的第一步要怎麼做呢?我們要先思考的是,不在籍投票對於選務量能,我們的選務量能到底在哪裡?是不是有可以限縮?或者是總量管制的做法?就是說移轉投票,當然我們這個投開票所可能有多少的量,就只能有多少的量,如果你要去其他投開票所,那你就去其他投開票所,或者就沒有了,或者是只開放上午的做法,因為下午票匭要回原選區,為什麼票匭要回原選區呢?這裡有一個很重要的關鍵是,剛剛新竹選委會有提到,會有選舉訴訟的開始,我們的選舉訴訟會有一個重新計票的可能性,地方法院就是要去封票匭,而票匭,如果不在籍投票,一個票匭在法院的管轄地就會出現相關的爭議,例如,臺北的法院要跑去高雄那邊去封票匭嗎?還是那個票匭要趕快回來到臺北?這裡會有一個票匭要如何進行的思考點,也涉及到法院的管轄地,這是我們現行法所還沒有談論的,但我覺得也是可以思考的點。

不在籍投票看起來就是要走一個漸進式的內涵,我們剛剛也看到現在二讀通過的版本,現行法的法案是已經有原住民先行的可能性,我在這裡我想不到有全國性跟地方性要分開的區別標準,為什麼全國性優先?為什麼不全國性優先?而這樣的區別標準我覺得是想不到的,有可能是這個量能的可能性,而量能可能性,我自己思考的點是,希望可以用原住民立委先行的模式,讓我們試辦一下怎麼樣進行,以變動最小的方式來試行。在二讀的版本之間,我有一個小小的疑惑,就是補選不在此限的議題,為什麼補選會被排除?有可能是因為經濟的考量。但是我們從憲法法庭112年憲判字第18號選舉重新計票案就已經規定選舉不會分大小,不應該分大小,不應該分是縣市長的選舉跟村長的選舉,而對於選舉的功能有所不一樣及差別待遇。所以補選應該也不應該被差別待遇,補選應該也要可以納入不在籍投票的思考點。

第四個提綱是誰可以不在籍投票?當然是有選舉權的人!在這裡有選舉權的人申請投票的時候很重要的是要注意投票秘密的思考點,也就是現行的選務人員投票同樣也面臨選務秘密的思考點,是不是票匭要集中開在一起?還是當天的投票所轉開票所?這是一個可以討論的空間。

最後也是希望可以本人申請跟親自到場進行相關模式,考量選務的可行性,我是認為有準備期是比較合理的,這一點可能需要選務、選政,就是內政部、中選會,還有立法機關,三方可以再進行討論跟協商法案的機制。但有一點是作為一個法律學者或公法學者想要提出的,我們的立法理由每次經過政黨協商後或臨時動議後就不見了,這個對我們法律學者是一個很困擾的事,為什麼政黨協商後不能有一個形式上的立法理由呢?每次要做原意解釋的時候或立法者解釋的時候,我們都不知道立法者在想什麼,就都寫「政黨協商」四個字,這一點是未來立法者可以思考的,我們看「政黨協商」四個字是無法做法規範解釋的。希望在法案通過前會有其他跟法律的整合,譬如說戶籍的變動,還有原住民選區的搭配以及選舉期程的設計、票務的運送、預算的增加,以及選舉訴訟的管轄,這是我們希望在法案通過前能夠多方彙集相關意見,以及法案通過後因為很大部分是要依賴中選會訂定子法,這方面也是需要相關的法案研究以及努力來進行。

最後做一個小小的結論,要改善在籍者投票跟不在籍投票,其實兩者之間並沒有衝突,這是兩回事!在公投綁大選之下,關鍵點還是要去盤點選務的量能,在選務可負擔下依法推動不在籍投票,謝謝,我的報告到此。

主席:謝謝。繼續請麥玉珍委員。

麥委員玉珍:主席、各位專家學者、親愛的家人,大家好。今天我代表台灣民眾黨熱烈的歡迎各位專家,在百忙之中願意抽出時間來立法院指導及建議。

我要向大家報告,台灣民眾黨提出不在籍投票立法草案不是為了顛覆制度,而是為了回應人民真正的生活樣貌。今天臺灣有超過兩百萬人民因為就學、工作、輪班或照顧家庭,被迫在投票日長途返鄉,付出時間、金錢與體力的成本,這本身就是一道不合理的民主門檻。

台灣民眾黨版本的核心非常清楚,我要跟大家講三次:在臺灣、在臺灣、在臺灣,很清楚了!境內移轉投票與特定身分指定揚所投票,我們不採通訊投票、不採網路投票,所有投票行為都是本人親自到投票所完成,確保投票秘密與選舉安全。這是一套在安全與便利之間,最保守、最可監督、也最能落實的制度設計。行政部門多次以共識不足、票種複雜、風險過高做為反對理由,但我要強調,制度複雜從來不是不改革的正當理由。中選會自己也承認,總統副總統選舉與全國性公投因為票種單一,移轉投票具備可行性,相關草案也早已提出,問題不是做不做得到,而是為什麼可行的部分不願先行?我們主張分階段、分票種、試辦推動,用技術解決技術問題,用制度降低風險,而不是用想像風險否決人民權利。

至於賄選與動員,現行返鄉投票早已存在灰色空間,更需要一套透明、可稽核的制度,把問題攤在陽光下。不在籍投票不是為了方便少數人,而是讓年輕人不被擋在民主之外,也讓長輩安心制度不被破壞!真正的民主不是口號、不是補貼,也不是多放假,而是讓人民在生活所在地用安全、有效率、接地氣、便民的方式行使投票權。

希望我們一起共同討論及建議出一份符合人民需求、便民又符合現行技術的版本,謝謝主席,再次謝謝各位專家學者及官員的支持,希望我們能夠讓法案上路,讓全國都可以適用。謝謝

主席:謝謝。繼續請黃承瀚研究員。

黃研究員承瀚:主席、各位委員、在座的專家學者。我們之前已經開過一個性質非常類似的公聽會,我想這次大家繼續交流更多的意見。最近唯一在討論的版本就是民眾黨黨團的版本,我們看到張啓楷委員在新聞上說,剛剛也有老師提到,那就是日本跟南韓的不在籍投票制度可能會是民眾黨黨團參考的點。但是有一個重點大家一直都沒有討論到,臺灣是一個強烈的人籍合一國家,也就是說,我們大部分的政治權利還有其他很多權利,都跟戶籍有高強度的捆綁,但是日本是所謂戶籍和住民票分離的人籍分離制度,韓國同樣也是採取人籍分離的制度。就是因為人籍分離的問題,我們要去考量,在立法案由裡提到,部分國民長年因在外地就學或移地工作等不同因素,但是從這個角度來看,如果用人籍合一戶籍法精神來看待的話,它應該要有遷戶籍的事實。再來就是,從這個角度來看,或許我們應該重新討論個人政治權利跟戶籍捆綁的正當性基礎在哪邊,這是一個非常長遠的課題。從這個角度來看,投票給在住地的立委、市長,或是在住地的議員跟里長,或許比不在籍移轉投票在這個立法角度上更加合理。

回到今天公聽會的主旨,第一題就是如何避免選務混亂?如何避免境外敵對勢力不當干預?剛剛大家都提到很多。從今年的立場,我們多次強調已經有既定的事實,有一個介選的模式是受「中共中央台灣工作辦公室」所指導的一個單位叫「全國台灣同胞投資企業聯誼會」,我們簡稱「台企聯」,在過去已經有非常明確的案例,可以看到他以提供優惠機票的方式,介入臺灣的民主選舉。這已經是過去多次的選舉都有出現的案例,中選會和相關的機關至今仍然沒有有效的方式來因應這個問題,為什麼要提到這個?就是未來如果採取無限制的移轉投票,我們要考慮的是,臺企聯過去買機票送大家回臺北、送大家回高雄、送大家回臺中,而這個機票的成本是高昂的,那現在他可以協助在中國居住之臺灣有選舉權的人辦理移轉投票,到金門、馬祖實行小三通,來降低他介入選舉的成本。

從這個角度來看,這個問題我們目前仍然沒有看到,在討論中有很好的處理跟解決的方式。所以,不是張啓楷委員提到說沒有通訊投票、沒有海外投票,或是剛剛麥玉珍委員也提到沒有通訊投票、沒有海外投票,就不會有介選的問題,是大家在抹紅他們。但是我們不是在討論單一委員的意圖,我們討論的是在討論不在籍投票的法案時,需要同步考慮可能介入選舉的狀況,但在現有的法案、現有的管制中,我們沒有看到對於介入選舉的可能管制。

再來就是民眾黨黨團的版本,目前仍然沒有明確規定申請的程序為何?我們過去已經提到,如果只需要書面的申請,而不需要本人至戶政機關查核身分來進行申請的話,那很容易就出現像是剛剛選務人員也提到的,可能會有賄選的問題,這是其一。第二,就是他可能不需要花錢賄選了,他只要取得你的身分證字號、只要取得你的簽名樣式,就可以進行冒名的移轉,讓選舉人到現場的時候沒有票可以投,立法者應該要思考怎麼處理這個問題。

長遠來看,我們認為對於不在籍投票的核心意義,仍然要予以支持,就是鼓勵或是促進大家參與政治的意願,但是提案政黨所舉例的各種不在籍投票的案例,包括日本、包括韓國,平均而言,他的投票率是比臺灣還要低的。所以我們要考慮的是,如果立法意旨是為了提升投票率的話,可能不一定可以達成這個效果,因為過去的政治學研究告訴我們,不在籍投票鼓勵的是那些本來就會去投票的人,進行不在籍投票,而不是鼓勵更多人出來投票。通訊投票、境外投票跟代理投票,我想大家的共識是不可能、也不可以在臺灣實施,正是因為包括在資安上的疑慮,包括我們有境外勢力的疑慮,這些投票對於我們民主的傷害,可能會大過效果。電子投票仍然有高度的資安風險,而且選舉結果不容易獲得大家信任,我們也認為是難以推動。所以最後可以討論的就是移轉投票、特設投票和提前投票,需要在審慎的思考之後,才能來緩步的推動。

剛剛已經有委員討論到,如果採行不在籍投票的話,我們會涉及到8,896種選票的轉移,目前大家還沒有討論出一個很好的方式來處理這個問題。再來就是我們認為目前已經三讀通過的原住民不在籍投票,都還沒有正式實施,我們根本就不知道不在籍投票的效果是怎麼樣?它可能產生的問題是怎麼樣?在這個時候貿然地討論2026年的選舉應該採取全面性的不在籍投票,他的問題可能會比效果更多。剛剛選務人員有提到工作膨脹的問題,我們就不再提。所以從這個角度來看,我們覺得就現行條文和施行方式,針對總統、副總統選舉還有原住民立委的選舉來實施全面性的不在籍投票,可能會是相對更妥適的方案。

如同前面所述,現在的不在籍投票法草案仍然有非常多的細節還有問題,需要中選會制定相關的細則,還有主管機關來討論解決。為了避免新法造成的選務問題還有爭議,它可能會嚴重的衝擊人民對於選舉結果之信任,在中選會相關的施行細則公布前,我們認為不應該採行全面的不在籍投票,也就是現在就立法公布施行是不可行的。再來就是我們認為中選會已經公布投票日和工作進行程序表的選舉,他也不可能採行不在籍投票。

當初在討論不在籍投票的時候,很大部分的範圍是希望保障很多選舉權實際上被剝奪的人,在這個草案裡面是列在第六條,但是我們沒有看到他如何來保障這些人的投票權?事實上是沒有很明確的制度性保障。再來就是我們要去很認真地討論,如果特定的地區存在嚴重干預選舉的風險,我們有沒有機制來避免在這個區域或在這個類別來採行不在籍投票?這正如我前面講到的台企聯的問題。再來就是目前的草案其實沒有說明選票印製和轉移的細節,他可能會覺得說因為我們有相關的作業要點來處理這個問題,但是我們要知道的是包括日本、韓國在內,他的不在籍投票,事實上是一種early voting,是一種在大家開始進行實體投票之前,就轉移完投票的選舉制度,這是剛剛比較少討論到的。

目前的選舉票印製分發保管作業要點,完全沒有考量到不在籍投票的立法而設立,未來要施行的話,會有很多的問題。最後,我們剛剛討論到大家都提到要學習日韓的不在籍投票或是不在者投票制度,我們要非常認真的考慮到,剛剛提到那些制度都不是跟普通投票方式相同進行,他是在正式投票之前,就把選票進行轉移,把票投下去,由相關的選務機關轉移到戶籍地,方便讓大家開票,所以如何讓這個選舉結果可以保持在同一天開票完畢,讓臺灣的民主慣習可以繼續維持,這也是大家在討論不在籍投票的時候,需要非常認真考慮的。但是從現在的草案來看,採行現在的不在籍投票,是不可能在一天內把選舉結果公布,這對大家的民主信任會產生多少傷害,我想這個部分大家要自己去思量。以上報告。

主席:謝謝。我們繼續請吳景欽系所主任。

吳教授兼系所主任景欽:主席、在座各位大家好。剛剛一開始聽了機關代表的發言,讓我想到一個問題,如果大家看一下包括今天的書面報告,大家聽起來都認為不在籍投票這個方向是要實行的,可是機關這邊提出了非常多現實面、技術面,或者是一些困難等等的問題。我就想到一個問題,那我們不是更該要趕快立法,更該趕快來做這件事,來建置相關克服困難的系統或者是機制?因為如果在這個會期或是下個會期,針對這個問題還是延後實施,甚至連法律都沒通過的話,那我看以後會越來越懶,建置的成本越來越高,以後都不可能了,我們就永遠都保留在最原始的,就是羅承宗教授講的NON-TECH的部分。

因為提綱太多了,我只針對自己個人認為重要的或自己的一個想法,點幾點講出來就好了。首先不在籍投票剛才已經講得很多了,就是憲法第一百二十九條強調的普通、平等、直接、無記名,所以,除非有非常強的理由,認為這個人不應該實現他的選舉權,否則就應該要保障他。所以,我先講結論,不在籍投票絕對是實現憲法第一百二十九條關於人民的選舉權,一個非常、非常重要的方式,如果一直到了包括今天,甚至未來幾年,都不可能實踐這一步的話,我覺得這個就不是個人或者是什麼技術的問題了,而絕對是國家的問題。

目前不在籍投票我認為最大的問題,我列出三點,有一些跟實體投票一樣的問題我就不講了,比方說,像賄選的問題,我想在籍或不在籍都一樣。我認為首先就是同一性確定的問題,就是我們怎麼確定投票者是不是這個人,不管你用什麼不在籍投票的方式;再來是如何保密,保密性的問題;接著,如何確保是在自由意志之下。我舉一個最極端的例子,如果受刑人的投票權,我們能夠在技術上保障其不在籍投票的話,我想其他的問題都解決了,這部分就是國內的

因為剛才我看一下民眾黨經過二讀的版本,有提到包括監所受刑人未受褫奪公權者,他是這樣列,等一下我們再看一下那個條文。基本上我覺得這個是有問題的,因為我們2005年刑法修正第三十六條,首先受刑人不一定會被褫奪公權,這是一點,如果他完全沒有被褫奪公權,他就跟我們一般人一樣,可以選舉所有的權利;就算褫奪公權,他只是沒有任公職以及出來擔任公職候選人的權利,但是有關的選舉、罷免、創制、複決的權利仍然存在喔!這表示什麼意思?亦即我們現在所有的受刑人全部都有投票權、都有罷免權!在上一次選舉的時候,剛才桂美老師有提到相關判決,北高行是判受刑人這邊贏,可是最高行政法院把該判決撤銷,所以目前這個案件還沒確定。它這裡就提到了,剛才也有提到,我們一直把投票權跟戶籍綁在一起,我覺得這一點立法院這邊可能要重新更改,改革可能在這裡。條文說除另有規定外,一定要在戶籍地,這就卡死很多人沒有辦法去投票,頂多第二十五條這邊只是規定選務工作的人員可以做這些東西。但是,我們先就受刑人來講,因為他有投票權沒有錯,可是他如果要申請回戶籍去地投票的話,各位認為監獄會不會同意?這個不可能!不可能的話,你勢必要用所謂的移轉投票,要在投開票所設投票站,但問題來了,因為受刑人可能來自全國各個戶籍,有可能他的戶籍比方說臺東某某鄉只有他一個人,這樣的話,我們又要在這裡開,所謂的秘密性都不見了,更重要的是在監獄,監獄有沒有可能有自由意志?容不容易受干擾?相類似的問題還有什麼?軍人,也是一模一樣。我只是要講,可不可以用這些理由就完全否定掉受刑人所有的投票權利呢?這個當然是要打一個問號。

剛才我聽一下,好像大家比較傾向於所謂的移轉,如果要不在籍投票而用移轉投票的方式,就是在各地設投票所,但是好像感覺起來都一律否定什麼電子投票、通訊投票,我也認為這個是有問題的,因為等於是將海外全部都排除掉了。當然,你要講在海外的干擾性可能更高,這個我也承認,但問題就是說,我要強調,除非你有很重大的公益性理由,如果連受刑人都有投票權,我們也考慮保障他的話,那麼這些具有中華民國國籍的海外人士呢?所以基本上,我還是認為考慮不在籍投票的時候,不能完全否定科技投票的方式。當然科技投票的方式,它的問題還是存在,比方說同一性怎麼確定,以及有沒有駭客或者是科技干擾的問題,還有保障秘密或者是自由意志的問題,它的問題可能也不會比移轉投票所少,但是基本上我認為這個在考慮不在籍時都要一起考量。

不過,看一下各個版本,尤其是民眾黨版本,最後還是選擇一個跟實體投票差不多的,就是移轉投票。有關移轉投票,相關的細節先不談,首先就是要不要把它分開,大家認為爭議性比較不高的全國性公投先來做,然後選人的部分放後面?我認為這樣不是很適合,尤其是如果現在三個月前要公投綁大選,你把它做切割的話,結果一個可以、一個不可以,這個很怪啊,對不對?這個非常非常奇怪。然後是移轉投票的方式,當然民眾黨這部分我覺得比較像是一個原則性的立法,基本上要具體適用可能比較困難,而且更重要的就是完全沒有考慮到電子投票、通訊投票的方式。再來就是我剛才有提到,你要的範圍到底是多少?而且是說在監所的。

因為我的時間到了,鈴聲一直響,響得我會心神不寧啦,所以我趕快做一個總結。我的建議是應該先通過一個原則性的立法,亦即不在籍投票的原則性,你也不要區分選人選事,就都在這一個。然後具體的、關聯性的就在公職人員選舉罷免法、總統副總統選舉罷免法、公民投票法,針對細節部分去做規定,再授權給中央選委會去做,而且更重要的,也不能一概否定電子投票或者是通訊投票的問題。

我最後的結語還是那一句話,無法行使不在籍投票不是個人的問題,而是國家沒有盡到憲法所課予的義務,謝謝。

主席:謝謝。我們繼續請廖義銘教授。

廖教授義銘:主席以及在座各位學者專家、在座各位先進,大家午安。我個人非常榮幸能夠有這個機會受貴會的邀請來參加公聽會,尤其我更高興能夠成為最後一個發言的學者,因為最後發言的學者能夠對一些比較實務上、細節上的問題忽略不談,對於討論提綱裡面更精細的一些問題,我也可以稍微做簡單、簡化的回答,但是對於今天所有的委員跟專家學者們所提出的意見,我這邊卻可以用我本來想要發言的發言稿裡面的一些意見,再把它更加的理論化或者是方法學化,來讓我們就今天的問題能夠更明確了解處理的方法,尤其是能夠提供給大院的各位委員在做立法選擇的時候,有一個比較公平的而不是政黨考量的選擇。

在我的發言稿裡提到,我們主要的問題是在所謂的恐懼與權利之間的徘徊,依我個人受政治學跟法學的訓練,當我們遇到人民尤其是弱者的權利時,我們沒有辦法讓弱者面對恐懼,我們只能由政府跟有力量的人根據權利來讓弱者沒有恐懼。在這樣一種理念之下,我這邊透過立法政策分析的方法,將不在籍投票議題用類型化的方法來做區別。

因為到目前為止,各個政黨的版本對於不在籍投票的各種規定,基本上缺乏最基本或是最符合學理所謂的類型化,因為沒有類型化,大家就容易在討論的時候公說公有理、婆說婆有理。我們怎麼將它類型化呢?主要就是要把不在籍投票的不在籍原因、不在籍的地點,也就是空間跟意願這兩個向量來做分別。首先從空間的向量來做分別的話,不在籍就有分兩種不在籍,一種是境內的不在籍,一種是境外的不在籍。境內就是包括臺、澎、金、馬,境外就是臺、澎、金、馬以外。如果就意願的向量做分類的話,又分作自願的不在籍或非自願的不在籍,就是沒辦法去投票是自己的選擇,甚至你可以選擇回家投票,或者是你根本毫無選擇的機會。這兩個向量交叉相乘的矩陣可以得出四種不在籍投票,一種是境內的自願不在籍,第二種是境內的非自願不在籍,第三種是境外的自願不在籍,第四種是境外的非自願不在籍。

就在座各位先進的法律基本理念,以及臺灣最重視的人權價值觀念來說,在處理不在籍投票方面,對於境內與境外考量的重要性上面,還不如自願或非自願。假設在座的各位,您所愛的人或您的家人不是因為他的選擇,他純粹是被強迫而沒有辦法選擇回去投票的話,這時候所產生的就不只是違反憲法或選罷法任何一條條文的問題,而是一個最基本的邏輯問題。就是我有選舉權,我卻沒有選舉權的現象,我為什麼沒有選舉權,因為我被剝奪了選舉權,可是你不是有選舉權嗎?No,我被某機關或無法選擇或被迫的某種因素剝奪了選舉權,這個時候變成我有,卻沒有。我相信基於人類的自然理智,無論哪一個黨派的立法委員,都應該覺得這是立法上必須要解決的問題,就是要處理既有選舉權卻沒有選舉權的邏輯矛盾問題。

另外一種現象也是大家都知道的,我們不太需要透過法律去賦予人家權利,就是既要且要。我既要選舉權,還要能夠想在哪裡選,就在哪裡選,這就叫既要且要。我不認為立法者有必要透過複雜的法律跟大量的選舉行政開銷,讓臺灣的某些民眾既要選舉權,又有想要在哪裡選就在哪裡選的權利,所以我反對既要且要。如果各位能夠理解我這樣分類的話,我們對於非自願的境內或境外不在籍投票該如何循序漸進的議題就能夠更進一步去處理。我個人認為,境內的非自願,也就是境內被強迫的不在籍投票處理,應該是可以作為這個會期或是下個會期立法院在討論時不分黨派的一個共識,如何處理境內非自願的,無法投票者的問題,無論透過科技上的運用,或者即使是非科技上多一點的人力成本運用,其實都可以處理好。

我相信在座各位先進所提出以及前面許多行政長官的意見發言,我認為對於所謂境內的非自願不在籍投票都能夠處理,唯一可能有問題的是票好像有很多張,還有比方說,如果受刑人,或者是一個癌症患者,他到底是要投醫院當地的,還是監所當地的,我認為這個事情透過立法的協商或中選會的行政命令來處理就可以解決了。至於境外的非自願不在籍投票,人數就我個人理解不是很多,尤其都是我們中華民國政府可以掌控的,如果無法掌控的,或是比方無法事先申報或是無法掌控的軍公教人員的話,這種境外非自願的不在籍投票,就當作都是境外自願的。對於境外非自願人員的不在籍投票這個議題,透過政府對於自己派駐國外的人員,被迫無法返鄉人員的申報問題,應該是可以處理及解決的。最後對於境內或境外自願的不在籍投票,我認為只要非自願的不在籍投票能夠處理的話,再慢慢來解決自願性的不在籍投票,在立法的選擇跟技術上面會比較簡單一點,以上是我個人的心得,謝謝各位。

主席:謝謝,今天所有的專家學者都已經第一輪發言結束了,不知道有沒有人要第二輪發言?好,請羅教授,第二輪發言3分鐘。

羅教授承宗:因為剛才沒講完,我的簡報可不可以再回放?謝謝。這也是程序更新,因為剛才麥委員有出來講,真的非常的感佩麥委員,為什麼呢?因為麥委員剛才講的那些內容跟他們前年提的版本不一樣,因為前年的版本其實是非常的剛硬,它只有12條,扣掉了3條去頭去尾加施行細則以後,實質條文沒有幾條,只有九條。所謂的漸進慢慢的來完全不在這個地方,所以也更能驗證了,那個逕付二讀的版本非常的不行,所以我相信麥委員也回歸了科學、理性、務實的態度,真的是非常的嘉許,內政委員會真的很棒,這是第一點。

第二點,我要補充剛才有一頁簡報是未來式,我不知道原始的這些東西能撐多久,像我們在大學遇到的是十幾歲跟二十幾歲的人,我們再繼續不做的話,其實很難說服這一些新世代的年輕人。基本上,他們一直在想,反正再複雜的事情,一支手機就可以搞定的話,我們不是要不要做的問題,只是說什麼時候做,我也真的誠摯呼籲我們行政同仁,我們再撐也撐不了多久啦!5年做不了,10年也要做,10年做不了,20年以後也要做,所以我們Non-tech可能還是要走到Low-techHigh-tech,這是第二點要補充的。

另外,我很想請教楊智傑老師的簡報,楊智傑老師的簡報有一個韓國的機器,有辦法叫出來嗎?用人家的簡報是蠻低級的事情,不過我還是要講一下,因為科大老師會注意這件事情,你光是要買這三臺機器,依我們現在有個規定叫做非紅供應鏈,所以不可以買中國製造的,你用中國製造,大家會害怕,對不對?非中國製造的非紅供應鏈,光是要買這三臺高階的機器,你知道這一臺印表機要多少錢嗎?所以這件事情會涉及到,今天不是立法萬能主義,訂一個法條出來,行政機關就做得到,不可能啦!光是買印表機這件事,我剛才沒有講清楚,跟各位報告,現在編概算什麼時候可以買呢?明年。假設立法院真的乖乖審預算的話,11號可以買,問題是買了以後還要大家來投標、開標、驗收,我買到硬體機器的時間可能都要2027年中了。

我現在只是講硬體,還沒講到軟體和網路,所以整個建置起來以後,我鐵定講不要說2027年啦!2028年你在全國大選想要用到電子投票的可能性都不高,所以我講的未來式,不是這12年或3年,我把時間放長5年、10年、20年,我們都拖不了。現在大家搭捷運都看得到,不管男、女、老、幼或幼稚園都滑手機,連小孩子不吃飯,大家也是用手機或平板餵他。我再講一次,我們真的撐不了多久了,所以這件事情其實回應吳景欽老師所說,總是要做的話,我們現在預做規劃其實是比較健康、理性的方式,以上補充,謝謝。

主席:還有沒有專家學者要發言,沒有嘛!

請問一下,列席的與會機關代表還有沒有要再回應說明?沒有。

其實在座除了選委會之外,我覺得只有我親自辦過選舉,我以前也是臺北縣選委會的總幹事,只有我曾親自操作、有實務經驗。剛剛各縣市講的其實都是實務上的問題,確實有那些問題,那我們如何去克服?有的東西是花了錢,花更多錢、有更多人,可以解決技術上的問題,但我要在這邊跟大家報告一下,以我選委會總幹事的經驗,選舉最重要的是公信力,我還是要強調「公信力」3個字,科技可以解決很多的技術性問題,但我們在運用科技的時候如何有公信力,我覺得這才是最重要的。我相信所有基層的選委會同仁,大家拼了幾十年這樣子我們建立起來的公信力,大家都不希望這個公信力不見了。

今天有很多比如逕付二讀的法案,要移轉投票,理想都是很好,我只是想,有一個點大家思考一下,未來如果這樣子的話,買票是不是很好買?還可以指定投開票所投票、開票出來給我看,變成這樣喔!這一點如何去克服?我自己想不出來,我也不知道各位先進能不能提供解決的方案。不然我可以買票指定你去我指定的投開票所投票,我買幾票,你給我開幾票出來。未來這個問題怎麼辦?這個是我們要去思考的。所以我覺得理想是要的,但我們是不是漸進啦!大家漸進,從全國統一的或者對事,我覺得這個大家可能集思廣益要思考一下,這是聽了大家的發言後我有感而發,因為我辦過太多次選舉,從總統到村里長的選舉我都辦過,這個可能實務上也要給大家參考一下,謝謝。

感謝各位專家學者提供寶貴的意見,所有出列席人員的發言與提供的書面資料(沒有委員提出書面資料)除刊登公報之外,我們會另外製作公聽會報告送交本院全體委員及所有出列席人員參考。

教授兼系所主任吳景欽書面資料:

教授楊智傑書面資料:

副教授仉桂美書面資料:

研究員黃承瀚書面資料:

教授羅承宗書面資料:

助理教授黃仁俊書面資料:

教授廖義銘書面資料:

中央選舉委員會書面資料:

內政部書面資料:

原住民族委員會書面資料:


大陸委員會書面資料:

法務部書面資料:

教育部書面資料:

司法院書面資料:

僑務委員會書面資料:

主席:再次感謝各位的參與,謝謝大家。本次的公聽會到此結束,現在散會。

散會1525分)