主席:請召集委員黃建賓委員補充說明。

沒有補充說明。

本案經審查會決議,須交由黨團協商;另外,黃健豪委員等、張智倫委員等、郭國文委員等分別提案經第4會期第16次、第17次會議決定,逕付二讀,與相關提案併案協商;廖偉翔委員等經第4會期第19次會議決定,自委員會抽出,逕付二讀,與相關提案併案協商。

委員黃健豪等提案:

案由:本院委員黃健豪、林沛祥、廖偉翔等22人,鑑於居住正義為國家發展與社會凝聚之重要基石,卻也是國人長年之痛,許多青年無力購屋,甚至直到年老,也無力有自己的一個家。政府現有之社會住宅政策,僅使用到少數國有土地興建,對國內整體需求量與國人期望,缺乏具體、科學化的統計調查,為定期並實際掌握國人對社會住宅之需求,爰修正現行規定,要求主管機關應定期調查並製作成報告書,內容包括評估社會住宅之需求調查、供給區位、興辦戶數、空間規劃及服務機能等相關需求資訊,並公開予民眾查閱,俾使有申請社會住宅需求之民眾得以透過調查報告充分了解社會住宅政策資訊,亦使民眾得以透過調查報告所公開之資訊,監督政府對於社會住宅政策執行之成效,爰擬具「住宅法第十八條條文修正草案」。是否有當?敬請公決。

說明:

一、蓋我國社會住宅現階段係以個案完工後,始開放申請之方式,常無法即時掌握民眾需求,不利未來政策規劃。且民眾申請社會住宅,因無法掌握即時狀況,常會有重複登錄資料、浪費民眾與公家人力、時間等之困擾,爰修正現行規定,以便利民眾申請。

二、明定主管機關應定期評估包括社會住宅之需求調查、供給區位、興辦戶數、空間規劃及服務機能等相關需求資訊,且應納入住宅計畫及財務計畫,俾使民眾之需求得以真實反映於社會住宅政策規劃,以保障政府對人民之居住權保障。

提案人:黃健豪  林沛祥  廖偉翔            

連署人:蘇清泉  黃 仁  謝龍介  馬文君  洪孟楷  涂權吉  萬美玲  王鴻薇  賴士葆  呂玉玲  張智倫  謝衣鳯  翁曉玲  黃建賓  林思銘  陳永康  葉元之  鄭正鈐  陳菁徽  

住宅法第十八條條文修正草案對照表

DW9007488 正條文

現行條文

說明

第十八條 主管機關應建置社會住宅需求登記平台,供符合本法第四條及第二十五條第一項資格之民眾登記。

主管機關應定期評估社會住宅之需求總量、供給區位、興辦戶數、空間規劃及服務機能等相關需求資訊,並納入住宅計畫及財務計畫。

主管機關應每年作成報告,內容應包括社會住宅之需求、供給區位、興辦戶數、空間規劃及服務機能等相關需求資訊,並供民眾於政府公開資訊網頁查閱之。

第十八條 主管機關應評估社會住宅之需求總量、區位及興辦戶數,納入住宅計畫及財務計畫。

一、鑒於現行社會住宅之興建常無法即時掌握民眾需求,與國人實際需求不甚符合,爰增列第一項,主管機關應建置「社會住宅需求登記平台」,俾使有申請社會住宅之民眾得以透過更便捷之網路方式,即時申請,透過網路申請除符合時代變遷,亦便利主管機關統一申請步驟與格式,且可即時了解民眾需求以及加速資格審查。

二、原第一項移至第二項,並增加「定期」文字,以期監督社會住宅需求登記平台成效。

三、增列第三項,主管機關應定期做成報告,並提供民眾與申請人知悉,俾使申請人與民眾對於等待期間、申請利弊有所依循,保障人民居住權。

DW6557123 員張智倫等提案:

案由:本院委員張智倫、林沛祥、張嘉郡、黃健豪、許宇甄等16人,針對現行社會住宅政策雖已納入經濟或社會弱勢保障,然面對我國日益嚴峻之少子化國安危機,育兒家庭之居住支持仍顯不足。惟現行社會住宅需求評估多採抽樣推估,其效度與精準性有限,未能即時反映民眾真實需求。為提升生育率及確保育兒環境,爰擬具「住宅法第四條及第十八條條文修正草案」。是否有當?敬請公決。

提案人:張智倫  林沛祥  張嘉郡  黃健豪  許宇甄  

連署人:翁曉玲  陳菁徽  邱鎮軍  徐巧芯  蘇清泉  萬美玲  廖先翔  葛如鈞  牛煦庭  盧縣一  徐欣瑩  

住宅法第四條及第十八條條文修正草案對照表

DW2478907 正條文

現行條文

說明

DW1160198 四條 主管機關及民間興辦之社會住宅,應以直轄市、縣(市)轄區為計算範圍,提供至少百分之四十以上比率出租予經濟或社會弱勢者,提供至少百分之十比率出租予青年婚育家庭,另提供一定比率予未設籍於當地且在該地區就學、就業有居住需求者。

前項經濟或社會弱勢者身分,指家庭總收入平均分配全家人口之金額及家庭財產,未超過主管機關公告之一定標準,且符合下列規定之一者:

一、低收入戶或中低收入戶。

二、特殊境遇家庭。

三、育有未成年子女二人以上。

四、於安置教養機構或寄養家庭結束安置無法返家,未滿二十五歲。

五、六十五歲以上之老人。

六、受家庭暴力或性侵害之受害者及其子女。

七、身心障礙者。

八、感染人類免疫缺乏病毒者或罹患後天免疫缺乏症候群者。

九、原住民。

十、災民。

十一、遊民。

十二、因懷孕或生育而遭遇困境之未成年人。

十三、其他經主管機關認定者。

第四條 主管機關及民間興辦之社會住宅,應以直轄市、縣(市)轄區為計算範圍,提供至少百分之四十以上比率出租予經濟或社會弱勢者,另提供一定比率予未設籍於當地且在該地區就學、就業有居住需求者。

前項經濟或社會弱勢者身分,指家庭總收入平均分配全家人口之金額及家庭財產,未超過主管機關公告之一定標準,且符合下列規定之一者:

一、低收入戶或中低收入戶。

二、特殊境遇家庭。

三、育有未成年子女二人以上。

四、於安置教養機構或寄養家庭結束安置無法返家,未滿二十五歲。

五、六十五歲以上之老人。

六、受家庭暴力或性侵害之受害者及其子女。

七、身心障礙者。

八、感染人類免疫缺乏病毒者或罹患後天免疫缺乏症候群者。

九、原住民。

十、災民。

十一、遊民。

十二、因懷孕或生育而遭遇困境之未成年人。

十三、其他經主管機關認定者。

一、為因應少子化問題,保障婚育家庭之居住權益,減輕國人養育幼兒之負擔,爰於第一項增列婚育家庭保障比率,明定至少百分之十,以確保居住資源能穩定支持育兒環境。

二、授權其辦法由主管機關定之。

DW5084736 十八條 中央主管機關應建置社會住宅需求登記平台,提供符合申請資格之民眾登記。並以登記之資料內容,做為分析評估社會住宅興建之需求戶數總量、興建地域區位、房型設計配比、以及公共設施需求等興建依據,納入住宅計畫及財務計畫。

第十八條 主管機關應評估社會住宅之需求總量、區位及興辦戶數,納入住宅計畫及財務計畫。

一、中央主管機關應建置需求登記平台,以避免內政部辦理之「社會住宅需求調查」,所採取之抽樣推估方式,效度與精準性實為有限。且可透過此登記平台,先行進行資格之篩選審定,縮短相關行政流程。

二、爰提案修正本條部分文字。

委員郭國文等提案:

案由:本院委員郭國文、莊瑞雄等18人,有鑑於我國少子女化問題日益嚴重,國人初婚、初生育年齡不斷上升,除社會生活形態改變外,高昂的居住成本亦為年青人不婚育或晚婚育之主因之一,為減輕年青婚育家庭負擔,鼓勵年青人婚育,打造友善婚育環境,爰擬具「住宅法第四條條文修正草案」,規定社會住宅應提供一定比率優先提供給新婚育家庭。是否有當?敬請公決。

提案人:郭國文  莊瑞雄  

連署人:李坤城  伍麗華Saidhai Tahovecahe    林月琴  王正旭  林楚茵  陳秀寳  王義川  羅美玲  徐富癸  張雅琳  范 雲  王美惠  林宜瑾  張宏陸  李柏毅  郭昱晴         

住宅法第四條條文修正草案對照表

DW1106640 正條文

現行條文

說明

第四條 主管機關及民間興辦之社會住宅,應以直轄市、縣(市)轄區為計算範圍,提供至少百分之四十以上比率出租予經濟或社會弱勢者,另提供一定比率予未設籍於當地且在該地區就學、就業、婚育家庭有居住需求者。

前項婚育家庭指新婚二年內或育有十二歲以下子女者。

第一項經濟或社會弱勢者身分,指家庭總收入平均分配全家人口之金額及家庭財產,未超過主管機關公告之一定標準,且符合下列規定之一者:

一、低收入戶或中低收入戶。

二、特殊境遇家庭。

三、育有未成年子女。

四、於安置教養機構或寄養家庭結束安置無法返家,未滿二十五歲。

五、六十五歲以上之老人。

六、受家庭暴力或性侵害之受害者及其子女。

七、身心障礙者。

八、感染人類免疫缺乏病毒者或罹患後天免疫缺乏症候群者。

九、原住民。

十、災民。

十一、遊民。

十二、因懷孕或生育而遭遇困境之未成年人。

十三、其他經主管機關認定者。

第四條 主管機關及民間興辦之社會住宅,應以直轄市、縣(市)轄區為計算範圍,提供至少百分之四十以上比率出租予經濟或社會弱勢者,另提供一定比率予未設籍於當地且在該地區就學、就業有居住需求者。

前項經濟或社會弱勢者身分,指家庭總收入平均分配全家人口之金額及家庭財產,未超過主管機關公告之一定標準,且符合下列規定之一者:

一、低收入戶或中低收入戶。

二、特殊境遇家庭。

三、育有未成年子女二人以上者

四、於安置教養機構或寄養家庭結束安置無法返家,未滿二十五歲。

五、六十五歲以上之老人。

六、受家庭暴力或性侵害之受害者及其子女。

七、身心障礙者。

八、感染人類免疫缺乏病毒者或罹患後天免疫缺乏症候群者。

九、原住民。

十、災民。

十一、遊民。

十二、因懷孕或生育而遭遇困境之未成年人。

十三、其他經主管機關認定者。

一、我國少子化問題嚴重,根據內政部統計,2025年前11月新生兒人數約僅9.8萬,再創歷史新低,而其關鍵原因在於國人結婚率逐年降低,初婚年齡、初生育年齡不但升高,而高昂的居住成本更是造成年青人不婚不生的主要原因之一。爰修正第一項,明定婚育家庭得具申請社會住宅資格,且社會住宅應提供一定出租比率。

二、增訂第二項,定明婚育家庭之定義。

三、第三項酌為文字修正,並刪除第三款未成年子女二人以上之限制。

DW8656274 員廖偉翔等提案:

案由:本院委員廖偉翔、林沛祥、李彥秀、羅廷瑋等25人,鑒於租金與房價不斷攀升,加上人口高齡化及少子化日益嚴重,已對我國社會現況及未來發展帶來重大挑戰,造成老人難以安養、幼兒難以妥善扶養的問題。因此,住者有其屋不僅僅是住房政策的大方針,更是攸關國人福祉的重要民生議題。為保障租屋者及弱勢族群的居住權益,政府應擴大社會住宅供給比例,並保障育有未成年子女之夫婦可優先承租社會住宅,以建立更公平且安心的居住環境,爰擬具「住宅法第四條條文修正草案」。是否有當?敬請公決。

提案人:廖偉翔  林沛祥  李彥秀  羅廷瑋  

連署人:王鴻薇  鄭天財Sra Kacaw   林思銘  涂權吉  盧縣一  牛煦庭  林倩綺  邱鎮軍  洪孟楷  翁曉玲  馬文君  陳永康  陳雪生  游 顥  楊瓊瓔  廖先翔  謝龍介  羅智強  劉書彬  麥玉珍  張啓楷  

住宅法第四條條文修正草案對照表

DW5146557 正條文

現行條文

說明

第四條 主管機關及民間興辦之社會住宅,應以直轄市、縣(市)轄區為計算範圍,提供至少百分之十以上比率出租予經濟或社會弱勢者,另提供一定比率予未設籍於當地且在該地區就學、就業有居住需求者。

前項經濟或社會弱勢者身分,指家庭總收入平均分配全家人口之金額及家庭財產,未超過主管機關公告之一定標準,且符合下列規定之一者:

一、低收入戶或中低收入戶。

二、特殊境遇家庭。

三、育有未成年子女。

四、於安置教養機構或寄養家庭結束安置無法返家,未滿二十五歲。

五、六十五歲以上之老人。

六、受家庭暴力或性侵害之受害者及其子女。

七、身心障礙者。

八、感染人類免疫缺乏病毒者或罹患後天免疫缺乏症候群者。

九、原住民。

十、災民。

十一、遊民。

十二、因懷孕或生育而遭遇困境之未成年人。

十三、其他經主管機關認定者。

第四條 主管機關及民間興辦之社會住宅,應以直轄市、縣(市)轄區為計算範圍,提供至少百分之十以上比率出租予經濟或社會弱勢者,另提供一定比率予未設籍於當地且在該地區就學、就業有居住需求者。

前項經濟或社會弱勢者身分,指家庭總收入平均分配全家人口之金額及家庭財產,未超過主管機關公告之一定標準,且符合下列規定之一者:

一、低收入戶或中低收入戶。

二、特殊境遇家庭。

三、育有未成年子女二人以上

四、於安置教養機構或寄養家庭結束安置無法返家,未滿二十五歲。

五、六十五歲以上之老人。

六、受家庭暴力或性侵害之受害者及其子女。

七、身心障礙者。

八、感染人類免疫缺乏病毒者或罹患後天免疫缺乏症候群者。

九、原住民。

十、災民。

十一、遊民。

十二、因懷孕或生育而遭遇困境之未成年人。

十三、其他經主管機關認定者。

一、高房價問題日益嚴峻,導致民眾居住權益受到衝擊,加上物價持續上漲、高齡化及少子化趨勢加劇,已對我國社會現況及未來發展造成深遠影響。

二、為保障租屋者與弱勢族群的基本居住權利,政府應提高社會住宅的供應比例,並將50%的國有社宅優先提供給經濟或社會弱勢群體承租,以建立公平且穩定的居住環境。

三、另依行政院核定之「300億元中央擴大租金補貼專案計畫」,育有未成年子女符合補貼資格之意旨,故刪除育有未成年子女之人數限制。

四、爰提案修正本條第一項及第二項第三款部分文字。

DW2696191 席:報告院會,本案現在已經完成協商,請宣讀協商結論。

立法院黨團協商結論

時間:115128日(星期三)上午11

115129日(星期四)下午330

地點:紅樓301會議室

紅樓302會議室

協商主題:研商「住宅法部分條文修正草案」等案。

協商結論:

一、保留條文:第47條、第52條,送院會處理。

二、協商通過條文:第4條、第18條。(如附件,含立法說明)

三、第10條,不予修正,維持現行條文。

四、第57條之1,不予增訂。

五、增列附帶決議1項。(如附件)

六、其餘均照審查會審查結果通過。

七、本案院會進行處理時,廣泛討論,由各黨團各推派1人發言,每人發言時間為3分鐘。逐條討論時,各黨團均不發言,保留條文依各黨團版本提出先後進行處理(禮讓民進黨黨團版本優先)。

協商主持人:韓國瑜   江啟臣

協商代:羅智強   林沛祥   傅崐萁() 許宇甄

游 顥   牛煦庭   柯建銘   鍾佳濱

陳培瑜   張宏陸   張啓楷   陳昭姿

黃國昌() 麥玉珍

主席:請問院會,對以上協商結論有無異議?(無)無異議,本案後續依協商結論進行處理。

報告院會,現在要進行廣泛討論,由各黨團推派代表發言。

首先請黃國昌委員發言,張宏陸委員請準備。

黃委員國昌:1433分)院長、本院委員。居住正義是2024年台灣民眾黨邁向大選的時候,我們對於全國的人民、全國的年輕人所做的莊嚴承諾。事實上,這個承諾在2023716日,數萬名的年輕人聚集凱道,發出怒吼的時候,我們說過了,針對居住正義的實踐,怎麼樣在社會住宅建立中央統一登記的平臺,為「輪候制」打下好的基礎,怎麼樣讓租屋市場的透明化能夠落實,保障每一個租屋者的權益,這些承諾我們從來沒有忘記。

對於民主進步黨而言,居住正義向來只是騙選票的工具,除了現在賴清德自己任期還沒有到,就已經自己先跳票,高喊社會住宅百萬戶,結果搞到現在剩下4萬戶,連這一次在推動有關於住宅法相關的修正,我們的主管機關、我們的民進黨政府找各式各樣的藉口,就是不願意落實。連最基本的租屋市場透明化,連最基本的建立全國社會住宅統一需求平臺登記,都藉口一堆,不願意做。今天是院會最後一天,但民主進步黨所討論出來的討論事項,甚至連「住宅法」三個字都沒有看到。

民進黨政府在過去八年來,不斷將臺灣的房價指數推高,不斷讓房價所得比失控,甚至推出離譜又荒腔走板的新青安政策,讓熱錢進入不動產市場。在不斷推高房價的同時,我們還看到民進黨政府說他們推了囤房稅2.0,結果我在公開質詢時直接問財政部與內政部,為什麼在民進黨政府推出囤房稅2.0之後,全國的空屋數、全國的空屋率仍不斷攀上歷史新高?

2023716號,我們在凱道向大家所做的承諾,台灣民眾黨說到做到!我也要謝謝中國國民黨非常多的委員支持,我們今天一起完成三讀,謝謝大家。

主席:謝謝黃國昌委員的發言。

接下來請張宏陸委員發言,牛煦庭委員請準備。

張委員宏陸:1436分)各位全院的同仁。住宅法進步的力量大家都要,所以在委員會將近30條的法案修正案,我們一條一條討論,討論到剩下兩條。我在這邊必須要講一句話:不要為了眺望天邊的彩虹,而踩壞眼前的玫瑰。

為什麼我要這樣子說?大家都要進步,而現在只剩下保留的第四十七條及第五十二條。其中,第四十七條要求未來所有的申報要以每坪來計算,這會造成兩個後果:一個是填寫不容易;另外一個,租金會上漲。為什麼要這樣說?很多人舉了很多外國的例子,但所舉的例子都是實施實坪制的國家。如果今天這個法案規定的是商辦、商業辦公大樓,我百分之百支持,但臺灣的租屋條件不一樣,記得我從南部來臺北時,我租的房間跟房東住在一起,房東就一間房間租給我,那到底算幾坪?房東也不知道,我們也不知道。

現在的租屋市場有雅房、有套房、有整層的,如果是整層出租,我覺得還可以核實填寫;如果是租雅房、租套房,那麼房東要給實際的坪數還是權狀的坪數?屆時誤差會非常大。如果大家都填寫實際套房的坪數,我跟你講,未來會造成租金大幅上漲,對租客族來說非常非常不利

對於這點,我們沒有說不修改,我們只是認為不要以每坪計,即租屋時雅房多少、套房多少,先這樣填寫,我們一步不能邁得太快,不然會造成租金上漲,先學會跑再來學跳。

再來是第五十二條,一直說要給房東更多的補助且修繕,不得低於2.5倍,相信常常租房子的人就知道,如果房子沒有壞,那麼我最討厭也最不喜歡的就是屋主來找說要幹嘛幹嘛。未來如果每年要請領這筆修繕補助,我們的租客每年就一定要讓房東進來修房子,進來敲敲打打,這是我們所不樂見的啦!

主席:謝謝張宏陸委員的發言。

接下來請牛煦庭委員發言。

牛委員煦庭:1440分)謝謝主席、大院各位同仁。攸關居住正義的住宅法修正草案,本屆跨黨派的委員有提出非常非常多不同的版本,無非就是希望在基本的居住需求上面可以進一步的獲得滿足,並且提高相關的品質。

首先,我們要特別感謝黃建賓召委在這個會期積極排案,本院內政委員會利用第3會期跟第4會期接近一整年的時間進行充分討論,讓修法的重點聚焦在:第一,擴大社宅的入住資格,以20%的額度優惠入住社宅,鼓勵婚育家庭;第二,提高包租的社宅數量以及大幅增加政策誘因;第三,增加社宅用地的儲備機制;第四,建立統一的社會住宅登記平臺,為社會住宅的輪候制打下堅實的基礎;最後,有關於租屋市場透明化,讓每一年投入這麼多預算及租屋補貼等等的優惠要收到更好的政策效果。這五大議題在充分的討論之後,大體上都大步的向前邁進,很多條文已經在內政委員會跟黨團協商時達成共識,現在只剩要如何公布租屋價格資訊以及包租的補助倍數這兩項尚待院會表決。

本席要強調,單位面積的租金才能夠真實反映居住品質所需要付出的真實價格水準,不納入面積的總價本身不具備可比性,更有可能造成租金總價不變但是坪數持續縮水的隱形租金通膨,也使得政府沒有辦法充分的掌握租賃市場真正的價格結構,而削弱補貼政策精準對接品質的能力。加大力道補助包租是為了要平衡包租跟代管的失衡狀態,現在的狀況是大部分都投入了代管,而包租部分的進步有限。我們希望更多的業者也好,房東也好,願意投入租期更穩定的包租房屋,去充實租賃市場,所以透過「不得低於二點五倍」這樣子的修法,希望政府增編預算,鼓勵包租的政策能夠趕上進度。

我們懇請院會可以支持國民黨跟民眾黨共同的修正動議,我們也要誠懇呼籲內政部懸崖勒馬,興建13萬戶社宅的政策目標不應該下修,而是應該善用本次住宅法修訂的社宅儲備機制,配合各地的軌道建設、場站開發及各地的都更重劃,取得公有地之餘,優先興建更多社宅。從法制面、政策面雙管齊下,才能夠真正落實居住正義。

最後,本席要特別感謝國民黨黨團、台灣民眾黨黨團同仁的支持,以及民間團體OURs都市改革組織、崔媽媽基金會、社宅推動聯盟等夥伴團體的火力支援,讓我們一起讓居住正義再往前一步。謝謝。

主席:謝謝牛煦庭委員的發言。

報告院會,我們現在要進行逐條討論。本案保留條文僅宣讀院會所收各黨團版本再修正動議,其餘的提案內容均列入公報紀錄。進行處理的時候依序進行表決,如果其中有一案通過,我們就不再處理其他案。

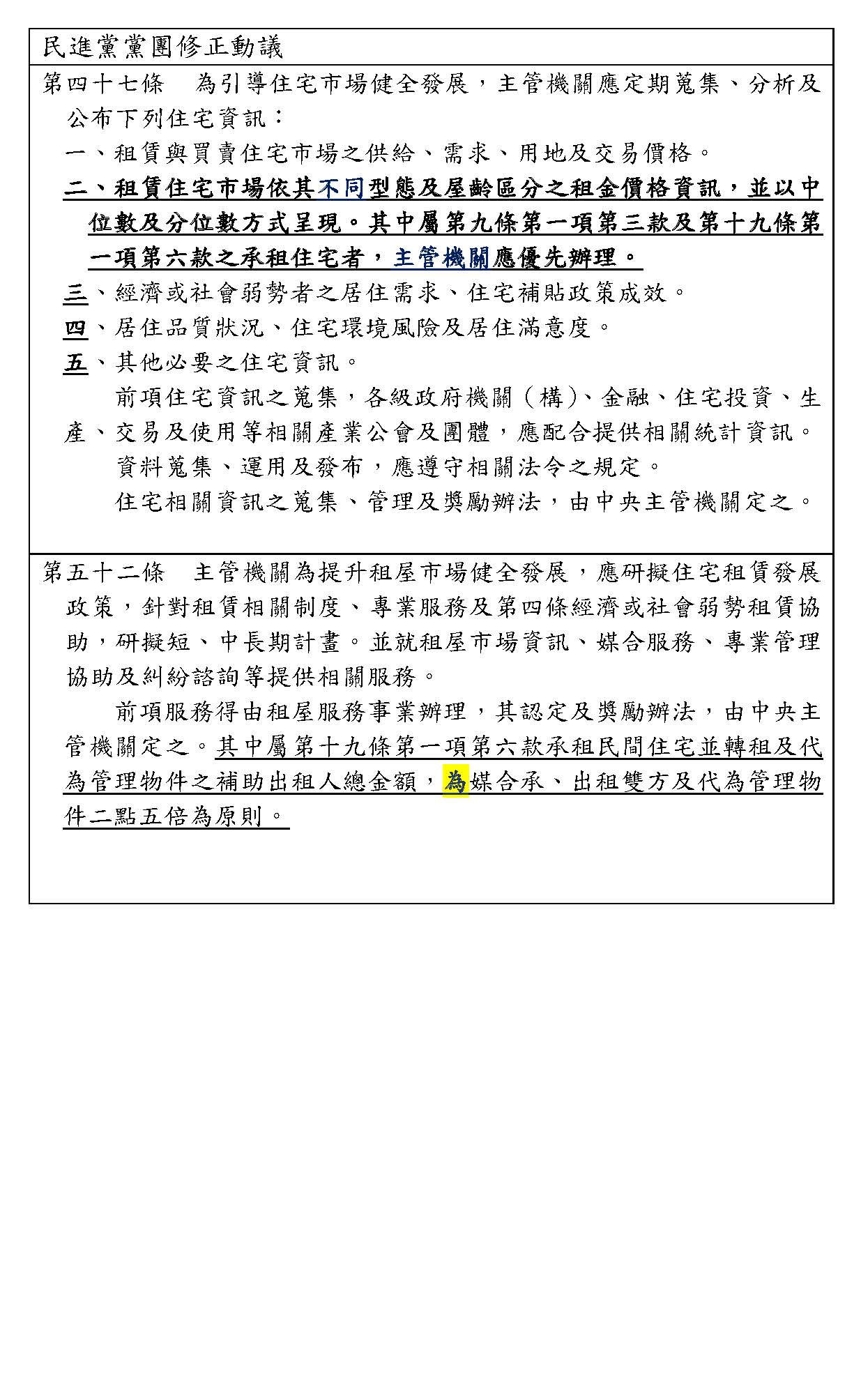
民進黨黨團再修正動議提案:

案由:本院民主進步黨立法院黨團,針對第十一屆第四會期第二十次會議討論事項第 案「住宅法部分條文修正草案」保留條文,提出再修正動議(如附表)。是否有當?敬請公決

提案人:民主進步黨立法院黨團 

柯建銘  鍾佳濱  陳培瑜


台灣民眾黨黨團、國民黨黨團共同再修正動議提案:

提案人:台灣民眾黨立法院黨團 

黃國昌  張啓楷  陳昭姿

中國國民黨立法院黨團 

傅崐萁  羅智強  林沛祥

民進黨黨團修正動議提案:

案由:本院民主進步黨立法院黨團,針對第十一屆第四會期第二十次會議討論事項第 案「住宅法部分條文修正草案」保留條文,提出修正動議(如附表)。是否有當?敬請公決

提案人:民主進步黨立法院黨團 柯建銘  鍾佳濱  陳培瑜

台灣民眾黨黨團、國民黨黨團共同修正動議提案:

提案人:台灣民眾黨立法院黨團 

黃國昌  張啓楷  陳昭姿

中國國民黨立法院黨團 

傅崐萁  羅智強  林沛祥








主席:現在進行逐條討論。

住宅法部分條文修正草案(二讀)

主席:第一條、第二條均維持現行條文。

請宣讀第四條。

第 四 條  主管機關及民間興辦之社會住宅,應以直轄市、縣(市)轄區為計算範圍,提供至少百分之四十比率出租予經濟或社會弱勢者,提供至少百分之二十比率出租予新婚二年內或育有未成年子女之婚育家庭,另提供一定比率予未設籍於當地且在該地區就學、就業有居住需求者。但申請時婚育家庭數量未達保留比率者,賸餘部分不在此限。

前項經濟或社會弱勢者身分,指家庭總收入平均分配全家人口之金額及家庭財產,未超過主管機關公告之一定標準,且符合下列規定之一者:

一、低收入戶或中低收入戶。

二、特殊境遇家庭。

三、育有未成年子女二人以上。

四、於安置教養機構或寄養家庭結束安置無法返家,未滿二十五歲。

五、六十五歲以上之老人。

六、受家庭暴力或性侵害之受害者及其子女。

七、身心障礙者。

八、感染人類免疫缺乏病毒者或罹患後天免疫缺乏症候群者。

九、原住民。

十、災民。

十一、遊民。

十二、因懷孕或生育而遭遇困境之未成年人。

十三、其他經主管機關認定者。

第一項育有未成年子女之家庭,以未成年子女人數較多者先予承租,其辦法由主管機關定之。

主席:照協商條文通過。

第五條、第九條、第十條、第十五條、第十六條均維持現行條文。

請宣讀第十八條。

第十八條  中央主管機關應建置全國統一之申請登記平臺,供符合第二十五條第一項資格之人登記,經申請人同意者並得自相關目的事業主管機關介接其家庭成員之戶政、財稅及社會福利個人資料。

主管機關應就前項資料定期統計分析,將其供給區位、戶數需求、房型配比及所需公共設施,作為將來擬訂社會住宅興辦計畫之依據,並於主管機關之網站公開之。

第一項由中央主管機關建置之申請登記平臺,得介接直轄市、縣(市)主管機關之社會住宅登記平臺。

主席:照協商條文通過。

第十九條維持現行條文。

請宣讀增訂第十九條之一。

第十九條之一  第十九條第一項第六款興辦之社會住宅,各年度計畫物件總量中,採承租民間住宅並轉租及代為管理以達百分之五十為原則,並優先轉租予符合本法第四條第二項之對象。

主席:照審查會條文通過。

第二十條維持現行條文。

請宣讀增訂第二十一條之一。

第二十一條之一  都市計畫擬定機關於辦理都市計畫新訂、擴大或通盤檢討時,應衡酌當地人口發展及居住狀況,會商直轄市、縣(市)主管機關評估社會住宅使用之需求,劃設社會住宅所需用地。

主席:照審查會條文通過。

第二十二條至第二十五條、第三十三條至第三十五條、第三十九條、第四十條、第四十三條均維持現行條文。

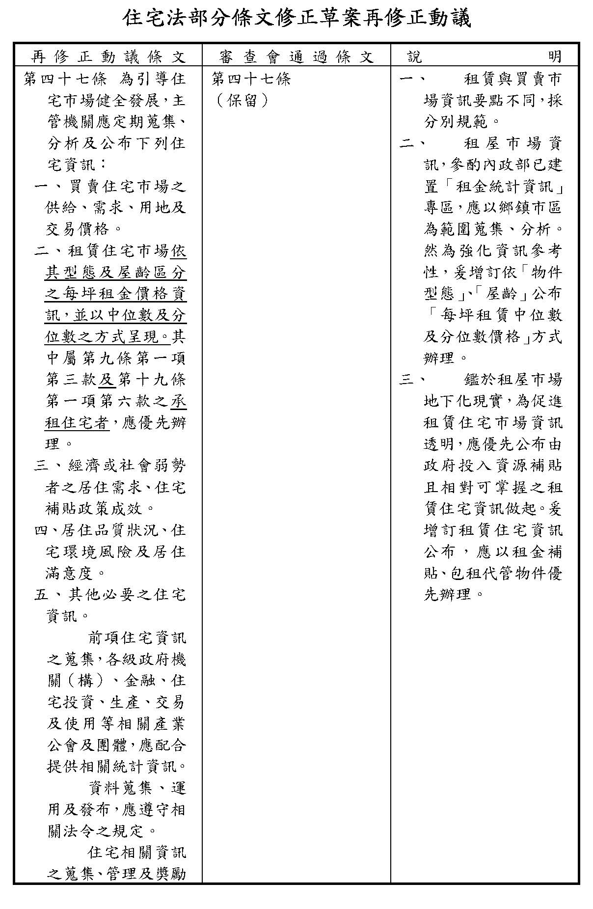
報告院會,現在進行處理保留條文第四十七條,請宣讀。

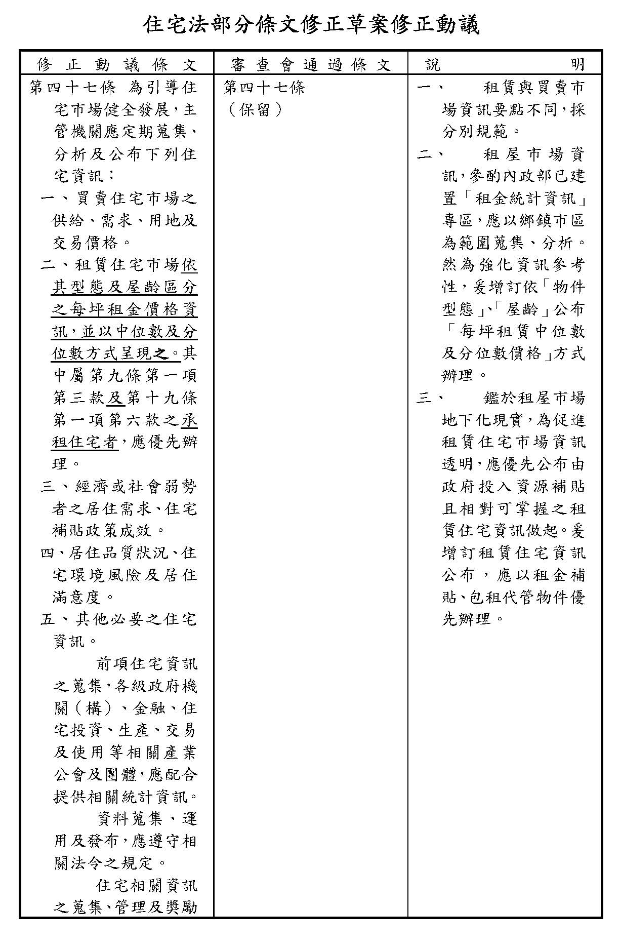
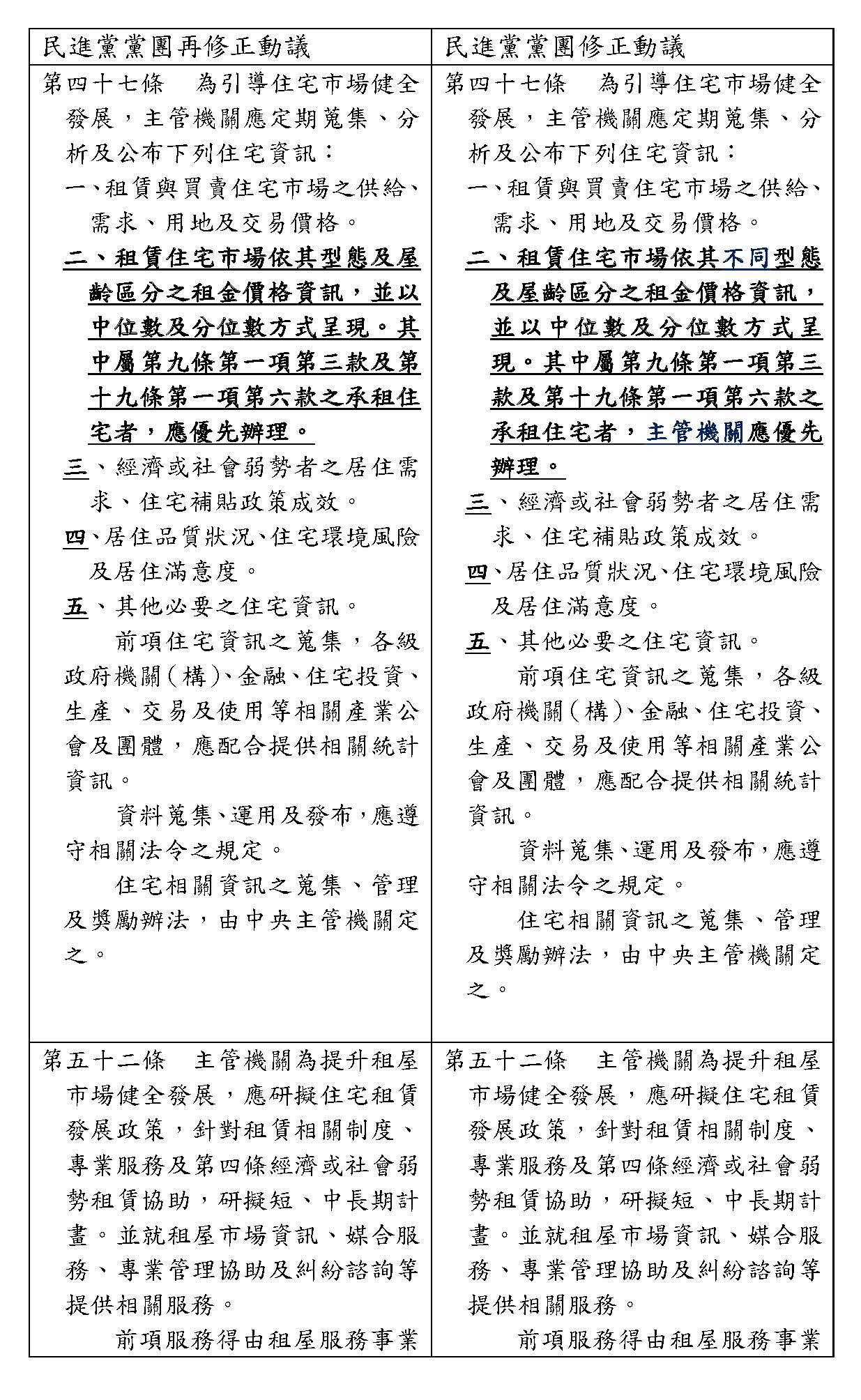
民進黨黨團再修正動議:

第四十七條  為引導住宅市場健全發展,主管機關應定期蒐集、分析及公布下列住宅資訊:

一、租賃與買賣住宅市場之供給、需求、用地及交易價格。

二、租賃住宅市場依其型態及屋齡區分之租金價格資訊,並以中位數及分位數方式呈現。其中屬第九條第一項第三款及第十九條第一項第六款之承租住宅者,應優先辦理。

三、經濟或社會弱勢者之居住需求、住宅補貼政策成效。

四、居住品質狀況、住宅環境風險及居住滿意度。

五、其他必要之住宅資訊。

前項住宅資訊之蒐集,各級政府機關(構)、金融、住宅投資、生產、交易及使用等相關產業公會及團體,應配合提供相關統計資訊。

資料蒐集、運用及發布,應遵守相關法令之規定。

住宅相關資訊之蒐集、管理及獎勵辦法,由中央主管機關定之。

台灣民眾黨黨團、國民黨黨團共同再修正動議:

第四十七條  為引導住宅市場健全發展,主管機關應定期蒐集、分析及公布下列住宅資訊:

一、買賣住宅市場之供給、需求、用地及交易價格。

二、租賃住宅市場依其型態及屋齡區分之每坪租金價格資訊,並以中位數及分位數之方式呈現。其中屬第九條第一項第三款及第十九條第一項第六款之承租住宅者,應優先辦理。

三、經濟或社會弱勢者之居住需求、住宅補貼政策成效。

四、居住品質狀況、住宅環境風險及居住滿意度。

五、其他必要之住宅資訊。

前項住宅資訊之蒐集,各級政府機關(構)、金融、住宅投資、生產、交易及使用等相關產業公會及團體,應配合提供相關統計資訊。

資料蒐集、運用及發布,應遵守相關法令之規定。

住宅相關資訊之蒐集、管理及獎勵辦法,由中央主管機關定之。

主席:報告院會,現在開始進行處理。

請按鈴7分鐘,並請議場人員發表決卡。

(按鈴)

主席:報告院會,我們按鈴時間已到,請問委員是否都有拿到表決卡?都有拿到表決卡。

我們開始進行表決。首先要表決民進黨黨團所提再修正動議條文。現在民進黨黨團要求記名表決,我們開始進行記名表決,贊成民進黨黨團再修正動議條文請按贊成,反對請按反對,時間1分鐘,現在開始。

(進行表決)

主席:報告院會,報告表決結果:在場出席委員108位,贊成47位,反對61位,贊成者少數,民進黨黨團所提再修正動議條文不通過。

表決結果名單:

會議名稱:立法院第11屆第4會期第20次會議  表決型態:記名表決

表決時間:中華民國115130日 下午25814

表決議題:住宅法第四十七條

     民進黨黨團再修正動議

表決結果:出席人數:108  贊成人數:47  反對人數:61  棄權人數:0

贊成:

張雅琳  林月琴  陳培瑜  柯建銘  鍾佳濱  伍麗華Saidhai Tahovecahe    郭昱晴  吳思瑤  沈伯洋  范 雲  邱志偉  黃秀芳  何欣純  林俊憲  李坤城  王義川  陳秀寳  徐富癸  王世堅  羅美玲  蔡易餘  郭國文  陳俊宇  吳沛憶  賴瑞隆  李柏毅  陳 瑩  陳冠廷  陳亭妃  王美惠  劉建國  林岱樺  賴惠員  黃 捷  林淑芬  王正旭  林楚茵  王定宇  吳琪銘  許智傑  張宏陸  吳秉叡  李昆澤  蔡其昌  林宜瑾  蘇巧慧  沈發惠

反對:

傅崐萁  羅智強  林沛祥  謝龍介  涂權吉  馬文君  林憶君  麥玉珍  劉書彬  林國成  陳昭姿  黃國昌  黃珊珊  張啓楷  高金素梅 林思銘  邱若華  鄭天財Sra Kacaw   鄭正鈐  謝衣鳯  莊瑞雄  張嘉郡  洪孟楷  王鴻薇  呂玉玲  陳雪生  黃建賓  黃健豪  葉元之  陳永康  賴士葆  陳菁徽  萬美玲  廖偉翔  蘇清泉  黃 仁  魯明哲  李彥秀  吳宗憲  邱鎮軍  徐欣瑩  盧縣一  廖先翔  陳玉珍  林德福  楊瓊瓔  丁學忠  陳超明  林倩綺  顏寬恒  羅明才  翁曉玲  葛如鈞  張智倫  羅廷瑋  徐巧芯  許宇甄  柯志恩  牛煦庭  王育敏  游 顥

棄權:

主席:我們現在開始進行表決台灣民眾黨黨團、國民黨黨團共同所提再修正動議條文。現在有民進黨、台灣民眾黨要求記名表決,贊成兩黨團所提再修正動議條文請按贊成,反對請按反對,時間1分鐘,現在開始。

(進行表決)

主席:報告院會,報告表決結果:在場委員108位,贊成60位,反對48位,贊成者多數,第四十七條照台灣民眾黨黨團、國民黨黨團共同所提再修正動議條文通過。

表決結果名單:

會議名稱:立法院第11屆第4會期第20次會議  表決型態:記名表決

表決時間:中華民國115130日 下午30007

表決議題:住宅法第四十七條

     台灣民眾黨黨團、國民黨黨團再修正動議

表決結果:出席人數:108  贊成人數:60  反對人數:48  棄權人數:0

贊成:

傅崐萁  羅智強  林沛祥  謝龍介  涂權吉  馬文君  林憶君  麥玉珍  劉書彬  林國成  陳昭姿  黃國昌  黃珊珊  張啓楷  高金素梅 林思銘  邱若華  鄭天財Sra Kacaw   鄭正鈐  謝衣鳯  張嘉郡  洪孟楷  王鴻薇  呂玉玲  陳雪生  黃建賓  黃健豪  葉元之  陳永康  賴士葆  陳菁徽  萬美玲  廖偉翔  蘇清泉  黃 仁  魯明哲  李彥秀  吳宗憲  邱鎮軍  徐欣瑩  盧縣一  廖先翔  陳玉珍  林德福  楊瓊瓔  丁學忠  陳超明  林倩綺  顏寬恒  羅明才  翁曉玲  葛如鈞  張智倫  羅廷瑋  徐巧芯  許宇甄  柯志恩  牛煦庭  王育敏  游 顥

反對:

張雅琳  林月琴  陳培瑜  柯建銘  鍾佳濱  伍麗華Saidhai Tahovecahe    郭昱晴  吳思瑤  沈伯洋  范 雲  邱志偉  黃秀芳  何欣純  林俊憲  李坤城  王義川  陳秀寳  徐富癸  王世堅  羅美玲  蔡易餘  莊瑞雄  郭國文  陳俊宇  吳沛憶  賴瑞隆  李柏毅  陳 瑩  陳冠廷  陳亭妃  王美惠  劉建國  林岱樺  賴惠員  黃 捷  林淑芬  王正旭  林楚茵  王定宇  吳琪銘  許智傑  張宏陸  吳秉叡  李昆澤  蔡其昌  林宜瑾  蘇巧慧  沈發惠

棄權:

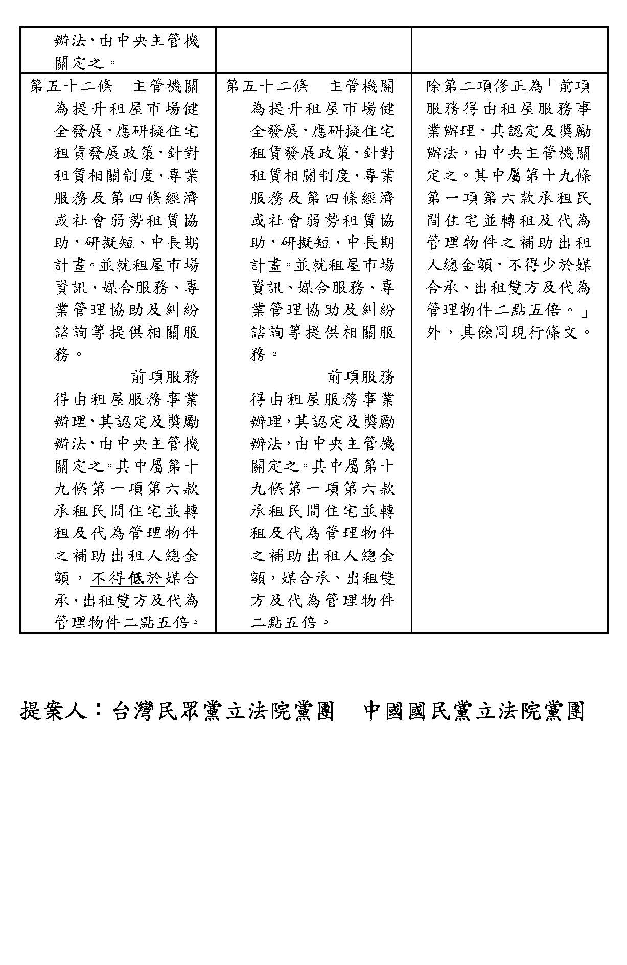
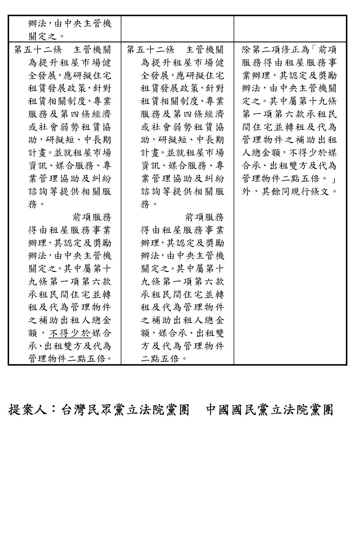
主席:現在進行保留條文第五十二條,請宣讀。

民進黨黨團再修正動議:

第五十二條  主管機關為提升租屋市場健全發展,應研擬住宅租賃發展政策,針對租賃相關制度、專業服務及第四條經濟或社會弱勢租賃協助,研擬短、中長期計畫。並就租屋市場資訊、媒合服務、專業管理協助及糾紛諮詢等提供相關服務。

前項服務得由租屋服務事業辦理,其認定及獎勵辦法,由中央主管機關定之。其中屬第十九條第一項第六款承租民間住宅並轉租及代為管理物件之補助出租人總金額,以媒合承、出租雙方及代為管理物件二點五倍為原則。

台灣民眾黨黨團、國民黨黨團共同再修正動議:

第五十二條  主管機關為提升租屋市場健全發展,應研擬住宅租賃發展政策,針對租賃相關制度、專業服務及第四條經濟或社會弱勢租賃協助,研擬短、中長期計畫。並就租屋市場資訊、媒合服務、專業管理協助及糾紛諮詢等提供相關服務。

前項服務得由租屋服務事業辦理,其認定及獎勵辦法,由中央主管機關定之。其中屬第十九條第一項第六款承租民間住宅並轉租及代為管理物件之補助出租人總金額,不得少於媒合承、出租雙方及代為管理物件二點五倍。

主席:報告院會,莊瑞雄委員發表聲明,對剛才的表決與民進黨黨團意見一致,列入公報紀錄。

現在開始表決民進黨黨團再修正動議條文。現在有民進黨黨團要求記名表決。開始記名表決,贊成民進黨黨團所提再修正動議條文請按贊成,反對請按反對,時間1分鐘,現在開始。

(進行表決)

主席:報告院會,報告表決結果:在場委員108位,贊成48位,反對60位,贊成者少數,民進黨黨團再修正動議條文不通過。

表決結果名單:

會議名稱:立法院第11屆第4會期第20次會議  表決型態:記名表決

表決時間:中華民國115130日 下午30335

表決議題:住宅法第五十二條

     民進黨黨團再修正動議

表決結果:出席人數:108  贊成人數:48  反對人數:60  棄權人數:0

贊成:

張雅琳  林月琴  陳培瑜  柯建銘  鍾佳濱  伍麗華Saidhai Tahovecahe    郭昱晴  吳思瑤  沈伯洋  范 雲  邱志偉  黃秀芳  何欣純  林俊憲  李坤城  王義川  陳秀寳  徐富癸  王世堅  羅美玲  蔡易餘  莊瑞雄  郭國文  陳俊宇  吳沛憶  賴瑞隆  李柏毅  陳 瑩  陳冠廷  陳亭妃  王美惠  劉建國  林岱樺  賴惠員  黃 捷  林淑芬  王正旭  林楚茵  王定宇  吳琪銘  許智傑  張宏陸  吳秉叡  李昆澤  蔡其昌  林宜瑾  蘇巧慧  沈發惠

反對:

傅崐萁  羅智強  林沛祥  謝龍介  涂權吉  馬文君  林憶君  麥玉珍  劉書彬  林國成  陳昭姿  黃國昌  黃珊珊  張啓楷  高金素梅 林思銘  邱若華  鄭天財Sra Kacaw   鄭正鈐  謝衣鳯  張嘉郡  洪孟楷  王鴻薇  呂玉玲  陳雪生  黃建賓  黃健豪  葉元之  陳永康  賴士葆  陳菁徽  萬美玲  廖偉翔  蘇清泉  黃 仁  魯明哲  李彥秀  吳宗憲  邱鎮軍  徐欣瑩  盧縣一  廖先翔  陳玉珍  林德福  楊瓊瓔  丁學忠  陳超明  林倩綺  顏寬恒  羅明才  翁曉玲  葛如鈞  張智倫  羅廷瑋  徐巧芯  許宇甄  柯志恩  牛煦庭  王育敏  游 顥

棄權:

主席:現在開始表決台灣民眾黨黨團、國民黨黨團共同所提再修正動議條文。現在有民進黨黨團、台灣民眾黨黨團要求記名表決。贊成兩黨團共同所提再修正動議條文請按贊成,反對請按反對,時間1分鐘,現在開始。

(進行表決)

主席:報告院會,報告表決結果:出席108位委員,贊成60位,反對48位,贊成者多數,第五十二條照台灣民眾黨黨團、國民黨黨團共同所提再修正動議條文通過。

表決結果名單:

會議名稱:立法院第11屆第4會期第20次會議  表決型態:記名表決

表決時間:中華民國115130日 下午30518

表決議題:住宅法第五十二條

     台灣民眾黨黨團國民黨黨團再修正動議

表決結果:出席人數:108  贊成人數:60  反對人數:48  棄權人數:0

贊成:

傅崐萁  羅智強  林沛祥  謝龍介  涂權吉  馬文君  林憶君  麥玉珍  劉書彬  林國成  陳昭姿  黃國昌  黃珊珊  張啓楷  高金素梅 林思銘  邱若華  鄭天財Sra Kacaw   鄭正鈐  謝衣鳯  張嘉郡  洪孟楷  王鴻薇  呂玉玲  陳雪生  黃建賓  黃健豪  葉元之  陳永康  賴士葆  陳菁徽  萬美玲  廖偉翔  蘇清泉  黃 仁  魯明哲  李彥秀  吳宗憲  邱鎮軍  徐欣瑩  盧縣一  廖先翔  陳玉珍  林德福  楊瓊瓔  丁學忠  陳超明  林倩綺  顏寬恒  羅明才  翁曉玲  葛如鈞  張智倫  羅廷瑋  徐巧芯  許宇甄  柯志恩  牛煦庭  王育敏  游 顥

反對:

張雅琳  林月琴  陳培瑜  柯建銘  鍾佳濱  伍麗華Saidhai Tahovecahe    郭昱晴  吳思瑤  沈伯洋  范 雲  邱志偉  黃秀芳  何欣純  林俊憲  李坤城  王義川  陳秀寳  徐富癸  王世堅  羅美玲  蔡易餘  莊瑞雄  郭國文  陳俊宇  吳沛憶  賴瑞隆  李柏毅  陳 瑩  陳冠廷  陳亭妃  王美惠  劉建國  林岱樺  賴惠員  黃 捷  林淑芬  王正旭  林楚茵  王定宇  吳琪銘  許智傑  張宏陸  吳秉叡  李昆澤  蔡其昌  林宜瑾  蘇巧慧  沈發惠

棄權:

主席:報告院會,范雲委員等提案第五章之一章名、第五十二條之一、第五十三條之一及牛煦庭委員等提案第五十七條之一均不予增訂。

報告院會,全案已經過二讀,現有國民黨黨團、台灣民眾黨黨團分別提議繼續進行三讀,請問院會,有無異議?(無)沒有異議。請宣讀經過二讀之條文。

住宅法增訂第十九條之一及第二十一條之一條文;並修正第四條、第十八條、第四十七條及第五十二條條文(三讀)

與經過二讀內容同,略─

主席:報告院會,三讀條文已宣讀完畢。

現有三黨團共同提議第十九條之一句首「第十九條」文字,修正為「前條」。

三黨團共同提案:

「住宅法部分條文修正草案」三讀文字修正

DW2070322 正條文

二讀通過條文

DW1686691 十九條之一 前條第一項第六款興辦之社會住宅,各年度計畫物件總量中,採承租民間住宅並轉租及代為管理以達百分之五十為原則,並優先轉租予符合本法第四條第二項之對象。

第十九條之一 第十九條第一項第六款興辦之社會住宅,各年度計畫物件總量中,採承租民間住宅並轉租及代為管理以達百分之五十為原則,並優先轉租予符合本法第四條第二項之對象。

說明:為符合法制用語體例,將引述條文「第十九條」,修正為「前條」。

提案人:傅崐萁  林沛祥  牛煦庭  許宇甄  羅智強  張宏陸  黃國昌()     張啓楷  陳昭姿  柯建銘  鍾佳濱  陳培瑜

主席:請問院會,有無異議?(無)沒有異議,我們就照三黨團共同所提意見作文字修正。

報告院會,現在有國民黨黨團依據立法院職權行使法第十一條規定,提請將全案付表決。

國民黨黨團提案:

案由:本院國民黨黨團依據立法院職權行使法第十一條規定,提請將本案「全案付表決」。是否有當?敬請公決。

提案人:中國國民黨立法院黨團 羅智強

主席:現在進行全案表決,贊成全案通過者請按贊成,反對請按反對,棄權請按棄權。現在有民進黨黨團要求記名表決。我們開始進行記名表決,時間1分鐘,現在開始。

(進行表決)

主席:報告院會,報告表決結果:在場委員108位,贊成60位,反對48位,贊成者多數,全案表決通過。

表決結果名單:

會議名稱:立法院第11屆第4會期第20次會議  表決型態:記名表決

表決時間:中華民國115130日 下午31226

表決議題:住宅法部分條文修正草案

     全案表決

表決結果:出席人數:108  贊成人數:60  反對人數:48  棄權人數:0

贊成:

傅崐萁  羅智強  林沛祥  謝龍介  涂權吉  馬文君  林憶君  麥玉珍  劉書彬  林國成  陳昭姿  黃國昌  黃珊珊  張啓楷  高金素梅 林思銘  邱若華  鄭天財Sra Kacaw   鄭正鈐  謝衣鳯  張嘉郡  洪孟楷  王鴻薇  呂玉玲  陳雪生  黃建賓  黃健豪  葉元之  陳永康  賴士葆  陳菁徽  萬美玲  廖偉翔  蘇清泉  黃 仁  魯明哲  李彥秀  吳宗憲  邱鎮軍  徐欣瑩  盧縣一  廖先翔  陳玉珍  林德福  楊瓊瓔  丁學忠  陳超明  林倩綺  顏寬恒  羅明才  翁曉玲  葛如鈞  張智倫  羅廷瑋  徐巧芯  許宇甄  柯志恩  牛煦庭  王育敏  游 顥

反對:

張雅琳  林月琴  陳培瑜  柯建銘  鍾佳濱  伍麗華Saidhai Tahovecahe    郭昱晴  吳思瑤  沈伯洋  范 雲  邱志偉  黃秀芳  何欣純  林俊憲  李坤城  王義川  陳秀寳  徐富癸  王世堅  羅美玲  蔡易餘  莊瑞雄  郭國文  陳俊宇  吳沛憶  賴瑞隆  李柏毅  陳 瑩  陳冠廷  陳亭妃  王美惠  劉建國  林岱樺  賴惠員  黃 捷  林淑芬  王正旭  林楚茵  王定宇  吳琪銘  許智傑  張宏陸  吳秉叡  李昆澤  蔡其昌  林宜瑾  蘇巧慧  沈發惠

棄權:

主席:報告院會,現在民進黨黨團要求重付表決,我們要進行重付表決。

針對全案付表決,我們要再一次進行表決,贊成國民黨黨團請按贊成,反對請按反對,時間1分鐘,現在開始。

(進行表決)

主席:報告院會,報告表決結果:出席108位,贊成108票,反對0票,棄權0票,贊成者多數,全案表決通過。

表決結果名單:

會議名稱:立法院第11屆第4會期第20次會議  表決型態:記名表決

表決時間:中華民國115130日 下午31421

表決議題:住宅法部分條文修正草案

     重付表決全案表決

表決結果:出席人數:108  贊成人數:108  反對人數:0  棄權人數:0

贊成:

張雅琳  林月琴  陳培瑜  柯建銘  鍾佳濱  傅崐萁  羅智強  林沛祥  謝龍介  涂權吉  馬文君  林憶君  麥玉珍  劉書彬  林國成  陳昭姿  黃國昌  黃珊珊  張啓楷  伍麗華Saidhai Tahovecahe    郭昱晴  吳思瑤  沈伯洋  范 雲  高金素梅 林思銘  邱若華  鄭天財Sra Kacaw   鄭正鈐  謝衣鳯  邱志偉  黃秀芳  何欣純  林俊憲  李坤城  王義川  陳秀寳  徐富癸  王世堅  羅美玲  蔡易餘  莊瑞雄  張嘉郡  洪孟楷  王鴻薇  呂玉玲  陳雪生  黃建賓  黃健豪  郭國文  陳俊宇  吳沛憶  賴瑞隆  李柏毅  陳 瑩  陳冠廷  陳亭妃  王美惠  劉建國  林岱樺  賴惠員  葉元之  陳永康  賴士葆  陳菁徽  萬美玲  廖偉翔  蘇清泉  黃 仁  黃 捷  林淑芬  王正旭  林楚茵  王定宇  吳琪銘  許智傑  張宏陸  魯明哲  李彥秀  吳宗憲  邱鎮軍  徐欣瑩  盧縣一  廖先翔  陳玉珍  林德福  楊瓊瓔  丁學忠  陳超明  林倩綺  吳秉叡  李昆澤  蔡其昌  林宜瑾  蘇巧慧  沈發惠  顏寬恒  羅明才  翁曉玲  葛如鈞  張智倫  羅廷瑋  徐巧芯  許宇甄  柯志恩  牛煦庭  王育敏  游 顥

反對:

棄權:

主席:現在作以下決議:住宅法增訂第十九條之一及第二十一條之一條文;並將第四條、第十八條、第四十七條及第五十二條條文修正通過。

繼續處理審查會通過及協商結論所作之附帶決議,請議事人員一併宣讀附帶決議之內容。

審查會通過附帶決議:

1.《住宅法》105年修法時,即強調原住民族應有充分參與社會住宅規劃與設計,並尊重其文化與生活型態。然而實務上,專供原住民族承租的社會住宅推動困難,且多數族人並不執著於「專用性」,反而傾向原漢混居,以促進理解、共融與文化交流。

因此,為務實回應原住民族的居住需求,本次修法後,原住民族委員會應與主管機關協商,規劃以參建方式,換取提高一定比例原住民可承租戶數的方式,創造原民可負擔、可選擇且具文化尊重的居住選項。

2.社會住宅係政府保障人民居住權、協助弱勢族群穩定生活之重要政策工具,而未成年身心障礙者及其照顧者,因長期照顧需求、醫療與復健支出較高,居住穩定性對其身心發展及家庭支持體系尤為關鍵。現行社會住宅經濟或社會弱勢者身分認定制度,對於未成年身心障礙者本人及其主要照顧者之居住需求,尚有檢討與強化之空間。為落實身心障礙者權利保障精神,並減輕其家庭之居住與照顧負擔,爰建請內政部儘速研議修正社會住宅相關申請規定,將未成年身心障礙者納入社會住宅經濟或社會弱勢者身分適用對象,以確保其享有穩定、安全及適宜之居住環境,俾充分發揮社會住宅扶助弱勢、促進居住公平之政策功能。

3.為鼓勵房東願意將閒置空屋釋出,內政部應與財政部定期視租屋市場行情滾動檢討免稅額度及提供適度之賦稅優惠,以提升房東參與公益出租人及社會住宅包租代管出租房屋之誘因,每六個月送交書面報告予內政委員會。

協商結論所作附帶決議:

鑑於「住宅法第五十二條」修正後,政府將投入大量預算資源擴大「包租」市場,其補貼總金額下限設定為代管案件之二點五倍。

國家財政負擔顯著增加,行政部門即應確保政策產出相應之公共效益,以落實居住正義。然過去實務經驗顯示,即便有補貼,弱勢租屋族仍常因年齡、身分遭房東或業者技術性排除。若政府透過高額補貼承租民間住宅轉作社會住宅,卻無法解決「挑房客」之結構性問題,將嚴重違反預算編列之正當性與合理性,爰請主管機關研議以下行政作為之可行性:

一、內政部應重新檢視並修正包租代管相關獎勵辦法,確立「高補貼助弱勢」之政策原則。針對參與包租方案之租屋服務事業,對於符合資格之經濟或社會弱勢承租人,除有法定事由外,不得以年齡、身心障礙或其他社會身分特徵為由拒絕出租。

二、為落實上述原則,要求內政部應於相關子法或契約範本中,明定包租業者落實「優先轉租予弱勢戶」之具體義務。主管機關應建立考核機制,將「弱勢戶媒合比率」納入租屋服務事業之評鑑指標;對於無正當理由拒絕弱勢房客之包租業者,應訂定刪減補貼或退場機制,以確保預算執行符合政策正當性。

三、請內政部於本法修正通過後六個月內,向立法院內政委員會提出具體執行方案及防弊機制之書面報告。

主席:報告院會,依照協商結論,均照案通過。

現在進行討論事項第三案。

三、本院交通委員會報告併案審查委員羅智強等55人、台灣民眾黨黨團、委員翁曉玲等24人分別擬具「衛星廣播電視法部分條文修正草案」、委員陳雪生等23人、委員傅崐萁等24人分別擬具「衛星廣播電視法第五條條文修正草案」、委員葉元之等22人擬具「衛星廣播電視法第十一條條文修正草案」及委員翁曉玲等16人擬具「衛星廣播電視法刪除第五十條條文草案」案。(本案經提本院第11屆第1111211會期第1661821161016次會議報告決定:交交通委員會審查。茲接報告,爰於本次會議提出討論。)

主席:請宣讀審查報告。

立法院交通委員會函

受文者:議事處

發文日期:中華民國1141229

發文字號:台立交字第1142402740

速別:普通件

密等及解密條件或保密期限:

附件:如說明二

主旨:院會交付審查委員羅智強等55人、台灣民眾黨黨團及委員翁曉玲等24人分別擬具「衛星廣播電視法部分條文修正草案」、委員陳雪生等23人及委員傅崐萁等24人分別擬具「衛星廣播電視法第五條條文修正草案」、委員葉元之等22人擬具「衛星廣播電視法第十一條條文修正草案」及委員翁曉玲等16人擬具「衛星廣播電視法刪除第五十條條文草案」案,業經併案審查完竣,須經黨團協商,復請查照,提報院會公決。

說明:

一、復貴處11342日台立議字第1130700629號、113430日台立議字第1130701440號、113726日台立議字第1130702229號、113730日台立議字第1130702178號、第1130702421號、113731日台立議字第1130702684號及114114日台立議字第1140700128號函。

二、檢附審查報告1份(含條文對照表)。

正本:議事處

副本:交通委員會

併案審查委員羅智強等55人、台灣民眾黨黨團及委員翁曉玲等24分別擬具「衛星廣播電視法部分條文修正草案」、委員陳雪生等23及委員傅崐萁等24人分別擬具「衛星廣播電視法第五條條文修正草案」、委員葉元之等22人擬具「衛星廣播電視法第十一條條文修正草案」及委員翁曉玲等16人擬具「衛星廣播電視法刪除第五十條條文草案」案審查報告

壹、審查事項

台灣民眾黨黨團提案,經本院第11屆第1會期第6次會議報告;委員葉元之等22人提案,經本院第11屆第1會期第10次會議報告;委員翁曉玲等16人提案及委員羅智強等55人提案,均經本院第11屆第1會期第16次會議報告;委員翁曉玲等24人提案,經本院第11屆第1會期第18次會議報告;委員陳雪生等23人提案,經本院第11屆第1會期第21次會議報告;委員傅崐萁等24人提案,經本院第11屆第2會期第16次會議報告;均決定:「交交通委員會審查。」

貳、審查過程

本院交通委員會分別於114128日(星期一)及1222日(星期一)召開第11屆第4會期交通委員會第10次、第12次全體委員會議審查上開草案,均由洪召集委員孟楷擔任主席;委員張啓楷(代表台灣民眾黨黨團)、翁曉玲、羅智強及葉元之說明提案要旨;國家通訊傳播委員會代理主任委員陳崇樹報告,並邀請金融監督管理委員會、經濟部、勞動部、內政部、法務部、司法院及行政院主計總處等相關機關派員列席並備質詢。

參、提案要旨:(參閱議案關係文書)

一、台灣民眾黨黨團提案要旨

有鑑於電視新聞在我國憲政民主體制下扮演關鍵的第四權角色,對我國民主法治之深化與發展發揮深遠之影響力,較諸其他類型之媒體具有更高度之公共性與公益性,實應強化一般人民對於經營新聞節目之業者進行公眾監督,而有必要課予電視新聞業者「公開發行義務」、「股權資訊揭露義務」、「財務資訊揭露義務」以及「採購、補助與廣告收入來源揭露義務」,以促進資訊透明並確保新聞專業自主。爰擬具「衛星廣播電視法部分條文修正草案」。

二、委員葉元之等22人提案要旨:

有鑑於數位匯流時代,媒體通路多元及數量龐大,現行網路電視、電信甚至串流媒體OTTOver-the-top media services)等均提供視訊服務,因此,面對現今新媒體蓬勃發展之時代,已無必要單獨針對衛星電視台以換照方式來管理。爰擬具「衛星廣播電視法第十一條條文修正草案」,取消現行我國衛星電視執照期限。

由於科技日新月異,近年傳播生態面臨大幅改變,諸如OTT影音網路串流業者興起,自媒體盛行,聯網裝置普及,媒體通路大增。在數位匯流的產業特性下,電視、電信、網際網路均可提供相同服務,但政府僅有對衛星頻道有換照機制,藉此剝奪電視台的經營權利。

另外,基於憲法保障的言論自由與新聞自由原則,衛星電視執照換照應為一般許可的審查,而非嚴格審查的特許機制,它並非占用公共電波資源的無線電視台,也有激烈競爭的完全市場機制,尤其近年電視使用率逐年降低,業者經營成本日益增加,故應取消執照使用年限,回歸一般法律規範,避免政府有過度干預經濟與言論市場之嫌,更避免破壞法安定性造成言論寒蟬效應。

三、委員羅智強等55人提案要旨:

鑑於履行憲法對新聞自由之保障,以及健全我國衛星廣播電視發展與維護公眾視聽權益與多元化,現行對衛星廣播電視事業換照相關規範未盡周全,考量衛星廣播電視事業註銷執照、不予換照,對我國新聞自由、民眾視聽權益與多元化之衝擊,以及將形成不可回復之損害,爰擬具「衛星廣播電視法部分條文修正草案」。

明定捍衛新聞自由作為本法宗旨;新增新聞頻道之定義,係指專以製播新聞(節目)為主之頻道。

參照《廣播電視法》、《有線廣播電視法》規範,將衛星廣播電視事業及境外衛星廣播電視事業分公司之執照期限延長至九年。並配合執照有效期延長,將評鑑辦理訂為取得執照屆滿五年時。鑒於新聞台,即以播放新聞頻道為主的衛星廣播電視事業對我國新聞與言論自由至關重要,為避免政治不當干預,降低政府對新聞自由的管制密度,故調整執照期限為永久。

課予主管機關積極輔導改善衛星廣播電視事業及境外衛星廣播電視事業之分公司或代理商之責任。鑒於評鑑程序、審查項目、評分基準等事項對執照註銷與否至關重要,因此主管機關須定期檢討、與時俱進,並送立法院審查。為避免執照註銷對衛星廣播電視事業及境外衛星廣播電視事業之分公司或代理商造成不可回復之損害,明定被註銷者若提起行政救濟,於訴願期間或行政訴訟確定判決前,執照繼續有效。

本法現行規定,主管機關審查衛星廣播電視事業換照申請時,若認定申請人有營運不善之虞,或令限期補正資料,屆期不補正或補正不全時,駁回其申請。但考量到衛星廣播電視事業換照不成,失去營運資格,將對我國新聞自由與公眾視聽權益與多元化造成嚴重衝擊,且會造成不可回復之損害。故主管機關應先窮盡一切手段,先行協助營運不善之衛星廣播電視事業,經輔導後,讓申請人予以補正資料,若屆期不補正、補正不全且持續不改善時,才得駁回其申請。而針對營運不善之認定標準與駁回申請之處分程序與衛星廣播電視事業之救濟,亦須以法律定之,透過完備法制,減少社會爭議。而為避免致使新聞台與新聞自由受到不可回復原狀之損害,主管機關對新聞台做出不予換照處分後,救濟期間與行政訴訟確定判決前,申請人之證照亦繼續有效。

四、委員翁曉玲等16人提案要旨:

有鑑於廣電三法中黨政軍退出媒體條款旨在要求政府、政黨不得介入媒體經營,以維護新聞自由,惟現行衛星廣播電視法對於黨政軍直接或間接投資廣電事業時,卻是以被投資者(衛星廣電事業)作為處罰對象而非投資行為人,此歸責對象相當不合理,因衛星廣電事業無從禁止黨政軍經由股權自由交易而直接或間接持有其股份,實不具可歸責性及可非難性。爰擬具「衛星廣播電視法刪除第五十條條文草案」,透過刪除此條文,使衛星廣電事業經營者免於遭受不合理之處罰。

衛星廣電事業無從禁止黨政軍經由股權自由交易而直接或間接持有其股份,尤其當其股東為上市、上櫃之股份有限公司時,任何人皆可於交易市場自由進行股票買賣,是以衛星廣電事業經營者可能在不知的情況下因被間接投資而違法受罰。

據司法院釋字第275號解釋及行政罰法第七條第一項規定:違反行政法上義務之行為非出於故意或過失者,不予處罰。NCC過去一連串因業者違反黨政軍退出媒體條款而作的裁罰處分,已屢遭行政法院撤銷,顯見現行衛星廣播電視法第五十條之罰則實有不合理之處。

五、委員翁曉玲等24人提案要旨:

有鑑於數位匯流環境業已成形,過往以傳播技術作為區別廣電媒體事業管制差異的思維已不合時宜。目前我國對衛星廣播事業的申設、評鑑、換照採高密度監理規範,有別於歐美國家之低密度監理,惟隨著網路媒體蓬勃發展,基於維護視聽多元性,當適度放寬衛廣事業經營監理,鼓勵其健全發展。另,近來主管機關國家通訊傳播委員會對衛廣事業之申設、評鑑、換照和營運管理等行政措施屢屢引發爭議,不僅斲傷獨立機關專業客觀之公正性,對通訊傳播產業健全發展造成妨礙,且嚴重影響消費者收視與選擇之權益,爰擬具「衛星廣播電視法部分條文修正草案」,鬆綁衛星廣播電視事業之管制。

六、委員陳雪生等23人提案要旨:

鑑於2003年起臺灣自由浪潮風起,媒體不再為一家言論,在「黨政軍退出媒體」呼聲之下,陸續修正了廣電三法。惟廣電三法之黨政軍條款施行後,亦有許多爭議性案件逐漸浮出。例如媒體報導,曾有議員於公開市場買一張各媒體大股東之股票,造成間接持股情形,以致換照上發生困難;亦有聽聞於媒體投資案件中,因個別政黨人員於公開市場買下極少量欲投資媒體之企業的股票,導致該投資案被主管機關駁回。黨政軍條款立意甚良,但實際執行上卻出現了一些應該被注意、應該被再思考的問題。現今,黨政軍條款限制黨政軍投資媒體,卻也阻擋了媒體產業的蓬勃發展,爰擬具「衛星廣播電視法第五條條文修正草案」。

衛星廣播電視法第五條第一項規定之規範意旨及立法精神,係著眼於禁止黨政軍以直接、間接投資方式操縱媒體而介入媒體經營。

其中對於政府基金或國營事業透過公開市場投資上市公司之行為,例如新、舊制勞退基金及勞工保險基金等,其主管機關為勞動部勞動基金運用局,依據該局表示,勞動基金均以增進基金長期穩健收益為目標,無政治力介入基金投資,投資資訊透明,其僅為單純財務投資獲利考量,依法不得派任董事或監察人進駐上市公司,故勞動部勞動基金運用局對上市公司,甚至其輾轉投資的媒體實從產生任何實質控制力,亦無直接或間接介入媒體經營之可能。

除政府基金或國營事業須尋求穩健績優股外,壽險公司資金來自於保戶,為保障投資人,在維持一定收益及避免高風險性投資的衡量下,電信等大型績優股往往成為投資首選。實務上金融、保險業基於穩定收益考量而持有電信業股票,又金融、保險、電信等產業亦為政府基金或國營事業經常性之投資標的,故無論是政府基金或國營事業直接投資電信產業,或政府基金、國營事業透過投資金融、保險產業而持有電信產業股票,都是市場上的常態。

不論是政府基金、國營事業或金融、保險產業,於公開市場買賣股票都是基於財務考量的投資行為,亦會隨著市場景氣變化而改變持股類別的配置比例。若以固定比例規範間接投資衛星廣播電視事業之上限,不但難以預料,且在市場波動劇烈,金融、壽險資金加重電信業持股的情況下,非常容易超過。

基於黨政軍條款之精神係在禁止以直接、間接投資方式操縱媒體而介入媒體經營,為避免上述因財務考量之配置風險,建議間接持股比例放寬至10%,且政府基金或國營事業因單純投資行為之持股比例不應納入計算。

七、委員傅崐萁等24人提案要旨:

為避免政府、政黨及其相關人員干預及控制衛星廣播電視事業之經營,以確保媒體經營的中立性與公正性,爰擬具「衛星廣播電視法第五條條文修正草案」。

現行條文雖已規範政府、政黨及其相關人員不得介入及控制衛星廣播電視事業之經營,但部分操作層面規範不足,仍可能導致媒體經營中立性受到影響與質疑。

本次修正進一步補強,明確政府、政黨及其捐助財團法人之影響範圍,涵蓋直接與間接控制,擴大適用範圍至配偶、二親等之血親、直系姻親投資同一衛星廣播電視事業,其持有之股份,不得加入表決,並不得代理他股東行使其表決權,以避免透過家族或代理人介入經營。

明確股東會特別決議事項中不得參與的範圍,避免對衛星廣播電視事業之經營產生影響,且適用範圍擴大至更多相關人員,以防止規避法律的行為。

確保衛星廣播電視事業經營的獨立性與多元性,避免特定利益集團或政治勢力干預,以提升媒體市場的公信力,防範外部勢力不當干預媒體經營,以維護公共利益。

肆、國家通訊傳播委員會代理主任委員陳崇樹報告

一、前言

主席、各位委員、各位女士、先生:大家好!

今天應邀列席 貴委員會,就有關()委員羅智強等55人擬具「衛星廣播電視法部分條文修正草案」、()台灣民眾黨黨團擬具「衛星廣播電視法部分條文修正草案」、()委員陳雪生等23人擬具「衛星廣播電視法第五條條文修正草案」、()委員傅崐萁等24人擬具「衛星廣播電視法第五條條文修正草案」、()委員翁曉玲等24人擬具「衛星廣播電視法部分條文修正草案」、()委員葉元之等22人擬具「衛星廣播電視法第十一條條文修正草案」、()委員翁曉玲等16人擬具「衛星廣播電視法刪除第五十條條文草案」、()委員許智傑等27人擬具「衛星廣播電視法第六十四條條文修正草案」、()委員洪孟楷等22人擬具「衛星廣播電視法第六十四條條文修正草案」提案,提出本會意見,敬請指教。

二、國家通訊傳播委員會對委員所提各草案之回應說明

()委員陳雪生等23人擬具「衛星廣播電視法第五條條文修正草案」(第3案)、委員傅崐萁等24人提案修正衛星廣播電視法第五條條文修正草案重點及本會意見(第4案)及委員翁曉玲等16人提案修正衛星廣播電視法刪除第五十條條文草案(第7

1.提案重點:

(1)委員陳雪生等提案重點:

鑑於2003年起台灣自由浪潮風起,媒體不再為一家言論,在「黨政軍退出媒體」呼聲之下,陸續修正了廣電三法。惟廣電三法之黨政軍條款施行後,亦有許多爭議性案件逐漸浮出。例如媒體報導,曾有議員於公開市場買一張各媒體大股東之股票,造成間接持股情形,以致換照上發生困難;亦有聽聞於媒體投資案件中,因個別政黨人員於公開市場買下極少量欲投資媒體之企業的股票,導致該投資案被主管機關駁回。黨政軍條款立意甚良,但實際執行上卻出現了一些應該被注意、應該被再思考的問題。現今,黨政軍條款限制黨政軍投資媒體,卻也阻擋了媒體產業的蓬勃發展。

(2)委員傅崐萁等提案重點:

明確政府、政黨及其捐助財團法人之影響範圍,涵蓋直接與間接控制,擴大適用範圍至配偶、二親等之血親、直系姻親投資同一衛星廣播電視事業,其持有之股份,不得加入表決,並不得代理他股東行使其表決權,以避免透過家族或代理人介入經營。②明確股東會特別決議事項中不得參與的範圍,避免對衛星廣播電視事業之經營產生影響,且適用範圍擴大至更多相關人員,以防止規避法律的行為。③確保衛星廣播電視事業經營的獨立性與多元性,避免特定利益集團或政治勢力干預,以提升媒體市場的公信力,防範外部勢力不當干預媒體經營,以維護公共利益。

(3)委員翁曉玲等提案重點:

有鑑於廣電三法中黨政軍退出媒體條款旨在要求政府、政黨不得介入媒體經營,以維護新聞自由,惟現行衛星廣播電視法對於黨政軍直接或間接投資廣電事業時,卻是以被投資者(衛星廣電事業)作為處罰對象而非投資行為人,此歸責對象相當不合理,因衛星廣電事業無從禁止黨政軍經由股權自由交易而直接或間接持有其股份,實不具可歸責性及可非難性。爰透過刪除此條文,使衛星廣電事業經營者免於遭受不合理之處罰。

2.本會意見:

(1)委員陳雪生版本以間接持股上限排除政府基金或國營事業因投資而持有之股份數,惟縱使允許持股目的在於投資,持股達一定比例仍有實質控制廣電事業之可能。②委員傅崐萁版本將經營與投資區隔,惟不得介入及控制之要件於個案難以認定,黨政軍條款恐難以執行;且依其版本,政府、選任公職人員及政務人員可直接投資廣電事業,恐難謂符合黨政軍條款之精神。③委員翁曉玲版本僅刪除黨政軍條款之罰則,惟僅刪除罰則條文,對違反黨政軍條款者無處罰,將使黨政軍條款淪為具文。

(2)鑑於黨政軍條款除於衛星廣播電視法規定外,廣播電視法及有線廣播電視法亦有相同規範,建議廣電三法應為一致性處理。

()委員羅智強等55人擬具「衛星廣播電視法部分條文修正草案」(修正第12111719條)(第1案)、委員翁曉玲等24人提案修正衛星廣播電視法部分條文修正草案(第5案)及委員葉元之等22人提案修正衛星廣播電視法第十一條條文修正草案重點(第6案):

1.提案重點:

(1)委員羅智強等提案重點:

有鑑於履行憲法對新聞自由之保障,以及健全我國衛星廣播電視發展與維護公眾視聽權益與多元化,現行對衛星廣播電視事業換照相關規範未盡周全,考量衛星廣播電視事業註銷執照、不予換照,對我國新聞自由、民眾視聽權益與多元化之衝擊,以及將形成不可回復之損害,爰擬具「衛星廣播電視法部分條文修正草案」。

(2)委員翁曉玲等提案重點:

有鑑於數位匯流環境業已成形,過往以傳播技術作為區別廣電媒體事業管制差異的思維已不合時宜。目前我國對衛星廣播事業的申設、評鑑、換照採高密度監理規範,有別於歐美國家之低密度監理,惟隨著網路媒體蓬勃發展,基於維護視聽多元性,當適度放寬衛廣事業經營監理,鼓勵其健全發展。另,近來主管機關國家通訊傳播委員會對衛廣事業之申設、評鑑、換照和營運管理等行政措施屢屢引發爭議,不僅斲傷獨立機關專業客觀之公正性,對通訊傳播產業健全發展造成妨礙,且嚴重影響消費者收視與選擇之權益,爰擬具「衛星廣播電視法部分條文修正草案」,鬆綁衛星廣播電視事業之管制。

(3)委員葉元之等提案重點:

有鑑於數位匯流時代,媒體通路多元及數量龐大,現行網路電視、電信甚至串流媒體OTTOver-the-top media services)等均提供視訊服務,因此,面對現今新媒體蓬勃發展之時代,已無必要單獨針對衛星電視台以換照方式來管理。爰擬具「衛星廣播電視法第十一條條文修正草案」,取消現行我國衛星電視執照期限。

2.本會意見:

(1)新聞自由是憲法上的「制度性保障」(Institutional Guarantee),這是一個在台灣憲法學界,特別是林子儀大法官等學者所強調的核心概念。「制度性保障」意味著憲法對新聞自由的保障,不僅是保障記者個人的採訪與報導自由(作為基本人權),更重要的是保障新聞機構的健全運作,確保新聞體制本身作為民主社會的第四權能夠獨立且有效地運作,免於政治或經濟力的不當干預。其最終目的是確保資訊多元、公共意見的自由形成,以及人民知的權利得到滿足,並促進公共利益的實現。由於新聞自由是「制度性保障」而非單純的個人權利,這就成為國家(本會)對媒體進行適度管制的憲法基礎,當新聞機構本身的內控失靈、頻繁違規,導致資訊偏頗單一,實質上就破壞了「資訊多元」和「公共監督」這個制度性保障的目的。此時,國家介入(例如申換照審查)的目的,並非限制言論,而是為了維護新聞制度的健康,使其得以持續實現公共利益。

(2)有關衛星廣播事業之申設案審查期限縮短之部分,考量衛星廣播事業申設案均須經本會形式審查、召集專家學者舉行諮詢委員會議及委員會議層層審查及請業者補件等事宜,審查期耗費時日,為求維持申設案審查品質及顧及業者權益,建請維持原條文。

(3)現行衛星廣播電視事業執照制度包含申設、評鑑、換照等機制。目前委員提案版本包含7年、9年、永久及無確定期限,將連動評鑑機制,除涉衛星廣播電視事業外,同時亦涉整體廣電政策規劃及相關條文修正,為求審慎,建議應聽取外界意見,以求周全。

(4)有關「若提起行政救濟,於訴願期間或行政訴訟確定判決前,執照繼續有效,且效力溯及既往,適用爭訟中案件」、「不服本會廢止執照及駁回換照申請處分,向行政法院提起行政訴訟,得於本案訴訟判決確定前,繼續營運」及「本法修正施行前,對主管機關依本法所作之廢止執照或駁回換照處分,依法提起行政訴訟尚於訴訟繫屬者,得繼續營運」之部分,按行政程序法第110條第3項規定,行政處分未經撤銷、廢止,或為因他事由而失效者,其效力繼續存在;復按行政訴訟法第116條第1項規定,原處分或決定之執行,除法律另有規定外,不因提起行政訴訟而停止。同條第2項本文規定,行政訴訟繫屬中,行政法院認為原處分或決定之執行,將發生難於回復之損害,且有急迫情事者,得依職權或依聲請裁定停止執行。同條第3項本文規定,於行政訴訟起訴前,如原處分或決定之執行將發生難於回復之損害,且有急迫情事者,行政法院亦得依受處分人或訴願人之聲請,裁定停止執行。查行政處分經通知生效後,發生存續力,在未遭撤銷、廢止或因其他事由失效前,其效力繼續存在,處分機關與相對人(或利害關係人)同受該行政處分規制內容之拘束;且有效之行政處分,應為處分機關以外之其他國家機關(包括法院)所尊重,並以之為既存之構成要件事實,作為其本身決定之基礎。且在訴訟程序未終結前,當事人均可依上揭規定請求暫時權利保護,現行機制已可處理相關問題,保障人民權益。草案與前揭法律規定及立法機關立法、行政機關執行、司法機關救濟之三權分立原則未合,是否停止行政處分之效力,應由法院依法判斷及審查。

(5)有關「諮詢會議委員名單及會議記錄」部分,諮詢會議委員僅針對衛星廣播電視事業之申設、換照及評鑑申請提供諮詢意見,並無就申請案作出最終決議,如公開諮詢會議委員名單,恐影響其獨立客觀表達意見或擔任諮詢委員意願,致有礙諮詢會議之組成或召開,延宕申設、評鑑及換照時程。

()台灣民眾黨黨團擬具「衛星廣播電視法部分條文修正草案」(修正第2449條;增訂第12-158-1條)重點及本會意見(第2案)

1.提案重點:

有鑑於電視新聞在我國憲政民主體制下扮演關鍵的第四權角色,對我國民主法治之深化與發展發揮深遠之影響力,較諸其他類型之媒體具有更高度之公共性與公益性,實應強化一般人民對於經營新聞節目之業者進行公眾監督,而有必要課予電視新聞業者「公開發行義務」、「股權資訊揭露義務」、「財務資訊揭露義務」以及「採購、補助與廣告收入來源揭露義務」,以促進資訊透明並確保新聞專業自主。爰擬具「衛星廣播電視法部分條文修正草案」。

2.本會意見:

(1)有關「應向證券主管機關辦理股票公開發行」部分,依草案說明,此係參酌有線廣播電視法第9條第8項規定,惟該項規範目的係因系統經營者向訂戶收取收視費用,為強化監理機制,爰要求其資本額達一定金額以上,須辦理股票公開發行,然系統經營者及衛星頻道業者規模差異甚大,營業模式迥異,且是否課予相同義務,建請衡酌。

(2)草案明定須揭露事業名稱、地址、負責人等資訊,惟此等事項多已由經濟部商工登記資料所涵蓋,似無須重覆規定。

(3)有關揭露政府補助部分,查預算法第62條之1對於政府機關編列預算於平面媒體、廣播媒體、網路媒體(含社群媒體)及電視媒體辦理政策及業務宣導已有相關規定,是以有關補助(媒體)透明一節,建議可回歸預算法規定,就源頭齊一管理。

(4)衛星廣播電視事業並非專營新聞頻道,亦有經營綜合頻道或戲劇頻道等其他類型頻道,並有兼營其他營業項目,要求股票公開發行及揭露相關事項是否能確保新聞專業自主及促進資訊透明等目的之達成,建請徵詢各界意見,以求周延

三、結語

因應數位匯流典範轉移,考量產業結構、營運模式和監理實務,本會將通盤檢視廣電三法,適時修正相關法規,以符實際需求。本案事涉衛廣事業整體之監理,本會尊重 貴委員會之意見。惟就修法而言,建請充分考量各項主客觀因素,以期獲致最佳之處理方案,敬請各位委員參採。謝謝!

伍、司法院書面報告

主席、各位委員、各位先進:

今天奉邀列席貴委員會,就審查一、委員羅智強等55人、二、台灣民眾黨黨團及三、委員翁曉玲等24人分別擬具「衛星廣播電視法部分條文修正草案」案、四、委員陳雪生等23人及五、委員傅崐萁等24人分別擬具「衛星廣播電視法第五條條文修正草案」案、六、委員葉元之等22人擬具「衛星廣播電視法第十一條條文修正草案」案、七、委員翁曉玲等16人擬具「衛星廣播電視法刪除第五十條條文草案」案、八、委員許智傑等27人及九、委員洪孟楷等22人分別擬具「衛星廣播電視法第六十四條條文修正草案」等共9案。代表本院進行報告,深感榮幸,謹說明本院意見如下,敬請指教。

一、關於委員羅智強等55人及委員翁曉玲等24人分別擬具「衛星廣播電視法部分條文修正草案」案(提案第11005162號、第11005535號):

()委員羅智強等55人擬具之草案第17條增訂第4項:「執照遭註銷之衛星廣播電視事業及境外衛星廣播電視事業之分公司或代理商,若提起行政救濟,於訴願期間或行政訴訟確定判決前,執照繼續有效。」委員翁曉玲等24人擬具之草案於同條增訂第4項:「衛星廣播電視事業及境外衛星廣播電視事業之分公司或代理商不服前項廢止執照處分,向行政法院提起行政訴訟,得於本案訴訟判決確定前,繼續營運。」使經廢止(註銷)執照之衛星廣播電視事業於提起行政救濟後,即一律停止廢止(註銷)執照處分之效力。

()按行政訴訟法第116條第1項、第3項規定:「(第1項)原處分或決定之執行,除法律另有規定外,不因提起行政訴訟而停止。……(第3項)於行政訴訟起訴前,如原處分或決定之執行將發生難於回復之損害,且有急迫情事者,行政法院亦得依受處分人或訴願人之聲請,裁定停止執行。但於公益有重大影響者,不在此限。」準此,我國法制以提起行政救濟不停止原處分效力為原則,停止為例外,行政機關之處分或決定,在依法撤銷或變更前仍為有效,原則上不因提起行政救濟而停止其效力。另為防止個案上發生重大之損害或避免急迫之危險而有必要時,或處分之執行將發生難於回復之損害,且有急迫情事者,例外賦予當事人依行政訴訟法第116條第3項聲請停止執行,或依同法第298條第2項聲請定暫時狀態處分,由法院在個案中,依利益衡量原則,判斷有無為暫時權利保護之必要。綜上,上開草案內容似與我國現行法制「提起行政救濟原則不停止執行」不同。至有無增訂前開規定之必要,本院尊重大院之立法形成自由。

二、其餘部分本院無意見,尊重主管機關及大院審議結論。

以上報告,敬請指教。謝謝!

陸、審查結果

一、114128日報告及詢答完畢,1222日進行逐條審查。與會委員於聽取說明並經討論。審查結果如下:

()第一條:照委員羅智強等55人提案通過。

()第二條:照委員羅智強等55人提案、台灣民眾黨黨團提案,修正通過;將現行條文增訂第八款為「八、新聞及財經新聞頻道:指以製播新聞、財經新聞等節目為主要內容之頻道。」,其後款次遞移。

()第四條、第五條、第十條、增訂第十二條之一、第十七條(含委員洪孟楷、羅智強等5人所提修正動議)、第十八條、第十九條(含委員洪孟楷、羅智強等5人所提修正動議)、第二十條、第四十九條、第五十條、增訂第五十八條之一及第六十六條之一,均保留,送院會處理。

()第十一條:照委員洪孟楷、羅智強等5人所提修正動議通過;另原立法說明編序為一,並增列:「二、本法中華民國O年O月O日修正條文施行之日為有效之執照,其有效期間為自原核發日起算九年。」之說明。

()第十五條:除第二項中「二個月」均修正為「三個月」外,餘照委員翁曉玲等24人提案通過。

二、併案審查完竣,擬具審查報告,提報院會討論。院會討論前,須經黨團協商;院會討論時,推請洪召集委員孟楷作補充說明。

柒、檢附條文對照表1份。