主席:現在請召集委員洪孟楷委員補充說明。

沒有補充說明。

本案經審查會決議,須交由黨團協商。報告院會,本案已經完成協商,請宣讀協商結論。

立法院黨團協商結論

時間:115128日(星期三)上午11

地點:本院紅樓301會議室

協商主題:本院交通委員會報告併案審查委員羅智強等55人、台灣民眾黨黨團、委員翁曉玲等24人分別擬具「衛星廣播電視法部分條文修正草案」、委員陳雪生等23人、委員傅崐萁等24人分別擬具「衛星廣播電視法第五條條文修正草案」、委員葉元之等22人擬具「衛星廣播電視法第十一條條文修正草案」及委員翁曉玲等16人擬具「衛星廣播電視法刪除第五十條條文草案」案。

協商結論:

一、第4條、第20條、第49條及第66條之1,均不予修正,維持現行條文。

二、增訂第12條之1及增訂第58條之1,均不予增訂。

三、第5條、第10條、第17條、第18條、第19條及第50條,均保留,送請院會處理。

四、增列附帶決議1項,如附件。

五、其餘均照審查會審查結果通過。

六、本案院會進行處理時,廣泛討論由各黨團各推派1人發言,逐條討論不再發言,逐條時保留條文依各黨團版本提出先後進行表決。

協商主持人:韓國瑜   江啟臣

協商代:傅崐萁   羅智強   林沛祥   柯建銘   
陳培瑜   鍾佳濱() 張啓楷   陳昭姿   
黃國昌()

附件

衛星廣播電視法部分條文修正草案 附帶決議

為促進資訊透明及公眾參與,對於具廣大影響力之新聞及財經新聞頻道,實應公開揭露各項公共利益有關之重要資訊,以落實股權透明、財務透明及補助透明之原則。

經考量衛星廣播電視事業、無線電視事業、有線電視事業新聞台間之衡平與公平競爭,爰提案國家通訊傳播委員會應於六個月內,廣泛徵詢閱聽大眾、專家學者及廣電業者之意見,並提出修法版本。

提案人:台灣民眾黨立法院黨團

張啓楷  陳昭姿

主席:問院會,對以上協商結論有無異議?(無)沒有異議,本案後續就依照協商結論進行處理

報告院會,現在進行廣泛討論,請各黨團推派代表發言。

首先請陳培瑜委員發言,羅智強委員請準備。

陳委員培瑜:1519分)謝謝主席。在發言之前,我首先要拜託並且公開請問國民黨還有民眾黨的委員,你們今天的提案會不會回溯到中天電視臺?請等一下上臺發言的時候,公開告訴全臺灣人民,你們今天的修法會不會回溯到正在進行行政訴訟的中天電視臺?等一下請直接上臺回應,請你們公開保證不會回溯到中天電視臺!陳玉珍,我等你!我要告訴大家,中天電視臺就是媒體界的第五縱隊,媒體的威力跟懲戒是一樣的,我再說一次……

陳委員玉珍:……

主席:請尊重發言委員的權益,謝謝。

陳委員培瑜:謝謝韓院長。

主席:請繼續。

陳委員培瑜:陳玉珍不要打斷我的發言!我要再說一次,媒體的威力跟武器是一樣的,現在臺灣人每天都受到假訊息以及資訊認知作戰的威脅,而等一下我們要表決的衛廣法有兩條,正是國民黨為了中天大開後門!我再次強調,大開後門!條文當中有非常多荒謬的地方,我們等一下就來看看國民黨跟民眾黨要如何表態。

同時,我要拜託大家幫我協尋2019年舉辦反紅媒大遊行的黃國昌委員。他在外面不敢進來,黃國昌,你當時說:拒絕紅色媒體,守護臺灣民主。我今天再把話還給你,等一下我們來看看黃國昌跟民眾黨要怎麼表態。2019年黃國昌跟館長站在舞臺上告訴大家:拒絕紅色媒體,守護臺灣民主。甚至還在遊行的前幾天親自走到NCC,要求撤銷中天的執照。2020NCC駁回中天換照的申請時,黃國昌還發文感謝說:NCC委員頂住了政治壓力,守住了專業審查,終於可以向蔡衍明的中天告別了。黃國昌當時還痛批,中天跟國民黨不斷炒作似是而非的言論。但很可惜我們看到了,2019年跟2026年的黃國昌看起來不是同一個人,但態度始終如一,協助中天在臺灣作亂、是媒體界的第五縱隊,中天就是在臺灣的官媒,就是臺北的央視。媒體的威力不可小覷,針對第十八條和第十九條,我就公開呼籲,請國民黨說清楚,你們等一下通過的條款不會回溯到中天電視臺。

主席:謝謝陳培瑜委員的發言。

報告院會,再一次拜託大家,今天是本會期最後一次的院會,請務必尊重委員發言的權益,拜託大家!即使大家可能理念上不接受,而且今天有6位立法委員即將離開立法院。這是最後一次的院會,請大家珍惜彼此的機會,務必尊重發言委員的權益,特別拜託大家!

接下來請羅智強委員發言,林國成委員請準備。

羅委員智強:1522分)民進黨,放開你的髒手!民進黨,放開你打壓新聞、剷除異己的髒手!今天衛廣法的修正,標示的就是我們捍衛新聞自由的決心,十年政績忙茫茫,打壓新聞就是民進黨!

在這次的修法當中,我們開宗明義就先把憲法當中捍衛新聞自由作為衛廣法的立法目的,直接將捍衛新聞自由入法。更重要的是,過去NCC成為民進黨御用東廠,找盡各種理由來去壓制言論、來去關新聞臺的這件事情,這次我們在衛廣法的修正當中,也特別嚴加的限制民進黨濫用NCC來去關新聞臺。

我要回溯臺灣民主發展的歷程,民進黨在過去十年執政,最大的成就就是關新聞臺!民進黨一天到晚把鄭南榕放在嘴上,主張百分之百的言論自由,但是今天只要你敢對執政者提出異議、對執政者監督、對執政者批判,我告訴你,NCC就會出動!這NCC荒謬到什麼程度?它今天違法、濫權、毀憲、亂政、關掉新聞臺,結果用的理由都被法院打臉,一而再、再而三、三而四的敗訴,創下有史以來訴訟費用最高的NCC,敗訴連連,因為連法院都不能認同NCC這種違法亂政。

至於民進黨在胡扯什麼,看看今天的衛廣法修正,我們的要求很簡單,如果NCC作出撤銷新聞臺的處分,法院一旦判決NCC敗訴,NCC負擔回復頻道的責任,這有什麼不對?法院如果打臉NCC,難道NCC不該修正它的錯誤嗎?結果民進黨上綱到什麼地方?又是紅媒、又是什麼恢復中天新聞臺,我還是一句話,如果中天新聞臺或任何媒體觸犯國安法,你用國安法辦它,但是有嗎?沒有!因為沒有辦法用國安法辦,就用你的NCC東廠來辦。

新聞自由從今天開始!謝謝大家。

主席:謝謝羅智強委員的發言。接下來請林國成委員發言。

林委員國成:1526分)時代轉變完全不一樣,你認為中天是紅色電視臺,可是我看某些電視臺就是綠色電視臺,所以每個人的看法完全不一,不要以偏概全,把黃國昌過去的事當成是今天修法的目的。

各位,修法非常公正,剛才羅智強委員已經講得很清楚,經由法院判決,當然就是要恢復,所以中天有沒有恢復?我正式告訴各位,中天要恢復要經由法院之判決,所以請你們不要擔心,我特別拜託所有的同仁,把所有的法條看一看再來指責。這次的修法是明確規範新聞臺,只要有政府標案,相關資料必須公開透明,這是台灣民眾黨一向都非常注重的問題。

另外,有關黨政軍核心的問題,不是說要退出媒體嗎?但是這部分確實還沒有辦法完全脫離,沒有真正乾淨的媒體。所以今天有些法規也是在規範這個部分。在換照的部分要兼顧程序正義,NCC過去有沒有公正審判?有沒有關新聞臺?大家心知肚明,所以我們修廣電法是在補足這裏。NCC對於整個問題程序不明、標準不一、救濟不足以及換照唯他獨尊,修法是補足這裏,也就是政治方向不要誤導專業的判斷,今天修法主要的目的是在這裡。另外就是拒絕政治力的介入,守住健全的言論自由,這本來就是媒體要做的,我們今天跟國民黨修法哪裡有什麼中天條款?請你們把法條看清楚再來批評,這樣才不會枉費你是立法委員,謝謝。

主席:謝謝林國成委員的發言。

報告院會,我們現在要進行逐條討論。本案保留條文僅宣讀院會所收各黨團版本再修正動議,其餘提案內容均列入公報紀錄。

民進黨黨團再修正動議提案:

案由:本院民進黨黨團對「衛星廣播電視法部分條文修正草案」案,擬具再修正動議(如附表),是否有當,敬請公決。

提案人:民主進步黨立法院黨團 柯建銘

國民黨黨團、台灣民眾黨黨團共同再修正動議提案:

案由:衛星廣播電視法部分條文再修正動議

提案人:中國國民黨立法院黨團

傅崐萁 羅智強 林沛祥

提案人:台灣民眾黨立法院黨團

黃國昌 張啓楷 陳昭姿

民進黨黨團修正動議提案:

案由:本院民進黨黨團對「衛星廣播電視法部分條文修正草案」案,擬具修正動議(如附表),是否有當,敬請公決。

提案人:民主進步黨立法院黨團 柯建銘

國民黨黨團、台灣民眾黨黨團共同修正動議提案:

案由:衛星廣播電視法部分條文修正動議

提案人:中國國民黨立法院黨團

傅崐萁  羅智強  林沛祥

提案人:台灣民眾黨立法院黨團

黃國昌  張啓楷  陳昭姿

主席:進行處理的時候依序進行表決,如果其中有一案通過,就不再處理其他案。

衛星廣播電視法部分條文修正草案(二讀)

主席:請宣讀第一條。

第 一 條  為捍衛新聞自由,促進衛星廣播電視健全發展,保障公眾視聽權益,維護視聽多元化,開拓我國傳播事業之國際空間,並加強區域文化交流,特制定本法。

主席:照審查會條文通過。

請宣讀第二條。

第 二 條  本法用詞,定義如下:

一、衛星廣播電視:指利用衛星進行聲音或視訊信號之播送,以供公眾收聽或收視。

二、衛星廣播電視事業:指直播衛星廣播電視服務事業及衛星頻道節目供應事業

三、直播衛星廣播電視服務事業:指直接向訂戶收取費用,利用自有或他人設備,提供衛星廣播電視服務之事業。

四、衛星頻道節目供應事業:指自有或向衛星轉頻器經營者租賃轉頻器或頻道,將節目或廣告經由衛星傳送至供公眾收視聽之播送平臺之事業。

五、境外衛星廣播電視事業:指利用衛星播送節目或廣告至中華民國管轄區域內之外國衛星廣播電視事業。

六、衛星轉頻器(以下簡稱轉頻器):指設置在衛星上之通信中繼設備,其功用為接收地面站發射之上鏈信號,再變換成下鏈頻率向地面發射。

七、他類頻道節目供應事業:指利用衛星以外之方式,以一定頻道名稱之節目或廣告傳送至供公眾收視聽之播送平臺之事業。

八、新聞及財經新聞頻道:指以製播新聞、財經新聞等節目為主要內容之頻道。

九、購物頻道:指專以促銷商品或服務為內容之廣告頻道。

十、內部控管機制:指含內部控管組織架構、人員編制、品質控管作業流程及節目與廣告製播規範等控管制度。

十一、節目:指依排定次序及時間,由一系列影像、聲音及其相關文字所組成之獨立單元內容。

十二、廣告:指為事業、機關(構)、團體或個人行銷或宣傳商品、觀念、服務或形象,所播送之影像、聲音及其相關文字。

十三、贊助:指事業、機關(構)、團體或個人為推廣特定名稱、商標、形象、活動或產品,在不影響節目編輯製作自主或內容呈現之完整情形下,而提供金錢或非金錢之給付。

十四、置入性行銷:指為事業、機關(構)、團體或個人行銷或宣傳,基於有償或對價關係,於節目中呈現特定觀念、商品、商標、服務或其相關資訊、特徵等之行為。

主席:照審查會條文通過。

第四條維持現行條文。

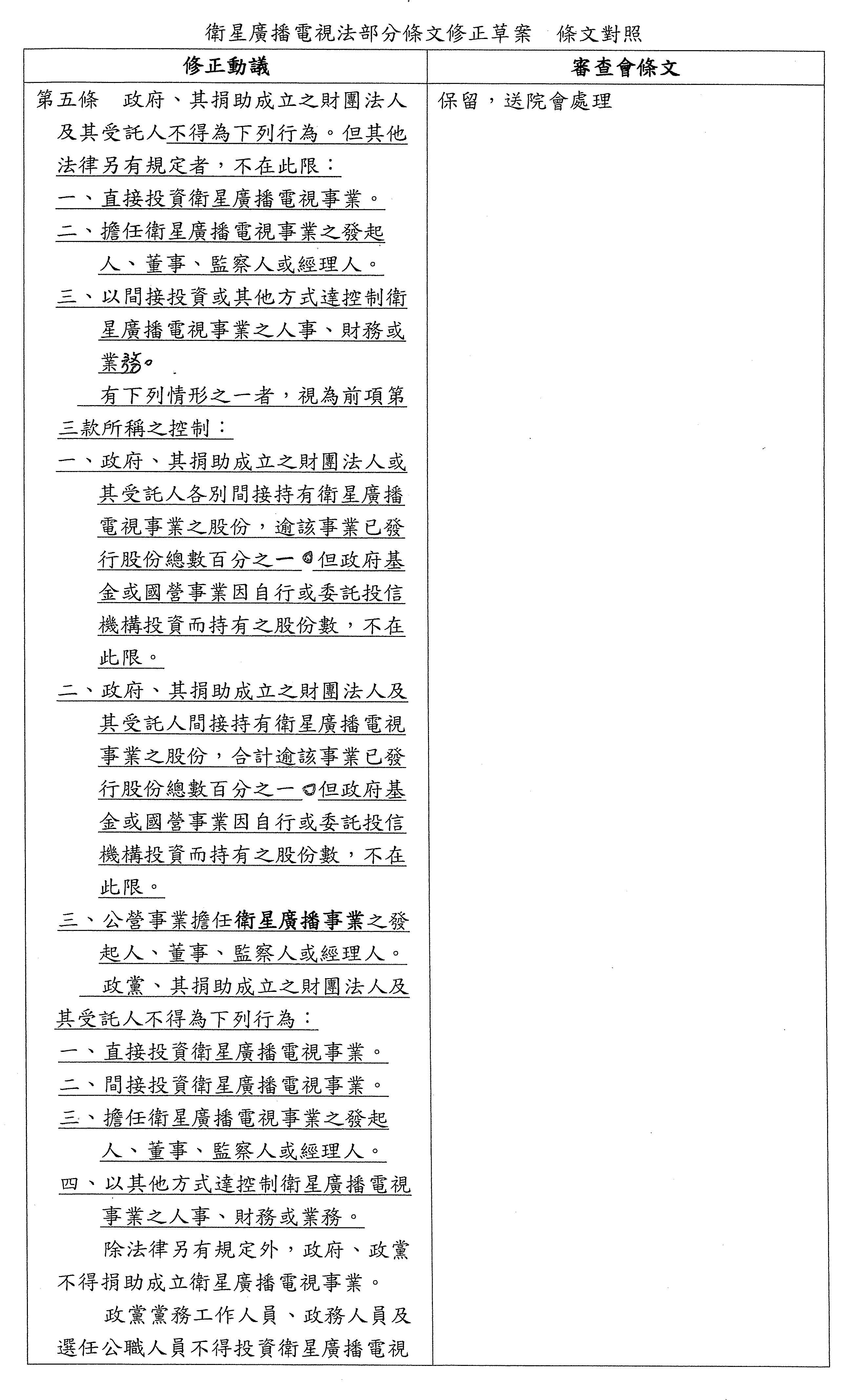
現在進行保留條文第五條,請宣讀。

民進黨黨團再修正動議:

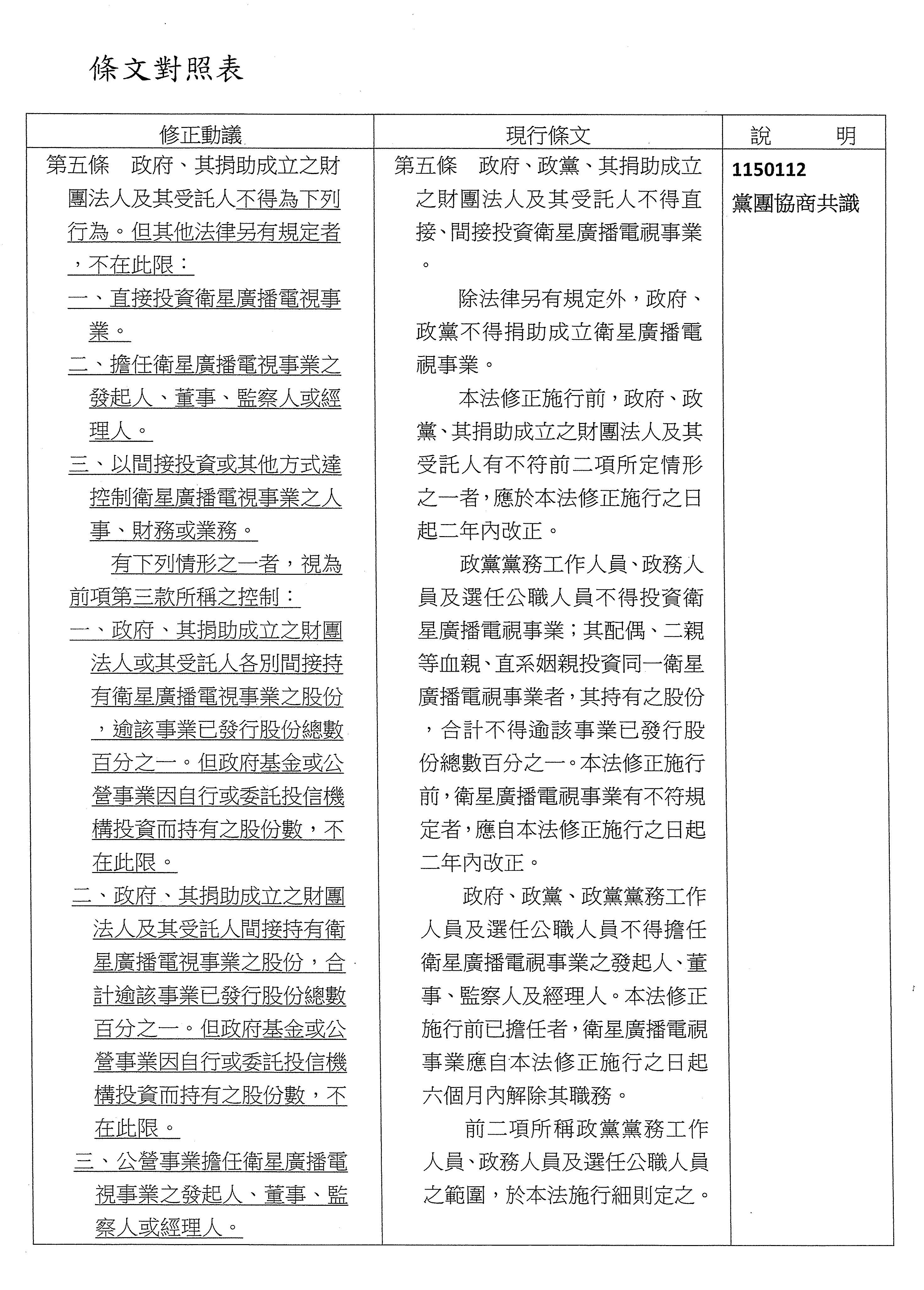
第 五 條  政府、其捐助成立之財團法人及其受託人不得為下列行為。但其他法律另有規定者,不在此限:

一、直接投資衛星廣播電視事業。

二、擔任衛星廣播電視事業之發起人、董事、監察人或經理人。

三、以間接投資或其他方式達控制衛星廣播電視事業之人事、財務或業務。

有下列情形之一者,視為前項第三款所稱之控制:

一、政府、其捐助成立之財團法人或其受託人各別間接持有衛星廣播電視事業之股份,逾該事業已發行股份總數百分之一。但政府基金或公營事業因自行或委託投信機構投資而持有之股份數,不在此限。

二、政府、其捐助成立之財團法人及其受託人間接持有衛星廣播電視事業之股份,合計逾該事業已發行股份總數百分之一。但政府基金或公營事業因自行或委託投信機構投資而持有之股份數,不在此限。

三、公營事業擔任衛星廣播電視事業之發起人、董事、監察人或經理人。

政黨、其捐助成立之財團法人及其受託人不得為下列行為:

一、直接投資衛星廣播電視事業。

二、間接投資衛星廣播電視事業。

三、擔任衛星廣播電視事業之發起人、董事、監察人或經理人。

四、以其他方式達控制衛星廣播電視事業之人事、財務或業務。

除法律另有規定外,政府、政黨不得捐助成立衛星廣播電視事業。

政黨黨務工作人員、政務人員及選任公職人員不得投資衛星廣播電視事業;其配偶、二親等以內之血親、直系姻親投資同一衛星廣播電視事業者,其持有之股份,合計不得逾該衛星廣播電視事業已發行股份總數百分之一。

政黨黨務工作人員及選任公職人員不得擔任衛星廣播電視事業之發起人、董事、監察人或經理人。

前二項所稱政黨黨務工作人員、政務人員及選任公職人員之範圍,於本法施行細則定之。

違反第一項第一款、第三項第一款或第五項規定者,其取得之股份無表決權,主管機關並得令其限期處分,屆期不為處分者,不得享有股東權利;衛星廣播電視事業不得容許其行使表決權或享有股東權利。

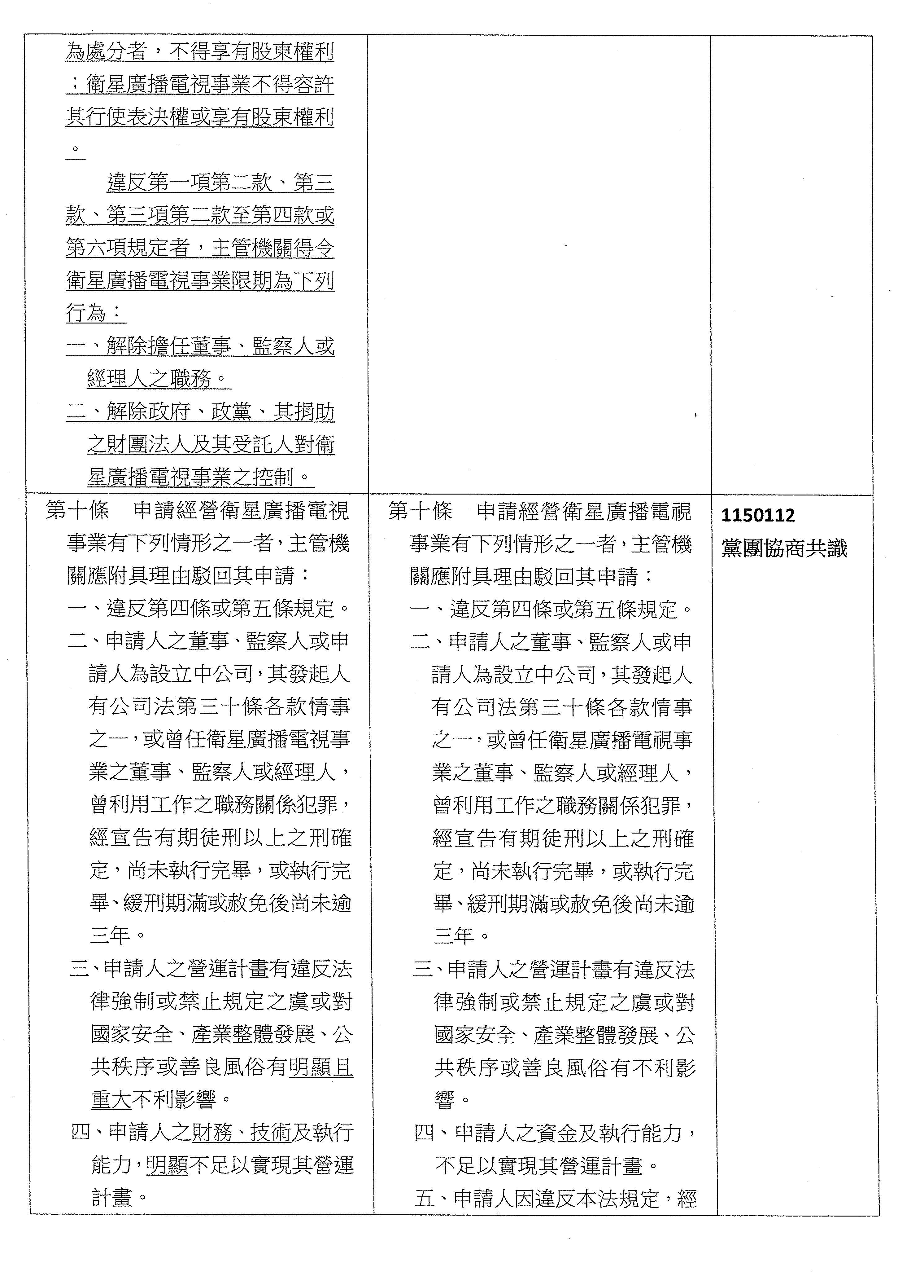
違反第一項第二款、第三款、第三項第二款至第四款或第六項規定者,主管機關得令衛星廣播電視事業限期為下列行為:

一、解除擔任董事、監察人或經理人之職務。

二、解除政府、政黨、其捐助之財團法人及其受託人對衛星廣播電視事業之控制

國民黨黨團、台灣民眾黨黨團共同再修正動議:

第 五 條  政府、其捐助成立之財團法人及其受託人不得為下列行為。但其他法律另有規定者,不在此限:

一、直接投資衛星廣播電視事業。

二、擔任衛星廣播電視事業之發起人、董事、監察人或經理人。

三、以間接投資或其他方式達控制衛星廣播電視事業之人事、財務或業務。

有下列情形之一者,視為前項第三款所稱之控制:

一、政府、其捐助成立之財團法人或其受託人各別間接持有衛星廣播電視事業之股份,逾該事業已發行股份總數百分之一。但政府基金或公營事業因自行或委託投信機構投資而持有之股份數,不在此限。

二、政府、其捐助成立之財團法人及其受託人間接持有衛星廣播電視事業之股份,合計逾該事業已發行股份總數百分之一。但政府基金或公營事業因自行或委託投信機構投資而持有之股份數,不在此限。

三、公營事業擔任衛星廣播電視事業之發起人、董事、監察人或經理人。

政黨、其捐助成立之財團法人及其受託人不得為下列行為:

一、直接投資衛星廣播電視事業。

二、間接投資衛星廣播電視事業。

三、擔任衛星廣播電視事業之發起人、董事、監察人或經理人。

四、以其他方式達控制衛星廣播電視事業之人事、財務或業務。

除法律另有規定外,政府、政黨不得捐助成立衛星廣播電視事業。

政黨黨務工作人員、政務人員及選任公職人員不得投資衛星廣播電視事業;其配偶、二親等以內之血親、直系姻親投資同一衛星廣播電視事業者,其持有之股份,合計不得逾該衛星廣播電視事業已發行股份總數百分之一。

政黨黨務工作人員及選任公職人員不得擔任衛星廣播電視事業之發起人、董事、監察人或經理人。

前二項所稱政黨黨務工作人員、政務人員及選任公職人員之範圍,於本法施行細則定之。

違反第一項第一款、第三項第一款或第五項規定者,其取得之股份無表決權,主管機關並得令其限期處分,屆期不為處分者,不得享有股東權利;衛星廣播電視事業不得容許其行使表決權或享有股東權利。

違反第一項第二款、第三款、第三項第二款至第四款或第六項規定者,主管機關得令衛星廣播電視事業限期為下列行為:

一、解除擔任董事、監察人或經理人之職務。

二、解除政府、政黨、其捐助之財團法人及其受託人對衛星廣播電視事業之控制

主席:告院會,現在進行處理。本條三個黨團所提的再修正動議條文均相同,我們就無異議通過

第五條照三個黨團再修正動議條文通過。

報告院會,現在進行保留條文第十條,請宣讀。

國民黨黨團、台灣民眾黨黨團共同再修正動議:

第 十 條  申請經營衛星廣播電視事業有下列情形之一者,主管機關應附具理由駁回其申請:

一、違反第四條或第五條規定。

二、申請人之董事、監察人或申請人為設立中公司,其發起人有公司法第三十條各款情事之一,或曾任衛星廣播電視事業之董事、監察人或經理人,曾利用工作之職務關係犯罪,經宣告有期徒刑以上之刑確定,尚未執行完畢,或執行完畢、緩刑期滿或赦免後尚未逾三年。

三、申請人之營運計畫有違反法律強制或禁止規定之虞或對國家安全、產業整體發展、公共秩序或善良風俗有明顯重大不利影響。

四、申請人之財務、技術及執行能力,明顯不足以實現其營運計畫。

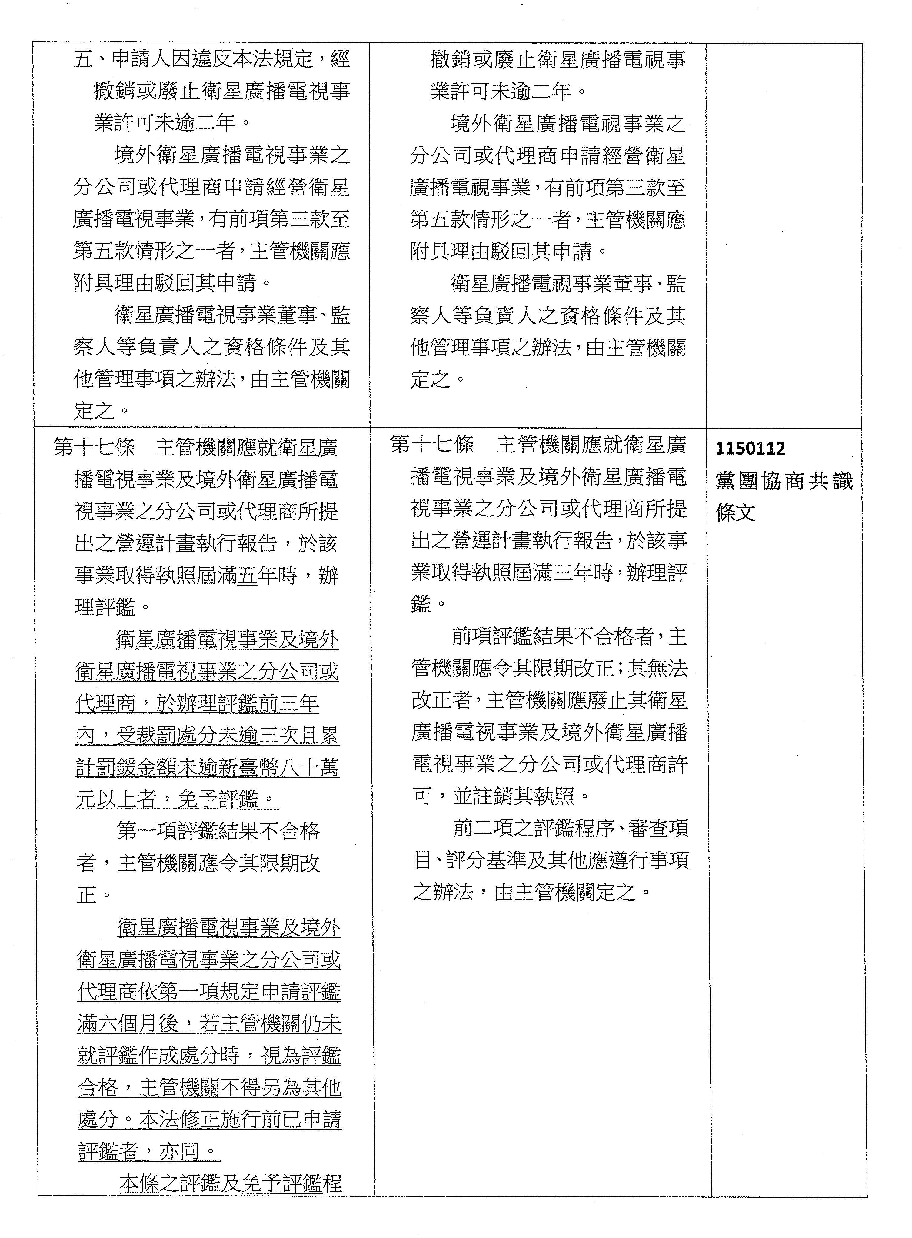
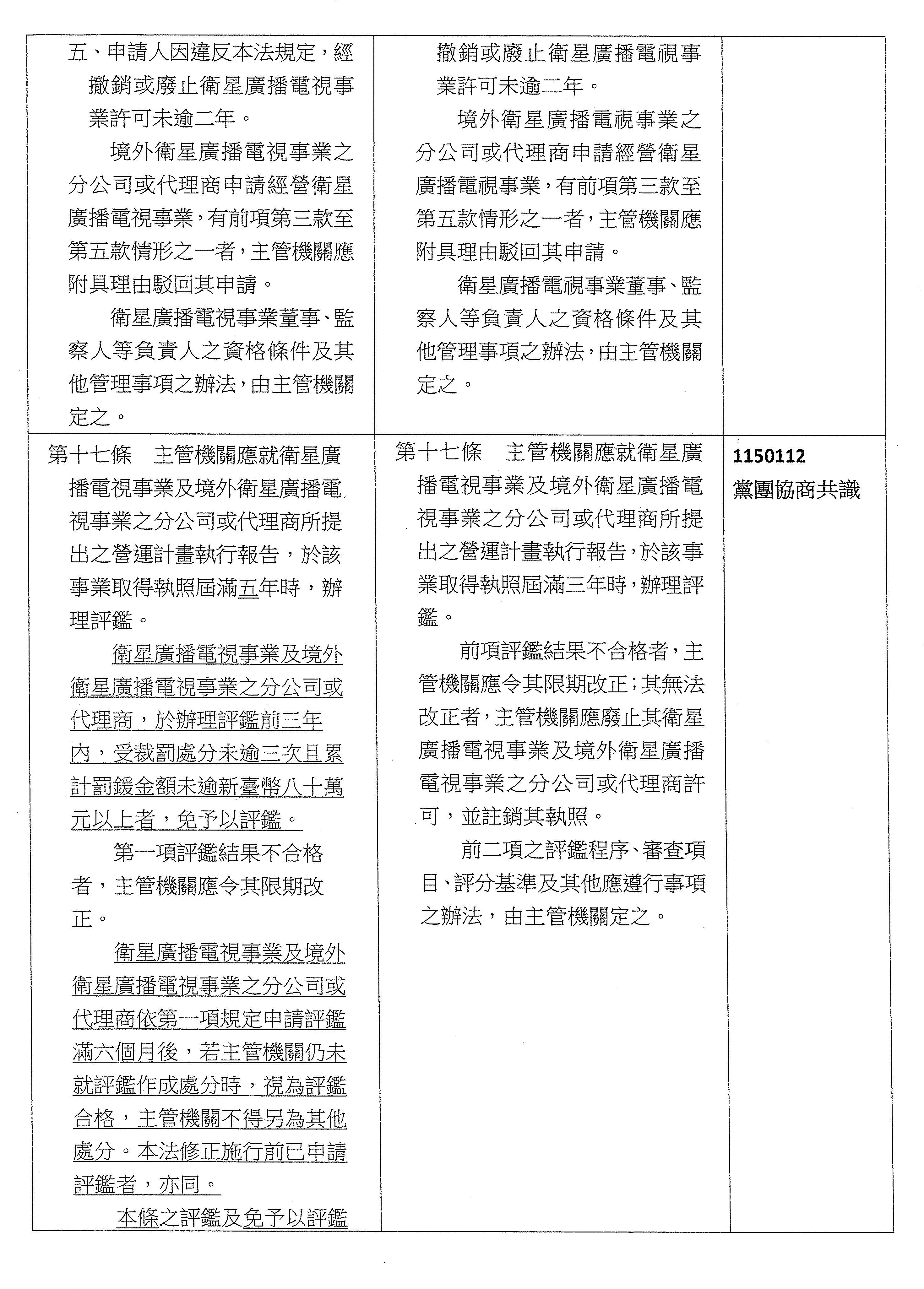
五、申請人因違反本法規定,經撤銷或廢止衛星廣播電視事業許可未逾二年。

境外衛星廣播電視事業之分公司或代理商申請經營衛星廣播電視事業,有前項第三款至第五款情形之一者,主管機關應附具理由駁回其申請。

衛星廣播電視事業董事、監察人等負責人之資格條件及其他管理事項之辦法,由主管機關定之。

主席:請問院會,本條照國民黨黨團、台灣民眾黨黨團共同所提再修正動議條文通過,有無異議?(無)沒有異議,好,第十條照國民黨黨團、台灣民眾黨黨團共同所提再修正動議條文通過。

請宣讀第十一條。

第十一條  衛星廣播電視事業及境外衛星廣播電視事業分公司之執照有效期間為九年。

境外衛星廣播電視事業代理商之執照,其有效期間以代理契約書所載代理權期間為準,最長不得逾九年。

主席:照審查會條文通過。

第十二條之一不予增訂。

請宣讀第十五條。

第十五條  申請書及營運計畫內容於許可後有變更時,衛星廣播電視事業及境外衛星廣播電視事業之分公司或代理商,應向主管機關為變更之申請。但第七條第一項第三款內容有變更者,不在此限。

前項變更內容屬設立登記事項者,應於主管機關許可變更後,始得辦理設立或變更登記。主管機關應於三個月內完成變更設立登記事項之審查。必要時得延長三個月,並以一次為限。

前二項變更內容有第十條第一項第一款至第四款情形之一者,主管機關應附具理由駁回其申請。

主席:照審查會條文通過。

現在進行保留條文第十七條,請宣讀。

國民黨黨團、台灣民眾黨黨團共同再修正動議:

第十七條  主管機關應就衛星廣播電視事業及境外衛星廣播電視事業之分公司或代理商所提出之營運計畫執行報告,於該事業取得執照屆滿五年時,辦理評鑑。

衛星廣播電視事業及境外衛星廣播電視事業之分公司或代理商,於辦理評鑑前三年內,受裁罰處分未逾三次且累計罰鍰金額未逾新臺幣八十萬元以上者,免予評鑑。

第一項評鑑結果不合格者,主管機關應令其限期改正。

衛星廣播電視事業及境外衛星廣播電視事業之分公司或代理商依第一項規定申請評鑑滿六個月後,若主管機關仍未就評鑑作成處分時,視為評鑑合格,主管機關不得另為其他處分。本法修正施行前已申請評鑑者,亦同。

本條之評鑑及免予評鑑程序、審查項目、評分基準及其他應遵行事項之辦法,由主管機關定之,並應每五年檢討之。

主席:請問院會,本條照國民黨黨團、台灣民眾黨黨團共同所提再修正動議條文通過,有無異議?(無)沒有異議,第十七條照國民黨黨團、台灣民眾黨黨團共同所提再修正動議條文通過。

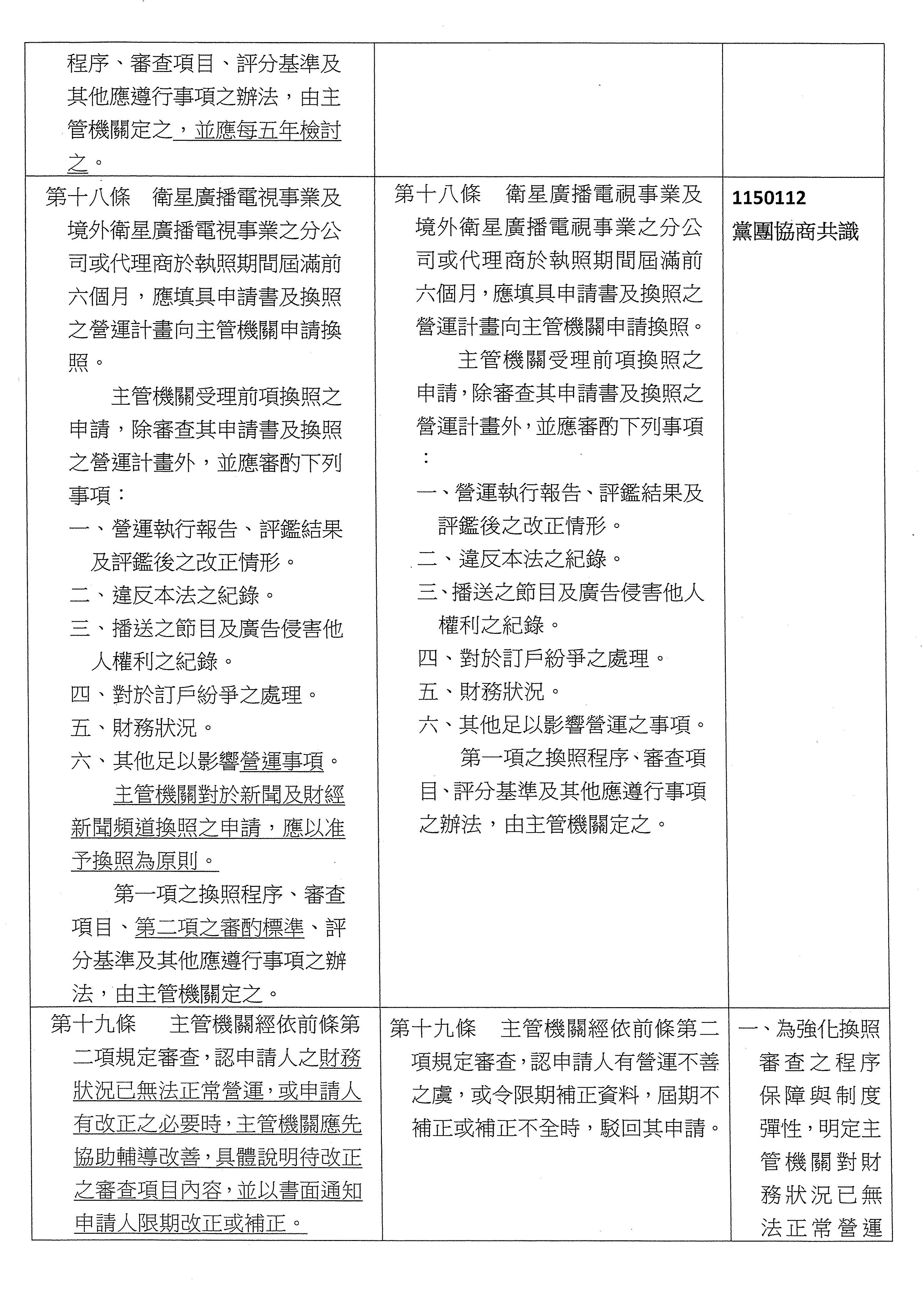
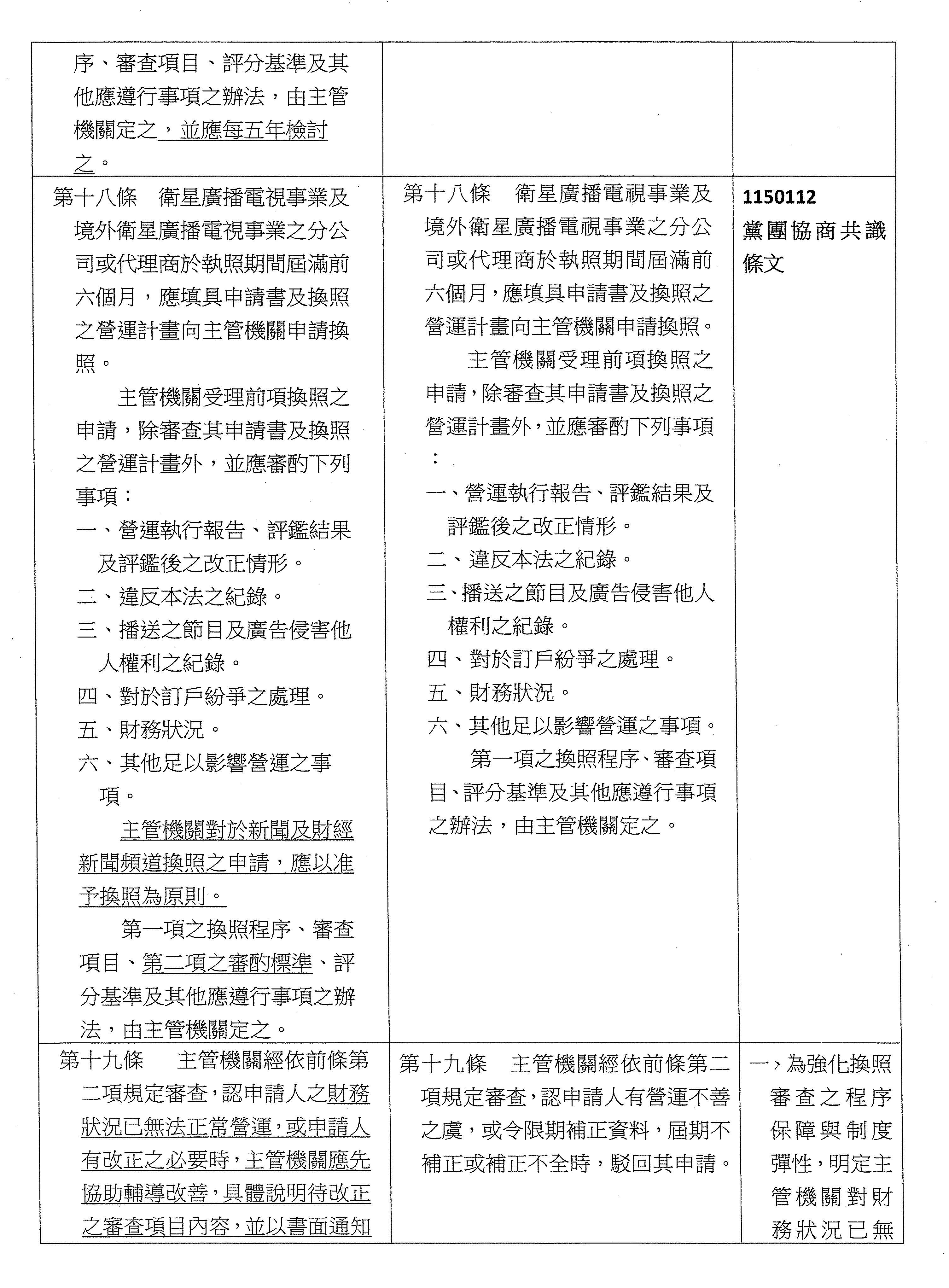
現在進行保留條文第十八條,請宣讀。

民進黨黨團再修正動議:

第十八條  (維持現行條文)

國民黨黨團、台灣民眾黨黨團共同再修正動議:

第十八條  衛星廣播電視事業及境外衛星廣播電視事業之分公司或代理商於執照期間屆滿前六個月,應填具申請書及換照之營運計畫向主管機關申請換照。

主管機關受理前項換照之申請,除審查其申請書及換照之營運計畫外,並應審酌下列事項:

一、營運執行報告、評鑑結果及評鑑後之改正情形。

二、違反本法之紀錄。

三、播送之節目及廣告侵害他人權利之紀錄。

四、對於訂戶紛爭之處理。

五、財務狀況。

六、其他足以影響營運之事項。

主管機關對於新聞及財經新聞頻道換照之申請,應以准予換照為原則。

第一項之換照程序、審查項目、第二項之審酌標準、評分基準及其他應遵行事項之辦法,由主管機關定之。

主席:報告院會,現在表決民進黨黨團再修正動議維持現行條文。現有民進黨黨團要求記名表決。贊成民進黨黨團再修正動議維持現行條文請按贊成,反對請按反對,時間1分鐘,現在開始。

(進行表決)

主席:報告院會,報告表決結果:出席委員108位,贊成48位,反對60位,贊成者少數,民進黨黨團再修正動議條文不通過。

表決結果名單:

會議名稱:立法院第11屆第4會期第20次會議  表決型態:記名表決

表決時間:中華民國115130日 下午34328

表決議題:衛星廣播電視法第十八條

     民進黨黨團再修正動議

表決結果:出席人數:108  贊成人數:48  反對人數:60  棄權人數:0

贊成:

張雅琳  林月琴  陳培瑜  柯建銘  鍾佳濱  伍麗華Saidhai Tahovecahe    郭昱晴  吳思瑤  沈伯洋  范 雲  邱志偉  黃秀芳  何欣純  林俊憲  李坤城  王義川  陳秀寳  徐富癸  王世堅  羅美玲  蔡易餘  莊瑞雄  郭國文  陳俊宇  吳沛憶  賴瑞隆  李柏毅  陳 瑩  陳冠廷  陳亭妃  王美惠  劉建國  林岱樺  賴惠員  黃 捷  林淑芬  王正旭  林楚茵  王定宇  吳琪銘  許智傑  張宏陸  吳秉叡  李昆澤  蔡其昌  林宜瑾  蘇巧慧  沈發惠

反對:

傅崐萁  羅智強  林沛祥  謝龍介  涂權吉  馬文君  林憶君  麥玉珍  劉書彬  林國成  陳昭姿  黃國昌  黃珊珊  張啓楷  高金素梅 林思銘  邱若華  鄭天財Sra Kacaw   鄭正鈐  謝衣鳯  張嘉郡  洪孟楷  王鴻薇  呂玉玲  陳雪生  黃建賓  黃健豪  葉元之  陳永康  賴士葆  陳菁徽  萬美玲  廖偉翔  蘇清泉  黃 仁  魯明哲  李彥秀  吳宗憲  邱鎮軍  徐欣瑩  盧縣一  廖先翔  陳玉珍  林德福  楊瓊瓔  丁學忠  陳超明  林倩綺  顏寬恒  羅明才  翁曉玲  葛如鈞  張智倫  羅廷瑋  徐巧芯  許宇甄  柯志恩  牛煦庭  王育敏  游 顥

棄權:

主席:現在表決國民黨黨團、台灣民眾黨黨團共同所提再修正動議條文。現有民進黨黨團、台灣民眾黨團要求記名表決。贊成兩黨團所提再修正動議條文請按贊成,反對請按反對,時間1分鐘,現在開始。

(進行表決)

主席:報告院會,報告表決結果:出席108位委員,贊成60位,反對48位,贊成者多數,第十八條照國民黨黨團、台灣民眾黨黨團共同所提再修正動議條文通過。

表決結果名單:

會議名稱:立法院第11屆第4會期第20次會議  表決型態:記名表決

表決時間:中華民國115130日 下午34504

表決議題:衛星廣播電視法第十八條

     國民黨黨團、台灣民眾黨黨團再修正動議

表決結果:出席人數:108  贊成人數:60  反對人數:48  棄權人數:0

贊成:

傅崐萁  羅智強  林沛祥  謝龍介  涂權吉  馬文君  林憶君  麥玉珍  劉書彬  林國成  陳昭姿  黃國昌  黃珊珊  張啓楷  高金素梅 林思銘  邱若華  鄭天財Sra Kacaw   鄭正鈐  謝衣鳯  張嘉郡  洪孟楷  王鴻薇  呂玉玲  陳雪生  黃建賓  黃健豪  葉元之  陳永康  賴士葆  陳菁徽  萬美玲  廖偉翔  蘇清泉  黃 仁  魯明哲  李彥秀  吳宗憲  邱鎮軍  徐欣瑩  盧縣一  廖先翔  陳玉珍  林德福  楊瓊瓔  丁學忠  陳超明  林倩綺  顏寬恒  羅明才  翁曉玲  葛如鈞  張智倫  羅廷瑋  徐巧芯  許宇甄  柯志恩  牛煦庭  王育敏  游 顥

反對:

張雅琳  林月琴  陳培瑜  柯建銘  鍾佳濱  伍麗華Saidhai Tahovecahe    郭昱晴  吳思瑤  沈伯洋  范 雲  邱志偉  黃秀芳  何欣純  林俊憲  李坤城  王義川  陳秀寳  徐富癸  王世堅  羅美玲  蔡易餘  莊瑞雄  郭國文  陳俊宇  吳沛憶  賴瑞隆  李柏毅  陳 瑩  陳冠廷  陳亭妃  王美惠  劉建國  林岱樺  賴惠員  黃 捷  林淑芬  王正旭  林楚茵  王定宇  吳琪銘  許智傑  張宏陸  吳秉叡  李昆澤  蔡其昌  林宜瑾  蘇巧慧  沈發惠

棄權:

主席:現在進行保留條文第十九條,請宣讀。

民進黨黨團再修正動議:

第十九條  (維持現行條文)

國民黨黨團、台灣民眾黨黨團共同再修正動議:

第十九條  主管機關經依前條第二項規定審查,認申請人之財務狀況已無法正常營運,或申請人有改正之必要時,主管機關應先協助輔導改善,具體說明待改正之審查項目內容,並以書面通知申請人限期改正或補正。

前項限期改正或令限期補正資料期間,主管機關應發給臨時執照,其有效期間為兩年,屆期未完成者得申請延長一次;該事業於臨時執照延長期間屆滿未完成改正或補正者,得駁回其申請。申請人限期改正或補正資料期間,自本條修正通過之日起算

經主管機關駁回換照申請之衛星廣播電視事業及境外衛星廣播電視事業之分公司或代理商,於行政爭訟程序終結前或主管機關另為許可換照之處分前,仍得依原執照繼續於原頻道行使權利。如原頻道已交由其他衛星廣播電視事業及境外衛星廣播電視事業之分公司或代理商使用,主管機關應召集相關業者協調適當之補救措施。

駁回換照申請之行政處分經撤銷、廢止或因其他原因失其效力後,主管機關對於申請人負回復原狀及頻道位置之義務。

衛星廣播電視事業及境外衛星廣播電視事業之分公司或代理商依第一項規定申請換照滿六個月後,主管機關仍未作成決定時,視為許可換照,主管機關不得另為其他處分,該事業得逕依第十六條第一項規定申請換發執照。本法修正施行前已申請換照者,亦同。

主席:現在開始表決民進黨黨團再修正動議維持現行條文。現有民進黨黨團要求記名表決。

報告院會,我們開始進行記名表決。贊成民進黨黨團維持現行條文請按贊成,反對請按反對,時間1分鐘,現在開始。

(進行表決)

主席:報告院會,報告表決結果:出席委員108位,贊成48位,反對60位,贊成者少數,民進黨黨團再修正動議條文不通過。

表決結果名單:

會議名稱:立法院第11屆第4會期第20次會議  表決型態:記名表決

表決時間:中華民國115130日 下午34908

表決議題:衛星廣播電視法第十九條

     民進黨黨團再修正動議

表決結果:出席人數:108  贊成人數:48  反對人數:60  棄權人數:0

贊成:

張雅琳  林月琴  陳培瑜  柯建銘  鍾佳濱  伍麗華Saidhai Tahovecahe    郭昱晴  吳思瑤  沈伯洋  范 雲  邱志偉  黃秀芳  何欣純  林俊憲  李坤城  王義川  陳秀寳  徐富癸  王世堅  羅美玲  蔡易餘  莊瑞雄  郭國文  陳俊宇  吳沛憶  賴瑞隆  李柏毅  陳 瑩  陳冠廷  陳亭妃  王美惠  劉建國  林岱樺  賴惠員  黃 捷  林淑芬  王正旭  林楚茵  王定宇  吳琪銘  許智傑  張宏陸  吳秉叡  李昆澤  蔡其昌  林宜瑾  蘇巧慧  沈發惠

反對:

傅崐萁  羅智強  林沛祥  謝龍介  涂權吉  馬文君  林憶君  麥玉珍  劉書彬  林國成  陳昭姿  黃國昌  黃珊珊  張啓楷  高金素梅 林思銘  邱若華  鄭天財Sra Kacaw   鄭正鈐  謝衣鳯  張嘉郡  洪孟楷  王鴻薇  呂玉玲  陳雪生  黃建賓  黃健豪  葉元之  陳永康  賴士葆  陳菁徽  萬美玲  廖偉翔  蘇清泉  黃 仁  魯明哲  李彥秀  吳宗憲  邱鎮軍  徐欣瑩  盧縣一  廖先翔  陳玉珍  林德福  楊瓊瓔  丁學忠  陳超明  林倩綺  顏寬恒  羅明才  翁曉玲  葛如鈞  張智倫  羅廷瑋  徐巧芯  許宇甄  柯志恩  牛煦庭  王育敏  游 顥

棄權:

主席:現在表決國民黨黨團、台灣民眾黨黨團共同所提再修正動議條文。現有民進黨黨團、台灣民眾黨黨團要求記名表決。贊成兩黨所提再修正動議條文請按贊成,反對請按反對,時間1分鐘,現在開始。

(進行表決)

主席:報告院會,報告表決結果:在場委員108位,贊成60位,反對48位,贊成者多數,第十九條照國民黨黨團、台灣民眾黨黨團共同所提再修正動議條文通過。

表決結果名單:

會議名稱:立法院第11屆第4會期第20次會議  表決型態:記名表決

表決時間:中華民國115130日下午35048

表決議題:衛星廣播電視法第十九條

     國民黨黨團、台灣民眾黨黨團再修正動議

表決結果:出席人數:108  贊成人數:60  反對人數:48  棄權人數:0

贊成:

傅崐萁  羅智強  林沛祥  謝龍介  涂權吉  馬文君  林憶君  麥玉珍  劉書彬  林國成  陳昭姿  黃國昌  黃珊珊  張啓楷  高金素梅 林思銘  邱若華  鄭天財Sra Kacaw   鄭正鈐  謝衣鳯  張嘉郡  洪孟楷  王鴻薇  呂玉玲  陳雪生  黃建賓  黃健豪  葉元之  陳永康  賴士葆  陳菁徽  萬美玲  廖偉翔  蘇清泉  黃 仁  魯明哲  李彥秀  吳宗憲  邱鎮軍  徐欣瑩  盧縣一  廖先翔  陳玉珍  林德福  楊瓊瓔  丁學忠  陳超明  林倩綺  顏寬恒  羅明才  翁曉玲  葛如鈞  張智倫  羅廷瑋  徐巧芯  許宇甄  柯志恩  牛煦庭  王育敏  游 顥

反對:

張雅琳  林月琴  陳培瑜  柯建銘  鍾佳濱  伍麗華Saidhai Tahovecahe    郭昱晴  吳思瑤  沈伯洋  范 雲  邱志偉  黃秀芳  何欣純  林俊憲  李坤城  王義川  陳秀寳  徐富癸  王世堅  羅美玲  蔡易餘  莊瑞雄  郭國文  陳俊宇  吳沛憶  賴瑞隆  李柏毅  陳 瑩  陳冠廷  陳亭妃  王美惠  劉建國  林岱樺  賴惠員  黃 捷  林淑芬  王正旭  林楚茵  王定宇  吳琪銘  許智傑  張宏陸  吳秉叡  李昆澤  蔡其昌  林宜瑾  蘇巧慧  沈發惠

棄權:

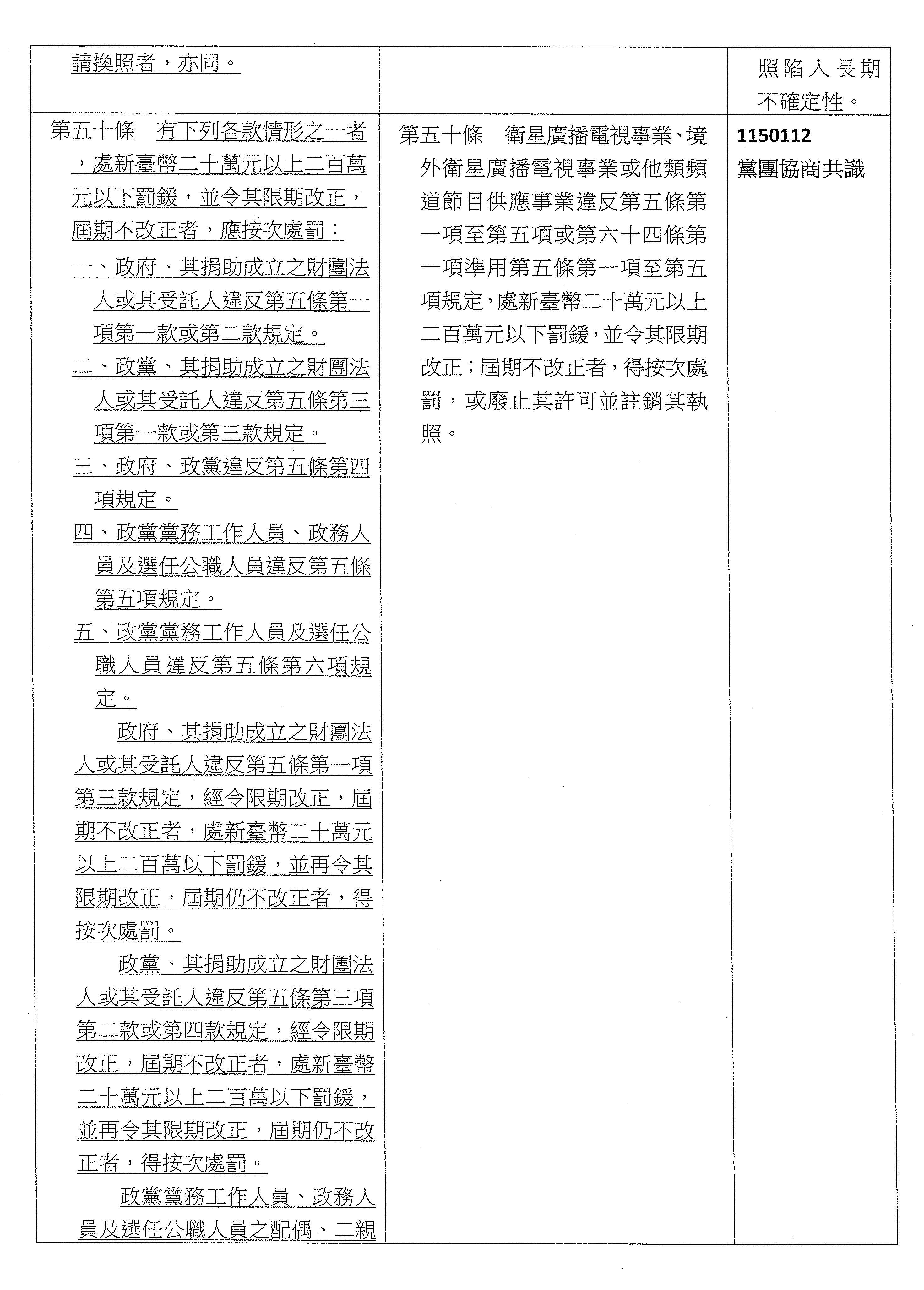
主席:報告院會,第二十條、第四十九條均維持現行條文。現在進行保留條文第五十條。請宣讀。

民進黨黨團再修正動議:

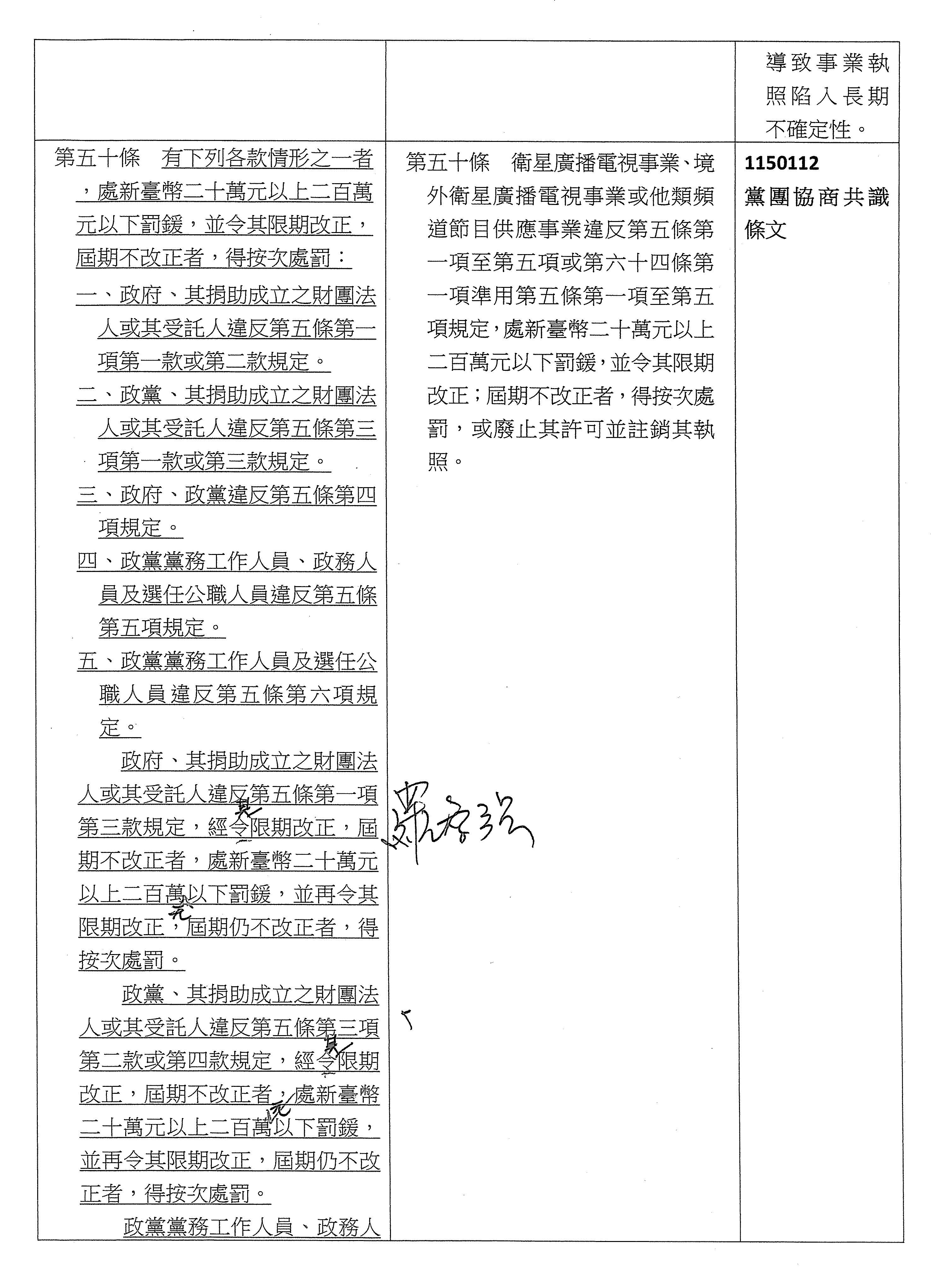
第五十條  有下列各款情形之一者,處新臺幣二十萬元以上二百萬元以下罰鍰,並令其限期改正,屆期不改正者,得按次處罰:

一、政府、其捐助成立之財團法人或其受託人違反第五條第一項第一款或第二款規定。

二、政黨、其捐助成立之財團法人或其受託人違反第五條第三項第一款或第三款規定。

三、政府、政黨違反第五條第四項規定。

四、政黨黨務工作人員、政務人員及選任公職人員違反第五條第五項規定。

五、政黨黨務工作人員及選任公職人員違反第五條第六項規定。

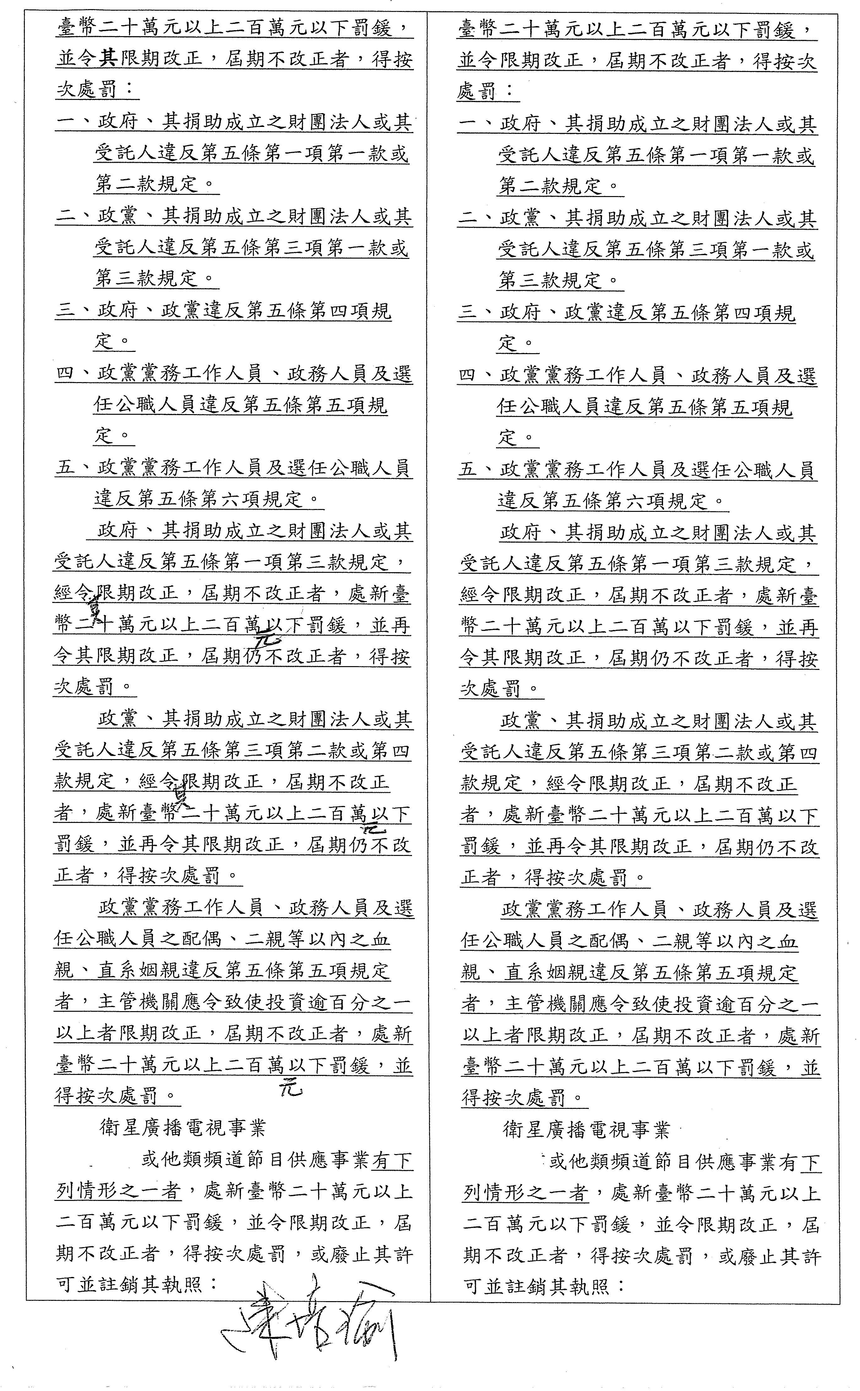
政府、其捐助成立之財團法人或其受託人違反第五條第一項第三款規定,經令其限期改正,屆期不改正者,處新臺幣二十萬元以上二百萬元以下罰鍰,並再令其限期改正,屆期仍不改正者,得按次處罰。

政黨、其捐助成立之財團法人或其受託人違反第五條第三項第二款或第四款規定,經令其限期改正,屆期不改正者,處新臺幣二十萬元以上二百萬元以下罰鍰,並再令其限期改正,屆期仍不改正者,得按次處罰。

政黨黨務工作人員、政務人員及選任公職人員之配偶、二親等以內之血親、直系姻親違反第五條第五項規定者,主管機關應令致使投資逾百分之一以上者限期改正,屆期不改正者,處新臺幣二十萬元以上二百萬元以下罰鍰,並得按次處罰。

衛星廣播電視事業或他類頻道節目供應事業有下列情形之一者,處新臺幣二十萬元以上二百萬元以下罰鍰,並令限期改正,屆期不改正者,得按次處罰,或廢止其許可並註銷其執照:

一、容許違反第五條第一項第一款、第三項第一款、第五項或第六十四條第一項準用第五條第一項第一款、第三項第一款、第五項規定之人,行使表決權或享有股東權利。

二、違反主管機關依第五條第九項或第六十四條第一項準用第五條第九項所為之命令。

國民黨黨團、台灣民眾黨黨團共同再修正動議:

第五十條  有下列各款情形之一者,處新臺幣二十萬元以上二百萬元以下罰鍰,並令其限期改正,屆期不改正者,得按次處罰:

一、政府、其捐助成立之財團法人或其受託人違反第五條第一項第一款或第二款規定。

二、政黨、其捐助成立之財團法人或其受託人違反第五條第三項第一款或第三款規定。

三、政府、政黨違反第五條第四項規定。

四、政黨黨務工作人員、政務人員及選任公職人員違反第五條第五項規定。

五、政黨黨務工作人員及選任公職人員違反第五條第六項規定。

政府、其捐助成立之財團法人或其受託人違反第五條第一項第三款規定,經令其限期改正,屆期不改正者,處新臺幣二十萬元以上二百萬元以下罰鍰,並再令其限期改正,屆期仍不改正者,得按次處罰。

政黨、其捐助成立之財團法人或其受託人違反第五條第三項第二款或第四款規定,經令其限期改正,屆期不改正者,處新臺幣二十萬元以上二百萬元以下罰鍰,並再令其限期改正,屆期仍不改正者,得按次處罰。

政黨黨務工作人員、政務人員及選任公職人員之配偶、二親等以內之血親、直系姻親違反第五條第五項規定者,主管機關應令致使投資逾百分之一以上者限期改正,屆期不改正者,處新臺幣二十萬元以上二百萬元以下罰鍰,並得按次處罰。

衛星廣播電視事業或他類頻道節目供應事業有下列情形之一者,處新臺幣二十萬元以上二百萬元以下罰鍰,並令限期改正,屆期不改正者,得按次處罰,或廢止其許可並註銷其執照:

一、容許違反第五條第一項第一款、第三項第一款、第五項或第六十四條第一項準用第五條第一項第一款、第三項第一款、第五項規定之人,行使表決權或享有股東權利。

二、違反主管機關依第五條第九項或第六十四條第一項準用第五條第九項所為之命令。

主席:報告院會,現在進行處理。本條三個黨團所提再修正動議條文均相同,我們就無異議通過。第五十條照三個黨團再修正動議條文通過。

報告院會,第五十八條之一不予增訂。

第六十六條之一維持現行條文。

報告院會,全案已經過二讀,現有國民黨黨團、台灣民眾黨黨團分別提議繼續進行三讀。請問院會,有無異議?(無)沒有異議,請宣讀經過二讀之條文。

衛星廣播電視法修正第一條、第二條、第五條、第十條、第十一條、第十五條、第十七條至第十九條及第五十條條文(三讀)

與經過二讀內容同,略─

主席:報告院會,三讀條文已經宣讀完畢,請問院會,有無文字修正?(無)沒有文字修正。

報告院會,現有國民黨黨團依據立法院職權行使法第十一條規定,提請將全案付表決。

國民黨黨團提案:

案由:本院國民黨黨團依據立法院職權行使法第十一條規定,提請將本案「全案付表決」。

提案人:中國國民黨立法院黨團 羅智強

主席:現在進行全案表決,贊成全案通過者請按贊成,反對者請按反對,棄權者請按棄權。

現有民進黨黨團要求記名表決。我們進行記名表決,時間1分鐘,現在開始。

(進行表決)

主席:報告院會,報告表決結果:在場出席委員108位,贊成60位,反對0位,棄權48位,贊成者多數,全案表決通過。

表決結果名單:

會議名稱:立法院第11屆第4會期第20次會議  表決型態:記名表決

表決時間:中華民國115130日 下午40931

表決議題:衛星廣播電視法部分條文修正草案

     全案表決

表決結果:出席人數:108  贊成人數:60  反對人數:0  棄權人數:48

贊成:

傅崐萁  羅智強  林沛祥  謝龍介  涂權吉  馬文君  林憶君  麥玉珍  劉書彬  林國成  陳昭姿  黃國昌  黃珊珊  張啓楷  高金素梅 林思銘  邱若華  鄭天財Sra Kacaw   鄭正鈐  謝衣鳯  張嘉郡  洪孟楷  王鴻薇  呂玉玲  陳雪生  黃建賓  黃健豪  葉元之  陳永康  賴士葆  陳菁徽  萬美玲  廖偉翔  蘇清泉  黃 仁  魯明哲  李彥秀  吳宗憲  邱鎮軍  徐欣瑩  盧縣一  廖先翔  陳玉珍  林德福  楊瓊瓔  丁學忠  陳超明  林倩綺  顏寬恒  羅明才  翁曉玲  葛如鈞  張智倫  羅廷瑋  徐巧芯  許宇甄  柯志恩  牛煦庭  王育敏  游 顥

反對:

棄權:

張雅琳  林月琴  陳培瑜  柯建銘  鍾佳濱  伍麗華Saidhai Tahovecahe    郭昱晴  吳思瑤  沈伯洋  范 雲  邱志偉  黃秀芳  何欣純  林俊憲  李坤城  王義川  陳秀寳  徐富癸  王世堅  羅美玲  蔡易餘  莊瑞雄  郭國文  陳俊宇  吳沛憶  賴瑞隆  李柏毅  陳 瑩  陳冠廷  陳亭妃  王美惠  劉建國  林岱樺  賴惠員  黃 捷  林淑芬  王正旭  林楚茵  王定宇  吳琪銘  許智傑  張宏陸  吳秉叡  李昆澤  蔡其昌  林宜瑾  蘇巧慧  沈發惠

主席:報告院會,現在作以下決議:衛星廣播電視法第一條、第二條、第五條、第十條、第十一條、第十五條、第十七條至第十九條及第五十條條文修正通過。

現在繼續處理黨團協商所作之附帶決議,請議事人宣讀附帶決議之內容。

黨團協商附帶決議:

衛星廣播電視法部分條文修正草案 附帶決議

為促進資訊透明及公眾參與,對於具廣大影響力之新聞及財經新聞頻道,實應公開揭露各項公共利益有關之重要資訊,以落實股權透明、財務透明及補助透明之原則。

經考量衛星廣播電視事業、無線電視事業、有線電視事業新聞台間之衡平與公平競爭,爰提案國家通訊傳播委員會應於六個月內,廣泛徵詢閱聽大眾、專家學者及廣電業者之意見,並提出修法版本。

主席:報告院會,依照協商結論,我們照案通過。