院會紀

立法院第11屆第4會期第20次會議紀錄

主席:進入討論事項第四案。

四、本院委員游顥等37人擬具「政黨及其附隨組織不當取得財產處理條例第四條及第三十四條條文修正草案」,請審議案。(本案經提本院第11屆第4會期第11次會議決定:自內政、財政、司法及法制三委員會抽出逕付二讀,並由國民黨黨團負責召集協商。爰於本次會議提出討論。)

主席:案經第4會期第11次會議決定,自委員會抽出逕付二讀,並由國民黨黨團負責召集協商

委員游顥等提案:

案由:本院委員游顥、陳永康、顏寬恒、張嘉郡、林沛祥、黃建賓、馬文君、蘇清泉、廖偉翔、徐巧芯、鄭正鈐等37人,鑑於政黨及其附隨組織不當取得財產處理條例(下稱黨產條例)實施情形,致生行政機關不當擴權,嚴重侵害公益團體(如:救國團)權益,除妨礙其正常運作,亦損及社會和諧,顯偏離初始立法目的,為促進民主政治良性發展,保障人民依法享有之憲法基本權,故此,爰擬具「政黨及其附隨組織不當取得財產處理條例第四條及第三十四條條文修正草案」。是否有當?敬請公決。

說明:

一、行政院於民國(下同)41年籌組成立救國團,隸屬國防部,為依法成立之準行政機構,非任何單位之附隨組織,經法院、內政部、教育部等以正式公函認證,該團更於58年解除與國防部之隸屬,成為社會運動機構,由教育部輔導,轉型為民間團體,78年時,人民團體組織法公布後,歷經風霜與挑戰,該團率先登記為我國第一個社團法人,為我國培育難以計數之棟樑與人才,締造無可取代之安定和進步,其角色及功能、效率與效益,相較任何政府機關或民間組織,毫不遜色。

二、救國團之成立脈絡清晰且單純,依歷史與法律,58年前為政府輔導成立之準行政機構,5878年間為民間社會運動機構之公益社團組織,78年後,為我國第一個社團法人,除謹記創團宗旨「努力做事、真誠愛民、一心為國之精神,奮力自強」外,更積極轉型為「以公益為主之服務型社會企業」,深耕服務、擴大公益,獲得各級政府機關及社會大眾支持、認同和肯定。

三、惟救國團逕自遭不當黨產處理委員會(下稱黨產會)認定為國民黨附隨組織,其資產全數凍結,轄下所有業務、活動、動支皆須詳細說明,公益勸募捐款弱勢團體、甚或活動參加人員及執行任何業務亦須經過審核同意,方行論處,且該團現有財產中,如金山青年活動中心等共61筆土地、建物及現金新臺幣163,507萬多元,均遭認定為不當取得財產,全部移轉國有,顯已嚴重侵害公益性社團法人之自主運作暨正常發展,實違法治國原則,並損害財產權甚深。

四、黨產會否定過去政府依法認證之事實,無視法律之穩定性與確定性,完全顛覆財產權之法律秩序根基,嚴重影響公益性社團法人之結社自由及財產權,簡言之,該團經費來源除政府經費外,亦具社會各界捐款及辦活動之收入,逕自將其經費全數視為不當黨產,已然違法違憲,況黨產條例公布施行以來,其條文內容具諸多爭議,縱有司法院大法官793號解釋,仍有諸多大法官予以不同意見及修法建議,顯見黨產條例未臻完善。

提案人:游 顥  陳永康  顏寬恒  張嘉郡  林沛祥  黃建賓  馬文君  蘇清泉  廖偉翔  徐巧芯  鄭正鈐  

連署人:陳玉珍  葛如鈞  柯志恩  黃 仁  陳雪生  謝衣鳯  張智倫  鄭天財Sra Kacaw   吳宗憲  陳菁徽  丁學忠  涂權吉  盧縣一  牛煦庭  魯明哲  陳超明  許宇甄  林倩綺  羅廷瑋  羅明才  謝龍介  翁曉玲  邱鎮軍  王鴻薇  廖先翔  楊瓊瓔         

政黨及其附隨組織不當取得財產處理條例第四條及第三十四條條文修正草案對照表

DW4514126 正條文

現行條文

說明

第四條 本條例用詞,定義如下:

一、政黨:指於中華民國七十六年七月十五日前成立並依動員戡亂時期人民團體法規定備案者。

二、附隨組織:指獨立存在而由政黨實質控制其人事、財務業務經營之法人、團體或機構;曾由政黨實質控制其人事、財務業務經營,且非以相當對價轉讓而脫離政黨實質控制之法人、團體或機構。但曾隸屬於國家者,不在此限。

三、受託管理人:指受前二款所稱政黨、附隨組織之委託而管理或受讓財產而管理之第三人。

四、不當取得財產:指政黨以違反政黨本質或其他悖於民主法治原則之方式,使自己或其附隨組織取得之財產。

第四條 本條例用詞,定義如下:

一、政黨:指於中華民國七十六年七月十五日前成立並依動員戡亂時期人民團體法規定備案者。

二、附隨組織:指獨立存在而由政黨實質控制其人事、財務或業務經營之法人、團體或機構;曾由政黨實質控制其人事、財務或業務經營,且非以相當對價轉讓而脫離政黨實質控制之法人、團體或機構。

三、受託管理人:指受前二款所稱政黨、附隨組織之委託而管理或受讓財產而管理之第三人。

四、不當取得財產:指政黨以違反政黨本質或其他悖於民主法治原則之方式,使自己或其附隨組織取得之財產。

現行條文第二款規定以「實質控制其人事、財務或業務經營」定義附隨組織,雖與法明確性原則無違,惟僅因政黨得實質控制其他團體人事、財務或業務經營時,該團體即可能被認定為附隨組織,範圍失之過寬,爰將現行規定修正為政黨應同時實質控制人事、財務及業務經營,方為附隨組織。又國家與政黨不同,本條例規範目的在於促進政黨公平競爭,就政黨附隨組織之定義,應限於由政黨實質控制之法人、團體或機構,不應包含曾隸屬於國家之法人、團體或機構。

第三十四條 本條例自公布日施行。

本條例之修正條文溯自本條例公布施行日起適用。

第三十四條 本條例自公布日施行。

為免社會爭議持續擴大,本次修正條文應溯自中華民國一零五年八月十日,於本條例公布施行日適用,爰增加第二項規定。

DW2688241 席:報告院會,本案現已完成協商,請宣讀協商結論。

立法院黨團協商結論

時間:115129日(星期四)下午330

地點:紅樓302會議室

協商主題:委員游顥等37人擬具「政黨及其附隨組織不當取得財產處理條例第四條及第三十四條條文修正草案」案。

協商結論:

一、保留條文:第4條、第34條。

二、本案院會處理時,廣泛討論由各黨團各推派一人發言,每人發言3分鐘,逐條討論時均不發言。保留條文依各黨團版本提出先後順序進行處理。三讀後各黨團推派一人發言。

協商主持人:韓國瑜   江啟臣

協商代:羅智強   林沛祥   傅崐萁() 許宇甄

游 顥   牛煦庭   柯建銘   鍾佳濱

陳培瑜   張啓楷   陳昭姿   黃國昌()

主席:請問院會,對以上協商結論有無異議?(無)無異議,本案後續依協商結論處理。

報告院會,現在進行廣泛討論,請各黨團推派之代表發言。

首先請游顥委員發言。

游委員顥:1612分)各位全國的好朋友,關心救國團及公益團體的好朋友。今天是一個重要的時刻,公益不能等,相信我們大家都看到不當會假轉型正義之名,行政治清算之實,過去在……我相信許多不管是民進黨的民意代表曾參與救國團,也曾經積極地……認同救國團、肯定救國團,所以許多民進黨委員心裡也想支持救國團。但是我們看到為什麼這些公益團體、救國團卻要走上被清算、抄家滅族,甚至在許多經費動用支出上需要受到限制,大家的工作權益不保。所以今天在這裡,國民黨與民眾黨要還救國團公道,公益不能等。

過去救國團也是防疫的模範生、救災的急先峰,許多在座的好朋友跟電視機前關心救國團的好朋友懷念溪阿縱走、懷念許多救國團成長課程,但是現在硬是被套上政治色彩、意識形態,這是非常不公平的,將許多救國團員工逼得走上街頭,官逼民反。今天不當條例的修正是要還救國團公道,公益不能等,所以今天除了我們許多的好朋友還了救國團公道,透過不當條例的修正,我們可以知道公益團體的權益是可以被保障的,但不能夠受到意識形態的迫害,在這裡也呼籲,希望我們在座許多民進黨的委員可以的話也要一起支持救國團,因為大家在地方上也參與救國團,甚至掛著救國團的職務幹部。坦白講,救國團過去在地方上公益協助許多政治人物,今天來講,許多民進黨的委員其實可以還他公道,甚至可以表達支持,就算你這段時間去洗手間也沒有關係,全國人民都看在眼裡,當我們看到為社會公益付出的許多人受到這樣的影響,今天走到如此,在他們的努力之下,我們可以讓他們的公道再現,也確保未來公益團體可以好好的為社會做公益。所以今天我們救國團的夥伴們,大家一起站起來吧!當還其公道的時候,也是在告訴社會大眾洗刷了不白之冤,好不容易今天在立法三讀通過之後,可以好好地來為我們的公益組織、救國團還其公道,加油!

主席:謝謝游委員。

下一位請張啓楷委員發言,請現場保持安靜。

張委員啓楷:1616分)今天是這個會期最後一天,而且談的是救國團,請大家情緒可以輕鬆一點!轉型正義不應該是勝利者,也不應該是執政黨的片面正義,更不能淪為清算或者是鬥爭,應該要尊重歷史的真相,也要尊重多數民眾的情感。

救國團對很多臺灣民眾來講,就是一個甜美回憶跟公益的總和,很多臺灣人從小學的時候、國中到大學,一直到成年,很多人都參加過文藝營、戰鬥營、夏令營、北橫縱走,甚至在那邊交到一輩子志同道合的好朋友,大家想起救國團是一個快樂的象徵,直到現在還有人在下面叫,這個時間點,救國團還辦了非常多開心歡樂的活動。更重要的,救國團辦了很多的公益,在疫情期間,救國團率先站出來,它把劍潭青年活動中心做為防疫旅館,去年丹娜絲風災的時候,還有花蓮災情嚴重的時候,他們跟鏟子超人一樣在救災。大家回想一下,印象中的救國團是做了非常多的公益,從歷史的角度去看,救國團是行政院在民國41年開始推動,它隸屬在哪一個單位?隸屬在國防部。到了民國58年,它轉型作為公益的民間團體。到了民國78年,人民團體組織法成立以後,它登記為全臺灣第一個社團法人。現在不當黨產委員會過度擴權,把救國團列為不當黨產,它的資產已經全部被凍結了,每辦個活動,包括活動、執行、業務,人家做公益事先都要送到不當黨產委員會審核以後才可以執行,這對整個公益的推動是一個很大的傷害。所以民眾黨跟國民黨今天提出修正案,我們讓「曾隸屬於國家者,不在此限」。救國團以前一開始是隸屬於國防部,希望以後讓救國團不要受到不當黨產委員會的監視了,可以有更多的精力、更多的資源好好地做公益,創造更多臺灣人共同美好的回憶與做很多公益,謝謝大家。

主席:謝謝張委員。

下一位請范雲委員發言。

(假公益,真特權。)

范委員雲:1619分)國民黨提案要修改不當黨產條例的附隨組織定義,新增「曾隸屬於國家者,不在此限」,要為救國團、婦聯會開後門。聽到這個消息之後,才短短兩、三天就有一百多個不分黨派的民間團體連署反對。為什麼?首先,這根本就是修法干預司法,除了大法官釋字第793號早就認定不當黨產回歸國家是臺灣成為真正民主的重要過程外,救國團自己提起是否為黨產的訴訟已經在臺北高院敗訴,目前在最高行政法院審理中。然而國民黨不尊重司法,用逕付二讀方式,還不敢在委員會討論,而且還讓條文回溯,趕在會期最後一天通過,想要改變法院判決結果。

剛剛游顥宣稱救國團還有他沒講到的婦聯會是公益團體,還說很多人年輕的時候參加過活動,受惠於救國團。每個人的青春回憶不同,但同樣的事實是,救國團長期壟斷學生合法跨校活動,與情治機關合作,幫黨國監控校園師生。剛剛講到歷史,請看看救國團自己在1982年出版的本團重要文獻,直接寫到中國青年反共救國團在黨內為本黨最重要青運機構。救國團曾經是國民黨最重要的青年機構,也因為特權身分,免費取得國家土地及補助,如果今天這個提案通過,國家至少損失從北到南的黃金地段2萬坪建物、3,000坪土地,其中包含海景第一排的墾丁青年活動中心,連同婦聯會,國家損失超過400億。沒有人在改變誰的青春回憶,我們守護的是公平正義,屬於國家的還給國家,想做公益的權貴團體,請你們好好回歸做正常的公益團體。

我想提醒民眾黨,你們的前主席柯文哲在擔任臺北市長時支持不當黨產回歸國家,只允許救國團經營青年活動中心8年,然後我也想提醒現在不敢坐在現場的黃國昌主席,今天是你擔任立委的最後一天,你想起來了嗎?你曾經大力支持不當黨產回歸國家,剛剛民眾黨說什麼?救國團是國防部的,所以不應該把財產回歸國家,多麼的荒謬、多麼的可笑、多麼的沒有邏輯!讓全民一起監督,是誰在護國產、誰在盜國產,我們堅決反對用救國團救黨產、用婦聯會護權貴。

主席:謝謝范雲委員的發言。

報告院會,現在進行逐條討論。

本案請宣讀院會所收各黨團版本再修正動議,其餘提案內容均列入公報紀錄。進行處理時,依序進行表決,如果其中一案通過,我們不再處理其他案。

國民黨黨團再修正動議提案:



國民黨黨團修正動議提案:


政黨及其附隨組織不當取得財產處理條例第四條及第三十四條條文修正草案(二讀)

主席:現在進行保留條文第四條,請宣讀。

國民黨黨團再修正動議:

第 四 條  本條例用詞,定義如下:

一、政黨:指於中華民國七十六年七月十五日前成立並依動員戡亂時期人民團體法規定備案者。

二、附隨組織:指獨立存在而由政黨實質控制其人事、財務或業務經營之法人、團體或機構;曾由政黨實質控制其人事、財務或業務經營,且非以相當對價轉讓而脫離政黨實質控制之法人、團體或機構。但曾隸屬於國家者,不在此限。

三、受託管理人:指受前二款所稱政黨、附隨組織之委託而管理或受讓財產而管理之第三人。

四、不當取得財產:指政黨以違反政黨本質或其他悖於民主法治原則之方式,使自己或其附隨組織取得之財產。

主席:報告院會,我們開始進行表決國民黨黨團所提再修正動議條文。

現有民進黨黨團要求記名表決,贊成國民黨黨團再修正動議條文請按贊成,反對請按反對,時間1分鐘,現在開始。

(進行表決)

主席:好,謝謝各位委員。

報告表決結果:出席委員108位,贊成60位,反對48位,贊成者多數,第四條照國民黨黨團再修正動議條文通過。

表決結果名單:

會議名稱:立法院第11屆第4會期第20次會議  表決型態:記名表決

表決時間:中華民國115130日 下午42534

表決議題:政黨及其附隨組織不當取得財產處理

     條例第四條 國民黨黨團再修正動議

表決結果:出席人數:108  贊成人數:60  反對人數:48  棄權人數:0

贊成:

傅崐萁  羅智強  林沛祥  謝龍介  涂權吉  馬文君  林憶君  麥玉珍  劉書彬  林國成  陳昭姿  黃國昌  黃珊珊  張啓楷  高金素梅 林思銘  邱若華  鄭天財Sra Kacaw   鄭正鈐  謝衣鳯  張嘉郡  洪孟楷  王鴻薇  呂玉玲  陳雪生  黃建賓  黃健豪  葉元之  陳永康  賴士葆  陳菁徽  萬美玲  廖偉翔  蘇清泉  黃 仁  魯明哲  李彥秀  吳宗憲  邱鎮軍  徐欣瑩  盧縣一  廖先翔  陳玉珍  林德福  楊瓊瓔  丁學忠  陳超明  林倩綺  顏寬恒  羅明才  翁曉玲  葛如鈞  張智倫  羅廷瑋  徐巧芯  許宇甄  柯志恩  牛煦庭  王育敏  游 顥

反對:

張雅琳  林月琴  陳培瑜  柯建銘  鍾佳濱  伍麗華Saidhai Tahovecahe    郭昱晴  吳思瑤  沈伯洋  范 雲  邱志偉  黃秀芳  何欣純  林俊憲  李坤城  王義川  陳秀寳  徐富癸  王世堅  羅美玲  蔡易餘  莊瑞雄  郭國文  陳俊宇  吳沛憶  賴瑞隆  李柏毅  陳 瑩  陳冠廷  陳亭妃  王美惠  劉建國  林岱樺  賴惠員  黃 捷  林淑芬  王正旭  林楚茵  王定宇  吳琪銘  許智傑  張宏陸  吳秉叡  李昆澤  蔡其昌  林宜瑾  蘇巧慧  沈發惠

棄權:

主席:報告院會,我們進行處理保留條文第三十四條,請宣讀。

國民黨黨團再修正動議:

第三十四條  本條例自公布日施行。

本條例修正條文溯自本條例公布施行之日起適用。

主席:我們現在表決國民黨黨團再修正動議條文。

現有民進黨黨團要求記名表決,贊成國民黨黨團再修正動議條文請按贊成,反對請按反對,時間1分鐘,現在開始。

(進行表決)

主席:好,謝謝。

報告院會,報告表決結果:在場出席委員108位,贊成60位,反對48位,贊成者多數,第三十四條照國民黨黨團再修正動議條文通過。

表決結果名單:

會議名稱:立法院第11屆第4會期第20次會議  表決型態:記名表決

表決時間:中華民國115130日 下午42737

表決議題:政黨及其附隨組織不當取得財產處理

     條例第三十四條國民黨黨團再修正動議

表決結果:出席人數:108  贊成人數:60  反對人數:48  棄權人數:0

贊成:

傅崐萁  羅智強  林沛祥  謝龍介  涂權吉  馬文君  林憶君  麥玉珍  劉書彬  林國成  陳昭姿  黃國昌  黃珊珊  張啓楷  高金素梅 林思銘  邱若華  鄭天財Sra Kacaw   鄭正鈐  謝衣鳯  張嘉郡  洪孟楷  王鴻薇  呂玉玲  陳雪生  黃建賓  黃健豪  葉元之  陳永康  賴士葆  陳菁徽  萬美玲  廖偉翔  蘇清泉  黃 仁  魯明哲  李彥秀  吳宗憲  邱鎮軍  徐欣瑩  盧縣一  廖先翔  陳玉珍  林德福  楊瓊瓔  丁學忠  陳超明  林倩綺  顏寬恒  羅明才  翁曉玲  葛如鈞  張智倫  羅廷瑋  徐巧芯  許宇甄  柯志恩  牛煦庭  王育敏  游 顥

反對:

張雅琳  林月琴  陳培瑜  柯建銘  鍾佳濱  伍麗華Saidhai Tahovecahe    郭昱晴  吳思瑤  沈伯洋  范 雲  邱志偉  黃秀芳  何欣純  林俊憲  李坤城  王義川  陳秀寳  徐富癸  王世堅  羅美玲  蔡易餘  莊瑞雄  郭國文  陳俊宇  吳沛憶  賴瑞隆  李柏毅  陳 瑩  陳冠廷  陳亭妃  王美惠  劉建國  林岱樺  賴惠員  黃 捷  林淑芬  王正旭  林楚茵  王定宇  吳琪銘  許智傑  張宏陸  吳秉叡  李昆澤  蔡其昌  林宜瑾  蘇巧慧  沈發惠

棄權:

主席:報告院會,全案經過二讀,現有國民黨黨團提議繼續進行三讀。請問院會,有無異議?(有)有異議,我們要繼續表決。

現在進行表決,針對國民黨黨團提議繼續進行三讀,現有民進黨黨團要求記名表決。

我們開始進行記名表決,時間1分鐘,贊成按贊成,反對按反對,現在開始。

(進行表決)

主席:報告院會,報告表決結果:在場委員108位,贊成60位,反對48位,贊成者多數,本案繼續進行三讀。

表決結果名單:

會議名稱:立法院第11屆第4會期第20次會議  表決型態:記名表決

表決時間:中華民國115130日 下午42942

表決議題:討論事項第四案

     國民黨黨團提議繼續三讀

表決結果:出席人數:108  贊成人數:60  反對人數:48  棄權人數:0

贊成:

傅崐萁  羅智強  林沛祥  謝龍介  涂權吉  馬文君  林憶君  麥玉珍  劉書彬  林國成  陳昭姿  黃國昌  黃珊珊  張啓楷  高金素梅 林思銘  邱若華  鄭天財Sra Kacaw   鄭正鈐  謝衣鳯  張嘉郡  洪孟楷  王鴻薇  呂玉玲  陳雪生  黃建賓  黃健豪  葉元之  陳永康  賴士葆  陳菁徽  萬美玲  廖偉翔  蘇清泉  黃 仁  魯明哲  李彥秀  吳宗憲  邱鎮軍  徐欣瑩  盧縣一  廖先翔  陳玉珍  林德福  楊瓊瓔  丁學忠  陳超明  林倩綺  顏寬恒  羅明才  翁曉玲  葛如鈞  張智倫  羅廷瑋  徐巧芯  許宇甄  柯志恩  牛煦庭  王育敏  游 顥

反對:

張雅琳  林月琴  陳培瑜  柯建銘  鍾佳濱  伍麗華Saidhai Tahovecahe    郭昱晴  吳思瑤  沈伯洋  范 雲  邱志偉  黃秀芳  何欣純  林俊憲  李坤城  王義川  陳秀寳  徐富癸  王世堅  羅美玲  蔡易餘  莊瑞雄  郭國文  陳俊宇  吳沛憶  賴瑞隆  李柏毅  陳 瑩  陳冠廷  陳亭妃  王美惠  劉建國  林岱樺  賴惠員  黃 捷  林淑芬  王正旭  林楚茵  王定宇  吳琪銘  許智傑  張宏陸  吳秉叡  李昆澤  蔡其昌  林宜瑾  蘇巧慧  沈發惠

棄權:

主席:請宣讀經過二讀之條文。

黨及其附隨組織不當取得財產處理條例修正第四條及第三十四條條文三讀)

與經過二讀內容同,略─

主席:報告院會,三讀條文已宣讀完畢,請問院會,有無文字修正?(無)沒有文字修正。

現在有國民黨黨團依據立法院職權行使法第十一條規定,提請將全案付表決。

國民黨黨團提案:

案由:本院國民黨黨團依據立法院職權行使法第十一條規定,提請將本案「全案付表決」。是否有當?敬請公決。

提案人:中國國民黨立法院黨團 羅智強

主席:我們現在進行全案付表決,贊成全案通過者請按贊成,反對者請按反對,棄權者請按棄權。

現有民進黨黨團要求記名表決,我們進行記名表決,時間1分鐘,現在開始。

(進行表決)

主席:報告院會,報告表決結果:出席委員108位,贊成60位,反對48位,贊成者多數,全案表決通過。

表決結果名單:

會議名稱:立法院第11屆第4會期第20次會議  表決型態:記名表決

表決時間:中華民國115130日 下午43235

表決議題:討論事項第四案

     全案表決

表決結果:出席人數:108  贊成人數:60  反對人數:48  棄權人數:0

贊成:

傅崐萁  羅智強  林沛祥  謝龍介  涂權吉  馬文君  林憶君  麥玉珍  劉書彬  林國成  陳昭姿  黃國昌  黃珊珊  張啓楷  高金素梅 林思銘  邱若華  鄭天財Sra Kacaw   鄭正鈐  謝衣鳯  張嘉郡  洪孟楷  王鴻薇  呂玉玲  陳雪生  黃建賓  黃健豪  葉元之  陳永康  賴士葆  陳菁徽  萬美玲  廖偉翔  蘇清泉  黃 仁  魯明哲  李彥秀  吳宗憲  邱鎮軍  徐欣瑩  盧縣一  廖先翔  陳玉珍  林德福  楊瓊瓔  丁學忠  陳超明  林倩綺  顏寬恒  羅明才  翁曉玲  葛如鈞  張智倫  羅廷瑋  徐巧芯  許宇甄  柯志恩  牛煦庭  王育敏  游 顥

反對:

張雅琳  林月琴  陳培瑜  柯建銘  鍾佳濱  伍麗華Saidhai Tahovecahe    郭昱晴  吳思瑤  沈伯洋  范 雲  邱志偉  黃秀芳  何欣純  林俊憲  李坤城  王義川  陳秀寳  徐富癸  王世堅  羅美玲  蔡易餘  莊瑞雄  郭國文  陳俊宇  吳沛憶  賴瑞隆  李柏毅  陳 瑩  陳冠廷  陳亭妃  王美惠  劉建國  林岱樺  賴惠員  黃 捷  林淑芬  王正旭  林楚茵  王定宇  吳琪銘  許智傑  張宏陸  吳秉叡  李昆澤  蔡其昌  林宜瑾  蘇巧慧  沈發惠

棄權:

主席:我們現在作以下決議:政黨及其附隨組織不當取得財產處理條例第四條及第三十四條條文修正通過。

我們現在進行完成立法程序後發言,由各黨團推派代表發言,每位委員發言兩分鐘。

首先請張啓楷委員發言,沈伯洋委員請準備。

張委員啓楷:1633分)恭喜救國團,也希望救國團經過今天修法三讀之後,不隸屬於任何政黨,更不隸屬於不當黨產委員會,再也沒有黨產委員會凍結它所有的資產,讓它所有的活動,連它去做公益都受到影響。這些限制解除之後,可以為臺灣的民眾舉辦更多歡笑、快樂、歡樂的活動,可以有更多更多公益的活動。民進黨的立委剛剛還是有意見,我要提醒一個沒辦法否認的事實,當救國團轉型為公益的民間團體之後,它很多的資產跟財源是來自於辦活動,甚至是民間人士的捐款,你現在把這些錢全部收歸為不當黨產,這樣合理嗎?更重要的,你把它劃為不當黨產之後,對於它推動公益照顧很多的弱勢者,這對臺灣真的是好的嗎?我們不希望已經變成公益團體的救國團、已經受到大家肯定的救國團,包括很多民進黨立委都去參加活動並擔任重要幹部的救國團,可以有更大的動能多幫我們社會創造一些公益嗎?所以透過今天的討論,不只是三讀,啓楷剛剛也明確地講了,我們把歷史還原,民國41年是由行政院籌組救國團,那時候就是隸屬於國防部,它是依法成立的準行政機關,不是任何單位的附屬組織,這是經過法院、經過內政部,也經過教育部認證的,都有正式函件,請大家回去看。最重要的,以後請大家……救國團變成一個不屬於國民黨,更不要屬於民進黨,也不屬於不當黨產委員會的,請讓它多做公益,謝謝大家,謝謝。

主席:謝謝張啓楷委員的發言。

接下來我們請沈伯洋委員發言,游顥委員請準備。

沈委員伯洋:1636分)2018年,那時候楊偉中委員因為意外,所以離開了不當黨產委員會,我就是接任他,那是我的第一份跟政治有關的工作,當時國民黨的良心,國民黨很多人也認為黨產問題要處理,所以它本來是一個社會共識。剛剛我聽到張啓楷委員、游顥委員一直在講什麼公益,大家知道什麼叫「公益」嗎?請問救國團以前的工作是什麼?41年根本也不是行政院,41年是國民黨的中央改造委員會所成立的,它是隸屬於黨,而當時他們做的是什麼?做的是校園監控,做的是異議分子的監控,我唸給大家聽:寧靜小組、春風計畫、校園安定工作會報、青年思想教育。目的是什麼?國民黨的文件寫得很清楚啊,要防止陰謀分子爭取拉攏、多帶動學生社團、減少不正當的政治活動、減少不當的言論、防範學生集結勢力反對國民黨,這叫公益喔?

再來,做公益,就算這個叫做公益好了,做公益、辦活動應該要場地吧,結果救國團怎麼做?跟教育部要一個場地,然後那個地就變成救國團的,改了名字就變救國團的,請問我們現在允許任何一個社團來立法院辦一個活動,然後就取得立法委員的地嗎?就取得了立法院的財產嗎?不可能啊!這就是不當黨產,這不就侵占國家的財產嗎?請問侵占國家的財產應不應該拿回來?法院也判啦,也拿回來了,現在這個提案就是他們又要把本來的民脂民膏,全部拿到國民黨的口袋裡,就只是為了你們接下來的選舉而已,這個人民怎麼可能可以接受,謝謝。

主席:謝謝沈伯洋委員的發言。

接下來,我們請游顥委員,請發言。

游委員顥:1638分)「不信真理喚不回,不容公益盡成灰」,在今天大家是一起關注矚目救國團這次終於得到公道,公益團體得到公道,其實許多的公益人可以繼續大步向前走,剛剛聽到辦活動就可以占領一個地,讓我想到了太陽花學運,但是許多的……

(現場一片混亂)

主席:時間暫停。

游委員顥:在座的民進黨委員,還有在座的民進黨委員,過去在學生時代,還積極地參與救國團的活動……

主席:時間暫停。

游委員顥:如果說今天涉入校園,我相信民進黨的手伸得更進去,所以在這裡我們要很肯定,國民黨在座的每位立委,還有民進黨的立委、黃國昌總召,還有民眾黨的立委,國民黨、民眾黨支持讓救國團還其正義……

主席:時間暫停。

游委員顥:還其公道,讓我們看到大家可以繼續做公益的時候,未來都能夠得到保障,所以在這裡,我們希望能夠繼續努力,讓這個條例通過之後,來看清楚到底誰在支持公益團體……

(現場一片混亂)

主席:游顥委員,時間暫停。

拜託各位委員同仁,尊重發言委員權益好嗎?

時間暫停、時間暫停。謝謝、謝謝……我們現在沒辦法發言,時間暫停。各位委員同仁,再一次拜託大家……

陳委員培瑜:你沒有讀書啊!你有沒有看新聞啊!

游委員顥:我書讀得比你多。

主席:拜託各位委員同仁,尊重發言委員權益好嗎?

(現場一片混亂)

主席:謝謝,再一次拜託大家尊重發言委員的權益好嗎?拜託、拜託……

游委員顥:不要對王鴻薇委員動手動腳!不要攻擊國民黨委員!

主席:都回座位好嗎?

游委員顥:不要推王鴻薇委員!吳思瑤你不要推王鴻薇委員!

主席:謝謝,拜託各位委員請回座好嗎?先讓發言委員發言完畢好嗎?拜託各位委員請回座。拜託……

游委員顥:你為什麼要罵王鴻薇委員?

林委員楚茵:你麥克風要消音啊!不然時間就不要暫停啊!

游委員顥:好,那時間不要暫停好了,我沒意見。

主席:謝謝,再一次拜託大家,大家請回座,發言委員還有有124秒,拜託尊重發言委員權益,再一次拜託大家請回座,謝謝。

賴惠員委員請回座、陳玉珍委員請回座,謝謝大家。

還有124秒,時間繼續。

游委員顥:謝院長。「不信公理喚不回,不容正義盡成灰」,我們看到公益團體要奪回公道,要讓自己能夠重返正義的時候,在這裡我們看到許多民進黨委員的動作,但是不尊重議事發言的畢竟是少數立委,而這些委員過去也曾經參加過救國團的活動,尤其在青年的時候,我相信現在的救國團,他的許多團委會有國民黨、有民進黨、也有民眾黨,大家不分顏色做公益,而今天,我們更是看到了意識形態針對公益團體的狀況,所以今天這個條例通過,不管是我們救國團的夥伴們,還有全國關心公益的夥伴們,大家能有更堅定的信心。當這條不當條例修正通過之後,大家可以繼續快樂的做公益,繼續做一個健康的公益人,所以國民黨的委員、民眾黨的委員,我們黨團三長跟總召繼續一起為救國團跟公益團體加油。

(加油!)

主席:謝謝游顥委員的發言。

報告院會,依照黨團共識,請各黨團幹部現在立即移駕到議場後方主席休息室,我們要進行後續討論事項溝通。

另外,本次會議沒有委員提出臨時提案,我們不進行臨時提案之處理。

現在休息。

休息1646分)

繼續開會1735分)

主席:報告院會,繼續開會。

現在有黨團共識如下:一、本次院會延長會議開會時間。二、後續討論事項、立法院組織法修正案、藥事法修正案、藥害救濟法修正案均依議事規定處理。三、處理完畢即散會。

黨團共識

一、本次院會延長會議開會時間。

二、後續討論事項、立院組織法修正案、藥事法修正案、藥害救濟法修正案均依議事規定處理。

三、處理畢即散會。

傅崐萁  羅智強  林沛祥  柯建銘  鍾佳濱  陳培瑜  黃國昌()     張啓楷  陳昭姿

主席:報告院會,本次院會後續就依黨團共識進行。

現在依照黨團共識進行討論事項第五案。

五、本院委員牛煦庭等35人擬具「立法院組織法第三十二條、第三十三條及第三十五條條文修正草案」,請審議案。(本案經提本院第11屆第4會期第15次會議報告決定:逕付二讀,並由國民黨黨團負責召集協商。爰於本次會議提出討論。)

主席:牛煦庭委員等提案經第4會期第15次會議決定,逕付二讀,並由國民黨黨團負責召集協商

委員牛煦庭等提案:

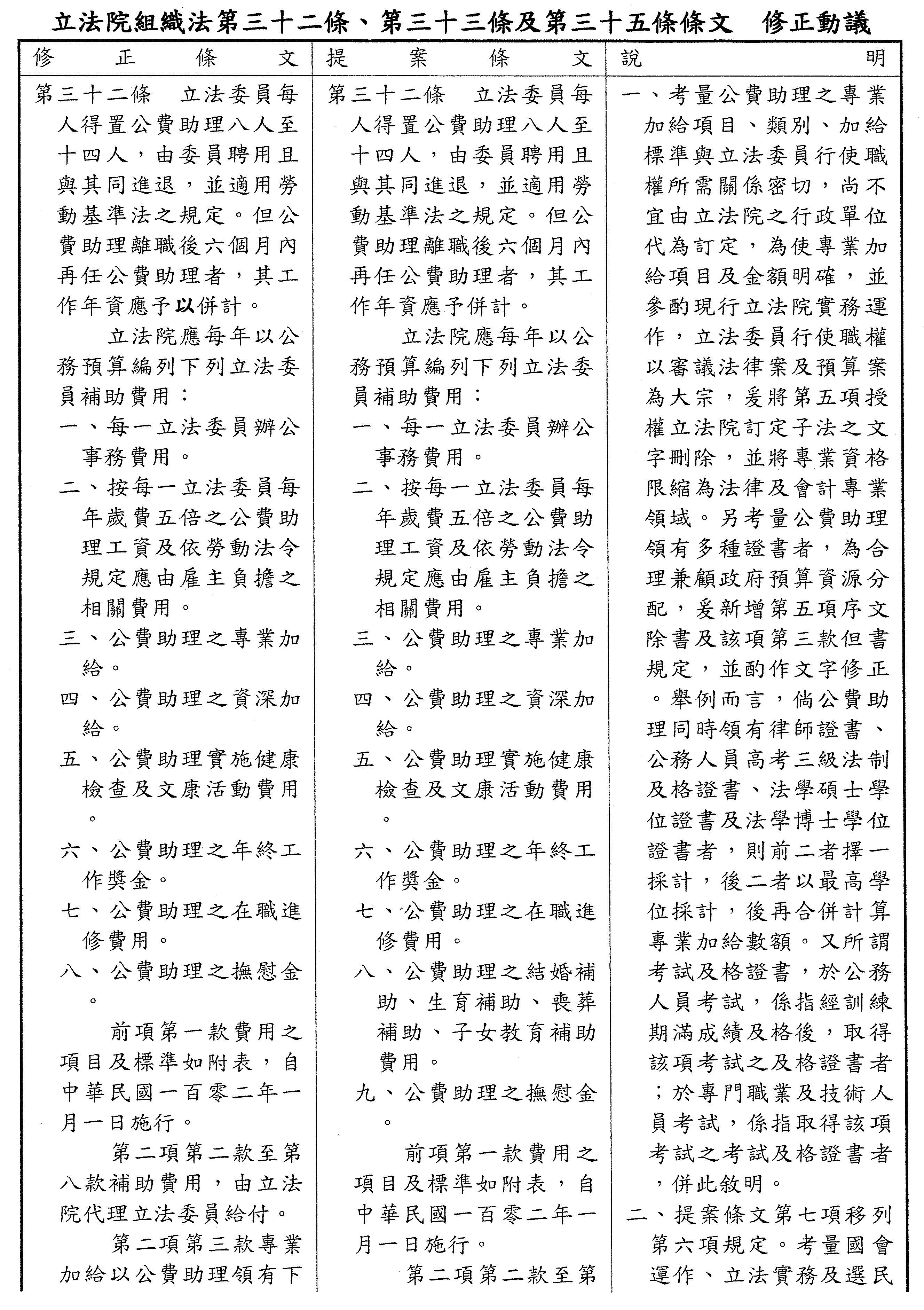
案由:本院委員牛煦庭等35人,鑑於立法委員公費助理係立法委員行使職權之重要基石,為提高招募專業公費助理時之誘因、鼓勵公費助理持續進修深造或取得國家證照,以及充分評價具專業知識技能公費助理之勞動成果及其對於增進立法委員問政品質之貢獻,提升公費助理久任意願及對工作經驗豐富者之肯定,並改善公費助理整體勞動待遇,以協助立法委員攬才、育才及留才,爰擬具「立法院組織法第三十二條、第三十三條及第三十五條條文修正草案」。是否有當?敬請公決。

提案人:牛煦庭  

連署人:邱鎮軍  廖先翔  楊瓊瓔  許宇甄  蘇清泉  陳玉珍  盧縣一  張嘉郡  廖偉翔  陳雪生  徐巧芯  陳菁徽  鄭天財Sra Kacaw   林德福  羅明才  葛如鈞  黃 仁  馬文君  丁學忠  高金素梅 游 顥  徐欣瑩  鄭正鈐  謝龍介  呂玉玲  林思銘  洪孟楷  陳超明  黃建賓  涂權吉  林沛祥  陳永康  王鴻薇  吳宗憲      

法院組織法第三十二條、第三十三條及第三十五條條文修正草案對照表

DW7286641 正條文

現行條文

說明

第三十二條 立法委員每人得置公費助理八人至十四人,由委員聘用同進退,並適用勞動基準法之規定。但公費助理離職後六個月內再任公費助理者,其工作年資應予併計。

立法院應每年以公務預算編列下列立法委員補助費用:

一、每一立法委員辦公事務費用

二、按每一立法委員每年歲費五倍之公費助理工資及依勞動法令規定應由雇主負擔之相關費用。

三、公費助理之專業加給。

四、公費助理之資深加給。

五、公費助理實施健康檢查文康活動費用。

六、公費助理之年終工作獎金。

七、公費助理之在職進修費用。

八、公費助理之結婚補助、生育補助、喪葬補助、子女教育補助費用。

九、公費助理之撫慰金。

前項第一款費用之項目及標準如附表,自中華民國一百零二年一月一日施行。

第二項第二款至第九款補助費用,由立法院代理立法委員給付

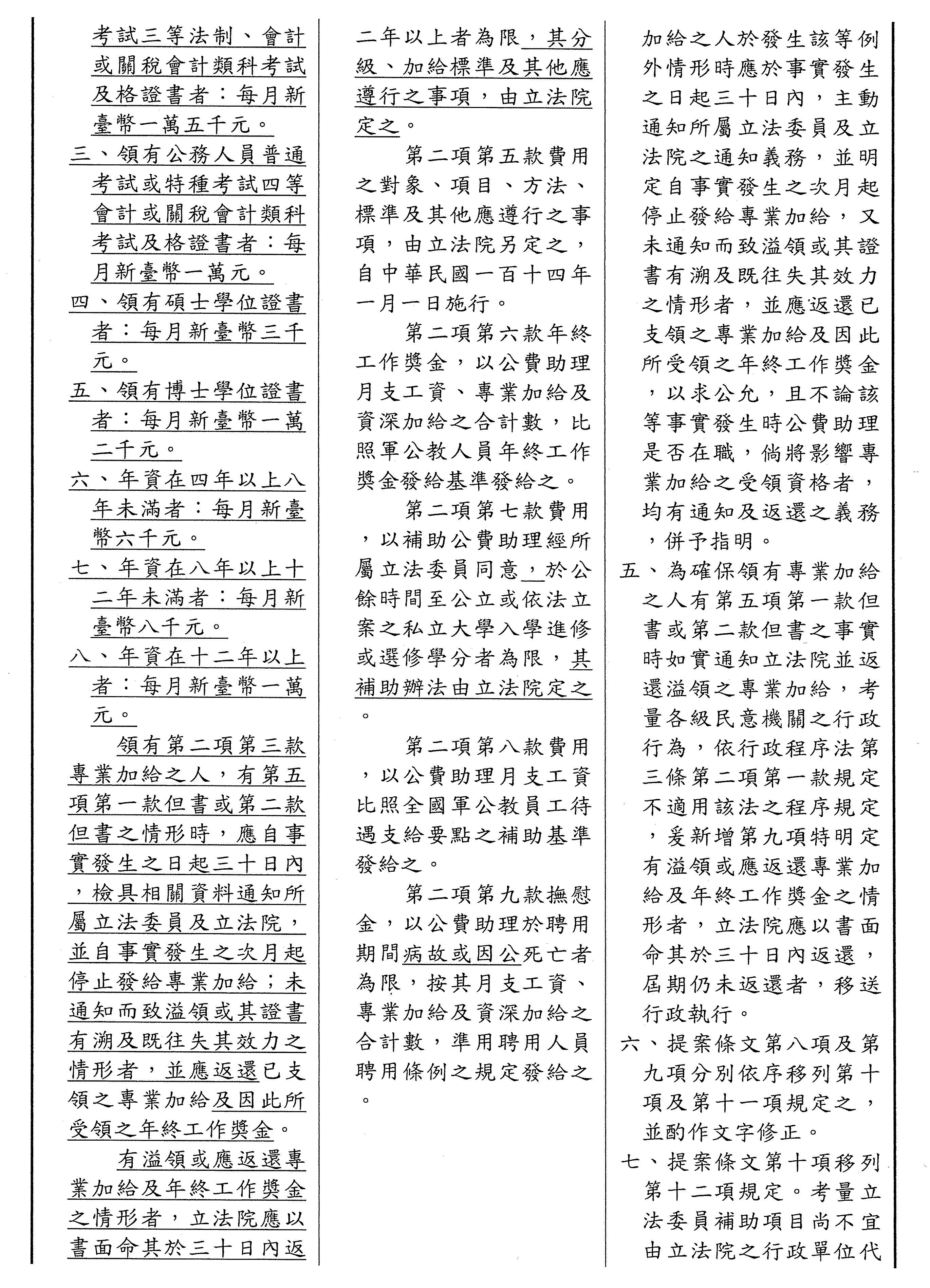
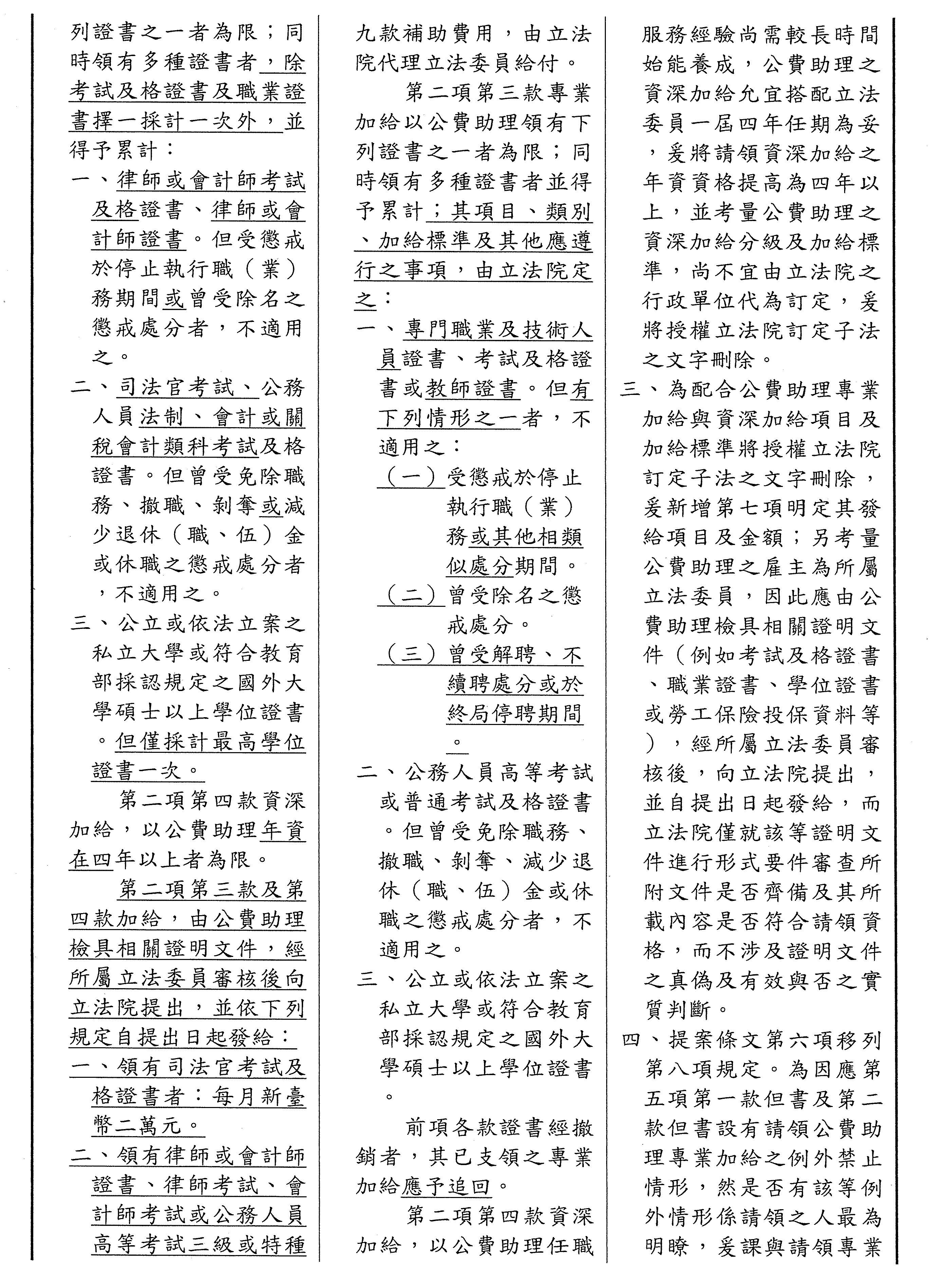
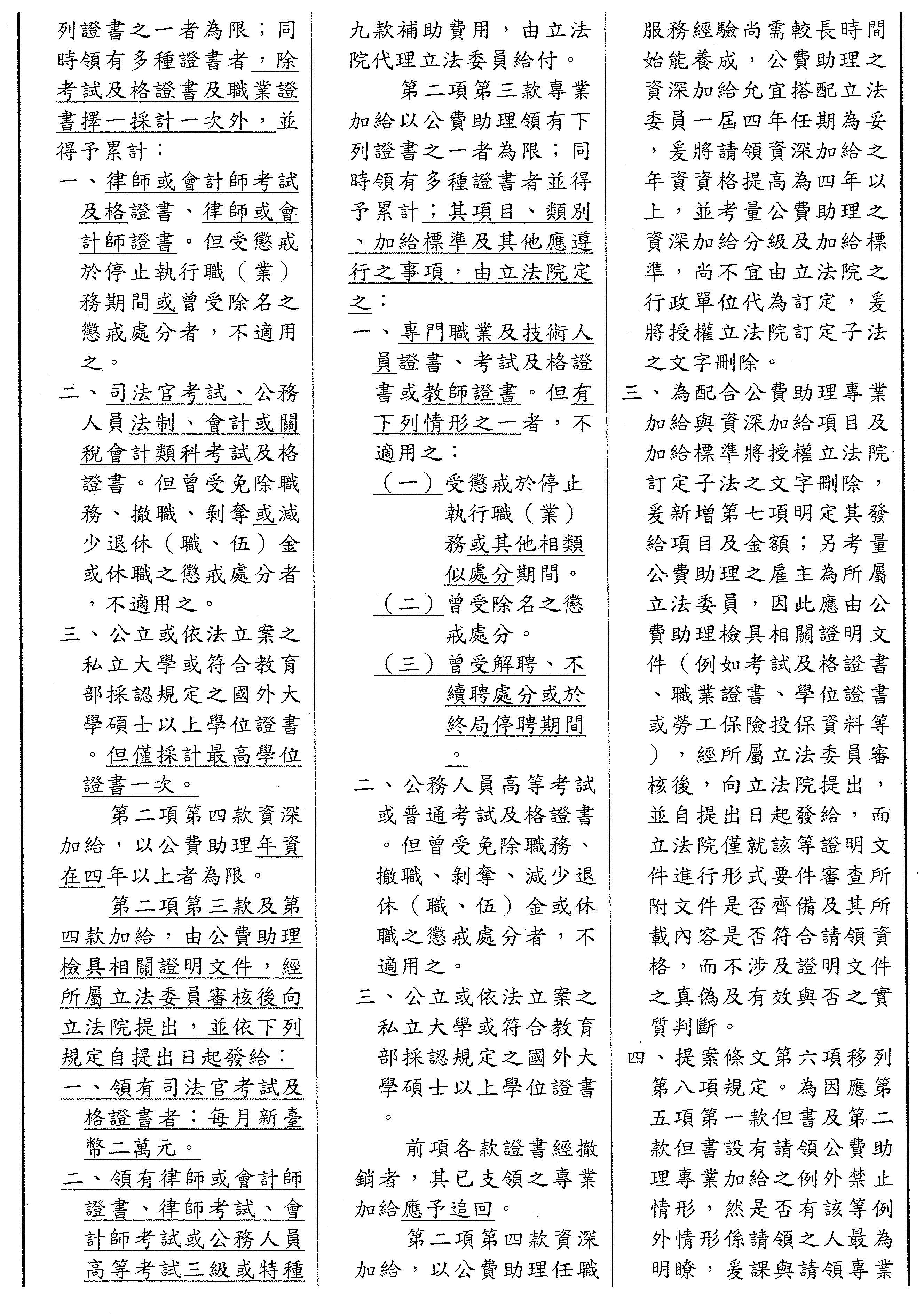
第二項第三款專業加給以公費助理領有下列證書之一者為限;同時領有多種證書者並得予累計;其項目、類別、加給標準及其他應遵行之事項,由立法院定之:

一、專門職業及技術人員證書、考試及格證書或教師證書。但有下列情形之一者,不適用之:

()受懲戒於停止執行職(業)務或其他相類似處分期間。

()曾受除名之懲戒處分。

()曾受解聘、不續聘處分或於終局停聘期間。

二、公務人員高等考試或普通考試及格證書。但曾受免除職務、撤職、剝奪、減少退休(職、伍)金或休職之懲戒處分者,不適用之。

三、公立或依法立案之私立大學或符合教育部採認規定之國外大學碩士以上學位證書。

前項各款證書經撤銷者,其已支領之專業加給應予追回。

第二項第四款資深加給,以公費助理任職二年以上者為限,其分級、加給標準及其他應遵行之事項,由立法院定之。

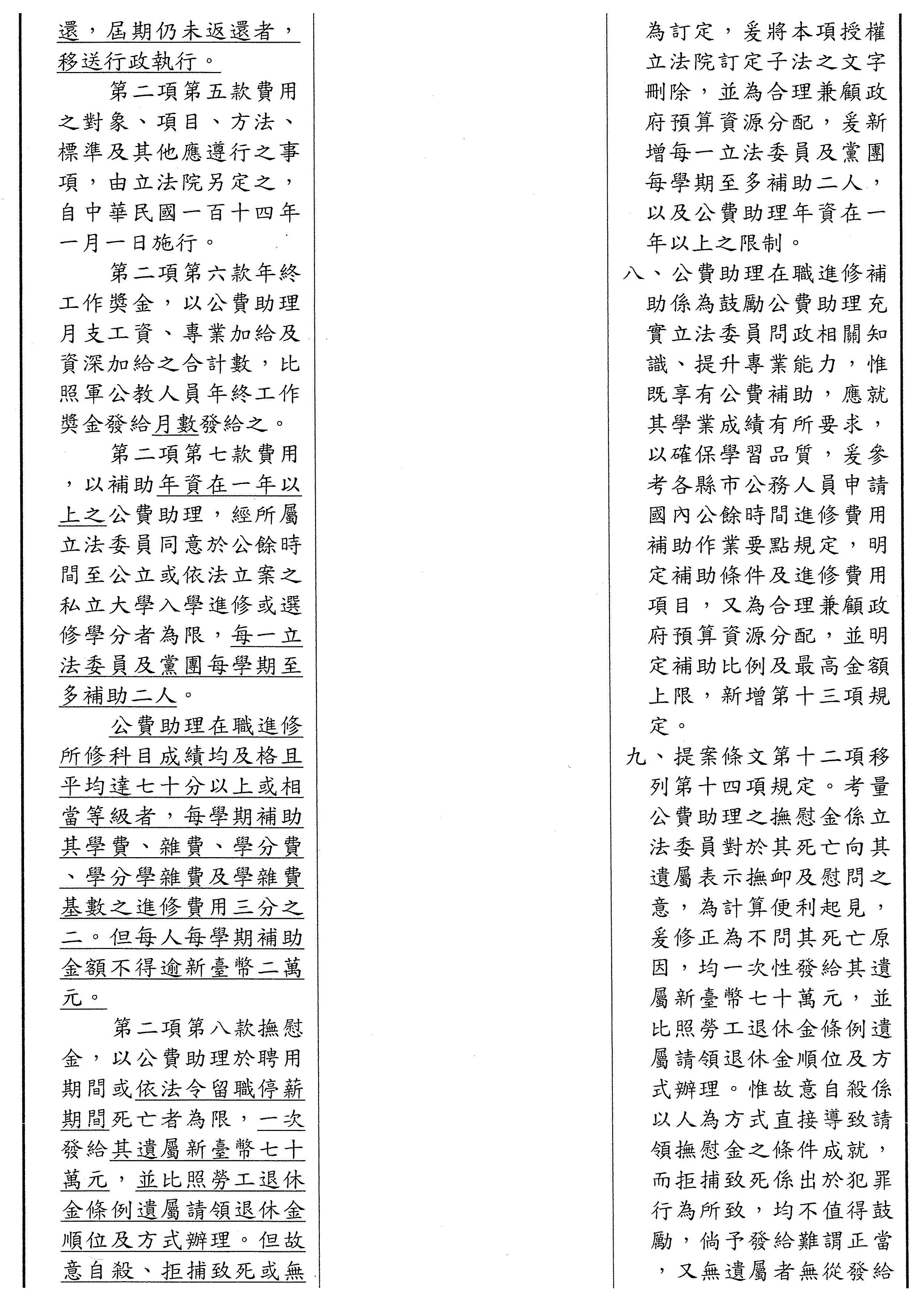
第二項第五款費用之對象、項目、方法、標準及其他應遵行之事項,由立法院另定之,自中華民國一百十四年一月一日施行。

第二項第六款年終工作獎金,以公費助理月支工資、專業加給及資深加給之合計數,比照軍公教人員年終工作獎金發給基準發給之。

第二項第七款費用,以補助公費助理經所屬立法委員同意,於公餘時間至公立或依法立案之私立大學入學進修或選修學分者為限,其補助辦法由立法院定之。

第二項第八款費用,以公費助理月支工資比照全國軍公教員工待遇支給要點之補助基準發給之。

第二項第九款撫慰金,以公費助理於聘用期間病故或因公死亡者為限,按其月支工資、專業加給及資深加給之合計數,準用聘用人員聘用條例之規定發給之。

第三十二條 立法委員每人得置公費助理八人至十四人,由委員聘用;立法院應每年編列每一立法委員一定數額之助理費及其辦公事務預算。公費助理與委員同進退;依勞動基準法所規定之相關費用,均由立法院編列預算支應之

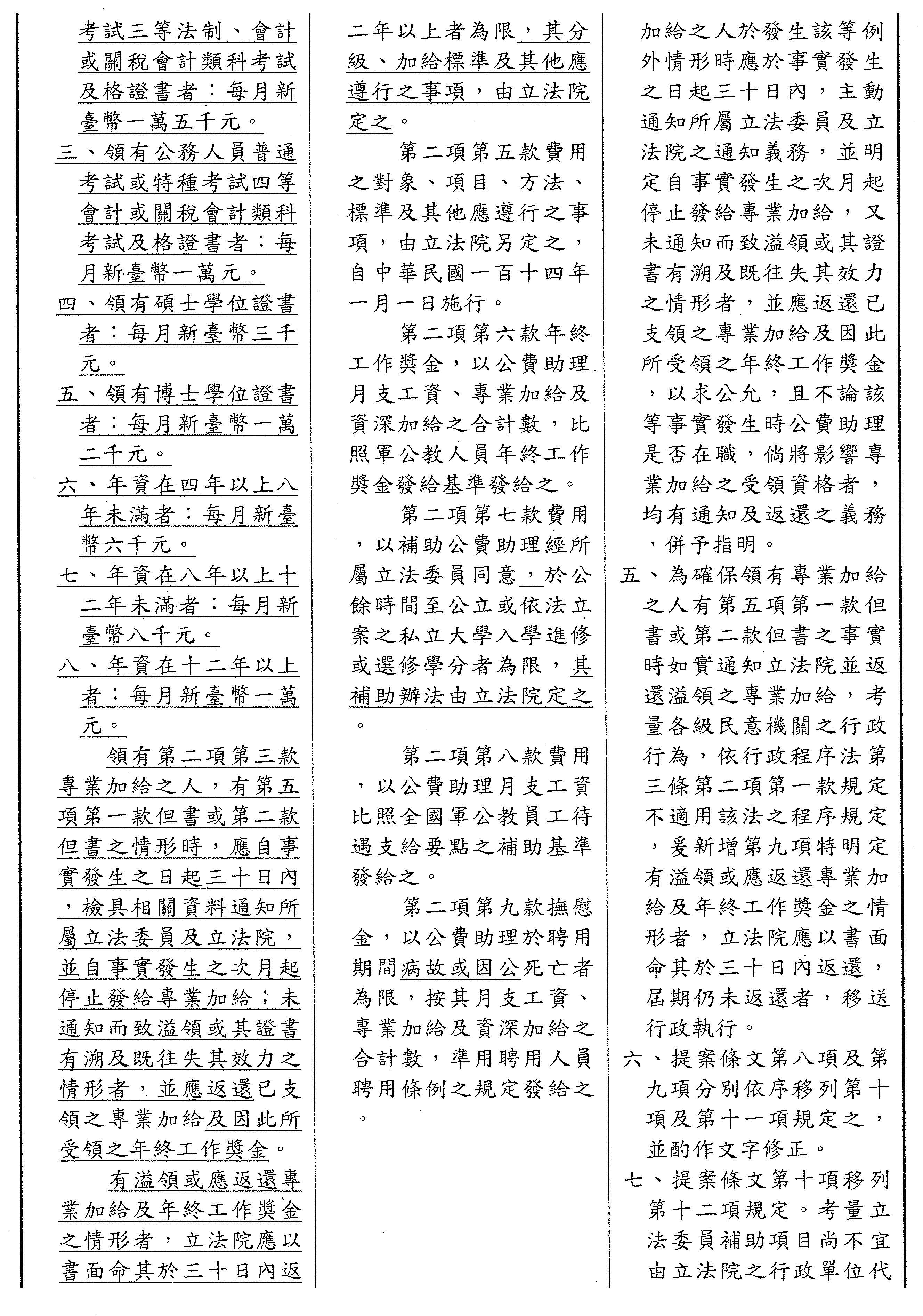
前項立法委員辦公事務等必要費用之項目及標準如附表,自中華民國一百零二年一月一日施行。

立法院應每年編列預算補助公費助理實施健康檢查及文康活動費用;其對象、項目、方法、標準及其他應遵行之事項,由立法院另定之,自中華民國一百十四年一月一日施行。

一、為明確揭示立法委員公費助理為適用勞動基準法之勞工,爰於第一項予以明文;另因本條主要係規範立法院應每年編列公務預算每一立法委員相關補助費用,爰將各該費用項目移列第二項各款,以收綱舉目張之效,並酌作文字修正。另為鼓勵公費助理久任,爰新增但書規定六個月內再任公費助理者,其工作年資應予併計。

二、有關立法委員公費助理相關費用之性質迭生爭議,惟依現行規定及立法院實務運作觀之,公費助理既係由立法委員自行聘用,故勞動法律關係係存於立法委員與公費助理之間,公費助理係受僱於所屬立法委員而非立法院,縱使公費助理每月工資及加班費係由立法院直接撥付至公費助理個人帳戶,惟其僅係立法院基於補助立法委員助理費而代為給付。

三、另為保障公費助理相關費用之給付,及減輕立法委員人事管理之負擔,爰於第四項明定公費助理相關補助費用由立法院代理立法委員給付。

四、為提高招募專業公費助理時之誘因、鼓勵公費助理持續充實專業知能取得國家證照,以及充分評價具專業知識技能公費助理之勞動成果及其對於增進立法委員問政品質之貢獻,並協助立法委員攬才、育才及留才,爰於第二項第三款新增公費助理之專業加給項目,其性質為經常性給與。

五、新增第五項,考量國家考試係由考選部辦理,並具嚴謹、公平、公正之考試程序,經專門職業及技術人員考試或公務人員高等或普通考試及格者,其對於應試類科之專業知識技能應具有一定水準;教師之資格雖非經專門職業及技術人員考試取得,然其經法定程序檢定或審定合格,亦應肯認其專業性;又取得公立或依法立案之私立大學或符合教育部採認規定之國外大學碩士以上學位證書者,其對於特定專業領域有深入研究,並經嚴謹之學術審查程序取得學位,應肯認其專業性,爰將取得上開證書之公費助理得支領專業加給。如公費助理同時領有多種證書者,其專業加給得予累計,以鼓勵公費助理取得多項專業知識技能。但如其違反法令或職業倫理而受重大懲戒者,因其對於該專業之貶抑與不尊重,縱其具專業性仍不得給予正面評價,爰規定受一定懲戒處分者不得支領專業加給。

六、倘專業加給所憑之證書遭撤銷者,因撤銷具有溯及既往失其效力之法律效果,與自始並無該證書相同,如公費助理仍支領專業加給者,核屬不當得利而應予追回,爰新增第六項規定之。

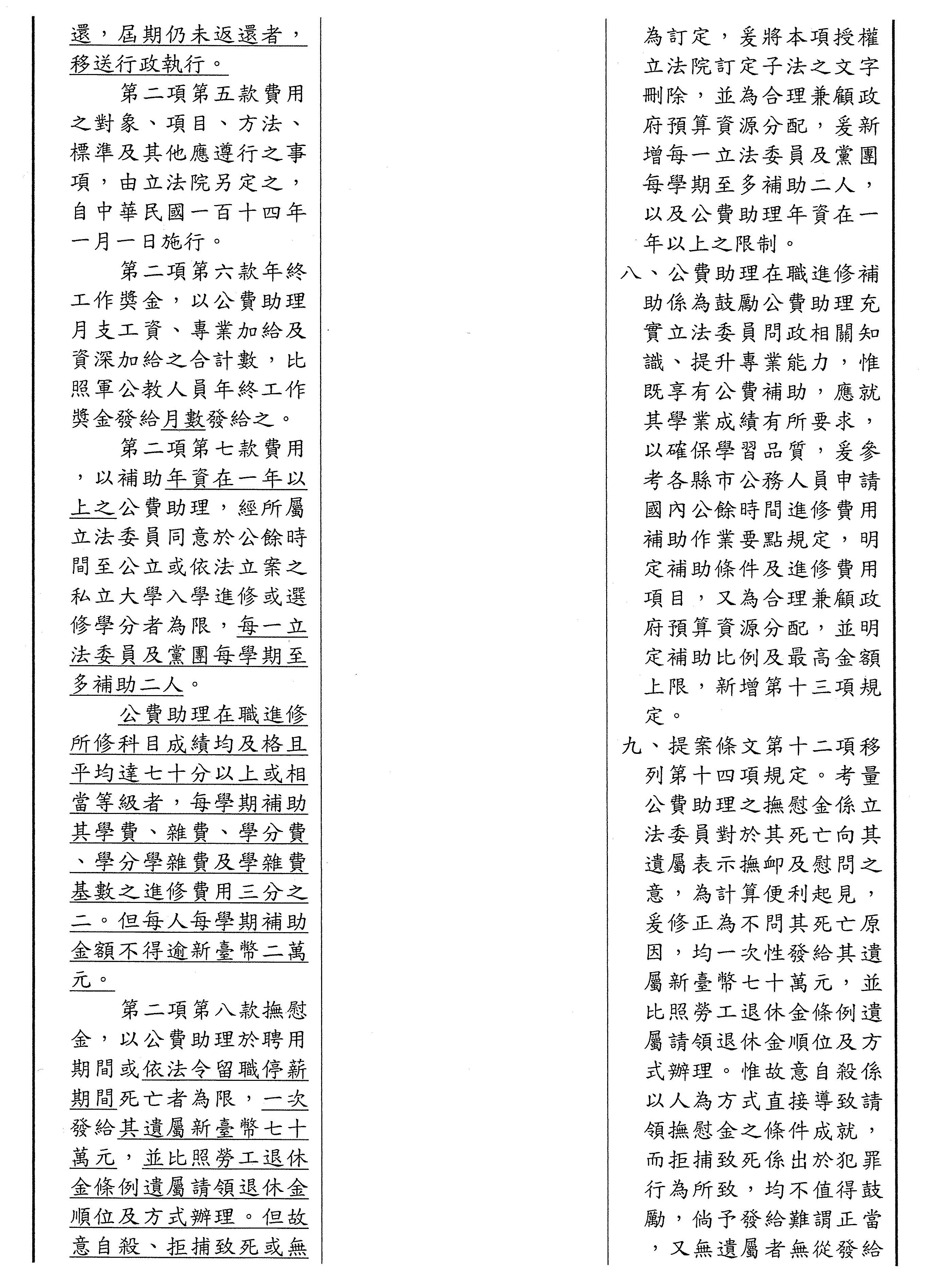
七、新增第七項,考量公費助理養成不易,其隨任職時間增長逐漸累積豐富政治工作經驗並反映於工作效率及成果時,應予肯定。為協助立法委員留才久用、提升公費助理久任意願及對工作經驗豐富者之支持鼓勵,並改善整體公費助理勞動條件,爰新增公費助理之資深加給項目,其性質為經常性給與。另參考目前立法院運作實務,每年分為法案會期與預算會期,因此至少須任職滿二年而具完整經歷始得支領資深加給。

八、現行第三項條文移列第八項規定之,並酌作文字修正。

九、現行立法院編有公費助理實施健康檢查、文康活動費及年終工作獎金預算,爰予明文,以符實際,並新增第九項明定計算方式。

十、為強化公費助理之專業能力,提升立法品質,並回應立法實務對持續進修之實際需求,爰明定得補助公費助理於公餘時間取得大學學籍進修課程,或選修大學學分班,並限制進修對象須經所屬立法委員同意,且僅限於公立或依法立案之私立大學,以確保進修內容之正當性與公共資源使用之妥適性,爰新增第十項規定。

十一、為提升整體公費助理待遇,爰參考全國軍公教員工待遇支給要點關於生活津貼項目,新增公費助理之結婚補助、生育補助、喪葬補助、子女教育補助費用等項目,並新增第十一項規定其發給基準。

十二、為表彰公費助理之貢獻,爰參考聘用人員聘用條例第六條及該條例施行細則第六條規定,明定公費助理於聘用期間病故或因公死亡者,得發給撫慰金。

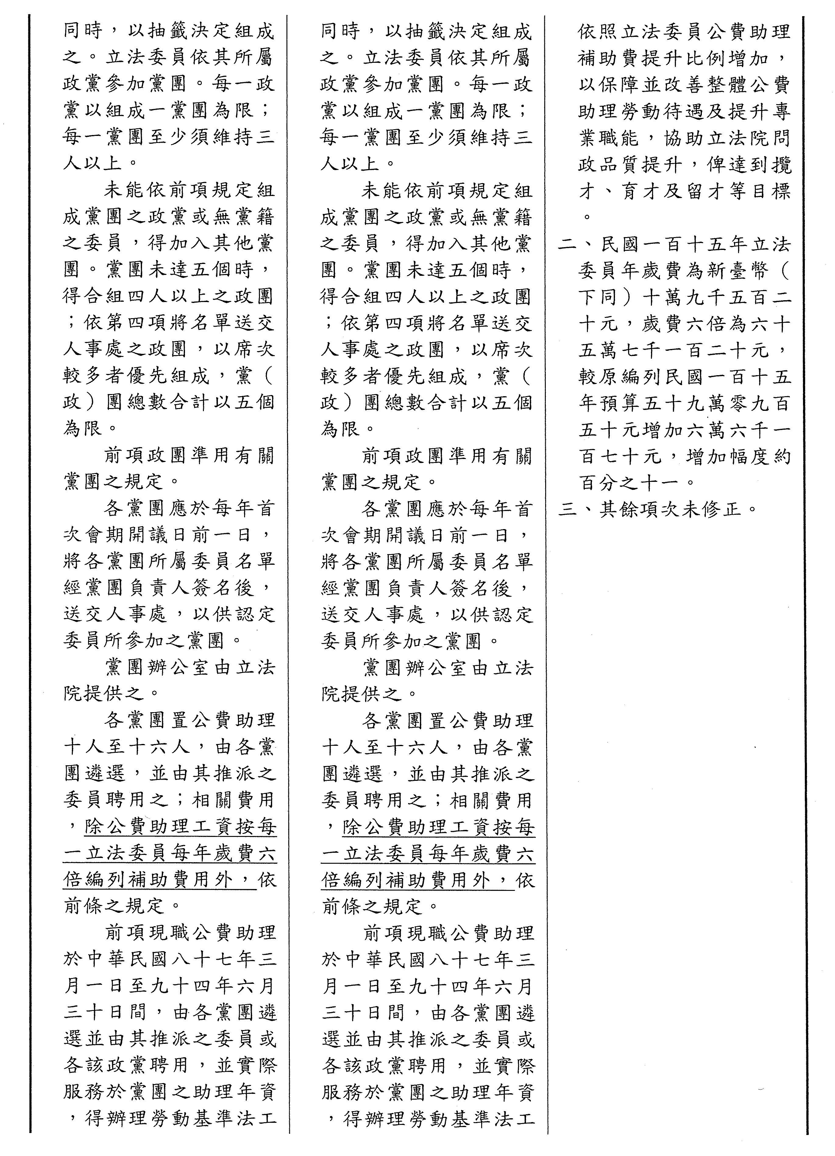
第三十三條 每屆立法委員選舉當選席次達三席且席次較多之五個政黨得各組成黨團;席次相同時,以抽籤決定組成之。立法委員依其所屬政黨參加黨團。每一政黨以組成一黨團為限;每一黨團至少須維持三人以上。

未能依前項規定組成黨團之政黨或無黨籍之委員,得加入其他黨團。黨團未達五個時,得合組四人以上之政團;依第四項將名單送交人事處之政團,以席次較多者優先組成,黨(政)團總數合計以五個為限。

前項政團準用有關黨團之規定。

各黨團應於每年首次會期開議日前一日,將各黨團所屬委員名單經黨團負責人簽名後,送交人事處,以供認定委員所參加之黨團。

黨團辦公室由立法院提供之。

各黨團置公費助理十人至十六人,由各黨團遴選,並由其推派之委員聘用之;相關費用,除公費助理工資按每一立法委員每年歲費六倍編列補助費用外,依前條之規定。

前項現職公費助理於中華民國八十七年三月一日至九十四年六月三十日間,由各黨團遴選並由其推派之委員或各該政黨聘用,並實際服務於黨團之助理年資,得辦理勞動基準法工作年資結清事宜。

第三十三條 每屆立法委員選舉當選席次達三席且席次較多之五個政黨得各組成黨團;席次相同時,以抽籤決定組成之。立法委員依其所屬政黨參加黨團。每一政黨以組成一黨團為限;每一黨團至少須維持三人以上。

未能依前項規定組成黨團之政黨或無黨籍之委員,得加入其他黨團。黨團未達五個時,得合組四人以上之政團;依第四項將名單送交人事處之政團,以席次較多者優先組成,黨(政)團總數合計以五個為限。

前項政團準用有關黨團之規定。

各黨團應於每年首次會期開議日前一日,將各黨團所屬委員名單經黨團負責人簽名後,送交人事處,以供認定委員所參加之黨團。

黨團辦公室由立法院提供之。

各黨團置公費助理十人至十六人,由各黨團遴選,並由其推派之委員聘用之;相關費用依前條之規定。

前項現職公費助理於中華民國八十七年三月一日至九十四年六月三十日間,由各黨團遴選並由其推派之委員或各該政黨聘用,並實際服務於黨團之助理年資,得辦理勞動基準法工作年資結清事宜。

一、修正第六項,因應修正條文第三十二條公費助理補助費用提升,黨團公費助理工資補助費依照立法委員公費助理補助費提升比例增加,以保障並改善整體公費助理勞動待遇及提升專業職能,協助立法院問政品質提升,俾達到攬才、育才及留才等目標。

二、民國一百十五年立法委員年歲費為新臺幣(下同)十萬九千五百二十元,歲費六倍為六十五萬七千一百二十元,較原編列民國一百十五年預算五十九萬零九百五十元增加六萬六千一百七十元,增加幅度約百分之十一。

三、其餘項次未修正。

DW7723628 三十五條 本法自公布日施行。

本法中華民國九十六年十一月三十日及十二月七日修正之條文,自立法院第七屆立法委員就職日起施行。

本法中華民國○年○月○日修正之條文,自一百十五年一月一日施行。

第三十五條 本法自公布日施行。

本法中華民國九十六年十一月三十日及十二月七日修正之條文,自立法院第七屆立法委員就職日起施行。

一、本次修正係以立法委員公費助理相關待遇法制化為宗旨,完善並提高整體公費助理待遇,要與立法委員個人薪給無直接關聯。為避免制度空窗期,並及早改善現行實務中長期存在公費助理勞動待遇不佳與保障不足問題,有必要立即施行,而非延至下一屆立法委員就職後始生效力。爰明定本次修正條文自中華民國一百十五年一月一日施行,以配合政府會計年度編列預算,爰新增第三項規定。

二、第一項及第二項未修正。

DrawObject1 席:報告院會,本案因協商已經超過一個月,依照黨團共識,由院會定期處理,因此於本次會議提出討論。

現在進行廣泛討論,依登記順序發言,並截止發言登記。首先,請沈伯洋委員發言,每位委員發言時間3分鐘。

沈伯洋委員請發言。

沈委員伯洋:1737分)各位同仁。關於這一次助理費的修法,大家要去看這整個歷史的脈絡

大家應該還記得高虹安案,利用人頭助理,到最後再請助理費,把它繳回到自己的口袋,這個在法律上就叫做侵占、叫做詐領助理費,為什麼?因為你根本沒有這個助理的事實,結果卻用這樣的方式詐領國家所補助的助理費用。高虹安的案件當時進行到一半的時候,結果法院去函給立法院,問這個助理費的性質到底是什麼?助理費到底是國家的,還是立法委員的?後來我們立法院回復這是立法委員的。法院就說,既然立法院都自己講這是立法委員的錢,立法委員怎麼會自己侵占自己的錢,自己騙自己的錢呢?所以到最後,在這一件案子的這一個部分就變成無罪,這是立法院目前給法院的見解。而這完全違背了一直以來最高法院的見解,所以在這個狀況之下,國民黨提出了修法,提出了兩個不同的版本,但這兩個版本殊途同歸,他們的目的都只有一個,不管它上面訂的再怎麼華麗,它的定性就只有一個,就是他們要把助理的費用定性成是立法委員的費用,這樣立法委員再怎麼去侵占自己助理的費用、再怎麼去侵吞、叫他繳回人頭助理費都不會有犯罪的認定,這就是這個法案最主要的陽謀。

我必須要說我們在協商的過程,國民黨不斷的說:這個就是為了助理好啊!讓他們有更多的加給啊!就算我們用最好心的狀態,去判斷國民黨委員的內心,其實要解決這個爭議非常簡單,直接一個修正動議,直接就寫在法條上面說:即使現在法條修成這個樣子,但如果你今天是虛報人頭,你今天如果是叫助理繳回,如果你今天有這些狀況,仍就回歸貪污治罪條例處理,仍就回歸刑法的使公務員登載不實罪處理。如果能夠把這個定在那邊,那簡單啊!因為就表示你已經表達這個立場,這根本就不是為了助理費的除罪化,這樣不就解決了嗎?但是從協商開始一直到現在,我提出這樣的意見沒有得到任何回應,沒有人敢把侵占助理費是犯罪寫在法條上!連這件事情都不敢,那麼很明顯的,這個法條、這個修法是為了什麼?我認為已經昭然若揭,謝謝。

主席:謝謝沈伯洋委員的發言。

接下來請莊瑞雄委員發言、莊瑞雄委員發言、莊瑞雄委員發言,不在場。

請張雅琳委員發言。

張委員雅琳:1740分)這一路以來我們都非常清楚可以看見,國民黨不僅要從國家搶400億回到自己的口袋裡,現在還一路搶錢搶到身邊的助理費。立法院的助理、我們所有政治人物的助理都是辛辛苦苦在幫我們查詢法案、在幫我們做許多選民服務。可是他們的所作所為在他們老闆眼中、在國民黨眼中、在民眾黨眼中,都只是免洗筷,用完就丟!即便國民黨助理、民眾黨助理站出來抗議,他們依然不為所動!

最近大家也可以看到民眾黨接連發生的一些案例,從高虹安到劉書彬,劉書彬甚至不讓助理連署抗議。

針對這次修法,不管是陳玉珍或牛煦庭,都只是接棒把這個法案寫得好像更華麗,好像讓我們的助理可以得到更好的照顧,但事實上完全不是!現行立法院組織法明確寫著,這筆錢是由立法院支應給公費助理的薪資,而不是給立法委員的補助,我們是這樣寫的。但他們這次的修法寫成這是補助費,「補助」代表什麼意思?「補助」就代表立法委員可以決定到底要不要給助理!這個法案的修法,其實是讓過去由立法院支付以保障助理的薪資部分,之後將全部回到國民黨委員的手上來做決定,所以他到底要給助理多少?完全不知道,完全看老闆今天心情好不好。我認為這完全違反了勞權,而一直以來我們都非常強調勞權的概念。

還有我想說的是,條文寫得很漂亮,我簡單念給大家聽:每一個立法委員每年歲費五倍之公費助理工資及依勞動法令規定應由雇主負擔之相關費用。不過許多人的見解,不管是我們民進黨委員或民間的見解,都認為這是看得到領不到的條文。所以我希望今天所有的人民還有所有的助理都要出來抗議這個法案,謝謝。

主席:謝謝張雅琳委員的發言。

接下來請吳思瑤委員發言。

吳委員思瑤:1744分)謝謝院長永遠關心我們的下一餐吃什麼,但我相信在場有良知的立法委員,縱使你訂再豐盛的料理,我們都吃不下!

今天是過年前延會的最後一天院會,立法院再一次通過三大惡法!相較於20241220號的憲訴法、選罷法跟財劃法,今天的三大惡法有過之而無不及!今天通過了中天萬年的特權條款,就是圖利國民黨友好的媒體;今天通過了黨產復辟的條款,就是讓國民黨能夠拿400億的國產變黨產、肥自己的黨。而現在要通過的第三大惡法就是讓助理費除罪化,我相信在場沒有幾位委員可以理解立法院組織法第三十二條、第三十三條及第三十五條具體所規範的內容,在未來透過牛煦庭委員這個逕付二讀、跳過委員會專業討論的條款,到底立法委員們每一年會因此包山包海的從國庫圖利自己拿到500萬、600萬還是700萬的所謂補助費用?到底現場哪一個人算得出來?牛煦庭的條款是包山包海的、浮濫的將立法院對於助理的各類補助費用都視同於對立委個人的補助,美其名的要給助理專業加給、資深加給,甚至連文康、健檢費、在職進修、撫慰金全部都變成立法院給予立委個人的補助費用,包山包海,不一而足。

這個條文通過之後,我要問問在場的韓國瑜院長、周萬來秘書長,你們誰可以算出來未來一年進入每一個立委的所謂補助費用是600萬、是700萬還是750萬?誰算得出來?如此粗糙、不議而決,自肥、圖利自家的立委,更要為自己涉及貪污的立委來脫罪,粗糙無比!再一次的突襲修法,韓院長訂再好的料理,沒有人吞得下!

主席:謝謝吳思瑤委員的發言。

接下來請吳秉叡委員發言,郭昱晴委員請準備。

吳委員秉叡:1747分)主席、各位同仁。今天我在這個地方要提出一個很嚴肅的問題,如果今天這些補助款都不是像原來那樣進入助理戶頭的程序,而是算為我們每一個委員的補助款,我們這個實質收入如果是當作薪資,那就是要課稅。請問,這些錢進入我們的戶頭後,我們再撥給助理,那我們的所得要算多少?剛剛吳思瑤委員說算不清楚,這個會造成一個危險,就是我們每個月的收入從現在的薪資十幾萬將近二十萬,有可能一下跳升到七十幾萬,這個所得稅繳下來不得了耶!到時候要撥給助理的仍然要給助理,如果是有認真在做的立委,但問題是進入我們戶頭的錢就是這些,一個月七十幾萬,我們就要用七十幾萬課所得稅喔,因為薪資所得不可能不課稅啊!在這樣的狀況之下,我們每一個人的所得稅幾乎都要變成適用40%的稅率來計算。所以我在這個地方要很嚴肅的講,這個東西要釐清喔!

我舉個例子,我們的補助費並非我們服務處的補助,像一個月租金2萬塊是要拿我們的房租契約讓立法院直接把那個錢撥給房東,不是經過我們立法委員之後再付給房東耶,凡是進入我們戶頭而我們講不清楚的就全部都算為我們的薪資耶,在這樣的情況之下,當然助理領到多少薪水也是要繳稅,這樣變成兩個人都被課稅,我要先被課一遍,然後給助理的,助理再被課一遍,這個所得稅算下來,如果照目前的算法,以最寬廣的情況來講,每一個人幾乎都要繳到40%稅率的所得稅,那不得了喔,這樣我們領的薪水光拿來繳所得稅可能都不夠。

所以我在這個地方很嚴正的提出要求,如果這個東西硬要通過的話,我助理的費用不要進入我個人的戶頭,你們要怎麼處理你們處理,你們要怎麼樣照這個法律,你們去處理,但是不可以進我的戶頭,我拒絕領這條錢,因為這個錢進到我的戶頭之後,要繳的所得稅就不得了,造成將來稅捐上的爭執會搞不清楚狀況。所以我在這個地方再一次的講,這個問題一定要釐清,因為這涉及到我們每一個人的權益問題。如果今天確實是我賺到的錢,我繳稅不要緊,但是我的助理費用經過我的戶頭然後撥給助理,造成我必須要多繳所得稅的話,因為你算不清楚,你沒有講清楚哪一部分是助理的、哪一部分是立委的,變成事實上我沒有賺到那個錢結果卻要繳這個稅,那是不得了的大事,謝謝。

主席:謝謝吳秉叡委員的發言,謝謝。

接下來請郭昱晴委員發言,伍麗華委員請準備。

郭委員昱晴:1751分)主席、各位同仁。很遺憾,在這個會期延會的最後一天,我們看到了藍白是怎麼樣在運用他們的暴力多數通過一些真正自肥的法案。就在這個時候,國民黨的立委領頭找了28個同黨立委連署,要推動所謂的助理費除罪化,他們要做什麼呢?我在這邊用最簡單的方式來說,簡單說,就是他們要把原來只能拿來請助理的錢改成民代自己可以統籌運用,而且記得喔,是不用檢附核銷、不用任何收據,白話一點講,就是要把原來發給助理的錢直接變成民意代表自己可以拿、自己決定怎麼用,他們是要用這樣的一個方式把錢放進自己的口袋當中。所以以後就算這些立委沒有要請助理,但是助理的薪水、助理的加班費、助理的勞健保費都可以名副其實、名正言順的放進這些國民黨民代自己的口袋當中。

明年立法院跟各地議會的預算,全國差不多有400億的公帑,這些潛在的損失將會變成:第一,不用查;第二,查不到;再來,你也追不回來的錢。這等於就是幫國民黨所有的民意代表準備了一個最合法而且是最隱私的小金庫。更誇張的是,這樣子的修法不僅僅是對人民不公平,對所有的助理更是傷害。記得嗎?去年年底1212號的時候,所有包含國民黨委員的助理都群起抗議,大家都站出來了,因為每個人都很清楚,一旦這筆錢變成民代自由可以取用的錢,助理的工作會沒有保障,他們的薪資沒有辦法穩定。所以我要說的很清楚,反貪污不是把錢拿回去給自己管,制度的改革也不是要拿掉監督,這些都是人民的公帑,這些都是大家、人民的錢,不是民意代表的私房錢,這一條線不能退。

我最後總結,幫他們總結一句啦,錢沒有變不見,只是變成國民黨這些立法委員要自肥、最喜歡的樣子。可恥啦!

主席:謝謝郭昱晴委員的發言。

接下來請伍麗華委員發言,林月琴委員請準備。

伍麗華Saidhai Tahovecahe委員:1754分)大家好。這幾天助理們熱烈討論,有助理跟我說:這是要幫某些因為助理費涉貪的政治人物解套嗎?也有助理跟我說:看起來福利跟加給好像不錯,但法條的意思是不是雖然有法源依據但老闆一樣可以不給?還有助理跟我提:委員,對立法委員而言,你真的會比較喜歡這個修法嗎?我笑了一笑,魔鬼藏在細節中。法條裡面提到能夠補助給助理們專業加給、資深加給、在職進修等等,我站在希望公費助理朝向穩定、長期、專業任用的立場,乍看之下也覺得不錯,但仔細一看條文就會發現,無論是陳玉珍引起軒然大波的版本,或修改後的牛煦庭版本,在法律裡面都是將助理費定調為給立委的補助款。

這會有什麼問題?原先公費國會助理的投保單位是立法院,所以雖然國會助理不是公務員,但至少薪資的流向透明,可以受到檢視。如果有立委用人頭詐領助理費,還能夠用貪污罪來治理,限制立委必須把這筆錢用在公費助理上。但是修法之後,這些薪資都變成一整包給立委的補助款,公費助理的投保單位變成立委本人,立委要怎麼用、要給予哪些人福利,變成了立委的自由心證。法條洋洋灑灑列出來的這些助理福利,立委一樣可以不遵守,一樣都可以不給。

牛煦庭一直在說,助理薪資由立法院直接撥款給助理本人,所以並不會有問題,但他其實沒有說出口的是,如果這筆被認定為補助立委的經費沒有全數發出,剩下的錢到底算誰的?是不是變相鼓勵立委撙節助理薪資,好讓他們省下補助款,將每個月沒有發完的助理費補助變成是中飽私囊?有了補助款就應該有核銷機制,請問在這次修法,核銷機制是什麼?根本沒有。請領依據是誰說了算?更嚴重的是,立委將這些補助金額中飽私囊,也沒有辦法再依貪污罪來法辦。

看起來我們好像把立法院助理的待遇、福利法制化,但實際上還是沒有脫離恩給制,也就是說助理能不能領、領多少,終究是看立委老闆覺得你夠不夠格。我想說,在這個充斥帶頭違法的立法院,這些人會怎麼運用這筆補助款將完全喪失監督機制,之後變成辦公室各憑本事,我也變成了一個人的協會。我不明白這樣的修法到底是為了誰?但是我知道,我想用陳玉珍說的一句話「請丟掉那隻要飯的碗,這個我不要!」

主席:謝謝伍麗華委員的發言。接下來我們請林月琴委員發言,李坤城委員請準備。

林委員月琴:1757分)本會期拉到最長期限,但總預算還卡在程序委員會,今天整天的表決,證實藍、白兩黨延會不是為了審案,是為了找後路。立法委員的工作就是要好好的提案、好好的審案,但國、眾兩黨把會期拉長,卻拿來替政黨私利跟特定團體的利益來修法開脫,甚至替強占國家的財產找出口。這個具高度爭議,甚至被質疑助理費除罪化效果的立法院組織法,我昨天就一再強調,不能只在黨團協商,由少數人來處理。牽涉到納稅人的錢的法案,國民黨說他們的版本是最完整的版本,既然是最完整的版本,為什麼不能在委員會好好討論、好好審查,偏要逕付二讀、便宜行事?越黑箱越像在躲,答案我也講白了,現在的版本只是陳玉珍版本換了包裝而已,國民黨你們想要的就是助理費除罪化。

我剛剛已經提到這就是在為助理費開脫,為何?首先,國民黨的版本將所有公費助理相關的薪資、費用一律定性為立法委員的補助費用,白話文就是說,這些錢是給立法委員自行運用的錢,他們愛怎麼用就怎麼用,想拿去洗頭就洗頭,想拿去買衣服就買衣服。在現行法制已經對立法委員助理費的運用監督不足的情況下,要如何確保國會助理的權益?在我的版本當中,我有提出應該要建立助理名冊,且對三等親、配偶等資訊都應該要揭露,也增加會期津貼、子女教育補助、結婚補助等等,除了增加國會助理的福利待遇以外,更進一步強化防範立法委員利用人頭來貪污的法制制度。

我就覺得奇怪了,國、眾兩黨提出來的版本給予助理的福利待遇我認同,我也是參考歐、美、日、韓的助理費制度,但在我研究了一輪之後發現,這些國家不管是不是統籌運用助理費,都有明確的監督跟聘用制度,不讓助理費成為貪污的來源之一,唯獨我們的組織法當中沒有提,結果你們只抄統籌運用,其他的不參考,只願意把立法委員的權力放大,卻沒有任何的監督機制,怎麼看都是自肥,無限擴權、無限自肥,助理待遇應該要法制化,不為助理費解套,我覺得藍白兩黨應該要謹慎,以上。

主席:謝謝林月琴委員的發言。

接下來我們請李坤城委員發言,林楚茵委員請準備。

李委員坤城:18時)謝謝主席。今天是這個會期的最後一天,但是除了住宅法之外,沒有通過任何福國利民的法案,我看了剛剛所通過黨產復辟的法案,又通過了中天復臺的法案,現在又要審查把助理費除罪化的法案,我是覺得在這個會期的最後一天,其實真的要留給民眾一個好的印象,不要讓民眾認為立法委員在自肥自己。

我現在手上只有一個牛煦庭的法案,但我也不確定這是不是一個最後的法案,搞不好等一下要表決的時候,桌上又突然出現了修正動議、再修正動議,會修成怎麼樣我們也不知道,不過這也是立法院的一個日常了,每次要到投票之前,我們才知道等一下我們要投票的到底是什麼樣的法案。我看了一下牛煦庭的這個法案,最大的問題就是在於他把助理費用變成立委補助費用,剛剛我們很多同仁講過了,你要增加助理的福利跟待遇,我覺得都沒有什麼問題,在現有的現行條文下面做修改就好了,但是牛煦庭的版本跟現行條文最大的區別就是在於他把助理費用變成立法委員的補助費用,好啦!成為立法委員的補助費用,請問怎麼用、怎麼核銷、怎麼規範?用不完的怎麼辦?是不是就跑到立法委員的口袋裡面,是不是又變成這樣子?你說助理費跑到立法委員自己的口袋裡面,那不是就犯法嗎?貪污治罪條例啊!很多國民黨的立委就這樣被抓啦!如果按照牛煦庭的版本,不會!因為這個是立委自己的補助費用,如果是自己的錢,怎麼算是貪污呢?所以這個版本完全沒有交代,這筆錢除了給助理,他唸了很多好像對助理很好,資深的也有加給、專業的也有加給、在職進修費用什麼等等的,這些都有出,但是如果沒有用咧?這筆錢到底最後是跑去哪裡呢?回到國庫嗎?沒有!我看到這個版本裡面沒有,所以剛剛我們同仁也有提到,如果這筆錢未來成為立委個人薪資的話,以後我們所要繳的所得稅可能會比現在多很多,不管怎麼樣,我們期待能夠給助理更好的待遇跟條件,我們都支持,但是我們堅決反對把助理費除罪化、把助理費國家的錢變成立委自己的荷包,謝謝。

主席:謝謝李坤城委員發言。

接下來我們請林楚茵委員發言,李柏毅委員請準備。

林委員楚茵:184分)各位立法院的同仁。今天我們可以站在這裡,我們背後有一群非常優秀的助理協助我們,不論是民進黨、國民黨或者是民眾黨,我現在的發言想要代表我辦公室的主任來唸一下這些文章,因為對他們來說,現在修的法令對他們影響非常的大。

其實這一次立法院組織法修正案提到的是要提升基層待遇,增加專業加給,他們心裡很期待的是,我們都知道國會助理的薪資結構長年僵化,如果修法的初衷是為了改善我們的勞動條件,我相信沒有任何一個政黨或一個黨團,或是任何一個助理會反對。但是依照牛煦庭的版本,我們希望他是立意良善,本席也相信朝野立委都願意支持提升助理的待遇。然而牛煦庭的條文當中,用「補助費」的字眼替代了原本法條內容「立法院應每年編列每一位立法委員一定數額之助理費及其辦公事務預算」,這樣的寫法其實徒生法律上對於助理費定性的爭議,當立法院法制局的內參研究報告都可以拿來作為解釋依據,更遑論今天法案落筆的條款根本就直接把它定性為立委自己的小金庫。如果真的是要提升助理的待遇為出發點,我想不會有助理去爭執這些文字,而是這個文字直接就讓立委可以擁有這一筆錢。魔鬼藏在細節裡,當我們攤開國民黨牛煦庭的版本後,我們看到的是一個極度危險,甚至於可以說是掛羊頭、賣狗肉的條款,就是將公費助理的薪資、獎金等8項費用定性為給立委的補助,大家可能會問,發錢有差嗎?有差!差異非常大。最高法院長期以來的穩定見解,助理費就是國家編列給立委聘用助理的專款,這一筆錢不是立委的薪水,更不是立委的私房錢,如果你將這筆錢挪作他用就是貪污、就是詐領。然而,藍白陣營這一次的修法企圖透過立法院代為給付,以及將費用轉為立委薪資的一部分,澈底顛覆了這個法律邏輯。一旦這個法案通過,這筆錢的法律屬性變得模糊,就真的變成立委的實際補助。

所以本人在這裡代表辦公室的立委及所有立法院辦公室的助理,以及代表所有的同仁、助理們,請你們高抬貴手,放過助理。

主席:謝謝林楚茵委員的發言。

接下來請李柏毅委員發言,徐富癸委員請準備。

李委員柏毅:188分)謝謝。今天是130號,這個會期的最後一天,在去年度會期延會的時候,這個時間可能到更晚的時間,我們正在做表決大賽,挑燈夜戰,為了去年度的預算正在努力。

國民黨跟民眾黨在去年的這個時候上演的是比賽刪除預算、比賽凍結預算,今天國民黨跟民眾黨在給臺灣民眾上演的是什麼?第一個,他們要表決通過衛星廣播電視法,為中天電視臺開後門。第二個,他們剛剛修正不當黨產條例,自己講不當條例,我也認為是不當條例,把救國團在做的公益講成「我在做公益,我就可以侵占這個建物;我在做公益、我在辦活動,有人參加過這個活動,我就可以合法占有這個國家的土地、國家的建物」,這樣子包裝。

那現在在修什麼?現在其實是為了幫某些委員脫罪,脫什麼罪?脫助理費不當使用的罪。好!現行條文是什麼?現行條文的助理費是由立法院編列預算,編列預算代表這是國家的,他要改成什麼?他要改成補助立委的費用,也就是說,助理們不要被騙了,寫得再好聽,有再多的加給,你有可能都領不到,為什麼?因為這會變成是補助性質,看你們的老闆要不要給你們。我們背後一大群優秀的助理們這幾年來都直接收到立法院的薪資,是國家的預算,走路有風。今天這個修法如果通過以後,叫做補助立委,就是看你們的老闆、看你的委員要不要給你這個補助,你說你碩士畢業、博士畢業,說你經過律師高考、檢察官高考等等,對不起!這是補助給立委的,你不一定領得到。

所以這個就是今年度國民黨跟民眾黨要送給臺灣的禮物,透過除罪化,你要跟全臺灣人民講,跟你的不當黨產一樣,你說救國團在辦活動辦得這麼好,但是它竊占國土,你不講;法院判決,你不講。你要透過修法把它合法化,對不起!民眾黨最對不起臺灣人,民眾黨最對不起過去他自己的主張,他也跟著國民黨幹了一樣的事。

主席:謝謝李柏毅委員的發言。

接下來請徐富癸委員發言,范雲委員請準備。

徐委員富癸:1811分)主席、各位同仁。今天是這個會期最後一天的會議,很遺憾!過去這兩年以來,我們看到國民黨跟民眾黨一直在做違憲亂紀的法令處理,地方的百姓相當憤慨,尤其當今天又必須要延會的時候,所有的助理群,各辦公室不管是國民黨、民進黨、民眾黨的助理群,現在正看著螢幕,看看這些他們口中的老闆到底是在幫他們爭取福利,還是在陷他們於不義。

根據牛煦庭委員提出的版本,寫得很好聽,基於立法委員要行使職權,立委的公費助理是很重要的基石,所以為了提高招募的誘因,必須鼓勵公費助理要持續進修深造或是取得國家證照,能夠增加未來對於立法委員問政的貢獻。請問各位立委同仁,我們這兩年開會開好開滿,所有的公費助理有時間去上課進修嗎?真的有時間好好靜下來思考地方鄉親的建設狀況嗎?尤其我要特別強調的是,像區域立委來講,我們有國會辦公室,我們有地方服務處,我們的助理同仁在臺北負責的工作是法案的一些處理研究,還有針對一些議題的討論,但是地方的助理必須要跑行程,針對服務案件來處理,工作性質不一樣,工作時間也不一樣。在不一樣的基礎上面,針對以後公費補助款的發放,未來包含有專業加給、資深加給,甚至一些年終獎金、在職進修、結婚補助、生育補助等,這些雜七雜八這麼多不一樣的項目到底要用什麼樣的基準點讓大家覺得公平?

我的同仁非常認真,我也很喜歡跟他們一起工作,為了地方打拚。但是我很擔心今天這樣的一個惡法修了之後,我跟我的同事的互信基礎沒有了,他會覺得老闆你應該要給我多少錢,但是你怎麼給我這麼少,這時候我們怎麼去論述、怎麼去講?我認為未來相互猜忌是會發生非常嚴重的問題,這樣的問題,我們真的必須要修這樣的惡法嗎?造成立委跟助理同仁之間的不信任感,我想真的要深思熟慮。甚至剛剛幾位委員講的,未來我們可能要面對的是高額的薪資結構,到時候這些相關的費用怎麼計算,我想這是很嚴重的一個課題。

主席:謝謝徐富癸委員的發言。

接下來請范雲委員發言,蔡易餘委員請準備。

范委員雲:1814分)剛剛牛煦庭立委好像很不滿意,覺得民進黨的委員沒有認真讀他的法條,說實在的,我真的沒有想到國民黨跟民眾黨就這麼的可恥,把一個完全沒有在立法院委員會認真討論的版本今天就要拿出來表決,就在我們這個會期的最後一天!如果這麼清白,為什麼急著要表決?如果有這麼多、這麼好的權益,為什麼不能夠在委員會好好認真的討論?

我看了這個法條,如果我沒有讀錯的話有兩個核心問題,第一個,他把內容模糊化,過去立法院編制是從預算支應給立委助理的薪水,他把它修成、改成地位形同辦公室費用的立委補助費用。可能很多立法院外的人聽不懂這叫什麼意思,我們當過立委跟立委助理的都知道,地位形同辦公室費用的就是助理買了多少文具直接從立委的薪水扣掉,剩下沒有用到的就是立委的薪水。他把助理費從過去有明確用途限制的公費變成和文具地位相等,讓立委有政治裁量權的灰色地帶,他等於是把重要的人事費跟補貼、彈性利用的辦公室費用在法律上放在同一條線上,很糟糕的是還拖大家下水!這是第一個核心問題。

第二個核心問題,我想我們幾位懂法律的都已經在協商的時候講過,我看到的是把司法責任變成政治特權。過去為什麼會有助理費案?是因為有可核對、可舉證、可審查的公款。未來如果再有任何的案子,他只要說他不是貪污、是解釋不同就沒事了,所以這根本就是把一個司法責任變成政治特權。

你說我在幫助理增加他的福利,如果真的要處理助理的權益跟結構問題的話,為什麼不是提高助理薪資的透明度?為什麼沒有建立助理勞動權益的法制化?牛煦庭的助理費修法不是反貪腐,他是把貪腐合法化、行政化、集體化!我想陳玉珍是真小人,我要大聲告訴桃園的選民,牛煦庭就是個偽君子!羅列一堆助理看得到其實可能吃不到的福利,因為未來的立委可以合法不要聘用這麼多的助理。

我想這是藍白集體墮落的開始,這個案子如果通過,不只是助理勞權的悲歌、也是國會問政品質再度懸崖式下降的開始,藍白墮落不要拖我們大家下水!

主席:謝謝范雲委員的發言。

接下來請蔡易餘委員發言,陳亭妃委員請準備。

蔡委員易餘:1818分)主席、各位同仁。現在是130號,也就是這一個法定會期延會延到最後一刻,21號是另外一個會期的開始,在這一個預算會期內我們沒有審到任何預算,總預算連付委、連進入討論都沒辦法討論,更何況討論到了現在最後的一刻,已經過了6點,已經用延會再延長時間的時間,結果我們現在在處理這一案叫做立法院組織法,也就是在處理助理費這件事情。

助理費我想我們任何一個民意代表心裡都很知道,國家給我們民意代表有辦法去聘請助理,不管是立委、不管是議員,給助理的錢不可能會是立委或是議員薪資的一部分,如果是給他的薪資的一部分,那就會進入剛剛所講的,等於這個民意代表、這個立委的薪資忽然間超級膨脹,膨脹了是不是要繳稅?甚至再講得更極端,我們也知道如果有債務還會被扣薪三分之一,那未來如果按照牛煦庭這個版本,他說立法院編列公務預算、編列給立法委員補助費用,這個立法委員補助費用的定義是什麼?如果解釋起來,這真的是立委薪資的一部分,如果有債務要被扣薪三分之一,立委本來的薪資加上助理的薪資,加起來扣薪三分之一,超過了,就這樣不發給助理,這樣有合理嗎?這就變得很好笑、很極端!這麼極端的狀況,我們現在在法定會期延長開會超過6點的時間要趕快處理這個案子,說白的,就是為了讓整個法律的解釋儘量模糊化,這模糊化的結果有利於將來讓因為助理費涉案的人可以脫罪,事實上就是為了這樣的一個目的。

我們嚴格去看牛煦庭的版本,他把它包裝成要擴大很多對於助理的福利,意思是他如果學歷讀得越好,就應該給他越多錢,包裝了這樣的結果。事實上所有的關鍵就是模糊第三十二條第二款跟第四款的結果,就是我剛剛講的「立法院應每年以公務預算編列下列立法委員補助費用」,這個補助費用講不清楚;而第四款「第二項第二款至第八款補助費用,由立法院代理立法委員給付」,雖然叫做代理給付,那叫做機關的給付行為,但是在第二款沒有定義清楚的情況之下,創造模糊空間,就是現在國民黨在搞的事情啦!

主席:謝謝蔡易餘委員的發言。

接下來請陳亭妃委員發言,王世堅委員請準備。

陳委員亭妃:1821分)在立法院這個會期的最後一天,居然我們在討論這個極爭議的案子,國民黨把它包裝成我們是要幫我們的立委助理爭取薪水及福利,我相信沒有人會反對,可是真的是如此嗎?國民黨的修法真的是如此嗎?為什麼一個修法出來之後,大家的解讀都不一樣?助理的解讀不一樣,所有不同黨派的立委所解讀的也不一樣,這叫做很失敗的修法。一個修法是要讓大家清清楚楚了解你到底要做什麼,你的目的是什麼、你的用意是什麼,但是你卻是顛三倒四、掛羊頭賣狗肉,讓所有的助理更不安心,讓未來整個助理費變得更沒有辦法透明公正。美其名,你說我們會增加,依照不同的學歷會增加,可是要怎麼增加?一個表面的數字真的可以增加嗎?最後不是都掌控在立委的手上嗎?你把它當成是補助費,最後誰來核批所有相關助理的預算?

如果一個修法是修得亂七八糟、修得讓人民沒有辦法有信心、修得是讓助理莫名其妙,請問這是什麼修法?我們反而希望的是,我們沒有辦法審的預算,你們趕快來討論怎麼審;我們反而是希望地方被擋的建設,你們趕快來審;我們反而是希望地方一直被虧空的部分,從財劃法、從預算的部分,你們趕快來面對事實。可是不是,你們卻用所謂假增加助理的預算跟福利,實質進行除罪化的動作,這讓人民無法接受,我們要看清楚國民黨的真面目,這才讓大家能夠事實認定國民黨的修法目的就是在除罪化。

主席:謝謝陳亭妃委員的發言。

接下來請王世堅委員發言,請王世堅委員發言,請王世堅委員發言,王世堅委員不在場。

接下來我們請陳俊宇委員發言,黃捷委員請準備。

陳委員俊宇:1825分)主席、各位同仁。今天是我們預算會期的最後一天,讓人覺得非常遺憾的是,又是一個用人數、多數在欺壓少數的議事過程。我們現在並不是在議場內實質審議國家的總預算,是為了很多項有爭議的法案在進行表決大戰。針對目前我們在討論的這項立法院組織法修法,如同我們前面很多位立委同仁所說的,我們的立場非常明確,我們支持國會助理的權利跟他們的基本保障要法制化,堅決反對任何藉由改革之名,事實上是圖利自己的這種除罪化修法行為。國會助理是我們立法院議事運作當中不可欠缺的人員,他們用優秀專業的智能來協助我們,他們應該要享有合理的薪資跟福利,這一點我想是不分朝野,大家都應該要有的共識。不過,我們看到中興大樓、青島大樓布告欄上面一直貼滿著應徵的廣告,這兩年國會的亂象已經嚇走多少助理,各位你們知道嗎?

目前我們的修法提案將助理費定義成補助款,這個基本上是偷渡的做法,如果我們立委真的要照顧我們的助理,是不是應該要直接來推動國會助理的專法,還是建立一個可以長長久久的制度化權利保障機制,才是正確的做法?在這裡我要呼籲我們所有的立法院同仁,目前中央政府的總預算還卡在我們的程序委員會,1角都還沒審。有關我們立委自身利益,甚至參雜著除罪化疑慮的修法卻要直接二讀,之後就要強行來進行表決,這種非常粗魯的做法,我們要如何向我們的選民交代?我們支持提升國會助理的權益,但是我們也要守護廉能的政治環境,拒絕透過修法把助理費變成立委小金庫的這種狀況。藍白兩黨為了要替目前有案在身的這些同仁,因為助理費的問題除罪化來做修法,這不是圖利自己,什麼才是圖利,請問大家?

主席:謝謝陳俊宇委員的發言。

報告院會,我們因為訂單下得太慢,所以大概晚餐7點半才會送到院裡面,跟各位委員特別報告一下:7點半我們用晚餐。

接下來請黃捷委員發言,陳秀寳委員請準備。

黃委員捷:1829分)立法院的各位同仁。我相信今天要審查的這個法案比晚餐吃什麼更加重要,所有的國會助理也更關心自己的福利、自己的薪資待遇更勝於等一下要吃什麼。所以我在這邊想要表達的是真的很遺憾,今天是預算會期的最後一天了,我們今年的總預算到現在1塊錢都還沒有審,但是立法院卻要強行通過這些立委自肥的法案。立法院的藍白多數準備要讓中天復臺,準備要讓這些不當黨產回來了,現在還準備要讓貪污的助理費除罪化,非常非常的遺憾。我也相信,現在所有的國會助理一定都有在看立法院的直播,我要告訴這些助理們,拜託你們不要被國民黨騙了,不要被牛煦庭發起的這個法案騙了,他裡面巧立名目包裝這些說要幫你照顧助理的福利、照顧待遇等等,但是關鍵是在於第三十二條第二款裡面寫到的,他把原本「立法院編列預算支應之」這個本來應該要專款專用的助理費,改成了立法委員的補助費用。這一個詞是關鍵,拜託所有的助理們,請你們去跟你們這一些無良的老闆抗議,讓他們知道你不會接受你的薪資福利要被老闆沒收,你不會接受這些無良的老闆把你的薪水放到他的口袋。

所以我的立場非常的清楚,我們很支持照顧國會助理的待遇,但絕對不支持這一些無良的慣老闆準備要把助理費貪污除罪化,準備要把這一年680萬放到自己的口袋,準備要把這680萬變成個人的小金庫。所以拜託所有的助理,如果你有在看直播,請你也跟你的老闆來表達:我們絕對不接受你們這種技術性的除罪化。這個錢本來就是要給你們的,本來就是應該要正正當當的由立法院直接支應給助理,而不是還要轉一手,最後要不要給你還要看老闆的心情,還要看老闆今天是打算拿去洗頭,還是他今天是不是要多給你一塊錢。我要告訴大家,如果藍白真的坦蕩蕩,沒有要替誰開後門,沒有要幫自己自肥,請你們立刻、馬上就把法案裡面立法委員補助費這一條直接刪掉,拜託大家,謝謝。

主席:謝謝黃捷委員發言。

接下來我們請陳秀寳委員發言,王正旭委員請準備。

陳委員秀寳:1832分)主席、各位立委同仁。其實我現在站在這邊發言,我心情很沉重,在這邊我要為我的助理、為各位辛苦的助理、為跟大家一起打拚的助理們發言、發聲,我的心情是很重、很沉痛的。我們立院組織法第三十二條有規定,立法委員的助理費是由立法院編列,其依勞基法所規定之相關費用,均由立法院編列預算支應之。而牛煦庭委員的這個版本,看起來好像提升了很多的福利,裡面洋洋灑灑的列了十多種加給與補助,但是都不是助理薪水,它叫做「立法委員補助費用」,都不是助理能領到的薪水,是立法委員補助費。牛煦庭委員這一個版本,雖然看起來好像是提升了福利,但其實是包裹著私心的糖衣,沒有在根本上來解決公費助理法制化的問題,尤其這個版本其實是國民黨他們為了挽回這段時間持續被社會所抨擊的緩兵之計。

去年12月陳玉珍提出公費助理費直接撥予立委作為統籌運用的時候,大家為了免檢據核銷檢的部分,我想不只是助理,不只是我們真心對待助理的委員們,還有社會大眾,都非常不能接受。當時導致很多公費助理都群起反對,甚至為了捍衛自己的權益,必須在立法院的門口抗爭,要求陳玉珍委員一定要撤案,民進黨團為了保障助理的權益,因此也提出復議,後來陳玉珍委員說會邀請助理工會來討論條文,但當時所參與討論的助理工會是不是真的代表所有助理的聲音,這是很有疑問的,而且也沒有跟工會助理們妥善的來溝通!

今天牛煦庭委員的這個版本,也沒有在委員會經過討論,是逕付二讀,在昨天跟今天的協商根本是過水、過個形式,你們就要倉促的處理關乎幾百位助理、工會重大權益的法案,真的對助理們非常的不公平。請國民黨、民眾黨的委員們看看你們身後支持你們的助理,他們到現在都還在辦公室待命,你們到幾點,他們就到幾點,他們都比你早到、比你晚走,你們這樣的所作所為,對得起他們的付出嗎?不要為了立委自己的私心來倉促修法,來損害到我們助理的權益,助理們絕對值得更好的對待、更多的尊重,不要用這麼粗糙的修法、對助理不公平的修法來糟蹋辛苦的助理們。

主席:謝謝陳秀寳委員的發言,謝謝。

報告院會,邱議瑩委員發表聲明,下午的表決與民進黨黨團意見一致,我們列入公報紀錄。

接下來請王正旭委員發言,賴瑞隆委員請準備。

王委員正旭:1836分)主席、各位同仁、國人同胞。首先我要感謝我的助理們,在我過去這兩年進入到國會,感謝他們的幫助,讓我在擔任委員的期間,可以把我的表現讓其他關心的人都能夠得到肯定。今天國民黨黨團將立法院組織法修正案的部分逕付二讀,並且試圖在預算會期的最後一天強行闖關,剛剛很多委員都表達了期期不可的想法,國民黨黨團的同仁口口聲聲說為了要增加助理的福利,可是我們擔心的、社會所看到的可能是他們要將助理費變成立委補助費,這是大家共同擔心的部分,這不只是名詞的改變,這是法律定性的失守,一旦變成了補助費,就代表助理費不是助理費,而是立委的補助費,這不是自肥,那什麼才叫做自肥?這就是社會大家共同擔心的部分,為什麼要在這個時機點、這個會期的最後一天,要如此倉促、如此野蠻的來強行表決通過呢?

大家所設定的可能原因:第一個,為了要特定人脫罪的路徑,這部分我們剛剛很多委員都有表達同樣的意見。第二個,對勞權的假性關懷,國民黨的同仁說要提高助理的待遇,可是卻拒絕公開助理的名冊、拒絕薪資的透明,沒有透明的監督,這些錢最後到底是進了基層助理的口袋,還是社會關心的,進了立委的口袋?沒有人知道。所以詐領助理費的事件一再發生,應該被檢討的是個別民代,而不是整個公費助理的制度,公費助理的「公費」這兩個字,強調的就是由國家來保障國會助理的專業與權益,國會助理費本來就應該是公開的公帑,而不是看不見的小金庫。今天我真的希望能夠請所有委員們共同地清楚表示,今天國民黨這樣的提案真的是一個倒退,就是在幫助特定人開後門,我很嚴正希望國民黨的同仁立刻撤回這樣的修法版本,不要把國會助理打回成為私房的工具人,讓我們一起來守住國會的專業,也守住民主的底線,謝謝大家,謝謝。

主席:謝謝王正旭委員的發言,謝謝。

接下來,請賴瑞隆委員,請發言。

賴委員瑞隆:1839分)主席、各位同仁。今天是130號,也是我們立法院第11屆第4會期的最後一天,很遺憾在最後這個時間,還在晚上加班的時間去處理這樣的法案,這個時間點應該要優先來處理的是我們的預算案,這是預算會期,而今天我們這一屆立委創下了一個史上惡例,竟然在我們的預算會期完全沒有審查總預算,甚至於杯葛直接阻擋在程序委員會,甚至連付委討論機會都沒有,這創下了最嚴重的惡例,包括很多部分也都應該優先處理,像財劃法行政院的版本好不容易送出來,很多縣市都支持,應該優先來處理,過去這些藍白所通過的、不公不義的財劃法應該優先來處理,讓國家財政回復到正常狀態,結果沒有處理,今天處理的是完全具有高度爭議性的法案。

我們來看現在要處理的這個法案,我們都知道民主政治裡面,其中非常重要的是人才的增補。過去以來,立法院培養出非常多優秀的人才都是從國會助理出身,包括我、包括許多同事都是,如果沒有這些優秀的助理制度的話,不會培養出這麼多優秀的人才,結果現在藍白竟然打算要摧毀這樣的制度。我們來看,這樣的修法方式,原先的部分是立法院編列預算來支應之,這是由立委來遴選,但是你實際的雇主是立法院,你簽約的對象是立法院,你得到所有立法院該給你的保障,所有的公費助理是得到充分的保障跟充分的信任,他們可以在這邊完全受到該有的尊重跟該有的合理對待,依法來保障。結果現在國民黨跟民眾黨提出來的修法,是把它改為作為立法委員補助費用,當你改成這樣狀況的時候,全部的錢都進到立委身上,立委決定要用多少第一款裡面寫到的辦公事務費用,他要用多少在辦公室費用,他決定;他要用多少給助理,他決定。助理制度將全面被破壞,未來我們將很難吸引到優秀的人才在立法院裡面來成為助理,當然,我們就難以讓這些優秀人才進入到政治裡面,而在未來有機會成為國家優秀的政治人才,這將是臺灣助理制度的一個崩壞,國會助理制度的一個大崩壞,同時間也是臺灣民主制度的一個大崩壞。所以我們再次強烈地譴責這樣的提案,這是假幫助助理之名,事實上破壞助理,甚至在危害整個助理制度的支持。所以我們再次呼籲藍白立委懸崖勒馬,不要傷害臺灣民主制度好不容易建立起來的一個很好的國會助理制度,這些公費助理都是讓臺灣民主向前走的關鍵力量,如果破壞掉了,將會影響到臺灣的自由民主制度,你們也將會成為歷史上的罪人,我們再次呼籲藍白懸崖勒馬。

主席:謝謝賴瑞隆委員的發言。

我們現在進行逐條討論。

立法院組織法第三十二條、第三十三條及第三十五條條文修正草案(二讀)

主席:請宣讀第三十二條。

委員牛煦庭等提案:

第三十二條  立法委員每人得置公費助理八人至十四人,由委員聘用且與其同進退,並適用勞動基準法之規定。但公費助理離職後六個月內再任公費助理者,其工作年資應予併計。

立法院應每年以公務預算編列下列立法委員補助費用:

一、每一立法委員辦公事務費用。

二、按每一立法委員每年歲費五倍之公費助理工資及依勞動法令規定應由雇主負擔之相關費用。

三、公費助理之專業加給。

四、公費助理之資深加給。

五、公費助理實施健康檢查及文康活動費用。

六、公費助理之年終工作獎金。

七、公費助理之在職進修費用。

八、公費助理之結婚補助、生育補助、喪葬補助、子女教育補助費用。

九、公費助理之撫慰金。

前項第一款費用之項目及標準如附表,自中華民國一百零二年一月一日施行。

第二項第二款至第九款補助費用,由立法院代理立法委員給付。

第二項第三款專業加給以公費助理領有下列證書之一者為限;同時領有多種證書者並得予累計;其項目、類別、加給標準及其他應遵行之事項,由立法院定之:

一、專門職業及技術人員證書、考試及格證書或教師證書。但有下列情形之一者,不適用之:

()受懲戒於停止執行職(業)務或其他相類似處分期間。

()曾受除名之懲戒處分。

()曾受解聘、不續聘處分或於終局停聘期間。

二、公務人員高等考試或普通考試及格證書。但曾受免除職務、撤職、剝奪、減少退休(職、伍)金或休職之懲戒處分者,不適用之。

三、公立或依法立案之私立大學或符合教育部採認規定之國外大學碩士以上學位證書。

前項各款證書經撤銷者,其已支領之專業加給應予追回。

第二項第四款資深加給,以公費助理任職二年以上者為限,其分級、加給標準及其他應遵行之事項,由立法院定之。

第二項第五款費用之對象、項目、方法、標準及其他應遵行之事項,由立法院另定之,自中華民國一百十四年一月一日施行。

第二項第六款年終工作獎金,以公費助理月支工資、專業加給及資深加給之合計數,比照軍公教人員年終工作獎金發給基準發給之。

第二項第七款費用,以補助公費助理經所屬立法委員同意,於公餘時間至公立或依法立案之私立大學入學進修或選修學分者為限,其補助辦法由立法院定之。

第二項第八款費用,以公費助理月支工資比照全國軍公教員工待遇支給要點之補助基準發給之。

第二項第九款撫慰金,以公費助理於聘用期間病故或因公死亡者為限,按其月支工資、專業加給及資深加給之合計數,準用聘用人員聘用條例之規定發給之。

台灣民眾黨黨團修正動議提案:

台灣民眾黨黨團修正動議:

第三十二條  立法委員每人得置公費助理八人至十四人,由委員聘用且與其同進退,並適用勞動基準法之規定。但公費助理離職後六個月內再任公費助理者,其工作年資應予以併計。

立法院應每年以公務預算編列下列立法委員補助費用:

一、每一立法委員辦公事務費用。

二、按每一立法委員每年歲費五倍之公費助理工資及依勞動法令規定應由雇主負擔之相關費用。

三、公費助理之專業加給。

四、公費助理之資深加給。

五、公費助理實施健康檢查及文康活動費用。

六、公費助理之年終工作獎金。

七、公費助理之在職進修費用。

八、公費助理之撫慰金。

前項第一款費用之項目及標準如附表,自中華民國一百零二年一月一日施行。

第二項第二款至第八款補助費用,由立法院代理立法委員給付。

第二項第三款專業加給以公費助理領有下列證書之一者為限;同時領有多種證書者,除考試及格證書及職業證書擇一採計一次外,並得予累計:

一、律師或會計師考試及格證書、律師或會計師證書。但受懲戒於停止執行職(業)務期間或曾受除名之懲戒處分者,不適用之。

二、司法官考試、公務人員法制、會計或關稅會計類科考試及格證書。但曾受免除職務、撤職、剝奪或減少退休(職、伍)金或休職之懲戒處分者,不適用之。

三、公立或依法立案之私立大學或符合教育部採認規定之國外大學碩士以上學位證書。但僅採計最高學位證書一次。

第二項第四款資深加給,以公費助理年資在四年以上者為限。

第二項第三款及第四款加給,由公費助理檢具相關證明文件,經所屬立法委員審核後向立法院提出,並依下列規定自提出日起發給:

一、領有司法官考試及格證書者:每月新臺幣二萬元。

二、領有律師或會計師證書、律師考試、會計師考試或公務人員高等考試三級或特種考試三等法制、會計或關稅會計類科考試及格證書者:每月新臺幣一萬五千元。

三、領有公務人員普通考試或特種考試四等會計或關稅會計類科考試及格證書者:每月新臺幣一萬元。

四、領有碩士學位證書者:每月新臺幣三千元。

五、領有博士學位證書者:每月新臺幣一萬二千元。

六、年資在四年以上八年未滿者:每月新臺幣六千元。

七、年資在八年以上十二年未滿者:每月新臺幣八千元。

八、年資在十二年以上者:每月新臺幣一萬元。

領有第二項第三款專業加給之人,有第五項第一款但書或第二款但書之情形時,應自事實發生之日起三十日內,檢具相關資料通知所屬立法委員及立法院,並自事實發生之次月起停止發給專業加給;未通知而致溢領或其證書有溯及既往失其效力之情形者,並應返還已支領之專業加給及因此所受領之年終工作獎金。

有溢領或應返還專業加給及年終工作獎金之情形者,立法院應以書面命其於三十日內返還,屆期仍未返還者,移送行政執行。

第二項第五款費用之對象、項目、方法、標準及其他應遵行之事項,由立法院另定之,自中華民國一百十四年一月一日施行。

第二項第六款年終工作獎金,以公費助理月支工資、專業加給及資深加給之合計數,比照軍公教人員年終工作獎金發給月數發給之。

第二項第七款費用,以補助年資在一年以上之公費助理,經所屬立法委員同意於公餘時間至公立或依法立案之私立大學入學進修或選修學分者為限,每一立法委員及黨團每學期至多補助二人。

公費助理在職進修所修科目成績均及格且平均達七十分以上或相當等級者,每學期補助其學費、雜費、學分費、學分學雜費及學雜費基數之進修費用三分之二。但每人每學期補助金額不得逾新臺幣二萬元。

第二項第八款撫慰金,以公費助理於聘用期間或依法令留職停薪期間死亡者為限,一次發給其遺屬新臺幣七十萬元,並比照勞工退休金條例遺屬請領退休金順位及方式辦理。但故意自殺、拒捕致死或無遺屬者,不予發給。

台灣民眾黨黨團再修正動議提案:

台灣民眾黨黨團再修正動議:

第三十二條  立法委員每人得置公費助理八人至十四人,由委員聘用且與其同進退,並適用勞動基準法之規定。但公費助理離職後六個月內再任公費助理者,其工作年資應予併計。

立法院應每年以公務預算編列下列立法委員補助費用:

一、每一立法委員辦公事務費用。

二、按每一立法委員每年歲費五倍之公費助理工資及依勞動法令規定應由雇主負擔之相關費用。

三、公費助理之專業加給。

四、公費助理之資深加給。

五、公費助理實施健康檢查及文康活動費用。

六、公費助理之年終工作獎金。

七、公費助理之在職進修費用。

八、公費助理之撫慰金。

前項第一款費用之項目及標準如附表,自中華民國一百零二年一月一日施行。

第二項第二款至第八款補助費用,由立法院代理立法委員給付。

第二項第三款專業加給以公費助理領有下列證書之一者為限;同時領有多種證書者,除考試及格證書及職業證書擇一採計一次外,並得予累計:

一、律師或會計師考試及格證書、律師或會計師證書。但受懲戒於停止執行職(業)務期間或曾受除名之懲戒處分者,不適用之。

二、司法官考試、公務人員法制、會計或關稅會計類科考試及格證書。但曾受免除職務、撤職、剝奪或減少退休(職、伍)金或休職之懲戒處分者,不適用之。

三、公立或依法立案之私立大學或符合教育部採認規定之國外大學碩士以上學位證書。但僅採計最高學位證書一次。

第二項第四款資深加給,以公費助理年資在四年以上者為限。

第二項第三款及第四款加給,由公費助理檢具相關證明文件,經所屬立法委員審核後向立法院提出,並依下列規定自提出日起發給:

一、領有司法官考試及格證書者:每月新臺幣二萬元。

二、領有律師或會計師證書、律師考試、會計師考試或公務人員高等考試三級或特種考試三等法制、會計或關稅會計類科考試及格證書者:每月新臺幣一萬五千元。

三、領有公務人員普通考試或特種考試四等會計或關稅會計類科考試及格證書者:每月新臺幣一萬元。

四、領有碩士學位證書者:每月新臺幣三千元。

五、領有博士學位證書者:每月新臺幣一萬二千元。

六、年資在四年以上八年未滿者:每月新臺幣六千元。

七、年資在八年以上十二年未滿者:每月新臺幣八千元。

八、年資在十二年以上者:每月新臺幣一萬元。

領有第二項第三款專業加給之人,有第五項第一款但書或第二款但書之情形時,應自事實發生之日起三十日內,檢具相關資料通知所屬立法委員及立法院,並自事實發生之次月起停止發給專業加給;未通知而致溢領或其證書有溯及既往失其效力之情形者,並應返還已支領之專業加給及因此所受領之年終工作獎金。

有溢領或應返還專業加給及年終工作獎金之情形者,立法院應以書面命其於三十日內返還,屆期仍未返還者,移送行政執行。

第二項第五款費用之對象、項目、方法、標準及其他應遵行之事項,由立法院另定之,自中華民國一百十四年一月一日施行。

第二項第六款年終工作獎金,以公費助理月支工資、專業加給及資深加給之合計數,比照軍公教人員年終工作獎金發給月數發給之。

第二項第七款費用,以補助年資在一年以上之公費助理,經所屬立法委員同意於公餘時間至公立或依法立案之私立大學入學進修或選修學分者為限,每一立法委員及黨團每學期至多補助二人。

公費助理在職進修所修科目成績均及格且平均達七十分以上或相當等級者,每學期補助其學費、雜費、學分費、學分學雜費及學雜費基數之進修費用三分之二。但每人每學期補助金額不得逾新臺幣二萬元。

第二項第八款撫慰金,以公費助理於聘用期間或依法令留職停薪期間死亡者為限,一次發給其遺屬新臺幣七十萬元,並比照勞工退休金條例遺屬請領退休金順位及方式辦理。但故意自殺、拒捕致死或無遺屬者,不予發給。

主席:現在依照登記順序發言,並截止發言登記。

首先請鍾佳濱委員發言,王義川委員請準備。

鍾委員佳濱:1855分)主席、在場委員先進。大家有沒有注意到今天現場這條條文有三個奇怪的狀況:第一個奇怪,有沒有發現這條條文唸了很久、唸了很長、唸了超過15分鐘?待會我告訴你為什麼。第二,前面登記廣泛討論發言人次有20人次,都是民進黨委員,沒有半個提案的國民黨委員登記發言。第三,我們看一下待會7分鐘響鈴之後,他們會不會一個個從研究室跑出來?為什麼現在不在位置上?

首先,我告訴你為什麼剛剛登記的20人次裡,國民黨委員沒有人來講,而民進黨的委員每一個都講得擲地有聲?因為民進黨委員的表現充分建立在他們善用助理的能力身上!助理關心這條條文,幫委員準備得很詳細,所以每個民進黨委員都能講出助理的心聲;反過來,沒有哪個助理敢為國民黨這條條文辯護。從頭到尾都不敢在委員會討論,只有牛煦庭敢在朝野協商的時候講話,請問其他委員,你們的助理敢幫你們寫這條條文的發言稿嗎?沒有,所以你們從頭到尾不敢幫你們的條文辯護!

第二,有人說真相只有一個。真相只要講一句,但是要掩蓋真相,要講一百句謊言,所以這條就是典型的掩護、掩蓋真相需要一百句謊言的條文。陳玉珍委員很粗暴的說要免單據核銷,所以工會反彈,提出很多要求。很好,牛煦庭委員把助理們的要求寫進去了,有什麼呢?我唸給你們聽:再次進修、專業加給、資深加給,還有結婚補助……洋洋灑灑寫了七款。但最重要的一款是什麼?由立法院代理立法委員給付,還是要看立法委員的臉色。這些美麗的糖花都是為了掩飾最後、最關鍵的,也就是最關鍵的核心條文──補助費用。所以有委員提出說,如果擔心自肥……好啊,你寫下來啊,條文可以寫:不得冒領、不得溢領、不得領後繳回,敢不敢寫?不敢!牛煦庭還放話說,沒有關係,我們下屆實施,有嗎?有寫下屆實施嗎?

第三個,我們看一下為什麼他們要這樣子堅持到最後?這個幫派為了對他們的兄弟有個交代,他們要告訴顏寬恒,我們挺你。顏寬恒別忘了,就算改了這個也救不了你啊!

主席:好,謝謝鍾佳濱委員的發言。

報告院會,再一次拜託,再一次拜託,尊重發言委員權益,非常感謝各位委員。

接下來請王義川委員發言,莊瑞雄委員請準備。

王委員義川:1859分)謝謝院長。原本今天這最後一攤因為黃國昌要離開立法院所以有點悲傷,結果現在討論這個議題時人不在場,也沒辦法處理,所以就先不處理。

今天下午國民黨、民眾黨先通過幫中國電視臺、一個幫阿共講話的電視臺條款,現在又要回來了。所以第一點,以前黃國昌最討厭的中國電視臺、替阿共講話的電視臺又要回來了。後面這兩個都在說小偷的事情,蔣介石、蔣經國這兩個殺人魔為了要統治臺灣、統治知識分子所成立的滅國團,偷拿臺灣的土地,占地占了之後被我們的不當黨產委員會給追討回來,現在國民黨跟民眾黨說不用還,這些都是屬於滅國團的,所以現在要把全部的資產都要回去,這是第二點。

第三,為了民眾黨以前的一個立委高虹安,他把助理的錢拿去洗頭髮、拿去貼什麼雙眼皮,是為了這個啦!為了這個今天又來修這一條,說什麼助理的錢叫做立法委員的補助費,助理的錢就是助理的錢!不應該混在一起,講得這樣「落落長」的,「腳數」好一點啦!助理的錢就是單獨一條來處理助理的錢,不要混在立法委員的補助費裡面,助理的錢就是助理的錢,跟立法委員的補助費有什麼關係?

牛煦庭,你硬要把這些混在一起是在想什麼?意義是什麼?你給它拆開,事情就都解決了。立委的福利、立委的補助有哪些是另外一回事,助理的補助單獨規定就好了,你硬要把這個弄成跟立委有關係,不知道你們在想什麼?不知道你們在想什麼?弄這個沒有用啦!弄這個只是把這些助理拿來當肉票,說立委要幫助理加薪,加薪就單獨一條規定來加薪,不要弄什麼立法委員補助費,發明這種有的沒的,硬要用這種方式,誰不知道是想要偷拿東西。你們為了民眾黨搞這一條不划算啦!「膽識」好一點啦,你們又不差這些錢,有需要這樣嗎?要在歷史上被人笑嗎?笑死人!

主席:謝謝王義川委員發言。

接下來請莊瑞雄委員發言,蔡易餘委員請準備。

莊委員瑞雄:192分)主席、各位在場的媒體朋友。國民黨跟民眾黨的朋友,你們也仔細聽一下,本來現行的條文是規定立法委員助理費由立法院編列預算支應,這是本來的條文,國民黨的牛煦庭委員現在把它改成怎麼樣呢?助理費不是立法院編列預算支應,而是「編列下列立法委員補助費用」,魔鬼就藏在這個細節裡面!我跟在場的委員報告,我講個故事給你們聽,春秋時代有一個人要偷范氏的鐘,但是鐘很大,他想說先把它敲碎,可是要敲碎時又很大聲,於是他就把耳朵掩起來,這個叫掩耳盜鈴啦!這個就是今天的中國國民黨!

立法院要開大門、走大路。我特別肯定陳玉珍委員,有「膽識」,人家陳玉珍委員的提案是什麼?是說這一筆助理費用以後全部免檢據核銷,立法委員統籌運用。陳玉珍,我給你拍手鼓掌!人家多有「膽識」,要把它除罪化嘛!但你們不是,你們也想除罪化,但你們就偷偷摸摸。我告訴各位,地方民代支給條例第六條最後一項規定什麼,你們知道嗎?規定的是助理費用要怎麼樣運用必須要有一個內控制度。各位,我們立法院秘書處也聽到了,地方民代支給條例我們都把它訂定得這麼嚴格,而我們立法院卻全部通通不用,這樣的條文完全都沒有。

這兩年我聽最多的就是藍白的委員一直在說我們國家越打越詐,要求行政部門、行政院要打詐、打詐,結果我們要求的打詐是以後行政院只能打外面的而不能打立法委員,這個案子就告訴我們,行政部門要去打詐,但是不能打到立法院來,通嗎?不通嘛!

牛煦庭委員,等一下你講一句就好了,因為這是你的提案,你上來就告訴社會大眾,這個案子跟最高法院一貫的見解一樣,助理費不是議員、不是立法委員的實質薪資範圍,講這一句話就好了。

我告訴各位,這個案子白忙一場啦!就算通過,那是事實變更,按照最高法院一貫的見解,還是沒有辦法除罪化啦!「空思夢想」,你們以為社會大眾都是傻瓜,你們以為社會大眾不知道這個案子在幹什麼,呆了嗎!

主席:謝謝莊瑞雄委員發言。

呼籲一下,拜託院會,我們繼續保持肅靜,尊重發言委員的權益。

接下來請蔡易餘委員發言,黃秀芳委員請準備。

蔡委員易餘:196分)主席、各位同仁。事實上,剛剛聽到很多人都在講,今天處理這個立法院組織法,國民黨如果認為這麼重要,不惜延長時間,在開會的最後一天還要處理這個修正案,到底在急什麼?急什麼啦?如果像牛煦庭的版本,是為了要增加了立委的福利,然後再去藏了一個……把它改成補助費用,那你就同意嘛,你們再提一個修正案的版本,把這個補助費用拿掉,回到過去的依法實質編列,然後這些費用基本上就由立法院來支應,這樣就沒問題了啊!你們現在就提這樣的修正動議,我想可能等一下也不用大家再這樣發言,這件事情就結束了,要不要做?你們就提這樣的修正動議就好了,為什麼你們就一定要修正這個法案,然後把這些納為立法委員的補助費用?補助費用的意思是什麼?就是當作立法委員整體薪資大水庫的一部分嘛!你們要這樣修正的目的是什麼?就是未來打官司的時候就可以順勢的在訴訟過程中主張,現在立法院已經有新的定義,這個名詞定義,未來給助理薪水、專業加給、資深加給等「哩哩叩叩」的都是立法委員的補助費用,既然是立法委員的補助費用,那就是給立委的啊,就是立委可以自己運用的,所以這些錢被我移到別的地方使用,立委把自己的補助移到別的地方使用,這樣我有詐領自己的錢嗎?這樣就沒有啊!這樣就達到你的目的了,在訴訟上達到除罪的效果嘛!所以這是大家都清楚的事情。

牛煦庭,等一下你要上來講,你同不同意在這裡把「補助費用」的文字拿掉,拿掉之後,接下來要討論增加助理的待遇,哇,大家很高興,我們利用今天晚上的時間來討論要怎麼增加助理的待遇,我覺得這個是值得的,我們今天搞到12點也可以。不過實際上,你現在這樣叫做暗渡陳倉耶!掩耳盜鈴、暗渡陳倉耶!牛煦庭,你這樣搞,實際上大家都知道你們在搞什麼,真的,國民黨硬要這樣做嗎?你們今天至少已經讓中天可以復原了,救國團也拿回去了,婦聯會也拿回去了,460億你們拿回去了,最後還要為了除罪化,現在要忙到這麼晚,你們再想一下啦!

主席:謝謝蔡易餘委員的發言,謝謝。接下來我們請黃秀芳委員發言,牛煦庭委員請準備。

時間暫停,時間暫停,時間暫停,時間暫停,拜託院會的各位委員,尊重發言委員的權益好嗎?請保持肅靜,黃秀芳委員請發言。

黃委員秀芳:1910分)謝謝主席,還有所有的同仁。今天是我們立法院這個會期的最後一天,很遺憾,我們現在要提的立法院組織法修正草案,會影響到立法院上千位助理的權益。我們看到國民黨提出來的立法院組織法修正草案,將公費助理的工資納入立委的補助費用,藍白趁今天立法院的最後一天即將要將法案闖關,我相信很多我們所有委員的助理,有的應該都是看著現在立法院院會裡面的轉播,看所有藍白委員對於這個法案,你們到底是……對於我們這麼辛苦的這些立法院的公費助理,你們這樣子對待他們。我相信很多,每一位委員的不論是質詢或者是選民服務,地方的選民服務都是由這些公費助理非常辛苦的,有的是代替委員來做一些法案的處理。

所以我在這邊要再次的正告所有的藍白委員,你們不要要將立法院組織法修正草案變成是一個除罪化,那我相信這個可能也是我們立委,此案通過之後,立法委員自肥加薪,我覺得這是非常不應該的。另外,我看到以後立法委員貪污助理費會變成無罪,不只如此,國民黨還要修法把可以貪的金額加高。如果藍、白委員不認為這個條文是除罪化的話,那麼就把侵吞助理費是違法寫在法條上,國民黨、民眾黨,你們敢不敢?請你們誠實面對人民,請你們誠實面對這些為你們賣命的助理。

助理費這個制度,原來是為了支持民意代表推動公共事務,聘僱專業人才,然後採取公費支應,由人民納稅錢所建構的民主工具。因為最近這幾年,從立法院到地方的議會,助理制度頻頻被濫用,民代涉及人頭掛名或者是差額回捐、浮報薪資、挪用公帑等,手法層出不窮,讓助理費淪為個人生財甚至貪腐的管道。立法院所有的藍白委員,你們不去思考加強助理費的監督,國民黨、民眾黨反其道而行,來推動民代貪污助理費除罪化,這個根本就是民主之恥!

主席:謝謝黃秀芳委員的發言。接下來我們請……

拜託各位委員,尊重發言委員的權益,好不好?拜託一下。

我們接下來請登記第6號牛煦庭委員,請發言。

牛委員煦庭:1913分)謝謝主席。各位親愛的院會同仁,大家久等了,今天來跟大家上上最基本的ABC,因為我們剛剛忍受了一個多小時錯誤資訊的連續轟炸,要維持心情平靜不太容易。

剛剛我們好多民進黨的好朋友義正辭嚴,他說,這樣子的修法因為納入了補助的性質,所以,通通除罪了,以後詐領助理費通通沒事,你們到底是在天真哪一齣?來,我給大家看看,第11屆第1會期我們立法院通過的地方民意代表支給條例,那時候我們大家都非常高興,為什麼?因為我們幫地方縣市議員的助理大幅加薪,我們幫村里長爭取了年終獎金等等的待遇。大家不要忘記了,當初的民代支給條例是有行政院院版,我今天就把它大圖輸出給大家看。

行政院版第六條的修正條文說,直轄市議會、縣市議會得編列議員助理補助費,補助各議員聘用助理。我還沒說完,立法說明更加殘暴,他說,為補助議員聘僱專職助理履行議員職權,定明各議會得編列助理補助費,補助各議員聘用助理。又為彰顯費用屬「補助」性質,刪除「公費」二字。行政院提出來的民代支給條例就明列民代的助理就是補助款,還很殘暴的把應該是公費助理的「公費」兩個字刪除。請問行政院在幫詐領議員助理費的這些議員除罪嗎?回答我,這樣子的一個說法,當初這個法條在修正的時候順利的通過,為什麼?我給大家上上課,因為討論民代支給條例的時候,大家都知道法案的重點在幫議員助理加薪,所以這一條是無異議通過。如果你們今天說談了補助性質就是除罪,那在座的各位統統是共犯,一個也別想跑,也不要在那邊假清高。

再來,這個是行政院主計總處的各個預算支用的說明,這個說明談到民意代表的補助的時候,民意代表待遇:凡民意代表的歲費、公費、研究費及依法聘用助理人員之待遇補助均屬之。所以請問按照現行的法條,或者是民代支給條例的修正,它不是補助,什麼才是補助?沒關係,我待會還有很多次發言機會,敬請期待,謝謝!

主席:謝謝牛煦庭委員發言,謝謝。

接下來請林楚茵委員發言,羅美玲委員請準備。

林委員楚茵:1917分)現在時間是晚上的717分,我們在這裡,我們的助理也在這裡,如果剛剛牛煦庭所講的,以一個地方支給條例就要比照現在的第三十二條的內容,那麼我就請問一下,如果你們認為這個補助費不是把它變成立委的小金庫,為什麼不做文字修正,你們偏偏一定要把它寫成補助費?事實上,所有的民進黨委員站在這裡一個多小時只想講一個重點,那就是如果你們要幫立委加薪,OK;你們要幫立委增加福利,OK;你們要讓助理獲得更多的薪資,沒有人反對,但是這個條文當中,真正的重點就是補助費,當它一旦進入了補助費的範圍,那就是給立委愛怎麼用就怎麼用。

所以在這樣的一個過程當中,我就問牛煦庭,如果你認為補助費不是你剛剛所講的,只是所謂為了除罪化開脫,其實你大可以把文字直接換成現行條文當中,由立委、立法院編列預算支應之。這樣大家其實根本都不用花這些時間在討論,不是嗎?大家所擔心的就是,現在變成了法律的模糊空間,變成是接下來修法一旦過關之後,包括高虹安、包括顏寬恒他們可以被除罪化。今天剛剛牛煦庭所講的都是廢話一場,只是為了要圓他改了這幾個字,但是明明最高法院的解釋就告訴你了,這會有模糊的空間,為什麼你要硬撐?那就是為了幫忙來做法律上面的開脫,不論是掩耳盜鈴,還是掛羊頭賣狗肉。這些過程當中助理們都看得非常清楚,那就是從今天一整天到現在,延會到晚上719分,總預算一毛沒有過,國民黨黨產發大財、國民黨立委發大財、2026藍白發大財,是這樣嗎?如果真是如此,那麼這樣的立法院的存在將是民主政治崩壞的開始!

我的發言,我相信很多國會立法委員的助理們都在看著,而這些就是把助理當成待宰羔羊。

主席:謝謝林楚茵委員發言。

接下來,最後一位羅美玲委員發言完畢之後,我們將會休息30分鐘用晚餐。

我們現在請羅美玲委員,請發言。

羅委員美玲:1920分)今天是預算會期最後一天,這也是史上第一次,預算會期馬上就要結束了,可是我們立法院還有很多預算都還沒有審議。藍白今天繼續是以人數的優勢趕在這個會期最後一天,完成一堆自肥、護航,還有洗白跟復辟的惡法,原來延會並不是要來審預算、原來延會是為了要通過這些爭議的法案。今天除了住宅法比較沒有爭議之外,藍白強推的惡法有哪一些?我們有看到他們護航紅媒回歸,修了衛星廣播電視法,讓早已經要下架五年多的中天馬上就要復臺了。再來黨產大回收,修不當黨產條例,把原屬於國家的四百多億不當黨產再度要收回國民黨的口袋。再來是總預算、國防預算一毛都沒有審,因為怕被罵,所以放行了38項藍、白認為跟民生相關的新興計畫先行動支,可是實際上凍結了76%的新興預算。還有我們看到現在正在討論的立法院組織法,讓助理費貪污除罪化,為涉嫌挪用助理費用的這些立法委員解套,為了降低國會助理的反彈,我們今天看到表決版本並沒有納入原本被罵翻的陳玉珍的版本,而是用了牛煦庭委員的版本。

實際上這兩個版本本質上並沒有什麼區別,因為國民黨修法的核心內容,都是將原本法規當中明文規定由國家支應給公費助理的助理費,改為納入立法委員補助費用之下。牛煦庭委員的版本看起來洋洋灑灑,寫了很多助理的福利,看起來好像真的有明顯增加,實際上就是因為它是屬於立委的補助費用,所以到底能不能拿到這些福利?這些助理能不能得到這些福利?那是立法委員說了算!他不給你,你也拿他沒轍、他也不違法!所以這樣子的法律通過的話,到底立法院助理的勞動權益會不會因此而受害?我想這是值得公評的!

剛剛我有聽到我們有委員提到,修法通過,立委每個月的薪資大幅提升,以後薪資扣繳要如何計算?助理從立委的補助當中得到薪資要如何處理?這一點有爭議,也都沒有釐清。所以這個法如果今天通過的話,真的會讓人非常的搖頭。以上,謝謝。

主席:謝謝羅美玲委員發言。

剛才有委員建議休息時間能夠縮短一點,所以我們現在休息20分鐘,晚上745分繼續開會。

我們現在休息,請用餐。

休息1924分)

繼續開會1945分)

主席:報告院會,我們繼續開會。

第三十二條現在要進行處理,我們按鈴7分鐘,並分發表決卡。

(按鈴)

主席:好,時間已到,請問各位委員是否都有拿到表決卡?都有拿到,我們要進行表決。

我們現在依序進行表決,其中一案通過,我們不再處理其他案。

我們現在表決台灣民眾黨黨團再修正動議條文。現在有民進黨黨團、台灣民眾黨黨團要求記名表決。我們記名表決,時間1分鐘,贊成台灣民眾黨黨團再修正動議請按贊成,反對按反對,現在開始。

(進行表決)

主席:報告院會,報告表決結果:在場委員107位,贊成60位,反對47位,贊成者多數,第三十二條照台灣民眾黨黨團再修正動議條文通過。

表決結果名單:

會議名稱:立法院第11屆第4會期第20次會議  表決型態:記名表決

表決時間:中華民國115130日 下午75357

表決議題:立法院組織法第三十二條

     台灣民眾黨黨團再修正動議

表決結果:出席人數:107  贊成人數:60  反對人數:47  棄權人數:0

贊成:

傅崐萁  羅智強  林沛祥  謝龍介  涂權吉  馬文君  林憶君  麥玉珍  劉書彬  林國成  陳昭姿  黃國昌  黃珊珊  張啓楷  高金素梅 林思銘  邱若華  鄭天財Sra Kacaw   鄭正鈐  謝衣鳯  張嘉郡  洪孟楷  王鴻薇  呂玉玲  陳雪生  黃建賓  黃健豪  葉元之  陳永康  賴士葆  陳菁徽  萬美玲  廖偉翔  蘇清泉  黃 仁  魯明哲  李彥秀  吳宗憲  邱鎮軍  徐欣瑩  盧縣一  廖先翔  陳玉珍  林德福  楊瓊瓔  丁學忠  陳超明  林倩綺  顏寬恒  羅明才  翁曉玲  葛如鈞  張智倫  羅廷瑋  徐巧芯  許宇甄  柯志恩  牛煦庭  王育敏  游 顥

反對:

張雅琳  林月琴  陳培瑜  柯建銘  鍾佳濱  伍麗華Saidhai Tahovecahe    郭昱晴  吳思瑤  沈伯洋  范 雲  邱志偉  黃秀芳  何欣純  林俊憲  李坤城  王義川  陳秀寳  徐富癸  王世堅  羅美玲  蔡易餘  莊瑞雄  郭國文  陳俊宇  吳沛憶  賴瑞隆  李柏毅  陳 瑩  陳冠廷  陳亭妃  王美惠  林岱樺  賴惠員  黃 捷  林淑芬  王正旭  林楚茵  王定宇  吳琪銘  張宏陸  吳秉叡  李昆澤  蔡其昌  邱議瑩  林宜瑾  蘇巧慧  沈發惠

棄權:

主席:我們現在進行第三十三條,請宣讀。

委員牛煦庭等提案:

第三十三條  每屆立法委員選舉當選席次達三席且席次較多之五個政黨得各組成黨團;席次相同時,以抽籤決定組成之。立法委員依其所屬政黨參加黨團。每一政黨以組成一黨團為限;每一黨團至少須維持三人以上。

未能依前項規定組成黨團之政黨或無黨籍之委員,得加入其他黨團。黨團未達五個時,得合組四人以上之政團;依第四項將名單送交人事處之政團,以席次較多者優先組成,黨(政)團總數合計以五個為限。

前項政團準用有關黨團之規定。

各黨團應於每年首次會期開議日前一日,將各黨團所屬委員名單經黨團負責人簽名後,送交人事處,以供認定委員所參加之黨團。

黨團辦公室由立法院提供之。

各黨團置公費助理十人至十六人,由各黨團遴選,並由其推派之委員聘用之;相關費用,除公費助理工資按每一立法委員每年歲費六倍編列補助費用外,依前條之規定。

前項現職公費助理於中華民國八十七年三月一日至九十四年六月三十日間,由各黨團遴選並由其推派之委員或各該政黨聘用,並實際服務於黨團之助理年資,得辦理勞動基準法工作年資結清事宜。

台灣民眾黨黨團修正動議:

第三十三條  每屆立法委員選舉當選席次達三席且席次較多之五個政黨得各組成黨團;席次相同時,以抽籤決定組成之。立法委員依其所屬政黨參加黨團。每一政黨以組成一黨團為限;每一黨團至少須維持三人以上。

未能依前項規定組成黨團之政黨或無黨籍之委員,得加入其他黨團。黨團未達五個時,得合組四人以上之政團;依第四項將名單送交人事處之政團,以席次較多者優先組成,黨(政)團總數合計以五個為限。

前項政團準用有關黨團之規定。

各黨團應於每年首次會期開議日前一日,將各黨團所屬委員之名單經黨團負責人簽名後,送交人事處,以供認定委員所參加之黨團。

黨團辦公室由立法院提供之。

各黨團置公費助理十人至十六人,由各黨團遴選,並由其推派之委員聘用之;相關費用,除公費助理工資按每一立法委員每年歲費六倍編列補助費用外,依前條之規定。

前項現職公費助理於中華民國八十七年三月一日至九十四年六月三十日間,由各黨團遴選並由其推派之委員或各該政黨聘用,並實際服務於黨團之助理年資,得辦理勞動基準法工作年資結清事宜。

台灣民眾黨黨團再修正動議:

第三十三條  每屆立法委員選舉當選席次達三席且席次較多之五個政黨得各組成黨團;席次相同時,以抽籤決定組成之。立法委員依其所屬政黨參加黨團。每一政黨以組成一黨團為限;每一黨團至少須維持三人以上。

未能依前項規定組成黨團之政黨或無黨籍之委員,得加入其他黨團。黨團未達五個時,得合組四人以上之政團;依第四項將名單送交人事處之政團,以席次較多者優先組成,黨(政)團總數合計以五個為限。

前項政團準用有關黨團之規定。

各黨團應於每年首次會期開議日前一日,將各黨團所屬委員名單經黨團負責人簽名後,送交人事處,以供認定委員所參加之黨團。

黨團辦公室由立法院提供之。

各黨團置公費助理十人至十六人,由各黨團遴選,並由其推派之委員聘用之;相關費用,除公費助理工資按每一立法委員每年歲費六倍編列補助費用外,依前條之規定。

前項現職公費助理於中華民國八十七年三月一日至九十四年六月三十日間,由各黨團遴選並由其推派之委員或各該政黨聘用,並實際服務於黨團之助理年資,得辦理勞動基準法工作年資結清事宜。

主席:報告院會許智傑委員發表聲明,對剛才的表決與民進黨黨團意見一致,我們列入公報紀錄。現在依登記順序發言,並截止發言登記。

首先,我們請鍾佳濱委員發言,王義川委員請準備。

鍾委員佳濱:院長、各位同仁。坐到這裡真的覺得國民黨委員的臉皮真的很厚,那麼多人的發言,都是民進黨在反對,敢出來辯護的只有牛煦庭一個人,其他的默不作聲。你們都說,小牛聰明一世,他很聰明,他講話就夠了,告訴你,他不只聰明一世,他是不可一世、糊塗一時。智慧型犯罪怎麼被抓的?作賊心虛被抓的,剛剛我在發言的時候,我說這個條例是立委在自肥,不可以在本屆實施,他馬上說:我們下屆實施啊!這叫做自證己罪啊!如果這個條例的修法是為了提高國會助理的待遇,什麼要到下屆實施!這個月通過,下個月就要實施了嘛!所以表示你們自己都知道,這是在圖利立法委員自己!自證己罪、作賊心虛。

更好玩的,我在哪裡看到這個修正動議?下一屆實施,誰提出的修正?民眾黨。好玩啊!大家知道,剛剛講到一個春秋時代的故事,陳玉珍委員又說不要講中國的歷史。對不起!春秋的時代沒有中國,叫做周國、周王國,那時候魯國隔壁有一個國家叫邾國,邾國裡面有個大夫叫黑肱,他為了要叛逃到魯國去,把他的封地獻給了魯國。我們都知道,孔子作春秋、亂臣賊子懼,照理說黑肱這種惡人、小人行徑不配列入史冊,更何況孔子是魯國人,他應該幫魯國掩蓋這個黑歷史,結果孔子不但沒有做,他還大書特書,把這個邾國叛逃到魯國的黑肱大夫的劣行記入春秋史冊。之後就有一個成語叫做什麼?欲蓋彌彰。

今天國民黨牛煦庭的提案,做賊心虛!明明是圖利自己立委,還要欲蓋彌彰,還要說我要幫助你加薪水,而且下屆再實施,下屆實施,誰幫他作的修正動議?民眾黨幫他作的修正動議。今天真的是有很多成語,什麼掩耳盜鈴、暗渡陳倉!所以今天國民黨牛煦庭提的這個版本,就是做賊心虛、自證己罪!下屆實施,誰提的修正?民眾黨幫他提修正動議,欲蓋彌彰啊!

主席:謝謝鍾佳濱委員的發言。

接下來請王義川委員發言,莊瑞雄委員請準備。

王委員義川:202分)主席。很可惜,國民黨自己拿的版本,說從今年11號開始實施,現在不敢承認、現在說謊,你們寫的就是今年11號實施啊!你們有寫什麼時候實施,11號。不是很會讀書……很多,你們就寫11號啊!11511號。不就好在民眾黨這幾個人要走了還做一些好事,幫你們改一下時間,漏氣死了!不是讀很多書!很可憐,你知道嗎?

問你說為什麼不把「立法委員補助費用」這8個字拿掉,到現在還說不出來!牛煦庭,你給我立刻上來說,問你這條就好,「立法委員補助費用」這8個字,你在堅持什麼?我跟你說,寬恒會被你害死!寬恒會被你害死!寬恒也不用這條……你這樣寫,全臺灣都說我們是為了寬恒!你會害死他,你知道嗎?他不差這條啦!越幫越忙就是像你這種的啦!這條通過了也沒辦法啊!沒辦法,也是多說的!不過歷史上會記錄,國民黨提一個案自肥!而且是從今年11號開始實施,這是國民黨的版本。國民黨的版本,大家要記住。你實在是很可憐啦!預算不審,都在拚自己的福利!拿那些助理出來作票,笑死人了,你當作助理都沒讀書喔?助理現在都在看線上直播啦!助理都在看你漏氣的事情。漏氣死了!「卸世卸眾」!

主席:謝謝王委員義川的發言。

接下來請莊瑞雄委員發言,蔡易餘委員請準備。

莊委員瑞雄:204分)主席、各位委員。要形容中國國民黨只有4個字可以形容──鬼鬼祟祟!如果是真正對所有國會助理有益的,民主進步黨不反對啊!中國國民黨,你提案啊!台灣民眾黨,你也附議啊!從明天就開始實施嘛!哪裡還需要等到日出呢?

針對這個案子,我還是要再次肯定陳玉珍委員,開大門、走大路,就是要提案除罪。他這個案子在125日付委了,我是司法及法制委員會的召委,所以我1211日就開了專案報告的會議,1217日另外一個召委翁曉玲委員開了公聽會,我以為大家都是針對陳玉珍委員的版本,結果1226日牛煦庭又提了一個修正案,這叫做什麼?這叫做懺悔法案!

但是我也要肯定牛煦庭喔!我為什麼要肯定他呢?他稍微有一點良心、稍微會懺悔。可是各位,你去看看第三十二條,現在討論的是第三十三條,第三十二條講的是立法委員每年歲費五倍,第三十三條講六倍,昨天協商的時候,根據中國國民黨的講法,尤其是牛委員認為實付實支,這是對的喔!請幾個助理付幾個。結果呢?你們修正案的版本又和你們昨天的態度完全不一樣,這個要幹什麼?還是預留一個幫立法委員在立法院詐領助理費開後門的機會。哪有這樣的立法?

立法委員大家都很清楚,在院內的言論對院外不負責任。第二個,就像現在為什麼要延會?因為在會期裡面有不受逮捕的特權。你們現在又開了一個立法委員詐騙不受法律的拘束,詐領助理費,這樣好嗎?想想看啦!

我希望牛委員等一下上台發言可以針對我所說的再反駁一下,我會再給你肯定,你越反駁我,就代表你們是在做假的。你們都以為自己在幫人家解決事情,其實是在騙小孩嘛!那麼多人來拜託你們,你們就匆匆忙忙提一個法案,真正有幫助的、有辦法除罪化的就只有陳玉珍的版本,其他的版本都沒有用啦!涉及空白刑法的變更,最高法院的見解認為它是事實變更。沒有用!議員的補助費絕對不會是議員實質薪資的補貼,同樣的,立法委員的補助費,別傻了啦,多了這個規定之後,你不要以為最高法院會認為這是立法委員的,拿去貪污沒有關係!丟人現眼啦!

主席:謝謝莊瑞雄委員的發言。

接下來請蔡易餘委員發言,牛煦庭委員請準備。

蔡委員易餘:208分)主席,第三十二條已經表決過了,但是因為剛剛牛煦庭委員站在這裡的時候講了一些似是而非的話,想要誤導大家認為他提的條文沒有問題。我給大家唸個清楚,113年通過的地方民意代表費用支給及村里長事務補助費補助條例中,第六條第一項規定的是:「直轄市議會、縣(市)議會得編列議員助理補助費……。」大家再聽一下,它叫做議員的助理補助費!牛煦庭的版本是什麼?第三十二條第二項寫的是「立法委員補助費用」!這樣大家聽得懂嗎?前面那個叫做議員的助理補助費,它是一個名詞,這個叫做「立法委員補助費用」,是在補助立法委員,不是在補助助理耶!還想用騙的!就想要替自己的條文開脫!很惡質啦!很惡質啦!

我再唸給你聽!剛剛說的條文當中,第一款講的是「議員助理補助費」,第四款講得更清楚,第四款說地方議會要就議員有關於補助費的分配情形、助理聘用關係以及各項費用的支應情況,建立內部控管的機制。這個控管的機制不是由立委來控管,是由議會來控管,地方議會是這樣。你在講廢話,你的條文長怎樣?你的條文第四款是寫你的補助費用是由立法院代理立法委員給付,代理立法委員給付!等於就是這筆錢先給立委,變成立委的,補助給立委之後,立委再去給付給助理,這樣這筆錢就變成你的財產了,你知道嗎?就這麼清楚啊!這個叫做議員的「助理」補助費就是「助理」的補助費用,對不對?助理補助費這兩個字就不一樣了,它是在補助助理的,你是在補助立委的,要這樣用騙的啦!

所以我要講,如果你對於這個條文很有信心,本來你們今天就通過了黨產,你們也拿回去了;中天,你們也把它復原了,本來你們是從從容容,游刃有餘,等一下走出去,我想等一下出去,國民黨的立委,你們沒有一個人敢接受記者的訪問,因為你們都會匆匆忙忙,連滾帶爬。

主席:謝謝蔡易餘委員的發言。

接下來請牛煦庭委員發言,沈伯洋委員請準備。

牛委員煦庭:2011分)謝謝主席。各位同仁,看法條不能只看一半,討論到現在,我深深感覺如果我們今天……感謝大家剛剛多數通過了助理專業加給等等的加薪條例,因為最需要助理充能、提升品質的就是民進黨黨團。剛剛蔡易餘委員發言花了非常多的時間去解釋一大堆有的沒的,但他就不看,為什麼我要寫第二項第二款到第八款的補助費用由立法院代理委員給付,不就是不要變成所謂的大水庫嗎?如果不寫,它就變成大水庫,大水庫,你也不要;代理給付,你也不要,那你到底要什麼?在修法的過程中,我們跟立法院的執行單位充分溝通,這一切的機制就是按照現行的機制來做運作,大家合法的申報,金額由立法院撥交給助理帳戶,沒有進到立委口袋的問題。

剛剛也有很多委員開始講起了歷史故事,我實在忍不住,我本來不想講這一段故事的,但既然都講了,我就殘忍一點吧!我手邊這一份資料是立法院公報第107卷第93期委員會的紀錄,我如果沒有搞錯的話,不是在第9屆,就是在第10屆。剛剛有很多民進黨委員講我們應該要很好的法制化、專法啊!我提醒各位,當初民進黨過半的時候,曾經就有委員提出了助理的專法,而且針對各項的待遇確實也有很多合理的提升,當初助理工會之振奮,但是這一份資料是助理工會,我去請教他的時候,他提供給我的,當初民進黨黨團裡面最位高權重的那個人在委員會裡面的討論,是說這些助理要為了自己的發展而努力,他們來這裡不是為了賺錢。所以這一位位高權重的人因為在民進黨黨團說話,其他人不會有別的意見,連立法院當初的秘書長林志嘉都說:我們是不是大家可以來研究看看。這位位高權重的委員說我認為行不通,不必再研究了。然後這些本來可以幫助理加薪的法案就沒有然後了!民進黨曾經在立法院過半,你們如果版本這麼好、這麼傑出,你們這麼在乎助理的待遇跟條件,為什麼你們當初在多數、在過半的時候不通過?然後我們到今天承受攻擊,提出合理的助理加薪法案的時候,你們抹黑!你們杯葛!你們莫名其妙的冗長發言,浪費大家的時間!是啊!助理在陪我們加班啦,但要是不是聽你們這些污言穢語,我們早就下班了,感謝藍白黨團的團結合作,民進黨做不到的事情,我們幫你做,謝謝!

主席:謝謝牛煦庭委員發言。

再一次呼籲各位委員尊重發言委員的權益,好嗎?拜託大家!

接下來請沈伯洋委員發言。

沈委員伯洋:2015分)今天牛煦庭委員上來發言兩次,國民黨的委員都在下面叫好,我一直以為國民黨委員對自己的助理到底有多苛刻,搞不好只是一個都市傳說,但我現在發現看起來是真的,為什麼?因為他們好像都沒有提供給你們正確的法律意見,你們完全搞錯法條的解釋,連對第六條地方民代的解釋也是完全錯誤,到底助理們是提供你們什麼資訊,還是要害你們?第六條剛剛蔡易餘委員已經講得很清楚了,那個叫做議員助理的補助費,牛煦庭委員提的是立法委員補助費,請問「立法委員」4個字怎麼會跟「立法委員助理」這6個字是一樣的呢?兩者定義根本不同。請問公務人員任用法裡的公務員,跟刑法的公務員都叫公務員,定義會一樣嗎?今天強制猥褻、公然猥褻跟散布猥褻物品都一樣在刑法,但猥褻的定義會一樣嗎?當然不一樣啊!議員的薪資結構跟立法委員的薪資結構完全不同,今天議員是研究費、出席費、交通費全部都用「補助」字眼,立法委員不是,他的薪資是直接定在跟部長對齊,定義不同。

再來,這一次第六條的修法有內控機制嗎?為什麼內控機制重要?因為有沒有內控機制,才是法院是否能夠認定你到底有沒有虛領、到底有沒有叫他回捐,如果沒有實報實銷的機制定在那邊,請問我要怎麼認定是詐領?你們就是故意好像提出一個非常完善的法制,結果裡面該有的機制、該保護助理的方式,完全都沒有嘛!

第三個,剛剛提到代為給付,議員裡面有規定代為給付嗎?沒有啊!那你們為什麼要定「代為給付」這幾個字?理由是什麼?就是因為你們把立法委員補助費當作是立法委員本人的費用,所以你代他做給付,不是嗎?那你代他做給付之後,是立法委員的費用,那他自己就不能夠詐欺自己,也沒有詐領的問題,這就是你們的陽謀!剛剛還說這就是現行機制,你們只是把它明文化,但如果這是現行機制,幹嘛還要修法?不用修法啊!按照條文本來的文字不就好了嗎?所以從頭到尾都在騙人,你們的目的其實非常簡單,民眾黨幫忙配合,還用了一個下一屆開始適用的規定,我要告訴大家,這一件事情最主要就是要配合讓法院、法官在判決的時候,有一個依據,這個依據是什麼?就是立法委員在修法的時候,針對過往的歷史有過什麼討論,最後就認為這就是立法委員本人的費用,法院只要援引這個精神,就可以把相關案件判成無罪,你們就是為了這一件事情,所以不要再欺騙社會大眾,法盲啊!還鼓掌欸!丟不丟臉啊!你們!

主席:好,謝謝沈伯洋委員的發言。

接下來請林月琴委員發言,洪孟楷委員請準備。

林委員月琴:2018分)今天藍白兩黨的荒腔走板,我再補一個最荒謬也最打臉的細節,在國民黨、民眾黨這次的版本第三十二條專業加給裡面,限制只有律師、會計師、司法官,我是一個社工師,那我就要問,同樣是國家考試、同樣是專業證照,社工師呢?社工師證照放在藍白的法條裡面,答案是一文不值,一毛錢加給都沒有,你們的法條就是在對全國社工說一句話:你們不夠專業。

我個人在衛環委員會天天看到長照、社安網、社會救助、弱勢家庭的支持、兒少保護的第一線,不是靠口號撐起來,而是靠第一線的社工每天在現場把制度撐起來,結果你們現在的制度設計是有律師、會計師證照的助理加一萬五,會接住社工網的社工是零!而且我從昨天黨團協商就一直講,牽扯到納稅人的錢、牽扯到制度的法案,為什麼不好好在委員會審查,偏要逕付二讀,便宜行事,你們怕被檢驗,結果反而造成專業歧視,原來藍白兩黨你們這麼藐視社工師嗎?原來藍白兩黨的眼裡,只剩下律師、會計師、司法官才算專業嗎?牛煦庭,你還好意思說你通過了專業加給,如果你們真的能在委員會好好討論,那當然就可以好好討論到底有哪些專業可以讓政策、法律更好。以上。

主席:謝謝林月琴委員的發言。

接下來我們最後一位登記第8號洪孟楷委員,請發言。

洪委員孟楷:2020分)主席、各位立院同仁。我想我們今天在這邊共同討論立法院組織法,其實追根究柢,重點還是一個,剛剛我聽了那麼多民進黨的委員輪番上來發言,有人講說不應該用「補助」兩個字,可能會造成有違法的狀況,法令就有明文規定,現行法令絕對不應該來去做濫用。但另外一個部分,也有看到民進黨的委員講說,如果要提升助理的待遇,感謝助理辛勞的話,也是可以來支持,也是可以來討論。那我們就想問,如果真的如此的話,那請問一下民進黨委員,你們的版本在哪裡?我們現在討論那麼久,到目前為止,希望能夠讓立法品質提升,希望能夠增加我們助理的待遇,那我們就大家一起共同坐下來好好研議啊!剛剛一直在講說,如果你們可以把「補助」兩個字拿掉的話,那我們可以來充分溝通,那我請教民進黨委員,那何不提出你們的版本呢?

再來,我想請現在在現場持續看直播的助理們好好的理解,到底今天是誰在支持助理的待遇能夠提升,而誰又是一味的直接反對,如果真的那麼重視我們每一位助理同仁大家辛苦的付出,辛苦的來共同參與立法過程的話,那過去8年民進黨全面執政、民進黨國會過半的時候,為什麼沒有想過要讓國會助理來增加一點點待遇呢?這才是重點,我們不希望每一次討論都是口惠而實不至,每一次站在這個臺上都在講說我們也希望能夠共同努力,但是從頭到尾沒有看到民進黨委員的版本。剛剛牛煦庭講得非常保守,因為過去到現在,當民進黨全面執政,國會多數的時候,想要討論這一塊,也被民進黨自己給阻擋下來。

最後,一開始有講說不要我們有所謂的自肥,所以我們等一下會再討論下一個條例的時候,實施日期就是從第12屆立法委員就職日開始實施。我們現在看到制度的不足,我們現在看到制度有可以增進的地方,我們來做負責任的修法,讓下一屆的立法院能夠來施行,何錯之有?鬼也是你,神也是你,什麼都要你們在講,拜託行行好,當助理同仁陪同我們一起來開會的時候,到底是誰在增加助理的權益,而誰又在阻擋,請各位助理同仁好好的睜大雙眼看清楚,謝謝。

主席:謝謝洪孟楷委員的發言,謝謝。

報告院會,我們現在開始表決台灣民眾黨黨團再修正動議條文。現在有民進黨黨團、台灣民眾黨黨團要求記名表決,我們開始進行記名表決。贊成台灣民眾黨黨團再修正動議條文請按贊成,反對請按反對,時間1分鐘,現在開始。

(進行表決)

主席:報告院會,報告表決結果:出席108位,贊成60位,反對48位,贊成者多數,第三十三條照台灣民眾黨黨團再修正動議條文通過。

表決結果名單:

會議名稱:立法院第11屆第4會期第20次會議  表決型態:記名表決

表決時間:中華民國115130日 下午82518

表決議題:立法院組織法第三十三條

     台灣民眾黨黨團再修正動議

表決結果:出席人數:108  贊成人數:60  反對人數:48  棄權人數:0

贊成:

傅崐萁  羅智強  林沛祥  謝龍介  涂權吉  馬文君  林憶君  麥玉珍  劉書彬  林國成  陳昭姿  黃國昌  黃珊珊  張啓楷  高金素梅 林思銘  邱若華  鄭天財Sra Kacaw   鄭正鈐  謝衣鳯  張嘉郡  洪孟楷  王鴻薇  呂玉玲  陳雪生  黃建賓  黃健豪  葉元之  陳永康  賴士葆  陳菁徽  萬美玲  廖偉翔  蘇清泉  黃 仁  魯明哲  李彥秀  吳宗憲  邱鎮軍  徐欣瑩  盧縣一  廖先翔  陳玉珍  林德福  楊瓊瓔  丁學忠  陳超明  林倩綺  顏寬恒  羅明才  翁曉玲  葛如鈞  張智倫  羅廷瑋  徐巧芯  許宇甄  柯志恩  牛煦庭  王育敏  游 顥

反對:

張雅琳  林月琴  陳培瑜  柯建銘  鍾佳濱  伍麗華Saidhai Tahovecahe    郭昱晴  吳思瑤  沈伯洋  范 雲  邱志偉  黃秀芳  何欣純  林俊憲  李坤城  王義川  陳秀寳  徐富癸  王世堅  羅美玲  蔡易餘  莊瑞雄  郭國文  陳俊宇  吳沛憶  賴瑞隆  李柏毅  陳 瑩  陳冠廷  陳亭妃  王美惠  林岱樺  賴惠員  黃 捷  林淑芬  王正旭  林楚茵  王定宇  吳琪銘  許智傑  張宏陸  吳秉叡  李昆澤  蔡其昌  邱議瑩  林宜瑾  蘇巧慧  沈發惠

棄權:

主席:現在進行第三十五條,請宣讀。

委員牛煦庭等提案:

第三十五條  本法自公布日施行。

本法中華民國九十六年十一月三十日及十二月七日修正之條文,自立法院第七屆立法委員就職日起施行。

本法中華民國一百十五年一月三十日修正之條文,自一百十五年一月一日施行。

台灣民眾黨黨團修正動議:

第三十五條  本法自公布日施行。

本法中華民國九十六年十一月三十日及十二月七日修正之條文,自立法院第七屆立法委員就職日起施行。

本法中華民國一百十五年一月三十日修正之條文,自立法院第十二屆立法委員就職日起施行之。

台灣民眾黨黨團再修正動議:

第三十五條  本法自公布日施行。

本法中華民國九十六年十一月三十日及十二月七日修正之條文,自立法院第七屆立法委員就職日起施行。

本法中華民國一百十五年一月三十日修正之條文,自立法院第十二屆立法委員就職日起施行。

主席:現在依登記順序發言,並截止發言登記。

首先我們請鍾佳濱委員發言,王義川委員請準備。

鍾委員佳濱:2027分)主席、在場委員先進。臺語有一句話是「三講四漏氣」,國民黨派了一個牛煦庭委員,講了3次,要漏氣4次,因為底下的陳玉珍幫他又多漏氣了一次。為什麼呢?因為他剛剛很興奮地拿了條文給我看,他說憲法增修條文第八條,剛好那個時候我在當國民大會代表,第八條:「立法委員之報酬或待遇,應以法律定之。除年度通案調整者外,單獨增加報酬或待遇之規定,應自次屆起實施。」講得很好啊!如果這個條文真的就是增加立法委員的待遇或報酬,當然要定在法律裡面,要自下屆實施嘛!又再度地自證己罪,這個就是被你自己認為,這是立法委員自己的待遇。

我們知道,剛才沈伯洋委員有提到,立法委員的待遇從哪裡來?大家有沒有想到是立法委員行為法第十三條「立法委員待遇之支給,比照中央部會首長之標準」?如果真的要調高立委的待遇,要調這第十三條,而且是次屆才能適用,以符合增修條文第八條的規定,完完全全、正正確確,但國民黨不由此途,卻要修改這個條文。

剛剛莊瑞雄委員一直誇獎陳玉珍委員說「正辦!開大門、走大路」,要幫忙除罪化,其實除罪有兩種,就像斯斯有兩種。如果這個條文修過了,能有助於目前國民黨內因為助理費而受到官司困擾的某位顏委員,剛剛我們莊委員也說了:「沒有用!」因為在修法之前,這個事情作用的關係,空白刑法沒有辦法發生作用。但是沈伯洋委員也說了,如果是從下屆開始實施,立法委員把助理費放在自己的口袋裡,就完全沒有辦法判罪呀!「除罪」除不了顏委員的罪,但是除罪可以除掉第12屆……如果牛委員再度當選,他這時候光明正大地拿這筆錢,是不會犯法的。

所以我要告訴你們,除罪的效果救不了其他委員、救不了現在的委員,但保得住以後的委員。所以我還是要再說明一下,可能我們對第三十五條很疑惑,為什麼這個條文在第二項寫本法中華民國九十六年十一月三十日及十二月七日修正之條文,自立法院第七屆開始實施呢?因為第7屆立法委員的選舉在97113號,就剛好是在第6屆立委最後1個月的最後1次院會修了這樣的立法院組織法,給第7屆的立法委員用,這個不是自肥,什麼是自肥?如果國民黨真的要下屆適用,不用今天,等到2027年、2028年再來修法,不要浪費大家的時間!

主席:謝謝鍾佳濱委員的發言。接下來請王義川委員發言,牛煦庭委員請準備。

王委員義川:2030分)主席。剛才國民黨第2位委員洪孟楷說民進黨沒有版本,你就是都沒來開會,洪孟楷,你就是沒來開會!去年12月許智傑提出一個立法院公費助理任用法草案,當時在我們司法及法制委員會有開會討論過,是你沒來,洪孟楷,你要認真一點!趴著、趴著,才不會中槍。這種的就讓牛煦庭講就好,你比較不懂,你就站在旁邊不要講,每次講都漏氣!

國民黨想說提出這一條,讓民眾黨來幫你們的忙,但你們知不知道你們被民眾黨害到差點要用拐杖。民眾黨這個修正版本的說明欄寫得多清楚,到時法官要用的時候,要看民眾黨修正版本的說明欄。我現在在講你們快翻,等一下牛煦庭上來可以改這個說明欄,不然,你們叫民眾黨改說明欄。

它怎麼講呢?它講因為這是單獨增加報酬或待遇,所以要次屆才可以實施,依第三十二條第二項規定,其性質為立法委員補助費用,仍屬立法委員待遇調整之範疇,「屬於立法委員待遇調整之範疇」,民眾黨跟國民黨講,這一條不是助理的,這一條是立法委員的待遇!待遇說得簡單點就是薪水,立法委員要自肥、調薪水,民眾黨的意思是如果要調立法委員的薪水,要從下一屆開始,民眾黨的定義非常清楚。之後如果法官要引用,不要引用前面的,要用後面的說明欄,這個立法院討論的過程都要放在法官的心證。你千算萬算,沒有算到今天民眾黨6個立法委員要離開,最後給你出這招,修下去就整個都白費了。牛煦庭,你有看到嗎?我看你現在在看文章,看到的話,你要注意,民眾黨出這招,害你們要用拐杖。

主席:謝謝王義川委員的發言。接下來請牛煦庭委員發言,沈伯洋委員請準備。

牛委員煦庭:2033分)謝謝主席。這次院會大概是本席的名字被提最多次的時候,很多人都不知道我名字的中間這個字是念「ㄒㄩˇ」,今天應該大家都知道了,謝謝大家!

今天這個3分鐘的時間我想要跟大家報告一下這個立法修正的過程。很多人講這個法案是逕付二讀,最後會出現借屍還魂的突襲版本,我很早就已經跟大家講,絕對不會發生這樣的事情。原因是立法院有黨團協商的制度,之所以有協商冷凍期就是希望大家善用這樣的時間理性溝通,讓修出來的法案有很好的品質,可以各方執行。

我的辦公室從201517日就已經草擬第一份的國會助理加薪法案,2025年,謝謝你的提醒。202517日就已經草擬第一份的助理加薪法案。在草擬這樣法案的過程之中,我們各方溝通,出現這樣一個修法的契機之後,我們跟工會開了無數次會,大家都說立法院的助理工會好像沒有發揮功能,但我從不這麼認為,當助理們團結起來,為自己的待遇團結喊聲的時候,我們就應該有人去回應、去試著納入他們的需求,所以也才有了剛剛發言的時候我講的很多奇奇怪怪的歷史故事,但為了幫老人家稍存體面,我就不再贅述。

助理工會的期待一直都很單純,希望有資深加給、希望有專業加給、希望有各項津貼補助,不希望國會助理在這個政治工作裡面是被遺忘的一群人。因此在這一個月的協商冷凍期裡面,我們一方面跟助理工會密切的對話跟溝通,二方面,這個法案通過之後,我們也要跟最大的執行機關──立法院來進行密切的溝通。為什麼會出現日出條款?是因為我們在跟立法院溝通的時候,立法院秘書長提醒我們,這個從法律上的解釋來講,廣泛上,因為是補助,所以它當然屬於待遇的一環,這是法律定性的問題,既然如此,修正之後,你必然要附帶日出條款,否則可能會被宣告違憲。立法院的建議,我們當然應該採納,我們也跟各方溝通,很多人講這是民眾黨的修正動議版本,但你真的覺得民眾黨的修正動議跟國民黨之間不會進行合理的溝通嗎?修正這個法案,我們說服了黨內黨團大部分的成員,也說服了民眾黨黨團的成員,共提了修正動議,我們確定這一份通過的法案,立法院可以順利的執行,我們也保留了立法院設計相關機制的一些準備時間,所以大家可以放心,這樣子的法案就是一部徹徹底底的助理加薪法案,沒有自肥,也不是什麼除罪,這些民進黨委員提出來的廢話,可以差不多得了,感謝!

主席:謝謝牛煦庭委員的發言。

接下來請沈伯洋委員發言,莊瑞雄委員請準備。

沈委員伯洋:2036分)我是希望牛煦庭委員不要再上來發言了,就像剛剛佳濱委員講的,越講越多錯。第一個,講到逕付二讀這件事情,我們民進黨是有版本的,但就跟你們之前國會改革一樣,把我們的版本全部都丟包;再來,你說有跟助理工會討論,對於助理工會的參與率,助理工會現在有辦法依照現在的參與率去代表所有的助理嗎?所以這個狀況就是,你現在越上來講,就越讓大家知道這個程序有多麼不合理!我那天問立法院,如果按照這樣修的話,要增加多少支出?粗估大概6億,請問6億的費用直接逕付二讀,這合理嗎?這不需要在委員會好好討論嗎?你丟包我們的法案、丟包我們的預算、丟包我們任何的改革,然後號稱在幫助我們,其實根本就不是,你們只不過是為了自己,只不過是為了圖利,只不過是為了除罪化,而這些程序完全付之闕如,要是今天有在委員會好好討論的話,到底哪一些補助,然後要從哪一些預算來支應,這不是清清楚楚嗎?

再來,剛剛還提到協商,很不好意思,協商我都有參加,我協商所提出來的問題,剛剛也都提過了;我協商所提出來的意見,你們一次都沒有採納。我再講一次,你剛剛說這個就是按照現行的法制來編列,好!那為什麼你要把那個「依照立法院編列」直接改成「補助費」呢?你不用改啊!如果就是按照現行法制,你幹嘛要改那個文字?為什麼要提新的修法理由?這就是給法院武器嘛!就是給他新的解釋嘛!而且我再說一次,按照你講的,如果今天就是為了助理,就是為了增加大家的福利,那很簡單,因為現在國人有疑慮,認為你在幫虛報和回捐除罪化,那你只要加一句話就好了,說只要未來有所謂虛報的、有所謂人頭助理的、有所謂回捐的,仍然回歸貪污治罪條例、仍然回歸刑法的使公務員登載不實,這樣不就結束了嗎?這樣我們今天就不用浪費時間,加幾個字就好了啊!你只要告訴大家,本來說是違法的,那個繼續就是違法,我們國民黨不會為違法背書。就那幾個字,今天大家鼓掌通過說我們要幫所有的助理來增加福利,這不就解決了嗎?我在協商提了多少次,一次都沒有回應,我剛剛在第三十二條第一個發言也講過,也一樣沒有回應,為什麼?不敢寫嘛!連今天說一件事情是違法都不敢寫,那你不就是在為違法護航嗎?所以拜託國人不要再被他們騙了,從頭到尾就像剛剛義川委員講的,就是透過修法理由,要給法院一個武器,讓他們有一個新的解釋方式,實質達到除罪化,謝謝。

主席:謝謝沈伯洋委員發言。

接下來請登記最後一位莊瑞雄委員發言。

莊委員瑞雄:2039分)主席、各位立法院的同仁、各位媒體朋友。其實已經最後一個了,心情還是很沉重,國民黨提出這個案子會造成什麼樣的影響?我相信中國國民黨在場的委員……我就不談民眾黨了,你們有幾個人看過條文,你們如果仔細去看的話,會發現這個條文多不合理!三個條文而已,第三十二條所講的,第一個、產生爭議是因為你把它定性,變成是立法委員的補助費,這是第一個。社會譁然會認為這是要除罪化,任何有一點點常識的人稍微感覺一下,就知道這個法案不尋常。第二個、你再去看看,第三十二條第三項裡面所提到的是,按照每一位立法委員每年歲費五倍的公費,為什麼是五倍?你為什麼不加一個「五倍為上限」?你為什麼要預留一個國會議員可以用人頭、虛報來把這一些該屬於公費助理,該屬於人民的納稅錢、人民的民脂民膏,讓立法委員放到口袋裡面?加幾個字就可以了。

第三十三條也是一樣,我看國民黨上來以後,認為好像這一次是幫助理爭取到好多福利,你們想透過這個法案賺一點政治上的紅利,門都沒有!為什麼?從陳玉珍的版本要把它除罪化,到社會譁然讓你們恐慌了以後,你們逕付二讀提出這樣的修正案。你們本來是要到監獄裡面劫囚,但被逮到了,社會大眾說國民黨要去劫囚、要除罪化,你們馬上穿上聖誕老公公的衣服說「不是,我們是聖誕節來發餅乾」。你們這種心態社會大眾怎麼會不知道?

如果你們真的是為助理好,朝野協商時我就跟你們講,加幾個字,不可以用人頭、不可以虛報,加幾個字,民進黨馬上簽字,但你們不敢,為什麼不敢?這個案子通過沒完沒了,到了法院以後,全部都是爭議,每一位打官司的都講立法院已經通過,那是屬於立法委員的實質補助,那是實質薪資的一部分。為什麼立個法,我們先示警,你們全部都不聽?你們用偷渡、逕付二讀的方式,還想賺政治紅利,劫囚不成,改做聖誕老公公,有那麼好康的事情?社會大眾都是笨蛋嗎?

主席:謝謝莊瑞雄委員的發言。

報告院會,現在開始進行處理,表決台灣民眾黨黨團再修正動議條文。現有民進黨黨團、台灣民眾黨黨團要求記名表決,記名表決,時間1分鐘,贊成台灣民眾黨團再修正動議條文請按贊成,反對請按反對,時間1分鐘,現在開始。

(進行表決)

主席:報告院會,報告表決結果:出席108位,贊成60位,反對48位,贊成者多數,第三十五條照台灣民眾黨黨黨團再修正動議條文通過。

表決結果名單:

會議名稱:立法院第11屆第4會期第20次會議  表決型態:記名表決

表決時間:中華民國115130日 下午84440

表決議題:立法院組織法第三十五條

     台灣民眾黨黨團再修正動議

表決結果:出席人數:108  贊成人數:60  反對人數:48  棄權人數:0

贊成:

傅崐萁  羅智強  林沛祥  謝龍介  涂權吉  馬文君  林憶君  麥玉珍  劉書彬  林國成  陳昭姿  黃國昌  黃珊珊  張啓楷  高金素梅 林思銘  邱若華  鄭天財Sra Kacaw   鄭正鈐  謝衣鳯  張嘉郡  洪孟楷  王鴻薇  呂玉玲  陳雪生  黃建賓  黃健豪  葉元之  陳永康  賴士葆  陳菁徽  萬美玲  廖偉翔  蘇清泉  黃 仁  魯明哲  李彥秀  吳宗憲  邱鎮軍  徐欣瑩  盧縣一  廖先翔  陳玉珍  林德福  楊瓊瓔  丁學忠  陳超明  林倩綺  顏寬恒  羅明才  翁曉玲  葛如鈞  張智倫  羅廷瑋  徐巧芯  許宇甄  柯志恩  牛煦庭  王育敏  游 顥

反對:

張雅琳  林月琴  陳培瑜  柯建銘  鍾佳濱  伍麗華Saidhai Tahovecahe    郭昱晴  吳思瑤  沈伯洋  范 雲  邱志偉  黃秀芳  何欣純  林俊憲  李坤城  王義川  陳秀寳  徐富癸  王世堅  羅美玲  蔡易餘  莊瑞雄  郭國文  陳俊宇  吳沛憶  賴瑞隆  李柏毅  陳 瑩  陳冠廷  陳亭妃  王美惠  林岱樺  賴惠員  黃 捷  林淑芬  王正旭  林楚茵  王定宇  吳琪銘  許智傑  張宏陸  吳秉叡  李昆澤  蔡其昌  邱議瑩  林宜瑾  蘇巧慧  沈發惠

棄權:

主席:報告院會,全案已經過二讀,現有台灣民眾黨黨團提議繼續進行三讀,請問院會,有無異議?(有)有異議,我們要繼續進行表決。

針對台灣民眾黨黨團提議繼續進行三讀,現有民進黨黨團、台灣民眾黨黨團要求記名表決,我們開始記名表決,贊成繼續進行三讀請按贊成,反對請按反對,時間1分鐘,現在開始。

(進行表決)

主席:報告院會,報告表決結果:出席 108位,贊成 60位,反對 48位,贊成者多數,本案繼續進行三讀。

表決結果名單:

會議名稱:立法院第11屆第4會期第20次會議  表決型態:記名表決

表決時間:中華民國115130日 下午84629

表決議題:討論事項第五案

     台灣民眾黨黨團提議繼續三讀

表決結果:出席人數:108  贊成人數:60  反對人數:48  棄權人數:0

贊成:

傅崐萁  羅智強  林沛祥  謝龍介  涂權吉  馬文君  林憶君  麥玉珍  劉書彬  林國成  陳昭姿  黃國昌  黃珊珊  張啓楷  高金素梅 林思銘  邱若華  鄭天財Sra Kacaw   鄭正鈐  謝衣鳯  張嘉郡  洪孟楷  王鴻薇  呂玉玲  陳雪生  黃建賓  黃健豪  葉元之  陳永康  賴士葆  陳菁徽  萬美玲  廖偉翔  蘇清泉  黃 仁  魯明哲  李彥秀  吳宗憲  邱鎮軍  徐欣瑩  盧縣一  廖先翔  陳玉珍  林德福  楊瓊瓔  丁學忠  陳超明  林倩綺  顏寬恒  羅明才  翁曉玲  葛如鈞  張智倫  羅廷瑋  徐巧芯  許宇甄  柯志恩  牛煦庭  王育敏  游 顥

反對:

張雅琳  林月琴  陳培瑜  柯建銘  鍾佳濱  伍麗華Saidhai Tahovecahe    郭昱晴  吳思瑤  沈伯洋  范 雲  邱志偉  黃秀芳  何欣純  林俊憲  李坤城  王義川  陳秀寳  徐富癸  王世堅  羅美玲  蔡易餘  莊瑞雄  郭國文  陳俊宇  吳沛憶  賴瑞隆  李柏毅  陳 瑩  陳冠廷  陳亭妃  王美惠  林岱樺  賴惠員  黃 捷  林淑芬  王正旭  林楚茵  王定宇  吳琪銘  許智傑  張宏陸  吳秉叡  李昆澤  蔡其昌  邱議瑩  林宜瑾  蘇巧慧  沈發惠

棄權:

主席:請宣讀經過二讀之條文。

立法院組織法修正第三十二條、第三十三條及第三十五條條文(三讀)

與經過二讀內容同,略─

主席:報告院會,三讀條文已經宣讀完畢,請問院會,有無文字修正?(無)沒有文字修正。

現有國民黨黨團依據立法院職權行使法第十一條規定,提請將全案付表決。

國民黨黨團提案:

案由:本院國民黨黨團依據立法院職權行使法第十一條規定,提請將本案「全案付表決」。

提案人:中國國民黨立法院黨團 羅智強

主席:我們現在進行全案表決,贊成全案通過者請按贊成,反對者請按反對,棄權者請按棄權。現有民進黨黨團要求記名表決,我們開始進行記名表決,時間1分鐘,現在開始。

(進行表決)

主席:報告院會,報告表決結果:在場委員108位,贊成者60位,反對者48位,贊成者多數,全案表決通過。

表決結果名單:

會議名稱:立法院第11屆第4會期第20次會議  表決型態:記名表決

表決時間:中華民國115130日 下午85502

表決議題:立法院組織法第三十二條、第三十三條

     第三十五條條文修正草案 全案表決

表決結果:出席人數:108  贊成人數:60  反對人數:48  棄權人數:0

贊成:

傅崐萁  羅智強  林沛祥  謝龍介  涂權吉  馬文君  林憶君  麥玉珍  劉書彬  林國成  陳昭姿  黃國昌  黃珊珊  張啓楷  高金素梅 林思銘  邱若華  鄭天財Sra Kacaw   鄭正鈐  謝衣鳯  張嘉郡  洪孟楷  王鴻薇  呂玉玲  陳雪生  黃建賓  黃健豪  葉元之  陳永康  賴士葆  陳菁徽  萬美玲  廖偉翔  蘇清泉  黃 仁  魯明哲  李彥秀  吳宗憲  邱鎮軍  徐欣瑩  盧縣一  廖先翔  陳玉珍  林德福  楊瓊瓔  丁學忠  陳超明  林倩綺  顏寬恒  羅明才  翁曉玲  葛如鈞  張智倫  羅廷瑋  徐巧芯  許宇甄  柯志恩  牛煦庭  王育敏  游 顥

反對:

張雅琳  林月琴  陳培瑜  柯建銘  鍾佳濱  伍麗華Saidhai Tahovecahe    郭昱晴  吳思瑤  沈伯洋  范 雲  邱志偉  黃秀芳  何欣純  林俊憲  李坤城  王義川  陳秀寳  徐富癸  王世堅  羅美玲  蔡易餘  莊瑞雄  郭國文  陳俊宇  吳沛憶  賴瑞隆  李柏毅  陳 瑩  陳冠廷  陳亭妃  王美惠  林岱樺  賴惠員  黃 捷  林淑芬  王正旭  林楚茵  王定宇  吳琪銘  許智傑  張宏陸  吳秉叡  李昆澤  蔡其昌  邱議瑩  林宜瑾  蘇巧慧  沈發惠

棄權:

主席:現作以下決議:立法院組織法第三十二條、第三十三條及第三十五條條文修正通過。

本案完成立法程序後有委員登記發言,現在開始進行並截止發言登記。

首先請陳培瑜委員發言,牛煦庭委員請準備。

陳委員培瑜:2056分)各位同仁,先跟各位說聲晚安。雖然是三讀後發言,但我想要快速地總結這個會期整個立法院到底發生了多少荒謬的事情。

到目前為止,總預算延宕155天;到目前為止,國防預算沒有辦法交付委員會審查、討論;到目前為止,院版財劃法依然卡在程序委員會。

我要告訴大家這個會期藍白共同推了哪些荒謬的法案:第一個,衛廣法,也就是中天條款;第二個,黨產條例,也就是救國團法案;第三個,惡修財劃法,就是自己先修了一個最爛的版本,再想要自己救自己;接下來還有地方制度法,也就是所謂的李四川條款;還有年金倒退改革的法案、眷改條例,圖利特定族群;還有公視法,卡了臺灣的公視實質運作。這就是真正的藍白所做的荒謬事情!

我還要告訴大家,藍白還提了非常多荒謬的提案:新興計畫法案,不肯審總預算,只敢提新興計畫的預算動支;甚至為了譴責卓院長,還提了一個打假球的賴清德總統彈劾案;不讓民進黨過關的譴責案,就是不願意共同譴責軍演。

在這個荒謬的時刻,我要拜託國人一起記得,當國民黨的總召、國民黨的主席、國民黨的前總統拚命在向中共示好,但是民進黨的總召、民進黨的主席跟民進黨的總統是跟臺灣的民主法治站在一起,向國際的民主友人喊話,我們希望交更多民主的朋友。

我要告訴大家,臺灣人值得更好的負責任政治,臺灣人值得一個民主、負責的政治,請大家一起向前看,摒棄這些不要臉、親中、舔共、賣臺的立法委員!

主席:辛苦了,謝謝陳培瑜委員的發言。

接下來請牛煦庭委員發言,洪孟楷委員請準備。

牛委員煦庭:2058分)謝謝主席,各位同仁。我是立法院在野黨黨團最年輕的立法委員,我從事政治工作的核心價值、最重要的信念及目標,就是透過自身的參與政治,鼓勵更多青年才俊願意投入政治工作。我們今天小有成就,是希望能夠鼓勵更多學法政相關、學有所長的年輕人可以不再害怕政治,勇敢地投入這一行,因此我們對於基層政治工作者的待遇一直都有所要求,即使在這段時間遭受各式各樣的非議,但是為了信念,我和我的辦公室同仁選擇勇往直前。

在這個過程中,我要特別感謝我的辦公室主任曾一誠、法案主任黃牧毅,他們是這部法案背後催生最重要的力量。我們要謝謝國會助理工會的隨時提點及經驗分享,讓我們在法條設計的時候,能夠兼顧理想與現實。謝謝國民黨黨團充分的授權,讓我可以自在地溝通,找出最好的平衡點。也謝謝民眾黨今天最後一天堅守立法院,作為我們的戰友,一起完成這些民進黨多數都沒有辦法完成的重要工程。

國會助理是很多很多政治工作者的第一站,我只是希望他們有更好的待遇,能夠受到社會的尊重,如此而已!謝謝大家!

主席:謝謝牛煦庭委員發言。

接下來請洪孟楷委員發言。

洪委員孟楷:21時)主席、各位同仁。牛煦庭委員是第11屆藍營最年輕的立委,我是第10屆藍營最年輕的立委。我其實本來不想發言,但我沒有辦法忍受執政黨所有的委員輪番上臺炮轟,針對我們特定的某一個委員,很抱歉,我們要講,我們理直氣順,但更重要的是,我們是一個團結的群體,我們不會接受任何群體、政黨對我們的政黨工作者有任何一絲一毫的惡意攻擊跟抹黑、造謠。

牛煦庭委員在這個過程裡面找了助理工會、找了立法院法制局、找了相關單位來回修正討論、持續溝通,就是希望能夠增進立法院助理的專業加給以及品質,這樣子的一個做法居然被站著說話不腰疼,過去8年沒有處理,我們現在處理了,我們希望的是能夠讓未來臺灣的立法院有更好的助理待遇,以提升我們全體的立法品質,這是我們共同的目標,也是共同的期許。我們更要講,我們現在、過去以及未來不會讓我們任何一個立委同仁孤單,因為我們會群體群力,繼續為臺灣、繼續為全民打拚跟奮鬥。

最後,今天剛剛大家也離情依依,從早上的國是論壇我就一直提到,感謝民眾黨6位委員過去兩年的時間我們充分配合,讓臺灣的主流民意能夠彰顯,未來我們一定會繼續努力。臺灣最難能可貴的地方在於多元包容,而主流民意就是我們永遠的堅持。祝福藍天永存、白雲再現,而藍天白雲共同為臺灣、為中華民國加油!

主席:謝謝洪孟楷委員發言,謝謝。

報告院會,我們現在休息10分鐘,10分鐘之後我們繼續進行藥事法跟藥害救濟法兩個法案的討論,現在休息。

休息212分)

繼續開會2111分)

主席:報告院會,我們現在繼續開會。

謝謝王正旭委員、謝謝羅廷瑋委員、謝謝林倩綺委員、謝謝劉書彬委員、謝謝陳昭姿委員陪同我們繼續審查法案。

我們現在進行討論事項第六案。

六、本院社會福利及衛生環境委員會報告併案審查行政院函請審議「藥事法部分條文修正草案」、委員羅廷瑋等20人擬具「藥事法第五十五條條文修正草案」、委員羅廷瑋等17人擬具「藥事法第二十七條之二、第四十八條之二及第九十六條之一條文修正草案」、委員徐欣瑩等20人擬具「藥事法第八十條及第九十四條條文修正草案」、委員劉建國等16人、委員王正旭等20人、委員林月琴等18人、委員郭昱晴等16人、委員王鴻薇等18人、委員邱鎮軍等20人、委員林倩綺等18人及委員陳菁徽等16人分別擬具「藥事法部分條文修正草案」案。(本案經提本院第11屆第423344444444會期第1399231113141516161718次會議報告決定:交社會福利及衛生環境委員會審查。茲接報告,爰於本次會議提出討論。)

主席:請宣讀審查報告。

立法院社會福利及衛生環境委員會函

受文者:議事處

發文日期:中華民國115121

發文字號:台立社字第1154500198

速別:普通件

密等及解密條件或保密期限:

附件:審查報告(含條文對照表及相關立法說明)

主旨:院會交付本會審查行政院函請審議「藥事法部分條文修正草案」、委員羅廷瑋等20人擬具「藥事法第五十五條條文修正草案」、委員羅廷瑋等17人擬具「藥事法第二十七條之二、第四十八條之二及第九十六條之一條文修正草案」、委員徐欣瑩等20人擬具「藥事法第八十條及第九十四條條文修正草案」、委員劉建國等16人、委員王正旭等20人、委員林月琴等18人、委員郭昱晴等16人、委員王鴻薇等18人、委員邱鎮軍等20人、委員林倩綺等18人、委員陳菁徽等16人分別擬具「藥事法部分條文修正草案」等12案,業經併案審查完竣,不須黨團協商,復請查照,提報院會公決。

說明:

一、復貴處1141223日台立議字第1140704148號、1131126日台立議字第1130704050號、11457日台立議字第1140701211號、114813日台立議字第1140702667號、114129日台立議字第1140703990號、1141223日台立議字第1140704212號、1141230日台立議字第1140704268號、11516日台立議字第1140704433號、1150700055號、1150700069號、115116日台立議字第1150700181號、1150700317號函。

二、檢附審查報告(含條文對照表及相關立法說明)1份。

正本:議事處

副本:

併案審查行政院函請審議「藥事法部分條文修正草案」、委員羅廷瑋等20人擬具「藥事法第五十五條條文修正草案」、委員羅廷瑋等17人擬具「藥事法第二十七條之二、第四十八條之二及第九十六條之一條文修正草案」、委員徐欣瑩等20人擬具「藥事法第八十條及第九十四條條文修正草案」、委員劉建國等16人、委員王正旭等20人、委員林月琴等18人、委員郭昱晴等16人、委員王鴻薇等18人、委員邱鎮軍等20人、委員林倩綺等18人、委員陳菁徽等16人分別擬具「藥事法部分條文修正草案」審查報告

壹、行政院函請審議、委員羅廷瑋等20人、委員羅廷瑋等17人、委員徐欣瑩等20人、委員劉建國等16人、委員王正旭等20人、委員林月琴等18人、委員郭昱晴等16人、委員王鴻薇等18人、委員邱鎮軍等20人、委員林倩綺等18人、委員陳菁徽等16人相關提案共12案,分別經提本院第11屆第4會期第13次會議、第2會期第9次會議、第3會期第9次、第23次會議、第4會期第11次、第13次、第14次、第15次、第16次、第17次、第18次會議報告後,均決定:「交社會福利及衛生環境委員會審查。」

貳、社會福利及衛生環境委員會於第11屆第4會期第20次會議全體委員會議審查上開草案,已全部併案審查完竣。會議由劉召集委員建國擔任主席,邀請提案委員說明提案要旨、衛生福利部政務次長林靜儀說明提案要旨、回應委員提案並備質詢。另法務部、經濟部亦應邀列席備詢。茲將相關說明摘述如下:

一、委員羅廷瑋等20人提案說明

鑑於為使藥品樣品不得出售相關規定明確化,依據衛生福利部113911日衛授食字第1130023750號,「藥物樣品贈品管理辦法第17條核准專案製造或輸入之藥物樣品……有關是否涉及出售行為,原則視其費用是否超出藥品相關製造及供應成本費用而定」,爰擬具「藥事法第五十五條條文修正草案」。

二、委員羅廷瑋等17人提案說明

鑑於國內藥品若有無法繼續製造、輸入或不足供應之情形時,如未能於短期間取得適量藥品,恐使國人之生命、身體、健康遭遇傷害,考量國內公共衛生需求及參酌實務之作業,增訂為因應重大公共衛生情事之需要,得申請專案核准製造或輸入,不受藥事法第三十九條規定限制,另為加強監控必要藥品之供應情形,新增必要藥品之許可證持有藥商應定期申報該類藥品之製造、輸入及供應情形,爰擬具「藥事法第二十七條之二、第四十八條之二及第九十六條之一條文修正草案」。

三、委員徐欣瑩等20人提案說明

有鑑於市售藥品包裝、標籤及仿單之變更多屬形式或文字修訂,未影響藥品品質、安全性及其療效,且該變更前產品均已獲主管機關核准,實無回收再處理之必要。實務上,業者如依現行規定回收變更前產品,因內部品質管控標準,常須將產品銷毀,反易造成資源浪費及藥品短缺,不利民眾用藥權益,亦與政府藥品穩定供應政策方向相悖。國際間亦無強制回收處理之規定,故應刪除相關條文,並配合調整處罰規定之適用範圍,以符合實務與國際趨勢,提升法規合理性與執行效率,爰擬具「藥事法第八十條及第九十四條條文修正草案」。

四、委員劉建國等16人提案說明

自新冠疫情以來,全球政經情勢驟變,原料藥供給不穩,且藥品需求上揚,致國內外藥品供應時有呈現緊張情事,中央衛生主管機關為求更為即時掌握必要藥品之供應,以及早提出相關因應措施,穩定藥品之供應,要求必要藥品之許可證持有藥商應定期申報該類藥品之製造、輸入、供應情形;中央衛生主管機關於得知具有藥品許可證之藥品有供應不足之虞時,得專案核准該藥品或其替代藥品之製造或輸入,又為提高於緊急或重大影響公共衛生事件時,藥商申請專案製造或輸入之意願,及國內藥品供應之可近性,中央衛生主管機關得於特定期間為藥品供應之限制;又考量國內公共衛生需求及參酌實務作業情形,爰擬具「藥事法部分條文修正草案」。

五、委員王正旭等20人提案說明

有鑑於自嚴重特殊傳染性肺炎(COVID-19)疫情以來,全球政經情勢驟變,原料藥供給不穩,且藥品需求上揚,致國內外藥品供應時有緊張情事,中央衛生主管機關為求更為即時掌握必要藥品之供應,以及早提出相關因應措施,穩定藥品之供應,要求必要藥品之許可證持有藥商應定期申報該類藥品之製造、輸入及供應情形;中央衛生主管機關於知悉具有藥品許可證之藥品有供應不足之虞時,得專案核准該藥品或其替代藥品之製造或輸入,有其必要。又為提高於緊急或重大影響公共衛生事件時,藥商申請專案製造或輸入藥品之意願,並為國內藥品供應之均衡,以確保民眾用藥之可近性,宜使中央衛生主管機關得採限制一定藥品供應之範圍、期間、數量、對象、方式或為其他限制措施,另考量重大影響公共衛生事件對特定藥品之需求及參酌實務作業情形,爰擬具「藥事法部分條文修正草案」。

六、委員林月琴等18人提案說明

自嚴重特殊傳染性肺炎疫情爆發以來,全球政經局勢丕變,原料藥供給不穩,且藥品需求攀升,致國內外藥品供應時有緊張。為使中央衛生主管機關得及時掌握必要藥品供應狀況,並及早研提及採行相關因應措施,維持藥品供應之穩定,爰規定必要藥品之許可證持有藥商應定期申報該等藥品之製造、輸入及供應情形;並明定中央衛生主管機關於知悉具有藥品許可證之藥品有供應不足之虞時,得專案核准該藥品或其替代藥品之製造或輸入。又為提高於緊急或重大影響公共衛生事件時藥商申請專案製造或輸入藥品之意願,確保國內藥品供應之均衡,並保障民眾用藥之可近性,授權中央衛生主管機關得就一定藥品供應之範圍、期間、數量、對象、方式或其他相關事項為限制或規範。綜合國內公共衛生需求,並參酌實務作業情形,爰擬具「藥事法部分條文修正草案」。

七、委員郭昱晴等16人提案說明

鑒於嚴重特殊傳染性肺炎(COVID-19)疫情以來,全球政經情勢劇烈變動,原料藥供應不穩且藥品需求上升,致國內外藥品供應時有緊張情形,影響民眾用藥可近性與公共衛生安全。為使中央衛生主管機關得即時掌握必要藥品之製造、輸入及供應狀況,及早採取因應措施,並於藥品供應不足或緊急、重大影響公共衛生事件時,得專案核准藥品或替代藥品之製造或輸入,並採取必要之供應管理措施,以穩定國內藥品供應,爰擬具「藥事法部分條文修正草案」。

八、委員王鴻薇等18人提案說明

自新冠肺炎疫情爆發以來,全球發生原料藥供給不穩、需求提升,致國內外藥品時有緊張供應狀況,為即時掌握必要藥品之供應,以及早提出相關因應措施,穩定藥品之供應,要求必要藥品之許可證持有藥商應定期申報該類藥品之製造、輸入及供應情形;衛生福利部於知悉具有藥品許可證之藥品有供應不足之虞時,得專案核准該藥品或其替代藥品之製造或輸入。又為提高藥商於緊急或重大影響公共衛生事件時,申請專案製造或輸入藥品之意願,以確保藥品供應之穩定,使主管機關得採限制一定藥品供應之措施,爰擬具「藥事法部分條文修正草案」。

九、委員邱鎮軍等20人提案說明

有鑑於近年來國內外藥品供應時有短缺情形,為使中央主管機關能即時掌握、因應,要求藥商定期申報藥品之製造、輸入及供應情形,並即時因應取得替代藥品,以確保民眾用藥之可近性,另考量重大影響公共衛生事件對特定藥品之需求及參酌實務作業情形,爰擬具「藥事法部分條文修正草案」。

十、委員林倩綺等18人提案說明

鑒於近年必要藥品供應中斷、短缺及國際供應鏈不穩等情形屢見不鮮,已對國內醫療體系與公共衛生安全構成實質風險。現行「藥事法」對必要藥品供應資訊之掌握、通報及因應機制,尚未形成完整且具前瞻性的監測與調控架構,致主管機關難以及時預警與介入。為確保必要藥品供應穩定、提升公共衛生韌性,並賦予中央衛生主管機關於供應異常或重大公共衛生情勢下之即時管理機制,爰擬具「藥事法部分條文修正草案」,健全申報、通報、登錄、專案核准及裁罰制度之法制基礎,以確保民眾用藥權益與醫療體系正常運作。

十一、委員陳菁徽等16人提案說明

鑑於近年來嚴重特殊傳染性肺炎(COVID-19)疫情、烏俄戰爭以及美國關稅政策等國際情勢變化,導致全球藥品供應鏈持續面臨高度不穩定風險;復以藥品供應鏈高度全球化,原料藥取得、製造生產、國際運輸及流通任一環節發生異常,即可能引發連鎖效應,影響藥品穩定供應,避免藥品短缺已成為各國共同關切之重要課題。自2020年起,因原料藥短缺、製造廠產能下降及國際物流受阻等因素,國內外藥品短缺案件持續增加,近期更發生生理食鹽水、胰臟相關用藥等臨床必要藥品嚴重短缺情形,對醫療體系運作及病人治療造成實質衝擊。為因應藥品供應風險、強化國內藥品短缺預警與應變處理機制,確保臨床醫療不中斷,並維護病人治療品質及用藥權益,實有檢討現行法制之必要,爰擬具「藥事法部分條文修正草案」,以完善藥品供應管理制度,提升我國藥品供應鏈之韌性與安全。

十二、衛生福利部書面報告

()行政院提案版本說明

1.背景說明

近年來,藥品供應因新興傳染病威脅、地緣政治風險及全球供應鏈中斷等因素而面臨嚴峻考驗,提升藥品供應韌性已成為各國政府關注焦點,更升級為確保國家安全的重要一環。為此,本部盤點國內現有法規缺口,包含:()未要求藥商定期申報藥品之供應情形、()對於非屬必要藥品之一般藥品許可證若遇短缺情事,專案核准之法源不明、()目前專案核准藥品不適用藥害救濟制度等。故為求即時掌握國內必要藥品供應情形,進一步強化因應藥品穩定供應之相關措施,以及參酌公衛情事與實務作業情形,並完備藥害救濟制度,擬具「藥事法部分條文」。

2.修法重點

(1)掌握必要藥品供應情形:持有必要藥品許可證之藥商應定期申報藥品之製造、輸入及供應情形。(藥事法修正條文第27條之2

(2)強化穩定藥品供應之措施:中央主管機關於知悉具有藥品許可證之藥品有供應不足之虞時,得專案核准該藥品或其替代藥品之製造或輸入,並且得採限制措施,限制藥品供應之範圍、期間、數量、對象或方式等,以期於必要時適度調控藥品供應,增進藥品供應之可近性。(藥事法修正條文第27條之3

(3)完善我國專案核准藥品規範:增訂為因應重大影響公共衛生情事之需要,亦得申請專案核准特定藥品之製造或輸入。(藥事法修正條文第48條之2

(4)配合上述藥事法修正條文第27條之2及第27條之3,增訂違反之罰則。(修正條文第96條之1

()委員提案版本之綜合回應說明

1.有關委員羅廷瑋等17人擬具「藥事法第二十七條之二、第四十八條之二及第九十六條之一條文修正草案」、委員劉建國等16人擬具「藥事法部分條文修正草案」、委員王正旭等20人擬具「藥事法部分條文修正草案」、委員林月琴等18人擬具「藥事法部分條文修正草案」、委員郭昱晴等16人擬具「藥事法部分條文修正草案」、委員王鴻薇等18人擬具「藥事法部分條文修正草案」、委員邱鎮軍等20人擬具「藥事法部分條文修正草案」、委員林倩綺等18人擬具「藥事法部分條文修正草案」、委員陳菁徽等16人擬具「藥事法部分條文修正草案」,說明如下:

鑒於全球政經情勢驟變,原料藥供給不穩,且藥品需求上揚,致國內外藥品供應時有緊張情事,為利中央衛生主管機關更即時掌握必要藥品之供應,以及早提出相關因應措施,穩定藥品之供應。同時為周延藥害救濟範圍,保障民眾用藥權益,使民眾用藥後如發生藥害時能及時得到救濟,針對取得專案核准製造、輸入之藥品納入適用藥害救濟制度,委員擬具「藥事法部分條文修正草案」及「藥害救濟法第三條及第二十八條條文修正草案」。綜觀各委員所提修正草案版本,與行政院版本方向一致,本部敬表尊重。

2.有關委員羅廷瑋等20人擬具「藥事法第五十五條條文修正草案」,說明如下:

考量藥物樣品(如個人自用藥物樣品專案進口)仍應以不得出售為原則,且本次已修正藥事法第二十七條之二及第二十七條之三條文,明定非屬必要藥品而有供應不足之虞時,得專案核准之法源依據,補足現行條文不足之處,已涵蓋委員提案意旨,爰建議維持現行條文,暫不予修正。

3.有關委員徐欣瑩等20人擬具「藥事法第八十條及第九十四條條文修正草案」,說明如下:

委員考量藥品包裝、標籤、仿單變更不涉及藥品品質問題,且變更前之產品業經衛生主管機關核准,不構成回收市售品之必要,加之額外的回收作業程序恐造成資源浪費及藥品短缺風險,反不利民眾用藥權益,提案刪除藥品包裝、標籤、仿單經核准變更登記後須回收之規定,本部敬表尊重。

()結語

本次「藥事法」修法,對於強化中央衛生主管機關穩定國內藥品供應之相關措施,至關重要,有助於保障民眾用藥權益與健康。

參、與會委員於聽取說明及詢答完畢後,進行充分討論,完成本案審查。審查結果如下:

一、照行政院提案通過:第二十七條之二、第四十八條之二、第九十六條之一、第一百零六條。

二、第二十七條之三,照行政院提案及委員陳昭姿、王育敏及劉建國等3人修正動議修正通過如下:

「第二十七條之三 中央衛生主管機關於知悉具有藥品許可證之藥品有供應不足之虞時,得將該情形登錄於公開網站,並得專案核准該藥品或其替代藥品之製造或輸入,不受第三十九條規定之限制。

中央衛生主管機關為因應緊急或重大影響公共衛生事件,得就前項具有藥品許可證之藥品或專案核准製造、輸入之藥品,限制其供應之範圍、期間、數量、對象、方式或為其他限制措施。

第一項登錄作業、專案核准之申請條件、審查程序、審查基準、核准之廢止及其他應遵行事項之辦法,由中央衛生主管機關定之。」

三、第八十條,照委員徐欣瑩等20人提案通過。

四、第九十四條,照委員徐欣瑩等20人提案通過。

五、維持現行條文:第五十五條。

六、第九十六條之一,立法說明第二點修正如下:

「二、增訂第三項,定明藥商違反中央衛生主管機關依修正條文第二十七條之三第二項規定所為之限制措施之處罰規定。為避免因供應限制措施之認定或適用產生爭議,並兼顧行政處分之正確性與比例原則,中央衛生主管機關於執行前揭處罰時,應依行政程序法相關規定,給予藥商陳述意見之機會,並提供適當之救濟途徑。

七、通過附帶決議2項:

()本次修正條文所稱「緊急或重大影響公共衛生事件」,涉及供應限制措施之啟動,其適用範圍、判斷基準及啟動程序,對藥品供應體系與相關利害關係人影響甚鉅,行政機關於後續訂定相關辦法時,應參酌世界衛生組織《國際衛生條例(2005)》及其後續修正所揭示之公共衛生風險分級與評估原則,包括「國際關注公共衛生緊急事件(PHEIC)」等概念,就前開事項予以具體規範。

提案人:陳昭姿  王育敏  劉建國  羅廷瑋  

()鑑於藥品供應韌性除藥品製造、輸入及流通端外,亦與醫療院所實際使用、訂購及替代用藥安排密切相關,且醫療院所藥品使用量及申報資料,涉及健保給付與醫療體系管理事項,非單一機關權限所能完整處理。爰請衛生福利部於後續訂定第二十七條之三相關辦法及配套措施時,整合食品藥物管理署、中央健康保險署及醫事司之權責,建立跨機關及跨利害關係人之溝通與討論平台,納入藥品製造或供應者及醫療院所等意見,共同研議必要藥品使用資訊之掌握方式與協作機制,以完善藥品供應韌性之整體制度設計。

提案人:陳昭姿  王育敏  劉建國  羅廷瑋  

八、本法案法制用語調整,授權議事人員整理;相關立法說明,授權行政單位提供。

肆、決議

一、併案擬具審查報告,提報院會討論。

二、本案於院會進行二讀前,不須黨團協商。

三、院會討論本案時,由劉召集委員建國補充說明。

伍、檢附條文對照表及相關立法說明各1份。