立法院第11屆第4會期黨團協商會議紀錄

時  間 中華民國115127日(星期二)1339分至1452

地  點 本院紅樓101會議室

主  席 黃委員建賓

協商主題 一、本院內政委員會報告併案審查委員郭昱晴等17人、委員黃健豪等16人、委員翁曉玲等16人、委員蘇巧慧等17人、委員李坤城等24人、委員馬文君等19人、委員王鴻薇等20人、委員陳素月等17人、委員陳菁徽等18人、委員王美惠等17人、委員邱鎮軍等19人、委員羅明才等16人、委員楊瓊瓔等21人、委員游顥等17人、委員葉元之等19人、委員蘇清泉等18人、委員許智傑等42人、委員何欣純等19人及委員張嘉郡等16人分別擬具「住宅法第四條條文修正草案」、委員徐巧芯等20人擬具「住宅法第二十三條條文修正草案」、委員林岱樺等17人、委員羅智強等16人及委員楊曜等22人分別擬具「住宅法第二十五條條文修正草案」、委員賴士葆等17人及委員李彥秀等17人分別擬具「住宅法第十五條及第二十三條條文修正草案」、委員牛煦庭等16人擬具「住宅法第十條及第五十七條之一條文修正草案」、台灣民眾黨黨團、委員林思銘等21人、委員徐欣瑩等26人、委員高金素梅等27人、委員林倩綺等23人、委員許宇甄等20人、委員范雲等17人、委員林月琴等19人、委員蘇巧慧等17人及委員黃捷等19人分別擬具「住宅法部分條文修正草案」、委員牛煦庭等17人擬具「住宅法增訂第二十一條之一條文草案」、委員鄭天財Sra Kacaw18人擬具「住宅法第二條條文修正草案」、委員吳沛憶等17人擬具「住宅法第二十二條及第二十三條條文修正草案」、委員羅廷瑋等17人擬具「住宅法第四條、第十五條及第二十三條條文修正草案」、委員王育敏等17人擬具「住宅法第四條、第十九條及第二十條條文修正草案」、委員羅智強等16人擬具「住宅法第四十條及第四十三條條文修正草案」及委員盧縣一等16人擬具「住宅法第四條、第九條及第三十九條條文修正草案」案。

二、委員張智倫等16人擬具「住宅法第四條及第十八條條文修正草案」案。

三、委員黃健豪等22人擬具「住宅法第十八條條文修正草案」案。

四、委員郭國文等18人擬具「住宅法第四條條文修正草案」案。

五、委員廖偉翔等25人擬具「住宅法第四條條文修正草案」案。

主席:現在開始開會。

各位黨團代表以及行政機關代表,大家午安。今天進行的黨團協商主題是內政委員會報告併案審查委員郭昱晴等17人所提的「住宅法第四條條文修正草案」等43案,前開43案於1141229日審查完竣,經決議需交由黨團協商;另經院會逕付二讀與相關提案併案協商之相關法案,計有委員張智倫等16人擬具「住宅法第四條及第十八條條文修正草案」、委員黃健豪等22人擬具「住宅法第十八條條文修正草案」、委員郭國文等18人擬具「住宅法第四條條文修正草案」及委員廖偉翔等25人擬具「住宅法第四條條文修正草案」等4案,爰安排本日之黨團協商會議進行協商。

現在我們先介紹在場委員及行政機關列席代表。首先介紹鍾佳濱委員、張宏陸委員、林沛祥委員、牛煦庭委員、張智倫委員及陳昭姿委員;今天到場的部會有內政部政務次長董建宏次長、國土管理署代理署長朱慶倫代理署長。各位委員,在進入黨團協商前,我們先請逕付二讀之提案委員做提案說明。張智倫委員有沒有要提案說明?不用,OK

有關本日的協商會議,為了要節省各位黨團代表的寶貴時間,我們集中討論焦點並提升法案協商之效率,本席擬具體的建議如下:第一個,本次協商主要討論條文為委員會保留5個條文,包括第四條、第十條、第十八條、第四十七條及增訂第五十七條之一,其餘經委員會決議維持現行條文,不予修正、不予增訂及修正通過等條文,均不再行討論,請問各位委員代表有無異議?

牛委員煦庭:沒有。

張委員宏陸:他們說第五十二條可不可以納入?

主席:第五十二條要列入討論?

董次長建宏:就是做一點修正。

主席:請次長說明一下。

董次長建宏:第五十二條的部分,可能要麻煩委員們,因為當初在討論的時候,其實也有討論到希望加上「為原則」,所以我們希望是不是第五十二條在最後的部分加上「為原則」?這樣行政機關在處理的時候,還有我們相關資源在運作的時候,比較不會浪費啦!因為修繕的過程本身就有一些差異性,有的可能比較多、有的比較少,我們根據不同區域的狀況,如果硬性規定2.5倍,可能會造成資源的浪費或者是重複申請等等一些不必要的浪費,所以我們懇請貴院可以給予我們修訂為「為原則」,這樣會比較好,以上。

主席:謝謝次長的說明。是否同意增加第五十二條?

張委員宏陸:就多個第五十二條,討論一下就好。

主席:第五十二條納入討論,有沒有意見?

牛委員煦庭:我是覺得委員會討論完就討論完了,當然你講2.5倍,就多編預算就好了,就多編包租的預算,修正目的本來就是要增加包租的補助。當然,一開始會講會不會排擠到貸款等等,我也跟公會有談過,也就是我們下個會期開個公聽會,針對執行面,就確定你是增編包租的預算,讓他們在這個地方加大投入就好啦!這樣不會背離法案修正的方向,也不會影響實際的執行。你今天要加上「為原則」,那有修跟沒修一樣,你每天為原則就好,對我來講是很難接受啦!以上。

主席:沒關係,次長再說明一下。

董次長建宏:我再跟委員報告,「為原則」的重點當然是衡量整個包租代管的過程裡面,我們是要補助這些願意拿出來的房東做一些房屋修繕,可是整個住宅法的精神基本上還是希望補助租戶為主,如果補貼房東過多,其實對於住宅法的精神會造成矛盾。另外一方面也在於,很多時候我們希望錢要花在刀口上,所以如果以訂定「為原則」的狀況之下,我們會做衡平,該補助的就補助,避免有些人因為有這個補助,他就東修一點、西修一點,反而是浪費整體資源的合理分配,我們是希望衡平這樣的狀況,我們當然會按照委員的意見還是儘量補助到2.5倍,但是在衡酌的狀況下,比方說他今年修了,明年他同樣的東西又再拿來修,這其實會造成很多資源上的重複浪費,所以我們懇請大院能夠考量這樣的狀況讓我們修訂,以符合住宅法真正要保護租客及整體社會弱勢的精神,以上。

主席:請鍾佳濱委員。

鍾委員佳濱:謝謝。我想「為原則」就是有時候會少一點,有時候多一點,內政部的意思是表示未來有可能在必要的時候也會多於2.5倍囉,因為這樣才是「為原則」的意思。如果以2.5倍為上限,不超過2.5倍或比2.5倍少,就是剛剛牛委員所擔心的,那就是「為上限」。立法的時候寫「為原則」跟「為上限」的意義不一樣,如果寫的是「為原則」,就是有的案件會比2.5倍多,有的可能不用到2.5倍,少一點也無妨;但是2.5倍「為上限」的話,就是只會比2.5倍少,不會比2.5倍多;如果不寫,就是2.5倍,的確在執行上會很剛性,需要多一點的不能多給,不需要那麼多的也不能少給,我是覺得可以考慮一下行政機關他們在執行上的需求,以上。

主席:這一條有沒有其他意見?主要是我們在上一次都已經討論過了,而且大家都簽名了。

請張宏陸委員。

張委員宏陸:我說一下,其實我們上一次都有討論過,他們這樣講,我提一個實際執行面,因為這個是只算包租的,沒有算代管的。每年訂一個固定數額給包租,我們的立法原意是這樣,這大家都支持,這不用改。但「為原則」有一個好處是什麼?修繕不是固定一個金額,但我們現在金額是固定的,他如果要修繕一個紗窗跟修繕其他的東西,這樣固定的金額,行政在處理的時候會很麻煩,到時候會變成大家都是要固定那個金額,講白一點,到時候會不會有弊端出現?如果修繕一個紗窗跟其他的東西加起來可能有的會超出一點點,有的可能是少了一點點;如果都訂得很死,行政機關包括地方政府在做的時候擔心會有問題出現,不是說要把錢往下壓,不是這個意思,「為原則」只是讓他們好處理,我覺得這個有道理。

主席:謝謝宏陸委員的補充說明。其他委員還有沒有其他意見?民眾黨這邊有沒有什麼意見?之前委員會已經通過的就是2.5倍。

我想住宅法真的是社會非常關注的,我們希望今天大家儘量能夠有共識,如果真的在討論上還是有一些沒辦法達成共識的情況,我們就交由院會來處理。我們今天就照原本排定的第四條開始討論,之後會再回來討論第五十二條。各位沒有意見的話,我們就照上述宣告來進行逐條討論。

董次長建宏:召委,我們有建議修正條文。

主席:現在就手上的資料,我們開始協商審查上一次會議保留條文,從第四條開始,請內政部次長先說明一下。

董次長建宏:主席、各位委員。就之前相關的再修正條文,各位委員提出的是希望能夠在婚育宅部分提供20%的出租,關於這個部分,本部想要建請大院同意修為至少10%出租給婚育宅,因為婚育宅的處理其實涉及到的是整體社會當下不同縣市的需求,倘若我們一定都規定20%,這對地方政府來講,有些地方在執行上可能就沒有辦法達到20%,造成他在整體處理上會有些困擾

比方在連江,連江的社會住宅基本上在興建的時候其實是希望能夠留住去那邊的公務員跟老師,如果我們規定20%要給婚育宅,就會造成願意前往比較偏鄉或偏遠地區的年輕公務員或老師在一些狀況上可能會比較困擾,因為他們想要找房子的時候,社會住宅其實是一個很不錯的機會,可是我們修訂限制了,那麼他們在申請的時候可能要等更多的時間,因為我們程序上要先走一波完之後再第二波,這都會影響整個老師們或者公務員的聘任,這樣對於地方的服務可能會造成一些影響。

我們希望能夠修訂為至少10%,因為主管機關包括中央跟地方,地方政府如果覺得有需要,他也可以在自己相關的施行過程裡面就認定可能有30%40%的需求,他的婚育宅就可以訂到30%40%,由於每個地區的狀況不一樣,反而大臺北地區可能對這個部分的需求度就比較高,或者桃園地區對這個需求度比較高,他們就可以拉高這個比例;而有些地方縣市,比方雲林、嘉義或臺東,他們可能對這部分的需求就沒有那麼高,相對來說,他們比較希望能夠吸引到剛剛畢業的年輕老師或公務同仁到地方上來服務,或者是一些有創意的年輕人到地方上去從事地方創生的作業,那麼我們這些社會住宅的提供其實對他們是有幫助的。可是如果我們直接限定有20%是要給婚育宅,加上40%的社會弱勢,可能對這些年輕人在申請上的程序會比較麻煩,也會造成他們過去的意願可能會有一些阻礙。所以我們建議用10%的方式,那麼相關的地方政府就可以依據自己的狀況來決定並增加,以上是我們簡單的說明。

說明欄其實有一個彈性的說法,也請各位委員參考,在說明欄的第三項裡面,我們有特別提到「另主管機關應視轄區內婚育家戶占全國家戶比率滾動調整」,也就是說,它有需求其實可以往上提升,這個我們還是要依各地的狀況來做一些改變,所以建請大院可以同意我們這樣子的修正。以上,謝謝。

主席:好,謝謝董次長對第四條的修正跟說明。

其他委員有沒有意見?請牛煦庭委員。

牛委員煦庭:你說有部分地方可能會導致沒有住滿的狀況,所以我們其實在委員會的時候就已經提了修正動議,「但申請時婚育家庭數量未達保留比率者,賸餘部分不在此限。」你就釋回本來按照多少比例該給弱勢,跟多少比例該給一般,不就好了嗎?今天我們要修這個法條,不就是希望結婚的人或者是婚育的家庭在居住權益上可以被保障嗎?今天這個東西你修了是隔靴搔癢,或者是說至少10%意思意思,我們又不是要修給社會大眾看、修好看的,我們當然希望它可以帶來改變,具體地告訴大家,國家鼓勵你結婚、鼓勵你生育,所以要解決你的居住問題,我都還覺得20%有點少耶!我要提醒一下,最早黃健豪委員的提案是超過一半耶!我是覺得在委員會討論過程中,大家互相讓步到20%,而且還開了一個說如果沒有達到比例……也就是你提到的,可能申請比例未到的問題,我就已經開放了,讓你可以再回到那個池子裡面去處理。我是覺得你現在還要再把它降到10%,更不合理嘛,加上你們內政部對外做的廣告都是15%,然後你說修法是10%,那不是笑話一則嗎?對不對?所以這點我們是堅持啦,謝謝。

主席:還有沒有其他委員有意見?

請黃國昌委員。

黃委員國昌:如果現在內政部所提出來的建議修正條文,就是把現況統計出來的10%入法的話,基本上根本沒有辦法達到我們在婚育宅政策上面引導所要達成的政策目的。你沒有辦法達到這樣的政策目的,把現況的方式入法,那不是笑話一則嗎?我們修住宅法,針對婚育宅的部分,要給它最低樓地板的保障,以目前臺灣的人口結構來看,我們希望政策引導的方向,我同意剛剛牛煦庭委員講的20%,寫20%都很客氣了!就20%的部分,我們不可能再讓步,讓到10%,這是不可能的事情。

主席:好,謝謝黃國昌委員。

請張宏陸委員。

張委員宏陸:我看了一下內政部的說法,是至少10%啦,它的說明欄裡面第三項有寫「另主管機關應視轄區內婚育家戶占全國家戶比率滾動調整。」寫這一句就是沒有上限的意思吧?我請問一下內政部,你們這個是10%就是最低,但每一個縣市政府或是中央政府要蓋社會宅,有這一句,它在需要的地方是不受限的,它是不是也可以到30%50%?你們的意思是這樣吧?

董次長建宏:謝謝委員的垂詢,也謝謝剛剛兩位委員所提出的說明。原則上我們的就是至少10%,本來就是保障婚育家庭有這樣的需求。滾動檢討的狀況就是它真的要回應當地的婚育狀況,我們希望能夠先照顧到當地的婚育狀況,讓這些婚育家庭……所以它本來就可以因為當地的婚育狀況來往上提升,這是沒有問題的,這樣子的提升也有助於整個婚育宅的合理分配,以及加速我們社宅的分配,這樣對雙方都有好處,所以我們是說「至少」,不代表說只有10%,而是會有更多的可能。

張委員宏陸:不是,次長,你沒有回答我的問題,你說明欄那個「另主管機關應視轄區內婚育家戶占全國家戶比率滾動調整。」這個滾動調整就是可以超過20%,也可以超過40%50%,是不是這個意思?

董次長建宏:是。

張委員宏陸:是嘛,所以我本來也覺得不管你訂百分之幾都不夠啦,但我們今天如果只訂20%,可能以後全臺灣各縣市就是用20%,但如果現在是至少10%,然後說明欄裡面又有這些文字,比如說臺北市或我們新北需要更多的,我們可以調到30%,甚至更多一點,我覺得這樣子反而有彈性,是不是大家思考一下?

主席:黃國昌委員。

黃委員國昌:法條的文字很清楚,你要把它解釋成至少10%比至少20%還要好,這種解釋方式,我真的已經不曉得該怎麼形容了,至少10%可以往上,然後至少20%不能往上,只會停留在20%,這是哪門子的解釋啊?我完全聽不懂啊!至少10%的婚育宅跟至少20%的婚育宅,哪一個保障比較多,這還需要多加論述嗎?你們當初行政院自己發出來的政策公告上面就寫20%,宣傳上面敢寫20%,在法條裡面卻只規定至少10%,這是在玩什麼兩面手法?大內宣很會做,真的要入法保障就變成不敢!你說要寄望於未來的滾動檢討,老實講我期待不是很高啊!賴清德說要興建的社會住宅不就滾動檢討從13萬戶變成4萬戶嗎?是更好,還是更不好?至少20%,我再說一次,台灣民眾黨黨團堅持。

主席:謝謝黃國昌委員。

請黃健豪委員。

黃委員健豪:謝謝召委,各位在場討論的好朋友。之前我們在內政委員會也討論過這件事情,沒想到今天在這邊形成僵局,還在討論到底是要10%還是20%!第一個,剛剛國昌委員也提到,過去你們政策宣導的時候一開始的版本就寫20%,我本來是比較激進的嘛,大家都知道我那時候提的是50%50%目的是什麼?因為我們要解決少子化,當初提婚育宅那個概念是我一上任就提了,那個時候我們的目的是希望面對少子化問題,我們鼓勵大家如果你真的有機會結婚、生小孩的話,政府保障你住6年、12年,你就比較沒有後顧之憂,因為現在大家覺得生了沒地方住,買不起房子或是沒辦法買在都會區的房子,我上班、上學、通勤很麻煩,所以很多人乾脆就不婚不生了。因此我們希望這個東西推出來之後,是能夠讓這些年輕的男女或父母,他們有機會、有意願去生小孩,然後保障他們至少6年或12年區間都不用受到搬家之苦,讓他們至少有安身立命的地方,所以我那時候提出婚育宅的概念是要50%

後來大家溝通協調之後,你們推出的版本是20%,我覺得OK,如果目前政策導向要走這方向我也可以接受,為什麼可以接受?第一個,我以臺中市這個地區為例,臺中市自己的婚育宅,6歲以下,現階段大概14%左右,現階段已超過10%了,所以今天我作為一個立委,而你的版本是10%我還同意的話,那個保障跟沒有保障是一樣的,因為現在就有14%了!我們希望鼓勵有更多這樣子的民眾能夠住到公宅、社會住宅裡面,所以我們希望至少保留20%,這也是尊重你們一開始的版本,大家有這個共識,你們先提出來,然後我們接受了,但現在到這邊你們卻要改為10%,我們之前的討論不就白搭,我就回去堅持50%就好了。所以我覺得真的啦,20%應該沒有什麼爭議才對,委員們、包含你一開始的版本也OK,就回到20%就好了,這條根本就不用討論,但我沒想到又討論這麼久,之前在內政委員會已經討論了,到這邊又討論半個小時還停留在這裡,所以拜託內政部一下,我覺得20%不是困難的事情啦!謝謝。

主席:請次長回應。

董次長建宏:跟各位委員報告,10%20%的關鍵其實在於這個10%是最基礎的保障,而保障的意涵就在於他多一支籤。也就是很多年輕人來申請社宅的時候,其實是按照他身分別的狀況,各自都有抽籤的機會,所以婚育宅就是等於他多一支抽籤的機會。就像剛才黃委員有提到,我們保障10%,但他有14%,我們希望很多的機會能給更多不同的人,我們在社會住宅的部分,他的多樣性、多元性能夠出現。事實上至少10%,我們立法說明裡面也談到,至少10%就表示各個地方政府可以做彈性的討論,特別是依據它整體的婚育狀況跟人口狀況來做一些調整,它當然可以往上調。所以至少10%其實是保障大家多抽籤的機會,這個抽籤的機會會讓整個婚育宅在使用上面,也比較符合各地方政府的一些特色跟需求。因為一旦硬性規定20%,會造成有一些排擠的效果,因為它就是一支籤,那一支籤如果沒有人去抽,那支籤的位置就空掉了。這個部分是希望委員們可以協助我們,在整體的考量上面,其實本來就不是只有10%,是至少10%,會比那個多,因為在過程裡面本來就是可以允許地方政府有很多彈性的調整,包括中央也會,在我們中央社宅的不同地點當然也有不同的需求狀況,我們就可以做一些彈性的調整,依據在地的婚姻狀況,還有人口結構來做一些調整。

主席:謝謝董次長回應。我想我們討論已久還是沒有什麼共識,我們先繼續往下,待會回來再繼續討論。

現在下一條,第十條。

牛委員煦庭:主席,我建議一下,因為第十條、第四十七條跟第五十七條之一,這三條都講同一個概念,都是租屋市場透明化,我是覺得不用疊床架屋,以上次討論的結果看起來,大家是比較希望就第四十七條能討論出一個結果。所以我建議這三條一包討論,如果第四十七條有一個明確的結果,前兩條其實是可以不用修的,好不好?這樣的話速度會快一點,可以嗎?我們徵詢一下大家意見。

主席:大家有沒有意見?如果沒有意見……

張委員宏陸:我們上次就是這樣討論。

主席:好,我們就照這個方式,我們直接先討論第四十七條的部分。針對第四十七條,內政部這邊有提建議修正,是不是來說明一下?

董次長建宏:內政部的建議就是依據之前委員們所提的,有關於相關資料的分析,我們在第二款裡面都加入了那些不同物件型態、屋齡等價格的分析。再來,我們第二項規定「也前項第二款住宅資訊屬第九條第一項第三款之承租住宅者,主管機關應優先辦理。」我們也把這個加入。其實這樣子的一個分析,一方面就是加大我們的租金透明化,利用已有的租金補貼資料,做定期公布,然後我們也深化整個公布的內容跟範圍,所以我們希望能夠透過這樣的修正,達到委員們跟社會的需求,就是我們希望能夠逐步、逐步地讓租屋的資訊能夠更公開、透明。以上。

主席:謝謝次長的建議說明,那……

牛委員煦庭:我們也有提修正動議,可能要唸一下。

主席:好,請宣讀。

主席:針對第四十七條的修正動議,各黨團有沒有意見?

黃委員國昌:同意,照修正動議通過。

主席:行政機關要不要說明一下?

陳副司長杏莉:地政司報告,針對這次委員修正動議裡面每坪租金的部分,我們先說明一下,其實我們現在目前有做到的就是……因為現在的租補,為了要讓申請租金補貼的民眾可以比較快地領到補貼,所以其實我們租金補貼設計上必須要填的關於房屋資訊的欄位比較簡單,他只要去勾選分租套雅房、獨立套房,或者是整層住家就可以了。如果要去分析這裡所謂每坪租金的話,我們擔心……因為租金其實會影響到民眾,第一個是每坪租金跟我們現在市場的狀況其實不一樣,民眾在租房子的時候,他是先看租金的總價,他當然會去尋找適合他的區位,然後他用租金的總價去思考自己的承租能力、負擔能力,所以用租金單價在住宅市場上面不夠直觀。對民眾來講,第一個不夠直觀。

再來就是我們現在的資料裡面,大概有四成是屬於分租套雅房,扣掉這四成之後,我們擔心……因為我們現在其實已經分析到包括鄉鎮市區,如果把分租套雅房的資訊再扣除掉的話,它的樣本數會不夠,對於民眾來講,可參考價值會變低。我們現在的建議條文其實有比較多彈性,就是不排除未來假設我們的樣本數或樣本內容充足的話,我們可以去做到不同物件每坪租金的分析。再來,我們擔心到的就是後面可能會有定錨的效果,也跟我們現在民眾的習慣不太一樣,所以我們建議是把每坪的文字刪除掉,就是以我們現在的建議修正條文,用不同物件型態、屋齡等價格資訊,其實包含了未來不同統計方式的可能,以上。

主席:謝謝內政部的說明。針對內政部的說明,黨團有沒有意見?提案人有沒有意見?對於他們想要修正的部分。

請陳昭姿委員。

陳委員昭姿:針對這一條,我們主要的目的是要讓租屋市場有可以比較的價格基準,你現在只有公布總價分位數,等於刻意避開面積尺度,讓政府跟民眾都沒有辦法判斷租金是否反映合理的居住品質,所以你的政策分析就會失準。事實上,大家現在已經開始都有共識,總價不等於價格,單坪才是市場的重要語言,你沒有面積這個維度,就無法看出坪數縮水、品質下降等等這些隱形的租金通膨,如果政府也是只看總價,就是默許你使用更差的居住條件來掩蓋租金漲價的事實,如果不公布單坪價,政府看不到市場結構,我想還是要往前進步啦!不是說民眾習慣某個做法,這一條有它的目的啦!我們希望就是往前走,公布每坪租金價格對你們有什麼困難嗎?內政部做這件事有什麼困難嗎?跟剛剛說什麼快速、效率應該不相關吧,這有困難嗎?

董次長建宏:跟委員報告:第一個,其實最重要的是房客要去填資料,我們一般人不太容易去辨識居住空間所謂的每坪坪數大小,所以填寫資料的過程本身就是一個困擾。第二個,在資料的分析裡面,我們剛才談到定錨效果,因為每一個租戶的房型、租金價格跟整個居住的屋齡屋況,還有房東提供的狀況,其實不一樣,所以,我們把它畫到「坪」的時候,它可能會產生的是,同一棟大樓裡面不同租屋的狀況可能會有一些落差,這會產生定錨效果,就是為什麼我租得比別人便宜,我是不是要把它往上提升?所以我們當初希望做的統計方式,目前各大學或社會大眾對於我們這樣子每年定期公布兩次的統計分析,大家覺得非常實用,是因為這個的確符合目前社會的共識,用這樣總價的方式,大家比較知道我在租房子時的range在哪裡。你落到「坪」,我們可能要再花一點時間去設計我們的系統,但是同時我還是要跟各位報告,一般人租房子不是只是看單價,他還有看屋齡的狀況、房東提供的一些條件等等,我們如果直接用一個很直觀的方式說我每坪多少,因為它跟買賣房子不一樣,買賣房子是一個決斷的過程;租房子可能會因為很多不同時程的狀況,比方說有些人因為工作的關係,他可能只需要短暫租三個月,那三個月他可能會用比較高的價格去租,因為他可能有比較迫切的需求,這些資料在我們整個統計上就會產生一些偏異,這些偏異值就會造成我們在整體討論上會有一些困境,會造成整個租金市場上的透明度反而產生一些扭曲。

我想委員們的立意都是希望讓租金市場越來越透明、清楚、明確,大家有一個明確的參考值,這樣是比較好的方式。所以我們建議在牛委員跟民眾黨所擬具的修正動議文裡面,是不是就把「每坪」的部分予以刪除?這樣應該可以作為我們未來後續作業的方式,以上。

主席:請牛煦庭委員。

牛委員煦庭:這個核心還是要進到每坪單價。法案修正通過之後,當然會給內政部造成一些負擔跟困擾,這是難免的事,任何一個制度的改變都難免碰到這樣的事,但是也不見得這樣就會扭曲市場。比如說,以現在整個購屋市場的實價登錄機制來看,也不會因為大樓一坪是40萬,公寓就會變40萬,不是這樣嘛!你反而可以在單價上看到落差,你可以進一步去做研究,因為這個是公寓、屋齡比較高,那個是新成屋所以單價比較高。那個本來就要交給市場判斷,所以我覺得其實是提供越多資訊越好,你可以在這個基礎上再增加更多的資訊,我覺得大家都不會反對,但我覺得每坪租金的價格透明應該算是蠻基礎,而且蠻關鍵的一步啦!如果我們這一步跨不出去,大家永遠都只是在泛泛的範圍裡面,沒有辦法突破,我是覺得比較可惜啦!所以這一條我還是比較堅持,對於修正動議的部分比較堅持,謝謝。

主席:其他委員有沒有意見?請宏陸委員。

張委員宏陸:不是,往前走大家都要啦!不過我個人是覺得,如果這邊要以中位數跟分位數方式呈現,其實我覺得如果要寫到這麼細,你反而會呈現不出真正市場租屋的行情價格,因為同一個區塊、同一棟大樓裡面,房屋的條件都不一樣,有的有整修過再出租,有的沒有整修等等,這個反而會顯現不出事實,我覺得這一點大家要考量,一定要寫到這樣嗎?每個租屋的條件不一樣。

因為我們這邊寫得很清楚是住宅市場,如果是商辦,你這樣子寫,商辦可以很清楚的這樣做出來,可是我們現在寫的是住宅市場,這一點,我覺得大家要思考一下,要想清楚。

主席:次長,你要再補充嗎?

董次長建宏:我是不是可以拜託委員會的各位委員,如果可以的話,是不是讓我們用附帶決議的方式來處理?我們會邀集各個學者專家再來討論怎麼樣能夠進一步做相關租金市場單價資訊的必要性、怎麼樣去處理,並在6個月內向內政委員會報告。

主席:謝謝次長補充說明。其他委員對於內政部次長這樣的說法……黃國昌委員要發言。

黃委員國昌:租房子的時候要問幾件事情,不是只有問租多少錢,我一個月花4萬塊租房子,下個問題就是4萬塊租到多大的房子,市場上本來就是這個樣子啊!租屋市場透明化,如果連這件事情都做不到的話,是在透明什麼?我完全聽不懂啊!之前在討論的時候,這就是爭執的核心嘛!到底是今天提出的修正動議條文對於所謂租屋市場的透明化比較有幫助,還是如同內政部所講的,有每坪價格的這件事情反而會產生混淆?社會上面的租屋族,大家心裡都有一把尺,大家都會做判斷,我第一次聽到資訊揭露的越少,反而資訊越健全,真的是大開我的眼界啊!怎麼討論的內容會變成這個樣子。我租房子第一個問多少錢?第二個問租多大?這不是最基本的嗎?台灣民眾黨還是一樣,我們支持今天所提出來的修正動議。

主席:請黃健豪委員。

黃委員健豪:我補充一個觀點給內政部參考一下。其實,我們這個修正動議裡所提的是以中位數及分位數方式呈現,它跟買賣房子實價登錄到小數點的那個不太一樣,這也是個range啊!按照你們說法,這也是個range而已,我並沒有說公告到每坪多少錢這件事情,只是公告這個區位每坪大概多少錢、中位數大概多少,大家在市場上自己去選擇,只是這樣子而已。如果今天把中位數拿掉,反而會更透明,那是你們要的嗎?你們要這樣,我也沒有反對。

我們覺得已經至少給大家一個空間,是提供一個範圍的數字出來,讓大家能夠有參考的依據。當然剩下……你剛剛提到說,我租這個房子,房東有沒有附些有的沒有的?有沒有附水電費?附近有沒有捷運?是公寓樓梯的還是電梯大樓的?屋齡幾年?那個當然租房子的人自己會來看嘛!這個房東出租房子的房型,一坪的租金假設是2,000元,隔壁那棟也是2,000元,我自己會比較啊!這棟是舊的,那棟是新的,我就找新的嘛!

所以今天只是提供一個中位數的區間給大家判斷而已,我們不太知道內政部到底擔心的點是什麼?因為你們擔心的點,在我們聽起來不太……跟你有沒有修法,並不會有衝突啊!即便這個法修過了,市場上租屋的人還是需要有個依據。現在就算上那些租屋網站,一樣會提供區域租金的實價給大家看,那一樣會造成市場上的競爭啊!所以我覺得這只是官方提供中位數的參考值給所有想租房子的人知道這個地方價格大概在多少,就這樣子而已,我覺得並沒有你們想的這麼痛苦才對,以上。

主席:民進黨這邊有沒有意見?有嗎?

張委員宏陸:他們說明!

廖科長慶安:我們地政司再補充說明一下,其實我們知道委員提案的用心啦!但是事實上,目前大家去看整個591的所有平臺,或者是各租屋平臺,在po所謂租屋廣告的時候,基本上都不會有單價。因為我們臺灣租屋市場比較特殊,就是我們的型態非常多,目前如果是整層的,或者是獨立套房的,這個部分可能有地籍面積的資料可以去抓,可是大部分就我們剛剛講租補的部分,有近4成以上是分租套雅房,而分租套雅房最大的問題就是在於它的面積,像我們這間房間裡面如果分成三間,這其中的某一間房間的面積要怎麼算?因為單價牽涉的問題就是數學問題,就是要把金額除以面積才會出現單價,面積一定有,因為契約上一定有面積,但是單價的部分,這就變成你很難……比如一間分租雅房寫3坪跟寫5坪,雖然可能只差了2坪,但是租金因為只有6,000元,那個單價會從2,000元變1,500元,會變異非常的大。

這個如果用統計的方式,統計出來的數值反而會讓市場變得很混淆。如果當樣本數在這個行政區不夠多又碰到面積不準的時候,由政府公布的這個單價,就會變成讓民眾或者是房東看到這個數字時,覺得怎麼跟他們想像中的不一樣?因為我們的面積沒辦法確切的掌握,這是我們目前面臨實務上最大的困難,以上補充說明。

主席:好,謝謝內政部補充。接下來請牛委員發言。

牛委員煦庭:針對這個部分,我們修正動議是寫「租賃住宅市場依其型態及屋齡區分之每坪租金價格資訊」,這當然對你們來講是有點辛苦,但是你們就是把那個系統做好了、做詳細嘛!你剛才講到套雅房跟整層的算法,可能會造成平均單價的落差,但你就把類別區分開來不就好了。我們之所以修這條目的就是要透明,比如今天我要租套房;或者我是大學生在附近唸書,要租間雅房;跟我是家庭客、在這邊上班,一時半刻走不開,或要租一整層,這些本來就是不同的取向。既然是不同取向,理當在不同型態中去做市場比價。其實現在大家租屋也不是只看政府平臺,也是有591租屋網等其他平臺可以參考,所以只是多一個參閱架構而已。至於剛剛你所擔心的事情是因為型態,畢竟型態太多元了。如此,你就把型態區分開來,並做出不同的中位數,我覺得這樣也是好事。以桃園市龜山區為例,雅房是多少錢、套房的行情是多少錢、一整層的行情又是多少錢等等,越詳細越好,而且越詳細效果就會越好。如果可以做到這樣,我反而會幫你們鼓掌,對不對?所以我覺得還是要照這個方向去修法,以上。

主席:好,謝謝。

經過一輪的討論,我想還是沒有取得共識,第十條、第十八條……

牛委員煦庭:主席,與租屋市場透明有關的主要是第四十七條,所以我直接建議第十條與第五十七條之一就不予修正,這兩條我就不堅持了,好不好?但第四十七條我們要堅持,OK?接下來可以討論第十八條。

主席:好,第十八條。請次長。

董次長建宏:第十八條的部分跟各位委員報告。本部所提修正建議是修正第二項:「主管機關依據住宅計畫及財務計畫興辦社會住宅時,應建置社會住宅登記平台。」及第三項「前項由中央主管機關建置之登記平台,得介接直轄市、縣(市)主管之社會住宅登記平台。」

也就是我們希望先確立該社會住宅計畫已經確定了,而在社會住宅確定之後,包括地方與中央所有的社會住宅透過平臺登記之後,需求是比較明確的。透過這樣明確的需求,彼此之間可以做聯繫,包括屋齡等等;且透過這樣的登記,我們也會比較明確看到整個社宅的需求。部長也非常感謝各位委員對於登記平臺的支持,我們也希望能透過此登記平臺讓大家能夠明確、確認居住環境狀況或屋型以及需求在哪裡。所以我們希望在興辦社宅時,能有確定的住宅計畫及財務計畫,再做此平臺之登記。

以上,謝謝。

主席:謝謝次長的說明。

針對第十八條,各位委員有沒有意見?

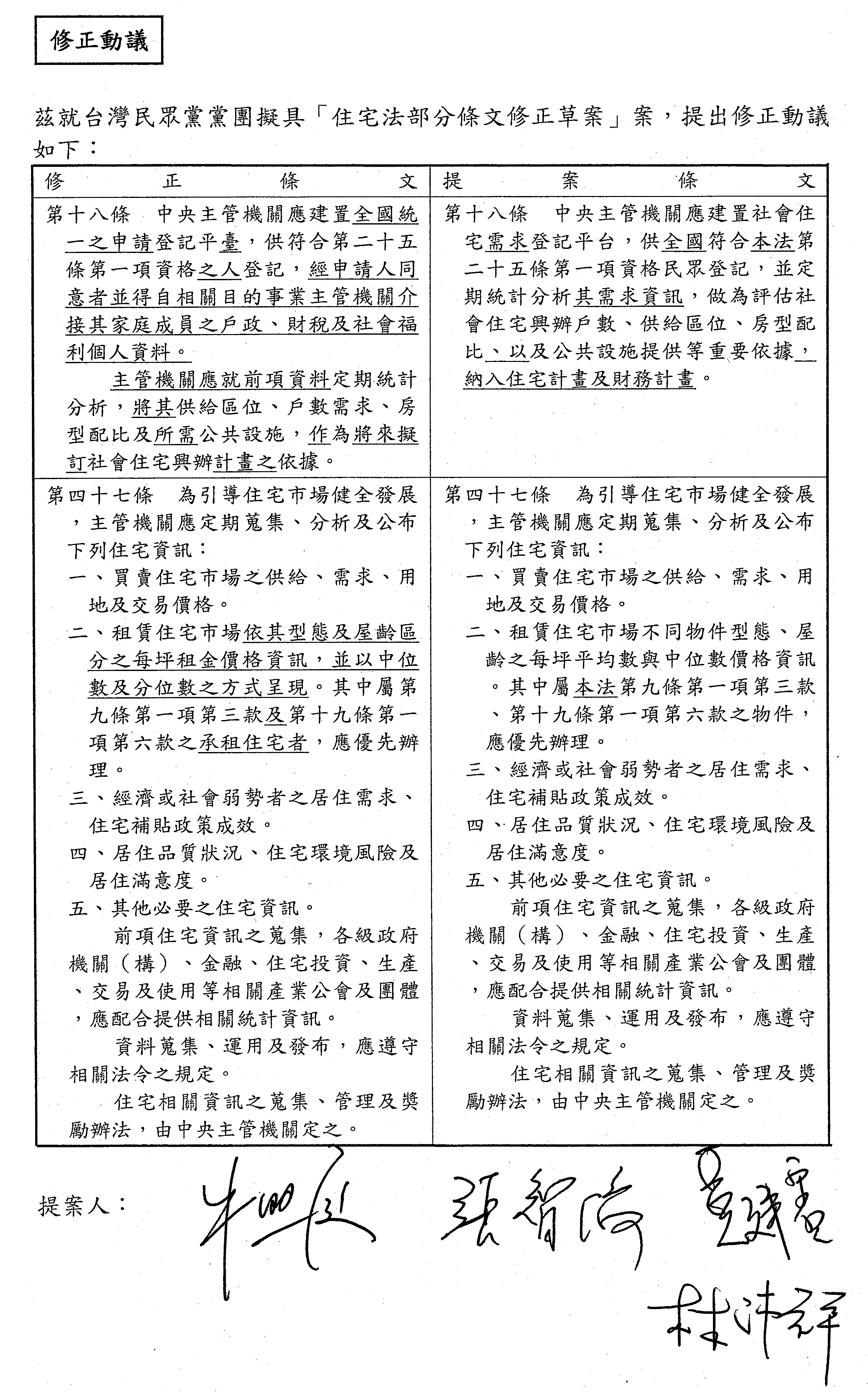
牛委員煦庭:這個之前在委員會其實也討論過,也就是建之前或建之後的問題。我們之所以要求建置統一的住宅登記平臺,是為了邁向社宅輪候制做準備。既然要邁向輪候制,本來就應該要有一個隨時都在蒐集需求的平臺去蒐集大的東西,之後再做後續的詳細處理。這個當然沒有辦法空中樓閣、一步到位馬上做出輪候制,但至少可以先把平臺做出來。但現在內政部所提出來的修正是希望,按照計畫蓋好、興辦好的住宅,之後再設計該案的登記平臺,我覺得這跟你現在在做的其實並沒有差異。我們要求的是一個事前、綜整的平臺,且這個綜整的平臺可以做滾動式的蒐集等等,如此未來才有機會邁向輪候制。所以我們講的是「應建置全國統一申請登記平台」,讓所有符合條件的人都可以來登記,並介接政府相關之戶政、財稅跟社福資料,這些都是為了輪候制做準備。

再者,當做了這樣的蒐集之後,就可以判斷哪些地方有社會住宅的優先需求,我覺得這樣會比較精準。否則就會出現:因為有一塊空地,所以就蓋了社宅;雖然我蓋了社宅,但我又不確定……譬如剛剛講的婚育宅之類的,搞不好會租不出去或什麼的,這不是很奇怪嗎?我認為未來應該先從登記平臺來蒐集大方向跟資料,然後再針對需求高的地方優先下資源去處理,這樣也會提升政策效率。我們的修正動議跟現在內政部的建議條文看起來很像,但我覺得差異在於事前或事後!我們的主張是在事前,而且是全國統一的登記平臺。以上。

主席:請內政部說明。

蘇處長崇哲:各位委員午安,內政部再做說明。剛才委員提示希望該需求平臺能在興建之前設置,其實內政部所提出的文字是在興建社會住宅之前,設置的時間大概是計畫完成之後、興建之前,就應該設置社會住宅的登記平臺。這個跟剛才委員所指教的是相同的,就是在事前就要建立,不是蓋了之後才建立,而且我們也透過中央,其實跟委員所提案的條文……就是中央還是會建立一個統一的平臺,而且透過介接的方式,也可以把各縣市政府的登記平臺都放在這整個大平臺上面,所以第一點,這個是在事前就要來登記;第二個,他也可以透過一個統一的平臺,透過中央建立的平臺來跟各個直轄市、縣市政府的平臺介接,也可以達到同樣知道全國各地所需要的社會住宅的需求,以上,謝謝。

主席:請陳昭姿委員。

陳委員昭姿:謝謝主席。因為現在住宅法要求事前評估需求總量、區位、戶數等,有這個立法意旨,但現行的方法,你們是用回收率只有22.4%的這種租補問卷來推估,基本上這個做法就沒有符合、就已經是違法。這一條的核心不是說方便申請,這一條的核心是要讓政府能夠掌握真實的需求,所以第一個,你用百分之二十二點多的回收率來推估,這個不能叫做政策依據,而且你的調查對象僅限於租補的申請者,你大量的排除潛在的社宅需求族群,這不是方法問題,是結構性整個失真!

我希望政策要看到的東西是包括願望清單,需求本來就有流動性,平臺可以更新、可以比對、可以排除不符資格的,反而比一次抽樣的問卷更可以去做一些校正。至於技術問題,因為臺北市已經有實際運作了,我想在技術的疑慮應該是已經可以克服掉了,不可能做不到。因為現在MyData、實名認證資格、跨案通用都已經上線了,如果讓各地方各自做,只會讓資料很碎裂;如果你不用中央統一的建置,需求資料將會分散在各個縣市,沒有辦法形成整個全國社會住宅的需求圖像,所以中央政策就是忙著飛嘛,沒有辦法掌握完全的真相。所以簡單來說,你如果不建平臺,政府永遠不知道社區需求、社宅到底要蓋給誰,我們強調的是這一點,不是什麼方便申請,而是你要掌握所有的政策資訊跟真正的需求。

主席:次長還要再補充?

董次長建宏:回應委員剛才的指教,我們絕對同意要建立平臺,就是如同委員所提到的,我們需要有整體的資訊,所以就是中央來建置,跟地方一起共同來建置,建置這個平臺,彼此之間就可以有聯繫跟勾稽,這個都沒有問題。現在最主要是說,在社宅計畫以及財務計畫確認之後,我們來做相關資料的勾稽,也是確認我們整個住宅計畫、財務計畫的合理性,跟我們整個的需求量在哪裡。

因為現在社宅……如果我們採用所謂的候補制,就會面臨一個問題,大家當然希望候補在比較熱門的地區,這些熱門地區可能現階段沒有辦法找到地方或什麼的,那可能會造成地方一些資訊上的混淆,所以我們是希望用漸進式的方式,先把目前已經在興建的、確定要興辦的社宅,透過這樣的一個資訊平臺的建置,中央跟地方一起共同來合作,把所有的需求量做一個確認,這是我們主要的設計方向,謝謝。

主席:謝謝次長的說明。這部分國民黨跟民眾黨這邊……

請黃國昌委員。

黃委員國昌:關於第十八條,針對今天牛委員所提出來的修正動議、按照我們之前所擬具的條文提出來的修正動議,原則上我們是支持,但是前面好不容易建立一個全國統一的申請登記平臺,這個申請登記平臺我們覺得應該要有雙方面的效果和目的,除了讓主管機關作為他們將來擬定社會興建住宅計畫的依據以外,在資訊公開的要求上,我們是希望他們作成的報告內容也要可以公開,讓社會大眾能夠清楚知道。

所以針對牛委員所提出來的修正動議第一項,我們敬表同意。第二項的部分,統計分析包括供給區位、戶數需求、房型配比及所需公共設施,作為將來擬訂社會住宅興辦計畫之依據,然後加上「並公開之」;我們希望把本來公開的精神放到他的修正動議裡面。

主席:謝謝。牛委員有沒有意見?

牛委員煦庭:公開沒有問題,看文字怎麼寫嘛!

主席:好。內政部對這樣修正有沒有意見?

蘇組長崇哲:內政部這邊再做一些補充。

跟委員報告,其實建立全國性的登記平臺,或者是各直轄市、縣(市)政府建立的平臺,本來資訊就都是公開的,只要大家上網去查詢就可以查詢到相關的資料,我想這也是建立這樣一個平臺,大家所認同且要求做到這樣一個方式。所以是不是在後面加上「公開」,其實我們建議,因為這本來就是一個公開的資訊,至於是不是一定還要再加上「公開」,還請斟酌?謝謝

主席:這樣OK嗎?

黃委員國昌:既然他已經不反對公開了,我們就把它寫得很明確啊!

牛委員煦庭:反正你都寫報告了,掛在網站上就好。

主席:張宏陸委員有沒有意見?請次長。

董次長建宏:我還是跟各位委員報告,我們希望登記平臺是依據相關的住宅計畫跟財務計畫,有確定明確要興辦社宅的時候來做平臺登記,這樣子會比較清楚跟完整。如果我們做一個輪候制的登記,現階段我們就會變成資料不斷更新,在資料不斷更新過程裡面,很多需求狀況就會變成沒有辦法明確化,因為有的人可能在北、中、南全部都登記,當北、中、南全部都去登記的時候,這個需求到底是真實需求還是假需求?我們沒有辦法有明確的分析跟確認。因為在統計上,我們也都知道大家可能在各種需求狀況之下,他的工作地點、他的生活狀況什麼等等,都可能有他對未來期望的想像。一個人在20歲的時候會因為在高雄讀書,所以會去登記希望在高雄有社宅,可是家住在臺中,所以臺中也可能希望有社宅,因為未來是不確定的!可是這些東西一旦進入平臺,我們在進行分析的時候,可能就會造成我們對於需求量的推估產生錯誤,我們透過資料勾稽,在勾稽過程裡面因為重複登記而把它刪除,請問我要刪除哪一邊?是高雄的?還是臺中的?這樣子其實都會造成我們在資料分析上面,可能就沒有辦法有一個比較科學上面的論證。所以我們還是希望委員可以支持我們所提出的修正案,這樣的修正案會讓大家在整個執行上面比較清楚,而且比較符合科學上的依據跟想像。以上,謝謝。

主席:牛煦庭委員等所提修正動議增加最後一句是:並於主管機關之網站公開之。宏陸委員有沒有意見?沒意見就修正通過?

張委員宏陸:增加在哪裡?

主席:在最後一段,修正動議條文末句改成「作為將來擬訂社會住宅興辦計畫之依據,並於主管機關之網站公開之」,修正為這樣子。

張委員宏陸:內政部的修正建議不採納就對了?

董次長建宏:我再一次跟各位委員報告,我們都尊重各位委員的修正提案,但是,現在這樣的輪候制資料登記會造成另外一個最大的困境是,如果公開讓大家都知道這些資料,在市場上就會讓大家做成錯誤的判斷,以為這個地方有需求,因為一個人重複登記好幾個地方,我們不能夠否認他可能在……比方他在20歲的時候登記,因為輪候制嘛,所以他可能在25歲或30歲的時候真的有需要,可是這個需要是一個未來的期望值,這個期望值到底落點在哪裡?我們其實也沒辦法知道。當我把這些資料全部都算進去的時候,那麼我每一年公布,其實每一年的變異,每一年就會造成資料判斷的錯誤。我們希望有一個比較精準的判斷方式,比較科學的判斷方式,所以我們是先用目前已經有的核定計畫,這些核定計畫本來就準備要興建,也確定要興建,大家來看這個地方的需求狀況,我們來做透過這樣需求狀況的登記,也來做房型或屋型的一些修正,這樣子比較符合大家的居住需求。

我們是希望委員可以……部長也很感謝各位委員提出這樣一個登記平臺的需求,因為部長也很支持這樣的登記平臺,只是他希望能夠更務實的來回應社會的需求,也不要造成假性需求,讓大家產生誤解。以上,謝謝。

主席:謝謝次長再次詳細地說明。各黨團還有沒有其他意見?陳昭姿委員。

陳委員昭姿:謝謝主席。透過這個做法,關於全國統一登記平臺,我想有幾個重點大家可以去思考,內政部也好好參考一下:第一個,你可以取得唯一的登記編號,這是很重要的原因啊!在其他國家,無論透過什麼管道申請社會住宅,第一步就可以有一個這樣的號碼,即使在某些未加入系統或有自己平臺的城市,你也需要先在全國平臺拿到號碼,這是一個你可以……你剛剛說不知道要刪哪邊、刪哪邊,這樣你可以去處理的啦!第二個就是有年資的累積,因為社會住宅排隊的時間通常非常長,排隊的年資其實在成功登錄的那一天可以開始計算,即使現在想要去的這個城市並沒有房源,但是也能夠確保年資已經開始起跳,如果你要到別的地方去,年資也可以帶著走,所有的房東也都可以看到這個資訊。一旦你在平臺登記,全國所有的社會住宅都可能在後臺看到你的需求,這意味著你並不需要一家一家去投遞,如果某個城市突然間有空房,而且符合你的條件,他們也可以主動聯繫你,我們就是要有這樣前瞻性的做法嘛!不是屈就於現況,所以剛剛次長講的那些都可以克服啊,別的國家都有太多這樣的經驗。謝謝。

主席:謝謝昭姿委員。我想這一條也討論很久了,我想問一下張宏陸委員這邊有沒有……

張委員宏陸:保留啦!保留啦!

主席:沒意見?

張委員宏陸:保留。

主席:保留喔?好,保留,第十八條及修正動議就保留。

接下來我們回到最前面的第四條條文。第四條的討論有沒有共識?

黃委員國昌:20%

主席:20%啦,堅持這樣?既然這條沒共識,那就保留。

第五十七條之一。

牛委員煦庭:第五十七條之一不用啊!第十條及第五十七條之一不用嘛!

主席:OK,你沒有堅持這個。

牛委員煦庭:還有第五十二條也一起保留好了。

主席:第五十二條保留。

牛委員煦庭:第五十二條保留,變成保留4條。

主席:第四條、第十八條、第四十七條、第五十二條,這4條保留。

黃國昌委員。

黃委員國昌:保留了以後,為了後面的程序順暢,我看是不是麻煩召委,今天也通知院長一下,因為院長好像這一兩天要排協商,希望把這個部分併入協商範圍當中,因為這是我們的優先法案,希望星期五能三讀通過。謝謝。

主席:謝謝,我了解,OK

宣讀協商結論如下:

一、保留條文:第四條、第十八條、第四十七條、第五十二條。

二、第十條,不予修正,維持現行條文。

三、第五十七條之一,不予增訂。

四、其餘均照審查會審查結果通過。

今天協商到此結束,謝謝大家。

散會1452分)