委員會紀

立法院第11屆第4會期經濟委員會第20次全體委員會議紀錄

時  間 中華民國115128日(星期三)9時至1135

地  點 本院紅樓101會議室

主  席 楊委員瓊瓔

議  程 報告事項

宣讀上次會議議事錄。

討論事項

一、繼續審查:

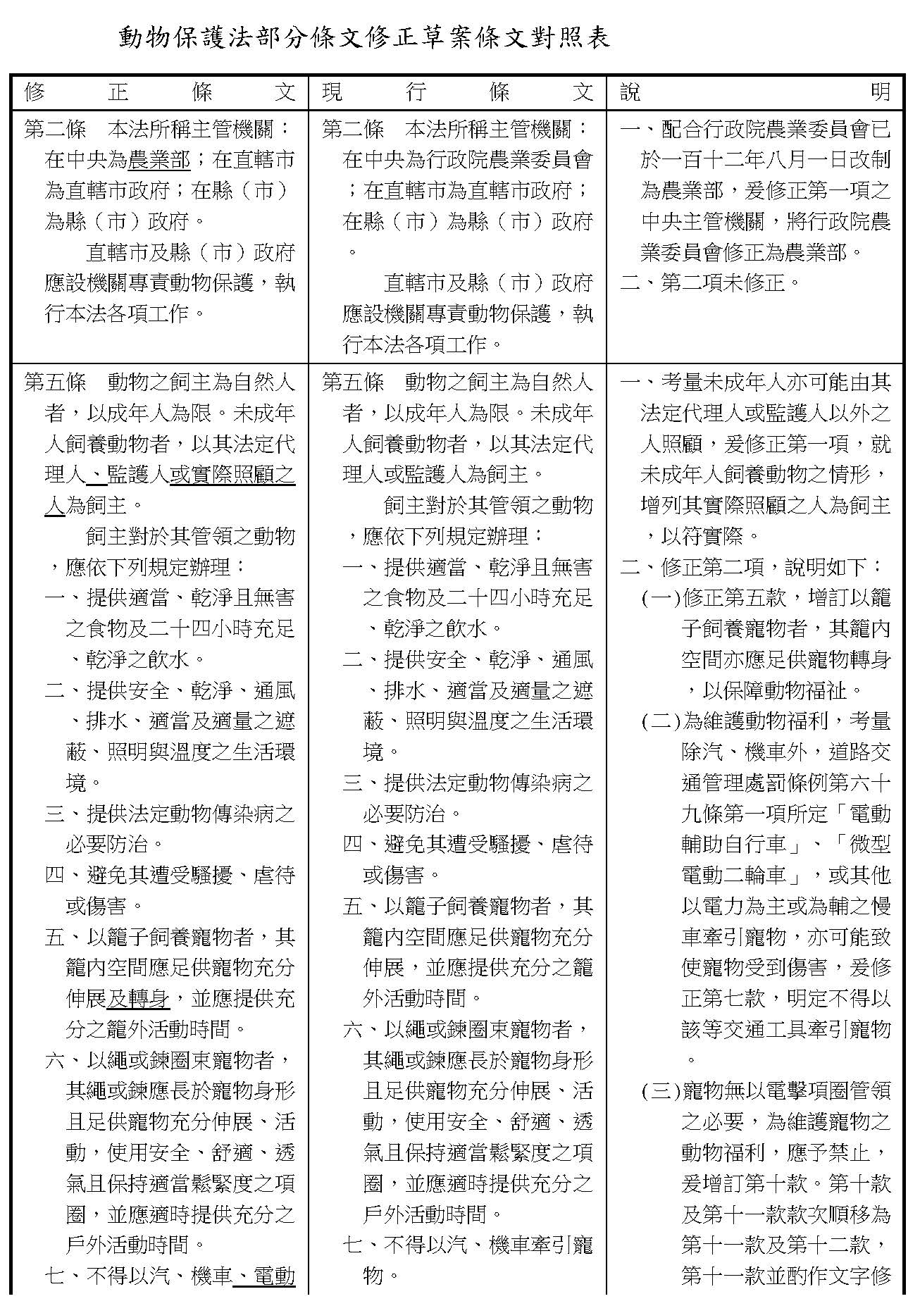
()本院委員林宜瑾等22人擬具「動物保護法部分條文修正草案」案。

()本院委員呂玉玲等16人擬具「動物保護法第十條條文修正草案」案。

()本院委員呂玉玲等16人擬具「動物保護法第二十五條及第二十五條之一條文修正草案」案。

()本院委員張智倫等16人擬具「動物保護法第十條條文修正草案」案。

()本院委員劉建國等16人擬具「動物保護法部分條文修正草案」案。

()本院台灣民眾黨黨團擬具「動物保護法第二十五條之二條文修正草案」案。

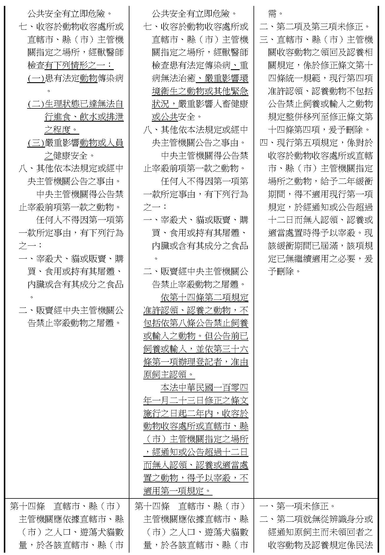
()本院委員林岱樺等21人擬具「動物保護法第十四條之一、第十四條之二及第三十條條文修正草案」案。

()本院委員徐巧芯等17人擬具「動物保護法部分條文修正草案」案。

()本院委員鄭天財Sra Kacaw16人擬具「動物保護法第二條及第十條條文修正草案」案。

()本院委員李坤城等22人擬具「動物保護法部分條文修正草案」案。

(十一)本院委員廖先翔等19人擬具「動物保護法部分條文修正草案」案。

(十二)本院台灣民眾黨黨團擬具「動物保護法部分條文修正草案」案。

(十三)本院委員郭昱晴等16人擬具「動物保護法部分條文修正草案」案。

(十四)本院委員羅廷瑋等18人擬具「動物保護法部分條文修正草案」案。

(十五)本院委員楊瓊瓔等21人擬具「動物保護法第二十五條及第二十五條之一條文修正草案」案。

(十六)本院委員陳亭妃等18人擬具「動物保護法第五條、第二十條及第二十五條條文修正草案」案。

(十七)本院委員林思銘等18人擬具「動物保護法部分條文修正草案」案。

(十八)本院委員洪孟楷等16人擬具「動物保護法部分條文修正草案」案。

(十九)本院台灣民眾黨黨團擬具「動物保護法第二條及第五條條文修正草案」案

(二十)本院委員葉元之等17人擬具「動物保護法第十條條文修正草案」案。

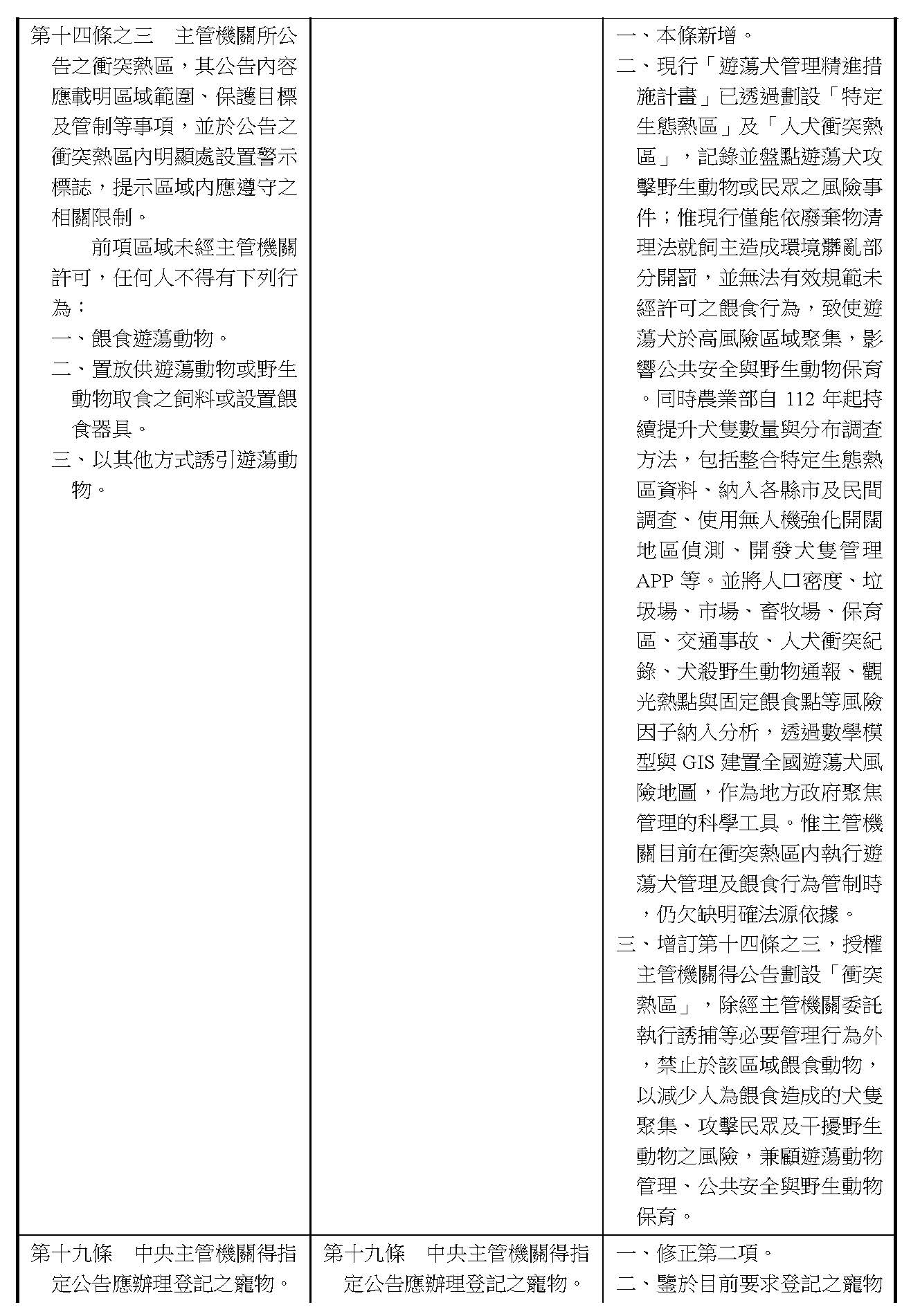
(二十一)本院委員葉元之等17人擬具「動物保護法增訂第十四條之三條文草案」案。

(二十二)本院委員葉元之等17人擬具「動物保護法第二十五條條文修正草案」案。

(二十三)本院委員葉元之等17人擬具「動物保護法第二十五條之二條文修正草案」案。

(二十四)本院委員蘇巧慧等17人擬具「動物保護法部分條文修正草案」案。

(二十五)本院委員游顥等23人擬具「動物保護法第二十五條之一條文修正草案」案。

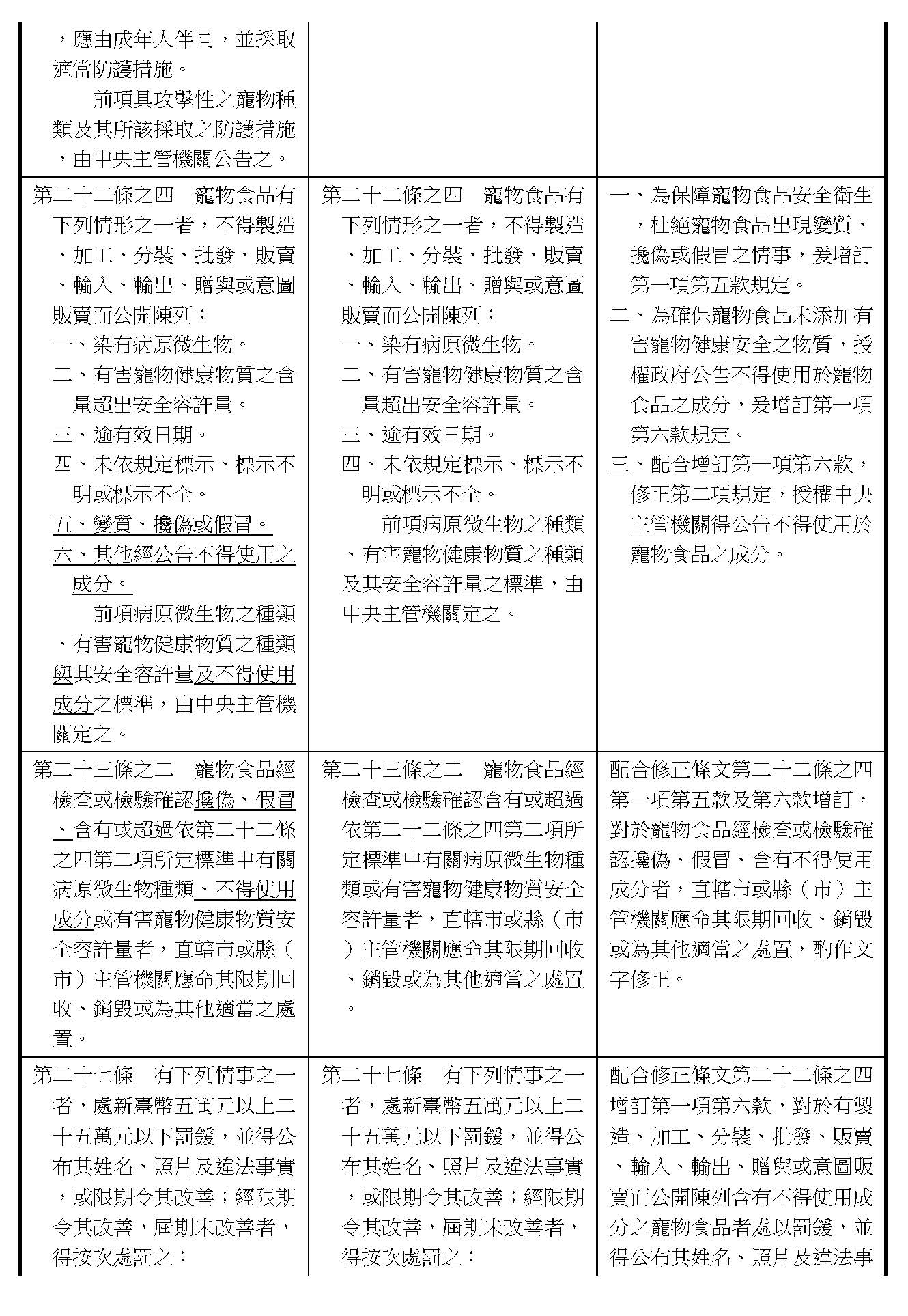
(二十六)本院委員吳沛憶等17人擬具「動物保護法第二十二條之四條文修正草案」案。

(二十七)本院委員賴瑞隆等17人擬具「動物保護法第二條及第六條之二條文修正草案」案。

(二十八)本院委員鄭正鈐等19人擬具「動物保護法第三十二條條文修正草案」案。

(二十九)本院委員張宏陸等17人擬具「動物保護法第二十五條及第二十五條之一條文修正草案」案。

(三十)本院委員羅智強等16人擬具「動物保護法第二十三條條文修正草案」案。

(三十一)本院委員郭昱晴等21人擬具「動物保護法增訂第十四條之三條文草案」案。

(三十二)本院委員吳琪銘等17人擬具「動物保護法部分條文修正草案」案。

(三十三)本院委員郭昱晴等16人擬具「動物保護法第二十五條及第二十五條之一條文修正草案」案。

(三十四)本院委員吳沛憶等16人擬具「動物保護法第二十五條條文修正草案」案。

(三十五)本院委員陳亭妃等16人擬具「動物保護法部分條文修正草案」案。

(三十六)本院委員郭昱晴等19人擬具「動物保護法第二十五條之二及第三十三條之二條文修正草案」案。

(三十七)本院委員邱若華等16人擬具「動物保護法第二十五條之二、第三十三條之二及第三十三條之三條文修正草案」案。

(三十八)本院委員賴瑞隆等16人擬具「動物保護法第三條及第五條條文修正草案」案。

二、審查:

(三十九)行政院函請審議「動物保護法部分條文修正草案」案。

(四十)本院委員魯明哲等16人擬具「動物保護法第二十五條條文修正草案」案。

(四十一)本院委員張雅琳等16人擬具「動物保護法部分條文修正草案」案。

(四十二)本院委員黃捷等16人擬具「動物保護法部分條文修正草案」案。(逐條審查)

(第三十九案如未接獲院會交付審查之議事處來文,則不予審查。)

主席:請主秘報告出席人數。

游主任秘書千慧:報告委員會,出席委員5人,已足法定人數。

主席:現在開會。

進行報告事項,請宣讀上次會議議事錄。

立法院第11屆第4會期經濟委員會第19次全體委員會議議事錄

時  間:11517日(星期三)9時至1142

地  點:紅樓101會議室

出席委員:邱議瑩  鄭正鈐  陳亭妃  鄭天財Sra Kacaw   張啓楷  楊瓊瓔  張嘉郡  謝衣鳯  賴瑞隆  邱志偉  呂玉玲  林岱樺  陳超明

   委員出席13

列席委員:吳秉叡  林德福  賴士葆  鍾佳濱  羅明才  謝龍介  林倩綺  林楚茵  蘇清泉  陳 瑩

   委員列席10

列席人員:農業部部長陳駿季暨相關人員

經濟部國營事業管理司副司長劉起孝暨相關人員

內政部戶政司簡任視察蘇誌盟

財政部賦稅署副組長洪嘉蘭

法務部參事廖江憲

主  席:陳召集委員亭妃

專門委員:陳信瑞

主任秘書:游千慧

紀  錄:簡任秘書 吳人寬    簡任編審 蔡明汝

   科  長 陳卉庭    專  員 費添錦

報 告 事 項

宣讀上次會議議事錄。

決定:確定。

討 論 事 項

一、審查本院委員陳亭妃等16人擬具「農業科技園區設置管理條例增訂第十五條之一條文草案」案。

(討論事項合併詢答。農業部部長陳駿季報告後,委員邱議瑩、陳亭妃、鄭正鈐、賴瑞隆、張啓楷、楊瓊瓔、張嘉郡、謝衣鳯、鄭天財、邱志偉、呂玉玲、蘇清泉、鍾佳濱、陳瑩及賴士葆等15人提出質詢,均由農業部部長陳駿季及財政部賦稅署副組長洪嘉蘭暨相關人員即席答復。登記發言委員除不在場者外,其餘均已發言完畢,詢答結束。委員林岱樺及陳超明所提書面質詢列入紀錄,刊登公報。書面質詢和未及答復部分請相關單位於1週內以書面答復並副知本會,委員另有要求期限者,從其所定。)

決議:

()增訂第十五條之一條文,照委員陳亭妃等人所提修正動議通過。

()本案審查完竣,擬具審查報告,提報院會討論,不須交由黨團協商,並推請陳召集委員亭妃於院會討論時作補充說明。

二、審查本院委員李柏毅等16人擬具「植物品種及種苗法第五十三條之一條文修正草案」案。

決議:第五十三條之一條文,另定期繼續審查。

三、審查:

()本院委員陳亭妃等16人擬具「農產品市場交易法第六條及第三十五條條文修正草案」案。

()本院委員邱議瑩等20人擬具「農產品市場交易法第十五條條文修正草案」案。

()本院委員陳瑩等16人擬具「農產品市場交易法第十條條文修正草案」案。

決議:

()第六條條文,修正通過,修正如下:

第六條 農產品之交易不得壟斷、操縱價格或故意變更質量,謀取不正當利益或對市場交易秩序造成危害。

任何人不得故意散播影響農產品交易價格、市場交易秩序之謠言或不實訊息。

()第十條條文,修正通過,除第二項句末「其房屋稅及地價稅減半徵收。」修正為「其房屋稅減半徵收。」外,其餘照案通過。

()第十五條條文,修正通過,修正如下:

第十五條 農產品批發市場所需用之公有土地,政府應優先出租、依公告現值讓售或以其他合作方式提供;所需用私有土地,由直轄市、縣(市)主管機關協助洽購、依法申請徵收、租用或以其他合作方式取得,並得使用依法編定之農業用地。

前項租用或以其他合作方式取得之私有土地,以國營事業土地為限,且應經中央主管機關核准;其使用期限,不得少於二十年。

第一項用地應專供農產品批發市場設置及經營使用,非經主管機關許可,不得變更使用。

()第三十五條條文,照委員陳亭妃等人所提修正動議通過。

()併案審查完竣,擬具審查報告,提報院會討論,不須交由黨團協商,並推請陳召集委員亭妃於院會討論時作補充說明。

主席宣告:本次會議審查通過之條文相關法制用語,授權主席及議事人員整理。

散會

主席:好,謝謝議事人員宣讀上次會議議事錄。

現在繼續進行討論事項,請一併宣讀。

討論事項

一、繼續審查:

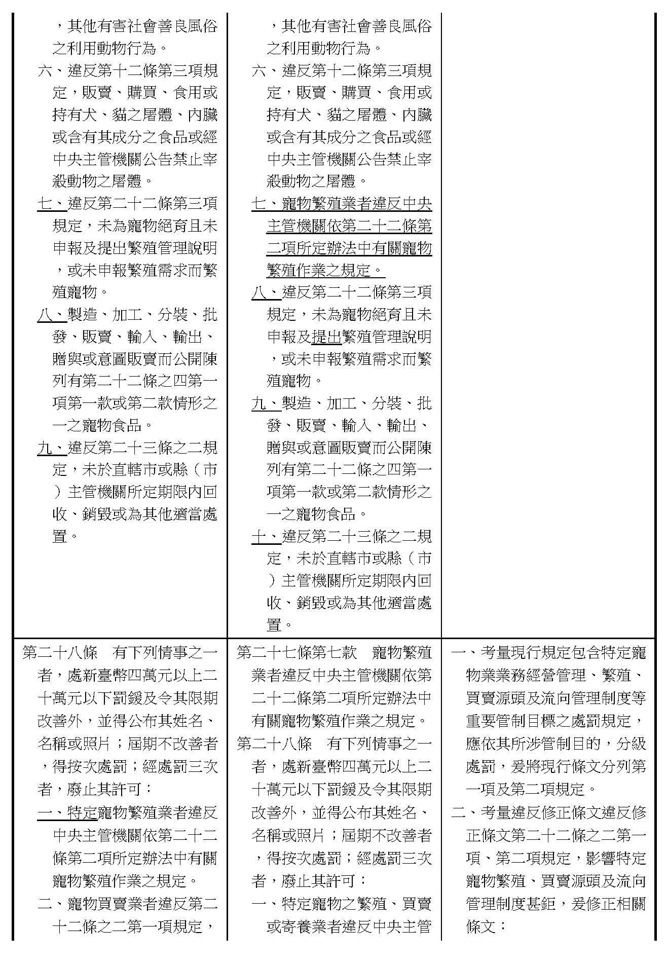
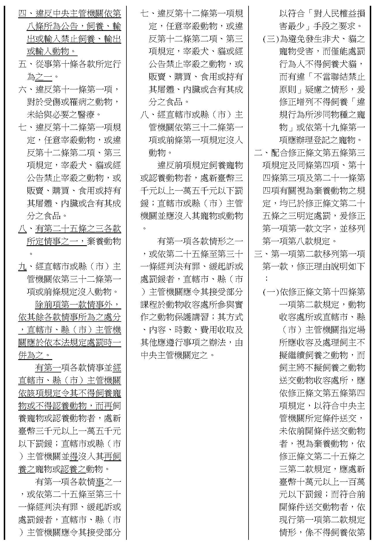
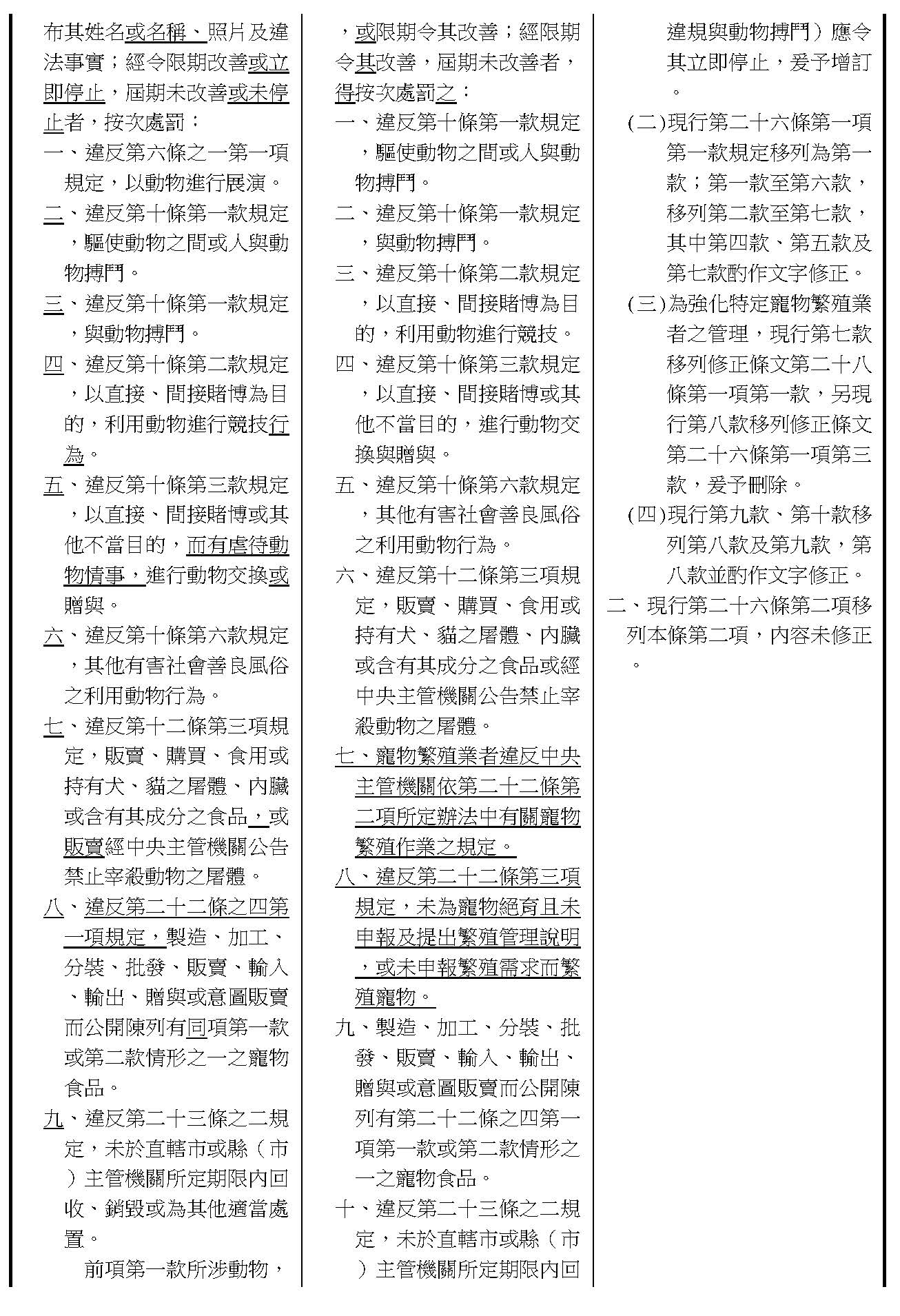
()本院委員林宜瑾等22人、委員劉建國等16人、委員徐巧芯等17人、委員李坤城等22人、委員廖先翔等19人、台灣民眾黨黨團、委員郭昱晴等16人、委員羅廷瑋等18人、委員林思銘等18人、委員洪孟楷等16人、委員蘇巧慧等17人、委員吳琪銘等17人、委員陳亭妃等16人分別擬具「動物保護法部分條文修正草案」等13案。

()本院委員呂玉玲等16人、委員張智倫等16人、委員葉元之等17人分別擬具「動物保護法第十條條文修正草案」等3案。

()本院委員呂玉玲等16人、委員楊瓊瓔等21人、委員張宏陸等17人、委員郭昱晴等16人分別擬具「動物保護法第二十五條及第二十五條之一條文修正草案」等4案。

()本院台灣民眾黨黨團、委員葉元之等17人分別擬具「動物保護法第二十五條之二條文修正草案」等2案。

()本院委員林岱樺等21人擬具「動物保護法第十四條之一、第十四條之二及第三十條條文修正草案」案。

()本院委員鄭天財Sra Kacaw16人擬具「動物保護法第二條及第十條條文修正草案」案。

()本院委員陳亭妃等18人擬具「動物保護法第五條、第二十條及第二十五條條文修正草案」案。

()本院台灣民眾黨黨團擬具「動物保護法第二條及第五條條文修正草案」案。

()本院委員葉元之等17人、委員郭昱晴等21人分別擬具「動物保護法增訂第十四條之三條文草案」等2案。

()本院委員葉元之等17人、委員吳沛憶等16人分別擬具「動物保護法第二十五條條文修正草案」等2案。

(十一)本院委員游顥等23人擬具「動物保護法第二十五條之一條文修正草案」案。

(十二)本院委員吳沛憶等17人擬具「動物保護法第二十二條之四條文修正草案」案。

(十三)本院委員賴瑞隆等17人擬具「動物保護法第二條及第六條之二條文修正草案」案。

(十四)本院委員鄭正鈐等19人擬具「動物保護法第三十二條條文修正草案」案。

(十五)本院委員羅智強等16人擬具「動物保護法第二十三條條文修正草案」案。

(十六)本院委員郭昱晴等19人擬具「動物保護法第二十五條之二及第三十三條之二條文修正草案」案。

(十七)本院委員邱若華等16人擬具「動物保護法第二十五條之二、第三十三條之二及第三十三條之三條文修正草案」案。

(十八)本院委員賴瑞隆等16人擬具「動物保護法第三條及第五條條文修正草案案」案。

二、審查:

()行政院函請審議、本院委員張雅琳等16人、委員黃捷等16人分別擬具「動物保護法部分條文修正草案」等3案。

()本院委員魯明哲等16人擬具「動物保護法第二十五條條文修正草案」案。

主席:本日議程安排審查「動物保護法部分條文修正草案」,本案已經在本會期1231號進行逐條審查至第二條,經議決,所有委員的提案與委員謝衣鳯、委員陳超明、委員林岱樺、委員蔡易餘等所提修正動議及附帶決議一項,均另定期繼續審查。

現在請農業部陳部長針對行政院以及新增委員提案,包括魯明哲委員、張雅琳委員、黃捷委員等所提版本進行說明。

請陳駿季部長。

陳部長駿季:主席、各位委員,大家好。上次審查的時候,行政院版本並沒有進到委員會,經過委員要求,我們也跟行政院溝通,已經把行政院的動物保護法版本送委員會,因此我們建議今日的審查就逐條針對委員的版本及行政院版本,看要如何一併處理。

主席:好,謝謝陳部長的說明。因為上一次委員會開會的時候,行政院院版還沒有送進來,所以我們除了督促行政院必須趕快送進來之餘,也給你們兩個禮拜的時間,將委員的提案彙整,因為條文非常多,大家都非常關心,部分條文也有爭議。總之,我們希望透過討論,讓各方都能夠把最佳意見凝聚起來,好好充分討論,達到國人所需要的,這就是我們討論的精髓所在,所以我們也特別請行政院將委員提案跟行政院版本相互對照,待會兒逐條審查的時候,就可以好好逐條討論。謝謝,請回座。

請議事人員宣讀院會新增交付的4個提案版本所有的條文,若有修正動議及附帶決議,請一併宣讀,宣讀完畢之後再進行協商,請宣讀。

行政院提案條文:

委員魯明哲等提案:

DW6245800 物保護法第二十五條條文修正草案對照表

DW9680989 正條文

現行條文

說明

第二十五條 有下列情事之一者,處三年以上五年以下有期徒刑或拘役,併科新臺幣五十萬元以上三百萬元以下罰金;情節重大或再犯者,加重其刑至二分之一

一、違反第五條第二項、第六條或第十二條第一項規定,宰殺、故意傷害或使動物遭受傷害,致動物死亡、重傷、肢體嚴重殘缺或重要器官功能喪失。

二、違反第十二條第二項或第三項第一款規定,宰殺犬、貓或經中央主管機關公告禁止宰殺之動物。

三、以毒藥、槍械、火焰、爆裂物等方式,又藉由電子通訊網路、影音直播、錄播、散布影像、賭博或其他足以引發觀賞、獲利或助長虐待動物之行為手段,故意傷害或殺害動物者,加重其刑二分之一。

第二十五條 有下列情事之一者,處二年以下有期徒刑或拘役,併科新臺幣二十萬元以上二百萬元以下罰金:

一、違反第五條第二項、第六條或第十二條第一項規定,宰殺、故意傷害或使動物遭受傷害,致動物肢體嚴重殘缺或重要器官功能喪失。

二、違反第十二條第二項或第三項第一款規定,宰殺犬、貓或經中央主管機關公告禁止宰殺之動物。

一、本修法以「生命尊重與社會共善」為核心理念,強調法律不僅為懲罰,更為防範與教育之工具。動物作為具感知能力之生命,其權益保障代表社會文明之成熟度。

二、刑度之提升不僅意在加重處罰,更在於明確界定虐待行為之社會不可容忍性,建立民眾對於生命價值的共同認知,並透過教育與心理輔導使違法者得以修復行為偏差。

三、以影音直播的方法故意傷害動物之行徑,兼具「虐待殘酷性」與「傳播助長性」,不僅造成動物重大痛苦,更有機率引發犯罪模仿與觀賞效應,影響範圍擴大,應明定為加重情節。


委員張雅琳等提案:

委員黃捷等提案:

主席:各位同仁,剛剛宣讀的議事錄有沒有問題?(無)好,議事錄確認。

接下來協商動物保護法部分條文修正草案,總共有42個提案版本,委員所提的修正動議以及附帶決議併同審查,本次會議新增的4個提案,將與上次會議38案併案審查。前次會議審查第一條及第二條,決議皆保留,由於上次會議本席要求農業部針對各個委員的提案提出建議的修正條文,故本次會議繼續從第一條進行審查。

請農業部先說明。

陳部長駿季:主席、各位委員,大家好。有關第一條的部分,郭昱晴委員、羅廷瑋委員跟蘇巧慧委員在提案的時候有納入動物為具感知能力的生命、飼養應符合動物需求及人與動物共生的概念,基本上在院版裡面並沒有修正,但是農業部依據上次主席的決議,做了內部的討論,覺得委員這樣子的概念是可以適度的納入條文裡面,條文的修正文字……現在就發啦!

賴委員瑞隆:給我們,好不好?

陳部長駿季:第一條的部分就是「動物為具感知能力之生命,為尊重動物……」。

賴委員瑞隆:主席,是不是請農業部先把資料給我們,好不好?第一條的文字給我們,好不好?給我們看一下。

主席:請農業部將你們所提建議的條文文字,送交給各位委員。

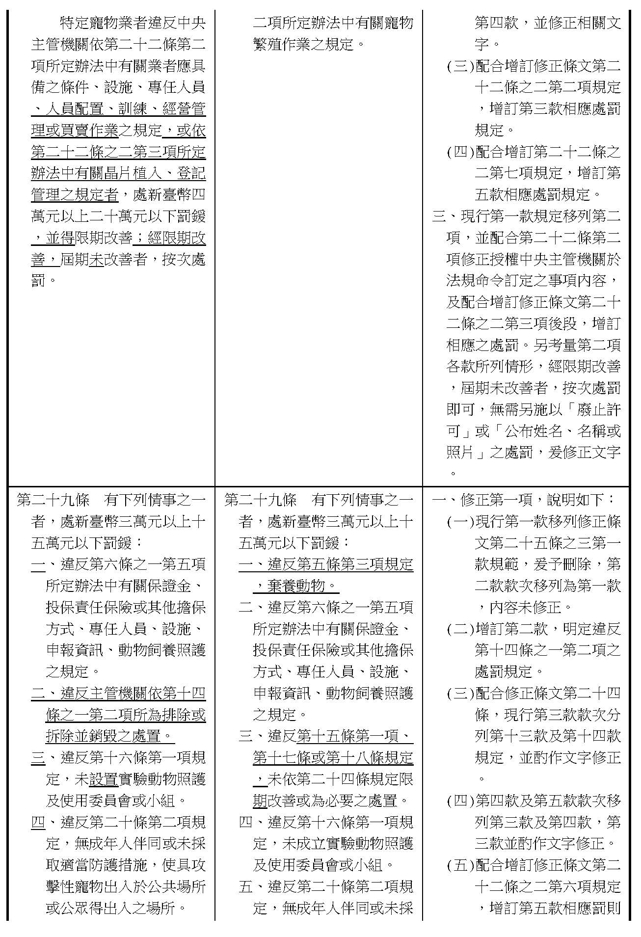
陳部長駿季:第一條:「動物為具感知能力之生命,為尊重動物生命及保護動物、增進動物福利,促進負責任且符合動物需求之飼養文化,培養國民尊重生命之意識,從而促進人類與動物和諧共存,特制定本法。動物之保護,依本法之規定。但其他法律有特別規定者,適用其他法律之規定。」

主席:請郭昱晴委員。

郭委員昱晴:上次其實我已經有講過了,基於現在大家飼養寵物的多樣性,包含不是只有毛小孩而已,就是還有許多所謂的異寵,在飼養的同時其實我們也希望能夠符合它原本生存的樣態,所以我特別把所謂的維持原棲地自然樣態的原則寫進去,但是我們看到現在農業部已經有修正版本,有看到所謂要符合動物需求的飼養文化,這個部分我也不堅持,我覺得這樣子有修改,因為這是一個最重要的保護動物的概念,已經有把它納……尤其是第一條,其實很重要,已經有把這個部分寫進去,那我個人沒有意見。以上。

陳部長駿季:謝謝委員。

主席:賴瑞隆委員。

賴委員瑞隆:謝謝,如果委員們是有共識的話,我建議是不是就照院版的修正文字通過?好不好?

主席:這個不是院版。

賴委員瑞隆:照部長提出來的,照部裡提出來的修正文字來通過,好不好?謝謝。

主席:針對第一條,經過上一次會議決議,請農業部針對委員所提出的條文討論跟提出建議條文文字內容。請教各位委員,針對剛剛有委員所提出以及農業部所提出的,第一條條文依據剛剛農業部所做出的文字,在各位委員手上都有第一條的文字內容,請教各位有沒有要發表意見?

賴委員瑞隆:沒有。

主席:這不是院版,因為院版沒有第一條的修正,是我們上一次的決議,請農業部針對所有委員的提案,提出農業部建議的文字。請教各位同仁,針對第一條,上次我們是保留,現在終於在兩個禮拜後農業部提出文字,對剛剛農業部所提的文字有沒有意見?好,如果沒有意見,第一條「動物為具感知能力之生命,為尊重動物生命及保護動物、增進動物福利,促進負責任且符合動物需求之飼養文化,培養國民尊重生命之意識,從而促進人類與動物和諧共存,特制定本法。動物之保護,依本法之規定。但其他法律有特別規定者,適用其他法律之規定。」照這樣的文字第一條通過,請教各位有沒有意見?沒有,第一條修正通過,謝謝。

繼續第二條。

陳部長駿季:有關第二條的部分,包括行政院版與多數委員提出的修正是將中央主管機關由原來的農委會改為農業部,文字都與行政院版本一致。另外,蘇巧慧委員的提案條文裡面是多一個設置動物保護警察的部分,因為事涉內政部警政署的人力配置,除了尊重內政部的意見以外,我們建議於中央及地方設置動物保護官。上次我們在討論的時候也有提到,因為動物保護官在後續的條文會出現,所以我們建議蘇巧慧委員版本裡面設置動物保護警察的部分就不納入,還是維持大部分委員的意見,只將「行政院農業委員會」修正為「農業部」。

主席:沒關係,還沒有,現在正在討論,說明完了嗎?請賴瑞隆委員,再來郭昱晴委員。

賴委員瑞隆:因為剛剛農業部也有做了說明,包括動物保護警察後面會做一些處理,所以這個部分我也建議是不是就照行政院版及各委員的版本通過?謝謝。

主席:請郭昱晴委員,再來是謝衣鳯委員。

郭委員昱晴:之前其實有特別提到動物警察這個倡議已經很久了,我相信農業部之前也有正面的肯定,就是要賦予各地方動檢員更多的執法權力,另外,動物保護官會放在後面的條文,這個部分我也同意部會在後面的條文再來審查。

主席:請行政部門說明一下,你們放在後面哪裡要說明清楚。

郭委員昱晴:他們是放在後面。

主席:這個要說明清楚。

陳部長駿季:跟委員說明,上次在委員會討論動物警察議題的時候,我們有提到幾個重點,第一個重點就是如果要設置動物保護警察,因為內政部裡面的警察可能有不同的類別,會造成後續有不同的樣態就會設置不同的動物警察,我們尊重內政部的意見。因為動物保護本身是一個非常重要的議題,特別是虐待的部分必須要有人去處理,所以我們在法裡面用兩個方式來取代動保警察,第一個部分是賦予動檢員權力,讓他有一些權力能夠進到民宅裡面;第二個部分是設置動保官,萬一需要相關的協調,在中央會設動保官,在地方政府、縣市政府也會設動保官,透過這兩個作為來取代現行委員提議的動保警察。但是實務上,動檢員去查處、查訪的時候,我相信一般的轄區警察也會隨同,這樣大概可以完成整個需要,而動保官的部分在後面第二十三條有做一些處理。

主席:再來請謝衣鳯委員。

謝委員衣鳯:原則上,這個部分在上一次討論的時候,我們都希望能賦予負責動物保護的公務人員更高的執行力及公權力,但很多委員同仁還是非常堅持動保警察這個部分,所以這個部分也還沒有共識,這一條請主席裁示一下,看要保留還是怎麼樣,好不好?

主席:好,請邱議瑩委員。

邱委員議瑩:我本來是要請教動保官的設置,剛剛部長有補充說明是在第二十三條。另外,我要請教如果是這樣子,蘇巧慧委員的版本是不是就把動保警察的部分刪除掉?

陳部長駿季:對。

主席:OK了嗎?這個部分有邱議瑩委員還有其他委員提案,動保警察上一次我們在委員會有充分討論,你們提出的版本是在第二十三條,第二十三條我們還沒有審查到。

接下來請李坤城委員。

李委員坤城:謝謝主席。其實大家比較注意的是動保警察或是動物保護檢查員的調查權限,剛剛聽部長提到動保官,我覺得就在後面第二十三條再來討論,第二條其實就跟現行條文是一樣的……由行政院農業委員會改為農業部,剩下的我覺得就到第二十三條再來討論,不然卡在這邊就進行不了了。

陳部長駿季:我是不是可以說明一下?因為第二條最主要是主管機關改成農業部,剛才委員所關心的動保警察、動保檢查員或動保官的部分,在第二十三條裡面會去處理,因為蘇巧慧委員在這邊寫了要設置動物保護警察,後續可以在第二十三條一併討論。因為這一條是主管機關。

主席:請賴瑞隆委員。

賴委員瑞隆:主席,因為第二條主要談的是主管機關,中央的部分改成農業部,地方的是直轄市,我建議在法制上就讓它單純化,至於後面要處理的這些就到第二十三條再一起來討論,這樣體制上比較完整一點。

主席:謝謝,還有沒有其他要說明?第二條的部分,因為上一次在委員會有充分討論,其實動物警察這個議題,大家的目的就是要怎麼樣可以執行到位、保護動物,這個是大家的目的,但是它卡到農業部提到的第二十三條,我們現在不知道第二十三條的樣態是怎麼樣。因為條文非常多,是不是容許主席把第二條暫保留,到第二十三條的時候一併討論,好不好?這樣比較完整,謝謝。

第三條。

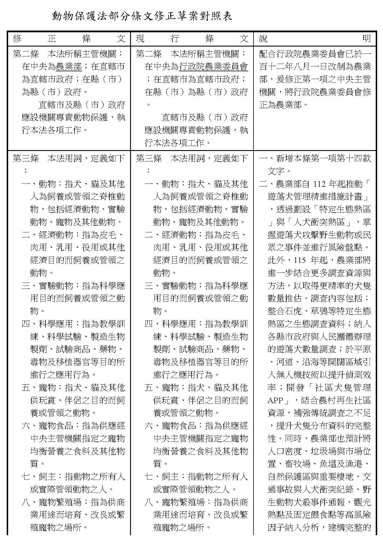
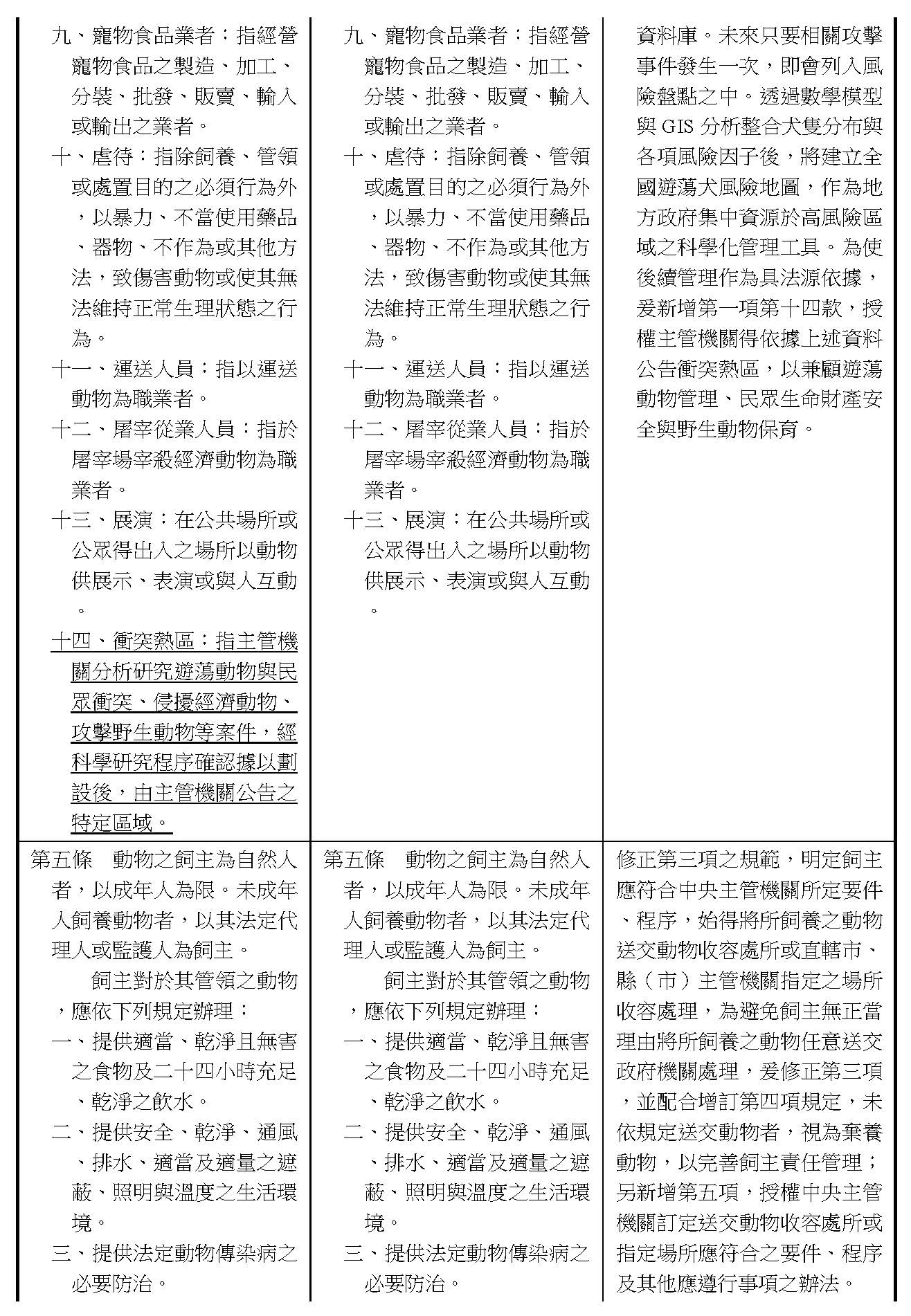
陳部長駿季:第三條是有關用詞定義,這個部分在行政院院版並沒有提出修正,但是也遵照委員的要求檢視所有委員的版本,是不是可以找到新增定義。我們在這邊做幾個說明,第一個說明,蘇巧慧委員、郭昱晴委員及張雅琳委員所提的修正案裡面的定義,是把動物的定義擴及到非脊椎動物,現在所有的動保定義都是與脊椎動物有關,如果擴及到非脊椎動物的話,整部法保護的目標就會擴大,擴大的話會影響到後續所有動保條文的調整,所以這個部分可能需要再更多的溝通,要不要把軟體動物納進來。第一個就是我們希望還有更多的機會能夠溝通。第二個,蘇巧慧委員跟張雅琳委員所提的修正定義,限定本部公告或許可的動物裡面有所謂的白名單,目前因為寵物已經趨於多元化管理,相對的,未來可能就比較難產出白名單,後續我想農業部會以分類、分級的管理制度來取代白名單,分類、分級的制度會放在院版第十九條之一裡面處理;同樣的,分類、分級管理跟白名單其實是不同的思維,但是同一個目標,我們是建議這樣子。第三個是蔡易餘所提的飼養定義裡面,包括定時、定點餵食之人,餵養的部分可能在後面第四條會討論到,我們建議先不要納入。因為餵食遊蕩動物者如果成為飼主,這牽涉到飼主的定義。另外,我們覺得可以放進去的就是修正虐待的定義,基本上,指除飼養、管領或處置目的之必須行為外,以暴力、不當使用藥品、器物或其他作為不作為方式,致傷害動物或使其無法維持正常生理狀態之行為,我們覺得是可以把虐待更明確的定義。另外,賴瑞隆委員所提案的,即新增寵物用品的定義,這個定義牽涉到整個產業面的管理,在這段時間也有非常多的產業管理希望針對用品定義,一旦有明確定義會牽涉到後續產業買賣行為,也需要有更多的時間來溝通跟討論,所以我們也不建議放進去。另外,台灣民眾黨黨團提案有關新增動物安養長期照顧的定義,如果我們訂了長期照顧的定義,就會影響到整個遊蕩犬收容及族群管理業務的執行,我們也覺得這個議題很重要,但是也需要更周延地溝通跟討論。另外還有張雅琳委員提案新增衝突熱區的定義,因為衝突熱區目前我們有生態熱區跟野生動物熱區,有關衝突熱區需要有更多的科學根據跟調查才能夠去劃設,而且這個劃設本身跟其他的劃設區域有重疊的部分,我們也不建議在這一次直接納入,大概是這樣子。總結就是在定義裡面,我們採納了虐待這個名詞的定義,名詞定義的版本已經有給各位委員,請各位委員參考,以上。

主席:好,針對農業部所提出的說明,請教各位委員,請郭昱晴委員,再來是張雅琳委員、蔡易餘委員,謝謝。

郭委員昱晴:針對這第三條,我是在動物的定義,就是被保護的對象,有特別納入非脊椎動物,但是這個可能考慮到整體還需要再更具體、周延的方向,這個部分就是參考。另外在虐待的樣態上,包含對於動物生理或者是心理造成一些恐懼,我還有特別希望以不作為,所謂的不作為可能是飼主放任牠傷病不理,或者是不給飲水或不給食物,在我的版本,飼主如果不作為的部分,是不是也可以納進去?主要是針對這兩條,以上。

主席:謝謝。接下來請張雅琳委員。

張委員雅琳:謝謝主席。首先我還是感謝農業部,因為我在第九條的虐待,也有提到應作為或不作為致動物遭受不必要之痛苦,這個部分要感謝農業部有採納我的版本。再來,在衝突熱區的地方,最主要是因為農業部本來就有1959動物保護通報統計,每一年大概有200件遊蕩犬造成農損的案例,交通部也有統計每年大概有3,000件因為撞擊動物而導致人員傷亡的事故,這些其實都已經造成了公共安全的議題。我自己有看到農業部在2023年也推動遊蕩犬管理精進措施計畫,現在其實已經有分生態熱區、人犬衝突熱區,當然還有觀光的部分都有去分,在這些熱區裡面會進行積極的捕捉、回治,也會有禁餵宣導,所以我這次的提案重點,其實是把現在已經在執行的政策措施提升到法律層級,讓熱區的劃設、管理與執法有更明確的法源依據。雖然過去有相關的計畫,但是大家會擔心,因為民間像這樣子的衝突一直不停在發生,我希望它可以進入法條裡面,讓它變成是一個責任,應該要定期去做這件事情,畢竟計畫有可能隨時會終止,所以還是希望可以入法,謝謝。

主席:謝謝。接下來請蔡易餘委員,謝謝。

蔡委員易餘:謝謝召委,我的提案好像還沒有被排進來,因為還在附議期間。我的提案主要是針對第三條的飼主,包括飼主的定義裡面有實質管理,再增加一個定時、定點餵食,為什麼我會提出這樣的法案呢?基本上,我們知道現在流浪犬的存在是一個事實,當然我們也覺得流浪犬要怎麼做好源頭管制很重要,大家目的都是不希望犬隻、貓隻在外面流蕩,事實上,牠們的生命權也是應該要顧,但確實是有一些流浪犬可能會涉及攻擊騎腳踏車的老人,或者是在校園環境裡面,牠們可能會在遊憩場所攻擊一些學生,甚至在我的選區常常會有流浪犬直接突破圍籬,跳到養雞戶或養鵝戶裡面,甚至還有誇張到還會自己挖洞衝進去豬寮裡面攻擊。在這種狀況的時候,常常會產生的結果就是這一些受害者在財產上,或者是飼養動物的健康或生命損失,他們是沒有辦法去做任何的求償。所以我認為至少有一個相當於飼主的概念,在出事情的時候,因為他實際上長期在定時、定點有餵養,就應該要負擔相對應的民事責任,而且重點這個是民事責任,還是要透過舉證,也就是受害者得去舉證、證明他事實上透過餵養,已經實質有在管理流浪犬隻,所以希望透過這樣定義的方式,讓這樣的責任是可以清楚的分明,而不是大家有點把它衍生到這個法案叫作禁止餵食,事實上我沒有禁止餵食,你是偶然為之,就是忽然有一隻流浪狗過來,你拿個東西給牠吃,這沒有問題,或者是臨時性的觸發行為,都不會有問題。

最後我覺得要處理的是當這樣定點餵食的時候,這一些流浪犬可能就會選擇留在固定的地方,既然牠們選擇留在固定的地方,如果進一步造成有人受傷,是不是對這部分至少有個管道可以讓他去做應該要有的一些訴訟程序,然後他負舉證責任?我想這個要澄清。我們當然都是希望看怎麼做好源頭管理,包括未來怎樣去做晶片、棄養的人是不是可以再加深處罰?這些源頭管理很重要,但是我們知道現階段社會就差不多有13萬流浪犬隻,這13萬隻確實會造成部分的人受害,這些受害者要怎麼辦?我們還是要想一個辦法,所以我希望農業部,我知道你們希望……因為我的法案也還沒進來,你們也希望有更多、更廣泛的討論,這個我接受,但是你們還是要繼續思考,現階段整個農業部對於流浪犬的管理力道就是不足,不管是你們預算不夠還是怎樣,就是造成這些流浪犬的問題。事實上,牠有侵害到別人的產業、有危害到別人的健康,還有很多,甚至我還看到有老人被流浪狗咬死的新聞被報導出來,總是要有一個後端訴訟的機制來做權利的衡平,這是我主要的訴求,謝謝。

主席:好,請李坤城委員,謝謝。

李委員坤城:謝謝主席。我想討論到現在,大概就是對於飼主還有虐待,大家有不同的意見。對於飼主,我也希望部長在對於……「動物之所有人」大家沒有意見,「實際管領動物之人」這部分,是不是等一下再請部長說得更清楚一點?其實剛剛有提到流浪犬的問題的確需要管理,但是流浪犬的責任跟屬於不特定對象去餵食的這一群人,我們講的這一群人是不是具有直接連帶的關係?我想可能還要打上一個問號,這是第一個;第二個,就虐待的部分,其實在部裡面有提到「除飼養、管領或處置目的之必須行為外」,我想這一條前面的這些文字是一定要加進去嗎?還是我們就直接用「暴力、不當使用藥品」這些東西來定義虐待就可以了?因為我不太清楚前面加這段文字的用意在哪裡?請部長也說明一下,謝謝。

主席:你們先記錄,再一併說明。

接下來郭昱晴委員,再來是鄭正鈐委員、林岱樺委員,謝謝。

郭委員昱晴:我想這一條,包含剛剛易餘委員所說的,可能有人會侵入到他自己所謂的土地裡面,因為餵食的關係,但是我想這個餵食到底等不等同於流浪動物的數量不減,這個能不能畫上等號,就像剛剛坤城委員所說的,其實要畫上一個很大的問號。因為這一條目前為止,我們所聽到的,其實沒有太多的共識,我講的是社會共識。再來,熱區到底要劃多大?被定義成熱區,這個熱區要禁止餵食多久?有沒有一些配套的措施?我想這個部分也要請農業部回應一下。另外,我們如果要執行所謂熱區的管理、餵食的行為或檢舉的行為,是不是也要交付地方的動檢員?現在全臺灣的動檢員是291人,不到300人,他們有沒有這樣的量能去處理這樣的事情?其實我們今天討論的,就是我看了大家的版本,比較沒有爭議的,大部分都會希望把虐待動物刑責拉高,把所謂非法繁殖這件事情也納入在嚴格要取締的對象目的之一。我想也賦予動檢員有更多的執法權力,但我們在賦予動檢員執法權力時,其實在第一線處理的人力是完全不夠的狀況之下,291人是指全臺灣!到底什麼人要來做?有沒有辦法可以承擔這些?如果這一條真的入法了之後。再來,如果是侵入到別人的領地當中餵食,或者是因為餵食這些流浪犬造成不管是農損或是個人財物損失,是不是還有其他的法也存在?因為像刑法第三百零六條,你如果侵入到別人的土地,光是所謂的舉證,其實可以依照刑法來處理,那一定要放在動物保護法裡面嗎?以上是我的意見,也請農業部回應一下,動檢員有沒有辦法來處理這些事情,還有現在社會當中有兩種不同的聲音,應該要怎麼樣來弭平這些歧見。以上。

主席:謝謝。接下來請鄭正鈐委員,請農業部將委員所提的,待會兒一併說明,謝謝。

鄭委員正鈐:針對第三條飼主定義的部分,因為剛剛易餘的版本,其實我發現在紙本裡面沒有排進來,不過剛剛易餘也講得很清楚,他對於有關定時、定點餵食之人,即對飼主有新的定義,我個人有幾個點要提出來。因為我覺得這個問題不是一個價值選擇,還有技術面包括第一線執行上的問題,所以對於所謂的定時、定點,我就會有一些疑問,就是怎麼樣才叫定時?什麼叫定點?比方他們很多是在餵食的時候,可能在一個區域當中,並不一定真正定點在一個小範圍;時間的部分,因為事實上餵食有些時候是不特定的誰,所以很多具體的現象是多人輪流餵食,當多人輪流餵食的時候,誰才是真正的飼主?我覺得農業部也必須好好去思考一下這個問題,如果要定一個新的法律出來,不要造成第一線包括執法的人或者相關人的一些困擾,所以針對飼主的定義,我覺得可能必須要有比較詳細一點的考量,比方說輪流餵食的時候,我們就會發現……而且對這些犬隻來講,他們很可能也沒有辦法去對照到底是張三、李四,ABC誰在特定的區域餵養特定的犬隻,對於這一些認定,如果到時候要執法而有一些相關處罰的時候,第一線的人要怎麼去做,恐怕第一線的人會無所適從,沒有辦法真正去執行這樣的法律,所以我想針對飼主的定義,可能大家要更細緻的思考。以上,謝謝。

主席:謝謝。接下來林岱樺委員,再接下來是謝衣鳯委員,謝謝。

林委員岱樺:好,我回歸於狗的特性,牠一定是群聚,我分做幾點:第一個,我先譴責一下農業部,因為我覺得歷任的農業部部長是沒有動物生命觀念的。當我們在講動物的生命權要不要入憲的時候,這個議題都已經提升到生命權。動物是屬於生命的一部分,討論要入憲的時候,這樣的民意都已經在民間討論的時候,在相關的立法,我覺得農業部還是以「物權」做這樣的立法,所以我譴責的是,你們應該要讓任何遊蕩的動物都有歸處。我的論點在歷屆的質詢都有提到,如果當公立的收容所不足的時候,就應該善用民間的收容所,把它納入整個安置遊蕩動物民間協力的政策,但是因為歷任的部長都沒有生命權,也不接受生命教育,就直接來當部長,所以變成現在遊蕩動物的事情都是民間在做,才會有餵養或者是寵物,如果動物變成家犬,就變成寵物百分百的馴化。其實狗也來自狼,有野性的狼經過長期的馴化之後變成狗了,然後變成家犬了,家犬是百分百馴化的狼,這個物種是這樣子來的。家犬當然就是完全以人跟人建立起關係,牠跟牠的同儕,也就是其他狗的同儕,不見得有這樣感情的建立了。

現在回歸到流浪犬,當牠不能成為寵物的時候,牠就是在外流蕩,在外流蕩的時候,誰在處理牠、誰在餵養牠?不會是官員吧!都是全臺灣的愛心爸爸、愛心媽媽餵養嘛!所以過往我也都主張,針對這些愛心的爸爸媽媽們,也應該要給他們專業的支持,有愛心不一定有專業啊!就算他有專業,也需要一些公權力的支持啊!我的第一個小結,到底餵養是不是能降低流浪犬數量?這個你們要回答,群聚餵養會不會降低流浪犬數量?也就是現在如果不做群聚餵養……我堅決反對隨機餵養,像陽明山那些野狗,民眾看到就養,四處亂竄造成山林破壞,所以我堅決反對隨機餵養。但是群聚餵養,你們要不要管理?也因為群聚餵養現在都是民間自主的,所以才能執行TNR。因為執行TNR能夠所謂「類」精準捕抓,我說類似是因為精準捕抓還有一定的定義,所以我說「類」精準捕抓。因為群聚比較能夠抓起來結紮,甚至是不是能從中針對比較兇殘具攻擊性的狗,除了結紮之外,特別再做什麼樣的處理,這就是群聚餵養目前能夠讓流浪狗數量降低最重要的一個手段,就是因為群聚餵養能執行TNR,而降低流浪狗數量。

如果我個人所閱讀的文獻沒有錯誤的話,會去做人、畜犬,人犬攻擊或者是犬畜攻擊的,做人犬攻擊的大部分都是家狗,譬如牠會跑到馬路上、跑到哪裡去攻擊。如果我閱讀的監察院文獻沒有錯誤的話,80%都是來自家犬。去攻擊雞、畜牧場的都是野狗,由於牠完全是處於飢餓的狀態,他才會去餵養牠。因為牠找不到食物,所以牠幾乎就是有狼性的狗、野化的狗,反而是因為沒有餵養,所以牠就去攻擊。

回歸今天法案來講,其實每個委員不分黨派都是希望能夠尊重生命,即使是流浪狗,都希望牠是自然安死,安養沒辦法得到,但是自然安死,透過結紮然後自然就會死亡了,牠的年齡也確實一定會比家犬短少,所以自然了。今天另外一個議題產生,如果飢餓會減少流浪犬嗎?這是另外一個議題,飢餓不會減少流浪犬,這只是激勵群聚野化的狗更加具攻擊性地去攻擊人,尤其因為牠是野生,更攻擊保育類野生動物。

如果剛才我講的這一套個人非常粗淺的常識,對於狗的習性有錯誤的話,也請農業部指正我,如果這是我們可以討論的基礎的話,那麼回歸法令。今天用飢餓、用禁止餵食是不是能夠減少人犬衝突?顯然是不會的。那要不要管理群聚餵食?我認為這是要的。第三個,要不要解決犬畜被攻擊?這個事情確實是要處理,怎麼可以讓遊蕩的動物去攻擊人呢?甚至任由野化的犬隻四處攻擊經濟作物呢?這個當然要處理,可是用禁止餵食、用飢餓來達到這樣的目的,如果真的可行,你們再討論;如果不可行,方法又在哪裡?對於衝突熱區,我個人是支持行政院的版本,你們的版本雖然沒明定出來,但我也閱讀了,你們建置在什麼保護區,等一下你們說明一下,你們好像有6個嘛?那個我認為我支持。我也支持現在賴清德總統提出的衛星收容所,他要林務署盤點哪些森林可以作為收容所具不影響生態,這個是前提,不影響山林生態的情況之下,去建置所謂的收容所,這個好,我覺得賴總統這個就是好。他也在公部門收容所跟民間收容所當中,再找出一條路來收攏,這個可能對於遊蕩動物的安置跟安養,也許是一個動作,但就要部長指示下去,因為我知道林務署完全沒動作,把總統這樣的政策當作耳邊風,這個等一下也看你有怎麼樣的指示。以上,對於衝突熱區,我支持行政院版本。對於禁止餵食這件事情,我個人是非常非常反對,這只會造成更多問題,會造成流浪犬沒有辦法進行結紮,造成群聚狼隻集體野化,因為牠找不到食物,對人跟保育類動物更慘。至於是不是要規範群聚定時定點餵養,因為現在民間自然地在做,你們要不要管理?我覺得你們多多跟民間討論吧!我也不希望因為他們定食餵養造成周邊環境污染,甚至是不是有噪音,這個也不對,所以你們要不要納入管理,我想你們可以跟民間動保社團再多一些討論。謝謝,以上。

主席:謝謝。接下來請謝衣鳯委員。

謝委員衣鳯:考量到未來第二十三條要討論動檢員是否會變成動保官,或者是動物警察這樣更具有強制力的公務人員身分的時候,的確我們對於目前飼主,是不是要把這一種非特定區域餵養的善心人士列為共同的飼主?我認為這個部分必須要嚴格界定,因為這會導致未來執法的時候會有模糊的空間,以致於所有的執法人員,或者是大家要來做這些強制力的時候,會有不同的界定方式。我相信。過去如果是在動檢員的階段,我們對於飼主的界定也許不用這麼明確。但是未來如果要賦予動檢員或者是動物警察有更高的強制力,再麻煩其他的委員……對於到底要不要把這種非特定的,就是把有固定餵養或者是輪流餵養熱區的這些流浪犬貓等等的人列為共同飼主,這會影響到未來執法,以及這些共同飼主有沒有辦法負擔這些犬貓所有的行為,這也會面臨到未來我們在行使相關公權力時的一些問題,也會阻卻這些善心人士去協助政府共同管理流浪犬貓,我覺得這個部分是不是後續應該要更詳加討論?希望大家對於這個問題能夠明確……就是如果我們要給強制力的時候,對於模糊的飼主認定以及定義,是不是應該要更審慎呢?謝謝。

主席:謝謝。

接下來請郭昱晴委員。

郭委員昱晴:我想動保法從1998年施行到現在,我們之所以會有動物保護法,其實就是希望能夠賦予這些需要被保護的動物法律上的位階。所謂的動物保護其實應該含括所有動物,也包含流浪動物,我想流浪動物並不是後面才額外加進來被保護的對象。回歸到剛剛幾位委員有特別提到,這也是我一直不斷在強調的,就是我們的收容量能。其實各地收容所的收容量能,基本上,從2017年零安樂政策上路之後,再加上在那一、兩年當中,我必須說,當時會不會是因為沒有配套,所以TNR的強度做得不夠,導致現在還是有很多所謂流浪貓、狗的問題?我想這也是大家必須一起去承擔的部分。

此外,我也一直在強調公私協力,我們怎麼樣讓……因為民間在做所謂的TNR,當時TNR其實已經變成是一種國家的政策,但是現在這些在第一線做TNR的志工們,現在因為這樣的一個……想說要把所謂的不管是熱區也好,禁止餵食也好,或者是餵食的嚴格管理,這些要入法,其實我的辦公室這兩天已經接到無數通來自於第一線志工的電話,他們說若以後他們變成飼主,那真的不敢再餵了,因為擔心。為什麼他們會有這樣的擔心?要回歸到農業部應該做的事情,就是收容的量能不夠,我們收容的量能真的不足,所以在TNR的狀況之下,會不會真的讓很多在前線幫我們做強制結紮的這些志工們有寒蟬效應?這個法進來之後,有沒有這麼大的爭議?再回歸到剛剛我說的,動檢員已經是每年招考,每年不足,現在再加了這一條進來,將來要處理的可能不只是人、犬的問題,還有人跟人之間的衝突,這個部分是不是也應該要一併考慮進去?到目前為止,兩邊的歧見還是這麼大,所以這個部分是不是也請農業部好好說明一下?就是剛剛各個委員所提到這些有質疑的部分,以上。

主席:好,謝謝。

最後再請農業部針對委員所提出的,不管是提案委員或是現場委員所提出的,不管是熱區、非脊椎的納入,還有飼主的問題,這個爭議非常大,還有定時定點怎麼認定,目前總共只有291人,要怎麼樣能夠真正的落實?我想我們修法最重要的是,除了聆聽各團體的意見,還有社會大眾的共識、委員的提案、行政部門的說法跟提案,然後充分討論,我們總是希望能夠解決問題、真正保護動物,也讓所有社會大眾達成共識,這個就是我一直很希望的,將這個時間給社會大眾以及給委員提案,跟行政部門好好溝通、再溝通。

請行政部門針對這個部分說明。

陳部長駿季:首先謝謝剛才發言的所有委員的一些建議,我在這邊做幾個說明。就行政部門來講,我們制定任何一個法案,或是修訂一個法案,特別是動保法,第一個考慮的就是這些法案一定要有可執行性,如果沒有可執行性,立了法以後變成後續沒辦法到位,會變成一直負面的循環,所以我們是採取這樣的態度。

第二個態度,我想動物保護本身,除了在家飼養的寵物,或是放養的犬隻、遊蕩的犬隻,事實上我們都要尊重,而且應該是用一致的方式去尊重動物的生命。特別是剛才林岱樺委員所提到的,我們在第一條的目的,其實就已經把尊重動物生命這個名詞放進去了,這是第一點要說明的;第二個部分,因為法案裡面有不同的利害關係人,對於一件事情的看法可能會不一樣,在修法的過程中,其實動保法從立法以來已經修了十幾次、15次了,這麼多次修正就是說有共識的我們先處理,這樣動保法才能夠一步一步的往前走,沒有辦法一次解決。對於需要再溝通、再討論的部分,我們都希望能夠更積極地溝通,讓各界的利害關係人有一個共識的方向,我們再來處理,我想這是農業部的基本立場。

接下來是關於剛才幾位委員提到的議題,就是飼養的問題、飼主的部分。那飼主的部分,特別是像蔡易餘委員所提到的定時定點的餵養,因為這條是定義,一旦這邊定義以後就會牽連到後面這些餵養的責任,或是是不是有一些義務,所以當有一些委員版本所提到的定時定點,相對的,我剛才說了,因為在執行面我們不可能永遠一直蹲點,看是不是定時定點,所以它在執行面是非常困難的,而且餵食的時候、在外面餵食的時候,牠不是特定的犬隻,並非都是那一隻來吃,可能有不特定族群的狗來接受餵食,所以後續可能需要更多的討論,才能夠把這些餵養的部分比較精準的規定,但是後面的條文會扯到一些餵養的動作,也許不一定在現在定義的時候就去處理,把這樣更嚴謹的規範放進去,因為它會扯到後面的條文。至於後面的條文,如果大家有更好的共識,必須再重新修改前面的定義時,我們再來處理,這是我第一個意見。

第二個部分是剛才特別提到的熱區,我也跟各位報告,其實熱區最終的目的就是讓資源能夠更精準投入犬隻比較多的熱區。相對的,因為目前有一些所謂的生態熱區,為了保護野生動物,有一些生態熱區,有一些環境熱區,現在如果要劃這樣的熱區必須要有科學依據,而且要有非常、非常精準的調查,因為熱區一旦定義下去就要有界限,它不能是一個範圍。可是當你去看遊蕩犬群聚,群聚不一定會造成問題,因為我們現在觀察一些犬隻的攻擊,可能是隨機性的、偶然性的,雖然群聚有可能造成類似起鬨,但是所有的事情都必須經過更精準的調查,所以後續有關熱區,農業部絕對會啟動更精準的調查。

我剛才也問了,過往在所謂科學研究的過程裡面,對於動物,特別是遊蕩犬的行為,幾乎很少涉獵,我覺得我們應該鼓勵更多的研究投入這方面,包括動物的行為模式,作為後續執行的參考。

回到剛才講的,就算牠在外面是遊蕩的,我們也要適當處理,這個處理絕對不是就是把牠殺掉,我們一定要給牠一個比較好的安置地點。我剛才一方面也回應林岱樺委員所提到的,因為扯到後面的條文,就是我們現在已經針對野生動物保護區、自然保護區跟自然保留區三個區,依照野保法、森林法劃設園區禁止餵養。為什麼要禁止餵養?因為它會造成跟裡面的野生動物一些衝突,所以這個在辦法上面,我們已經訂了。

第二個部分就是我們也啟動研提農村再生計畫,我想全臺灣有非常非常多社區都提農村再生計畫,我也正式把動物保護、注重動物福利這個項目明列在要執行農村再生計畫裡面的一個要件。因為過往都是由動保司單一經費去支持,但經費一定有限,人手也是,因為委辦的部分、補助的部分都是有限的,唯有透過更大層面的經費支持才有可能做到落實動物保護,這是第二個。

第三個就是剛才所提到的,可不可能在目前不會影響生態前提之下所謂保留區的部分去做動物收容,這是我個人提的,而且經過與總統會議的時候討論,我們也要求林保署提供多筆土地,也現勘了。這個部分我們用沙盒的方式先處理,因為唯有收容處所比較充分的時候,才有機會讓這些遊蕩犬有家可回啦!這是我基本的看法,因為我家裡也養狗、也養貓,所以我對這個議題是非常重視的,這是第三個。

再來就是剛才委員提到,在虐待的第一段寫「除指飼養、管領或處置目的之必須行為外」,為什麼要放這個東西?最主要是我們講動物除了寵物以外,還有一些經濟動物,對於經濟動物就必須做這些相關的飼養、管領或處置的行為,所以我們還是有把這個條文放進去。剛才委員也提到有非常多動檢員,現在有291位,其實我們統計全臺灣接受到這種虐待動物的通報,一年大概是十幾萬件,平均一個月大概是一萬多件,在這麼多案件裡面,怎麼樣讓動檢員能夠有充分人力去做這樣的支持,這個部分我們也一直跟人總溝通,因為地方政府的動保人員跟防疫人員經常在同一個單位,當防疫多的時候,所有人員就被調去防疫,所以動檢員反而是很辛苦的一群!關於這個部分,如果我們的標的沒有辦法非常精準,就會造成他們後續處置的時候沒有相關的功能存在。

另外就是我剛才說了,對於動物的行為,後續要更有系統的去調查,包括牠的分布,這個部分我們會處理,也可以處理到剛才有委員提到的,到底群聚犬隻跟餵養是不是有直接的關聯性?這個部分在不同團體的認知是不一樣的,所以我才說像這種不同的認知,我們應該用科學跟事實的調查來跟外界溝通。

我最後的建議就是,在這一條除了虐待放進去以外,其他條文因為都沒有得到大家一致的共識,因此先建議不放,但有一些是在後續條文會處理到,如果處理覺得大家有共識的時候,再往前去處理定義的問題,以上。

主席:謝謝。接下來請邱志偉委員,然後蔡易餘委員。

邱委員志偉:謝謝主席。部長,您剛剛提到我們修法要具有可執行性,如果只是一個空泛的概念,就沒有辦法執行。提到熱區,我第一個問題想請教,關於熱區國外有沒有相關的立法例?做一個執行的手段。沒有?如果沒有的話,那它是一個在臺灣才有的概念,這個概念最後形成政策,而政策要去執行,所以你說必須要用科學,對不對?因此,我覺得這個部分應該要好好的探討,因為國外沒有相關的立法例,也沒有相關的政策在執行。關於熱區,你說要用科學標準、要劃設,但在劃設之前是不是要有一個指引?否則到時候,劃設是地方政府的權,還是中央政府的權?會不會造成權責不分?我覺得這個部分要好好討論,國外如果有相關成功的立法例,或者執行成效不錯又符合科學,而且我覺得要有共識。因為它是一個移動的概念、它是動態的,不可能熱區永遠是熱區,其他區域有可能一段時間之後就變熱區,所以它是動態的,我覺得這個應該要好好深入分析一下,我作以上建議。

主席:蔡易餘委員。

蔡委員易餘:首先我同意部長說在這個議題要收納更多不同意見,這個我同意,但是我想你身為農業部部長,事實上也知道流浪犬隻最多的地方在哪裡,大概都在海口,為什麼都在海邊呢?因為有養殖漁業。現在的流浪犬基本上已經有辦法直接跳到養殖池裡面抓魚,所以他們是會有一點食物的來源,不能說固定,可是至少養殖池裡面有東西可以吃,流浪犬就會集中在整個沿海,事實上這個是大家都知道的事實。在沿海地區的流浪犬既然有養殖池裡面的魚可以吃,他們有沒有減少對於一些人的追逐?或者是減少造成一些人的傷亡?這些狀況還是有發生,這都是既存的事實。我現在強調的是現階段社會上就是有13萬隻流浪犬,而且這些流浪犬目前看起來也都還是在增加的,是不是TNR的落實度還不夠?

我覺得社會上很多事情大家都可以討論,而不是有一個想法、一個概念提出的時候就站在批判面。基本上我的提案從來沒有說要禁止餵食,我沒有說要禁止餵食,我只是說既然定時、定點餵食的話,那就要承擔一點責任,萬一出狀況的時候,總是得面對這些受傷的人,因為有定時、定點餵食。當然你們進入細節討論時,定時定點不見得是同一隻流浪犬,這個都沒錯!這就是舉證的困難,舉證困難的環節點要在哪一段被釐清呢?不是你們釐清!你們不用釐清,但是哪一段要釐清,你知道吧?部長,你也知道吧?是法官要釐清!這是法院舉證責任的問題。我們也知道在訴訟過程中,舉證之所在,敗訴之所在!誰要負舉證責任?當然是受傷的被害者要負舉證責任,他要去舉證攻擊他的這一隻流浪犬是有人定時、定點在餵食,所以基本上就認為有人實質在管理這一隻流浪犬,所以他認為他的財產損失、他受傷跟這隻流浪犬有關係,那麼實質管理牠的人是不是也要對他負起一點責任?

站在農業部的立場,你們只要把這一件事宣導好,而且我覺得你們更應該宣導的是……我說白了,我有養一隻剪了耳朵的流浪貓,養了8年,剪了耳朵就表示牠曾經流浪過,然後被抓去結紮、再剪耳。在日本,為了鼓勵大家去養有剪耳的,都把牠們剪成一個櫻花的形狀,然後把牠叫做櫻花貓,並且鼓勵這樣的行為。結果我們今天好像有一點不是在鼓勵大家把流浪犬帶回去飼養,我們沒有鼓勵這樣的行為,反而變成鼓勵大家去野外養,然後讓牠繼續流浪,就只是餵食,讓牠有一頓溫飽,這樣的話,並不是解決整件事情的方法,而且我也沒有要禁止這件事情,我只是認為一旦發生事情的時候,可以讓法院有個標準定奪出相關責任的歸屬。我覺得總是要面對問題,但要讓問題再更細膩的討論時,我也主張甚至可以再做一些除外條款,如果這隻產生問題的流浪犬是已經結紮的,或者這個餵食者可以舉證證明是帶犬隻去結紮的人,那就是志工的概念,如果都有帶犬隻去完成結紮,那就可以免除責任。我覺得如果要再細膩一點,那這樣的討論也可以,等於我們不是針對那些協助處理流浪狗的人,我們不要課予他們任何責任,但是餵食者有好的餵食者,也是不好的餵食者,而這些比較不當的餵食者,一旦發生問題的時候,他就一句「那又不是我家的狗,那是流浪狗」,然後屁股拍拍什麼都不管,這樣也不好,而且對於我們面對流浪狗政策的時候,也不是一個解決之道,所以我很同意部長再多聽一點意見,我今天是把這些聲音帶給你。我來自海口,我們布袋、東石那邊有很多養殖魚塭,流浪狗也超級多,為什麼超級多呢?因為牠們有固定的食物來源,牠們可以去魚塭抓魚,但這些流浪狗對於人、車的追逐性看起來是沒有減少,而且聲音最大的大概也都來自於沿海地帶,人和流浪狗之間,人狗、人畜最大的衝突反而不是在都市,真的是在沿海地帶,這個可以思考一下。

主席:謝謝,接下來張雅琳委員。

張委員雅琳:好,謝謝。87年初制定動保法時,是因為在花蓮縣、新竹縣和臺北縣連續發生三起犬隻咬死幼童的事件,引起社會的關注,所以才開始有了這樣的起點。剛剛部長也有講到生命權這個概念,但是我想在自然保護區,或是剛剛講的那些區域的禁止餵食,有人講到生命權,是因為要保護野生動物的生命權,但是現在不管是沿海地區,或是都會地區,人跟經濟動物之間產生的衝突,誰的生命權應該被照顧呢?其實一直以來我也處理了很多大學的案例,特別是最近屏東科大又發生一起女學生因突然衝出來的遊蕩犬而受傷,甚至差點死亡的事件,這樣的案例其實是層出不窮,那這個生命權又應該如何選擇?我覺得這其實是攸關好多人的生命到底應該如何抉擇的問題,也是一個很困難的問題。

今天大家在場的討論,其實所有委員都是基於愛,基於希望能有更多照顧的心情來討論這件事情,但這真的是一個非常艱難的議題。還有像偵搜犬,去年年底他們發布了一個統計數字,就是有九成的偵搜都受到阻擋,包含花蓮震災的時候,那人類在救難過程中的生命權,是不是也非常珍貴呢?我想這可能需要更多更多討論來納入的。特別是我的版本其實只針對衝突熱區,待會兒我也會針對衝突熱區再進一步請教部長的意見,但是在此我要先釐清、澄清一件事情,現在的衝突熱區應該本來就禁止餵食吧?這是需要釐清的第一點。

再來就是我們現在是宣導的概念,我的版本也沒有完全禁止餵食,所以TNR還是可以執行,只要是經過主管機關許可,就可以誘捕跟餵食,這個部分是沒有問題的。再來再回到第二個問題,就像剛剛易餘委員講的,餵食也不代表他真的有去落實結紮這件事情,也不代表他真的會給牠好的照顧,因為從很多遊蕩犬照出來的X光裡面,我們看到四個月的幼犬卻吃了很多骨頭在肚子裡,這樣的餵食是可以接受的嗎?這也是一個很大的問題。

另外,也有一些前線的TNR志工告訴我們,如果一直有人餵食,誘捕就變得非常困難,這也是前線遇到的問題。我接下來就想要請教部長幾個問題,114年的遊蕩犬管理精進措施計畫,應該還沒有核定,我不太確定,待會兒可以說明一下。從108年執行到現在,今年如果沒有核定的話,這個部分到底要不要繼續做下去?這是第一個。第二個,從108年做到現在已經六、七年了,那六、七年到底有沒有分析出來這個管理計畫的優點是什麼、缺點是什麼,是不是可以再告訴我們,你們的精進措施又是什麼?

再來,第三個,因為之前我有在推app,就是用公民科學家的概念,一起來去呈現到底有多少遊蕩犬這個議題,可以幫助大家制定更好的政策,所以我想要知道你們現在已經上架的犬蹤app,到底未來會如何跟遊蕩犬管理精進措施計畫銜接呢?到底之間有沒有什麼樣子的連動關係?因為我的版本裡面也一直不停地再強調,就是一定要經過科學研究,因為我認為真的是農業部失職,我們對於這些相關的科學研究,包含剛剛部長說群聚也不必然造成攻擊,我覺得我們已經做了這麼多年,還搞不清楚這件事情,真的是該打農業部屁股。

剛剛有提到林保地,我之前大概在5天內就有三、四千人連署抗議了,所以我覺得這個部分在相關的這些討論裡面,應該都要廣納更多不同團體的意見才對,包含易餘委員他們那邊的產業團體可能都會受到一些影響。我是說在整個動保法的討論上面,應該要廣納更多人的討論,因為把所有的利益、利害關係人、會受害的,都應該要納進來討論,才會是更全面的觀點,我覺得這個還是農業部失職!謝謝。

主席:謝謝。

郭昱晴委員,再來林岱樺委員。

郭委員昱晴:我想這題一直都有很大的歧見,不過我想釐清到底這個熱區講的是生態熱區還是衝突熱區,我覺得如果是在生態熱區,就要嚴格的禁止餵食,這個管理我覺得應該是比較多人、兩邊的共識。熱區的定義到底是什麼,等一下請教農業部。

地方上如果真的碰到所謂流浪動物群聚造成衝突的問題,在地方是不是已經有工具可以給民眾,比方說他可以打電話給動保處,那動保處就會進行捕捉,那捕捉完之後,看是要安置在收容所,還是要安置在其他的收容所,還是一些所謂的民間協力收容單位。如果沒辦法收容的時候,是不是對比較溫和的狗,他們就會進行所謂的TNRTNR後可能就是再回置,我相信應該是這樣的處理。民眾如果碰到所謂人犬的衝突,或者是流浪動物群聚的狀況,他覺得已經備受干擾,請問民眾有沒有這方面的工具?地方政府到底有沒有這樣的工具可以執行?我相信這個應該是有的啦!應該是有的。

再來,剛剛一直在講飼主的責任,其實真的很重要,包含易餘委員所說的,就是海口的部分,海邊其實有很多流浪動物存在,那我想其實這個部分也跟所謂的放養觀念有關,不准放養的觀念沒有被落實在地方,有很大很大需要精進的地方。你看在都會區其實就相對沒有這樣的問題,但是問題到了鄉間、到了偏鄉或者是到了農業的縣市,其實離開了都會區,放養的習慣如果沒有被嚴格的改變或執行,或者是在強制這些所謂的飼主放養又不結紮的狗狗,你應該要去強調的是這個部分的結紮管理,我覺得這才是源頭最重要的一件事情。至於餵不餵食這件事情,我相信現在民間還有很多不同的聲音,這一點如果一直卡在第三條……主席,我們今天可能會一直不斷地卡在這個地方。其實下面還有很多包含大家有共識的虐待動物的刑責,我們要把它拉高,或者是取締非法繁殖的條文,我們把它寫進去,賦予動檢員更多執法的權力,還有包含動保官的部分,換言之,下面其實就真的不用討論了啦!所以這條我建議是不是可以先行保留?我們後續再討論,好不好?

主席:謝謝。接下來最後一位,因為我們針對這一條已經討論超過40分鐘,目的就是要讓大家發表意見。最後請林岱樺委員。

林委員岱樺:我在這邊具體做一個建議,其實你們有在做,只是沒有把它當作一個專案列管。蔡易餘委員提到那個海邊有流浪狗的群聚,其實我要感謝你們,在我自己的選區,你們都有這樣支持。我主張地毯式且小範圍、不間斷持續一年以上的結紮,也就是這3個「庄頭」、3個村、3個里特別有流浪犬出沒,你們就一筆經費下來,委託縣市政府的動保處或動保單位,然後每個星期都做,只做這3個「庄頭」,連續做一年,我不相信那邊流浪犬的結紮不會完備,那一區大概有二、三十隻,大概經過一年,而且這樣的結紮當然要配合你們的餵食,但餵食只是一個手段,我們重點還是減少流浪犬,這樣透過餵食、TNR及大量結紮,再來最後這一招就是配合現在政府的流浪衛星收容所,你就把這種會特別群聚的,就以蔡易餘委員、未來的蔡縣長,他特別在意的那一個區域的狗,能夠全部安置在你們現在的衛星收容所,我覺得這是一個很好的示範。因為有目標,綿密、地毯式、小範圍、持續至少一年以上的結紮,把這些犬隻安置在你們的衛星收容所,我覺得這樣才能夠澈底解決這種群聚。如果這個案例可以成功,我相信大概在海邊的那種群聚,或者是在農地經濟作物的那種群聚,我覺得就都可以解決。

所以,我作以上具體的建議,反而這樣執行,比我今天說誰來餵養、誰就有責任,因為如果照這樣的話,連餵養的人是不是都要全國列管?哪隻狗被餵養了,第一隻來、第二隻來、第三隻來,每隻狗我都要做記號了,再讓法官……法官還是講求證據,所以我覺得還是回歸到解決問題,減少流浪犬、安置流浪犬,這才是正辦啦!謝謝,以上。

主席:謝謝。

林委員岱樺:針對未來蔡縣長提的部分,在這邊要提出具體專案。我會提出這個東西,是因為你們有支持過我,在我的選區裡面去執行,我覺得效果非常好,在此也要感謝你們,謝謝。

主席:謝謝林岱樺委員。委員已充分發言。

請農業部回應。

陳部長駿季:謝謝委員的一些建議。我還是強調,任何的物種包括人類跟犬隻,生命要彼此尊重,特別是有一些遊蕩犬,特別是上次在永安海邊發生野狗咬死人的事件。我覺得當我們人外出的時候,會因為擔心而不敢外出時,基本上,我們就必須適度去做一些處理的方式,而處理方式絕對不是就把牠撲殺掉。這也是我剛才講的,我會用農村再生計畫,強力去做有關於動物福利跟動物保護,包括結紮、包括去徵收,也包括剛才林岱樺委員講的這些東西。

其實農村再生可以普及到更多的農村社區,因為現在很多遊蕩犬在都會區是比較不會發生,但是在鄉下區是比較多的,所以用這種專案,因為農再計畫就是一個專案的方式,過往農再計畫是沒有這個項目的,我把它強制納為一個項目,而且我更鼓勵的是,如果那個村落、那個聚落是願意專門執行且農再計畫完全都提這個,而不用提其他的,我都同意,這是第一個。

第二個,剛才提到的,包括飼主的定義,就牽涉到後續餵養的部分,的確是需要更多的討論來達到共識啦!特別是蔡委員所關心的這些沿海地區,遊蕩犬現在大概十五萬多隻,不是16萬。不過從過往的這些調查裡,牠的族群數並沒有再增加,表示TNVR有它一定的成效,不然以狗的自然繁殖倍率來講,可能會更多啦!但是我們應該要更努力去執行,讓這些遊蕩犬找到一個收容的處所才是正辦啦!如果讓所有遊蕩犬有一個安置的家收容的時候,我們現在看到這個現象就比較不會發生,但是大家都知道,收容所要找地很困難,民間有這些收容所,我們現在也開始採用公私協力的方式,雖然有一些收容所本身因為土地不合法,或者是房舍不合法,會導致公部門不敢真正的去合作啦!但是我覺得可以撇開這個,怎麼樣用公私協力的方式處理收容的問題,包括我們新提的這些衛星收容所,當更擴大然後不會有地的問題的時候,就比較容易解決啦!

剛才張雅琳委員所提到的三個問題,就是兩個計畫都已經通過,包括動物保護友善及優化收容的計畫都通過了。同樣的,就是我們現在遇到一些收容問題的時候,因為現在有app,就是我們過往勘災的時候,有看到一些災情,此時我們拍照回來上傳,所以就利用這個轉成犬隻的追蹤,以後這個app可以當作相關熱區的認定。我再次強調,熱區的目的是希望我們投入更精準的,不管是TNVR的部分,或是其他協助跟輔導的作為,以此當作一個依據。但是我們不建議在這個階段、這個時間點把它納入法的定義啦!因為現在要定義就會有比較明確的界限,而我們實務上是用這種概念處理資源的投入,讓它更精準化。針對這個部分,我先做這樣的說明。

我還是要強調,飼主的責任本身是一個非常重要的議題,但是遊蕩犬本身是另外一個我們必須謹慎處理的議題,後續我想我們必須要更努力,以上。

主席:謝謝部長。針對第三條……

張委員雅琳:我覺得剛剛部長沒有回答到我的問題,就是這個過去已經執行了6年,而優缺點到底是什麼?優點是什麼?缺點是什麼?精進方案是什麼?

主席:好,請農業部動保司再說明。

江司長文全:跟委員報告,過去執行的計畫,我們有做了一些檢討,期初的部分有兩個最主要的問題:第一個是熱區的劃分,以往熱區的劃分都是由地方政府按照在地的一些狀況去劃分,所以期初劃分的標準相對不一致;到後期的部分,尤其是這兩年,我們把相關的一些基本要件規範上去,而且蒐集相關資料回饋給地方政府進一步處理熱區的劃分。第二個部分,當初熱區的劃分是以人犬衝突的熱區為主,相關流浪犬的治理工作以這樣的角度去進行控制,最近這兩、三年也擴及大家關心的生態熱區,尤其是針對石虎及草鴞這兩種特定物種的熱區,進行更精細的專案試辦計畫。

主要的工作有三個部分:第一個,源頭的管理,就是家戶一些犬隻的列冊跟逐門、逐戶進行絕育的宣導;第二個,在地流浪犬數據的掌握,以及相關的移除工作;第三個,加強地方在地餵食的宣導。就這些部分的行為積極的促進,以上是我們的補充說明。

主席:好。

張委員雅琳:抱歉喔!我還是有個問題,因為我剛剛聽起來好像是過去做得不足的地方,是因為由地方政府劃設的定義不同,所以劃設的範圍可能就會略有差異嘛。所以接下來有講到遊蕩犬的控制、人權衝突的部分也是一個關鍵的重點,我想要知道的是我們從108年做到現在,到底有沒有因此而減少或者是有怎麼樣的改善?對吧?因為你做了東西,目的是想要改善人權衝突,要做遊蕩犬控制,到底有沒有執行並達成目標?

主席:請動保處再說明一下,在這兩、三年你們執行的過程中,到底優缺點以及數字如何。

江司長文全:謝謝委員的垂詢,這兩年的部分,尤其剛剛提到的石虎生態熱區跟草鴞生態熱區,我們有做比較全面的比較。如果以這兩年的結果來說,像犬隻數量,少了大概10%18%,在各地區域會不太一樣,所以事實上,積極控制對小區域範圍的處理會有一些明確的效果。以上報告。

主席:好。針對第三條的部分,不管是先建立初步試辦區,或者是像雅琳委員所說的,以往的成效,他應該是不滿意,所以他一直在舉手發言。針對這個議題,我們討論了將近50分鐘,現在先休息5分鐘,大家討論一下,謝謝。

休息1111分)

繼續開會1131分)

主席:好,我們繼續開會。

針對這個部分,部長要不要再說明一下?因為第三條談的是定義,很重要,我們也進行了充分發言,謝謝各位委員,我們也討論了1個鐘頭以上。

請部長。

陳部長駿季:主席、各位委員。針對第三條,剛才有很多委員提出一些意見,我們都非常謝謝委員提供的意見,由於第三條本身是牽涉到名詞定義的問題,名詞的定義會影響到後面相關的執行條文內容以及執行方式,所以我這邊是不是可以請求主席能夠同意,因為裡面比較重要的兩個部分,一個是飼主的定義,另外一個是跟生態熱區有關的定義。我剛才也特別提到我們現在有一些新的作為,因為大家都希望遊蕩犬越來越少,並且能夠進到收容單位,這樣的話就不會產生很多餵養的問題,所以我們也提出了一些方式。例如我剛才講的衛星農場,還有利用農村再生的廣度,讓各社區提出其動物保護的相關內容,相關的這些做法,我想很多委員不是很了解裡面的內容,所以是不是可以請求主席給我們一些時間?針對現在已經在落實的做法及委員提出來的版本,主席兩個禮拜前要求我們針對委員的版本進行溝通,我們有一些內部的腹案,除了將這些腹案跟個別的提案委員溝通以外,更重要的是,對於外界的利害關係人,我們也希望達到具體的平衡共識,大家一起往前走,但是這需要時間,沒有辦法在今天馬上決定,所以懇請主席能夠同意給我們多一點時間去做這樣的溝通。

主席:謝謝。各位同仁,剛剛部長做了說明,針對第三條,我們進行超過1個鐘頭的討論,大家都是為了整個社會的安全及維護動物的權益,對於幫助動物的團體或社會人士,我們都給予非常高的尊敬、尊重及感謝。這是目前社會都非常重視的議題,經過詳實的討論,上一次院版還沒有進來,我們希望行政部門、農業部針對委員所提出的提案,目前為止總共有42個版本,依照上次會議的議決,農業部針對非行政部門、院版以外的委員版本也有提出他們的見解,但是還沒有時間跟委員做詳實、完整的溝通。剛剛農業部部長提出,希望有更多的時間跟社會大眾、團體凝聚社會共識,並跟各位委員討論,也包括本席所提出的第二十五條虐待動物的部分。我也要特別拜託,對於這個大家關心的議題一定要好好地去討論,這個非常重要。

所以是不是依照我們在休息時間所作出的共同決議,容許本席、主席臺在此宣告:討論事項所列議案動物保護法部分條文修正草案,因大家意見仍紛歧,請行政部門繼續與各個委員進行溝通,另定期繼續審查;本次會議議事錄授權由本席核定後確定。請問各位委員,有沒有異議?(無)沒有異議,通過。

現在散會,謝謝。

散會1135分)