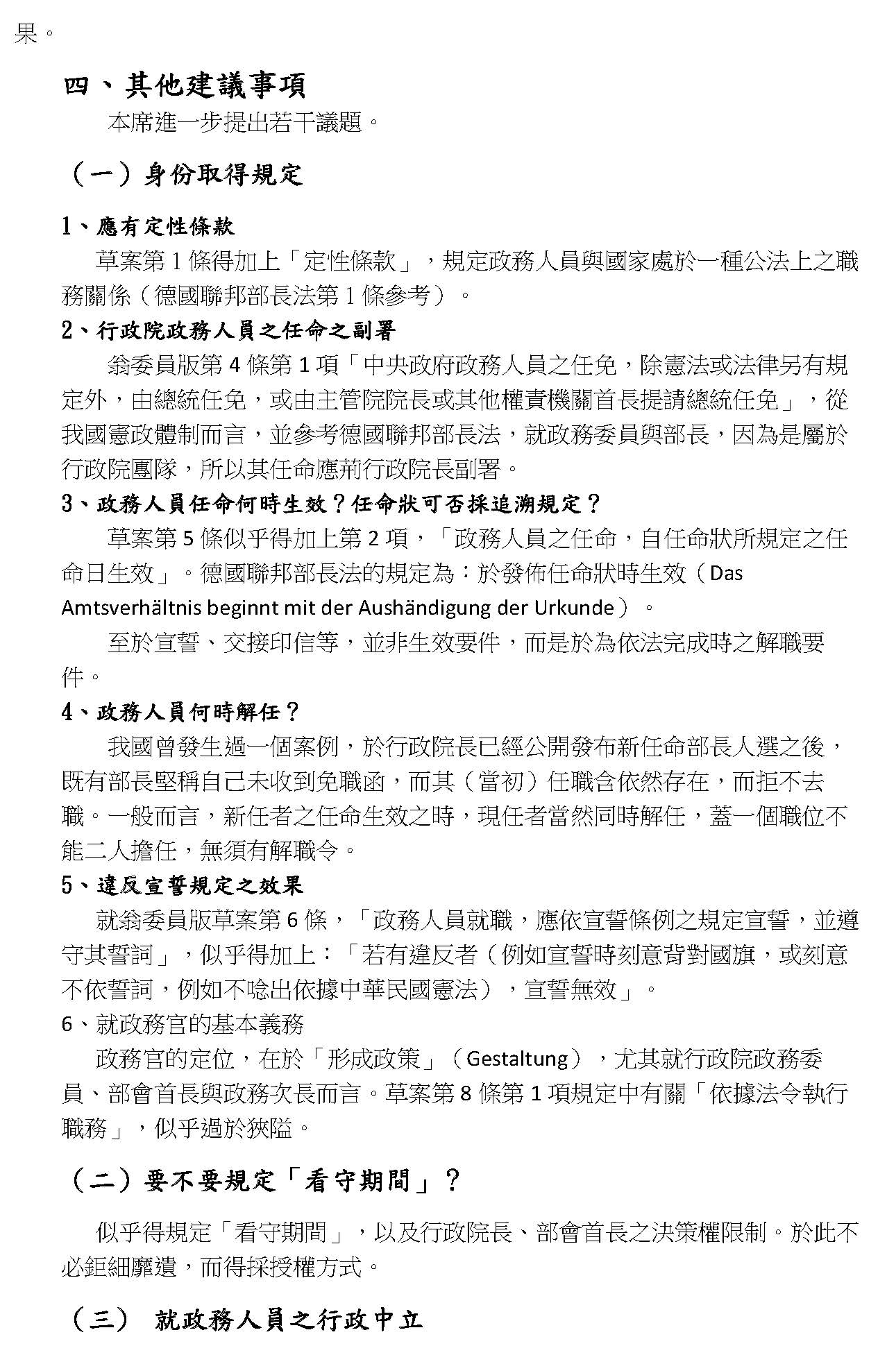
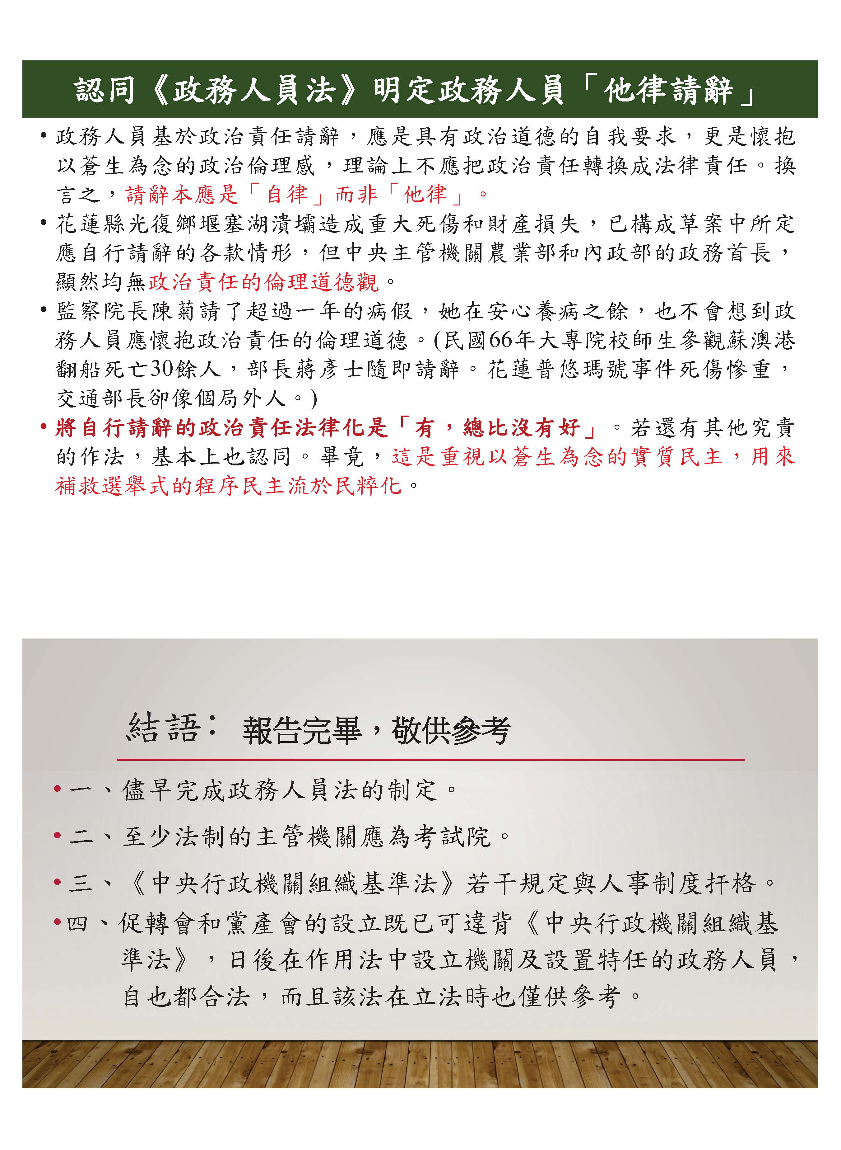
立法院第11屆第4會期司法及法制委員會「政務人員權利義務法制化」公聽會紀錄

時  間 中華民國115128日(星期三)92分至1212

地  點 本院紅樓302會議室

主  席 翁委員曉玲

發言學者專家及機關團體代表

開南大學法律學院兼任副教授仉桂美

政治大學公共行政學系名譽教授江明修

東吳大學法律學系教授林三欽

前監察委員周陽山教授

洪範法律事務所主持律師洪偉勝

財團法人民主文教基金會董事長桂宏誠

東吳大學法律學系教授陳清秀

前中央選舉委員會副主任委員陳朝建

臺灣大學政治學系教授孫煒

中華民國公教軍警消聯合總會副總會長高誓男

海洋大學海洋法政學士學位學程助理教授張雁翔

臺灣大學政治學系退休教授黃錦堂

臺灣大學政治學系退休教授彭錦鵬

道誠聯合法律事務所律師劉逸中

監察院監察委員紀律委員會參事鄭旭浩

司法院憲法法庭書記廳廳長許碧惠

銓敘部法規司司長王永大

主席:現在開會。

很高興今天我們舉行「政務人員權利義務法制化」的公聽會。我在此先介紹出席的學者專家,就按照簽到的順序來介紹。首先是中華民國公教軍警消聯合總會的高誓男副總會長,第二位是開南大學法律學院的仉桂美教授,第三位是前中央選舉委員會副主任委員陳朝建陳副主委,第四位是道誠聯合法律事務所的劉逸中律師,第五位是臺灣大學政治學系的孫煒教授,第六位是海洋大學海洋法政學士學位學程的張雁翔助理教授,第七位是前監察委員、文化大學的周陽山周教授,第八位是財團法人民主文教基金會的桂宏誠董事長,最後一位是東吳大學法律系的陳清秀陳教授。接著我介紹列席的政府機關代表,首先是考試院銓敘處龔癸藝龔處長,司法院憲法法庭書記廳許廳長,人事處謝副處長,監察院監察業務處黃奕元處長,銓敘部法規司王永大司長,內政部民政司戴淑篁戴專委,法務部法制司李芷琪檢察官,人事行政總處綜合規劃處處長李美惠,培訓考用處專門委員張聰根,其餘列席的機關代表請參閱名單,我就不再逐一介紹,並且列入公報紀錄。

列席政府機關代表

考試院銓敘處處長龔癸藝

司法院憲法法庭書記廳廳長許碧惠

司法院人事處副處長謝瀛隆

監察院監察業務處處長黃奕元

銓敘部法規司司長王永大

內政部民政司專門委員戴淑篁

法務部法制司檢察官李芷琪

行政院人事行政總處綜合規劃處處長李美惠

行政院人事行政總處培訓考用處專門委員張聰根

主席:現在請議事人員宣讀公聽會的討論提綱。

「政務人員權利義務法制化」公聽會

討論提綱

政務人員為政治任命人員,負責領導決策、制定政策與指導政策之執行,協助執政團隊推動施政目標,並常隨政黨輪替或政策調整而進退,其行為應恪守行政中立精神,其權利義務亦應有明確規範以資遵循,方能確保官制官規穩定,健全機關體制與法制,並維護行政中立性、公平性與專業性,爰就政務人員權利義務法制化召開公聽會,予以凝聚共識,俾供修法之檢視與省思。

一、制定政務人員專法之必要性?應受規範之中央級及地方級政務人員範疇?應否包含經立法院同意任命之政務人員?

二、政務人員法之主管機關,應由考試院或行政院人事行政總處擔任?裁罰部分歸屬監察院權責?

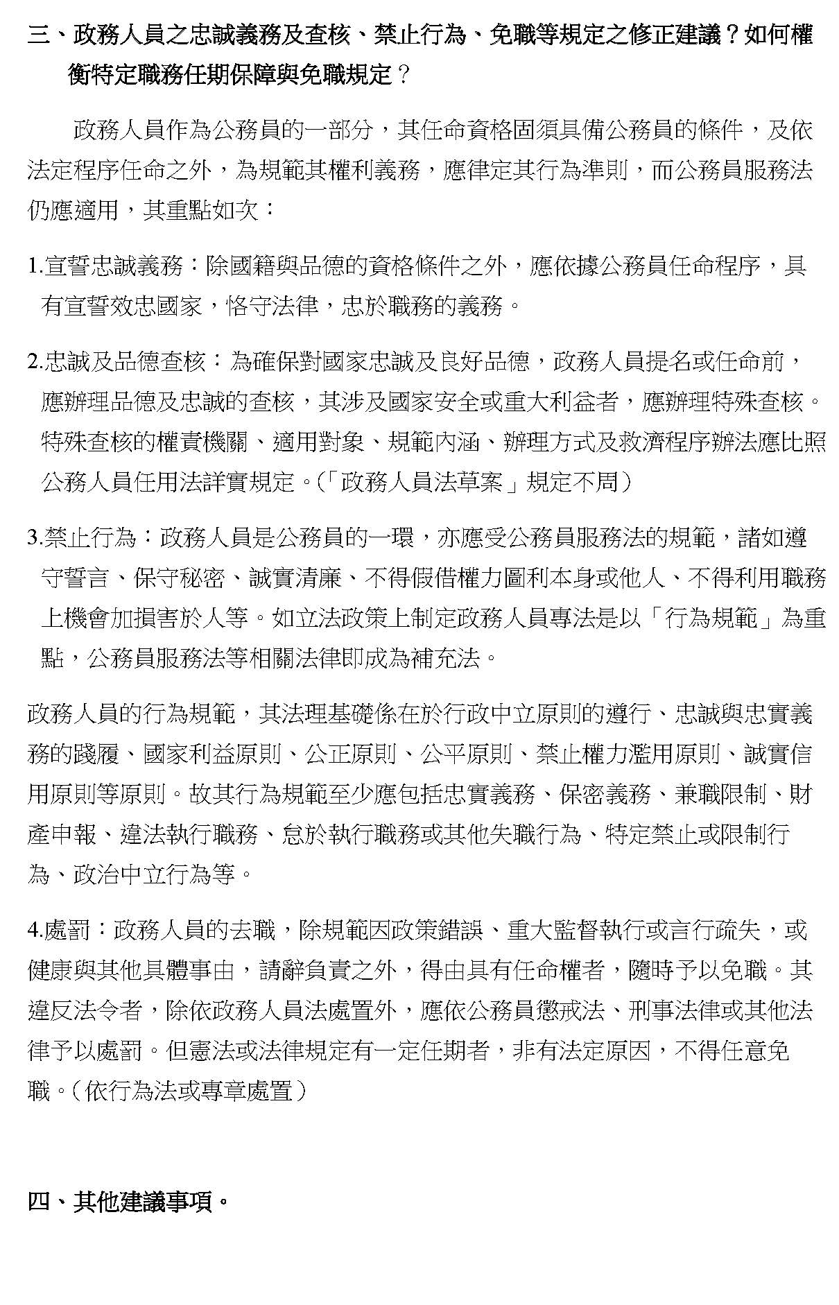
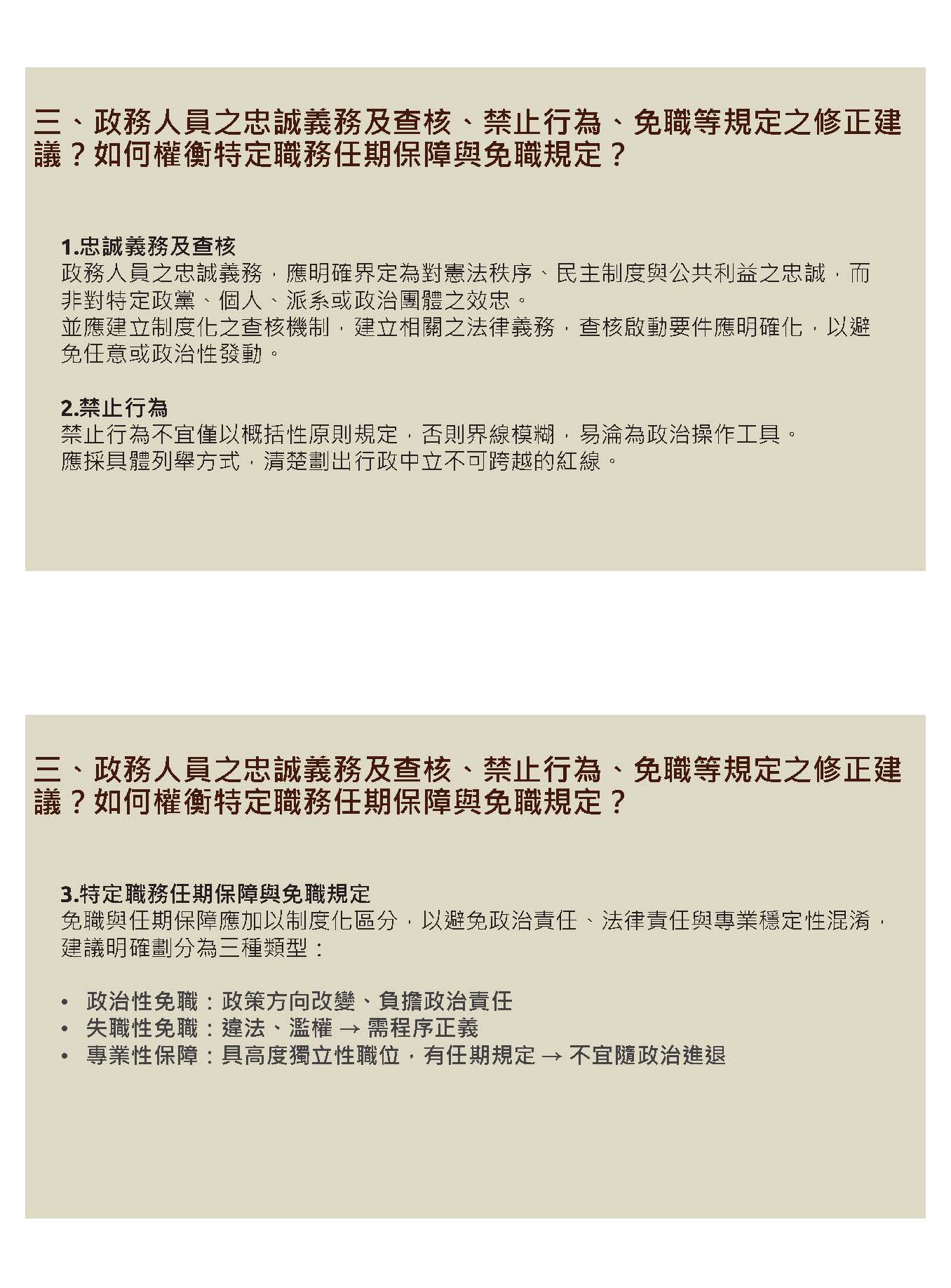
三、政務人員之忠誠義務及查核、禁止行為、免職等規定之修正建議?如何權衡特定職務任期保障與免職規定?

四、其他建議事項。

主席:在邀請各位發言之前,先就公聽會的程序進行說明。首先我們會請專家學者先發言,發言的順序就依照簽到的先後順序;本院委員按照登記先後順序發言,如果陸續到場的話,本席也會穿插安排請委員發言,原則上會在兩位專家學者發言之後,穿插一位委員發言,但是如果發言登記的委員人數比較多的時候,於上午1030分以後登記的委員,則安排在所有專家學者發言完畢之後,再按照登記順序發言;如果需要協調提前發言,先請告知主席臺,我們再視情況酌予調整。

首先我們先請政府機關代表發言,但是今天政府機關代表基本上應該沒有要發言,都是提了書面報告,之後會針對專家學者以及委員的意見加以回應。與會者請先行到發言臺發言,在主席的右手邊為專家學者、列席機關代表的發言臺,左手邊為委員的發言臺。由於公聽會主要是在聽取專家學者的各界意見,所以每位專家學者發言時間為10分鐘,本院委員發言時間為5分鐘。

現在我們就請專家學者們發言,首先,請第一位高誓男副總會長發言。

高副總會長誓男:翁委員、在座的各機關代表和各位學者先進。笨鳥先飛,我是中華民國公教軍警消聯合總會高誓男,在座有很多都是我老師輩的學者,所以在這裡我就獻醜了。今天就政務人員權利義務的法制,我很榮幸受邀來報告,我今天沒有打算就很細節的部分說明,謹就提綱重要的部分做一個大的、綱要性方向的指引。

對於制定政務人員專法的必要性,我個人是肯定的,我是基於兩個論據,第一個,我想近代的公共組織、公共治理、公法都強調公共性價值的核心理念,它主要是期待所有從事公共事務或者公共服務者,作為一個公共信託人,都應該對國家忠誠,都應該要恪守憲法、遵守法治,都應該要追求公共利益及社會正義,要回應公眾的集體需求並創造福祉,所以在這樣的要求下,所有的公務員都應該有一定的行為規範,不管是政務官、常務官,僅僅是因為他的職務角色的不同,要律定不同的規範而已。

再來,就政務人員來講,我們一般學理上稱為政務官,是與常務官相對的,有關兩者的區別,我想都是政治學上的ABC,不用在這裡說明,政務人員主要是政治任命的人員,負責政策的制定和政策的責任,隨著政黨的輪替或者政策變更去留,所以他是廣義的公務員,也是所謂公職人員的一部分,依照大法官過去的解釋,說他是依照法令從事於公務的人員,既然依照法令從事公務,除了政務官跟常務官不同,負有政治責任之外,他也負有法律的責任,我們從公務員懲戒法的規定就可以了解到這一點,所以他的權利義務,我們主張應該有一個專法來規定,以茲明確。

就第一個提綱的第二個部分,也跟第三個提綱有關係的部分,就是應該受規範的中央級跟地方級政務人員的範疇,怎樣範定會比較適當?我們目前並沒有政務人員的專法,各個法令都散見在相關的法令當中,僅有制定政務人員退職撫卹條例,如果就這個條例第二條的規定來看,總共包含五項政務人員,包括依憲法規定由總統任命的人員;依憲法規定由總統提名、經立法院同意的人員;依憲法規定由行政院提請總統任命的人員;還有前三款以外的特任、特派人員;第五種就是其他依法律規定的中央或地方比照十二等以上職務的人員。依照規定來看,我們已經可以了解到其實他已經跳脫了學理上政務官的範疇,也就是把一些有固定任期、獨立行使職權、不必隨著政黨或政策更迭的公職政務人員,也就是我們這裡所提到的總統提名、經立法院同意的政務人員都包括在裡面了,譬如司法院及考試院的正副院長、大法官、考試委員、監察委員,或者是行政院下的中選會、公平會、國家通訊傳播委員會委員,都包括在這裡面,其實學理上是不太合理的。另外,依照相關條文及地方制度法的規定,地方政府民選首長所任命的副市長、副縣市長、一級機關單位的首長也屬於政務官的範圍,這也跟西方國家的政務官僅限於中央官員的概念不一樣。

今天針對提綱的提問,我在這裡做一個說明。有關政務人員範圍的確定,其實是屬於立法政策的問題,如果沒有審慎的規範,未來也會面臨治絲益棼的問題。所以我個人認為,如果要制定政務人員專法,應該要排除固定任期、獨立行使職權、不隨政黨更迭的公職人員,回歸到各該職務的行為法,譬如法官法。我們剛剛所提到獨立任命的人員裡面,像大法官、各法院的法官、公懲會的委員長(現為懲戒法院院長)等等,就是在法官法裡面做規範。但是除了這個選擇以外,或者我們也可以在專法裡面另定專章,把這些固定任期及獨立行使職權的人另做規範。另外,我們剛剛提到的地方自治團體首長,他們是辦理地方自治的人員,並不是國家的政務人員,也可以考量予以刪除。不過如果考量到我國公務員法制其實沒有把中央跟地方的公務人員做一個區分,都適用一條鞭的法制,而且考量到地方政治也受到政黨政治的波及,所以如果予以納入政務人員的範疇,或者也可以成為我國政務法的特色。

再來,我們如果考量到提問裡面所謂的固定任期而具有獨立性的人員,我舉出最具有代表性的美國獨立機關人員行為規範作為範例。美國獨立機關人員行為專業規範,主要在確保專業中立、超越黨派及防止利益衝突,包括了五大部分:在政治中立方面,主要是必須超越黨派之外,禁止在工作期間參與黨派的活動;對獨立性的要求及任期保護的部分,委員有固定的任期,獨立行使職權,不受其他機關的指揮,除了一些特定、重大、無效能、怠忽職責、瀆職等正當理由之外,總統不能任意予以免職;在道德規範及利益衝突方面,受到聯邦公務人員倫理法的規範,必須遵守公務員的道德行為;黨派平衡的部分是比較特別的,委員會成員不能由單一政黨來控制,通常由跨黨派組成,或者有超越黨派的規定;最後,在處罰執行機制方面,委員如果違反行政倫理,可能由特別檢察官提起紀律處分的訴訟,並由聯邦功績制保護委員會來審理

如果依照這樣的參據,像第三個提綱相關聯的部分所提問的,固定任期、獨立行使職權人員跟一般政務人員的行為規範最大的區別,應該就是政治中立、免職及任期保障的部分。如果以現在的公務人員行政中立法做參考的準據,剛好可以將政務人員、公務人員、有固定任期獨立行使職權人員,由寬鬆至嚴格形成一個光譜。政務人員依照政治考量而進退,依照政黨政治的理念,當然可以參加政黨活動和助選活動,但仍然不得利用職權或者行政資源影響政黨政治和競選活動;有固定任期的獨立政府機關政務人員,參加政黨活動或者任何公職候選人員助選等政治活動都要受到嚴格的限制;常任文官則剛好在現行法規範的中間。獨立行使職權的政務人員既然已經隔離在政治之外,其免職的理由主要就是限於像美國一樣重大無效能、怠忽職責或者是瀆職等功能喪失行為,就是法定事由的部分。

以上是我就提問裡面最重點的部分所做的說明。至於主管機關的部分,我們還是主張未來政務人員法由考試院主管,懲戒的部分,依照現行法規定,由司法院負責,修正建議請參照我的書面。

最後,我特別要強調一點,美國的公共行政學者曾經提出一個語重心長的說明,就是制憲難,但行憲更難。所以政務人員法有專法制定的必要,可以規範政務人員、肅清政風、澄清吏治,我們贊成應該有這樣的法。制定這樣一個具有高度政治性的法律固然重要,我們認為落實執行才是真正的考驗,也是考驗我們未來民主法治品質的重要關鍵。

我為什麼這樣講?身為公教軍警消總會副會長及過去年改小組召集人,我看到現在年改的法案已經通過了,在場也有考試院及銓敘部的同仁,但是考試院、銓敘部卻拖延執行,對於警消的部分拒不執行,我們看到現在很多的亂象都是因為我們沒有一部真正的、有規範的政務人員法。所以我們在這裡要語重心長地再強調,制定這樣的法固然有需要,但是我們還要期許所有的政務人員,未來有這樣的法之後能夠恪守法制,這才是增進我們民主品質最重要的關鍵。謝謝。

主席:謝謝高副會長。

接下來請仉桂美老師發言。

仉兼任副教授桂美:黃委員,雖然剩沒幾天,但是你的粉絲會很傷心。主席、各位先進,大家好。我時間有限,所以我想馬上切入重點。

我覺得政務人員法早就該定了,我們一直把政務官事務官化,這是國內長久以來的問題,有些政務人員可以做個十幾年,我不知道為什麼。我自己出身保訓會,可是保訓會的委員就有超過10年的。我的意思是,政務人員理論上是對政黨負責,政黨負責的定義是什麼?他不能離開民意太久,所以政務人員不管是特別職,大法官、考委、監委都是特別職,我們叫special position,這種特別職有專業限制,但是不表示他可以跟民意脫鉤,照樣要經過國會。我們的政務人員在中央有四級,在蔡政府的時代,四級裡面的第三級開放了政務,所以我覺得不管是一級、二級、三級的政務都要經過立法院,這是最基本的一個民意政治的道理。

至於特別職的部分,就是我們剛剛說有專業限制的,他也不能迴避民意監督,既然不能迴避民意監督,我會認為特別職一定要有連任的限制,或者他只能一任、他別無藉據,我甚至認為監委也只能一任,別無藉據!當你心中有職位的時候,你絕對不會把政務當成是對選民的承諾,你會把政務當成一個職位,這樣是不對的,所以這是一個非常重要的政務基本定義,我們不能背離民意。

同時,我們在實務上已經發生了很多問題,監察院也有好朋友在座,但是現在大家都很難承認是我的好朋友,我們一事歸一事。陳菊院長為什麼可以請假這麼久?我看到過去的同仁非常辛苦的在解釋,怎麼會用事務官請假規則呢?那個請假規則很清楚是公務人員請假規則,規範的是事務官,所以當然要有政務人員專法來處理啊!所以政務人員專法本來就不該延宕,因為我們把政務官事務官化了,所以才會鬧得邏輯不清。

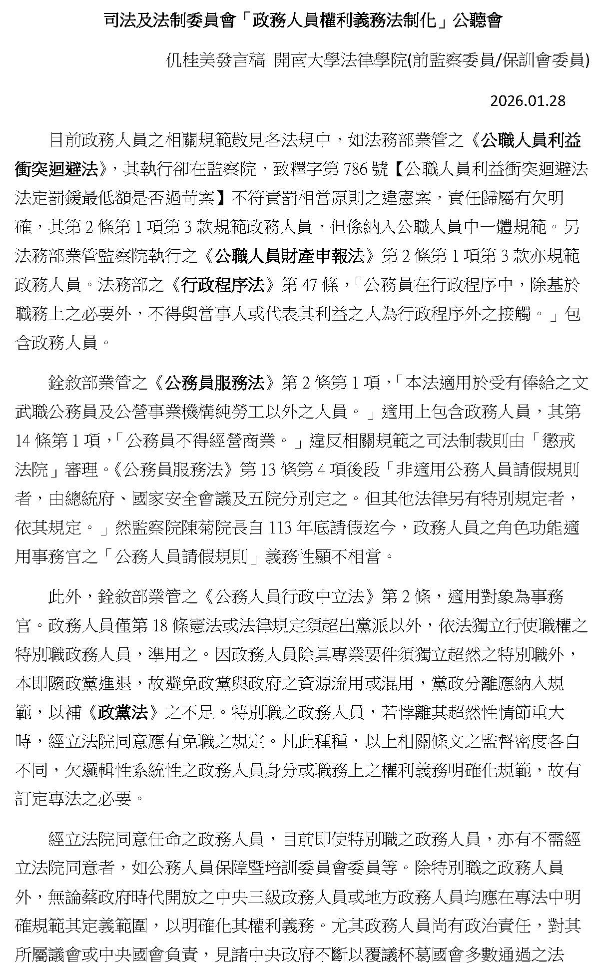
當我們要面對這個專法的時候,第一個要思考什麼問題?你知道政務人員涉及到多少法?我在書面意見第一段提到的是法務部相關業管,法務部裡面有財申、有利益衝突迴避,程序法是不是法務部的?是!程序法裡面過去我們在監察院最常用到的是第四十七條做程序外的接觸,而且還彈劾過很多人,這是做程序外的接觸。

那法務部也非常奇怪,為什麼?財申、利衝是法務部的業管,執行放到監察院,我很少看到業管跟執行是拆開的,但是法務部比較大,長期是這樣,我去監察院的第一天就發現這個問題,後來大法官釋字第786號做了一個解釋,說什麼?裁罰要符合罪責相當、責罰相當原則。我們在監察院很早就發現了,管你怎麼樣的違失情節輕重都不論就從100萬起跳這是有問題的,可是那個條文是誰訂的?是法務部訂的,他根本不鳥你啊!一直到釋字第786號出現,被大法官打了一巴掌才改啊!所以執行跟決策根本拆開的邏輯是錯誤的,所以我們更需要專法來統一、統籌其權責。

至於銓敘部業管的,譬如像公務員服務法,我們在很多法裡面用詞是不一定的,銓敘部的公務員服務法裡面指的是公務員,公務員有沒有包含政務?當然有,第二條裡面就包含政務,所有受有俸給的文武職公務員當然包含政務,但它用的是什麼?它用的是公務員,它用的不是政務,但是其中當然包含政務,甚至包含法務部的公職人員利衝,這有沒有包含政務?當然有,但它用的是公職人員。所以我們有的用公職人員,有的用公務員,有的用政務人員,各種法各定其是,因為它是不同時間出來的。而各定其是也就罷了,但是它的權責不同、各自規範,所以專法實在太有必要了!在公務員服務法裡面公務員不得經營商業,不得經營商業要怎麼納入規範?這裡面有沒有包含政務?當然有!政務跟事務一體適用,這個標準怎麼會一樣?我們對政務應該要有更嚴格的門檻,因為政務是對老百姓負責的,基本上這必須明確化。

另外,銓敘部業管的還有一個行政中立法,我看到現在有3個版本,將來一定會統一變成一個版本,很多委員都會把行政中立放進去,可是行政中立法憑良心說規範的是事務官,當初最早在民國九十幾年,那時候好像還在考試院,整個草案的過程我記得非常清楚,當時有個立委叫黃爾璇,那是很早以前的立委,他是主張政治中立法,周陽山委員那時候也是立委,他主張政治中立法,所以政治中立那個名詞到現在還放在行政中立法第一條裡頭,可是下面講的是行政中立,第一條講的是政治中立,那為什麼?因為最早的時候希望把政務官納進來,因為事務官不中立那是黑手,都叫政務官、都是政務人員。可是這一塊行政中立法沒有放進來,後來把它全部踢掉了,那關於介入事務官的升遷、轉調、重大人事、用機要來處理等等一大堆的門道,這個要在哪裡處理?是不是要回到政務人員專法去處理?

而且還有一個非常重要的問題,我覺得將來3個版本可能可以考慮納入的部分就是,我們另外還有一個政黨法,政黨法是規範誰的?規範政黨。但是我們絕對不能忽略我們歷任的總統幾乎都是黨主席,一個人在公職上叫總統,回到黨裡叫黨主席,這是臺灣長期以來的特色,但是時代不同了,我們要面對這個問題。今天反對黨因為沒有執政,但反對黨已經看得出來黨主席不見得是將來當選的最後leader,所以這個趨勢已經慢慢浮現了,因此我們是不是要面對這個問題?也就是說,政黨法裡面規範的是什麼?是政黨的角色,但是我們把它跟政務人員一刀切開了,所以政務員回到政黨可以為所欲為,對他的黨變成全國,這不對的,這部分政務人員法要放進去。我們要避免的是什麼?不是他行政中不中立,所有的政務人員都在輔選,除了法務部、國防部長,全部都在輔選,他中立什麼!我們要規範的是什麼?黨政分離,不能把國家的資源搬去他的政黨,這個要納入政務人員法裡面去處理,但這一塊沒有看到,我覺得這個勢必還是要考慮進來。

另外,我們剛剛講過特別職是對專業負責,既然對專業負責,它有專業門檻,但是特別職的定義是什麼?它不是只有中立,它包含了專業上的獨立。如果特別職不能回歸專業,只想到你的政黨,我覺得他可能就必須對他的職務負責,這個負責是什麼?這個負責就是大綱裡面提到所謂的免職,如果他堅持不辭職而要糾彈他,這個糾彈權限也只有監察院有。但是監察院憑良心說,從我109年離開以後到現在的發展趨勢在慢慢轉變中,它轉變成似乎只有人權委員會,似乎只有人權上的協調、提報告,可是專業性趕得上大學教授嗎?但是監督案大幅減少、彈劾案與糾正案大幅減少,它的角色在轉變,所以我們裡面一直說這個制裁是不是回歸監察院?我是持質疑的!因為功能性必須要凸顯出來,所以不如定在政務人員法處理,賦予其懲處或懲戒,懲戒當然是移送司法機關;懲處的話,事實上主管長官就可以處理。

最後因為時間很有限,其他看書面,我覺得政務人員的權利……因為這個公聽會的title裡面有談到一個right、權利事項,但是我覺得3個版本沒有處理權利,我也覺得不需要處理,為什麼呢?因為俸給的部分過去有一個俸給條例草案,在民國98年就有提出,後來pending掉了,我覺得那一塊就回到目前的相關法令,也許就專門處理政務官的責任或義務,這樣法條明確化會更具體一些,謝謝。

主席:謝謝仉老師的發言。

接下來我再補充介紹剛剛到場的專家學者和委員,首先介紹現在在場的委員,有黃國昌委員還有羅智強委員,黃國昌委員向來就是我們立法院第一名、最認真、最負責的,即便他剩下2天開會的時間,但是今天還是出席我們的公聽會,待會也會發言,非常感謝他。接下來還有兩位專家學者,剛剛到場的一位是彭錦鵬彭教授,另一位是政治大學公共行政系的江明修江教授,謝謝。

接下來就繼續有請黃國昌委員發言。

黃委員國昌:非常感謝今天這麼多與會的學者專家,還有法界、政界的先進到立法院,針對「政務人員權利義務法制化」的公聽會提供寶貴的意見,我相信大家都非常的清楚,政務人員法制化完全不是一個新的議題,這是早就該做,卻延到今天遲遲不做的問題,其背後結構性的因素,我相信大家也都很了解。過去曾經高聲倡議過政務人員應該要法制化,等到自己掌握權力以後,完全不想要受任何的規範,開始提一些莫名其妙、牽拖的理由,想要阻礙,搞到最後,連這個主管機關到底是行政院還是考試院喬不定,都可以成為阻礙這部法律立法的理由。

我相信在立法院久了就知道,要反對一個法案從來都不是直接表示反對,要反對一個法案,只要找到裡面幾個事情,說還要再討論、還要再研議,就會永無止境的延宕下去,政務人員法制化正是其中一個非常典型的例子。政務人員沒有法制化會產生什麼荒謬的現象?即使是五院的院長,請假超過一年也沒有關係,這是什麼荒謬的法制?我在司法及法制委員會針對這件事情提出質詢的時候,因為政務人員沒有法制化而去適用有身分保障的一般公務員的請假規則,真是可笑至極!

按照我們公務人員請假規則,因為疾病需要治療、需要休養,我們將心比心,都可以認同,可以請病假每年28天,但如果是重大疾病的話,依照規定核給的病假、事假、休假、補假全部休完了以後,長官可以核准延長病假,其期間兩年內合併計算,不得超過一年。對於有身分保障的事務官,在遇到重大疾病的時候,給予這樣的保障,我個人是認同的,但是你把這個規定硬套到政務人員身上,特別是院長級、部長級的身上,你就知道這件事情有多荒謬!

你要用公務人員請假規則,那我第一個問題想要請教的是,請問監察院院長的長官是誰?是哪一位長官特別核准可以請延長病假,兩年內合併不得超過一年?這個長官存在嗎?如果這個長官存在,真的要用這個請假規則的話,請問這個長官究所何指?是賴清德總統嗎?還是因為請假的是院長,因為是院長,位高權重,下面的公務人員即使看了搖頭,也沒有辦法,只能讓他照這個荒謬的規定?

關於這個荒謬的規定,我上一次請監察院函復,依照所謂的公務人員請假規則,到底可以請假到什麼時候,監察院給我的公文是完全不敢回復,完全不敢回復這個具體的問題,用抽象的文字想要遮掩很多殘酷的事實,什麼叫做用抽象的文字遮掩殘酷的事實?依照監察院的函復,抽象的文字,我套用法規以及日曆算出來的,我跟大家報告一下,陳菊從202412月底開始請假,2025年有250個工作日,依照監察院函復的內容,陳菊院長每年可以請28天的病假、7天的事假、30天的休假,我相信這個假期所有全國的勞工看了都會非常的羨慕,也就是在250個工作天裡面,他可以請完65天,250個工作天裡面,我講的是工作天,不是日曆日,250個工作天他可以請65天的假日,他請完65天以後再請延長病假,所以265扣掉65,他只需要請185天的延長病假,兩年內合併的延長病假不可以超過一年,所以到2026年,也就是今年,有245個工作天,他可以再請65天的假日,扣掉了以後,他可以再請180天的延長病假。

我跟大家報告,他延長病假不用用滿,他任期就屆滿了,那代表什麼意思呢?代表按照我國現行的法制,一個監察院院長沒有辦法在院長的職位上面履行他工作的職責,可以一直請假、一直請假,請到他任期屆滿為止都沒有關係,在我國目前的法制狀態下,這是合法的,我們是法律人,依法論法,這是合法的。但我相信全國人民會想要問一個問題,為什麼這樣會是合法的?這是什麼法制狀態?這是什麼落後的法制狀態?搞到這麼離譜的事情,竟然是合法的?這是中華民國走到2026年的法制水準嗎?

回到2012年考試院、行政院所提出的政務人員法草案,裡面規範的就很清楚,因健康或其他原因難以執行職權者,拜託!這個職務就換有能力履行這個職務的人來做,這只是一個簡單的例子,凸顯出目前為什麼要推動、要完成這個政務人員法。我剛剛在說動詞的時候,除了推動,我還加「完成」兩個字,因為我希望這一屆的國會不要再只是推動了,推動了十幾年,原地踏步,一事無成,造成了荒謬的法制狀態,束手無策。政務人員負政治責任,跟一般文官的中立性質不同,我相信這是公民的ABC,不需要多談,但即使是政務人員,還是有一條紅線,你沒有辦法跨過,而那條紅線就是在政務人員法裡面要好好規範的事項,即使是一個政務人員,他可以在他上班的時間,在社群媒體上鼓吹、無差別的對在野黨的立委發動大罷免嗎?這是在我國目前的民主法治下,可以容許政務人員做的事嗎?你拿納稅人的錢,期待你的是你在你的位置上負起責任,把你的事情做好,而不是拿納稅人的錢,上班的時間在自己的辦公室進行政治鬥爭,這是臺灣這一、兩年可能我們過去從來沒有想像過會有這樣荒腔走板的行徑。走到2026年,我希望這部法律案不要再拖下去了,能夠在這一屆的國會完成立法。

最後再次感謝今天與會的學者專家撥冗來立法院提供各位寶貴的意見,各位寶貴的意見將登載於立法院公報,並成為立法委員修正法律時的重要參酌,謝謝。

主席(羅委員智強代):請陳朝建前副主委。

陳前副主任委員朝建:主席、在場各位委員、機關代表、各位專家學者以及媒體先進,大家早安、大家好。今天本人應邀來到立法院就「政務人員權利義務法制化」公聽會之議題表示意見,我按照貴單位所給予的討論提綱次序,依次說明。

討論提綱的第一個問題是,政務人員專法是不是有必要予以立法?就必要性而言,其必要程度比較低,亦即現階段並沒有立專法的必要。倘若要立專法,以基準法形式出現比較適合,至於所規範的對象,除中央政務人員外,並應及於地方政務人員,惟須排除三類人員:第一類是獨立機關的成員,不論是憲法上的獨立機關,也就是總統提名、經立法院同意任命之人員;其次是經行政院提名、立法院同意之政務人員,均屬獨立機關人員,有兩小類。第二類是有任期保障之人員,像檢察總長、審計長有憲法上、法律上的任期保障,故應排除在外。第三類,民選首長也應該排除在外,主要原因在於現有地方制度法第八十四條規定,民選直轄市長、縣(市)長、鄉(鎮、市)長准用政務人員之懲戒,亦適用公務人員服務法,已經有相關規定存在,所以應排除在外。換句話說,就立法院此次公聽會所討論的第一個議題來說,目前制定專法的必要性是不高的,甚至是比較低的,如果真的要立法,允以低密度的基準法形式規範。若以基準法的形式規範,那麼有關之具體規定與罰則,應回歸各該法律比較適合。所以我待會將就幾位委員所提的版本補充說明。

貴單位所提的第二個討論提綱是,假設有政務人員專法,則其主管機關應該是誰?裁罰機關又應該是誰?對此,我先說明一下我自己的經驗。各位應該聽過政治獻金法這部法律吧?政治獻金法就是在規範參選人及政黨如何在一定期間收受政治獻金之相關規定。政治獻金法的法律主管機關是內政部,而政治獻金法的執行與裁罰機關是監察院,不過與政治獻金法相關之問題,卻是在我擔任中央選舉委員會副主任委員兼機關發言人時最常被問到的,以致大家都以為中選會是政治獻金法的主管機關,其實不然。我們國家對於很多法律規定,包括主管機關,包括執行機關,有時候有其歷史淵源,有時候則有分工合作的必要性與經驗傳承,還有人力、組織、功能等配置考量,因而有組織功能最適化的結果。所以我們應尊重這樣的安排,不用堅持主管機關與裁罰機關、執行機關必須為同一機關,這是我提出來的見解。

同理,以我個人的經驗來說,我前一任的職務是擔任中選會副主委。各位可能會以為總統副總統選舉罷免法與公職人員選舉罷免法的法律主管機關是中選會,其實不是!就法律的主管機關而言,不論總統副總統選舉罷免法或公職人員選舉罷免法的主管機關都是內政部。中選會作為獨立機關,為上開兩部法律的執行機關,至於各該條文之裁罰則由有權機關來進行法定事項的處理,均有其規範所在。回到主辦單位所提,政務人員專法的主管機關到底是要訂考試院,抑或人事總處?而裁罰機關是監察院,抑或其他機關?對此,我不堅持個人意見,但我相信如果有專法或基準法,應由相關機關來協調安排主管機關與執行機關,這部分我們尊重行政機關的分工合作,前提在於政務人員專法是否有制定的必要性,但現階段而言並不高。

第三個討論提綱也是由主辦單位所提出來的,有關政務人員的忠誠義務、查核義務、禁止行為、免職規定等修正建議,謹提供個人意見給大家參考,並順道就剛剛專家學者或委員的發言內容做一點適切補充。在公元2000年以前,政務年資不中斷,所謂政務年資不中斷係指超過10年、20年者,且比比皆是。公元2000年之後,不論是中央或地方的政務年資不中斷者,合計能超過10年的其實非常、非常、非常少,本人忝為其中之一,故做此發言似涉個人權利義務。按照大法官釋字601號解釋所揭示的精神,如果有人問我政務官之權利義務應做何種保障時,我認為若窮盡義務、迴避義務仍無法達到迴避的目的,那麼我應該把我的良心看法告訴外界,讓大家參酌。

我認為現階段相關法律均已有規範,如果我們再做規範,可能會在法律競合狀態下出現新的法律漏洞。因為政務官所適用的法律相當繁多,包括公務人員行政中立法,即各位所稱的政治中立部分;包括公務員服務法,含各位剛剛所提公務員請假規則這部分;包括政務人員有自己的專屬法律,政務人員退休撫卹條例。但我要跟各位報告,政務人員的權利義務,就權利而言,並沒有各位想像得那麼好。以我為例,絕對不會有月退,即使我的政務年資合計不中斷超過11年。第二個,以我的權利,假如只有退休撫卹而言,並不多,是非常非常微薄的一次退。但是政務官之所以擔任政務官,是因為以政治為職業,以政治為志業,這是政治哲學家韋伯的名言,如果再請我回任政務官,我還是會回任政務官,因為政務官在從事政務的推動,是為國家、為社稷、為人民做事。

最後,如果要制定相關的法律,有關的論點,建議再多多聆聽各界的聲音。以上,謝謝。

主席:我們請劉逸中律師。

劉律師逸中:主席、各位機關的長官、各位在座的學者專家們,大家好。我是劉逸中律師,今天很榮幸受立法院之邀,針對政務人員相關專法的訂定提供一些我自己比較粗淺的意見。在座各位專家學者都是我的老師,所以就學理的部分,就是政務人員的一些學理,包括政務人員跟……例如廣義政務人員跟政務官的差別,這些東西基本上在書面報告,以及前面的一些先進、學者專家都已經說明過了。

因為我本身是一個執業律師,所以我比較想要從條文的角度以及法條訂定的角度,還有實務運用的角度去看這一次相關的草案。這一次主要有兩個草案,一個是政務人員行為基準法草案,主要是有13個條文的政務人員行為基準法草案,以及第二個是政務人員法草案,政務人員法草案就是翁委員等18人擬具的政務人員法草案,主要有這兩部草案,然後去訂定政務人員專法。我比較想要從草案的角度去論述這個提綱,也就是說,有沒有訂定的必要,或是訂定上、執行上可能會產生什麼樣的困難。

首先,就政務人員行為基準法草案,也就是總共有13個條文的草案,其實前面兩個條文是相關的立法目的以及相關的適用對象,這個適用對象包含了要立法院同意任命的人員,我們學理上叫做廣義政務人員,以及單純政治任命的政務官。第三條其實是參酌公務員服務法所訂定的,公務員服務法其實本身就包含政務官,因為公務員服務法本身就包含政務官的適用範圍在內。第四條以下一直到第十條,其實它本身是參酌公務人員行政中立法訂定的,文字部分大致上都差不多,只是有些細部的修正,但主要參酌的對象是公務人員行政中立法。公務人員行政中立法第十八條針對所謂憲法上任命的一些人員,也就是我們所謂的廣義的政務人員,其實已經有準用了,所以這邊的條文,第四條到第十條以下主要是針對我們一般講的政務官,然後用所謂公務人員行政中立法的相關內容、規範去訂定政務人員專法。這個部分有沒有直接訂定的必要?我認為政務官在整個依法行政的過程當中,當然有所謂的行政中立或政治中立的必要性,但是有沒有必要直接訂一個所謂的政務人員行為基準法草案?或是直接在公務人員行政中立法第十八條擴大準用的對象,我覺得可能是比較直接的方法。這個所謂的政務人員行為基準法草案,主要是第十一條,第十一條是其他法規比較沒有的,第十一條規範的是政務人員得隨時請辭,就算沒有這個條文的規範,政務人員本來就可以隨時請辭,所以這個條文有沒有訂定的必要?第二項是說政務人員有下列各款情事之一,應主動請辭,這邊是用「應主動請辭」,也就是說,如果有第十一條第二項一到四款事由的話,政務人員沒有選擇權,他一定要主動請辭,這邊在實務執行上會有一個困難,也就是說,如果政務人員不做這個動作,那要怎麼辦?我們該如何去執行這個條文?因為它的條款是包括決策錯誤、重大失誤,或是對部屬的執行政策疏於監督等等。首先,這個條文的構成要件,它的明確性本來就是用一些不確定法律概念在做一些規範,這些不確定法律概念,可能本來就是要經過相關的函釋,或是司法院相關的解釋,再進一步具體化,這個東西的解釋空間非常大。今天到底這個政務人員有沒有發生重大失誤,可能某些人認為有,可能某些人認為沒有,如果今天有些人認為有,有些人認為沒有,那他到底要不要主動請辭?如果大部分,假設以民意來講好了,民意80%認為這個政務人員有重大失誤,他如果不主動請辭的話,那該怎麼辦?其實主要的方法還是監察院去行使彈劾權,將他送到所謂的懲戒法院,然後依公務員懲戒法處理。所以針對政務人員應主動辭職的部分,我覺得最後在實務上,可能這個條文在適用上沒有辦法這麼的具體適用,如果沒有辦法具體適用,最後可能還是會回歸公務員懲戒法的方式,去使這個政務人員,例如將他撤職等等。所以這個公務員行為基準法,如果從我個人的意見來講的話,我會認為如果能夠修正公務人員行政中立法,然後擴大它的準用對象,或是針對某些條文,把它擴大適用到政務官身上,我覺得可能會比訂定行為基準法草案更加快速,這是我針對這部法案相關的意見。

再來,第二個就是翁委員等18人擬具的政務人員法草案,這個政務人員法草案其實規範得更廣了,它的適用人員也是一樣包含廣義的政務人員跟政務官,一樣是包含這個部分。原則上,這部法律第一個問題就是它的第五條,第五條針對任用的消極資格做了一些規定,也就是說,有下列這十四款的人員,不能任命為政務人員,我覺得這個條文基本上是參照公務人員任用法的相關規定,把公務人員任用法相關規定用到政務人員身上。首先就權力分立上,它會不會限制到行政機關的提名權?就是你會不會用法律去限制行政機關的提名權?大法官解釋613號解釋是說,立法院可以行使同意權,可是它不能剝奪行政院長或是總統的提名權,第五條的規定會不會在權力分立上,有可能會限制到總統或是行政院長的提名權?這是第一個。第二個,在這部法律當中,如果你去細看很多條款,例如第十款,第十款依法停止任用或受休職處分尚未期滿者,不得任命為政務人員,這邊可能會有一些法條上的衝突,因為按照我們的公務員懲戒法,政務人員是不會受休職處分的,因為政務人員不會受休職處分,所以第十款的訂定可能在疑義上就會需要一些修正。我還是回到一開始最基本的一個問題,就是第五條不得任命為政務人員這個部分,有沒有可能會侵害到行政機關的提名權,我覺得這是第一個可能在權力分立上會有的問題。再來我覺得比較大的問題是第八條,第八條政務人員提名或任命之前,各機關應該辦理品德跟忠誠的查核,關於品德跟忠誠查核,政務人員一樣有兩塊,一塊是需要立法院同意的,關於需要立法院同意的部分,基本上針對品德跟忠誠查核,各位委員在審核的時候應該就會辦理查核了,所以需要專業性的這一類廣義政務人員,其實委員在整個審核的過程當中,應該就會辦理品德跟忠誠查核。例如之前的大法官提名,之前大法官提名進行審查時,其實各個委員就有針對大法官過往的事蹟去做相關的一些問責,之後再投下贊成或反對票,所以這個部分有沒有必要去訂定?針對需要立法院同意任命的政務人員有沒有必要有第八條的適用?如果是一般的、所謂政治任命的政務官,例如部長等等的等級,這個品德跟忠誠查核要誰來辦理?考試院來辦理嗎?例如今天一個內政部部長的任命,然後由考試院主管機關去辦理忠誠查核,這個論理上好像怪怪的。再來,所謂的品德跟忠誠查核一樣是一個不確定法律概念,這個東西要如何查核?是以刑事前科為例嗎?它的查核範圍跟查核標準要如何訂定?我覺得可能都是未來需要再進一步討論的部分。

另外,這部法律基本上是針對政務人員的公務員服務法,有將公務員服務法相關規定規範到這部政務人員法當中,並且加上了一些罰鍰的規定。我再重申一次,公務員服務法本身就有規範到政務人員,將公務員服務法的相關規定再規範到這部政務人員專法當中,並且加上罰鍰的規定。我們知道政務官基本上一般是負政治責任,如果今天政務官有一些廢弛職務或是不恰當的行為,原則上,倘若執政黨不將這個政務官換掉,針對執政黨下次的選舉,選民就會對他做政治責任的追究。所以政務官主要是負政治責任,他如果有一些違法、失職的情況,除非他被彈劾,依照各個司法機關處罰之外,對他處以罰鍰,我個人認為是比較不恰當,因為他本身本來就是負政治責任。

最後,第十八條關於免職的部分,我認為也是有疑義的,因為用一個類似行政處分的方式,將一個本來就沒有固定任期的政務官予以免職,我認為在整個法制上的疑慮也是有的。以上是我個人的一些意見,針對政務人員專法,或許就現有的一些法規補充修正,我認為可能比較容易達成立法的目的。以上,謝謝。

主席:好,有請吳宗憲委員。

吳委員宗憲:謝謝主席。今天這個公聽會,我們已經足足等了30年了,早在民國84年、98年、101年,考試院都曾經推過專法,到現在115年了,我們還在討論到底專法有沒有設置的必要。我們實在是等了太久,這超過30年的怠惰,我們換來的是什麼?我們看到的是行政中立從一個制度上面ABC的概念,變成了一個國家級的大笑話。我們看到外交部護照印不出來就怪立法院,我們看到內政部的租金補貼沒錢也怪立法院,我們看到行政院為了搞無差別的大罷免,為了配合執政黨的無差別大罷免,它叫大家不要送解凍案,然後逼得一堆公務員出來爆料,說長官叫他們不准送解凍案到立法院來,然後才不得不把解凍案送過來。

我們今天看到連行政院院長都不執行立法院三讀通過的法律,如此荒謬、帶頭違法不編列預算,還公開把立法院監督國會叫做毀憲亂政,如此不中立的狀況下,就是我們怠惰了30年的下場。民主國家沒有人這樣,這只會出現在獨裁國家,久而久之,我們的行政中立變成一個只管基層,高層都管不到的雙標概念。基層公務員兢兢業業,像派出所警察為了行政中立兢兢業業,但是高層政務官隨便愛怎麼樣,就怎麼樣。內政部長出來到處支持罷免的活動,在那邊喊要做臺灣國的主人,讓總統變臺灣國的總統等等的荒謬言論,都是這樣出來的。

先前花蓮發生災情的時候,民進黨的81人群組截圖流出來,裡面有立委、高階的政務官,在救災的當下,他們不是討論怎麼樣協助救災,而是討論要怎麼樣用有殺傷力的訊息來攻擊在野黨,這就是我們現在講的行政中立嗎?結果行政院的高階政務官還大言不慚的說:收到,要跟內政部的世芳部長談要怎麼做。這就是我們的行政中立嗎?這些行為就是行政官直接介入政黨的攻防,他們在談論的事情,第一個跟公務根本無關,第二個就是濫用行政資源,第三個還嚴重侵害政府的公信力,這樣的群組流出來,還大言不慚的替自己辯解。事實上,我們看到的就是立委跟這些政務官搞在一起的81人群組,在思考怎麼樣做政治攻擊,這就是我們現在的政府。

所以,我今天的提綱有三個主要的核心主張,第一個是權責分明,我們鎖定的是中央政治任命的官員,而不是針對民選的首長,因為縣、市首長是一票一票選出來的,跟他關聯的有選罷法及地方制度法,所以我認為不需要納入本法的規範,這部分連上次內政部的報告也都認同我的想法。中央部會的首長及政委是官派不是民選,他們沒有人管,但是卻掌握了很龐大的行政資源,所以這一群毫無民意基礎的權力者才是我們真正要規範的對象。

第二個是政治責任,我希望要避免讓司法介入,我們不能讓政務官的去留交給司法決定,因為目前人民對司法的信任度非常非常低,歷次的民調就是一次比一次難看,我們認為現在的司法很容易被操弄,不應該讓執政黨有利用這種檢察一體的機會,用檢調系統去干預這些政務官的去留。再來,我主張建立明確的辭職機制,當政務官的政策錯誤、言行失當,他就應該要展現政治風範主動請辭,這才是民主國家責任政治的概念。

第三個要確立主管機關是考試院。我看到考試院這次的報告,花了好大的篇幅一直說政務人員不歸考試院管,從考試院推出的第一部中立法到現在已經超過30年了,還在推來推去,行政院推給考試院,考試院推給行政院,結果推到最後是什麼?沒有人管。這些政務官沒有人管,他們不用經過國家考試,出來也沒有人管,他變成太上皇。但是,我再跟各位報告,這些政務官有沒有領國家薪水?有啊!他要不要服從公務員服務法?要啊!公務員服務法的主管機關是誰?考試院啊!所以考試院憑什麼推給行政院呢?考試院明明是公服法的主管機關,不能說這些事情跟你無關,尤其涉及官員體系的廉政與倫理,考試院本來就是主管機關。如果考試院連論述什麼叫做兼職、什麼叫做行政中立,全部都交給行政院自己說了算,那不就天下大亂了?行政院那麼多機關自己解釋自己的,這個部會說這個可以兼職,那個部會說這個不能兼職,不就天下大亂了嗎?所以為什麼統一由考試院來解釋公務員?就是因為要劃分權責。

另外,這次我看到考試院的論述,真的覺得這會造成天下大亂,大家要注意今天銓敘部的報告,它說要交給各用人機關自行判斷,它不要管耶!考試院銓敘部不想管,有關中不中立,交給各機關去判斷。我請問,今天行政院院長會認為自己的副秘在81人群組的發言,配合立委要做政治攻擊的發言,他會認為有違法嗎?不會吧!法務部部長、各部部長會認為自己有違法嗎?在群組裡面幫忙一起喊打、喊殺在野黨,會認為自己違法嗎?不會啊!所以久而久之變成是球員兼裁判。

所以,我覺得銓敘部的報告真的不對啦!這種需要統一解釋的東西,怎麼會交給各用人機關自己去決定呢?這個丟回去給行政院不叫做回歸責任政治,叫做縱容政治、護航,現在每天都看到在我們這塊土地上演。所以我需要考試院站出來,用一個客觀解釋的角度,而不是讓行政機關自己愛怎麼解釋就怎麼解釋,替自己擦脂抹粉,替自己的違法行為護航,我不要這個樣子,立法院絕對不接受兩個憲政機關像打乒乓球一樣,把行政中立這麼重要的事情,行政院丟給考試院,考試院又丟回給行政院,讓國家處於無法可管的狀態下。

我自己當了25年公務員,不包括來做民意代表,我做了25年的公務員,我很清楚國家要穩定發展靠的是制度,絕對不是單靠個人操守,不是單靠個人對自己的嚴格要求就能夠讓國家穩定發展,一切要靠的是制度。所以,我這次提了公務人員行為基準法,我不是為了任何的政治攻防,只希望未來的執政者,不管哪一個黨執政,都不能夠濫用行政權利做政治上的攻擊。我希望讓行政回歸專業,讓公務體系找回尊嚴,讓人民相信政府的存在是為了公共利益而存在,行政中立,拜託!不能再等下一個十年了,謝謝各位。

主席:請孫煒教授發言。

孫教授煒:主席、在座的各位學者專家、學術先進、政府官員、媒體朋友,大家好,非常榮幸來到立法院的公聽會,參加政務人員權利義務法制化議題的討論。就學理而言,政務人員跟事務人員相較於司法官,都是行政官的分類,對於事務人員,我國已有嚴謹的規範,文官體制的法律體系自不待言,但是政務人員是隨著政黨選舉的成敗與政策變遷而進退的公務員,當代的行政事務環境千變萬化,而且隨著科技的進步,還有社會價值的持續發展,擔任決策跟領導的政務人員實在需要更為寬廣的決策空間,譬如數位發展、文化、教育、科學技術,甚至於青年世代等等的政策領域,但是現今各種版本的政務人員法草案當中,大多數是針對中央跟地方的政務人員,加諸他消極性的禁止規定,這種專法適不適合多變複雜的行政環境有待商榷,而且現今公務員服務法已經涵蓋了政務人員,所以如果我們再制定一部專法的話,會不會疊床架屋是值得商榷的。

而我們由更為寬廣、宏觀的視野來思考所謂的政務人員專法的話,我以為政務人員應該是廣招社會賢達,為國家、社會整體的公共利益,針對過去、當前跟未來的公共問題來貢獻智慧,相關的專法如果過於嚴苛,可能妨礙、阻絕有志於公益精神的社會賢達為當代的公共領域獻身,這也是我們所需要進一步去思考的。

個人認為要強化今天政務人員的專業性,其實非常的重要,退一步而言,如果真的要設立所謂的政務人員相關的法律規範,我們是不是也可以考慮使用基本法性質的法律來表示,基本法基本上是做一些原則性、宣示性或精神性來列舉政務人員應該遵守的權利跟義務,尤其是有關於現行公務人員的專業性基礎能力的培養,我們可以把它訂在相關的基本法當中。譬如第一就是憲政法制的知識,現在不論對哪個領域的政務人員而言,都是相當重要的;第二是政策分析的能力,特別是對你任命的那個特定的政策領域的政策分析能力,這是第二點的專業;第三是有關於預算審查的知識,這也是非常重要的;第四是公共倫理的素養,剛剛也有先進提到現在很多政治運作上的亂象,但是如果我們就更深層次或高層次來思考的話,一個完美、完善、嚴謹的法律體系往往是不完善、不嚴謹的現實運作的結果,所以我們今天要確保政務人員依法行政,來保證人民對於政府施政信賴的前提的話,我覺得還是應該要聚焦在政務人員的專業性這個角度。我們第一個要討論的是,是不是有制定政務人員專法的必要性?我做出一些比較原則性的回答。然後如果有一部相關的規範的話,它是不是規範中央級跟地方級的政務人員?我認為是應該的,而且根據我們現在的憲法五權分立、制衡的原則,有關於政務人員相關規範的主管機關,可能應該由考試院來擔任,裁罰的部分應該由監察院來擔任。而且政務人員所謂的忠誠義務等等,跟行政中立一樣,其實是一個非常抽象的概念,就好像我們談的學術倫理,我們不是談學術法律嗎?因為我們剛剛講的,忠誠或行政中立,它也可能在不同的政策領域、不同的時空背景,甚至在不同的國內政治情勢,甚至在全球的地緣下而有所不同,如果採用剛性的法律條文來予以規範,它的合理性也有待商榷。所以我認為,如果有必要對於政務人員予以規範的話,除了我們修正現行法律譬如公務員服務法來予以補強外,退一步而言,如果真的要規範的話,我認為政務人員權利義務規範法也是一條路徑,以上淺見,敬供各位參考,謝謝。

主席:請張雁翔教授發言。

張助理教授雁翔:謝謝主席,還有在場各位委員、專家學者、各位先進,在場還有我過去的老師,還有各位官員跟媒體朋友,今天很榮幸有這個機會來這邊報告一下個人一些粗淺的想法,一開始我就順著這個問題的提綱來作報告,時間上應該是不能全部報告完,所以我不會全部都講,如果沒有報告到的部分,就請參閱我的書面資料。

第一、關於制定政務人員專法的必要性,我個人跟之前幾位先進比較接近的想法是,政務人員管理規範在現行制度中其實已經有相關制度可以運作,其他機關也有提出類似的見解,政務人員適用懲戒法,請假規則也適用公務員服務法,那也適用選罷法跟政治獻金法,比較有爭議的是行政中立法,因為行政中立法只有在第十八條的部分,規定所謂依法律獨立行使職權的政務人員準用,但即便是如此,如果認為其他部分的政務人員有需要準用部分的規定,其實只要修改準用規定就可以了。實際上,第十七條已經把一些不屬於傳統公務員的人以準用的方式列進去。換句話說,只要在準用的主體範圍變更,應該可以處理掉部分的需求。司法人員主要是由法官法來規範,我在書面資料裡面有特別談到,我認為司法人員的特殊性,如果要制定相關專法,至少司法人員可能要想辦法排除,或者是用另外的規範來處理。另外一個是定義的部分,也就是所謂人員的範疇,現有對政務人員範疇比較精確的定義是在政務人員退職撫卹條例。剛剛有委員提到,從1998年以來關於政務人員嘗試立法過很多次,我們發現其實要精確的定義不是一件容易的事情。我手上拿到有三個草案版本,其實有兩個草案基本上是一樣的,但是每個草案也不完全相同,跟退職撫卹條例也不完全相同。在這種情況下,可能要嘗試把它統一一點。以翁委員的草案為例,他做了一些變更,有些我是贊同,譬如把考試院提請總統任命的部分放進來,應該是為了把保訓會委員拉進來。但是行政中立法第十八條在解釋上其實可以包括保訓會委員,如果要增列,退職撫卹條例可能也要協同處理。再來就是加入民選地方首長,這真的是很有趣的列入,剛剛有委員提到他不贊成。在這個地方,地方民選首長確實不符部分教科書上的定義,我不反對,如果真的要放進去參照該草案第十八條的免職規定,可能會血流成河。再來我要特別強調,我認為司法人員跟一般政務人員不相同,他也沒有隨政黨同進退的問題,而且依法他要獨立審判,所以在這種情況之下,用法官法處理會比較合適。

再下一個問題是政務人員法的主管機關,我個人認為雖然叫做政務人員,其實每一個的性質都差異很大,所以還是回歸各自政務人員的管理機制來處理會比較合適。舉例來說,法官的管理大概還是要回歸司法院,因為法官法的做法也是這樣。換句話說,要有一個統一的主管機關會有點困難,很難想像人事行政總處要來管理大法官或者監察委員,這很難想像!再來是裁罰,監察院適不適合做一個裁罰單位?我比較認同監察院的意見,就是在這種情況之下,其實裁罰應該由各法規的主管機關來做會比較合適。

再來是關於忠誠義務查核、禁止行為、免職等規定,當然剛剛已經有先進提到,這些規定如果跟各法規有重複,可能會有疊床加屋的問題,如果有不足之處,其實修改各法規大概就足以做到。至於各草案比較需要深入討論的,我自己找了三個條文,一個是翁委員版草案第十八條,還有羅委員跟吳委員版本都放在第十一條,這個在不同機關見解有提到,可能會有比例原則跟明確性原則的問題,我們就一一來看。第一個、翁委員版草案第十八條規範政務人員應該免職的事由,這是一個非常強烈的法律效果,直接就免職,但他用的是違法、廢弛職務或其他失職行為,單純從這個「違法」,我看不出來到底是行政不法還是刑事不法,也沒有程度上的區分,在這種情況之下,可能會有比例原則還有明確性原則的疑慮,在司法院的書面意見也有提到,因為違法的態樣很多。當然我比較善意的去解釋,如果把後面的其他失職行為解釋,應該限於職務上的行為,但是這個東西在構成要件上可能要寫得更清楚一點,不然的話,輕度違反行政法上的義務算不算?因為超速或者違規停車都是違法。刑法上得易科罰金的犯罪算不算?譬如偽造文書,這種情況下該不該免職?這個東西可能必須要去思考。再來就是違法的時間點,理解上當然是上任之後的職務進行之間,但是沒有辦法從文意上確認,甚至是過去發生很久的違法行為,因為有放入民選地方首長。假設一個民選地方首長過去有暴力犯罪的前科,在這種情況之下該不該免職?這個要去思考,我個人認為比較正確的立法模式其實是草案的第五條,就是他有特定的罪名,而且有罪判決確定這樣子的條件,也是一般法律會去做的設計,但是第十八條沒有這樣的情況,就可能會變成假設有通過第五條可以任命,結果上任之後因為第十八條免職,有沒有可能發生這樣的狀況?可能要再思考。

再來廢弛職務的部分,我認為大概要跟刑法第一百三十條公務員廢弛職務釀成災害罪去做某種程度上的等同,它同時要能夠成立才去論罪會比較好,不然廢弛職務會有極大的不確定性。或者如果退一步而言的話,至少要達到國賠法第二條第二項所謂怠於執行職務的情況,而且大概要有判決是一審或者是判決確定去確認會比較好,不然假設今天我們民選地方首長因為救災的問題被要求追究其廢弛職務的罪,假設起訴了就應該免職嗎?這個大家也要思考一下會不會有一點過於強烈?

再來,所謂的受羈押或經起訴亦應免職,關於羈押的問題,在座都是法律專家,大家應該都能理解羈押的目的是保全證據,所以其實不意味他當然會構成犯罪,而且羈押之後可能會停押。再來,這裡只放了羈押,可是假設今天有羈押原因,但沒有羈押的必要,他可能會交保,就會變成羈押要免職、交保不免職,這樣也有點不太統一。再來,起訴一樣在司法院的書面意見有提到,就是說起訴的話,其實雖然起訴了,已達起訴門檻,可是他還是有可能無罪,在這種情況下是不是應該直接賦予免職的效果則要再思考,因為過往的做法就是達到一個程度停職,如果真的有罪確定再免職,這樣可能是比較合理的做法。

再來,公務員的規範針對政務人員,實際上可為的懲戒處分是免職、撤職、剝奪減少退職金等等,在懲戒法第九條第四項,反過來說,如果你所有的違法情節都是免職,第九條第四項要不要跟著修正?還是說它就會變成一個具文?這個也必須要去思考。

再來另外一點,我要特別強調的是在另外兩個版本的草案有談到主動辭職的事由,其中在第二項的第一、二、三款,剛剛其實有先進提到,這可能會面臨沒有一定判斷標準的問題,因為它某種程度上嘗試把政治責任賦予法律責任,有的時候這兩個會競合,沒有問題,可是我覺得還是要區分政策的問題跟法律的問題,因為在所謂政策是否有錯誤、主管政務是否發生重大失誤,有的時候是見仁見智,舉例來說,縣市政府該不該提供免費的營養午餐?這件事情要想一下,因為今天如果認為這是正確的政策,反對的會不會是……如果今天政務官沒做,是不是決策的重大錯誤?如果認為這很民粹,反之亦然,做了會不會是一個決策的重大失誤?這沒有必然的標準!

所以我認為如果要以這個為依據的話,至少要加入一些法律責任的成立,譬如說他構成懲戒或者是犯職務上之罪被定罪或者是涉及某些國家的賠償責任,他因為故意或重大過失被求償等等的情況。再來,這裡存在非常大的一個不確定法律概念,而且在這個時候的實際運作可能會跟立法者的想像有一點落差,因為在這個情況下,行政機關會有很大的判斷餘地。時間上的關係,我今天就跟各位報告到這裡,詳細的部分請參閱我的書面資料,謝謝。

主席:好,有請周陽山教授發言。

周教授陽山:主席、各位委員、各位先進。剛剛大家已經講了很多相關的問題,我想今天我們立法主要的目的是要解決當前的問題。當前的問題第一個最嚴重的就是現在的政務人員跟機要人員之間開始發生混淆。在我擔任監察委員期間,發覺一個最嚴重的現象,就是很多的地方政府首長用他的機要人員迴避政務人員應該擔負的職責,所以造成某些機要人員在從事政務人員的行為,結果卻用低階的機要人員迴避政務人員應該負擔的責任。所以今天我們在處理這個問題的時候,首先要看一個立法的時空跟背景,在29年前我擔任第3屆立法委員期間,當時是國民黨執政,出現了非常嚴重的一些政務人員不適任的問題,當時我曾經跟民進黨的一些委員一起探討應該制定一個政務人員免職條例,這個免職條例裡面要具體規定,凡是政務人員違犯了一些具體的法律,要負擔相關的責任而不肯去職時,在這個情況之下,立法院過半數的委員可以經由政務人員免職條例迫其去職。我覺得這是今天我們在新的時空之下必須掌握的首要原則,就是要讓政務人員跟機要人員做明確的區分,要讓政務人員負擔起應負的責任。很多人會說,透過選舉把這個政府換掉不就好了嗎?但是換不掉那些擁有特殊背景的政務人員,這是今天的政治出現許多困境的關鍵。

所以在這個情況之下,首先,政務人員的界定必須清晰且具體,譬如說,現在的國安會諮詢委員、現在的公平會委員、現在的通傳會委員,這些到底是不是政務官?受不受政務官相關的各種法律的規範?還是三不管地帶,根本沒有任何的法律來規範他們?第二,在過去20年裡,法官逐漸不再受到監察院的彈劾,為什麼呢?因為法官法自己搞了一個叫職務法庭,然後職務法庭主動要求監察院對某些他們認為有問題的法官跟檢察官進行彈劾,但是監察委員實際上已經不能主動彈劾法官、檢察官?各位查一下監察院紀錄,法官法弄了以後,法官變成一個特區,監察委員不能主動來彈劾,而必須要由職務法庭送交監察院,再由監察院彈劾,然後再送回職務法庭來進行相關的懲戒或懲處。第三,大家剛剛也講到了,有關政務官的界定,是不是應該把這些獨立行使職權的官員排除?可是我們看一下目前的中華民國憲法增修條文第五條第二項,「司法院大法官任期八年,不分屆次,個別計算,不得連任。但並為院長、副院長之大法官,不受任期之保障。」司法院院長、副院長不受任期保障,他到底是政務官還是受任期保護的特任官?所以現在在我們的立法體制裡面已經出現了許多扞格而不為大家所重視的地方,如果我們直接把政務人員法裡面受任期保障的這些人排除,那麼司法院院長跟副院長不受任期保障要如何排除?

其次,政務人員法的立法目的是要控制政治分贓(Spoils System),也就是說,要讓在政治上,因為裙帶關係(nepotism)跟朋黨政治(cronyism)所造成的浮濫現象得到適當的約束,所以要對政務人員的範圍、規模、員額做具體的規範。然而在這三位委員提的方案裡面都沒有,目前政府也沒有提出相關的規範,我的具體建議是,政務人員的總額不超過1,000人。

第三,政務人員如果違反了政務人員法裡面所規定的這些要件,立法委員得以過半數的總額投票,迫其去職,這也就是剛剛我講的,必須要有一個政務人員免職條例的適用。

第四,政務人員的資格要件應該採取正面列表以及負面排除的雙項規定,因為大家注意到現在很多民選的議員跟民選的首長,在下一屆已經不能再選,可是他們現在正在爭取擔任新的政務人員。換句話說,我們應該明白地規定,凡是不得參選的人就不可以擔任政務人員,所以一個是正向的規定;一個是反向的、排除的規定。

第五,政務人員法的主管機關非常清楚是考試院,因為我們的五權憲法制度,一方面是一個制衡關係,另外一方面也是一個分工合作關係,所以無論是從制衡或者分工合作的角度,政務人員法當然是屬於考試院的職責。

第六,政務人員本身具備政治經驗跟政黨背景,所以除了有專法明文規定,像是大法官、監察委員、考試委員應該超越黨派、政治中立、不得參與政黨的活動,除了這些之外,對於政務人員不應多做規範,但卻應該明文規定政務人員不得指揮或者責令常任文官配合他的政治活動,並且承擔政治任務,所以在本法中應該規範具體的罰則。

第七,立法院對於政務人員的提名以及同意權的行使,包括在審查程序中有關學者專家對提名人是否適格的表述,應該具體統整他們的意見,並且列表作為一個專業評估的意見。在面對大法官同意權投票的時候,譬如說我們諮詢了60位法官、相關法學者或者政治學者,就應該對他們是否適格進行投票,然後公布票數,但是最後的決定權在立委本人,所以立委在進行投票的時候,那個投票才是最後的結果,可是這些專業人員的意見,卻可以提供社會大眾重要的參考。在這個情況之下,配合政務人員法進行調整的同時,也應該在立法院職權行使法第四章中做具體的規範,謝謝大家。

主席(翁委員曉玲):謝謝周老師。接下來我們請桂宏誠董事長發言。

桂董事長宏誠:主席、在場的各位學者專家、各位老師,還有一起列席參加的相關主管機關代表,還有在場的媒體記者。我是民主文教基金會桂宏誠。剛剛聽到吳宗憲委員提到政務人員法從民國84年說要立專法,所以他是從民國84年算起的,沒有錯,民國84年那一次我有參與,所以我對這個法案還是有些印象,民國84年的時候我還在銓敘部,所以我對這個法案大致上有了解,那是我們前一任銓敘部部長交代下來的,因為在解除戒嚴以後,考試院主動向當時的中國國民黨提了一個報告說,配合解除戒嚴、自由化了,所謂的政黨可以組黨了,所以相關的文官體制要整建人事法制。那個時候有一個建議,就是要制定一個最基礎性的規範,或許就叫做公務人員基準法,然後在這個架構裡面,我們另外又分出來一個政務人員法或者是說常務人員,把他定義在考試及格的,甚至約聘人員不需要考試及格也擔任機要,但他屬於常務的,有這個概念架構,也因此有了政務人員法草案。民國84年我們也很積極的完成草擬送到考試院,所以剛剛吳宗憲委員提到民國84年開始,也就是三十多年前。

其中還有一個重要的法案是行政中立法,民國98年也是在國民黨執政的時代才通過的,我們是蠻訝異的,現在全面掌握政府權力的是民進黨,他為什麼一直在排斥這個法案呢?而這個法案卻是在國民黨執政的時候所推出來的政務人員法、公務人員行政中立法,甚至公務人員行政中立法推出後15年,在民國98年才通過,剛好那時候我又在,所以我有印象,我也做個背景說明。國民黨執政的時候並不擔心,而且主動積極要健全文官體制,建立政務人員法,只是當時或許有些國民黨的立委不支持,但是現在我覺得政府機關應該要朝整建人事法制這個角度思考,所以我認為這個法絕對要儘速通過。

主要的理由或目前我們碰到一些可能需要注意的問題,我來跟大家介紹。剛剛講到我們的法案目前是有兩個,一個是行為基準,行為好像就是一個限制,其實我們制定這個法案還有一個重要的目的是權利,政務人員有什麼樣的權利?俸給對公務人員來說是權利,對政務人員當然也是,但要不要法律化呢?如果沒有法律化的話,你就不知道他的錢怎麼來的。

我舉個例子,網路上可以查到政務人員給與表、主管職務加給表,我們以比照簡任第十四職等的常務次長,或者是直轄市政府的副市長,這些政務人員職務比照簡任第十四職等,這網路上查得到,意思就是他的薪資待遇比照常任文官十四職等,真的是這樣子嗎?主管加給改了,107年賴清德當院長的時候發個公函,政務職的十四職等比照簡任十四職等以及十三職等已經另外調薪了。你在網路上查不到,公文出來給你看才知道。他是說預算通過了就調薪,那是不是預算沒通過,還可以減薪呢?這個叫法律化。不然的話,你光講照簡任第十四職等人員薪資待遇,那是唬人的、根本不是,而是有另外的公文,已經加薪了,所以我特別強調這個要法律化,當然這也是權利。

另外,剛剛大家也提到,陳菊院長請假超過一年多,銓敘部說得很清楚,我也聽得很明白,他是說適用公務人員請假規則,我其他不多講。如果適用的話,比照一下、參考適用都好,但如果你說適用的話,請假規則第十八條規定,各級機關首長請假應報請上級機關長官核准。

剛剛黃國昌委員也提到,請問監察院長的上級機關是誰?全國最高監察機關的首長還有上級機關嗎?誰准他假的、誰讓他延長病假的?我們更不要說公務人員請假規則,主要是給常任文官、常任事務官,因為你的職務是永久保障,但政務官不是,他還有任期的,怎麼可以讓你請兩年呢?而且,我如果沒記錯的話,兩年內可以合計請一年,好像起碼要回來一天,回來一天再延長病假,但你如果一再用這樣的說法說他適用的話,法律條文就完全配合不了。講得難聽點,也是因為不得已,因為他是院長,所以你就只好這樣說。過去很多福利等等都是參考、比照、適用常任文官,但這是不對的,職務性質不同,如果有些福利政務人員也要有的話,請你寫「準用」,但也不能全部,你要看哪些可以、哪些不可以。

常任文官跟政務官是不同的,回到剛剛講的,以前為什麼偷偷給他加薪?是因為以前政務次長的薪水會比常務次長少,因為他沒有考績獎金,你不能偷偷加,你還說是預算通過,那我們今年預算不要通過,讓他減薪,可以嗎?大家一定做不出來,會被罵,對不對?但這個叫法律化,這是權利,不僅僅只是行為的基準跟義務。

再來,我認為要制定這個法,也認為政務人員的範圍很重要,我提出幾個大家可以去思考的方向,我具體建議政務人員,用一個最簡單的說法,他就是政治任命,至於你是不是負責政策,那是其中的條件之一,重點是你是政治任命的,什麼叫政治任命的?你就一定不是考試及格的,你也不是有法律規範等等,當然,有些你是負責政策、有些不是,但是你只要是政治任命的,我們可能就把他納入。

我特別強調組織法律,所以法規、行政命令不包含在內,如果行政命令可以包含在內的話,各院可以自行設置政務官,就會全亂了,地方就讓地方制度法明定,或者授權有幾個比例可以列為政務職的一級機關首長。

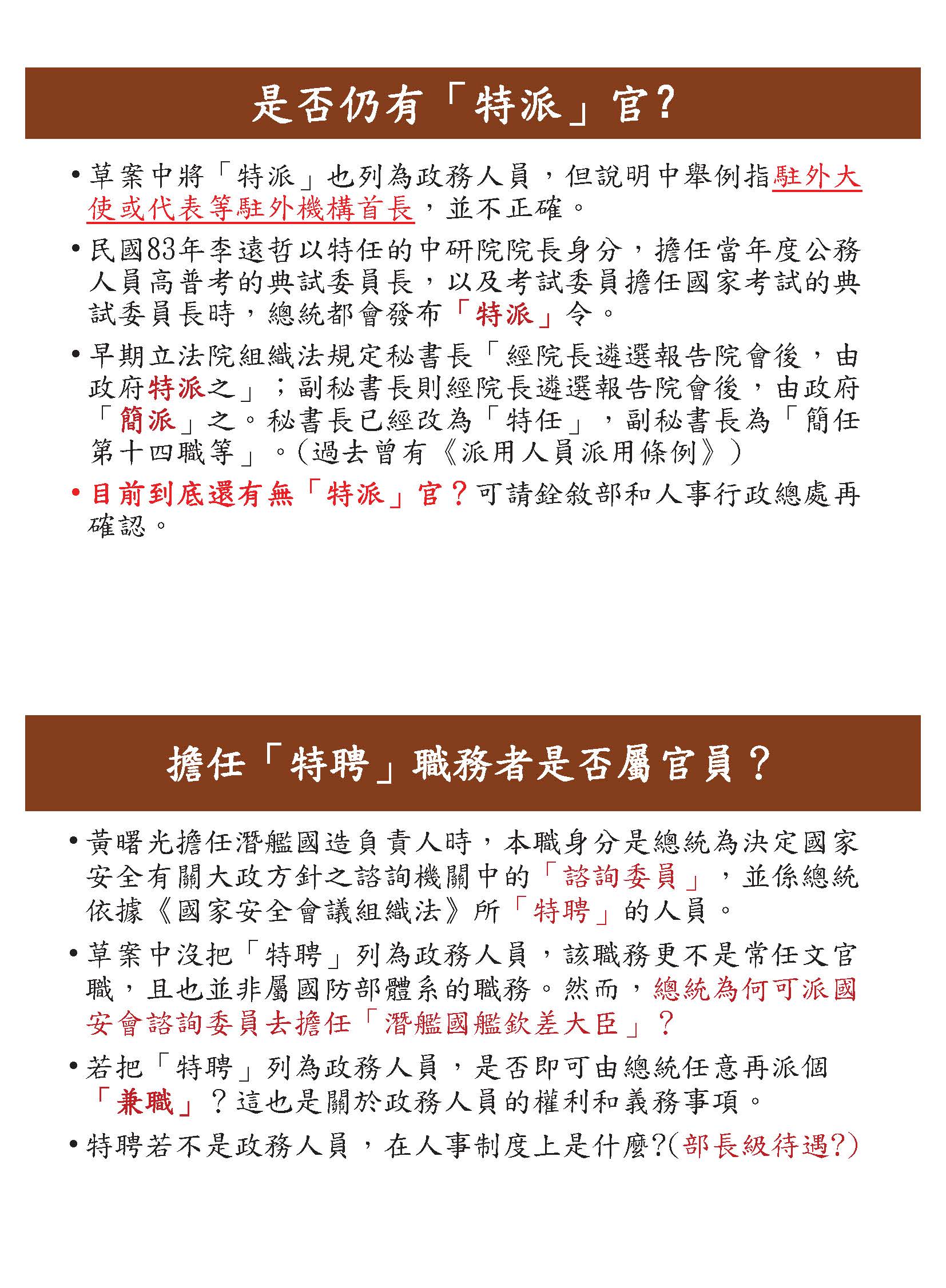
還有一個狀況,但這部分我個人不大熟,關於駐外的部分。基本上以我的了解,我們目前生活條件良好、駐外的代表都是政治任命、特任的吧?艱困地區的就給常任文官去當大使,也是邦交國,因為我們的邦交國大概就是艱困地區,那是給我們常任文官的,事務官或者特任的政務官他們都有本職,這個部分要稍微再精確了解他們的不同。

我又提到一點,我們現在充斥著黑官,而且黑官裡面竟然有部長級的特任官。如果按照我所講的,要有法律的話,臺灣美國事務協調委員會的主委是特任,它不是組織法律,這是黑官。還有所謂的黨產會派(聘),主任委員又列為特任,「聘」是指聘兼;「派」是指派兼,他不是特任,特任應該是總統任命,這都是很重要有問題的地方。

另外,中選會的主任委員目前是代理的,委員不是官員身分,他代理主任委員之後,他是特任官嗎?他受不受到約束?這也是個問題,因為委員是無給職就一定不是官員,可是他為什麼可以代理主任委員呢?主任委員是特任官,他到底是什麼身分?這又是個問題!

有沒有特派?這個要請銓敘部或人事總處確認一下,應該沒有特派,因為我看到我們委員的草案裡有特派,但我們好像沒有特派官了,這要稍微留意一下。

最重要的一個問題,「特聘」是什麼?抱歉,我時間不夠,講完就好。由黃曙光擔任潛艦國造的欽差大臣之後,「特聘」這個職務就露出檯面了,但什麼是「特聘」,他是官員嗎?他不是官員,他為什麼可以變成欽差大臣,負責國防部應該要管的潛艦國造?他如果不是政務人員的話,潛艦國造案出問題了,監察委員可以彈劾他嗎?我們都沒有把特聘列進來,到底什麼是特聘?他是部長級待遇。對於特聘該不該列入、怎麼規範?他可不可以兼職?這都是權利事項,也請一併參考。時間超過了,我有相關的書面資料,敬請各位參考,謝謝。

主席:謝謝桂董事長精闢的見解。

接下來請陳清秀教授發言,待會陳教授發言完畢後,我們先休息5分鐘,讓大家可以上個洗手間。

請教授發言。

陳教授清秀:主席、各位委員及各位先進,大家早安、早上好。很榮幸有機會來參與這一場「政務人員權利義務法制化」公聽會。今天聆聽了各位先進、學者、專家的意見,我自己覺得受益良多。我們知道通常是由政府主管機關提出法案,政務人員法制可以說是關係到整個高級文官制度,應該怎樣合理的建構發展。主辦的主管機關要麼是考試院,要麼就是行政院人事行政局,以前叫人事行政局,現在叫行政院人事行政總處。主管機關對於法制的建設是責無旁貸的,今天我們沒有看到他們提出對應的法案,這就代表他們違法怠於執行職務,一個國家要進步需要大家,國家興亡,匹夫有責,尤其主管機關不應該怠忽職守。

從這個案子裡面,我們深切期盼主管機關不可以相互推卸責任。我個人現在在提倡天人合一思想,就是要利人利己,天下為公。別人不做的,我們可以做就應該拿起來做,不應該互相推卸責任,這樣的話,整個國家社會怎麼進步?所以我覺得我們不應該自私自利,一定要利人利己。國家事務是共同的責任,法制現代化、合理化是共同的責任。

我們常任文官有公務員的行政中立法,更高階的政務官更應該要行政中立,因為他掌握的國家資源更容易公器私用,但是我們法規居然有欠缺,這個代表我們法制建設不完備、有漏洞。我們不可以見死不救,法制有重大缺失,我們居然視而不見,這就不對了。

我們憲法採取相對多數就可以選舉擔任總統,換句話說,少數人代表所選出來的人,可以代表全體國民執政,這個就違反了民主國家多數決原理,你要代表多數就應該要由多數黨組成政府執政,如果是總統,那麼第一輪沒有過半數,第二輪選舉要讓他過半數之後,才取得民主的正當性,所以進步的國家,採取總統制的,一定要採取過半數人民所支持的候選人,才可以代表全體國民執政。我們臺灣的憲法制度有重大缺失,少數人可以代表多數人執政。換句話說,沒有經過我同意,也沒有授權,你只能代表你少數人,你怎麼可以代表多數呢?所以我們現在的政府是處在專制的、非民主的、反民主的政府狀態,至於我們的政務官,如果我們採取內閣制,就沒有這個問題了。我們的政務官採取的是政黨政治的做法,少數政黨可以代表全民執政,這個就是一個重大的缺失。我們要怎麼樣挽回呢?我們應該要求政務官要體察民意,了解多數人民的生活需要,為民興利除害,不可以只考慮到少數黨派的利益,國家利益及全民利益一定要超越黨派利益。所以政務人員倫理規範第一條就是要忠於憲法、遵守法律,這個是依法行政最基本的,也就是貫徹民主政治、民意政治、多數決原理的基本精神。如果我們的政務官沒有這樣的體認,他就不適格當政務官,因為他沒有忠於國家、沒有忠於憲法。我們的憲法是民主國原則,怎麼可以違反民主原則,變成專制獨裁呢?這代表這個政務官的人格有問題,因此我們在政務官的選任方面,一定要要求他通情達理、通達民情、通達民意、通達人民的生活需要、通達天理、通達事理。要講道理,一個不講道理的政府,會危害我們人類社會、會危害全民生活福祉。我們期盼我們的政務官都是品格兼優、才德兼備的。

易經裡面提到一個觀點,以德配位,如果德不配位的話,他違反了天理、天道,他違反了事情的道理,那麼他所作所為就會胡作非為、違法亂紀。因此我在這邊提倡,我們政務人員行為準則不要只落入世俗化,如到底要不要利益衝突迴避。一個大公無私的人,他就不會貪污舞弊,他一定是天下為公,一定是利人利己的,所以我們所重的就是他的品德修養。日本的高階文官,日本明文規定國家公務員倫理法治,就有這樣的規範建構。我個人認為,我們應該要有政務官的倫理規範,他的價值觀、人生觀、世界觀是不是真的是大公無私,為我們全體國民在奮鬥,為我們人類生活福祉在打拼?我覺得這個就是他要重視民意,如果他不重視國會多數人、多數決的意見,代表他是反民意的、他是獨裁的。我們不應該讓臺灣變成獨裁國家,我們臺灣是一個民主法治國家,所以他要以人民的意見為依歸、多數人的意見為依歸,以全民的福祉作為他施政的總目標。這個地方我非常贊同剛剛孫教授提的一個觀點,就是我們應該強制在職進修,就像公司治理,董監事一定要每年強制在職進修。我們至少應該要求政務官每年有一個強制在職進修課程,對憲政法治的基本觀念要把它建構起來,對於公務倫理、道德也應該要建立起來,對於政策的分析能力也應該把它建構起來。我們培養優秀的人才才能夠為國家所用、才能夠建設臺灣,成為人間淨土。所以我很提倡法治建構的基本原則,回歸天人合一思想。人在做天在看,回歸上帝造物法則的規律,回歸事情道理本身來處理公務,因為這是大家的事情,這攸關我們世世代代子孫,希望能夠前人種樹,後人乘涼,祖上積德庇蔭子孫,我們不希望把臺灣搞得烏煙瘴氣啊!所以我們期盼大家秉著良心,公正的處理事情,我們的主管機關不可以怠忽職守。我以前擔任人事局局長都會主動找事情做,不會這樣互相推卸責任,不應該一代不如一代,我個人認為我們應該要注意到這些面向。

當然,大家可以用AI搜尋一下到底政務官怎樣去建構,我們的做法似乎有一點朝向事務官化,所以有所謂的懲戒程序,德國的聯邦部長法規定,部長是不循所謂公務員的懲戒程序。就像儒家思想所提到的「刑不上大夫」,我們的政務官是國家的棟樑,對於他們應該要有應有的禮遇跟尊重,他應有的福祉、福利也應該要給予照顧。我覺得我們應該要大公無私的、講道理的來建構我們的高級文官制度,大家敞開心胸,我希望大家都能夠符合這樣一個天理、事理、倫理的法則來處理國家的公共事務。這樣的話,我相信我們臺灣、我們中華民國一定能夠屹立不搖,可以走向一個富強的康莊大道,可以永續發展。以上,請多多指教,謝謝。

主席:謝謝陳教授的發言。

我們現在先休息5分鐘,待會再繼續請其他的專家學者們發言。

休息111分)

繼續開會117分)

主席:現在繼續開會。

接下來請彭錦鵬教授發言。

彭教授錦鵬:主席、各位先進。非常高興、非常榮幸有這個機會來參加本次公聽會。首先,聽了上半場的先進所提供的意見,我學習很多,但是我個人在過去這40年裡面,一直都在研究國際的以及國內的人事制度,其實有蠻多話想講,但我只有10分鐘的時間,所以我大概只能夠扼要的點到。

基本上,政務人員法從87年到101年間,已經5次會銜行政院,送立法院審議,但是都因為屆期不接續審查,所以並沒有完成立法作業。銓敘部在108年也曾經送到考試院審查,但也是無疾而終。從剛剛黃國昌委員、吳宗憲委員提到實際上的例子可以發覺到,也正如剛剛清秀大師所講的,這是考試院的立法怠惰,也就是有這麼多的問題必須要處理,但是如果沒有法律要怎麼處理呢?現在我們也看到原來大家都沒有覺得有任何問題的,考試院要負責中華民國公務人員的法制,結果居然還可以把它推諉到行政院自己管就可以了。很明顯的,這產生了到底要不要將政務人員予以法制化的問題,我的答案是當然要,而且很迫切。如果我們先把這個原則給搞定的話,就可以有所期待我們會有一部政務人員法。這個政務人員法其實也讓我想到,剛剛也有先進提到公務人員基準法、基本法,其實我也是臺灣第一批來研究公務人員基準法的,現在呢?當然也還是躺在考試院。當時是吳庚大法官負責做一個研究計畫,我也是成員之一,到現在也是完全不見蹤影。所以第一點我要提到的是,就政務人員法的必要性來講,政務人員是現代化國家文官體系的一部分,但是政務人員的選用、保障、退職等等權利義務關係,和一般常任文官是截然不同的,原因是因為任用並沒有任何一個考試的條件,權利義務也是隨時之間會隨著政黨或者是政務領導而改變,這樣子是沒有保障的,所以基本上單獨立法是必要的,這是第一點。

第二點,有關政務人員的立法研議過程,其實一直都定名為政務人員法草案,算下來的話,已經有大概30年的時間了。我在第一點所講到的政務人員的人力資源運用、權利義務關係,都需要獨特的法律體系來規範。在民主國家中,常任文官和政務人員是否分別立法規範,並不一定;常任文官是否分為中央級或地方級的常任文官分別立法,也不一定,例如日本就有國家公務員法,然後也有地方公務員法。目前我國關於公務員常任文官部分的法律體系已經相當完備,而對於政務人員則比較多都是依附在公務人員法。如果我們能夠單獨將政務人員的權利義務單獨立法,基本上會比較清晰可辨識,而且具有法律效益,最重要的是具有法律效益。以下的意見,我基本上會比較聚焦在翁曉玲委員所提出來的政務人員法草案,畢竟這三個草案我稍稍比較了一下,比較完整一點、內容比較多的是翁委員的提案。從上半場我們大概也可以看到,其實政務人員法會牽涉到非常非常多的條文,包括權利義務關係、法律定義、懲罰條件等都非常非常複雜,其實是蠻難的。

第三點我要提到的是,政務人員法的主管機關應該是考試院,從憲法條文可以看到,過去這30年都是考試院在負責的,除了少數一、兩個人曾經表示不同意見,現在好像是變成民進黨的政府意見,要把政務人員的管理完全放在行政院。但是我們也必須要了解,我國的憲法體系是比較不一樣的。以一般國家公務人員的管理來說,基本上,一個叫做部內制,也就是每個部會自己管自己的人事,不像我們有非常嚴謹的一個法律規範;另外也有部外制,也就是在各部會裡面,其中有一個部會是在管所有公務人員的法律要件,這個叫部外制。我國剛好是採用了全世界都沒有的,叫做院外制,我們有單獨的一個考試院來處理人事的問題。在這樣一個憲法架構裡面,很顯然的,我們當然應該讓考試院擔負起草公務人員、政務人員法律的義務和責任。所以從這個角度來看的話,考試院現在目前是失職的狀態,失職的狀態!反過來講,如果因為行政院管轄中央政府百分之九十幾,大概百分之九十七以上的公務員,所以行政院必須負責政務人員法制和實際應用,那麼,針對總統府、行政院以外四院的政務人員,其政務人員法制要由哪一個機關負責呢?邏輯上很簡單,就是要考試院來負責。

第四點,地方政府政務人員的人事制度是屬於政務人員法的規範對象,我國的人事法制基本上是採用人事一條鞭,現在大約是500個政務人員的情況之下,那麼我們並不太需要中央和地方兩種人事制度來規範政務人員。

第五點,關於政務人員的品德、忠誠查核,需要在提名或任命前實施這件事情,我覺得是必要的。同時,也應該要在法條上面追加,對於任命後才發現有問題的,或者是任命前已經有消極資格條件的,都應該要比照辦理。

第六點,第八條第二項有關政務人員辦理特殊查核的事項,應該不需要由行政院另定辦法行之,因為根據人事行政總處對本草案的說明,現行行政院所屬政務人員依照公務人員特殊查核規定辦理,從立法經濟的角度來看的話,就由目前的體制查察就可以了。基本上,我剛剛聽到的消息就是,我們的特殊查核是三年要查核一次,但是我們根本沒有人去查核,都是由調查局去查核的,總共查核的只有兩個人,所以我就在想說,我們永遠都是在省小錢然後做壞大事。比方說,我們政府的高層體系裡面,都還會發現政務人員產生了重大的安全漏失,所以我覺得,乾脆還是由行政院來處理,但是應該加強人力的調配。

第七點,政務人員違反本草案第十條到第十七條行為規範之規定,有鑑於政務人員係屬公務人員懲戒法和服務法的適用對象,因此違反行為規範應該不需要再處以罰鍰。

第八點,本草案既為政務人員權利義務的專法,本人同意人事行政總處的建議,要參照各類人員人事專法合併立法的體例,將待遇管理事項納入並統一規範,或者是我們另立一個政務人員的俸給、退職規定。我為什麼會特別講這個呢?原因很簡單,全世界最好的公務人員體系就是新加坡,新加坡的一個初級部長的薪水大概就是年薪2,500萬臺幣。他們為什麼會很好?很簡單,當年李光耀總理立國的時候就提出這樣一個目標,我覺得我們也可以效法啦,當然滿困難。

最後一句話我想要提的就是,剛剛前上半場大家都在講公務人員行政中立法,我必須要很簡單的跟各位講,全世界除了中華民國以外,沒有人用「行政中立」這四個字,因為你把它翻成英文的話叫做Administrative Neutrality,沒有人用,如果有的話,是誰呢?一定是後面.tw,我們很偉大,我們是學來的。所以就是只有政治中立法,因為我們的法的規範對象,如果是依法行政,那個就叫行政中立,那就不必再講啦!我們針對的全部都是政務官和常任文官,或者是政務官跟政務官,或者是行政官跟常任文官彼此之間有關於政治行為是否中立而處理,我們已經錯太久了。

我最後講一句話,當初在通過這個名詞的時候是用舉手表決的,是由學者們舉手表決,但是大部分參加的學者並沒有行政,也沒有立法,也沒有國外的經驗,所以,當初用表決的方式就通過叫做「行政中立」。這個名詞是錯的,很簡單,你把它查一下子,這個Political NeutralityAdministrative Neutrality,在網路上所有你能夠發現的,我們錯太久了,所以,容我稍微超過幾秒鐘來講這件事情。謝謝。

主席:謝謝彭老師。接下來我們再請江明修教授發言。

江名譽教授明修:主席、各位先進,大家早安。剛剛聽了彭教授的發言以後,我想這裡首先還是要針對「行政中立」這個名詞。「行政中立」這個名詞,我從文獻中看到考試院的熊忠勇先生,他特別提到「行政中立」之所以在我們中華民國產生的原因,主要是因為在威權時代的時候,擔心行政不中立會造成政黨政治無法正常發展。可是經過三十幾年來的實踐以後,現在我們的常任文官是非常守法的,反而是民主政治的民選代表這些政客們違法亂紀,發展裙帶關係,破壞國家體制,造成人民非常大的不信任。因此現在反過來,對於行政中立這樣的立法原則本身,我想我們要繼續再予以加強,再加以延伸到所有的政務人員都應該包括進去。也就是說,今天你是依照政治而得到這個地位,可是不代表你可以因政治而可以分贓,而是你還是要守國家的法律,要尊重國家的體制。

所以我在這裡要特別提醒,我們現在很多法律本身,其實訂了以後也沒有執行,包括待會黃錦堂教授會提到的旋轉門條款,我剛剛也特別拜託了一下。旋轉門條款是一個非常好的立法,可是執行不當,執行沒有真正的落實,這個也跟我們現在整個國家在制定公務法制方面,本身的整個邏輯性跟原理性沒有釐清有關。

我現在先簡單的講幾個基本觀念,就政治分贓跟行政中立之間的對應關係,就是為了要對付政治分贓,我們才要求行政中立,而行政中立就是所有政府人員,只要拿政府的錢的、拿全民錢的,任何一個人都應該受到行政中立約制,所以,行政中立法有規範的人員都應該受到約束以外,行政中立法沒有規範的人員,就要用政務人員法相關的法案來給他約束。所以,我現在講的已經不是正面表列跟負面表列的問題,國家已經到這種地步的時候,我們官員的腐敗已經到這個地步的時候,我這裡講的官員是政務官,這個時候我們必須要用最嚴格、最嚴厲的方式予以約束,以贏得全民再度信任。

我們可以看到,美國的分贓政治本身造成美國很大的問題,當然我們這裡也不是要去檢討總統制造成國家重大問題的原因,因為全世界的總統制沒有一個是成功的,我們先不談這個部分好了。就以行政中立來看的話,固然這個名詞跟政治中立之間有所不同,可是行政中立這個名詞,無論是學術上的定義也好,或是現在法律上的定義也好,它確實是比政治中立更加完備。即使是中華民國的發明,我覺得也是一個正面的發明。

另外,我們要提的是,當我們在討論這個問題的時候,我們必須從權力制衡的角度來看,今天我們中華民國的五院之間,事實上我們五院之間的配合度非常高,五院之間的互相監督性、權力的分立性反而非常低。事實上,權力本身是野獸、是巨獸,本來就應該加以約束,因為當政府的權力越大的時候,我們人民的人權保障是越危險的。

因此,在政務人員的相關法制裡面,我們應該把權力制衡的原理本身放進去,尤其有談到的是,如何讓權力不再集中在行政院這個部分,我覺得立法院應該要硬起來,應該讓行政院真正的尊重國會。這一點還涉及到政治倫理的問題,就是說政治運作的時候,所有的人員不應該以政治立場,而是應該以行使權力的正當性為原則,也就是說,不可以將公權力納為個人、政黨或特定利益的工具。

我們這裡要談到一個結論是什麼呢?就是政治可以有立場,但是權力必須要有界線,而且憲法與國家應該是高於政黨勢力。

另外,我先釐清政務人員是什麼,相對於常務人員來看,最簡單的講法是,政務人員不是一般的公務人員,也不是民意代表,這兩項如果確定之後,他是依照政治責任與政治權力相互之間運作,是在民主制度中權力分立的一個從業人員。因此我具體的建議是,非以國家考試任命之所有人員,都應該叫政務人員,包括現在有很多巧立名目的特聘人員、特派人員、聘簽人員,不管是用什麼名詞,你的錢還是來自於國家,你的權力還是來自於國家。所以,所有非以國家考試通過之人員,不管旋轉到任何一個位置上面還是政務人員。

這個概括性的規定必須要先出來以後才有辦法談,不然有太多瑣碎的規定,這個不行,那個又不行,最後全部都從那夾縫中生出很多的污垢。因此,我再釐清政務人員的角色,政務人員是政治任命、有政治決策的權力,而且應該負政治責任的人,不管有沒有任期的保障,或是否經過立法院通過,全部都算是政務人員。

基於上述的討論,就下面三點具體問題提出我的淺見。第一點,公務人員專法是否有必要?非常有必要。我很遺憾剛才看到考試院相關部會首長還有考試院提供的文字,這是考試院的正式文書,但是公務人員跟公務員它都沒辦法區分清楚。公務人員是包括全部依刑法、依國庫的使用,這些所有人員就叫公務人員,不管你是國營事業的董事長、總經理,都算是公務人員;公務員當然是依照國家考試任命的一批特殊、具有專業的人員叫公務員,其他都是公務人員、公職人員。

因此,雖然也有人說行政中立法第十八條的規定好像可以準用,但就是沒有辦法用,我們才要特別明定專法,將相關分散的規範集中,讓政務人員的正當行為不能模糊化,還要降低行政資源政治化的疑慮,讓整個憲政的制衡、權力分立能夠明確化,因為絕對的權力,絕對的腐化!

今天不知道為什麼還有人會說,要讓政府好做事,政府做事已經做得過當了,我們需要把權力拿回國會,好好的監督他們。所以,政務人員的權利義務法制化應該具政治責任跟政治倫理,我認為應該要訂立專法,而且中央、地方,包括立法院同意任命的所有人員都應該納入規範,包括國營事業及很多依照計畫任用的人員,全部都應該納入這個管制裡面,這是第一點。

第二點,關於主管機關應該是考試院還是哪個單位,我覺得有些單位的答案很奇怪,什麼表示尊重、尊重大院……都答非所問,基本上根本就沒有意見嘛!事實上就是考試院,考試院責無旁貸,而且刑責也應該是考試院,監察院能做當然是最好,監察院現在有糾彈權嘛!只是糾彈權它睡著了,監察院是一個非常差勁的院,根本沒有負起國家的責任。

最後一點,有關於忠誠義務跟查核的問題、禁止行為等等,我完全贊同,我認為忠誠義務的查核還有禁止行為等等,全部都應該要有很明確的界線,依照行政中立不可跨越的紅線都應加以查核。另外,剛才有談到的旋轉門條款部分,旋轉門條款根本就沒有發揮作用,今天很多的腐敗都來自於這些官員轉來轉去,哪一個政黨輪替都是一樣,貪贓枉法很多是從這邊轉來轉去的,沒有任何一個單位負起責任來。

我最後的結論是關於第三點,忠誠義務查核及禁止行為的部分是一個時代背景的產物,因為民間也有許多講法,現在很多的政黨都想把國家變政黨,我覺得要請他們自我約束,謝謝。

主席:謝謝江教授的發言,接下來我們請臺大政治系的黃錦堂教授發言。

黃教授錦堂:主席、各位先進好。今天很高興參加這個座談,尤其在公聽會看到很多好朋友共襄盛舉,我現在說明書面意見的重點。第一,我認為有立法的必要,但是要smart,要be smart。另外,不一定要在這部法完成所有對政務官的亂象或官制、官規建立的手段,而是要再多元一些,也要更宏觀的從治理的角度出發。我先講為什麼有立法的必要,第一,因為這個素材重要。第二,就是我們發生問題。在我們的憲政體制下,立法院在野黨大概很沒有意願發動倒閣,因為倒閣不能發生所想要達到的政治性效果,所以執政團隊就不會下台,對不對?不會下台,它就不免有恃無恐,加上選舉非常的殷切、急迫且輸贏太大,所以招數無所不用其極。

我這邊借用兩位知名學者的講法,一個是德國的Niklas Luhmann,他講到政治人物腦袋想什麼東西?政治體系的基本邏輯就是權力,就是我能夠繼續執政就對了,我要鬥倒對方、永遠執政,這就是政治人物的邏輯。另外,臺大政治學系已故的世界級知名教授朱雲漢的名言是「政治人物是神、魔雙性」,各位要記住這句話。所以我們希望政治人物在親民的時候能夠發揮他的神性;可是如果鬥起來,一切以勝選為考量,會不顧蒼生,就是魔鬼。所以我認為有立法的必要,當然有些是因為條文有些老舊,比如旋轉門條款。

第二,我建議針對身分的規定要完善化,這次翁委員的版本當然有規定,但是我認為還可以再加上幾個補充,第一,需要一個定性條款,基本上政務官跟國家的關係是屬於公法上的職務關係,不能用司法那一套價值、機制或是訴訟途徑處理。第二,應該有一個功能定位,就是政務官在做什麼,這時就可以用到韋柏的政務官三大特性第一,要熱情,勇於去發掘問題、處理問題。第二,要有眼光。第三,要勇於推出政策,並且想辦法完成及落實,這叫做責任倫理。

如果從責任倫理來講,像陳菊院長現在的處理方式是不及格的,剛才桂宏誠董事長也講到,請假怎麼可以請這麼久呢?對不對?所以我說要一個功能定性的條款,這個功能定性條款銜接到諸多重要的制度,比如解職的事由等等,甚至應該有強迫解職,除了他的長官不讓他去職等等原因。另外,他的任命生效日、解職要件、解職日等等,以及如果沒有依照相關宣誓規定完成的話,會有什麼法律效果,這些都要再加進去。這個地方不困難,因為中華民國這麼多年來政務官的任命、解職都已經有官制、官規,是用內規把它賦予法源等等,我覺得這是有意義的

第二個是核心,三位委員都有講到針對政務官為惡,即魔鬼的部分,就是他要濫行施政,利用他的權責去擴大他的人力、他的地盤、他的資源,要鬥倒對方等等,在這個草案大概是第十二條以下等等這些規定,我們應該怎麼對治?這不是出於政黨之間的公平而已,而是關係整個國家的法治、民主、人民的福祉等等,我會認為應該多管齊下,這個地方就是要be smart,那要治理,我認為可以有的手段,第一個我要鄭重的建議,就是我們對監察委員、大法官的任命,甚至考試委員也一樣,是不是應該用立法院三分之二委員的多數決?這個就是從源頭把一些「鬥雞」、把一些disqualified的人幹掉,就是你要經過立法委員三分之二同意才可以取得這個職位,那三分之二委員代表什麼?就是代表要跨黨能夠同意,所以我說這是核心。第二個就是仿照美國的獨立管制委員會,它的副座,就是這個機關的副座應該由在野的出任,比如機關首長是執政黨的,那副座應該是在野黨,這樣維持一個奧妙的平衡。以我以前當考試委員的經驗,考試委員是沒有辦法管到考試院內部事務的,只是單純的開會講講話,是客卿,對不對?所以我們現在建議是不是副座由政黨推薦的出任,這樣才有一個內部的制衡?這也是一個重要的手段。接下來比如公務人員協會這部分,怎麼樣賦權;再來比如資訊公開,以及法制化還不夠、實踐上還不夠好的立法院的資料調閱,以及國會調查權,我覺得這些都是對治這個魔鬼般的、假設已經魔鬼化了的政務官的重要手段。

接下來我認為應該要強化評鑑,當然評鑑就是要由民間來,那各位可能會說民間還不是一樣,就是有不同政黨所支持的民間團體?但我覺得沒關係,階段性總是會有先有這個樣子,我想大概只有三、五個知名團體來做,那這個時候再重重的去經由各界的閱讀跟評論,慢慢、慢慢就會累積出這些數字、績效,人民的眼睛是雪亮的,讓他們來看。

接下來就是弊案,比如超思這個弊案,或是最近的國防採購案,怎麼會有一些不見經傳、沒有專業素養、經驗甚至資本的人可以得標?慢慢的我們這個社會已經走到,由民間向檢方提起告發,甚至政黨的人物或黨團也有可能,那我覺得我們應該再強化這個部分,我們是不是應該要求警方對這種重大的貪腐或涉及貪污,再加上一些要件,適時的於不影響偵查不公開的要件下向社會做適當的說明?不能說收了案子一年半載沒有訊息、石沉大海,不能這樣,甚至應該明定立法院的委員會可以發動調查,看是以秘密會議的方式或怎麼樣來進行。

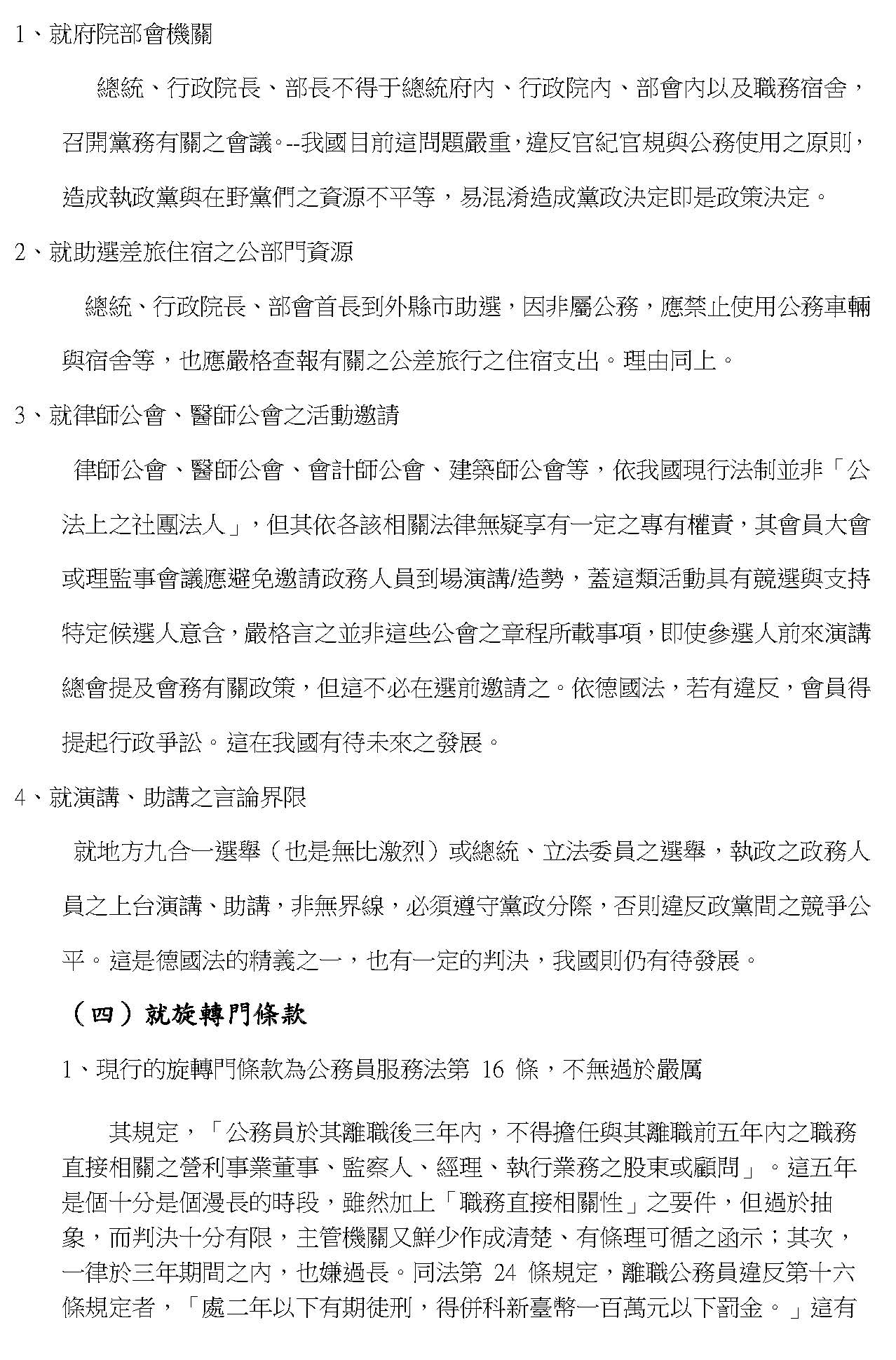
最後,我講一點,就是我認為現行在總統府內、在行政院內、在各部會內的辦公室談黨務是違反行政中立的,這個是不行的,德國就是這樣,在官舍也不行,官舍不是在幹這件事情的,這個應該明定,就是比較具體化,針對我國實際狀況應該落實的行政中立、政治中立的規定。接下來就是大選的時候,不管是九合一大選或中央級的大選,中央的長官常常假借考察的名義,去考察一個鳥不生蛋、名不見經傳的小單位,就這樣動用了國家所有的交通、食宿的資源,實際在助選,這個也應該予以限制。最後我是希望我們的旋轉門條款能夠放寬,因為實際上沒有什麼作用,我這邊舉了五個例子,是用AI檢索的,加上我自己印象中林全的案子,都是沒有事,都是說不直接跟職務相關,所以有時候你訂得那麼嚴苛的規定,是刑罰伺候,而且是你離職前五年內的所有職務,到你離職後的三年內,我覺得這太嚴,而且動不動就是經過告發由檢察官偵辦,我覺得太嚴厲了,應該參考我書面意見當中提到的德國法來做思考,以上。

主席:謝謝黃教授的發言。

接下來請東吳大學的林三欽老師發言。

林教授三欽:主席、各位學者專家、各位機關代表,還有各位先進,大家好。很榮幸受邀來這裡跟大家交流、學習,很抱歉,我沒有提供書面資料,並不是我不重視這個場合,事實上是因為我上週眼睛手術,所以做事情比較不方便,其實我本來應該要請假的,但是因為我非常重視銓敘部推薦我來擔任專家的發言機會,所以我還是來參加了。

首先,我要談的第一點就是有關於本法的立法目的到底是什麼,我覺得透過這個法或許可以讓政務人員的行為規範能夠受到人民更多的信賴,我覺得這是一個可以努力的方向。那到底我們有沒有需要來制定這個法?其實我必須要強調,現在政務人員的相關規範,是散見在各個法律裡面,都有規範,我們倒是應該要思考到底我們還缺什麼,有關缺什麼這個事情,我們應該可以來思考政務人員相較於一般公務人員,有什麼樣比較不一樣的地方?首先,第一個我想到的就是,其中屬於應該要獨立行使職權、超然行使職權的政務人員,我覺得他不宜、不得參加政黨活動,有關這個部分的規範,目前似乎還沒有非常明確,如果我們能夠透過這樣一個法規把它作一個明確的規範,杜絕將來可能引起社會各界疑義的地方,我覺得這是可以努力的。基於還有類似這樣的點存在,我覺得這個法的制定似乎有其必要。

再來,就是立法的方式,我是建議不必大動干戈,我們不必把所有有關政務人員的事項通通蒐羅到這個法律來,只要現行相關法律已經含括到政務人員的,我們就是繼續用,我們只需要針對我們需要強調的、需要針對政務人員特別予以規範的部分,把它蒐羅進來,所以我想我們的政務人員專法可以成為特別法,它只需要比較少量的、謙抑的立法方式,我們不需要把其他法律已經規定的蒐羅到這邊來,也就是說我們不用走分流制度,政務人員一套制度,然後一般公務員一套制度。至於本法的主管機關,我其實是在想雖然銓敘部也就是推薦我的機關,不認為考試院應該適格,但是很抱歉,我的意見可能跟銓敘部不太一樣,我認為考試院是適合的主管機關,為什麼?因為其實考試院被我們的憲法賦予,作為公務人員體制的法制建構的機關,所以它是負責公務人員法制。雖然銓敘部有提到少數的特種公務人員,譬如警察人員,它的法規就是由內政部主管,但是這個畢竟是特例。

整體而言,我們的公務人員體制是由考試院建構,我認為考試院有雙重的超然,它來做這個法規的建制,比起行政院更能夠讓社會各界信賴。第一個超然,考試委員本來就被賦予一個超然性的職權地位。第二個,我們主要的政務人員來自於行政院的部分,如果今天行政院自己作為主管機關來規範它轄下的所有政務官,對社會各界來講,我們可能會認為你的這個意見,將來我們遇到法規爭議要去解釋的時候,主管機關的解釋可能會不夠超然,難以令社會大眾服氣。再來,到底這個法案的名稱是不是要把它訂定成譬如叫做行為準則法,或者更廣泛的,不侷限在行為,而是基於行為以外的其他部分?我是採取後者,我認為這個法案不僅僅針對行為的規範加以著墨,它還有其他的部分,這個是我對法案名稱的部分。

再來,其實我們必須要知道,政務人員也是懲戒法的適用對象,所以如果他有任何違法失職,其實我們本來就有懲戒制度,因此我們到底需不需要在本法當中再去納入所謂的裁罰制度,我認為應該要審慎,我們不如就讓它繼續走原來的懲戒制度?這樣的一個制度其實已經行之有年,而且也能夠避免又納入裁罰制度,好像在這個法律裡面添加了一個爭議的源頭。因為大家知道政務官本身就具有政治性的色彩,一旦有裁罰制度之後,是不是就引起不同黨派之間對政務官在究責的時候,會說那有沒有要裁罰?我認為這個將來在制度運用上,可能造成一個所謂引火線的源頭,我們既然已經有懲戒制度,我認為還是盡可能回歸懲戒制度。

再來,好像有提到免職的制度,我覺得政務官的去留,其實一般來講政治責任是第一個,我們這個草案裡面好像有提到在什麼情況下他應該去職,這個部分我沒有特別想要說明。至於有沒有因為什麼樣的原因,譬如因為違法的情事,你有特別重大的違法事由必須要去職,這個部分我不排除可以定,但是我希望能夠定得更加審慎。我舉個例子,我們過去曾經有過一個政務官,甚至他是獨立機關的政務官,他因為任用他的親戚擔任司機,就說這個違反利衝法,所以他就被免職了。這個事情我想起來就一直有點不安,這樣一個高層次政治性任命的獨立機關,因為這樣一個很細微的違法事由就被免職了,這個部分會不會衝擊到它所謂獨立性的地位?因為他是有任期保障的政務官。這個部分我特別以這個例子來強調,我們如果要納入免職制度一定要很審慎,那個免職的事由必須要非常的明確、無爭議,不會又留下像剛剛那個例子一樣,因為輕微瑣碎的違法,而埋下一個很可能突破任期保障的缺口。

再來是忠誠查核的部分,我認為這個當然是有必要,因為職司高階政務推動的政務人員,我認為他一定要謹慎,因為我們臺灣的地位或者整個國情特殊,我認為在忠誠查核當中來講是有其必要,而且不僅是在任命前,甚至在任期中應該也要有一個定期的查核制度。

最後,總結來講,我還是要強調一下,政務人員剛剛我講過,本身他就有所謂政治性的色彩,因此如果我們在規範密度上,過於高密度的規範,譬如動輒就是裁罰等等,這些其實可能會埋下我們在政治運作當中攻防的一些引火線。我認為我們這個法律可以訂,我剛剛講過,我們是採取特別法的方式,只針對我們政務人員有特別的特色、有特別的特性,有需要補強之處加以著墨,我們不需要做一個廣泛的立法。整體來講,我們希望這個法律能夠是比較謙抑的。以上,謝謝。

主席:謝謝林教授的發言。

接下來我們再請洪偉勝洪律師發言。

洪主持律師偉勝:主席、在座的各位機關代表、專家學者、各位先進,大家早安。首先還是要表達感謝,謝謝大院的邀請,有這樣的榮幸來參與這個公聽會。也要說一聲抱歉,因為剛才前面有一個會議,所以沒有辦法在一開始全程參與,發言的內容或許會有一些重複的地方,也請大家見諒。

針對今天的提綱,我會分四個方向說明,第一個是針對政務人員,或者是剛才大家在討論的過程當中,有的時候會談到政務官,有的時候會談到政務人員,但是其實這個本質上就說明了想要溶於一爐而言之的困難性。我要對包含主席在內的幾位委員,願意在這個時候嘗試提出這個法案表達一點敬佩,因為其實我們關於政務人員的法制化花了非常長的時間一直想要嘗試,但是一直都沒有辦法成功。我覺得不能夠成功的一個很重要原因,在於根本的出發點的認識。在我剛才聽起來整個公聽會的過程當中,非常多的專家學者都反映說,我們認為政務人員要跟政治保持適當的距離,或者是要避免可能的參與政治,但是這個出發點從首長制或者是民主政治、責任政治的角度,可能會有一點本質上面需要再進一步區隔。

簡單講,剛才在整個公聽會的過程當中,我聽起來似乎大家對於民主沒有那麼信賴,認為如果政務人員有這樣子的情況,我們的民眾沒有辦法透過選舉跟政治的淘洗排斥這樣子的政黨,或者是這樣子的執政黨,這個是第一個我個人覺得稍微比較保留的。我個人對於民主或者是政治過程,還是有基本的信心或信賴,認為我們必須要相信人民能夠把這樣子的情況看在眼裡,而且他可以透過每一次的選舉,尤其臺灣的選舉其實不是很頻繁,我認為還是要相信人民可以透過一定的政治過程解決這樣子的問題。

作為法律人,雖然我自己是法律人,但是是否認為法律的處理手段會好於民主手段或者政治手段,這點我本身是比較保留的。這邊其實我也要額外提一點,剛才我們提到政務人員,這個可能跟等一下我們在定義上也會有關係,就是我們必須要精確的認識到,透過民主選舉的首長制是臺灣目前政治制度的核心。在這樣子的情況之下,如果我們認為要區分……其實民主政治的根本就是我要透過施政爭取民眾的認同,然後獲得下一次選舉的勝利,這件事情是民主政治的核心,但是我們又想要把施政跟選舉做適度的區分。簡單講,如果我們的理念上是希望施政的政務官不要參與政治決定跟選舉,然後競選的人在競選的過程當中,你要跟政府團隊區隔,這樣子的理想可能會導致責任政治跟民主政治上有點脫鉤。簡單講就是,我作為施政者應該要為我的施政負責,透過這個方式爭取下一次的選民認同,繼續獲得執政的權力,這樣的期待跟認識可能就會落空,因為我們認為選舉的人歸選舉的人、施政的人歸施政的人,這樣的期待可能就會讓這個民主政治跟責任政治斷裂。

這是第一個根本的出發點,我認為我的觀察可能會略有不同的部分。從這個角度其實就會進到提綱當中提到的各點:第一點,關於立專法必要性的部分,我目前觀察到各個版本裡面,針對可能需要處理的人員其實有不同的規範。當然翁委員提到的跟政務人員退職條例是最接近的,因為它的範圍最廣。但是這個情況其實就要回到在我們的立法目的裡面到底希望處理哪一個部分。譬如目前的各個草案其實都看得到,會把一部分的人員定義為隨著政治進退、要負政治責任的人。簡單講其實他就是必須透過其施政,爭取下一次選舉獲得多數選民信賴以繼續執政的人員,這是第一類的人員。但是我們目前的草案其實都不是只處理第一類的人員,它同時包含了另外的兩種人:一種是我們透過任命或者是聘僱程序而來的人,剛才其實幾位專家學者也有提到,譬如是用考試區分,或者是用任命程序區分。這一類的人員就我的觀察,我們其實是希望他發揮其中立性和獨立性,這一類的人員跟第一類必須要負政治責任,透過施政獲取下一次多數選民認同以獲得繼續執政的人員,在本質上其實非常不同。

我們現在透過「政務人員」這個大的帽子要把他們全部放在一起討論,在本質上我認為就有一些衝突。因為在第一類的人員裡面,我們應該要容許他有更多的政治參與或者是有更多的政治考量,因為他其實就是在民主過程當中,必須要時時回應下一次選舉的人。但是第二類的人員,也就是獨立委員會,像中選會等等的,他其實是要跟這邊脫鉤的,但是我們現在的處理方式是用一個政務人員的帽子,把他們認為是同等的人員予以同樣看待。我覺得這個在定義上其實就會產生一點點的歧義。

另外一個是就中央跟地方而言,剛才我提到透過民主程序產生行政首長以任命各個政務官這一件事情,其實不是只有中央政府有,地方政府也有。統計起來看,目前地方政府中所謂政務官的人數遠比中央政府來得高。如果是這樣的話,假使我們的考量是要約束他們基於政治考量產生濫用行政資源的情況,這個考量其實不會只存在於中央政府。如果是從這個考量出發的話,我們就不會認為中央政府跟地方政府必須要差別看待,甚至在這時候如果要排除地方政府的話,我們認為可能會產生平等原則的疑慮,也就是為什麼基於同樣的考量,明明地方的政務官在情況更多、更嚴重的情況之下,卻要在這個法律裡面排除地方政府的適用?這個其實確實也會產生疑慮。

所以從這個角度出發的話,就我個人的淺見就會認為,或許還是要回到最原始的出發點,到底我們希望處理的是那些必須關注下一次選舉,或者透過施政爭取下一次選舉多數選民認同的人,這是我們想要處理的重點,還是我們想要處理的是,他透過任命程序之後,就應該要跟政治過程盡量脫鉤,儘管最後依責任政治要負責?到底我們想要處理哪些人,再來考慮法律後面要怎麼定。

這邊其實也會連結到跟主管機關有關,當然我認同過去其實有非常多的草案或許都是由考試機關做出發點、做主管機關。但是在目前的草案當中有幾個部分可能要特別注意,如果從機關的最適功能理論來講,中間如果涉及到包含安全查核、品德查核等等的,這些是不是完全適合由憲法上主要由考試出身的這些公務人員出發的考試院來管理?還是說目前手上已經有這些工具、政策手段,行政院以下的這些行政部門來處理?這或許還要進一步考量。

另外一個就是,如果我們思考的過程一直希望讓那些應該獨立執行職務的人能夠脫離政治干預的話,如果從這個角度出發,我個人就會對由考試院來處理採更進一步地保留,因為我剛才提到這個法律其實在某種程度很想要把「應該要負政治責任的部分」進一步法律化。簡單講就是主管機關在這時候,可能會因為這個法制化之後,更進一步地涉及到政治。如果是從這個角度出發的話,我認為考試院在我們的憲政安排上,其實比較傾向於中立性的機關。但是在這個部分,因為它已經法制化了,就要處理政務官的政治過程或者是政治責任,我擔心這樣會進一步把考試院捲入政治的過程,這個或許要敬供大院參考。

針對具體規定的部分,我稍微提兩點就好。第一點就是「應予免職」的規定,其實有些部分好像比常任文官可能來得更……當然這個免職的規定其實在……如果我們要處理的是獨立機關的話或許有必要,因為過去其實有一些情況是,他因為任期保障,反而導致要負責任政治的這個最終的行政首長沒有辦法免職,所以這個規定或許是有必要,但是可能要更謹慎。

我再講最後1分鐘就好,不好意思。第二個就是關於目前有些草案裡面提到「品德查核」的部分,這個我會覺得有點擔心,到底品德查核最後是由誰來操作?會不會因為我們要避免政治上的考量,結果最後因為品德查核的關係,變成有點像是讓過去的「人二」復辟這類的情況?而且這會讓他因此喪失擔任政務人員的資格,這個到底是由前任來查核,還是現任來查核?其實也有可能變成政治操作的手段。

最後作為結語我是覺得還是有幾點要請大院……第一個從我剛才的角度提到,政務人員目前看起來是把兩個可能要做不同考量的部分放在同一個角度裡面,或許還是要像剛才幾位專家提到的,可以從極簡的角度出發,試著處理其中的部分,而不是想要用一部法律全部處理。另外就是地方目前既然有這樣的情況,有些或許可以先從政治上的準則出發,進一步地做法律化、由下而上。以上敬供大院參考,謝謝。

主席:謝謝洪大律師的發言。

今天我們所有的專家學者以及登記發言的委員都已經發言完畢了,其餘列席的機關代表有沒有需要補充說明的?考試院銓敘部?請問是哪一個機關?不好意思。

鄭參事旭浩:監察院。

主席:那就請來前面發言好了。

請監察院監察業務處黃處長發言。

鄭參事旭浩:不是,我是監察院參事鄭旭浩。

主席:不好意思,請監察院參事發言。

鄭參事旭浩:主席好,各位委員好,各位專家學者好。補充說明一點,監察院院長請假均係依法辦理。以上報告,謝謝。

主席:你講太快了我沒有聽清楚,麥克風可以拿接近你一點好不好?

鄭參事旭浩:不好意思,我再說一遍。是這樣的,監察院院長的請假均係依法辦理。以上報告,謝謝。

主席:是依什麼法要講清楚啊?

鄭參事旭浩:是依現行有效的法規辦理。

主席:是現行的哪些有效的法規?這就是我每次質詢監察院的時候覺得一直都沒有講清楚的地方,這也是我對監察院很不滿的地方,這有什麼好不敢公開大方講的?你們到底是依據什麼法規?然後現在監察院院長的薪水是有發還是沒有發?包含年終獎金等等的。如果已經交回國庫的話,這些都應該要報告,這些應該要資訊公開、透明,可是監察院到現在卻沒有任何作為,都沒有資訊揭露,這是我對監察院感到非常不滿的地方。

接下來請司法院許廳長報告。

許廳長碧惠:謝謝。司法院除了書面報告之外,就簡短口頭補充說明。大法官跟三終審的法院院長都是行使司法權的司法人員,受到憲法第八十一條「非受刑事或懲戒處分,或禁治產之宣告,不得免職」的保障,也是屬於法官法第二條第一項所稱的法官,與政務人員是政治任命,必須隨政黨進退、政策變更而去留的行政官員是不同的。目前也有專法,也就是法官法,針對大法官及三終審法院院長的相關事項有所規定,相關的倫理規範及自律事項也有細緻的規範,所以司法院認為大法官跟三終審法院院長應該沒有以另外一般性的法律規範之必要,應該將大法官及三終審法院院長明文排除在相關的政務人員法草案。

其他有關草案條文規定內容的部分,就如書面報告,不另外補充。其餘部分就尊重貴院卓處。以上說明。

主席:謝謝許廳長的報告。還有沒有其他哪位機關?請。不好意思,請問是哪個機關?

請銓敘部王司長發言。

王司長永大:主席、各位與會先進。銓敘部還是要就主管機關的部分表達一下,因為憲法現在已經明定考試院的職掌並沒有包括政務人員這一塊,如果把政務人員的相關法案規定為考試院職掌的話,會有跟憲法規定有點牴觸的疑慮,所以銓敘部一直主張這個不應該是考試院的職掌。當然,銓敘部裡面有一些法規還是會讓政務人員可以適用,不過這些都是比較一般的行政規範,至於負相關政治責任這一塊,並不在考試院的職掌裡面。

有一些委員認為考試院好像應該要有相關的調查權,事實上我們整個政府體制分工就會不一樣,司法的歸司法去管,公務員、包括政務人員如果違反相關法規,是由懲戒法院處理,考試院並沒有調查權。各機關人員有違法的話,是先由各機關去調查這個人有沒有違法的情況,甚至監察院可以受理人民的舉發,透過調查的程序、透過彈劾的程序來彈劾政府官員,這些都是在國家整個體系裡面有不同的職權的分工,這些分工在憲法裡面其實已經講得很清楚,各有所司。

今天政務人員的部分依憲法明文規定,屬於考試院的職掌之外,考試院的職掌在憲法上只列了三款,第一款是公務人員的考試,包括專技人員考試,這個是考試院的職掌,另外兩款都是有關公務人員相關銓敘事項及法制事項,裡面並沒有包括政務人員相關法制。

剛剛學者也有提到,考試院是一個獨立機關,如果要再把考試院拉進來去處理,其實這一塊本來立法政策就可以形成,如果交由考試院去處理的話,其實是把考試院納入整個政治的漩渦裡面。其實政務人員這一塊有一些可以在公務人員法制裡面去借重,已經明文規定了,有需要再把考試院捲入這樣的政治性裡面嗎?這個是我們銓敘部的意見。以上說明,謝謝。

主席:謝謝銓敘部法規司司長的說明。聽了剛剛王司長的說明,我建議你們回去應該提案修法政務人員退職撫卹條例,政務人員退撫條例的主管機關是哪個機關?是考試院吧!

王司長永大:……

主席:沒有關係,退撫基金是不是也在你們主管?政務人員退撫條例主管機關現在就是考試院,如果你們認為你們作為主管機關不適當的話,請你們提案修法。另外,銓敘部的意見是不是能夠代表考試院的意見?我想政務人員法有關於職權、主管機關,應該是考試院的重大政策,但是坦白說,我到現在也沒有看到考試院正式將這個案子作為一個正式的討論提案。所以到底政務人員法的主管機關應該要由考試院擔任,或是未來由行政院人事總處主管,考試院自己內部必須要有一個正式提案,要進行討論,而不是由銓敘部來發言,銓敘部只是銓敘部,但是真正的主管機關是考試院。所以我在這邊還是要很嚴正地告訴銓敘部,對於你們的意見,我們當然予以尊重,但是我想銓敘部對於這個議題並不是有政策決定權的,還是要回歸到考試院。

今天公聽會的發言就到此告一段落,很感謝所有與會專家學者及機關代表從不同的面向提供諸多寶貴意見。今天所有的發言內容及書面意見,以及莊瑞雄委員、沈發惠委員等等所提的書面資料,都會列入紀錄,刊登公報。至於有少部分的專家學者如果還想要事後再提出書面資料的話,就麻煩請在5天之內提出書面資料,我們會一併列入紀錄,刊登公報,而且我們也會一併製作成為公聽會的報告,再送交本會全體委員及本日出席列席人員參考。

教授周陽山書面資料:

董事長桂宏誠書面資料:

名譽教授江明修書面資料:

副總會長高誓男書面資料:

教授黃錦堂書面資料:

兼任副教授仉桂美書面資料:

教授陳清秀書面資料:

助理教授張雁翔書面資料:

教授彭錦鵬書面資料:

委員莊瑞雄書面資料:

委員沈發惠書面資料:

考試院書面資料:

「政務人員權利義務法制化」書面報告

銓敘部書面資料:

「政務人員權利義務法制化」公聽會書面資料

內政部書面資料:

「政務人員權利義務法制化」公聽會報告


法務部書面資料:

「政務人員權利義務法制化」公聽會書面報告

行政院人事行政總處書面資料:

「政務人員權利義務法制化」說明資料

主席:今天的公聽會就到此結束,在此非常謝謝各位專家學者們的參與,現在散會,謝謝大家。

散會1212分)