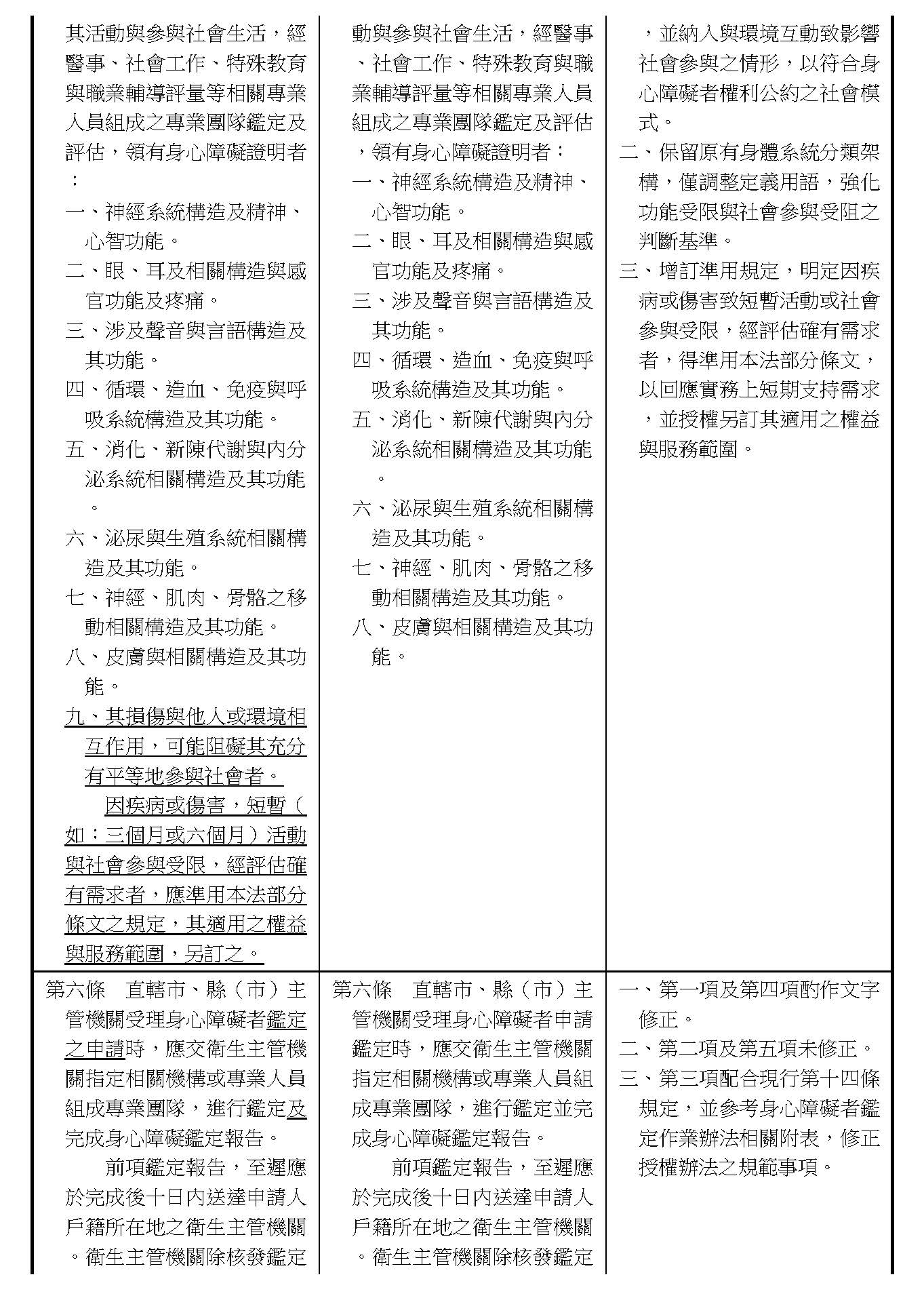
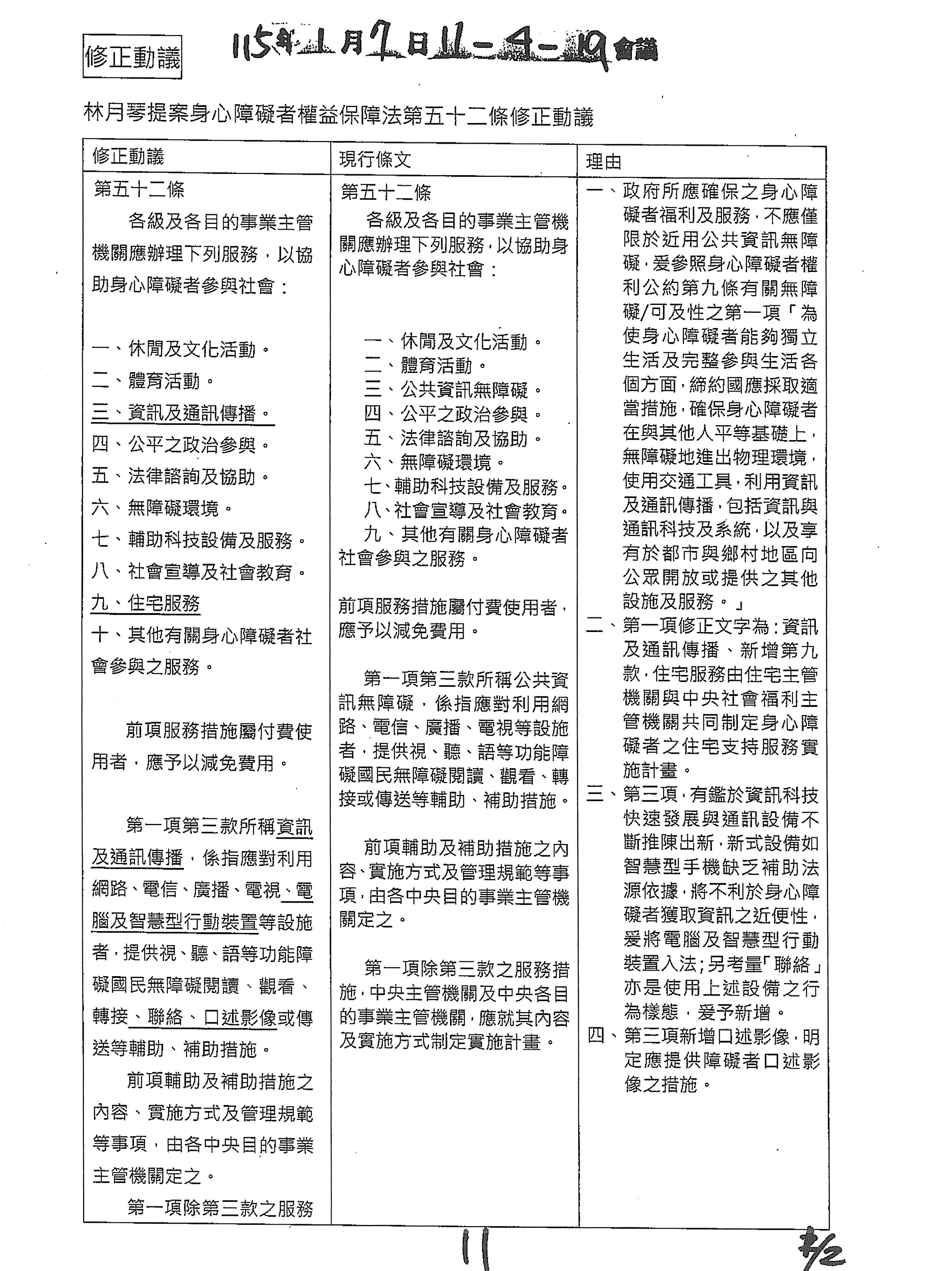
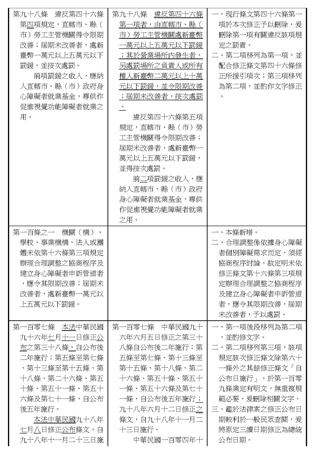
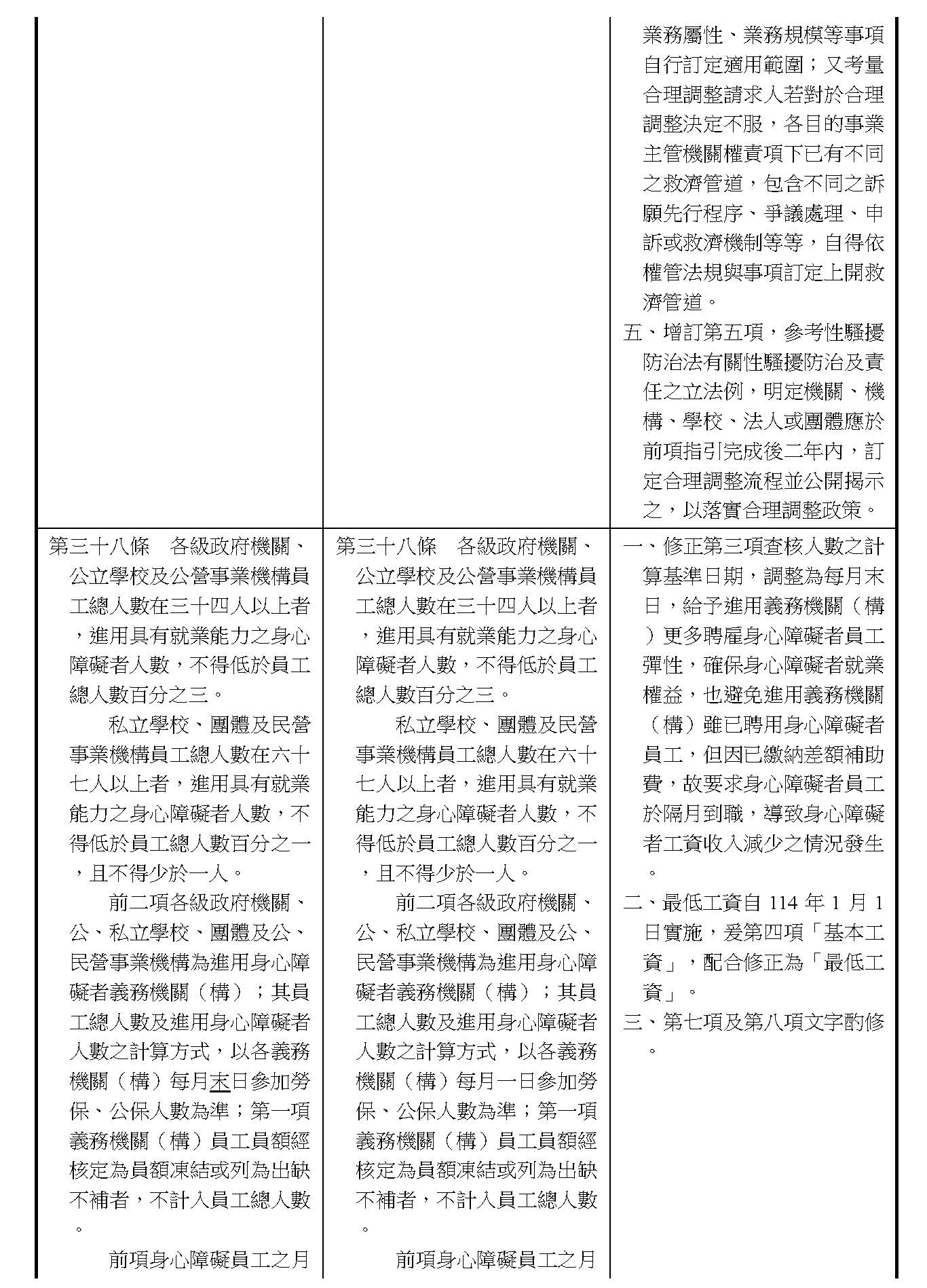
委員會紀

立法院第11屆第4會期社會福利及衛生環境委員會第21次全體委員會議紀錄

時  間 中華民國115121日(星期三)911738

地  點 本院群賢樓801會議室

主  席 劉委員建國

議  程 報告事項

宣讀上次會議議事錄。

討論事項

一、繼續審查

()行政院函請審議「身心障礙者權益保障法部分條文修正草案」案。

()委員范雲等17人擬具「身心障礙者權益保障法部分條文修正草案」案。

()委員郭昱晴等19人擬具「身心障礙者權益保障法第十六條條文修正草案」案。

()委員何欣純等17人擬具「身心障礙者權益保障法部分條文修正草案」案。

()委員陳冠廷等16人擬具「身心障礙者權益保障法第三十八條條文修正草案」案。

()委員陳冠廷等20人擬具「身心障礙者權益保障法第二條、第五十三條及第九十九條條文修正草案」案。

()委員徐富癸等18人擬具「身心障礙者權益保障法第十條條文修正草案」案。

()委員羅廷瑋等16人擬具「身心障礙者權益保障法部分條文修正草案」案。

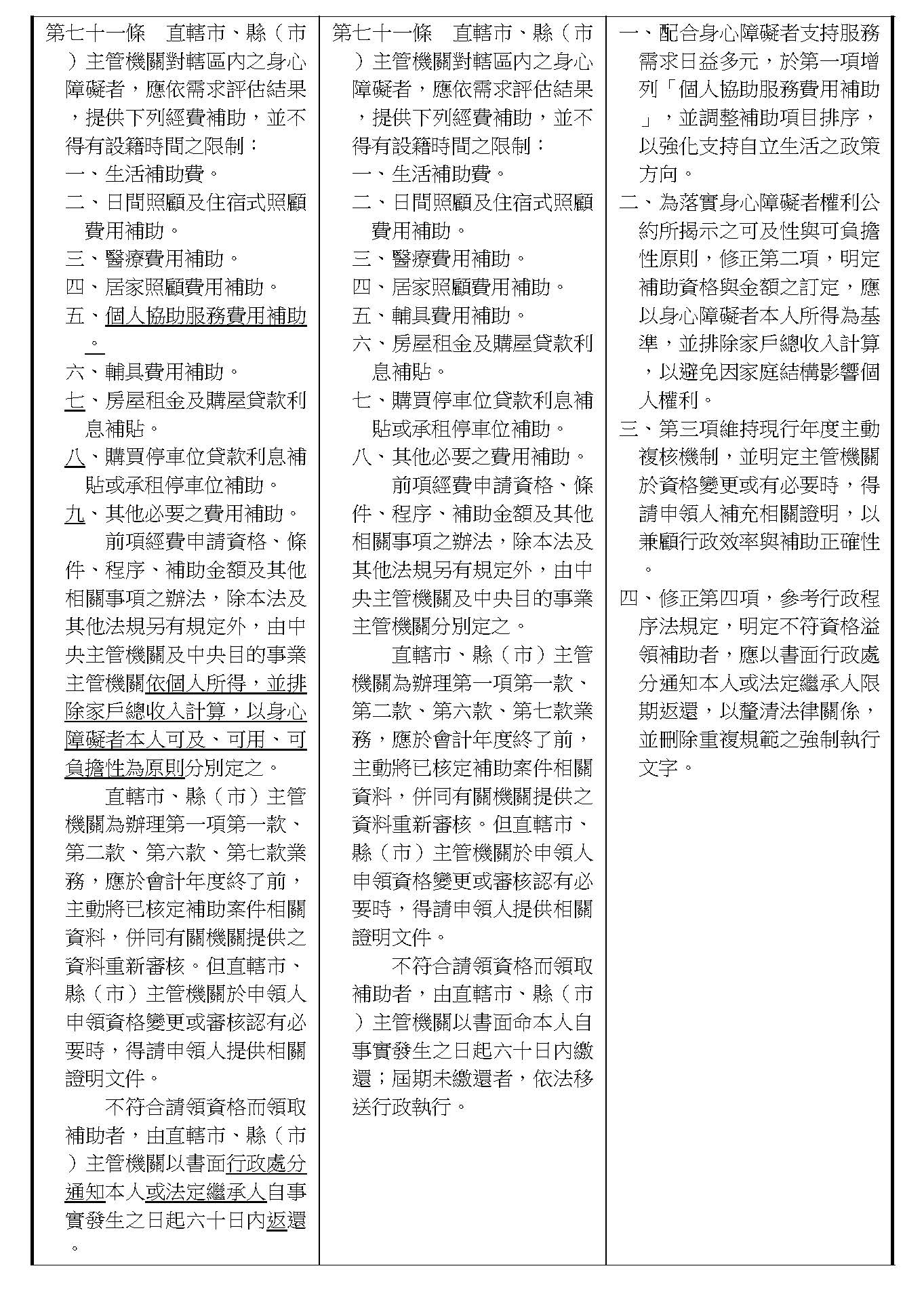
()委員黃捷等17人擬具「身心障礙者權益保障法第七十一條條文修正草案」案。

()委員王鴻薇等20人擬具「身心障礙者權益保障法增訂第四十條之一條文草案」案。

(十一)委員柯志恩等18人擬具「身心障礙者權益保障法增訂第四十條之一條文草案」案。

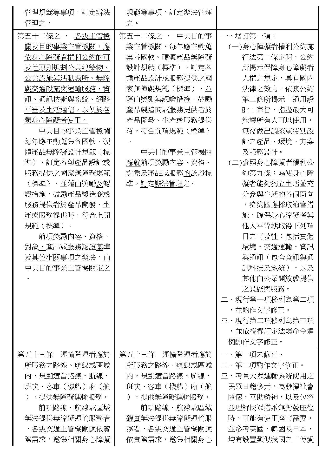
(十二)委員柯志恩等17人擬具「身心障礙者權益保障法第六十條之一條文修正草案」案。

(十三)委員馬文君等19人擬具「身心障礙者權益保障法第三十條之一、第五十條及第五十二條條文修正草案」案。

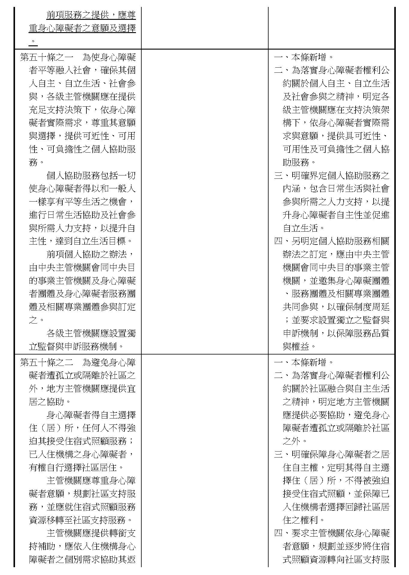
(十四)委員廖偉翔等21人擬具「身心障礙者權益保障法增訂第五十條之一條文草案」案。

(十五)委員廖偉翔等19人擬具「身心障礙者權益保障法部分條文修正草案」案。

(十六)委員林楚茵等20人擬具「身心障礙者權益保障法第十條條文修正草案」案。

(十七)委員陳菁徽等16人擬具「身心障礙者權益保障法部分條文修正草案」案。

(十八)委員洪孟楷等18人擬具「身心障礙者權益保障法增訂第四十條之一條文草案」案。

(十九)委員羅美玲等16人擬具「身心障礙者權益保障法部分條文修正草案」案。

(二十)委員陳俊宇等18人擬具「身心障礙者權益保障法第七十一條條文修正草案」案。

(二十一)委員林楚茵等17人擬具「身心障礙者權益保障法第七十一條條文修正草案」案。

(二十二)委員劉建國等17人擬具「身心障礙者權益保障法第七十一條條文修正草案」案。

(二十三)委員邱若華等17人擬具「身心障礙者權益保障法第七十一條條文修正草案」案。

(二十四)委員劉建國等17人擬具「身心障礙者權益保障法部分條文修正草案」案。

(二十五)委員林月琴等18人擬具「身心障礙者權益保障法部分條文修正草案」案。

(二十六)委員伍麗華Saidhai Tahovecahe18人擬具「身心障礙者權益保障法部分條文修正草案」案。

(二十七)委員王育敏等17人擬具「身心障礙者權益保障法部分條文修正草案」案。

(二十八)台灣民眾黨黨團擬具「身心障礙者權益保障法部分條文修正草案」案。

(二十九)委員范雲等19人擬具「身心障礙者權益保障法部分條文修正草案」案。

(三十)委員盧縣一等16人擬具「身心障礙者權益保障法部分條文修正草案」案。

(三十一)委員萬美玲等17人擬具「身心障礙者權益保障法部分條文修正草案」案。

(三十二)委員林倩綺等19人擬具「身心障礙者權益保障法增訂第四十條之一條文草案」案。

(三十三)委員蔡易餘等16人擬具「身心障礙者權益保障法部分條文修正草案」案。

(三十四)委員李坤城等19人擬具「身心障礙者權益保障法部分條文修正草案」案。

二、審查

()委員張雅琳等23人擬具「身心障礙者權益保障法部分條文修正草案」案。

()委員郭昱晴等18人擬具「身心障礙者權益保障法部分條文修正草案」案。

()委員蘇巧慧等22人擬具「身心障礙者權益保障法部分條文修正草案」案。

【第二()案,如經復議則不予審查;第二()()案,如未經院會交付本會審查或未經各黨團簽署不復議同意書,則不予審查】

【逐條討論】【不詢答】

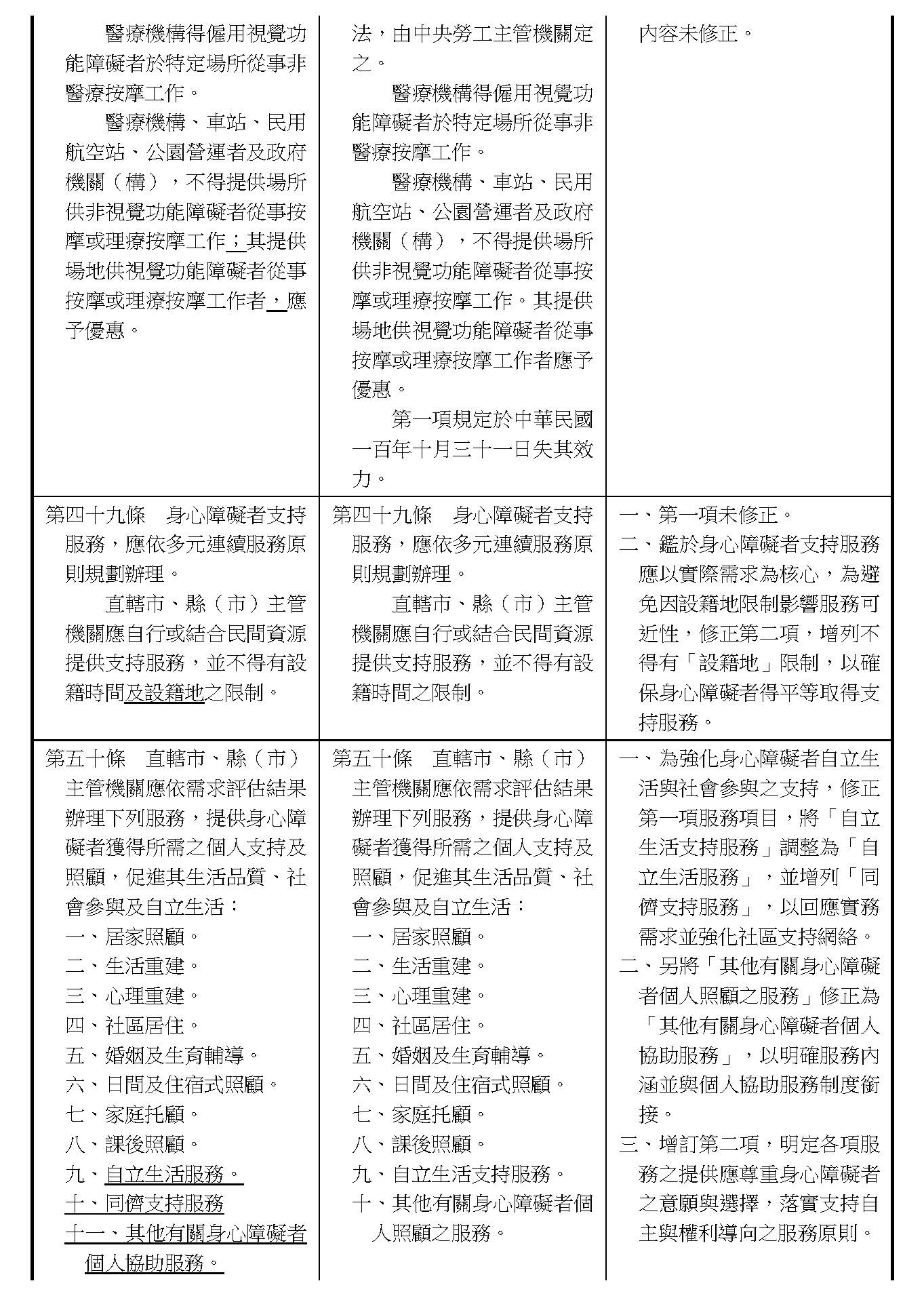
劉主任秘書厚連:報告委員會,出席委員人數6人,已足法定人數,請主席宣布開會。

主席:謝謝。現在開會。

請議事人員宣讀上次會議議事錄。

立法院第11屆第4會期社會福利及衛生環境委員會第20次全體委員會議議事錄

時  間:115119日(星期一)92分至144

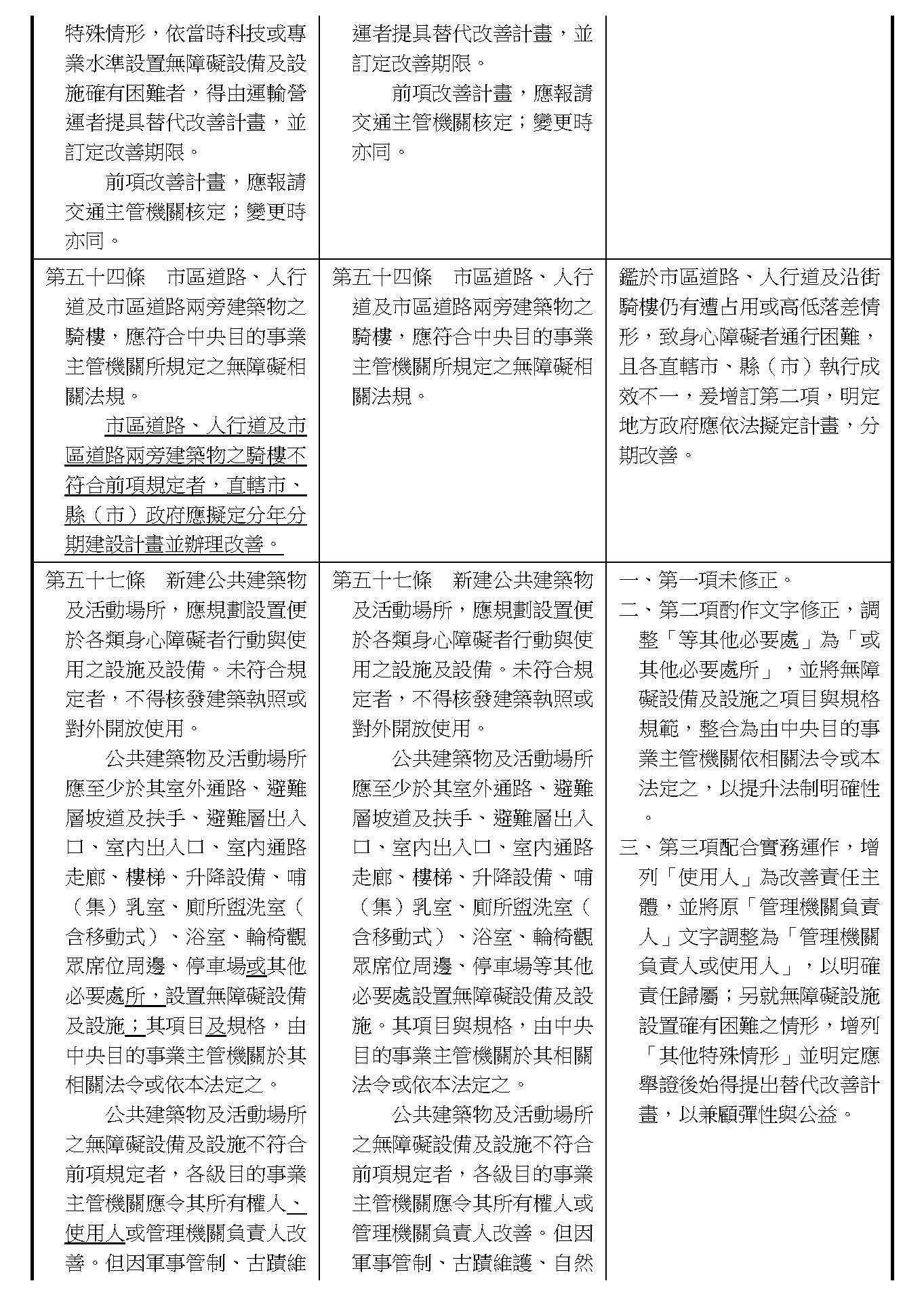
地  點:群賢樓801會議室

出席委員:陳昭姿  陳菁徽  王育敏  邱鎮軍  林月琴  廖偉翔  蘇清泉  林淑芬  黃秀芳  劉建國  王正旭  涂權吉  陳 瑩  盧縣一

   (委員出席14人)

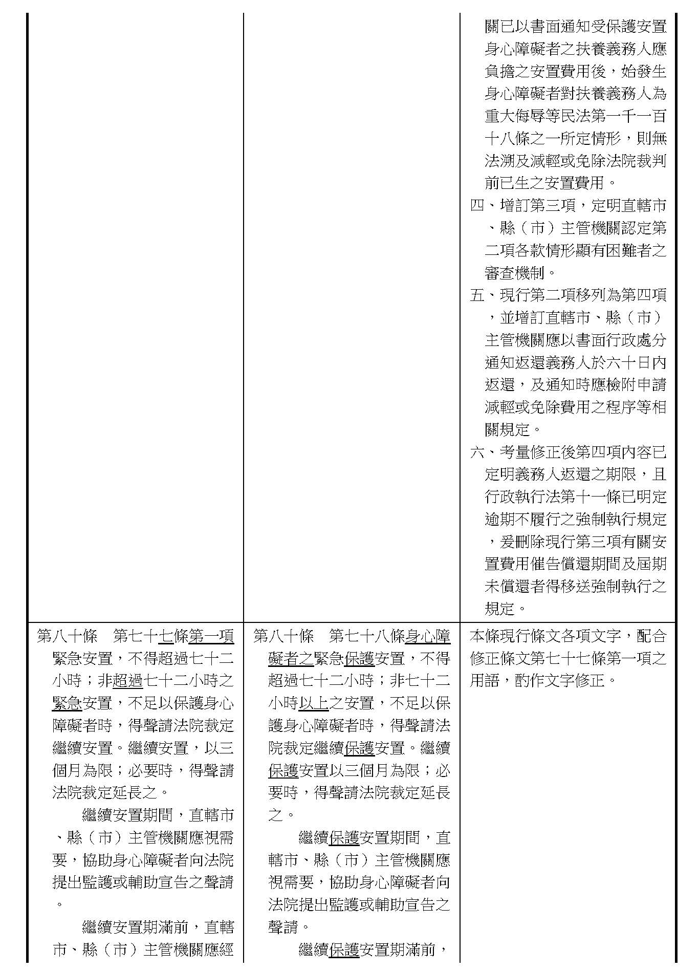
列席委員:羅廷瑋  鄭天財Sra Kacaw   鄭正鈐  徐欣瑩

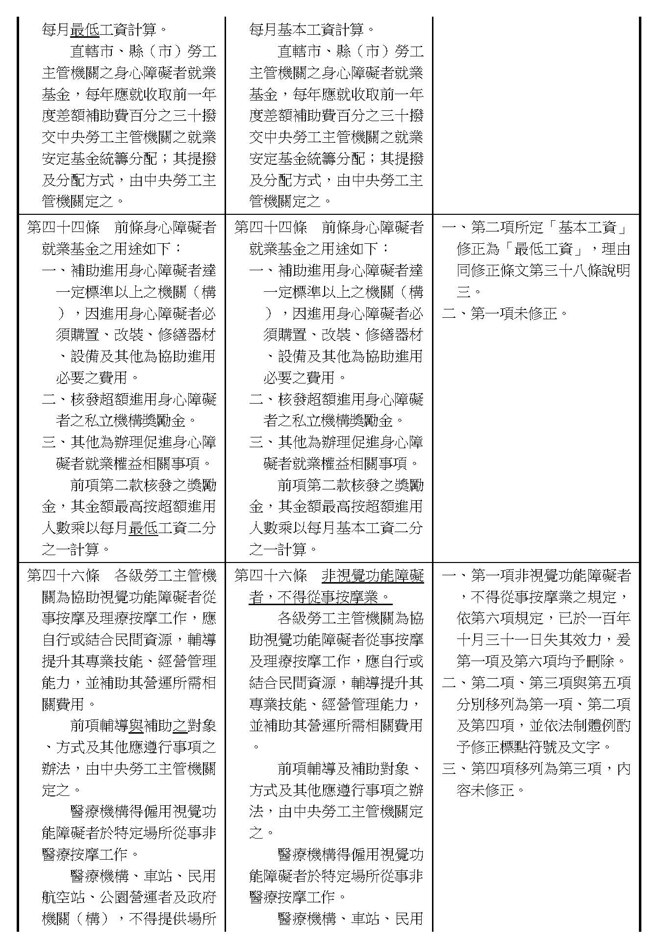
   (委員列席4人)

列席官員:

衛生福利部

政務次長

林靜儀


食品藥物管理署

署長

姜至剛


中央健康保險署

副署長

張禹斌



組長

黃育文


法規會

參事

陳信誠


醫事司

簡任技正

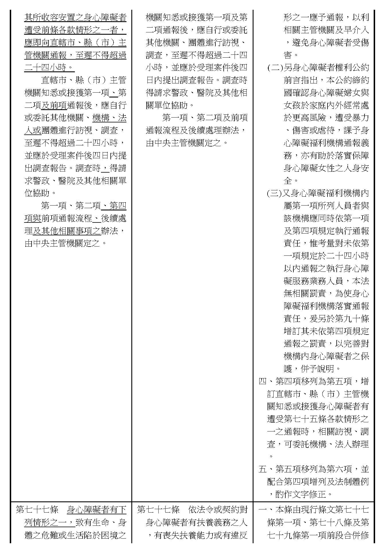
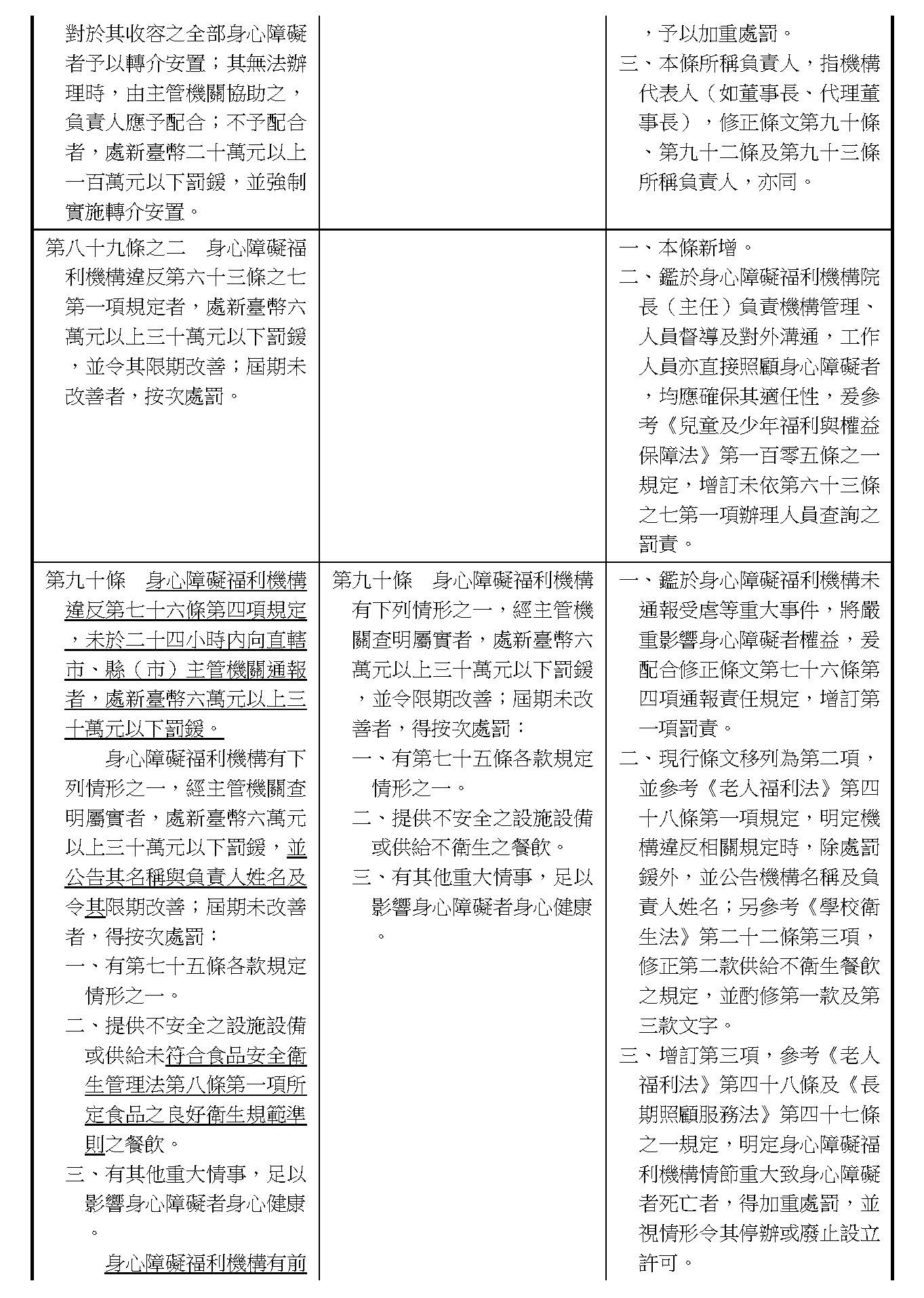
呂念慈


口腔健康司

司長

張雍敏


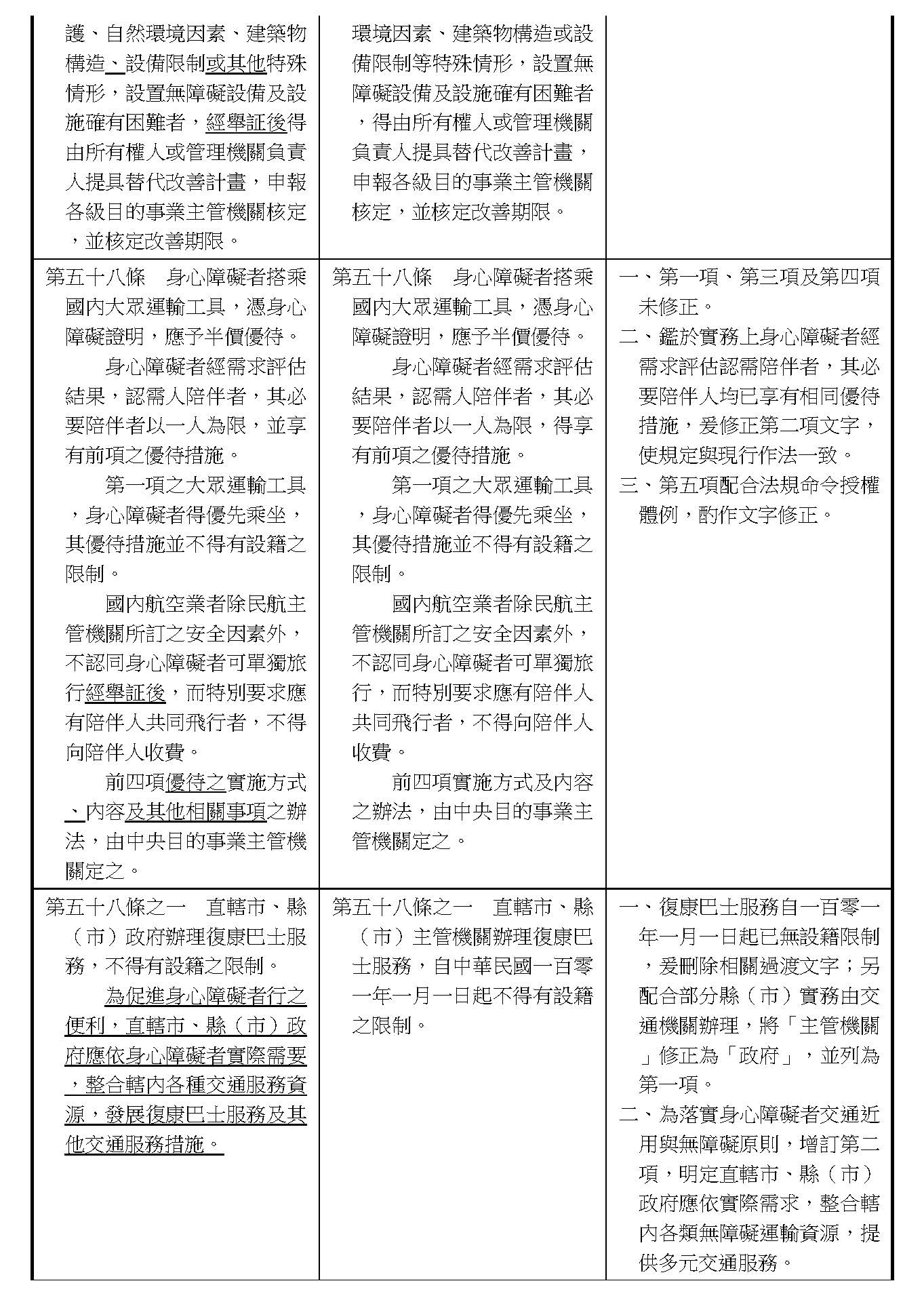
法務部

參事

汪南均


經濟部產業發展署

副署長

陳國軒



技正

傅一茜


產業技術司

科長

陳俊瑋

主  席:劉召集委員建國

主任秘書:劉厚連

專門委員:游亦安

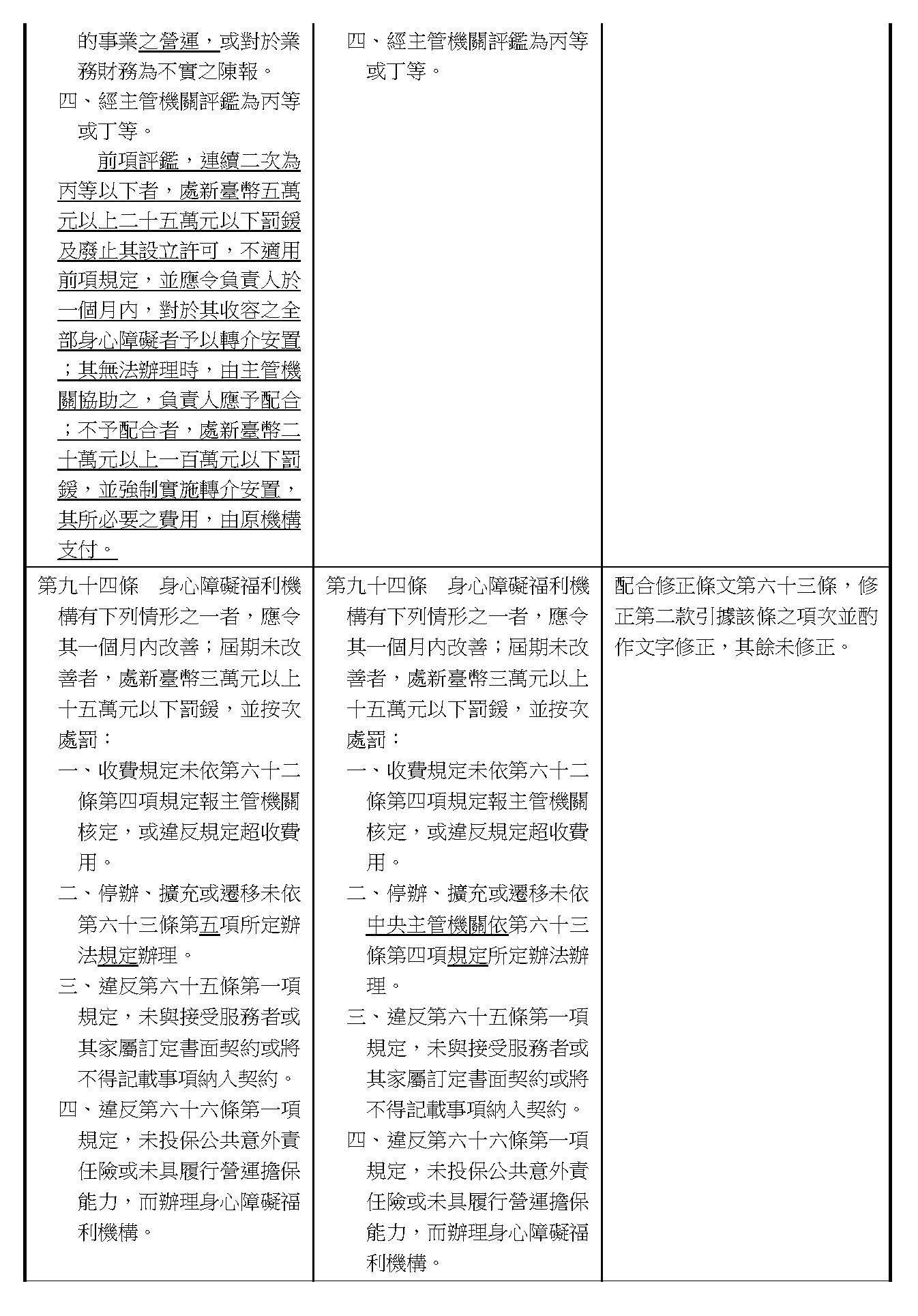
紀  錄:簡任編審 江建逸 科 長 賴映潔 薦任科員 黃俊傑

報 告 事 項

宣讀上次會議議事錄。

決定:確定。

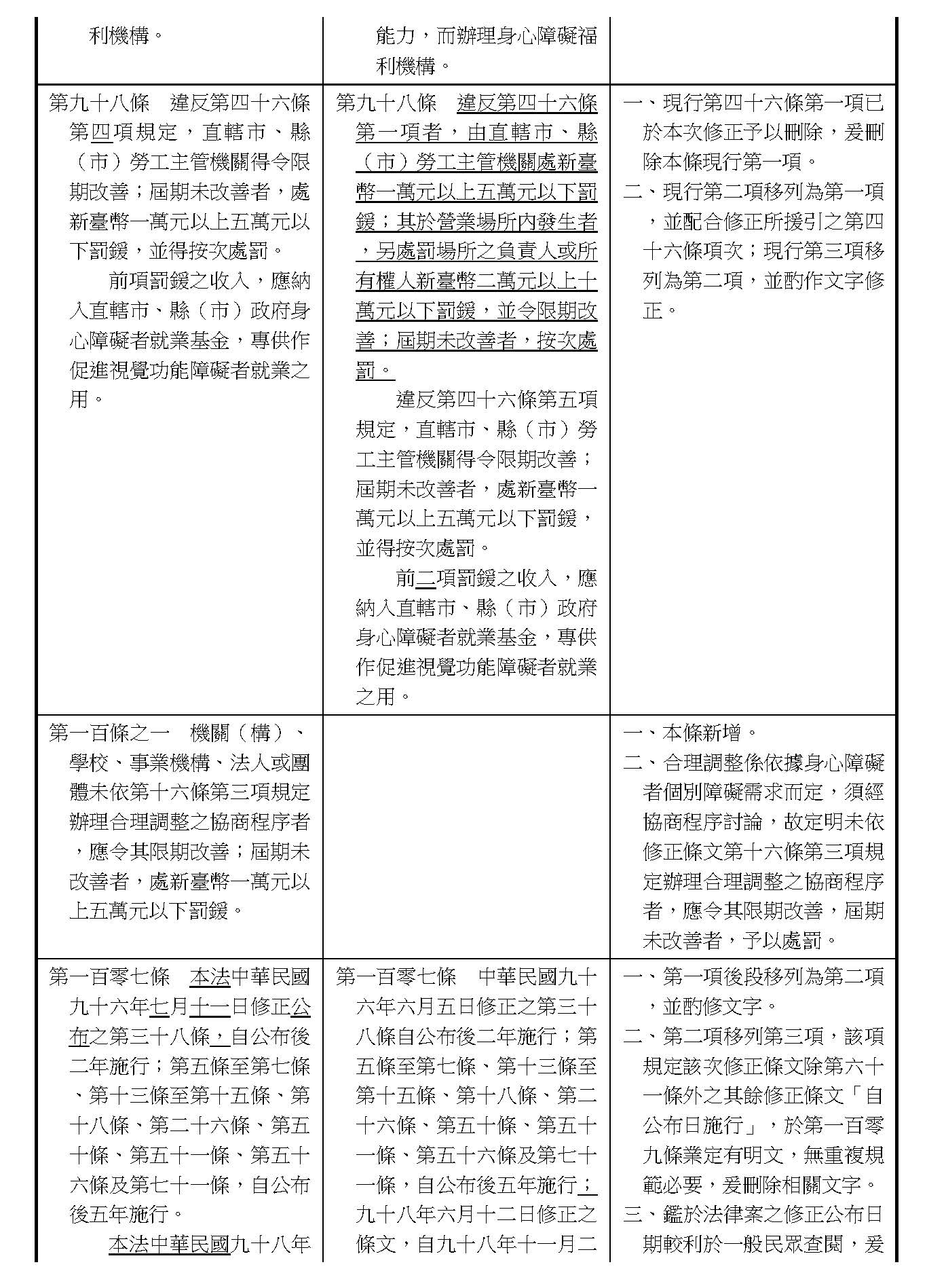
討 論 事 項

一、審查

()行政院函請審議「藥事法部分條文修正草案」案。

()委員羅廷瑋等20人擬具「藥事法第五十五條條文修正草案」案。

()委員羅廷瑋等17人擬具「藥事法第二十七條之二、第四十八條之二及第九十六條之一條文修正草案」案。

()委員徐欣瑩等20人擬具「藥事法第八十條及第九十四條條文修正草案」案。

()委員劉建國等16人擬具「藥事法部分條文修正草案」案。

()委員王正旭等20人擬具「藥事法部分條文修正草案」案。

()委員林月琴等18人擬具「藥事法部分條文修正草案」案。

()委員郭昱晴等16人擬具「藥事法部分條文修正草案」案。

()委員王鴻薇等18人擬具「藥事法部分條文修正草案」案。

()委員邱鎮軍等20人擬具「藥事法部分條文修正草案」案。

(十一)委員林倩綺等18人擬具「藥事法部分條文修正草案」案。

(十二)委員陳菁徽等16人擬具「藥事法部分條文修正草案」案。

(本日會議討論事項綜合詢答,經委員羅廷瑋、王正旭及劉建國說明提案旨趣,由衛生福利部政務次長林靜儀說明及回應委員提案後,委員陳昭姿、陳菁徽、王育敏、邱鎮軍、廖偉翔、蘇清泉、林淑芬、王正旭、劉建國、羅廷瑋、涂權吉、林月琴、黃秀芳及陳瑩等14人提出質詢,均經衛生福利部政務次長林靜儀及經濟部產業發展署副署長陳國軒暨各相關主管等即席答復。委員楊曜及盧縣一所提書面質詢,列入紀錄刊登公報;本次會議有委員陳昭姿、王育敏及劉建國等3人提出第二十七條之三及第九十六條之一條文修正動議)

決議:

一、說明及詢答完畢。

二、委員質詢未及答復或請補充資料者,請相關機關於2週內以書面答復,委員另要求期限者,從其所定。

三、「藥事法部分條文修正草案」等12案,審查完竣,內容如審查結果,併案擬具審查報告提報院會討論;院會討論時,由劉召集委員建國補充說明,不須交黨團協商。

四、本法案法制用語調整,授權議事人員整理;相關立法說明,授權行政單位提供。

審查結果:

一、照行政院提案通過:第二十七條之二、第四十八條之二、第九十六條之一、第一百零六條。

二、第二十七條之三,照行政院提案及委員陳昭姿、王育敏及劉建國等3人修正動議修正通過如下:

「第二十七條之三 中央衛生主管機關於知悉具有藥品許可證之藥品有供應不足之虞時,得將該情形登錄於公開網站,並得專案核准該藥品或其替代藥品之製造或輸入,不受第三十九條規定之限制。

中央衛生主管機關為因應緊急或重大影響公共衛生事件,得就前項具有藥品許可證之藥品或專案核准製造、輸入之藥品,限制其供應之範圍、期間、數量、對象、方式或為其他限制措施。

第一項登錄作業、專案核准之申請條件、審查程序、審查基準、核准之廢止及其他應遵行事項之辦法,由中央衛生主管機關定之。」

三、第八十條,照委員徐欣瑩等20人提案通過。

四、第九十四條,照委員徐欣瑩等20人提案通過。

五、維持現行條文:第五十五條。

六、第九十六條之一,立法說明第二點修正如下:

「二、增訂第三項,定明藥商違反中央衛生主管機關依修正條文第二十七條之三第二項規定所為之限制措施之處罰規定。為避免因供應限制措施之認定或適用產生爭議,並兼顧行政處分之正確性與比例原則,中央衛生主管機關於執行前揭處罰時,應依行政程序法相關規定,給予藥商陳述意見之機會,並提供適當之救濟途徑。」

七、通過附帶決議2項:

()本次修正條文所稱「緊急或重大影響公共衛生事件」,涉及供應限制措施之啟動,其適用範圍、判斷基準及啟動程序,對藥品供應體系與相關利害關係人影響甚鉅,行政機關於後續訂定相關辦法時,應參酌世界衛生組織《國際衛生條例(2005)》及其後續修正所揭示之公共衛生風險分級與評估原則,包括「國際關注公共衛生緊急事件(PHEIC)」等概念,就前開事項予以具體規範。

提案人:陳昭姿  王育敏  劉建國  羅廷瑋

()鑑於藥品供應韌性除藥品製造、輸入及流通端外,亦與醫療院所實際使用、訂購及替代用藥安排密切相關,且醫療院所藥品使用量及申報資料,涉及健保給付與醫療體系管理事項,非單一機關權限所能完整處理。爰請衛生福利部於後續訂定第二十七條之三相關辦法及配套措施時,整合食品藥物管理署、中央健康保險署及醫事司之權責,建立跨機關及跨利害關係人之溝通與討論平台,納入藥品製造或供應者及醫療院所等意見,共同研議必要藥品使用資訊之掌握方式與協作機制,以完善藥品供應韌性之整體制度設計。

提案人:陳昭姿  王育敏  劉建國  羅廷瑋

二、審查

()行政院函請審議「藥害救濟法第三條及第二十八條條文修正草案」案。

()委員羅廷瑋等16人擬具「藥害救濟法第三條條文修正草案」案。

()委員劉建國等16人擬具「藥害救濟法第三條及第二十八條條文修正草案」案。

()委員王正旭等19人擬具「藥害救濟法第三條及第二十八條條文修正草案」案。

()委員林月琴等18人擬具「藥害救濟法第三條條文修正草案」案。

()委員郭昱晴等16人擬具「藥害救濟法第三條及第二十八條條文修正草案」案。

()委員王鴻薇等18人擬具「藥害救濟法第三條及第二十八條條文修正草案」案。

()委員邱鎮軍等19人擬具「藥害救濟法第三條及第二十八條條文修正草案」案。

()委員林倩綺等18人擬具「藥害救濟法第三條及第二十八條條文修正草案」案。

()委員翁曉玲等17人擬具「藥害救濟法第三條條文修正草案」案。

(本次會議有委員陳菁徽及蘇清泉(羅廷瑋)等4人提出第三條條文修正動議。)

決議:

一、說明及詢答完畢。

二、「藥害救濟法第三條及第二十八條條文修正草案」等10案,審查完竣,內容如審查結果,併案擬具審查報告提報院會討論;院會討論時,由劉召集委員建國補充說明,不須交黨團協商

三、本法案法制用語調整,授權議事人員整理;相關立法說明,授權行政單位提供。

審查結果:

照行政院提案通過:第三條、第二十八條。

散會

主席:謝謝。請問委員會,上次議事錄有無錯誤或遺漏之處?(無)沒有,謝謝,議事錄確定。

本日會議為審查及繼續審查「身心障礙者權益保障法部分條文修正草案」等37案。

先作以下說明:一、為了使聽障朋友們更了解本日議案的審查過程,本次會議有手語翻譯員畫面的轉播。二、本委員會先前已就身心障礙者權益保障法部分條文等34案進行逐條審查至第十條,經決議尚未審查完竣,另擇期繼續審查;本次會議新增3個提案,將與上述34案併案,自第十條之一以下條文繼續進行審查;本次再交付之提案僅進行提案說明,不另作詢答,目前無委員登記發言。本次會議各項資料均列入紀錄,刊登公報。

一、委員提案:

委員張雅琳、李昆澤等23人提案:

委員郭昱晴、邱志偉等18人提案:

委員蘇巧慧、伍麗華Saidhai Tahovecahe、沈伯洋等22人提案:

二、修正動議:

三、附帶決議:

四、書面資料:

司法院書面資料:

一、繼續審查:行政院函請審議及委員范雲等17人、委員郭昱晴等19人、委員何欣純等17人、委員陳冠廷等16人、委員陳冠廷等20人、委員徐富癸等18人、委員羅廷瑋等16人、委員黃捷等17人、委員王鴻薇等20人、委員柯志恩等18人、委員柯志恩等17人、委員馬文君等19人、委員廖偉翔等21人、委員廖偉翔等19人、委員林楚茵等20人、委員陳菁徽等16人、委員洪孟楷等18人、委員羅美玲等16人、委員陳俊宇等18人、委員林楚茵等17人、委員劉建國等17人、委員邱若華等17人、委員劉建國等17人、委員林月琴等18人、委員伍麗華Saidhai Tahovecahe18人、委員王育敏等17人、台灣民眾黨黨團、委員范雲等19人、委員盧縣一等16人、委員萬美玲等17人、委員林倩綺等19人、委員蔡易餘等16人、委員李坤城等19人擬具「身心障礙者權益保障法部分條文修正草案」等34案。

二、審查委員張雅琳等23人、委員郭昱晴等18人、委員蘇巧慧等22人擬具「身心障礙者權益保障法部分條文修正草案」等3案。

主席、各位委員、各位先進:

今天奉邀列席貴委員會繼續審查行政院函請審議及委員范雲等17人擬具「身心障礙者權益保障法部分條文修正草案」等34案,暨審查委員張雅琳等23人擬具「身心障礙者權益保障法部分條文修正草案」等3案,深感榮幸,以下謹就各提案版本提出報告,說明本院意見,敬請指教。

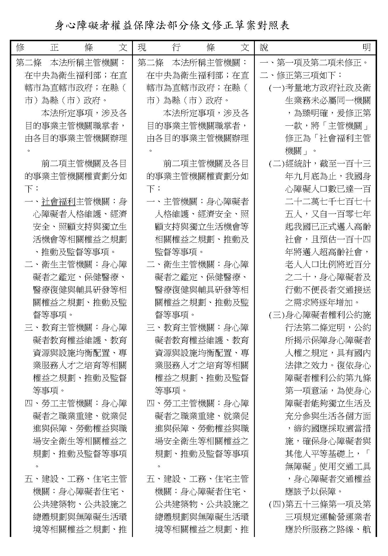
一、委員郭昱晴等18人版本第2條第3項第18

依憲法第77條規定,本院為國家最高司法機關,掌理民事、刑事、行政訴訟之審判事務及公務員之懲戒。上開事務本質與在行政權體系下,一般法律所定中央主管機關或目的事業主管機關所掌職務性質有別。又本院獨立於行政院、立法院而存在,目的在於實現審判獨立與公平審判,而為實現自由民主憲政秩序、權力分立與制衡之重要原則,亦與一般行政機關間立基於行政一體、專業分工以達成行政目的有所不同。如將本院列為目的事業主管機關,而以本院作為行政一體之行政機關並為達成行政目的之一員,似與上述權力分立之制度設計有所齟齬,是否妥適,建請斟酌。

二、委員張雅琳等23人版本第16條、委員郭昱晴等18人版本第16條及第16條之1、委員蘇巧慧等22人版本第16

()為避免因法律要件不明確致生適用疑義,建請於條文中明定「合理調整」之認定標準。

()委員郭昱晴等18人版本第16條第5項及委員蘇巧慧等22人版本第16條第5項賦予身心障礙者因受歧視而得請求損害賠償、回復名譽之請求權基礎,惟歧視態樣不一、可能受侵害權益各異,僅以「歧視」為規範要件,恐欠明確,例如「騷擾」是否屬歧視態樣之一,規範方式即有歧異,且是否均有以此方式保護之必要,亦值斟酌。

三、委員張雅琳等23人版本第79條、委員郭昱晴等18人版本第79條、委員蘇巧慧等22人版本第79

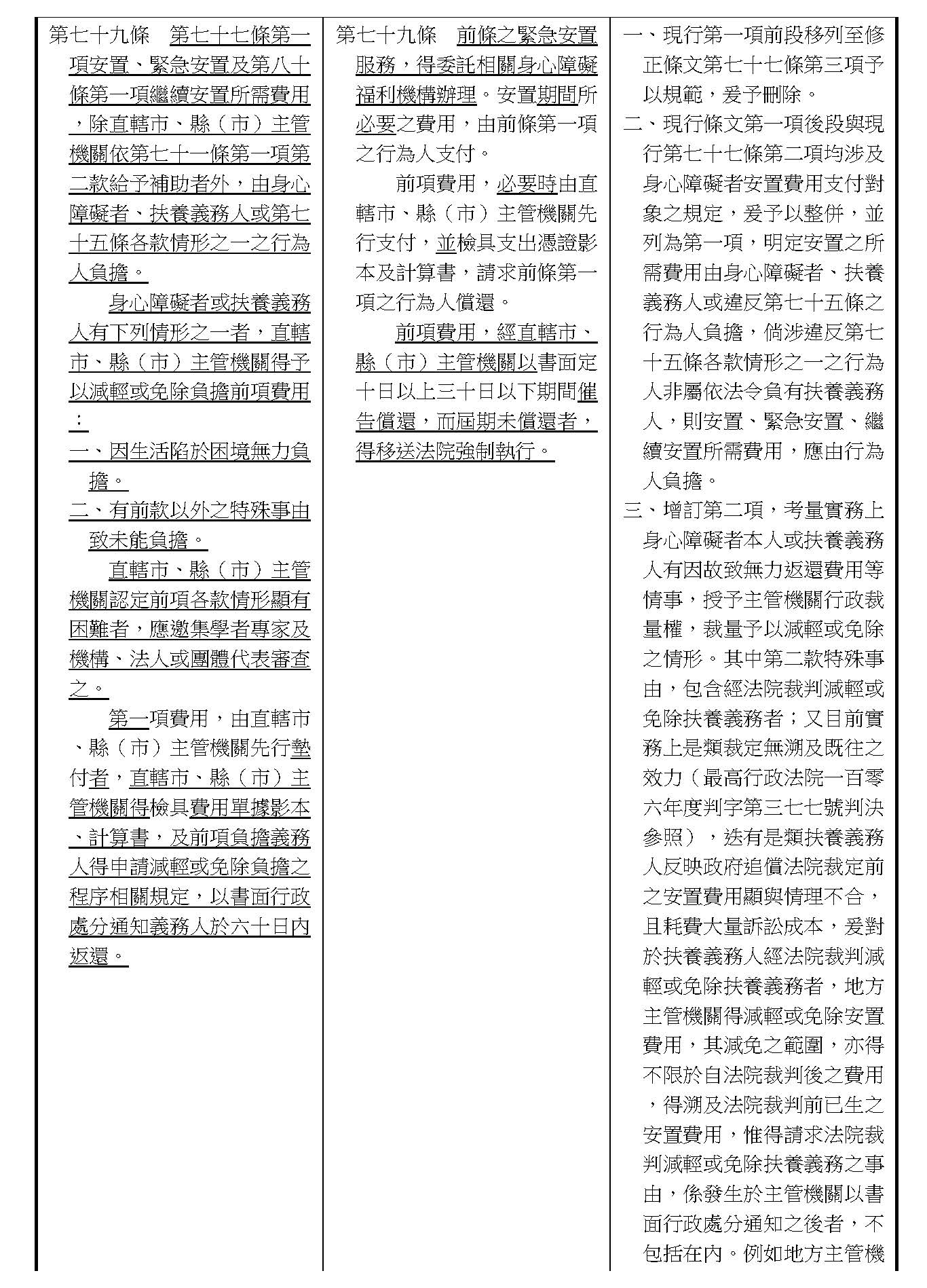
()旨揭條文規範地方主管機關安置身心障礙者所需之費用(下稱系爭費用),應由身心障礙者或扶養義務人等負擔,並基於行政經濟原則,簡化地方主管機關請求償還墊付系爭費用之程序,同時賦予地方主管機關於「身心障礙者或扶養義務人因生活陷於困境無力負擔」,或「扶養義務人有其他特殊事由未能負擔」時,得減輕或免除系爭費用。復依立法說明,前述所謂「特殊事由」,包括扶養義務人經民事法院裁判減輕或免除扶養義務之情形,且不限於在法院作成減輕或免除扶養義務之裁定確定後始發生之系爭費用,亦得視減輕或免除扶養義務事由存在之時期,溯及裁定確定前已發生之系爭費用。

()旨揭條文使民眾在聲請減輕或免除扶養義務經法院裁定准許確定後,原則上毋須再受地方主管機關追償系爭費用,符合人民對減輕或免除扶養義務之理解,值為贊同。惟現行民法所定之扶養義務人,包括配偶、直系血親、夫妻之一方與他方之父母同居者、兄弟姊妹及家長家屬等,範圍甚廣,建請審酌有無必要參照老人福利法第41條第2項之立法,將地方主管機關追償系爭費用之對象,限縮於前順位之扶養義務人,例如身心障礙者之配偶、直系血親等,以避免過度追償引起民情反彈。

四、委員郭昱晴等18人版本第84

()1

1.本條第1項所稱提供「必要之協助」屬於法律揭示之原則性義務,且為須依各障礙類別、程序階段及實務條件彈性判斷之事項,倘於法律層級過度具體列舉,恐降低制度彈性並增加日後修法需求,建議將具體協助措施回歸由授權法規命令或實務指引加以規範,故本項增列7款「必要之協助」之樣態,是否有其必要,建請再酌。

2.本條第1項第2款規定「資訊的無障礙:提供身心障礙者所需的法律資訊,包括簡易閱讀的法律文件、手語翻譯和其他輔助工具,以幫助身心障礙者理解法律程序。」然為因應法庭傳譯需要,法院於無現職通譯、現職通譯不適宜或不敷應用時,應逐案約聘特約通譯,以維聽覺或語言障礙者或不通曉語言人士之訴訟權益。又得依聽覺或語言障礙者之需求,延攬通曉同步聽打之人,為特約通譯備選人。且法院於審理案件時,如特約通譯備選人因故均不能提供服務或人數不敷應用時,得因應需要,函請相關機關或單位協助指派熟諳該語言人員擔任臨時通譯。另當事人合意選任通譯並經法院認為適當者,亦得到庭為通譯。以上均為法院特約通譯約聘辦法第2條、第5條及第15條所明定。則對於手語翻譯及同步聽打服務部分,現行規定應已可供程序需求應用。

3.本條第1項第3款規定:「法律援助的可及性:擴大法律援助的範圍,確保身心障礙者能夠輕易取得法律諮詢和支援,並提供專業的法律服務」;同條第2項規定:「刑事被告或犯罪嫌疑人因精神障礙或其他心智缺陷無法為完全之陳述時,直轄市、縣(市)主管機關得依刑事訴訟法第三十五條規定,聲請法院同意指派社會工作人員擔任輔佐人。精神障礙或智能障礙者涉及本刑三年以上之罪時,警察詢問及檢察官訊問應有律師陪同。」惟有關身心障礙者之司法近用,不問於警詢、偵訊或審判程序均得依法律扶助法規定或衛福部委託基金會辦理之「身心障礙者法律扶助專案」申請法律扶助,基金會會提供法律諮詢或指派律師陪同,故目前已有相關規定。

4.本條第1項第4款規定:「訴訟程序的調整:在訴訟過程中,考慮身心障礙者的特殊需求,並根據其情況調整程序,以保障其參與權。」,要求法院應考慮身心障礙者參與訴訟程序之特殊需求,並根據其情況「調整程序」。惟所謂「調整程序」究何所指,尚非明確,且法院受理事件之處理程序,法律多有明定,縱因身心障礙者有特別需要而予調整,亦不能違背法定程序,應予指明。

5.本條第1項第6款有關建立申訴機制部分,由於訴訟程序中之合理調整或程序調整,應由法院依具體個案情形,審酌身心障礙者提出之需求,是否已逾法院所能負擔的程度或有失比例而為適當的決定。且上開審酌事項不僅涉及訴訟資源的合理分配,更涉及訴訟中兩造的武器平等、聽審權與正當法律程序等保障,屬於法院在個案審理中行使訴訟指揮權之審判核心事項,應由法官基於審判獨立進行判斷。如對法官決定不服,亦應循各訴訟法相關規定救濟解決。是此,倘就司法程序中法官就審判核心事項所為之訴訟指揮決定適用申訴機制,而非依循訴訟法規進行救濟,將造成由行政權介入審查法院對於個案訴訟指揮之判斷,致生妨礙司法獨立與干預審判之疑義,建請慎酌。

()2

本項有關「因精神障礙或其他心智缺陷無法為完全之陳述」、「精神障礙或智能障礙者」部分,參照按刑事訴訟法第35條第3項原規定:「被告或犯罪嫌疑人因精神障礙或其他心智缺陷無法為完全之陳述者……」,惟該無法為完全陳述之原因,僅限於精神障礙或其他心智缺陷,而未及於其餘身心障礙之情形,對被告或犯罪嫌疑人程序保障及訴訟照料難謂周妥,故參考CRPD2條著眼於實質平等之合理調整、第13條平等及有效獲得司法保護之意旨,於112年修正其用語為「被告或犯罪嫌疑人因身心障礙,致無法為完全之陳述者……」,敬請參酌。

五、劉建國委員於11517日所提修正動議第84

()本條第1項及第3項,意見同前開第四、()點及第四、()點所述。

()2項及第6

1.為落實CRPD第二次國家報告國際審查委員所提結論性意見第66點次意見,本院擬具「身心障礙者近用司法指引」(下稱本指引)草案,經113313日「身心障礙者司法協助指引諮詢會議」,聽取身心障礙團體等各界意見,修正草案內容後,已於113924日在本院全球資訊網(首頁─關於司法院─人權專區─身障公約近用司法)公告本指引。審酌CRPD具有國內法律效力,包含本院在內的各政府機關應依國際審查委員意見檢討及研擬施政方針,並定期追蹤管考實施成效,CRPD施行法第7條已有明文。現本院已依國際審查委員所提意見,完成本指引,並對外公告,有無新增此二項規定之必要及實益,建請審酌。

2.有關法院訴訟程序之程序調整及必要協助措施具體內容,如規定應由行政院會同本院定之,使行政機關具有決定權,是否可能產生行政權干預司法獨立之質疑,亦請考慮。

3.此二項規定內容似有重複。

六、繼續審查行政院函請審議及各委員擬具「身心障礙者權益保障法部分條文修正草案」等34案部分,本院意見同11517日提出之書面報告。

最後,本院對貴委員會及各位委員關注身心障礙者權益,費心進行修法,表達由衷感佩之意。以上報告,敬請各位委員、先進不吝指教。

主席:現在繼續審查及審查身心障礙者權益保障法部分條文修正草案等37案,其中院會新增交付的3個提案版本,提案條文內容均已放入條文對照表一併審查,依例就不再宣讀,列入紀錄,請問委員,有無異議?(無)沒有,謝謝。

我們就從院版第十條之一繼續審查,以行政院提案條文條次為準進行討論。審查每條條文時,先請行政單位說明,接著再請委員表示意見。

周署長道君:針對行政院版草案第十條之一及各委員提案版本,各委員提案主要結構大多與行政院版本相同,不同的地方包括范雲委員、伍麗華委員的版本提到,身心障礙者如果對於主管機關所揭示有關無障礙事項有意見的時候,可以向目的事業主管機關主張被諮詢的權利。就這一點,我們建議由於這個部分實務上不管是不是身障,個別民眾有要求的時候,一般這類如果有提出意見的話,都是統一由主管機關參採民眾的意見,決定是否能夠納入後續的法規、預算等等參採,但是個別諮詢的部分,在實務上做個別諮詢確實有執行上的困難,我們建議是不是可以不要納入?

第二個,有關王育敏委員、萬美玲委員在提案中提到,現在國發會公共政策網路參與平臺附議門檻過高,應該另外設置相關提議門檻。我們建議有關身心障礙相關的議題,不管是提案人或者能夠通過決議的門檻,在民眾提供意見的平臺上面,我們建議能夠維持同樣的原則做相關的處理,總結,我們建議是否能夠照行政院版本通過?

另外,修正動議的部分,范雲委員在文字上希望、建議第一款能夠參照身心障礙者權利公約的意旨,增列第二項;國家人權委員會的部分,要落實身心障礙者權利公約的獨立監督。就這兩個部分,因為現行在個別的組織法或身心障礙者權利公約施行法裡面都已經有相關明文的規範,我們建議這邊可以不用做重複的增訂。以上。

主席:委員會跟各位做補充說明,第十條之一有委員林月琴、范雲所提的修正動議第14案,剛剛又有委員提出修正動議,現在委員會在加印中,等一下發下去的時候再請行政機關表示意見,中間還是可以討論。委員有誰要先表示意見?

先請林月琴委員,再請范雲委員。

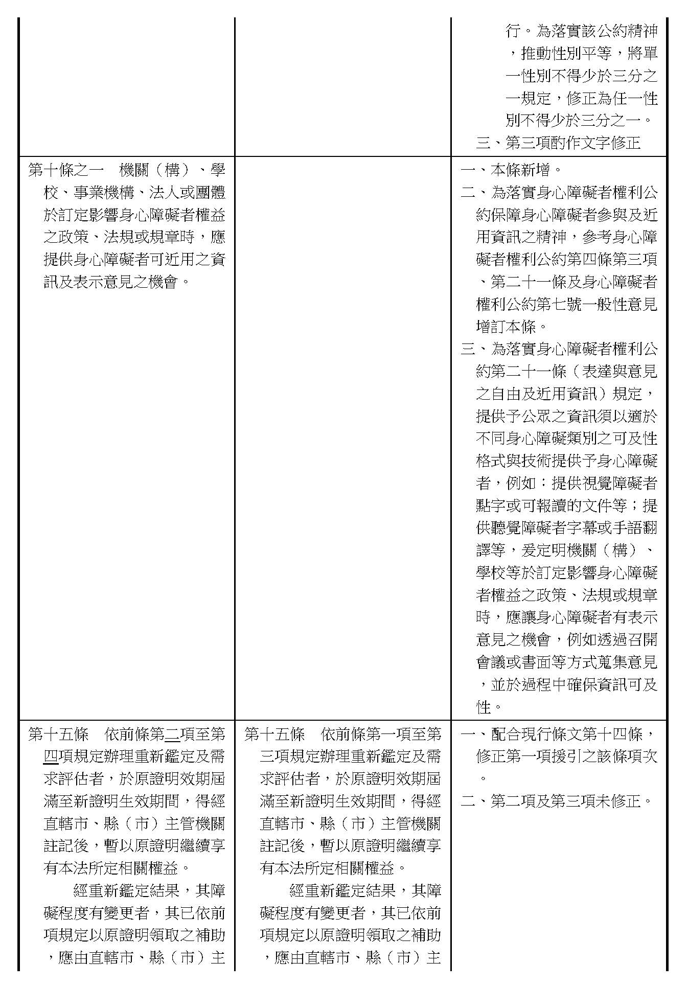
林委員月琴:不好意思,大家可能手上還沒拿到我的修正動議。我希望能夠特別加入兒少的參與權,以回應國家人權委員會的建議。我認為各目的事業主管機關應該訂定一些指引,以利身心障礙者有意義地參與,並應著重身心障礙兒少參與的培力,希望能夠提供資訊的可近性。事實上CRPD最基本的精神就是表意權的自由及資訊的近用性,當然也要從兒童的表意權談身障朋友的表意權,所以不能忽略掉兒少。舉例來說,包括提供視覺障礙者點字或者可讀報的文件等、提供聽覺障礙者字幕或手語等、提供心智障礙者易讀資訊。所以我們希望增訂第二項,明定「各目的事業主管機關應訂定相關指引與配套措施,確保身心障礙者、兒童及少年身心障礙者有參與政策與法規之研擬之機會」。以上,謝謝。

主席:再請范雲委員。

范委員雲:大家好。上次我的修正動議有發,但是今天有一些委員到場,沒有拿到,所以可不可以請議事人員補發一下?

主席:有,現在在加印中。

范委員雲:在加印中?

主席:對,晚一點發。

范委員雲:好。針對第十條之一,我的修正動議主要有兩個部分,第一個部分是在機關(構)、學校、事業機構、法人或團體於訂定影響身心障礙者權益之政策、法規或規章時,原本是寫「應提供身心障礙者可近用之資訊及表示意見之機會」,我的部分在中間加一句話:「應參照身心障礙者權利公約意旨」,後面也多了一小段文字:「國家人權委員會為落實身心障礙者權利公約之獨立監督單位,且應保障身心障礙者及團體充分參與監督過程」,主要是配合我在第十六條的修正,就是如果身心障礙者沒有獲得合理調整、遭受損害的時候,能夠向國家人權委員會提出申訴。這一條是希望能夠有一個正式的申訴機關,明定國家人權委員會能夠接受申訴,因為我覺得反歧視法有一點點遙遙無期,不知道什麼時候出來,所以我們在訂定這個部分的時候,如果有一個獨立的申訴監管機關的話,可能會讓大家覺得放心很多。另外一個部分就是相關的機構,我們是規範它應該提供可近用之資訊跟表示意見的機會,可是應該要把身心障礙者權利公約,這邊只是講參照,至少大家精神上會比較清楚一點,是要參照,以上說明,謝謝。

主席:謝謝。還有其他委員要表示意見嗎?行政機關有收到林月琴委員所提的修正動議第十條之一,今天國家人權委員會的代表是陳秘書,也有列席,如果要表示意見,就請遞麥克風給他,再舉個手。把人權委員會排到這麼後面,實在有點……

請。

林專門委員青璇:主席、各位委員好。有關林月琴委員建議的,國家人權委員會這邊的意見,也是建議目的事業主管機關可以依照CRPD第四條、第三十三條,還有第七號一般性意見定義相關指引來著重對身障兒少參與的培力,所以有關委員的建議,我們敬表支持。另外剛才關於參照CRPD公約的意旨,這個部分也是符合人權會這邊一再強調的,相關公約意旨應該落實在條文當中。再來,兒少監督機制的部分,這邊沒有特別的意見,以上。

主席:謝謝林專委的說明。

行政機關請回應,謝謝。

周署長道君:針對范雲委員修正動議的部分,有關在第十條之一是不是需要增列應參照身心障礙者權利公約的部分,由於在上一次審查會議的時候,已經在本法第一條決議有增列文字,就是為維護身心障礙者於身心障礙者權利公約所示之各項權益,保障其相關各項參與的機會,所以大概在法案宗旨已經把CRPD的部分列進去,我們建議第一項文字上是不是就可以不用再做第二次的增列?范委員第二項,針對國家人權委員會是不是可以獨立落實做相關的部分?我們去查閱了一下國家人權委員會的組織條例,其實在國家人權委員會組織的規定裡面,這已經是它組織的任務,我們是建議這個部分既然在相關法律已經有明文規定,是不是還需要在身權法裡面,單獨就身心障礙者,把我們國家人權委員會的工作再去寫一次?我們覺得似乎是有一些疊床架屋的地方,可以不用再重複的敘寫。針對林月琴委員修正動議的部分,有關增列第二項文字,針對兒童及少年身心障礙者相關是不是訂定指引的部分?這個行政實務上我們一定會來做相關的操作,只是我們建議文字的部分,如果委員這邊容許的話,我們建議有沒有可能未來是用附帶決議的方式?我們把附帶決議的文字研擬過之後,我們再給委員過目,以上建議,謝謝。

主席:可以嗎?請說。

林委員月琴:我不知道,就是今天本來公約就是……剛才周署長講的是CRPD,可是這邊我要談的事實上是CRC,本來CRC就要去落實在很多法條裡面,而且這邊還是牽扯到兒少,兒少還是有身心障礙者,所以我認為應該要在這邊能夠增列。而且昨天國家人權委員會也發了建議,所以我們希望,因為第十條之一第一項講的事實上是政府各個單位都應該要讓他們表示意見,而且提供可近用的資訊。可是我為什麼要增列第二項?事實上是更明確的希望政府能夠去做到,過去我們常常看到你邀他們來開會,可是很多配套事實上是不足的,所以才會想在這邊能夠講清楚說明白,各目的事業主管機關應該訂定相關的指引跟配套措施,把它談清楚,以確保我們身心障礙者,還有兒少身心障礙者參與相關政策跟法規研擬的機會。否則,你的配套措施不足的話,他根本上還是沒有辦法參與,這也是過去我們在行政院兒少推動小組,或者衛福部兒少委員會同樣碰到同樣的問題所在,常常沒有辦法提供他們一些相關的措施,如果今天我邀一個身障的兒少進入到這個會場,但很多配套設施你們也沒有提供,所以我是希望在這邊可以明定清楚。就像我剛剛舉例的,提供視覺障礙者可點字、讀報的文件等,如果他要參與會議,你就必須提供這些東西,否則他怎麼進行公共參與?我想這也是CRC很重要的精神,要符合社會參與。再來就是提供聽覺障礙者字幕或手語,像今天召委就請了聽打跟手語來做翻譯,讓今天在場看直播的人,可以看得非常清楚,了解我們所要表達的意思是什麼;還有提供心智障礙者易讀的資訊,這都是CRC很重要的精神。事實上,剛剛署長講的是CRPD,可是我們講的是CRC,我們還是要配合CRC的精神所在,以上。

主席:好,繼續請范雲委員。

范委員雲:署長的意思好像是說其他地方有寫了,但我覺得這邊忽略了一個處境不利者,他怎麼可能知道還要去看國家人權委員會的組織條例?因為他在看這整個法的時候,只會知道這裡面好像沒有提到有地方可以申訴,所以如果寫在這裡,就有一個很明確的相關主管機關,譬如他在地方政府申訴無門的時候,至少有個國家人權委員會能夠獨立去監管。而且國家人權委員會本身是OK的、接受的,因為它本來的確就可以監督地方政府的各個機關,所以我還是希望在這裡能夠寫出來。

另外就是關於機關、學校、事業機構,因為這一條本來是在規定各機關訂定影響身心障礙者權益之政策、法規或規章時,應提供身心障礙者可近用之資訊及表示意見之機會,如果沒有加「應參照身心障礙者權利公約意旨」,那麼法條讀起來會讓人以為只要給他相關資訊,讓他有表達意見的機會,事情就結束了,相關單位不改還是不改,這樣其實就忽略了他表達意見的機會,以及你應該要怎麼做。事實上,本來就應該參照身心障礙者權利公約,否則要參照什麼?意見表達完卻都不修正,那就OK了嗎?所以我覺得這句話有沒有放差異還是蠻大的,而且這樣子衛福部以後也可以少很多事,因為就主動應該參照,以上說明。

主席:好,謝謝。還有其他委員嗎?如果沒有,請行政單位統一回應。

周署長道君:針對兩位委員的修正動議,我們只是單純從法制作業的角度來看,因為本法第一條開宗明義就表示需要依照身心障礙者權利公約的宗旨,所以這部法律裡的每一個條文,行政部門在操作、運用,甚至包括如果第二項要增列人權委員會這個部分,那麼任何一個機關都一定要參照、依照CRPD的精神。我們只是覺得法律的第一條已經開宗明義有規定,在法制作業的角度上來看,第十條之一需不需要重新再寫?我們的建議是文字上似乎可以做一些考量。

第二項的部分,是不是要將身心障礙者兒少的部分及人權委員會納進來?我們的建議是現在已經訂定了針對身心障礙者參與會議的相關指引,也因為有這樣的指引,就如同委員剛剛所提到的今天的會議,我們就會提供不管是視障、聽障者一些相關的近用措施。所以這個部分我們的建議是,因為我們現在已經在做這樣的事情,所以針對兒少的部分是不是需要單獨去做額外的規定,這個部分行政部門本來在施政的時候,我們一定會來操作,所以我們才會建議因為它是所有身心障礙者裡面其中某一部分的族群,如果針對這個部分有特別的需求,我們會建議是不是有可能透過附帶決議的方式,給行政部門更明確的要求,我們是做這樣子的建議。

最後有關是不是要在第二項增列國家人權委員會的部分,我們剛才也說明了,主要是因為現行的法律已經明列為國家人權委員會的職掌,所以從法制上的作業來講,我們覺得這個部分似乎不一定需要在身權法再去做額外的規範。最後,如果要能夠讓民眾便利使用,當然我們還是會尊重委員會最後討論的結果。以上。

主席:林月琴委員完之後,再換王正旭委員,再換范雲委員。

林委員月琴:署長,如果剛剛這樣講,我先澄清,第一個,我在講的不是只有CRPD,還有CRC。那我增列的第二項,也不是只有兒少,還有身心障礙者,我覺得身心障礙者跟兒少身心障礙者參與相關的政策跟相關會議,他要有機會,是你真的要讓他能夠有你們提供的相關指引。當然剛剛講你們都有做,第一個,既然有做,列在法條那有什麼難事?可是這邊講的是衛福部,但我寫的事實上是各目的事業主管機關,所以不是只有衛福部要做,今天交通部門如果要邀請的話,一樣也要去符合這樣的精神所在,希望提供所謂的資料也好,就像我剛剛一直在重複提的,今天身心障礙者他要有點字,他才知道到底談的是什麼東西,所以我還是很堅持,否則如果這樣的話,是不是先行保留?以上。

主席:再請王正旭委員。

王委員正旭:謝謝主席。我想月琴委員所提出的修正動議,的確層次上是比較清楚,而且它的完整性也是把原來行政院版的部分做了加強跟補強,所以我覺得修正動議月琴委員的版本應該是相對適合第十條之一。另外,身心障礙者權利公約它是整部的貫穿,在第十條之一要不要再把它放到條文裡面,我個人覺得如果可以從立法說明或者是在附帶決議裡面去補強的話,也是一種方式。我也贊成如果這一條目前沒有辦法有很好的共識的話,是不是先保留,我們再做其他處理?以上。

主席:再請范雲委員。

范委員雲:看起來衛福部是不反對,但就是要不要放在這裡,所以我想大家如果沒有共識的話,就支持剛剛林月琴委員跟王正旭委員說的,我們這條就先保留好了。

主席:各位委員還有沒有其他意見?(無)沒有,謝謝。適度提醒一下,本會的會期即將結束,今天是全院的委員會,因為我們的身權法嚴重落後,主要還是行政單位的版本也有點晚送出來,我們也經過多次這樣的處理,上一次9條通過3條,保留6條,我們後面還有一百多個條文。我們剩下的時間,從現在開始算起不足48小時,各位請多多斟酌,善用我們這個會期最後每一個人的時間。

當然我們修法還是要非常精細、精準,來取得這樣的一個共識,才是真正對身心障礙者的朋友們有很大的權利提升跟保障,我想這個部分大家就充分來做討論,不過時間上的問題,我們當然也不能急就章,所以還是要精細、精準、精確,才真正可以保障我們身心障礙者朋友相關的這些權利。如果有共識的部分,我們當然就可以儘早來處理,然後出委員會,沒有共識的部分,出委員會之後我們還是可以再做討論,也請各位委員先進們,大家可以共體時艱彼此諒解,謝謝,這一條我們就先行保留。

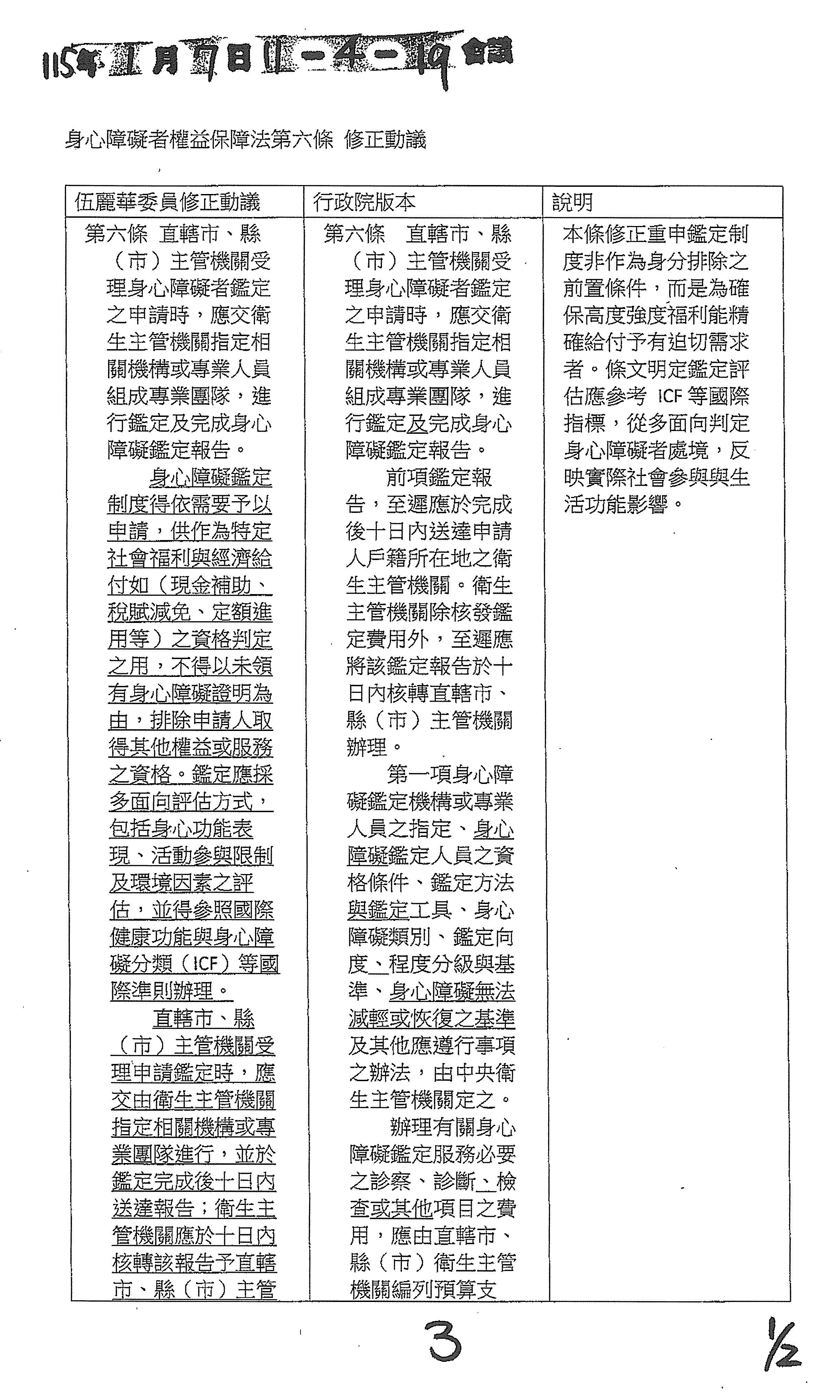
繼續處理羅廷瑋委員所提的第十一條,郭昱晴委員一樣也有提第十一條的修正草案,還有我們的廖偉翔召委也一樣有提。另外,陳菁徽委員、范雲委員、伍麗華委員針對現行條文的第十一條也有提案。

請行政機關先做說明。

周署長道君:針對各委員版本第十一條的部分,修正的重點大概包括幾個:第一個是有關身心障礙生活狀況調查辦理的頻率,現行條文是「五年」,各委員建議修正的時間有三年到四年不等;第二個是關於調查內容的部分,有一些事項希望能夠納到條文裡面來。有關這個部分,我們大概綜整了各位委員的建議,我們對於辦理內容的部分,大概參採了各委員相關的版本,我們有一個文字的建議,現在也投影在螢幕上,請各位委員參閱。

至於辦理頻率的部分,我們建議是不是可以維持現行條文的「五年」?主要的考量是因為,這個統計調查的部分還是能夠跟目前已經發出去的身心障礙證明……原則上如果他需要重新做複評的話,目前複評的年限大概也都是五年。如果身心障礙者的狀態有改變需要重新複評,一般大概也都是五年左右。在複評的時候會重新去鑑定他的等級或是他的障別,所以我們建議在調查年限的部分是不是可以維持現行條文?至於各委員關心調查的內容,我們會盡可能地把它納進來。

在建議文字部分,第一項我們將文字做了一些相關的整理,「各級政府應至少每五年舉辦『各障別、各障礙程度、原住民身分』……」這個部分是增列的「……身心障礙者之生活狀況、保健醫療、特殊教育、就業與訓練、交通、福利、支持人力、長期照顧、經濟安全、休閒育樂及輔具使用情形等需求評估及服務調查研究,並應出版、公布調查研究結果。」第二項文字維持現行條文「行政院每十年辦理全國人口普查時,應將身心障礙者人口調查納入普查項目」,以上。

主席:好,這個是針對第十一條。

請范委員雲,再來是林月琴委員,再來是郭昱晴委員,再來是廖偉翔召委,然後是羅廷瑋委員。

范委員雲:先肯定有增加的一些部分,我覺得把「各障別、各障礙程度、原住民身分」這個部分放進去是蠻好的。就我的版本而言的話,「人力支持」也進去了,我原本還有一個「休閒育樂」也進去了,我覺得至少是比原來的還好,這點要肯定衛福部,因為剛剛前面是不滿意的。

跟我不一樣的部分是,我的是「三年」,它這個是「五年」。我自己是覺得,如果地方政府真的做得很好,因為這裡是「各級政府」嘛,當然「五年」就可以。不知這邊覺得沒有辦法改「三年」,頻率高一點讓大家感覺更重視的原因是什麼,可以說明一下嗎?

我還要再講一下,把「人力支持」、「經濟安全」還有大家很重視的「休閒育樂」放進去這個部分,還有把「原住民身分」、「各障礙程度」這些也放進去,我是蠻肯定的。現在對我來講,我想請你們說明一下的是,你們是覺得「三年」的頻率太高會做不到嗎?還是工作分量太重,大家暫時沒法承擔?以上。

主席:一併回應好不好?

請林月琴委員。

林委員月琴:也謝謝衛福部接受,幾乎以我原來修正動議的版本納入。我只有一個地方想確定一下,因為本來在溝通的時候,事實上你們也同意我用「輔助科技」,可是後來在今天現場卻改成了「輔具使用情形」,這點可不可以也一併說明?事實上,我本來寫「三年」,後來你們在溝通的時候說,因為跟身障的普查統一是「五年」,所以我個人是同意你們用「五年」,這樣一併處理也才不會浪費資源,所以如果等一下改成「五年」的話,我是同意;只是可不可以補充說明,我原本寫的是「輔助科技」,你們現在的是「輔具使用情形」?再麻煩。以上。

主席:請郭昱晴委員。

郭委員昱晴:這個地方,我的版本當然也納入了「經濟狀況」,我看這個新的版本也有把「經濟狀況」納進去,還有「休閒育樂、人力支持」;另外,我多了一個,就是所謂的滿意度調查面向。

至於調查的時間,這邊是「五年」,我的版本是「四年」,還有其他委員的版本是「三年」,我的是比較折衷,如果是「四年」的話,不曉得是不是可以調整成「四年」?我想這個還是要真正回到當事人的需求及政策改善的方向。像之前我去臺北車站,就發現整個所有的交通動線其實對於身障者是非常非常之不友善,可以說是非常不友善,連我自己本身這樣走一趟,都發現整個所有的路線是斷線斷得非常嚴重,所以我想這個部分還是要稍微再更精進一點。以上。

主席:謝謝。請廖召委。

廖委員偉翔:首先謝謝行政部門有參採我們提出的原住民身分之身心障礙者部分,也有加入本席提的「支持人力、長期照顧、經濟安全」等等;另外,當然我們還是希望這個時程上是不是能夠有所調整,因為本席提的是「三年」;還有一個是行政院每五年辦理全國人口普查的時候,應將身心障礙者人口調查納入普查項目裡面,這個部分等一下也是請行政部門一起回應。

本條我們也比照環境影響評估及性別影響評估的理念,也希望明定國家的新政策推動的時候,應該先經過身心障礙影響評估的檢視,通過評估後,才能實施。這個部分希望行政部門是不是也一併來回應?

當然第十一條與第十八條的原住民部分其實是有連動的,不過等一下到第十八條再來討論,謝謝。

主席:謝謝。再請羅廷瑋委員。

羅委員廷瑋:首先也是謝謝衛福部的用心,我們有看到比我們所提的版本還要更精進的;其次,還是要請他說明一下,就是三年、四年、五年這個部分的執行狀況會不會造成執行人力的負擔?這個部分我們蠻關心的,也希望儘量能夠以負荷得了的情況,又能夠兼顧到民眾的需求,去做調整式調查,以上。

主席:請署長回應,為什麼你們的是「五年」?

周署長道君:是。針對各位委員垂詢的部分,在辦理頻率,我們之所以建議維持現行條文,主要是有考慮幾個面向:第一個,因為身心障礙者本身的需求評估五年會重新做一次,所以他的需求如果有改變,甚至他如果因為狀態改變需要重新鑑定,調整他的身障類別或者是身障等級的話,大概都會在這個五年一次需求評估的時候容易被發覺出來。如果縮短的話,有可能兩次調查剛好就落在他的兩次需求評估中間,所以這個調查頻率與他的需求評估頻率不一致的時候,有時候也會影響調查內容的精準度。

第二個,在調查作業的時候,通常每一個這類性質的調查大概都需要提前一年到一年半,就題目的內容及題組的信效度跟各方面來做評估及討論,調查執行差不多一年,調查分析結果出來差不多也快一年,所以縮短對行政部門來說確實也是會有loading。在調查事項的部分,我們絕對都尊重委員這邊,怎麼樣能夠對於身心障礙者的生活狀況做更細緻的了解,但是因為對於身心障礙者本身,我們不管做任何一類的問卷,其實都會面臨一個比較兩難的狀況,就是題目越多,完訪率就會變低,這個是在做所有調查的時候會面臨到的一個兩難的狀況。我們儘可能把題目納進來,但是未來在題組的設計確實會需要比較多的努力,尤其是有些身心障礙者能夠接受訪問的時間也容易會有一些時間上面的限制,怎麼樣能夠在合理的時間內把問題問完,我們現在還是儘可能增加訪問的內容。

最後有委員垂詢到,這個部分是不是需要做相關的身心障礙影響評估?我們之所以沒有納到條文裡面,主要是考慮因為行政院在去年度開始已經統一有一個完整的做法,就是不管是法律或者是調查或者是行政措施,都有要求一個完整的人權影響評估機制,所有包括這一類的計畫或者是研訂法規都要進行相關完整的人權影響評估。這個人權影響評估的內涵就包括人權的各個面向,不管是身障、兒少、婦女或者是其他參政權的部分,整個面向都會納進去,所以我們會建議這邊是不是就不特別針對身心障礙影響評估的部分再做相關文字的增列?以上。

主席:林月琴委員、范雲委員……還有輔助科技你沒有回應到。

周署長道君:抱歉,我漏掉了。

林委員月琴:我先講一下,所謂輔助科技是比輔具更廣,因為輔助科技是一個廣泛的總稱,它涵蓋了輔具跟輔具服務,所以當初我的寫法才用輔助科技。那時候來跟我們溝通的時候有同意,為什麼今天又改成只有輔具使用情形?如果它是一個總泛稱,而且涵蓋輔具跟輔具服務兩個東西,如果你現在只有寫輔具使用的話,只有單一一項而已,這也一併解釋好嗎?謝謝。

周署長道君:先跟委員致歉,剛才確實有漏掉。有關我們在增訂的文字裡面為什麼是用輔具,沒有用輔助科技,是因為目前輔具的部分,不管是生活輔具還是醫療輔具,其實項目跟內容大概都已經有一個比較明確的範圍,在對身心障礙者做調查的時候,問題的問項跟使用的範圍會相對比較明確。輔助科技的部分,因為現在確實面向會變得相當的寬廣,不管是不是列到輔具的項目之內,其他各種可能的都會納進去,一方面是問項的設計,第二個是相關的題組在設計上可能相對都會比較寬廣,所以這個部分我們暫時先沒有放到條文的文字裡面。但是我們未來整個問卷在設計的時候,如果在整個問卷的篇幅可以容納的範圍內,那我們可以嘗試看看是不是能夠把輔具以外,其他相關的輔助科技的一些題目放到問卷裡面,這個部分未來在問卷調查裡面我們可能要做一點研擬,先跟委員做這樣的報告。

林委員月琴:我沒辦法滿意你剛剛的回復,對於輔助科技,你說未來訂定了之後還可以考慮更寬廣,如果這樣的話,既然是入法,就把它寫得寬廣一點,到時候你在設計問卷的時候、在做需求評估的時候,也會稍微讓你們比較好做,可是如果單純是寫輔具使用,大家知道他是用輪椅還有其他東西,可是這個配套的服務難道不需要了解?因為所有的需求評估就是為了未來政策的制定,如果你的需求評估不準確的話,那個政策的制定反而沒有辦法滿足他們的需求,所以我還是認為是不是用輔助科技,寬廣一點,到時候你只要調查輔具,還是輔具服務的時候,你就有所選擇,以上。

主席:請范雲委員。

范委員雲:對啊!我也是覺得講輔具可能會忘記輔助科技,但是講輔助科技絕對不會忘記輔具,所以如果衛福部可以直接接受的話。至於我的部分,謝謝衛福部說明三年跟五年的差異,這個部分我是可以接受,當然如果衛福部覺得林月琴委員的四年OK的話,我也覺得更好。

林委員月琴:不是我的,是郭昱晴的。

范委員雲:是郭昱晴,抱歉、抱歉!都有個晴字。

主席:你看,他也會唸錯,大家都有這樣的……

范委員雲:也幫召委平反一下。

主席:對啊。

范委員雲:我本來是主張行政院每五年,然後院版是十年,經過解釋之後,我也可以接受,所以年的部分我就不堅持,只要大家有共識。另外,關於我的部分的文字,我還有寫到那個問卷要包含性別、年齡跟各族,還有相關調查與公布方式,應充分諮詢障礙者及障礙者團體。這其實這都是一個好的問卷要做的基本功,雖然你剛剛說問卷越長完成度越低,可是不會有一個問卷不問人家性別跟年齡的,因為你這個要做交叉分析,去更了解所謂的交織性,幫助很大。其實我相信你們也會有,包含問卷調查跟怎麼調查能夠諮詢障礙者,這個部分我覺得讓法條精簡一點,如果衛福部可以答應放在文字說明的話,我其實是OK的,好不好?這樣我就不堅持,然後支持院版,也許我們可以過一條,以上。

主席:非常感謝,范雲委員總算講到重點,這是重中之重,今天從開會以來已經過了48分鐘,至今沒有半個條文通過。

關於這個條文,我是不是做這樣建議?月琴委員,你聽我講一下,這是我的意見,「輔具科技使用情形」能不能放在立法說明?為什麼輔具叫做科技使用情形,其他為什麼沒有放科技,其實大致上你要放,通通都可以放,所以是不是在立法說明裡面把它羅列出來?各位如果對放在說明沒有其他意見,我們就把它放在說明欄,這樣可能範圍還可以加大一點,因為在座很多委員都有提出來,所以我們就建議採各委員所提的,因為版本大同小異,最嚴重的是差了三年、四年、五年的部分,如果各位沒有意見,我們就採各位委員綜合的提案修正通過。

沒關係,你請說。

林委員月琴:我寫的是「輔助科技」,不是「輔具科技」,輔助科技包含兩個東西,一個是輔具,一個是輔具服務,所以我的意思是,因為之前來跟我們溝通的時候,是同意「輔助科技」,可是我不知道為什麼後來又寫「輔具使用情形」?所以如果上次溝通的時候都可以的話,剛才署長回答的,也就是未來允許的話,也可以調查比較寬一點,既然法條定下去,這法條也不是用一年、兩年,因為每一部法要修,就像兒少權法等了14年都還沒辦法修,所以就表示這一用要用很久,那為什麼不是寬一點來解決這些事情,這樣未來才不會為了修一條又要再去做調整。所以召委,這邊是不是可以商量一下,就是用「輔助科技」?

主席:你這樣說,真的就完全意義不同了,這是一個很創新的想法,是「輔助科技」,不是「輔具科技」,請署長不要誤導我們。

再請陳昭姿委員,然後再請署長一併回答。

陳委員昭姿:謝謝主席。有關時間的問題,因為現在還沒有做裁定,范雲委員跟昱晴委員他們提出來的是三年,現在身障團體一直表達五年太久。我剛剛仔細聽署長講的,他說,但每一個人身心障礙的認定基本上就是五年一次。可是不要忘掉了,每一個人的五年不是同步開始,是每天、每月都有人在申請,然後他的效期不見得就是五年。所以我還是要幫障礙者團體反映,他們希望還是用三年的時間,就三年來做一次,我就先代表民眾黨、代表期待者來表達,我們還是主張支持范雲委員跟昱晴委員的版本,支持三年做一次評估,謝謝主席。

主席:謝謝陳委員。再請署長做精準的回應。

周署長道君:首先,有關輔具和輔助科技的部分,我們現在建議的文字是包括輔具使用情形,所以輔具的部分,不管是使用的項目跟使用的狀況和服務的內容,這個部分我們在文字上列進去,將來針對輔具的細節等各個面向,我們都會在調查裡面去做一個呈現,先做以上說明。

但是輔助科技的部分,它在概念上會比輔具來得更寬廣,將來哪一些需要納到輔助科技這個更寬廣的範圍,第一個是問卷的題目,對於未來需要問到的項目,會不會來得更多?這個部分最大的難度可能就是它整個題組會不會來得更長、題目會不會來得更多?這也會連動到前面有關訪問調查辦理的頻率,目前確實因為身心障礙者的需求評估原則上是每5年一次,所以每一個身心障礙者的狀況,大概每5年會有一個更新,雖然每一個個別的障礙者他的起訖時間不一樣,但是每5年一到的時候,每一個障礙者差不多就會有一輪新的狀況。我們是覺得這樣調查出來的結果可以比較完整呈現總體身心障礙者在這5年、這一段調查期間狀態上的改變,且以調查結果再做後續政策推估的時候,資料的可用性也會來得更高。

另外,也必須要跟委員報告,辦理的頻率如果再做縮短的話,行政的負荷確實也是一個問題,因為像這一類相對屬於一個比較中大型的調查,通常在問卷題目出來之前,平均大概要花一年半左右的時間去做整個問卷內容的重新研擬、檢討甚至做市調,然後才開始做正式的調查。至於調查的時間,一般、正常來說我們會花差不多一年的時間,然後調查的結果出來,大概也還要花超過半年的時間,所以在行政辦理的頻率上如果縮短到3年,行政上的負荷確實也有一定程度的困難,同時也考慮到實務上資料內容更新的頻率,所以我們會建議是不是有機會能夠維持在5年的情況來辦理?

剛才也跟月琴委員做過報告,就是剛才所提輔助科技的部分,我們願意去研究未來在可行性的部分,在下一輪的問卷、下一輪的調查裡面,我們嘗試著做做看,畢竟現在把它納進去,我們真的不是很有把握它的題組長度跟內容要怎麼去做設計,就這個部分,是不是能夠給我們一點空間?所以我們剛才是建議有關輔助科技的部分,是不是可以用附帶決議的方式來處理?我們願意來做相關的研擬、推動,以上。

主席:廖偉翔召委先舉手,請廖委員。

廖委員偉翔:我想要回應一下,第一個,剛剛一直有說到調查的難度或者是時間的長短,可是我還是想要提醒,其實現在AI科技已經很發達、很進步,然後網路也這麼進步,當然你說到問卷調查設計、收回這一塊,我並沒有要去反對時間上是否有需要,可是是不是真的需要到5年?再來就是你的問卷設計以及分析的部分,其實現在既有的,包含AI的發展,事實上我認為是很快的,這個部分當然我們也希望嚴謹,不過我還是要提醒是不是真的有需要到5年的時間?總之,我想要提供以上這樣的意見,謝謝。

主席:謝謝廖召委。接下來請林月琴委員。

林委員月琴:第一個,未來為了不要讓資源重複浪費,本來我希望是3年,但現在我願意支持5年,這是第一個。

第二個,如果不要用那樣的文字,有沒有辦法寫成「休閒育樂、輔具及輔具服務等需求評估」,好不好?

周署長道君:可以。

林委員月琴:因為我覺得「輔助科技」涵蓋了這兩個,但你不要用那四個字,我不知道到底是不是擔心「科技」兩個字會對你造成障礙,那我同意這樣子。

主席:輔具及輔具服務?

林委員月琴:對,至少服務要列進去,一個是輔具的調查,就是他使用輔具的狀況;一個是輔具服務,就是到底誰提供這些服務。

主席:輔具及輔具服務?

林委員月琴:因為這兩個不同,否則就是輔具使用,因為一個是我用什麼輔具,我是用輪椅還是要用什麼樣的輔具;一個是誰提供了這些輔具服務。我認為需要列這兩個,否則就是輔具使用及輔具服務也可以。

周署長道君:如果委員想要照剛才講的調整,我們建議是不是將文字調整成「輔具使用及服務」情形,這樣是不是可行?

林委員月琴:好,謝謝。

郭委員昱晴:召委,通過一條了!

主席:還沒有,你們怎麼會……剛剛有左三年、右三年,也有四年的,各位對於幾年要有一定程度的共識,現在是你提的輔具使用情形及服務。

范委員雲:署長,如果四年可不可以?因為是考量行政部分嘛!

主席:請王育敏委員。

王委員育敏:可能衛福部可以考量一下,像過去在做這樣的調查報告,我記得大概都是四年,提五年好像你們是一直根據你們的需求評估,但這個其實是調查,我記得過去你們的報告好像都是四年……其他的類別都五年嗎?

周署長道君:老人、兒少、身障都是五年。

王委員育敏:你們都設定五年嗎?

周署長道君:目前都是五年。

王委員育敏:你們都是五年?

周署長道君:目前都是。

王委員育敏:但是我想呼應一下剛剛廖偉翔召委的講法,事實上,你現在都是用一個傳統的……

周署長道君:對不起,兒少是四年,老人、身障是五年。

王委員育敏:對,我就記得兒少是四年。我覺得可以下修,五年看起來比較久,四年其實可以。另外就是你們執行的方法,你現在都是用傳統問卷、紙本的思考,所以你要研議很久,但是現在AI有很大的進步跟發展,可是我沒有看到改變,事實上,我們現在同步在修法,我覺得都要融進更新的思維,就是以AI的輔助來幫助你在調查方面更快速,還有你在方法上面應該是可以改變的,你的調查對象其實是針對身心障礙的朋友,對不對?如果未來你在提供給他的服務上面,現在真的是人人有手機,身障朋友其實也是,可以有很多的連結,包括很多社工的報告等都可以用語音,然後就可以輸入並轉換成文字。我覺得未來的科技會改變很多,剛剛你們在擔心的是用傳統的方式會曠日廢時,所以你要拉到五年才比較有把握,但是未來我們包括服務等很多的工具都應該要改變,我們調查的工具其實也會改變。我是比較贊成可以再下修到四年,既然兒少那邊可以四年,我覺得這邊改四年應該不會太困難,三年可能短了一點,但四年應該是可以接受的。另外,你們應該要去思考在你們服務的過程納入科技的運用。

主席:好,從我們開會到現在已經過了60分鐘,請慎重回應。

周署長道君:好,我們配合委員討論的結果,就是五年改四年。

主席:好,謝謝。我們請行政機關再宣讀一次,看各位有沒有意見,如果沒有意見,我們就可以真正邁出第一步。

周署長道君:我宣讀一次整個條文的內容,第一項是:「各級政府應至少每四年舉辦各障別、各障礙程度、原住民身分之身心障礙者之生活狀況、保健醫療、特殊教育、就業與訓練、交通、福利、支持人力、長期照顧、經濟安全、休閒育樂、輔具使用及服務等需求評估及服務調查研究,並應出版、公布調查研究結果。」第二項是「行政院每十年辦理全國人口普查時,應將身心障礙者人口調查納入普查項目。」以上。

主席:各位委員這樣可以接受了吧?好,我們綜採各位委員的版本及修正動議修正後通過,謝謝。

繼續處理行政院所提第十五條版本,還有委員羅美玲、劉建國、蔡易餘、郭昱晴、何欣純、蘇巧慧、伍麗華、李坤城等所提第十五條,以及現行條文,請行政單位先做說明。

周署長道君:行政院版第十五條主要是文字的處理,因為在109年的時候曾經修正過第十四條的文字,第十五條和十四條有關項次等等的引用必須要有一個配套,所以我們修正第十五條,主要是項次引用的部分做一個整理。各委員的版本與行政院版都一樣,基本上內容都相同,所以我們建議這個部分照行政院提案條文通過,以上。

主席:各位委員應該可以吧?好,這一條我們就依照行政院的提案通過。

繼續審查行政院版第十六條,還有委員范雲第十六條及第十六條之一、委員郭昱晴、羅廷瑋、劉建國第十六條、台灣民眾黨第十六條及第十六條之一、蔡易餘委員第十六條、郭昱晴委員第十六條及第十六條之一、何欣純委員第十六條、廖偉翔召委第十六條、陳菁徽委員第十六條、林月琴委員第十六條及第十六條之一、范雲委員第十六條及第十六條之一、蘇巧慧委員、伍麗華委員第十六條、王育敏委員、萬美玲委員、李坤城委員、張雅琳委員第十六條、現行條文;還有修正動議第8案林月琴委員所提、修正動議第12案劉建國委員所提、修正動議第13案王正旭委員所提、修正動議第14案林月琴委員所提及修正動議第19案盧縣一委員所提。我們先請行政機關做說明。

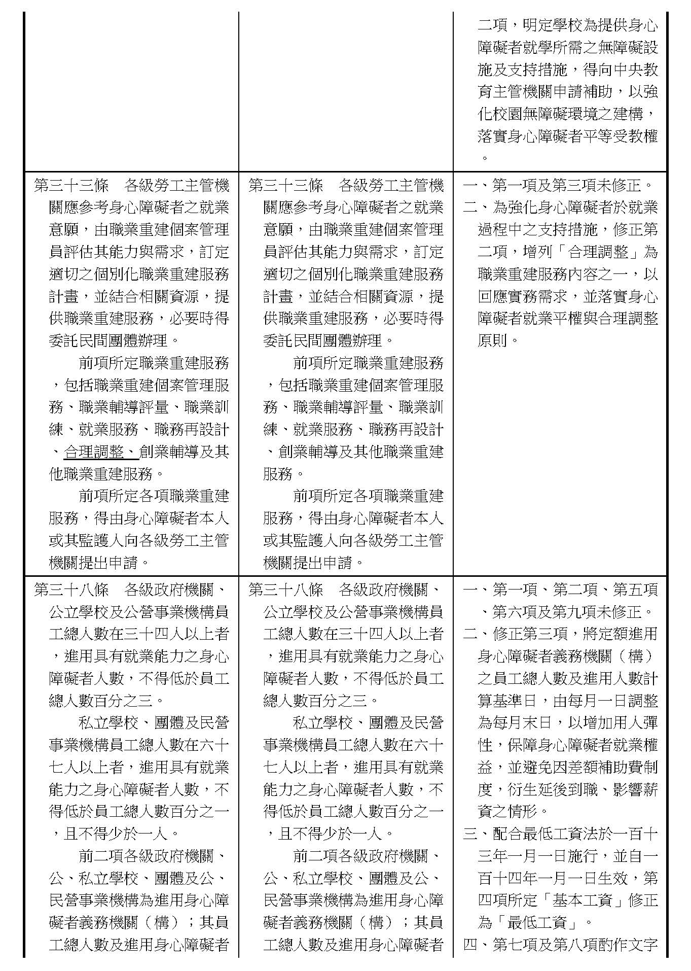
周署長道君:行政院版第十六條,這次條文修正的幅度是比較大的,主要修正重點大概有幾項,第一個,現行條文主要是針對歧視部分的處理,我們參考相關公約的規定,除了歧視之外,增列騷擾的文字,在相關的國際公約裡面,歧視和騷擾大概都是並列,所以我們把它納到第一項裡面。

第二項是針對合理調整部分,於不造成不成比例或過度負擔的情況下,經過協商的程序來做相關處理,以及在這次修正條文施行前,各機關需要做的相關過渡規範。針對歧視或騷擾部分,我們在第五項部分增列文字,未來如果有歧視、騷擾造成損害,不管是財產上或非財產上,都可以納入損害請求。

針對各委員版本所提的內容,與行政院版的規範架構不太一樣的地方,包括有委員的版本是有關歧視的部分是不是要納入歧視的樣態?是不是要包括直接歧視和間接歧視等等,由於這個部分在相關公約裡面,對於歧視的定義都已經有一致性的規定,我們建議這邊是不是就不需要額外再去做相關的敘寫?

第二個,有關合理調整的部分是不是要增列相關罰則?行政部門的考量,主要是合理調整在這一次修正的時候,雖然目前社會上有很多討論,但是定入法律裡面是一個相對比較新的概念,對於未來怎麼樣操作以及實際上運用的範圍,或是實務上怎麼樣去實踐,可能還需要一點時間去形成運作模式,所以我們會建議未來在相對應的罰則部分,可以先不增列。由於對於合理調整部分,我們現在的條文架構是要經過一個協商程序,所以在罰則,我們建議針對如果這個義務人連協商都拒絕,根本拒絕進入協商程序,這個部分我們納入罰則,但是對於協商結果怎麼樣去認定是不是已經達到、是不是有不成比例或過度負擔,這個部分我們覺得國內還需要有實務摸索的時間,我們建議對結果的部分暫時先不納入相關的罰則。

另外,有委員的版本提到有關合理調整的範圍,是不是擴及到比行政院版本更寬廣的領域?行政院目前主要是針對教育、招考、進用、就業、醫療服務、矯正措施或其他經中央主管機關公告之權益事項。各委員版本大概建議增列包括交通、資訊、進用、金融服務、隱私、參政、體育、文化活動、休閒育樂等等非常多的項目。我們是建議這部分在國內目前還在初步引進的階段,即使現在不列入條文,未來還是可以參考行政院的版本,透過中央主管機關公告的權益事項是可以逐步納進來,能夠讓國內一步一步有適應的期程並且做相關的調整,這個大概是跟各委員版本主要不同的地方,先做以上說明。

主席:委員要表達意見前,我們先歡迎好久不見的楊曜委員,謝謝。

請陳昭姿委員發言。

陳委員昭姿:謝謝主席。這條是非常重要一個條文,我想針對第十六條補充說明,為什麼民眾黨認為有必要在條文或至少在立法理由中清楚處理合理調整跟歧視之間的關係,我們現在面對的問題就是國際人權法已經有非常清楚的概念,但我國現行法制中仍然停留在比較模糊的狀態,導致權利在實務上難以被主張。CRPD第二條對於歧視定義就明確指出,拒絕提供合理的調整本身就是個人歧視,但是我們現在第十六條的狀況是只規定應提供合理的調整,卻沒有清楚說明如果不提供,法律效果是什麼?當然我不是指罰則,結果身心障礙者很難進一步有救濟,這也是障礙者代表組織(DPO)希望大家能夠理解的,合理調整如果沒有連結到歧視的定義,就只會停留在一個善意提醒,而不是權利的保障。

所以我這裡要談的是一個舉證責任的問題,我知道大家可能會擔心這樣的設計會不會造成行政機關或機構過度的負擔,但我覺得我們必須面對一個事實,這涉及合理調整的案件中,資訊跟資源本來就高度不對等。如果要求身心障礙者自行證明為什麼可以調整、不構成過度負擔,實務上這個權利幾乎不可能被行使,所以我們希望至少在機構或義務人拒絕提供合理調整時,有說明理由的責任,例如為何構成不成比例或過度負擔,這是一個最低限度程序正義的要求,它不是一個懲罰性的設計。所以我要說,如果今天我們在第十六條,連不提供合理調整,在法律上具有歧視意涵這個觀念,都沒有辦法清楚處理的話,這一條恐怕很難回應國際審查長期對臺灣提出的批評,也很難讓身心障礙者真的把它當作一個可以依賴的權利。以上說明再請行政機關回復,謝謝。

主席:請范雲委員,接著王育敏委員,再來范雲委員。對不起!范雲委員完之後,請林月琴委員,再來王育敏委員,再來郭昱晴委員。

林委員月琴:他也有舉手喔!

范委員雲:楊曜委員要講是不是?

主席:還有廖偉翔召委,最後一位就是楊曜委員,已經確定順序了,好不好?好,謝謝。

范委員雲:好,楊曜委員壓軸。這條真的是障權法的心臟,很多身心障礙者跟身心障礙者團體跟我講他們肯定行政院版,但是裡面會有非常多的擔心,特別是第四項。大家看到第四項的部分,好像等於是有了合理調整,因為合理調整跟無障礙是兩個概念,無障礙是整體環境,但是合理調整在整體環境還沒到達前,個別的障礙者就有機會立刻有一個相對比較好的環境,可是這個條文等於是讓合理調整在最長三年內都無法實際使用。在這個期間,如果身心障礙者因為缺乏合理調整被排除,他很難去主張具體的權利;要處理的話,只好個人去告、去訴諸司法,大家也知道我們司法體系的障礙重重,一個判決下來要好幾年,如果沒有一個更好的方式的話,其實等於是個人要去解決整體制度性的問題,變成個別去告。

另外,這邊的歧視其實我們已經往前跨一步,可是關於歧視的定義,為什麼不能夠把CRPD裡面明確寫的直接歧視、間接歧視,還有拒絕提供合理調整也就是把歧視直接寫在這裡呢?因為很多譬如說相關單位、機關、地方政府等不代表他看這個東西就會再去參照CRPD,能夠把重要的東西放在這裡,而這個又是重中之重的話,我認為是滿重要的。也提醒大家,CRPD國際審查委員兩次國家報告的結論,都認為我們現行的障權法並未適當規定國家積極義務以確保實質平等,建議將合理調整納入各項國家法規,並確保法律規定拒絕合理調整就構成歧視,這是兩次CRPD國際審查委員裡面的結論。

所以我想政院版這邊有設定一年內訂定指引、兩年內訂定流程是好事,可是好像沒有在任何地方說違反義務是否立刻處罰。如果沒有的話,我不知道我有沒有漏看,待會衛福部是不是說明一下?如果叫人家一年內要怎麼樣、兩年內怎麼樣,可是都沒有罰則,這是一個象徵性的宣告嗎?

最後這邊其實涉及到剛剛前面被保留的就是,國家人權委員會可以進行調查、可以申訴這個部分,這其實不是臺灣獨創的。我們看到韓國的障權法,像他們名稱很長,它的第四章障礙者歧視糾正機構及權利救濟等就講得非常清楚,你說它是不是在別的法中有講?可是它這邊就很清楚講有一個障礙者歧視糾正機構,因為有可能地方政府也不理這個障礙者;澳洲還有紐西蘭的相關法規也都有明定可以因為歧視、騷擾行為及未獲得合理調整,就向國家人權委員會提出申訴,我覺得這都是……如果大家覺得紐西蘭、澳洲的標準比較遠,我們的鄰居韓國其實也有明定相關的糾正機構與權利救濟,以上說明。

主席:請林月琴委員。

林委員月琴:謝謝召委。因為這條裡面有三個重點:一個是把消極禁止轉為積極促進;第二個是將合理調整入法,並且訂定指引;最後還是希望能夠有一個損害請求權。所以我的版本大致上跟院版相同。可是針對拒絕提供合理調整即構成歧視這個部分可能要請部會回應一下,似乎有很多要討論的地方。昨天國家人權委員會也建議應該要將拒絕提供合理調整視為構成歧視,是不是等一下也請你們一併回應?

我覺得這次要肯認的是院版第二項的修正重點,從消極禁止轉為積極促進,把條文的「不得」修正為「應」,我覺得很重要,明確要求公共設施場域的營運者必須主動保障身心障礙者公平使用設施的平等權益,而不是只是避免歧視。

但我的有增加第三項,主要是為了真正落實身心障礙者權利公約的精神,我們不能只停留在形式上的保障,而且現在很多身心障礙者其實是因為活動場地不友善,活動設計沒有考慮合理調整,而被排除在休閒、娛樂及文化活動之外。這次修法主要是想釐清、要求各目的事業主管機關要主動負起責任去規劃、輔導或自行辦理適合身心障礙者的活動,不能限縮掉他活動的權利所在,同時應該也要檢視並提供合適的活動場域,讓身心障礙者能夠真正的、公平的去參與我們的公共生活。

第四項主要回應身心障礙者在各類考試或是制度中常被忽略的特殊需求,所以希望明確要求在相關安排當中應該依身心障礙者的特殊性做必要調整,並同時擴大適用對象跟範圍,納入事業單位、法人以及教育、進用、就業、醫療、居住跟矯正等重要領域。同時這次修法也應該要依據身心障礙公約的合理調整精神,明定權責單位在不造成不成比例或過度負擔的前提下,應提供必要且適當的調整,確保身心障礙者在平等基礎上能夠行使權利。

考量到合理調整涉及到各個部會所以增訂第五項,要求各目的事業主管機關能夠在修法公布之後一年內訂定合理的調整指引,我的版本是一年內,並依業務性質跟規模明確其適用範圍。最後,為了讓合理調整不只是原則宣示,我們也增訂第六項,要求機關(構)、學校、事業機構、法人或團體在指引完成兩年內訂定並公開合理調整的申請跟處理流程,真正來落實。另外,我有附帶決議把合理調整的定義講清楚、說明白,以上。

主席:謝謝。

再來是王育敏委員。

王委員育敏:這條的確是重中之重,之前我在質詢的時候其實就有提到,像之前臺鐵──我們自己的國營事業都還有這樣的案例,沒有針對身心障礙的員工進行合理的調整而試用期滿就逕行資遣,對於身心障礙者的工作權侵害非常大。而他可以救濟的途徑是什麼?就是自己去提訴訟,所以我們的法令對於身心障礙者的保障不足從那個案例裡面看得非常清楚。雖然勞動部在11471號有頒訂身心障礙者職場合理調整的行政指導,但是它只是行政指導、不是法律,它也沒有辦法強制課予雇主合理調整的義務,而且也沒有罰則,所以身心障礙者在工作職場遇到雇主沒有合理調整只能透過訴訟,這個就是我們現在的現況。

我們現在要修法,當然第十六條是重中之重,如果雇主拒絕針對身心障礙者合理調整的話,我認為應該要把原來行政指導沒有的罰則放到第十六條裡面,更何況我們的國家報告結論性意見其實都明確指出來:拒絕合理調整即為歧視。但是我們現在這一個文字沒有入法,連國家人權委員會其實都有意見,他指出來有好幾點,其中一點就建議行政院反歧視法裡面的文字條文可以入到現在身權法的第十六條,我覺得這個應該要參考。另外一個就是對於司法近用,有關身心障礙者司法近用納入權益保障事項,這個部分人權委員會其實也有提出來,比照韓國的障礙者反歧視法把司法事務明確列入合理調整辦理的權益事項,這個也是我們現在沒有的。

在我們這一次身權法的修法當中,第十六條的確很關鍵,身障團體也很關注這一條的實質修法內容,所以我建議衛福部應該要審慎參考包括人權委員會的意見跟看法、委員提出來的版本還有身權團體的意見,我們應該要用最大的力量在這一條裡面去確保身心障礙者的權益。

最後,國家人權委員會對於歧視事件的處理有訂定在行政院研擬的反歧視法當中,將來的受理跟處理會不會有彼此競合的關係?這部分我們可能要在處理這一條的時候一併考量。以上,謝謝。

主席:接下來請……

楊委員曜:一句就好了。

廖委員偉翔:好,先讓他,沒關係。

主席:人家要先讓你,就是先讓你,合理調整!

楊委員曜:為了避免歧視,是不是?我大概是這樣子,好幾個委員都講過了,大概第十六條修正的立法理由的本身就是為了要符合身心障礙權利公約的規定,還有引用國外的判例。

不過這邊有一個問題,就是從院版第十六條第三項的規定來看,就是從成不成比例、過度負擔到協商程序,我覺得整個過程對於身障工作者,全部都基於非常極度弱勢的情況,也就是說,到底什麼情況是我們現在草案裡面所規定的?成不成比例、過度負擔應該都會由機關來做認定,協商的程序裡面怎麼做合理調整,我覺得日後修法通過以後,也會產生爭議,因為第三項裡面使用了好幾個不確定的法律概念。我們在修法的時候就必須要注意到以後要怎麼保障身障者,讓他在法律的規定裡面能夠順利的進行,在合理調整的過程得到確實的保障。

還有我們確實是有規定機關必須要在指引公告日起,一定時間內必須要制定合理調整的流程還有公開程序,可是只是一個宣示,沒有強制的課予,當然我們希望,也相信行政機關會照著修法版本的時間來完成,因為整個程序下來,不管是合理調整或者是課予行政機關,我覺得在於勞雇雙方其實本來就存在很大的武器不公平,這個希望行政機關可以注意。

主席:謝謝。再請廖偉翔召委。

廖委員偉翔:針對這一條,本席有幾點建議,剛好昨天國家人權委員會對於行政院版本草案的建議出來,這個時間點很剛好。所以第一點意見是,本條是身心障礙者反歧視條款的規定,所以我們還是認為應該要參酌身權公約的第二條規定,身心障礙者遭逢歧視之權利、內容涉及身心障礙者之公民、政治、經濟、社會、文化等層面的基本人權,且參酌第六號意見第十八點的內容,就是身心障礙的歧視樣態主要包括直接歧視、間接歧視以及未進行合理調整及對身心障礙者之騷擾。

另外,依據CRPD的第二次國家報告審查的結論性意見也提到,現行的身權法沒有明確的規定拒絕合理調整即為歧視,為使本條的規範內容能夠跟國際接軌,建議修正本條第一項,明文規定本法有關於身心障礙者反歧視行為的規定之適用對象及行為樣態。行政院版本有關於合理調整的部分僅限於在第二項所明示的內容,本席的條文則是強調廣泛的適用對象以及行為態樣,對於合理調整則是依循CRPD第二條之規範,規定於第一項第三款,並要求不得有未進行合理調整者,當然這是相對比較積極的一個定法。

第二點意見就是依據身權公約的第二條規定,合理調整指的是具體需要,在不造成過度或不當負擔之情況下,進行必要及適當的修改與調整,以確保身心障礙者在與其他人平等基礎上,享有或行使所有人權及基本自由。經查現行本條第三項明定:「公、私立機關(構)、團體、學校與企業公開辦理各類考試,應依身心障礙應考人個別障礙需求,在考試公平原則下,提供多元化適性協助,以保障身心障礙者公平應考機會。」這個本質上也屬於合理調整所要規範的情形,主要是覺得現行條文的內容還是不足,所以參酌身權公約第二條合理調整的精神,修改第三項的文字,明文揭示合理調整的定義。

本席還是要強調合理調整的義務,提供方在這裡還是會遇到許多的阻礙,所以我們需要政府告訴大家要如何克服這些阻礙,政府也有責任必須要提供一些資源或協助,藉此幫助大家來克服阻礙的部分,而不是只有發布指引說必須要怎麼做或應該怎麼做而已。

第三點意見就是現行法本條第二項明定:「公共設施場所營運者,不得使身心障礙者無法公平使用設施、設備或享有權利。」我想本質上尚屬無障礙條款所欲規範的情形,可以看到現行條文的內容還是不足,所以我們還是希望可以參酌身權公約第九條規定,修正本條第二項的文字,明文揭示無障礙的定義。

剛剛還有提到第四點意見,昨天剛出爐的,國家人權委員會針對行政院身權法的修正意見,也建議應該要明定,拒絕依身心障礙者權益保障法或特殊教育法等規定提供合理調整者,基於身心障礙的歧視,院版第三項列舉的事項,並沒有包含司法事務,所以本席的版本第三項跟國家人權委員會有相同的建議,也就是應該依據CRPD的第十三條跟第1號一般性意見,將司法事務也明確列為須辦理合理調整的權益事項。以上,謝謝。

主席:請盧縣一委員,再來郭昱晴委員,謝謝。

盧委員縣一:因為新北市跟臺北市的身障團體有來拜訪我,說一定要把他的修正動議唸一下。

「身心障礙者之人格及合法權益,應受尊重及保障。國家應確保身心障礙者在就學、就業、交通、醫療、司法近用、休閒娛樂、體育運動、政治參與、文化生活、矯正措施、監所處遇及其他各項生活領域,得以與他人平等享有或行使權利,不得因其障礙而有任何形式之岐視、排除、限制或騷擾。

前項禁止歧視之範圍,包含身心障礙者之家屬、照顧者或其他與其具密切關聯者所遭受之關聯性歧視。

公共設施場所及向公眾提供設施或服務之營運者,不得使身心障礙者無法或顯著不利於公平使用設施、設備、服務、資訊、通訊或享有相關權利。」以上是他們提供的修正動議,我要把它唸出來,讓他們知道本席相當重視他們的意見。

主席:謝謝。再來請郭昱晴委員,之後再請王正旭委員。

郭委員昱晴:謝謝主席。第十六條的部分我的修正有擴大權益適用的範圍,納入了體育運動、政治參與跟休閒活動,而且明確禁止對其家屬以及其他相關人員有一些關聯性的歧視。同時也把拒絕提供合理調整,明文列為歧視的類型,並結合損害賠償的機制,補強身心障礙者的權利,可以主張救濟的法治基礎,讓反歧視不只在於宣示,最重要的是在實務上要能夠落實。

第十六條之一就是合理調整的義務跟協商的機制,在我自己的版本裡面有特別再新增,明確合理調整適用於各類公共服務和設施,並保障障礙者可以提出調整的要求,然後啟動協商。同時也將過度負擔的一些舉證責任回歸到義務承擔人,要求政府可以提供經費跟行政上的支持,確保合理的調整不是口號,而是能夠真正落實的權利跟制度。以上。

主席:謝謝。請王正旭委員。

王委員正旭:謝謝主席。這邊表達三點:第一點,第十六條真的是重中之重,有關醫療的部分,特別也要麻煩主管機關再度確認一下,我們了解如果是大型的醫療機構,針對這些身心障礙者要提供無障礙的空間,不管是走道或者是診間,更重要的就是洗手間,無障礙的設施是非常非常重要的需求。大型的醫療機構基本上是沒有問題,可是萬一它是屬於個人服務的診所,或者是它已經設在大廈之下的診所的話,它要改建會面臨實質上的困難,這樣的困難將來要怎麼去解決?這可能也要麻煩主管機關能夠提供一些意見或相關的設施。因為我們知道其實很多的醫療診所,尤其是個人的診所,它可能就是民眾的好鄰居,如果因為實施了這個法條以後,造成他們在服務上的困難,要改建也不可能的話,到時候萬一歇業了,事實上附近居民對這些診所的使用,反而是造成另外一種阻礙或障礙。所以我們很期待在這個法條做處理的過程裡面,針對醫療、針對身心障礙者的使用部分,看看有沒有一個更好的、可行的方案來提供醫療在使用上,不管是對所有民眾還是對身心障礙者的保障都能夠達到一定的平衡,避免造成其他的困擾,這是第一點。

第二點,如果法條通過以後,郭委員也一直強調,我們很多交通真的都無法得到很好的改善,我們雖然希望得到改善,可是實質上的改善還是有它的困難處。所以我們有一個附帶決議,希望在一年裡面能夠有各種改善的方案,尤其是在強化交通運輸工具、服務人員的訓練,還有這些宣導、查核機制等等都能夠來落實。第三點,我們從開會到現在已經94分鐘,久坐不動真的對身心障礙是不好的,還有正常人也是一樣,所以看主席能不能在官員說明以後適度休息。以上。

主席:謝謝王委員提醒,我們等一下絕對讓大家有充分的休息時間,我們會合理的調整。

我這邊補充,希望行政機關還是要依照國家人權委員會提供的一些意見,我剛剛看到第四款,有鑑於韓國的障礙者反歧視法明定政府機關與司法機關須提供合理調整,對照院版的第十六條第三項列舉之事項,並未包括司法事務,這個部分我想這是一件重要事。第二個,我這邊有提的修正動議是綜合大家的版本,比較不一樣的地方是要增列,希望行政機關一併做回應。有關舉證責任,歧視案件中身心障礙者往往是處於資訊不對稱的情況之下,為權力弱勢的一方,所以如果要要求受害者必須完全證明機關有歧視的故意或歧視的過失,這個在法律上幾乎是不可能的任務。性平法第三十一條也寫得很清楚「受僱者或求職者於釋明差別待遇之事實後,雇主應就差別待遇之非性別、性傾向因素,或該受僱者或求職者所從事工作之特定性別因素,負舉證責任。」所以這個法律已經實施多年,證明了惟有舉證責任倒置,才能真正解決職場歧視蒐證困難的問題。相對,身心障礙者面臨的職場障礙,往往會比性別議題更加隱蔽,例如因為沒有無障礙設施而被技術性勸退,或者是如果性別議題都需要有法律規範雇主負舉證責任,身心障礙的議題,更沒有理由把責任丟給最弱勢的身障者,所以身權法應該是準用或將性工法第三十一條的精神入法。

我希望等一下請行政機關因為你們未來會牽涉到子法還有未來訴訟的資源上,所以必須要去確立舉證責任轉換的概念,當身障者提出受差別待遇初步的事實,就是說我提出了需求,但對方拒絕,這個情況之下,舉證責任就應該轉移到機構方。我的修正動議,請行政機關再看一下。做以上補充。

張委員雅琳:我可以補充嗎?

主席:可以,你可以再補充。

張委員雅琳:第十六條的部分,在居住、遷徙後面我加了「運動」啦!最主要是因為我們今年開始有運動部了,我們一直在推廣適應運動,可是其實有很多的身障者跟我反映很多的場地他們其實沒有辦法進去,光進去都有點困難,而且使用還被拒絕,所以我只是想說,我們現在在很多場館上面是缺乏無障礙通行的環境,跟適應運動可以發展的場地。所以在這個地方,既然我們要修身障權法,是不是也應該把運動一起放進去?因為這是最常容易被忽略的地方,我的想法是這樣子啦,我不曉得衛福部的想法是什麼?

主席:法律要有明確性,也必須要有牙齒啦!一般講說,他拒絕如果沒有合理的理由,基本上就應該被認定為歧視啦,先做這樣的提醒。

因為剛剛有委員,而且又是有醫師背景的專業人員提出說,我們到現在都沒有休息,已經造成不合理的對待,所以現在休息10分鐘,謝謝。

休息1038分)

繼續開會1054分)

主席:經過王正旭委員、醫師的專業評估,我們休息時間已經足夠,請各位回座繼續開會。

我們現在是不是請行政單位統一回應?謝謝。

呂次長建德:非常感謝主席還有各位委員的指教。我現在先針對剛剛前面范雲委員第十條第一項修正動議,裡面特別有提到明定國家人權委員會為CRPD獨立監督機制,有關於申訴的部分,這一部分我們可以同意,沒問題,這是第一個。另外第二個,剛剛林月琴委員也有提到,就是有關於CRC的部分,我們也覺得這個是很好的意見,所以我們也會樂意配合。以上。

有關於第十六條的部分,我請署長跟與會各位說明,謝謝。

主席:好,謝謝。

周署長道君:綜合各位委員剛才針對第十六條的意見,我大概簡單說明如下,因為現行條文在第十六條的部分,其實已經有一部分對於這類歧視行為的處理。像第十六條第二項,它是有場館、場所的部分,已經讓身心障礙者有公平使用的權利,所以有一些行為如果是屬於場所的部分的話,現行條文第十六條第二項,例如說,像運動場地的部分,在這個部分,其實已經有一定程度可以做一些基本處理。如果說要進一步納到第十六條第一項,除了場所的公平使用之外,有其他歧視行為的話,可能個別的行為,像第十六條第一項,是不是要再納入像運動,還是像體育運動這樣的文字?基本上我們是尊重,如果要的話,我們等一下再整理一下文字,看看是把它放在第一項的哪個地方。第二個是有關人權會的部分,尤其涉及到司法的部分,是不是要納入合理調整?這個部分,我們可能要拜託司法院等一下幫我們做一些說明。

另外還是要跟委員報告,由於合理調整確實在國內是相當新的制度,所以當初在研擬這個條文的時候,也跟國內相關的一些團體做過蠻多的討論,綜合多數團體的意見,大概也認為國內還在嘗試、還在逐步導入階段的時候,是希望採取相對比較能讓國內未來的這個制度深耕、用走得比較穩健的方式。所以當時我們才會行政院版第三項和第四項加進一年內去訂相關的指引,最後在指引公告後兩年內,要訂定出來合理調整的流程,希望用一個比較謹慎、比較穩健的做法,引導國內能夠逐步讓各個相關的領域,把合理調整的過程能夠比較清楚地做相關導入。也因為這樣,在條文裡面,我們一開始沒有馬上就不合理調整訂定罰則,但是我們在罰則的部分,在行政院版第一百條之一,對於訂定相關的指引之後,如果義務人連做合理調整的協商都拒絕,也就是一開始就拒絕協商,我們在行政院版的條文第一百條之一有設計一個對應的罰則。

但是,對於開始協商之後,怎麼樣去導引到合理調整的結果,由於在這次條文裡面涉及到各個不同的領域,怎麼樣去訂定相關標準,確實是需要在未來的指引裡面逐步去引導國內相關各個行業去一步一步落實。所以我們現在對於協商如果最後沒有辦法導引出一定結果的時候,我們暫時建議這個部分先不要把它納進來。

針對剛才有多位委員建議在第十六條第三項,合理調整的部分是不是要把政治參與納進來?針對文字的部分,我們有建議,現在放在投影幕上,有關政治參與的部分,我們是不是就比較明確列出來建議參考的範圍,就是公職人員的選舉、罷免,明確的把它訂定出來,這大概是國內人民參政權最主要的部分,我們把它臚列出來。

王正旭委員所提到有關醫療服務未來引進合理調整的時候,確實這個也就是我們當時在考慮的,我們覺得未來在運作的時候由於醫療機構的規模從大型醫學中心到最基層診所能夠調整的狀況會不太一樣,所以我們也覺得將來在不同的層級、不同的狀況的時候,可能細節確實是需要透過將來指引的操作,看怎麼樣引導,讓不同規模、樣態的診所,能夠做到一個適合這個診所的行政的狀況。

另外,也有多位委員提到未來在做合理調整的時候,是不是政府能夠去給予一些行政資源上面的協助。我們初步的想法是由於合理調整在國際公約上的一個基本概念,其實就是義務人和身心障礙者中間協商,讓義務人不要過度負擔而去做的一件事情,所以主要責任還是會落在各個場域義務人身上,由義務人來處理。但是政府的部分,我們會覺得即使要去做行政資源投入,它可能不是政府的變成政府去做合理調整,而是應該義務人做合理調整。所以我們建議這個部分如果要操作的話,是不是可以透過一個附帶決議的方式?將來由中央主管機關或者是目的事業主管機關,有相關的獎勵或者是補助措施的時候,由主管機關得視相關各個領域的狀況提供一些適度的補助,然後讓義務人能夠更安心地去做相關的推動。

最後,有關召委有提到的舉證責任轉換的部分,我們初步評估,如果這個要納進來的話,我們也參考了相關的一些規定跟法規,我們覺得舉證責任轉換的部分,我們會嘗試著納進來,我們請同仁準備一下條文,如果可行的話,我們等一下就把建議的條文拿出來,也把它投影出來,也請委員等一下一併過目,先做以上的回應。

主席:好,要不要先看完之後再……

林委員月琴:沒有,我只是覺得第一個,基本上現在我看起來有些東西,還有我們的也有納入,可是我有提出來新增第三項是沒有,但你也沒有說明為什麼、考量的是什麼。因為剛剛各個委員,甚至我們的版本,有些東西你在其他項目都有納入了。事實上第三項,這也是這次在修法時,我們的身障夥伴們非常在意的一點,就是休閒娛樂這一塊,所以我這一項寫的是:各目的事業主管機關應鼓勵輔導、規劃或自行辦理身心障礙者適當的休閒娛樂及文化活動,主動檢視且提供身心障礙者合適之活動空間,並保障身心障礙者有平等參與活動的權利。當然,你前面很多都要合理調整,剛才提到後面,甚至我們講要一年內公布的,這些你們也都納入了,但我不知道這一點你也沒說明不納入的考量是什麼?我還是要再次提醒,事實上身障夥伴對於這次修法在休閒娛樂上是非常在意的,所以我們才會把它寫在這邊,以上。

主席:請陳昭姿委員。

陳委員昭姿:謝謝主席,也謝謝署長。因為您剛剛一開始提到協商,我們很擔心協商流於形式,開過會就等於處理,但現在看到文字上是舉證責任也入法,這個字眼有入法,也是謝謝。我想要表達,我們希望至少在條文或立法理由當中能夠清楚確認合理調整這個最重要的概念,合理調整它不是恩惠,它是權利,就用這個精神去處理,沒有正當理由拒絕合理調整者,依法應該被嚴肅看待,也謝謝衛福部將舉證責任入法,謝謝。

主席:謝謝。請郭法官。

郭法官躍民:主席、各位委員、各位先進。剛剛有一些委員及人權委員會提到第十六條的合理調整要不要納入司法近用,司法院的意見請委員指教,第一個,我們不反對在司法程序上做合理調整,這個我們不反對,在最高法院114年台上字第5122號判決中也已經明確指出,訴訟程序中沒有做到合理調整是一個程序上的違法事由,他把它發回第二審促其注意,所以在這裡,我們程序上的合理調整其實是有法律效果的,其構成了所謂的訴訟程序的違法。但是我們希望不要放在第十六條,而是把訴訟程序、司法程序的合理調整放到第八十四條,因為第八十四條是身心障礙者近用司法權的保障,他是來自身心障礙者權利公約第十三條,在平等、有效獲得司法保護及訴訟程序參與的一整個脈絡下,提一個放在那裡,相對來講,配合第八十四條本來的提供無障礙措施跟必要協助,一整套的措施會非常的完整,這是第一點。

第二點,如果把合理調整放在第十六條,其實司法院會非常非常擔心的是,因為合理調整伴隨了協商程序,也就是當身心障礙者提出要協商的時候,機關有義務跟他協商,可是我們試想在個案中當一方當事人是身心障礙者,他跟法院提出合理調整,結果法院要跟他協商,而另外一方當事人如果不是身心障礙者,他可能沒有辦法接受這樣子的程序,他會認為法院怎麼會去跟其中一個人協商。而且我們會認為到底程序要怎麼調整應該是法官在個案中的訴訟指揮權,他也沒有做錯,應該要依照訴訟程序法規去救濟,例如像我剛剛提到的判決,所以伴隨而來的是協商之後的申訴、再申訴,甚至是後面的損害賠償,這些問題都會跟目前我們訴訟程序的救濟機制不相符合,會造成司法個案在行使審判權上的困擾,甚至申訴跟再申訴會引起不太好的疑慮,就是會不會在個案還沒有確定前,有行政權干預個案司法審判的疑慮。司法院建請委員考慮,合理調整有關司法近用的事項移到第八十四條去做規範,以上報告,謝謝。

主席:郭法官建議在第八十四條處理,請郭法官是不是可以準備一些文字?

請署長。

周署長道君:針對林月琴委員修正動議所提增列的第三項部分,林委員的提案內容包括目的事業主管機關要辦理身心障礙者適當的休閒、娛樂及文化活動,而且要檢視身心障礙者合適的活動空間,確保身心障礙者有平等參與活動的權利。因為這個內容的一些文字,相對來說,第一個,在身權法現行條文的第五十二條裡面已經有明定目的事業主管要協助身心障礙者參與休閒及文化活動,這個部分在現行條文第五十二條裡面是有相關規定的。第二個,針對活動空間的部分,不管是在第十六條第二項的「公共設施場所營運者,應使身心障礙者得公平使用設施」,或者是在現行條文第五十七條,公共建築物或相關的活動場所,其中的無障礙規定都已經有相關的規範。所以我們會建議的部分是,如果涉及到身心障礙者休閒、娛樂或場館使用的部分,假如要讓他有參與的機會,在現行第五十二條有規定,包括場所要能夠公平使用可以參考第十六條,如果是場館裡面的設施,相關的公共設施是不是讓身心障礙者不方便使用,我們建議可以回到第五十七條,基本上是我們透過各面向分別做相關的處理,我們建議這個部分是不是可以回歸到現有的相關條文分別做處置?以上是我們的說明,謝謝。

主席:各位委員看行政單位再提出來的這些文字,有什麼地方要再增修的?

請王委員。

王委員育敏:可不可以請勞動部說明一下?我剛剛有特別提到,你們雖然有頒訂指引,但是有關於合理調整的行政指導,它其實沒有課予雇主合理調整的義務,如果第十六條是照行政院院版文字的話,你們現在針對合理調整行政指導的部分,也沒有產生任何的效果,就跟現行都是一樣的,是不是?請勞動部說明一下。

主席:請勞動部。

王副司長金蓉:主席、各位委員,大家好。剛剛王育敏委員所提的,我們現在確實已經有訂定一個職場合理調整的行政指導。基本上,這行政指導現在在身權法就合理調整的部分也還沒有修正通過,等於是勞動部基於CRPD及各界的期待,我們訂了這樣的行政指導,在勞動市場上趕快先行讓大家認識所謂合理調整的概念,還有一些相關的行政做法。其實我們這個行政指導確實已經有參考CRPD公約的精神,還有蒐集國外一些相關案例的做法。

我們當時做這個行政指導也有考量到行政院版本裡面有提到,未來各目的事業主管機關都要訂定相關的行政指引,未來如果這條文修正通過的話,我們也會配合做整個行政指引的訂定,所以等於是現在行政指導確實是目前在法律上沒有合理調整的規範之下,所給予勞雇雙方的參考指導,未來會再配合指引的訂定,我們也會再看看這個條文裡,比如院版有提到,如果雇主沒有依照這個流程走協商程序的話會有相關的罰則,這部分我們都會併同在未來行政指引裡處理,以上。

王委員育敏:我要特別指出來的就是身心障礙者在就業職場上相對很弱勢,我剛剛一開始就舉例了,連國營事業臺鐵都可以沒有一個合理的調整,就把在試用期的身心障礙者直接fire掉了。在這樣情況底下,現在的身心障礙者就只能透過訴訟,即使現在勞動部有所謂的行政指導,但是你們對雇主是沒有任何的約束力,發生爭議的時候,一樣是身心障礙者要自行透過訴訟方式爭取自己的權益。

今天衛福部只是要求要召開協商會議,但你們沒有針對那個內容去予以規範,就是站在一個權力很不對等的時候,協商會議當然可以開,但開完結果還是一樣啊!就沒有產生任何實質的效果,身心障礙者一樣要透過訴訟才可以得到他應有的權益。在這方面,我覺得我們這次這樣的修法,其實是沒有做出任何改變,你只是要求他要有個形式上的協商會議,但是那個協商會議只是過水,就是開完就算了嘛!我覺得對於實質的保障,坦白講,對於身心障礙者,我們鼓勵他自立、鼓勵他就業,所以對於他就業的環境當中,像這一種合理調整,就是基於不歧視,我們應該要給予他適度工作權的保障。

但是如果過去都已經有案例發生,你們現在多了這個行政指導也派不上什麼用處的話,現在修法在母法裡也沒有進一步強制性的規定,我只能說有修跟沒修其實一樣,沒有增加什麼,不是嗎?勞動部有增加什麼嗎?因為你已經作出了,這個行政指導也早有了,就算沒有修法,現在其實也已經有啦,對不對?這次修法跟這個又沒有扣緊,也沒增加什麼。

主席:請先回應。

王副司長金蓉:委員提到後續是不是有法律效果,其實剛剛周署長也有提到,現在確實沒有強制協商,但我們有一些輔導機制。未來如果依照行政院版本的話,就會變成強制,即雇主一定要辦理這樣的協商程序,如果沒有辦理協商程序就要搭配罰則。所以法律確實有強制協商,也就是雇主一定要辦理協商的法律效力,這部分或許可以請周署長再做補充。

王委員育敏:是有開協商會議,但我剛剛說的是實務運作,即協商會議照開,但結果還是一樣。換句話說,我們要想像一個身心障礙者在所有職場上,可能就是他最特殊、就是他被禁用,只有他有這樣的問題。如果雇主不太願意配合他去就工作內容做適度且合理的調整,那麼他其實是一個人對整個組織,而其他同事不會有這樣的問題,是他比較會遇到這樣的問題。因此,除非在協商機制裡,譬如我們討論外送人員專法時的協商機制有外面的專家學者參與,所以不是隨便開,也不是依樣畫葫蘆表示我有召開,有請當事人來協商一下,如果不行就算了──除非有更嚴謹的規定,這是勞動部要去思考的,而不是說我有訂就好,其實有訂但沒有效,跟沒有訂是一樣的!為什麼這件事情我要一再提出來?身心障礙者的工作權其實是很重要的,這也是我們鼓勵他自立很重要的一環。如果過去連國營事業都做不到的話,卻去奢望其他民營企業會做得更好嗎?針對這部分,我希望勞動部能花更多心思,因為這不只是不歧視,從某種程度來說也是保障其就業權。

主席:謝謝。請張雅琳委員,之後請林月琴委員。

張委員雅琳:針對第十六條我還想再講一次,也就是我還是希望運動部分可以納入。雖然第二項有保障到設施,但是坦白說,運動並不是只有設施,管理也是一件事。像我們上次遇到的案例是,如果管理員、也就是不是營運者,管理員說你的輪椅會壓壞場地,這算不算一種歧視?我看了其他很多委員的版本也都有把運動放進來,所以我還是希望第一項與第三項能把運動加進來,如此至少在這個場域上,不管是軟體或硬體都不要歧視他們,讓他們可以公平使用,謝謝。

主席:請林月琴委員。

林委員月琴:有關新增第三項,剛剛講到第五十二條、第五十七條有,不過其實這裡講的是歧視。因此,如果不增列這一項的話,那麼衛福部可不可以在前面第一項加上「休閒及文化」?因為這裡講的是歧視,所以我認為在第一項「身心障礙者人格及合法權益,應受尊重及保障,對其接受教育、應考、進用……醫療」之後再加上「、休閒及文化」,再加上這幾個字,那我就同意把第三項拿掉。身心障礙夥伴本來就認為他要擁有平等的權利,也就是不歧視,當時之所以會寫第三項也是考量到這一塊,但是如果可以併到第一項,那我同意把增列的第三項拿掉。

主席:可以嗎?休閒及文化?

周署長道君:針對林月琴委員就第十六條第一項文字的調整,文化部分我們比較沒有問題,因為有主管機關;至於休閒,因為要與先前的主管機關搭配相對應的主管機關,並在技術面看怎麼樣去釐清主管機關的部分,連同剛才張雅琳委員提到運動部分要納進來的話,所以我們建議在第一項「……醫療等權益」的「醫療」前面或是後面增列「文化、運動」,如果是可以、可行的話,是不是做這樣的文字增列?以上建議。

林委員月琴:第五十二條的規定涉及到各目的事業主管機關,一直以來,對於「休閒」這一塊,他們本來就覺得休閒娛樂是非常的弱,甚至他們很難有所謂平等的權利,這樣大概就會衍生出歧視的意味嘛,所以才會希望放在這邊。如果你擔心的是各目的事業主管機關,那我就保持我原來的版本新增第三項。如果不行的話,對於這一條,我的意見就是先行保留。以上。

主席:請張雅琳委員。

張委員雅琳:不好意思,有關第三項,我也是希望可以把「運動」放進去啦,因為我們剛剛只有講到第一項,謝謝衛福部的支持,但是第三項我也認為應該要一併的把它放進去,是不是在第三項的部分也是可以放進去呢?

周署長道君:「運動」的部分如果要納入合理調整,未來可能需要由運動部來訂定相關的指引,我不知道運動部就未來訂定指引的意見如何,是不是徵詢一下運動部的意見?

主席:請副司長。

蔡副司長忠益:運動部報告,針對第十六條新增「運動」以及後續訂定指引的部分,我們運動部後續會來辦理。以上說明。

張委員雅琳:好,謝謝。

主席:好,所以第三項要增加「運動」,你們沒有意見?OK。然後林月琴委員剛才是講到「休閒」。

請盧縣一委員。

盧委員縣一:「公職人員選舉與罷免」能不能改成「政治參與」?政治參與的涵蓋面好像比較大,因為如果是公投的話,應該是沒有包括在這裡面。

主席:你說要改成怎樣?

盧委員縣一:政治參與。

主席:「公職人員選舉與罷免」改為「政治參與」?

盧委員縣一:這四個字可以取代這些。

主席:次長?

呂次長建德:報告委員,我自己是研究政治學的,政治參與事實上是一個非常不明確的政治學概念,它不是法律概念,我必須要說清楚。政治參與的形式太多了,這個訂定到法律裡面,我覺得恐怕會有執行上的疑慮,我必須要強調。這邊的「公職人員選舉與罷免」是非常明確的,就是voting的一個行為,至於政治參與,身為一個政治學教授,我覺得恐怕會有困難,謝謝。

主席:請陳昭姿委員。

陳委員昭姿:謝謝主席,院版第十六條第一項的部分,剛剛廖召委有提過,但是我再確認一次,最後一行「不得有歧視、騷擾、拒絕合理調整之對待」,就是請加入「不得有歧視、騷擾或拒絕合理調整之對待」這幾個字,請問部這邊有問題嗎?我們剛剛已經把合理調整大概做了一些很具體的溝通,把文字再加在第一項有沒有問題?這樣可以嗎?署長,應該沒有困難吧?

周署長道君:跟委員報告,如果是把拒絕合理調整當作是歧視的話,這邊會跟現在行政院版所設計的後面條文在結構上、連接上會有一點複雜啦!

陳委員昭姿:你就讓身障者他們能夠安心嘛,你既然覺得有包含,那我們就再強化一次,而且合理調整是我們今天的重心嘛,把這幾個字放進去也無礙啊,這個應該不會改變或影響我們剛剛做的任何討論啊!有困難嗎?放這幾個字進去。

周署長道君:跟委員報告,確實在執行上面會複雜很多。

陳委員昭姿:為什麼?

周署長道君:因為現在行政院版的整個合理調整的架構設計,我們是希望透過義務人和身心障礙者中間的協商程序去找到一個調整的方式,因為它的樣態非常多元,剛才也有非常多的委員希望能夠擴大合理調整的事項範圍與種類,所以它的內容,到底什麼樣的程度達到所謂的合理調整,繫諸於義務人和身心障礙者中間的協商結果,如果拒絕協商,我們現在會設計一個罰則,如果協商不成的時候,就會需要回到指引的內容去評估他是不是有……

陳委員昭姿:署長,歧視也有很多樣態啊!您的說法很難說服,歧視也有很多樣態啊,直接啊、間接啊,既然我們大家基本上都同意合理調整是一個非常重要的概念,那麼就寫在這裡,我不知道這樣為什麼會造成困擾,我不明白啊!

周署長道君:因為後面的條文有規定,如果拒絕合理……這邊跟委員報告,我們當時在設計的時候,就是希望國內先把這樣一個合理調整的觀念能夠逐步導進到社會裡面來,但是……

陳委員昭姿:我們下回修法不曉得什麼時候了!

周署長道君:但是在這個過程裡面,如果是放在第一項,第一個是它會有對應的處罰罰則,處罰罰則的構成要件是拒絕合理調整,但是合理的程度,我們現在是透過指引逐步引導國內慢慢去發展出來。

陳委員昭姿:署長,放在第一項,並不是……我們剛剛強調,因為您把舉證責任已經列進去,我們都同意,舉證責任就不落在身障者這一方,您既然也同意拒絕合理調整就是歧視,我還是沒辦法了解,我請次長回答,次長,為什麼我們不能修正為「不得有歧視、騷擾、拒絕合理調整之權利」?我們為什麼不能修正成這個樣子的文字呢?為什麼不行呢?為什麼我們不能加入「拒絕合理調整之對待」呢?這也是一個聲明跟主張啊,這不妨礙你們後面一些不管是處罰或是做法的條文啊!次長,署長不敢答應,次長可以決定啊!

呂次長建德:跟委員報告,合理調整確實是CRPD裡面的基本精神,可是我也要強調,CRPD的國際審查裡面也有特別強調,它是一個普世的憲章,各國還是要根據自己本身內部的情況去做自行調整,這是第一個重點。聯合國那邊在制定的時候,聯合國高專辦事處就有這樣一個claim,這是第一點。

另外第二點,我當然知道委員、大家都希望能夠把CRPD的精神全面來貫徹,但是我也要提醒,合理調整是一個非常進步的概念,大家也要考量臺灣社會,因為任何的權利引進一定會有成本的問題,這個成本包括企業、包括教育機構,還有包括……我們目前都在學習一個新的程序,所以我們才在這邊訂定要用兩年時間讓大家有一個adaptation、適應調整,大家總是要坐下來好好了解什麼叫合理調整,包括國內的企業界,所以我們用兩年的時間,用guideline等等這些來教育大家。我是覺得如果一開始馬上就用punishment,會不會原本是立意良善,結果後來反而適得其反,我們要考量實際執行的問題。

陳委員昭姿:次長,你既然說裡面的內容你們要定一個guideline,我講的這個名詞就是不得拒絕合理調整,至於合理調整的內容,你自己要去訂個guideline,那這樣無礙啊!我看不出有什麼障礙啊!

呂次長建德:報告委員,我們目前執行的有兩個,一個叫軟性法,一個叫硬性法。我簡單來講,我們目前兩年的soft law意思就是會用所謂的協商程序,大家來跟企業界溝通,也要教育他們我們有身心障礙的朋友,要有一個所謂職務上面……

陳委員昭姿:我的第十六條之一就會提到這一點……

呂次長建德:是,沒錯。

陳委員昭姿:就是怎麼教育員工這個概念。

呂次長建德:對,沒錯,所以我們現在是不是先用兩年的時間讓社會大家共同來學習嘛!

陳委員昭姿:次長,下次修法不知道什麼時候,這次既然大家都公認、正視這是個歧視問題……

呂次長建德:不會啦,委員,你也是會在這裡啊,對不對?大家都會共同合作嘛!但是我現在必須要強調的一點就是有很多進步的觀念、進步的法律,我們現在要具體執行的時候真的要考慮到社會,還有最重要的就是企業界,我們也要教育他們一下啦,如果現在這樣突然規定下去,會不會「食緊挵破碗」?大家要考慮這個問題。

陳委員昭姿:既然你有歧視的字眼,然後大家又公認不得拒絕合理調整這樣的對待就是歧視的一種,那這個就是我們這次立法的重中之重,這個字眼不能放進去,我還是不解、不解……

呂次長建德:對,報告委員……

陳委員昭姿:不過我想還是請主席來做裁示好了,因為還是……

呂次長建德:報告委員……

陳委員昭姿:我們還是希望……

呂次長建德:報告委員,如果按照目前這個,我們不希望它只是一個抽象概念而已,制定法律就要有具體的權利義務關係,所以現在訂下來之後,接下來就會有罰則的問題。

陳委員昭姿:歧視基本上也是個抽象概念,很多事情就看你怎麼去定義,騷擾也是,我就不知道……

呂次長建德:報告委員……

陳委員昭姿:不得拒絕合理調整之對待有什麼問題嗎?就是一開始在第十六條就開宗明義把它先講清楚了,我還是不理解次長或署長說出的困難、問題在哪裡?

周署長道君:跟委員報告,如同剛才跟委員報告的,我們現在的設計就是讓國內有一個適應的期間,第十六條第一項現在的條文本身就有十萬到五十萬的罰則,所以如果以現在行政院版的條文結構,我們把拒絕合理調整放進去的時候,其實第一項和第三項在適用上未來會有一些衝突,因為會變成中間國內的適應期好像就不見了,因為只要一拒絕的時候就會直接走到處罰。

我們現在在設計的結構上面是希望透過第三項的指引跟第四項做相關合理調整的流程,引導國內相關的不管是身心障礙的團體,或者是相關適用法條應擔負義務的公司行號、公私立機構,能夠運用法條給予的適應期間,把合理調整的作法一步、一步發展出來。這個條文在行政院版提出來之前,其實也徵詢過國內相關身心障礙團體他們的意見……

陳委員昭姿:不好意思,謝謝署長。因為召委也有希望能夠儘快把這些條文審完的美意跟善意,因為身障者期待非常久了。

主席,不好意思,我主張保留,就聽您的裁示。謝謝。

主席:沒關係,法案的修正還是要大家有共識,才可以符合身心障礙者權益的保障跟提升。

好,參事,你總算要說話了,謝謝你。

汪參事南均:跟主席、跟委員報告,剛剛看到舉證責任的問題,我們仔細思考了一下,想以法務部的立場提供意見,請大家參考一下。

我們理解,身心障礙者在主張歧視的時候,往往會面臨舉證不易的實務困境,相關的保障制度的確是有檢討精進的空間。但是就法制體系而言,我剛剛看他們擬的法條似乎是採取全面由被指控人負未歧視的舉證責任,這樣的規定可能會跟我們現在既有的訴訟制度跟程序正義原則有所牴觸。

因為我們現在的法律,我們的民事跟行政訴訟的原則,大家也知道,都是採主張有利事實者要負舉證責任。如果現在我們因為身分屬性要全面倒置舉證責任,這會是一個高度的例外制度,那我們應該要有明確的正當性跟配套,而且這樣一個狀況有可能會侵害程序公平跟防禦權,因為推定有罪的疑慮和正當法律程序原則跟我們現在不太一樣。

我們現在看一下現行的反歧視立法模式,在性別平等還有就業歧視現行的相關法制,我們有採取,但是不是採取全面無條件倒置的模式,是採取一個階段式的舉證責任的調整,我們比較支持符合我們現在體系的調整,所以是不是可以調整法條,就是在當事人已經提出足以推論歧視的具體事實後,始由相對人就其行為具有正當理由或非屬歧視負說明或舉證責任?這樣會不會比較符合比例原則,並且跟我們既有的立法技術比較一致?就是有一個初步事實,然後合理推定,再由相對人來說明反證,避免法制斷裂,那也可以兼顧身障者的權益保障跟程序公平,以上請委員們參考。

主席:謝謝,原來你是回應我剛剛的說法,就是舉證責任的倒置,你怕全面性?你現在看的是螢幕上的法條,對不對?修過的法條,對不對?

汪參事南均:剛剛他們有提供法條在上面,我剛剛有看到,是這個嗎?對,因為這個條文看起來是全面的倒置,其實我們現行的法制有類似的,但我們是分階段的,就不是全面的倒置,這樣可能會讓各個行政機關將來面對這樣的問題時,在舉證上會很困難,而且也不太符合比例原則跟我們的體系,請委員們參考。

主席:好,沒關係,這一條就先保留,好不好?部分文字我們再請行政機關跟法務部再作更精準的修正,在第二輪的時候再提出來討論,這一條就保留,到時候也請行政機關針對保留的理由是什麼作個回應。

現在針對民眾黨黨團提出的第十八條,還有郭昱晴委員、林月琴委員、伍麗華委員提出的第十八條修正條文,還有修正動議是第19案,是盧縣一委員所提的,請行政單位先作說明。

周署長道君:有關各委員所提的第十八條修正草案,現行條文主要是希望提供一個機關間的協力,以便在做提前性的、預防的宣導時,能夠有一些資料的交換,各委員的版本像民眾黨黨團和伍麗華委員都提到是不是有特殊需求的兒少,有些委員的版本是提到社會福利主管機關要增列一些資料,另外戶政主管機關通報的內容,以及原住民族事務主管機關增列相關要通報的資訊。這個部分,我們總體評估是考慮到各個委員所提到的,從事前預防的關聯度來看,有些大概是事後,有些是現在已經是身心障礙者,事後在管理上已經可以納入的,我們建議在這個條文就比較不需要再額外去把它納進來。第二、如果是主管機關,像林月琴委員所提有關身心障礙者的人格維護、人身安全保護案件資訊的部分,因為我們主要是希望能夠提早提供身心障礙相關的服務,這和條文原來的立法目的在需求上有一些不同的地方,我們建議這兩個部分或許大概比較不需要在條文裡面納進來。

另外,民眾黨黨團、伍麗華委員建議是不是特殊需求的兒少需要納進來,因為我們現在已經把發展遲緩的部分納進來了,特殊需求的部分跟身心障礙的關聯性部分,相對來說比較不是那麼明確,但是如果是屬於早療或者屬於原來就已經有相關特教需求……主要早療需求的部分大概已經進來了,特殊需求有一些已經涵蓋在早療、發展遲緩裡面,所以我們建議這個部分的文字似乎可以先不增列,可以維持現行的條文。以上。

主席:請陳昭姿委員。

陳委員昭姿:謝謝主席。我們民眾黨黨團有提第十六條之一,我相信這個部分應該比較沒有困難。我特別想要提到辦理員工障礙平權教育訓練以促進職場的融合這一點,我們從過去的經驗看來,有很多合理調整之所以推動困難,並不是因為單位不願意配合,而是第一線人員不知道什麼叫合理調整、怎麼做才不會出錯。所以我們提出員工障礙平權教育訓練的想法,是希望能夠把合理調整從法律的責任或義務,轉化成組織內部可以實際運作的方式,讓同仁有基本的理解跟敏感度,說不定這樣反而可以減少衝突跟誤解。這種訓練不一定要高強度或增加很多負擔,可以透過現在既有的教育訓練體系或線上課程方式,重點就是要建立比較友善、不怕出錯的職場環境,這是第十六條之一的部分,等一下是不是請署長或次長說明?因為這個應該是沒有困難的部分,是不是把它加在裡面?謝謝。

主席:請盧縣一委員。

盧委員縣一:謝謝召委。針對第十八條,我們支持民眾黨黨團版本新增原住民族事務主管機關。我要說明的是,原住民的身障者大概有兩個身分,就是他是原住民,然後又是障礙者,所以遇到的實際問題主要是福利身分還是被侷限,完全無法因為現況或需求而脫鉤。舉例來說,原住民有醫療交通補助,障礙者有復康巴士的優惠,但從原鄉部落到醫院這段,復康巴士的費用還是會比都市的費用高,這是顯而易見的,但這時候如果原住民障礙者想使用原住民的醫療交通補助,卻無法使用,因為重複的問題,政府會認為他們已經使用了復康巴士身分,享有三分之一的優惠價格,就不應該使用醫療交通補助,所以從這個例子來看,這是一個身分斷裂的政策。同樣地,當福利身分有交織身分的情況發生時,也會面臨無法申請相關社宅津貼等生活不利處境的狀況。所以針對特定族群有兩個以上社會服務需求的時候,國家應該要有加權上的支持,而不是只能選擇一方。以上。

主席:謝謝。

請王育敏委員。

王委員育敏:基本上,我贊成盧縣一委員剛剛提到的,在民眾黨黨團版本有特別針對原住民族事務主管機關也納進來,我想這個是基於我們特別重視原住民朋友的需求。

另外,在原來行政院版本裡面,在衛生主管機關的部分,你們用「異常兒童資訊」,我覺得應該要修正,委員提出來的版本是用「特殊需求兒童資訊」,你們怎麼會用「異常」兩個字在這個條文裡面?應該用「特殊需求」,可能委員的修正會比你們原來的版本更好。以上。

主席:行政機關有沒有什麼要再回應的?還是要依照民眾黨黨團的版本?

周署長道君:跟各位委員報告,這一條本身的立法目的其實是希望在比較早期、尤其有一些民眾還不一定有身心障礙身分的情況之下,我們透過通報或者資料交換的機制,能夠去掌握。所以各位委員可以看到現行的條文大概前面有幾款,包括教育、勞工或者是警政,包括疑似身障、職業傷害或者交通事故,因為這些可能是潛在或者是黑數,就是還沒有來申請的、還沒有被納到體系來服務的個案,我們希望能夠把他們納進來,所以這條原先的立法目的是從發掘個案的角度來處理。像委員所提到的,有一些如果已經是取得身分後面的服務和權益保障的部分,跟這條本身大概設計的架構上面就會有一些不太一樣的地方,所以我們建議就不一定需要納進來。例如像教師身分,如果已經是身心障礙者的話,像盧委員提到這一類有教師身分的處理,我們建議這個部分或許可以考慮用一個附帶決議的方式處理,就是如果身心障礙者同時有其他的福利身分,或者有其他弱勢處境的話,是不是要求直轄市、縣(市)主管機關能夠就其服務資源做相關的整合提供服務?但是這個部分也許就不放在條文裡面,因為這個條文本身是處理比較事前去發掘個案的機制,稍微有些不太一樣的地方。

第二個,有關現行條文第一款的部分,因為還是有「異常兒童」,文字上面可能有一些比較不妥當的地方,我們也可以尊重委員剛才提到的部分,如果這樣的話,或許我們就把「或異常」這幾個字直接刪除掉,因為這樣子比較不會有這種比較負面的印象。

另外,針對剛才陳昭姿委員提到民眾黨黨團版第十六條之一有關訓練的部分,這個概念我們是非常支持的。現在各個委員提案對於身心障礙者不管是合理調整等等相關的條文,有多個委員的版本是擺在第三十九條之一訂定相關的平權訓練,如果可行的話,我們建議是不是在那個條文一併來處理?基本上,在態度上,我們會接納平權訓練的文字,概念上我們是會接受的。以上說明。

主席:請陳昭姿委員。

陳委員昭姿:謝謝主席。署長您說不放在第十六條之一,但是在其他地方會有……

周署長道君:多個委員是用提案在第三十九條之一有相關的平權訓練,我們等一下也可以把相關文字提供給委員來做對照,看文字上怎麼做處理。

陳委員昭姿:好。署長,第十八條其實本來是民眾黨黨團提的,在如果在通報資料階段就能夠看見這些交織的身分,因為現在很多是限制其一,交織身分後續的服務連結跟資源配置如果這個時候就知道的話,才能更精準,所以我們才增加了原住民族事務主管機關,希望讓現有的通報跟服務系統能夠更貼近原住民身心障礙者的實際處境。如果這條不動,我想請問署長,社家署這裡有沒有辦法整合這些資料方法?你們現行的做法是什麼?這些是相隔、被切割的資料。

周署長道君:跟委員報告,現在原住民的部分,黨團的建議條文是要涵蓋原住民民族別及身心障礙類別,但是我們原來希望是從事前去發掘潛在的身心障礙者,把他們納進服務體系。所以不管是不是原住民,如果被我們發掘進來,在納入系統服務的時候是不是具有原住民身分,這個部分服務,我們本來就身分別的部分都會納進來,而且這個部分同時在相關的公務統計裡面現行大概都有在做相關的處理。以上跟委員做相關的報告,這樣的資訊其實不管列不列進條文,是不會被遺漏的。

陳委員昭姿:如果這樣的資訊不列進條文,也不會被遺漏,一樣的道理,就把它列進去啊!因為這個也是具原住民身分的身障者非常期待的部分,也是過去他們面臨的困境。

周署長道君:我們增加一個類別,我們並沒有問題,不過可能原民會這邊可能需要確認一下是不是有身心障礙類別?有沒有相關的資料?我們比較沒有問題,因為擴大一些潛在的需要服務的民眾,我們沒有問題,那可能看一下原民會這邊,如果他要提供,有沒有什麼需要考慮的地方?

陳委員昭姿:據了解,衛福部現在對原住民的統計部分只有六項,連就業的都沒有!你們現行的制度事實上是有破口的、有不足之處。趁這個機會把這一條納進來有困難嗎?對你們而言困難是什麼?

主席:原民會洪副處長。

洪副處長玲:謝謝委員,有關委員所提到的第十八條增列原住民族事務機關的部分,我這邊補充說明。對於委員這樣的提案,能夠進行得比較適切識別跟資源整合的修法目的,本會敬表尊重。但因為各部會在蒐集個人資料的時候,其實是依照個人資料保護法還有各機關的作用法,有關於原住民身分的統計部分,按照戶籍法跟原住民身分法、原住民民族別認定辦法的規定,相關的統計資料都是戶政機關去做資料蒐整;按照身障法第三條第八款有關身障部分的統計資料,也是衛福部在蒐整。在機關之間有關於資料交換的話,基本上都一定是為了保護個資,都是以無識別化的資訊統計方式做交換,所以如果在第六款那個部分,加上原住民族事務主管機關要提供包含戶政機關或者衛生主管機關本來就有蒐整的資料,再去彙整的話,可能在相關法令上會有一些困難。

目前實務上的狀況我們也看到,在本法第十一條的部分,衛福部也有定期做身障者統計資料的資訊,這部分也都包含原住民的身分還有就學、就業狀況,以及各項醫療資源運用狀況。所以在目前實務上的運作狀況跟考量到法令規定,我們認為,就原住民族事務機關,建議就是參照院版的規定,不予增列。以上補充。

主席:請王正旭委員。

王委員正旭:有關於第十八條,月琴委員其實在第一項第一款有新增,他的新增最重要的用意是希望針對社會福利部分要有相對應的主管機關。我們知道在中央雖然是衛生福利部,可是在地方的部分其實有一些是社會局,有一些是衛生局,而有一些是合併在一起。所以如果未來地方主管機關要建立通報系統的話,萬一漏掉社會福利主管機關有關於身心障礙者人格維護及人身安全保障案件的資訊,有需要在這邊增列的時候,也麻煩能夠列入考量,如果有無法增列的部分,也麻煩署長或者次長再多作說明,以上。

主席:請盧縣一委員。

盧委員縣一:要強調一下為什麼要由原民會作為主管機關的原因,面對這些不同身分交織,我們期待主管機關可以做更多、可以做更好,這就需要主管機關做詳實的調查統計。雖然現在衛福部已經有原住民身心障礙者人數按等級及類別、原住民身心障礙者人數按類別及縣市別、原住民身心障礙者人數按年齡及類別、原住民身心障礙者人數按障礙成因及類別、原住民身心障礙者人數按年齡及縣市別、原住民子女身心障礙類學生數統計、全國原住民族及身心障礙者任公務人員等七種統計數據。不過我們還是需要社會、經濟與健康資源使用資料、家庭社會支持現況、就業與失業、文化及地區與族群特性統計,才能夠做出更多交叉面向,包括性別、年齡、族群、地區的分析資料,這就是我們需要有原民會做為主管機關的原因。謝謝。

主席:好,請署長再做回應。謝謝。

周署長道君:有關原住民族事務主管機關的部分,由於後續直轄市、縣(市)主管機關通常大概都會在社會局(處)來做,能夠有更充分的資料或更明確的資料收進來,其實我們基本上都持正面的態度。所以各位委員的提案,像林月琴委員是提到有關人格維護及人身安全保護案件,因為現在實務上大概本身就在社會局,就是自己在局裡面,局裡面給局裡面自己,我們只是覺得法制上好像不一定要寫,但是如果真的要列進來,操作上並沒有問題。

第二個就是有多位委員的版本提到現行條文的文字有「異常兒童」的部分,這個確實有不妥當的地方,是不是改成「特殊需求」,這個部分我們也都尊重。

最後一個是有關原住民族事務的部分,有一些資料其實因為戶政機關那邊本來就會提供過來,但是這個將來在處理上面會不會……只要我們能夠有更進一步的幫助,態度上我們大概都支持,基本上前面幾款我們都尊重,沒有問題,至於第六款原住民的部分是不是要納進來,因為原民會剛才有提供一個意見,我們尊重委員討論的結果。以上。

陳委員昭姿:主席,我……

主席:請說。

陳委員昭姿:謝謝。衛福部如果支持的話,原民會應該不會有特別的意見。我舉個例子,因為身障者在全國大概占5%,我們相信原住民沒有理由特別低,但是據我們瞭解,現在他們因為各種障礙,包括醫療資源和地理、文化、語言資源的可近性,事實上才不到一半,大約2%3%屬於身障者,所以明顯地,這件事情因為原住民所面臨的環境特殊性和資源特殊性是有困難的。剛剛既然署長說你們表示支持,那麼將原民會納入主管機關有問題嗎?原民會今天列席的是哪位?你們有困難嗎?

洪副處長玲:跟委員報告……

陳委員昭姿:衛福部支持耶!

洪副處長玲:剛剛署長有特別說明,因為相關資料、個人資料蒐集的部分,在對機關的要求和資料的保護上,當然是以最能直接提供資料的行政機關來提供最為適切。我剛剛也講過,過去在實務上的運作過程當中,因為社福和戶政機關有依照相關作用法規的規定去蒐集資料的權限,在資料利用上,包含就學、就業狀況也都會一併納進去,這些資料的統計資訊都會給我們原民會這邊參考,並就施政上的相關職權進行規劃,所以我們希望還是能夠在原住民族事務主管機關這個部分,因為相關資料真的不是由我們去蒐集,所以我們還是建議比照目前院版的規定來修法。

陳委員昭姿:不好意思,有關您剛剛說的,我必須說,就業和訓練的部分,原住民的部分完全沒有喔!如果社家署支持,那麼社家署有沒有整合資料的方法,可以把資料提交給原民會?總是要有人來做這件事吧!

洪副處長玲:其實衛福部都有做,甚至有公布在他們的網頁上,包含我剛才講的……

陳委員昭姿:對啊!就只有7項啊!

洪副處長玲:教育的狀況……

陳委員昭姿:我剛剛舉例說就業和訓練的狀況就沒有啊!

洪副處長玲:婚姻的狀況……

陳委員昭姿:第二,那個百分比很奇怪啊!

洪副處長玲:是,所以我是建議……

陳委員昭姿:統計資料低於全國平均一半。

洪副處長玲:是,所以我是建議,假設覺得各種統計資料太少,我建議應該在第十一條就各種可能要蒐集的資料在這部分做規範,包含剛剛已經提到的各障別、障礙程度,還有保健、醫療、特殊教育、就業訓練、交通與福利等等都放在第十一條規範,未來衛福部統計相關資料時就自然會被包含在……

陳委員昭姿:結論就是原民會不想碰囉!

洪副處長玲:不是,我剛剛提……

陳委員昭姿:好,我明白,我要求保留。

洪副處長玲:委員,剛剛署長也有就資料的取得部分特別說明,主要是希望行政機關能夠協力啦!這部分做以上的補充,謝謝。

主席:請王育敏委員,之後再請王正旭委員。

王委員育敏:有關於原住民族事務主管機關,衛福部署長剛才已經講了,原來社政的部分也願意再放進來,其實縣一委員也都有提到,事實上,原住民朋友有一些特殊性,你們剛剛不是說希望可以進一步掌握前端潛在的身心障礙人口,如果按照這樣從一個比較預防性發掘潛在的身心障礙者,然後轉介過來,我們就可以早一點掌握,多增加一個原住民族事務主管機關,我覺得是合理的。因為每次我們都可以看到原住民委員都特別提出來原住民朋友的確有他的特殊性存在,所以多一個單位可以去通報,然後進一步提供服務與轉介,我真的聽不出來到底有什麼窒礙難行之處啦!因為如果是站在這一個法條特別是想要提前發掘一些潛在的身心障礙者,讓主管機關可以提供服務的話,我覺得應該要擴大,好不好?

主席:好,請王正旭委員。

王委員正旭:謝謝主席。第十八條依剛才署長的說明,意思是針對月琴委員希望能夠在第一項第一款增列社會福利主管機關的部分是同意的,先感謝主管機關這方面的回應。其他在第一項第六款有關於戶政主管機關,也希望不只是戶政主管機關針對人口異動資訊有所統計之外,也希望能夠把監護與輔助案件納進來,讓整體的處理會更完整,所以也期待能夠有好的方式讓戶政主管機關相關權責可以更完整,以上,謝謝。

主席:好,請黃秀芳委員。

黃委員秀芳:謝謝主席。民眾黨的提案是增列原住民族事務主管機關,因為有的地方政府沒有原民局,就是社會處,其實我覺得把它寫得更清楚沒什麼不好,是不是可以請社家署跟原住民族委員會再溝通?我覺得寫得更清楚沒有什麼不好啦!

主席:好,沒有委員反對。王正旭委員也幫林月琴委員的主張放進來了,請各位委員看文字內容,我們修法當然是以委員的共識為原則,各位針對條文有沒有其他意見?請王正旭委員。

王委員正旭:第六款有關於戶政的部分……現在放進來了,謝謝。

主席:可以嗎?

周署長道君:可以,同意。

主席:你們可以了?

周署長道君:沒問題。

主席:好,宣讀一下第十八條。

周署長道君:我們宣讀一下第十八條:「直轄市、縣(市)主管機關應建立通報系統,並由下列各級相關目的事業主管機關負責彙送資訊,以掌握身心障礙者之情況,適時提供服務或轉介:

一、社會福利主管機關:身心障礙者人格維護及人身安全保護案件資訊。

二、衛生主管機關:疑似身心障礙者、發展遲緩或特殊需求之兒童資訊。

三、教育主管機關:疑似身心障礙學生資訊。

四、勞工主管機關:職業傷害資訊。

五、警政主管機關:交通事故資訊。

六、戶政主管機關:身心障礙者人口異動資訊及監護、輔助案件資訊。

七、原住民族事務主管機關:原住民民族別及身心障礙類別等交織身分之統計資訊。

直轄市、縣(市)主管機關受理通報後,應即進行初步需求評估,並於三十日內主動提供協助服務或轉介相關目的事業主管機關。」

主席:各位委員,針對條文的文字,有沒有其他意見?如果沒有,我們就依照台灣民眾黨黨團提案及林月琴委員提案修正通過,謝謝。

現在處理開會時間,因為我們有聽打員,還有手譯員,還是要休息,給大家用餐,徵詢各位委員的意見,要休息到什麼時候?請王正旭委員提出專業建議。

王委員正旭:謝謝主席這麼愛護這邊參與的所有同仁,我的建議是休息到兩點,不知道有沒有同樣的……

主席:各位委員,休息到兩點可不可以?他們都不回答,很顯然不是可以,所以休息到1點。王委員建議休息到兩點,各位有沒有意見?他們還是不回答,那我們休息到12點半。

王委員正旭:主席裁示一點嘛,對不對?

主席:沒有,你剛才是說兩點,他們都不回答;說1點,他們也不回答;說12點半也不回答。我也不曉得他們到底要怎麼辦?兩點啦?好,我們就休息到兩點。

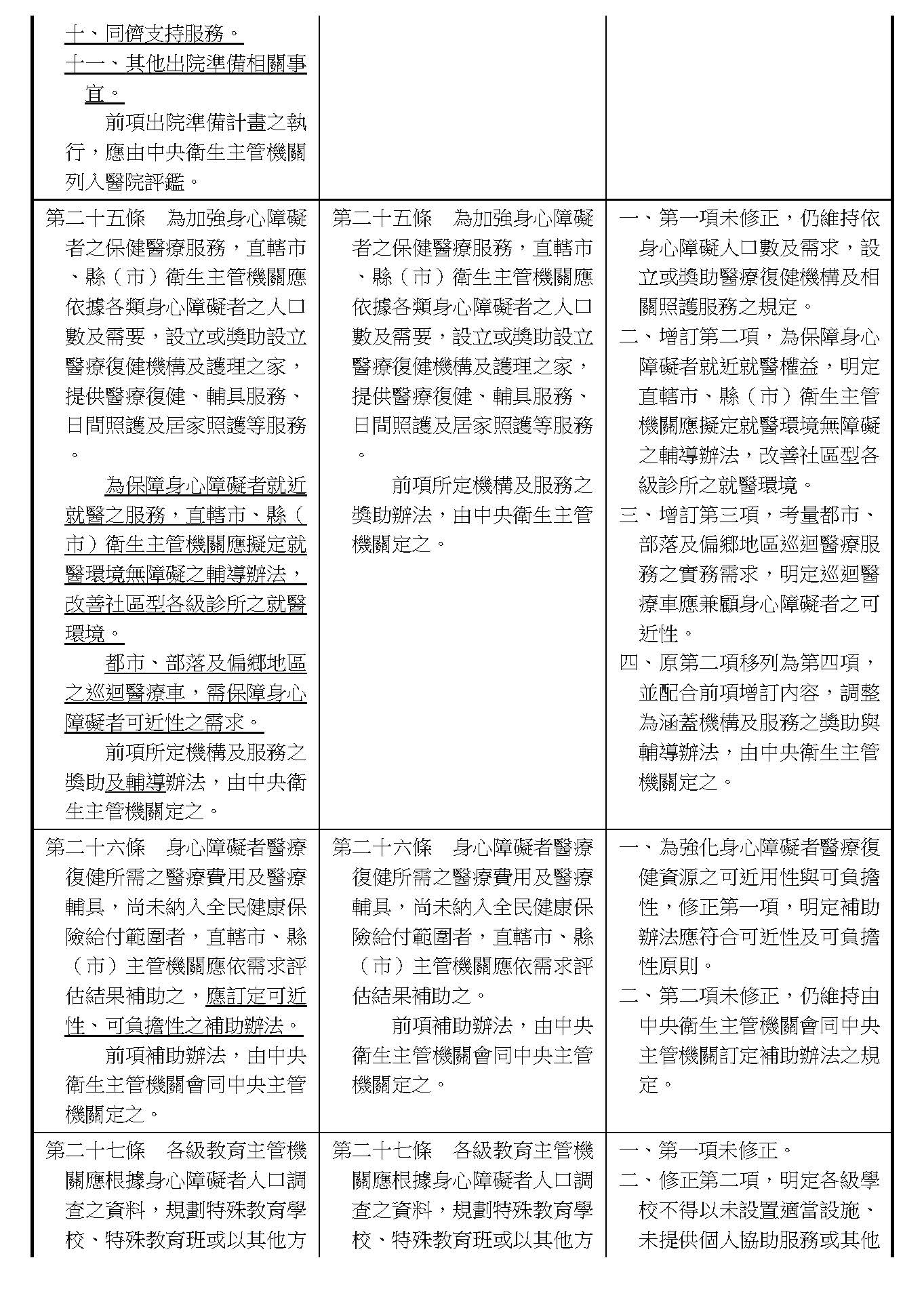
我這邊提醒行政單位一下,你看現行條文第五十二條,五十二條請次長還有署長看一下,我念一下,有時候你們在講沒有主管機關,但是現行條文裡面已經有這些事情了。

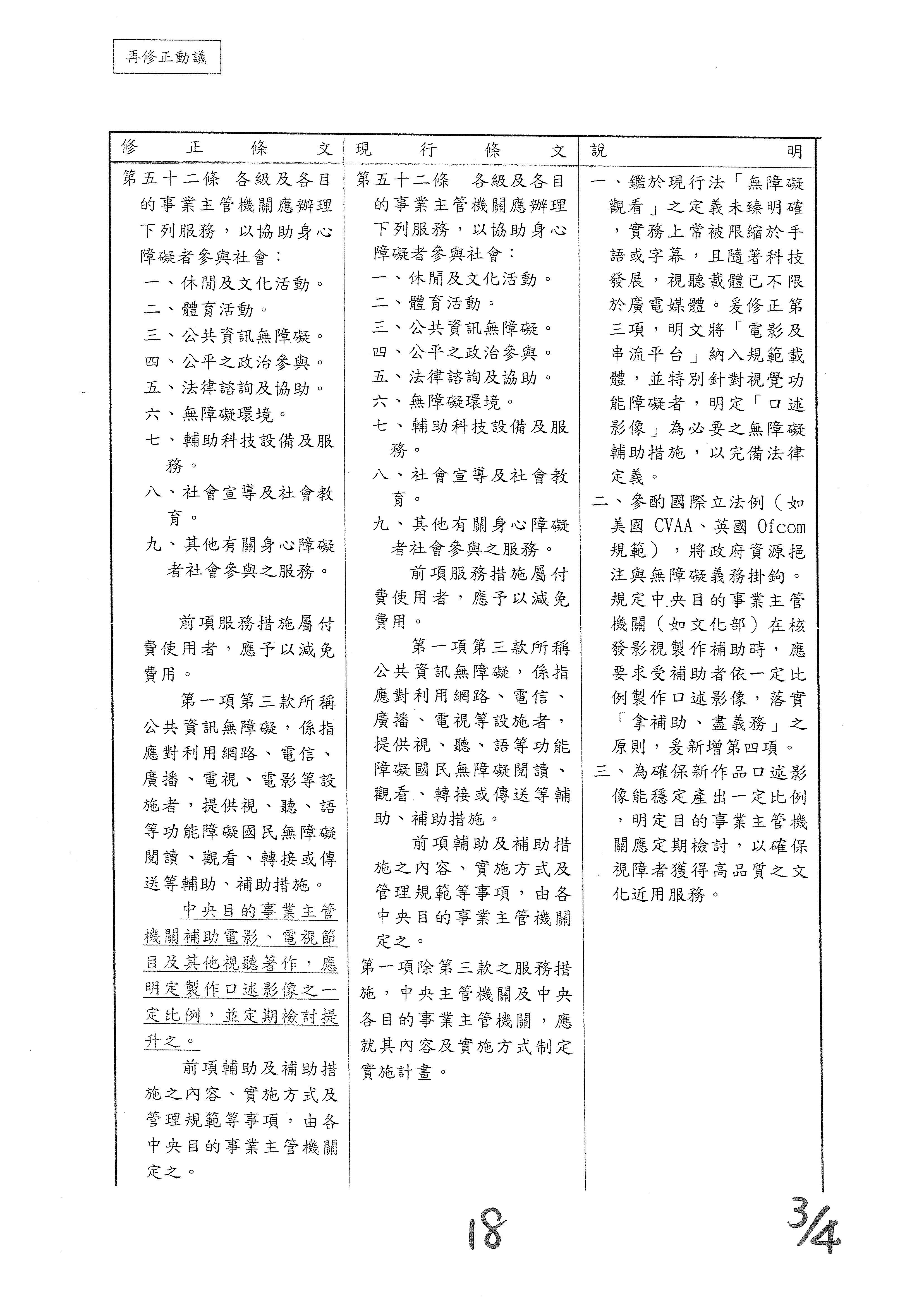
「各級及各目的事業主管機關應辦理下列服務,以協助身心障礙者參與社會:

一、休閒及文化活動。

二、體育活動。

三、公共資訊無障礙。

四、公平之政治參與。

五、法律諮詢及協助。

六、無障礙環境。

七、輔助科技設備及服務……」。

請次長跟署長看一下,有時候在法條審查過程裡面,有些委員還是依照現行條文相關的一些用詞遣字,所以有時候我們要去講沒有主管機關,很奇怪!因為現行條文裡面就有這樣,文化與休閒……

先提醒行政機關對於這件事情,等一下逐條討論時要做比較妥善的一個回應,謝謝。

我們現在休息,下午兩點繼續開會,謝謝。

休息128分)

繼續開會141分)

主席:下午繼續開會。

現在處理第二十條。有台灣民眾黨黨團、郭昱晴委員、林月琴委員及范雲委員的提案,還有修正動議第十二案劉建國委員所提修正動議,請行政單位先做說明。

周署長道君:有關第二十條,幾位委員的版本大概都是針對身心障礙輔具的部分,由於行政院沒有提案,我們綜合各委員版本、提案,把文字做了整理,因為輔具的內容,委員提案除了現在在使用端以外,也包括了跟產業比較有關係的部分,像進出口貿易等等事項,這個部分我們綜合委員提案,提供一個建議的文字版本,剛剛有投影出來,請各位委員參閱。我們初步的建議是第一項文字稍作調整,修正為「為提升身心障礙者生活品質,促進輔具資源整合、研究發展及服務,中央主管機關應整合各目的事業主管機關推動辦理身心障礙輔具資源整合、研究發展及服務、輔導進出口貿易、租賃服務模式等相關事宜。」第二項就維持現行條文。

另外,范雲委員跟郭昱晴委員的版本增訂了針對輔具福利服務的政策,一定期間要做一次檢討,而且其中有規定身心障礙者比例的部分。由於輔具是針對民眾使用端的部分,而本法第七十一條已經有針對身心障礙者使用輔具的規定,所以我們建議可以的話,這個部分是不是在討論第七十一條的時候,再用附帶決議的方式處理?附帶決議的相關文字,我們大概也跟提案的范雲委員初步做過說明,也會再跟委員們報告,徵詢委員的意見,以上。

主席:請陳昭姿委員。

陳委員昭姿:謝謝主席。這一條民眾黨的版本是希望能夠補充一個更前瞻、更前端的思考方法,因為輔具不是只是醫療器材,對很多身心障礙者的朋友來說,它直接關係到日常生活、自理能力跟社會參與,所以我們提出的方向包括跨部會的輔具資源整合、研究發展,以及在補助政策中納入保養跟維修的考量,同時,在補助的設計上,也希望未來能夠逐步考量不同年齡、性別、生活型態跟族群文化的差異,讓輔具能夠真正符合使用者的生活需求,而不是一張固定的補助清單,請署長稍微了解一下我們的重點是在這個地方,謝謝。

主席:還有其他委員嗎?陳菁徽委員。

陳委員菁徽:剛剛官員有提到在附帶決議的時候,他們會加上一些更細節的部分,因為現在很多輔具已經結合AI,所以除了維修外,可能也需要做一些升級等等,比如視力障礙者使用的輔具,可能就會大量需要AI的融入,這個部分是不是也可以納入附帶決議裡?你們什麼時候會有這個附帶決議的版本?

周署長道君:目前我們會擺在第七十一條,因為第七十一條是專門規定輔具補助的部分,尤其剛才陳昭姿委員,即民眾黨的提案也有提到輔具的服務裡面,包括了輔具服務的項目,或者是後面處理的細節,如保養、維修等等。這個部分依照本法第五十一條有關輔具服務方面,已經有授權訂在個人照顧服務辦法裡面,關於細節的操作及對於輔具服務的項目、補助的額度等等的增減,在這個辦法裡面目前都有規定,同時對於怎麼樣去檢討哪些項目可以納進來,我們也在去年訂了一個相關的機制。陳委員這邊所提到的就是有關未來升級的部分……

陳委員菁徽:對,因為剛剛提到的都是硬體比較多。

周署長道君:因為它會涉及到品項是不是因為升級的關係,到底是不是可以維持原來的品項?維持原來的補助價格?那這個將來在補助的機制裡面,我們現在都已經有相關的規範,預計在第五十條跟第七十一條的附帶決議裡面,我們可以納進來,我們試試看在文字上面來做一個處理。以上。

陳委員菁徽:謝謝。

主席:林月琴委員。

林委員月琴:針對第二十條,也感謝我們的衛福部把我的意見都納入,只有一個小小的想就教,就是後面有寫使輔具生活化,且可近性,這個沒有列入的考慮是什麼?以上。

主席:王正旭委員。

王委員正旭:謝謝主席。其實第十九條我本身是沒有提案,不過我幫范雲也確認一下,范委員其實是在第二項裡面,希望三年檢討一次,那剛剛署長也有說,在相關的辦法裡面,現在是多少年檢討一次?

周署長道君:三年。

王委員正旭:本來是三年嘛!所以如果能夠具體入法,當然相對是比較好,如果本來都已經有規範的話,我是認為這樣是可以符合現有的規範。以上。

周署長道君:跟各位委員報告,有關林月琴委員提到輔具的可近、可及性部分,這個文字的方向上我們也是贊成的,只是說因為這邊可近、可及性大概是比較偏向身心障礙者使用,那第二十條大概規範的是輔具總體的像產業等等的規範,所以我們會建議可近、可及性這樣的一個概念,是不是也許在第七十一條,我們把這個部分在附帶決議一起做一個處理?

有關王正旭委員所提到現在輔具檢討的頻率,目前也是三年一次,不過也跟委員報告,因為我們是從去年把這樣一個輔具檢討的制度建立起來,所以我們預計三年來做一次,這個部分我們現在也確實回應范雲委員的提案,我們會建議,因為制度現在已經有一個規定剛剛上路,如果要去做檢討的話,因為考慮到它也是一樣給身心障礙者民眾來使用,所以建議在第七十一條的附帶決議裡面,目前我們會有一個建議的文字,只是說這三年的部分,建議是不是可以用……初步規劃用定期檢討來做處理,讓我們先run,先試辦一輪之後,來看看總體執行的成效,因為這個是從去年剛剛開始上路的一個做法。以上跟委員報告,謝謝。

主席:這個我補充一下,因為我也有修正動議,跟范雲委員提的也一樣,在第二項裡面,每三年檢討一次。那剛剛署長也答復,是一個剛開始沒多久的處理方式,對不對?這個可以來討論,不過我們這邊因為這種輔具的相關服務政策是三年檢討一次,你們參與這個檢討的人是指誰?你們有相關的辦法去規範嗎?沒有?

周署長道君:在目前的檢討機制上,跟委員報告,我們現在規定的內容是,在檢討內容的參與者方面,我們有包含三個主要的面向:一個當然是這些身心障礙的使用者;第二個是有關提供輔具的這些供應者、輔具的團體,也就是做輔具的供應端;第三個就是比較屬於中間的,包括像學者專家這種客觀的第三方,我們大概就是分成這三個主要的面向。

目前在我們所研擬第七十一條的附帶決議中,我們初步建議的文字也是建議能夠邀請身心障礙者、身心障礙者團體,這個部分是使用者端;然後第二個是學者專家來共同研議。其中有關身心障礙者的部分,因為有三種類別的人員,所以我們初步建議人員的比例是不少於三分之一,這是我們目前初步研擬的方向。至於這個比例與各位委員提案的文字或者是修正動議的文字稍微有一點點不一樣,但是我們考慮到的就是由使用者、提供者跟公正第三方……

主席:現在的這個組成還沒有以一些相關的辦法去規範吧?應該是這麼說的吧?

周署長道君:我們現在是已經有規定,但它並不是辦法,有一個行政的規定……

主席:對啊!是你們的行政規定,但你們的行政規定什麼時候要調整?

周署長道君:去年已經公告了。

主席:是什麼時候要調都可以調,對不對?

周署長道君:對。

主席:所以你現在是要在第七十一條處理的時候,附帶在決議裡面,是不是這樣?就是作成附帶決議,是這樣嗎?現在這一條不處理這個比例嘛!

周署長道君:對,這邊不處理比例,我們建議在第七十一條……

主席:然後你在第七十一條處理的時候再作成附帶決議來……

周署長道君:針對第七十一條的附帶決議,我們目前建議的比例是身心障礙者的部分不少於三分之一。

主席:我們這邊的期待是不少於二分之一啦!

周署長道君:是。

主席:因為沒有他們的參與,就不要去幫人家作決定,畢竟是他們在使用啊!所以你那個附帶決議在第七十一條處理我可以接受啦!就是在那邊作附帶決議,不過可能要訂定一個辦法,而不是用行政規定啦,好不好?然後採二分之一,朝向這樣。

周署長道君:好,那個附帶決議的內容我們會整個再檢討一下,在第七十一條的部分,我們看能不能再修修看,我們到時候再跟委員這邊做一個報告。

主席:好,你現在答應我,待會第二十條我就照你們的建議修正通過。

周署長道君:我們會再把文字……

主席:你沒有答應我,我就要保留了。

周署長道君:確實是因為輔具服務的部分要怎麼去提供身心障礙者一個合適的輔具,其實提供者端跟外部的評估單位是相對地重要,所以我們當時的想法是三分之一,就是針對三種角色的人員,所以才會做這樣的一個建議。

主席:提供者端當然非常重要,但使用者端就不重要?

周署長道君:就是因為這三方都一樣重要,所以我們才會做三分之一這樣的一個思考,初步做這樣的一個……當然能不能再提高,是不是容我們再評估一下看看,我們把最後那個附帶決議建議的文字,稍晚會再提供給相關的幾位委員過目。

主席:好,那第二十條我們就照林月琴委員等所提的修正案通過。什麼?你們有再修正?那就……

周署長道君:再修正的文字剛才一開始有宣讀,現在有投影在上面。

主席:對。

周署長道君:是不是可以照我們建議修正的文字來通過?以上。

主席:那就一樣是依照林月琴委員所提,然後是行政院的再建議修正通過,是不是這樣?是林月琴委員的提案,然後行政院對這個條文的文字有修正建議,然後就以此通過,可以嗎?應該是這樣吧?好,謝謝。可以嗎?還是怎樣?

然等一下你看誰要來主持,我就看你們的咬字有多清楚。但是你這個內容跟民眾黨黨團也差不多吧?有沒有什麼很大的落差?還是落差蠻大的?

周署長道君:原則上,民眾黨黨團的部分考慮到的幾個點,我們大概都有整理進來;至於民眾黨黨團文字的保養與維修部分,剛才有提,跟委員報告,依照本法現行第五十一條授權訂定的個人照顧服務辦法第八十七條到第九十條,這個部分都已經有相對應的規定,所以這個條文建議的文字,我們已經有現行規定可以來做相關的處理。

另外,第三項有關補助政策或者是補助項目、補助金額的部分,如同剛才跟委員報告的,在我們去年上路的這個制度裡面,包括輔具補助項目等等細節,我們大概會每三年來做一次定期檢討。因為這個是剛上路,我們是建議可以先不要在條文裡面直接寫到「三年」,我們建議這個附帶決議的文字用「定期檢討」,先不要直接把「三年」很具體的寫進來。在我們去年剛剛開始推動的這個制度,目前規定裡面確實是寫「三年」,跟委員報告,我們確實是寫「三年」;只不過因為是第一次來操作,是不是給我們一點空間來評估一下,對於這個「三年」,我們運作得是不是順暢?給行政部門一點點空間,謝謝。

陳委員昭姿:先相信署長,你說的算數喔!言出必行,好,謝謝署長。

主席:說話算數喔!

第二十條,剛剛已經宣告過了。

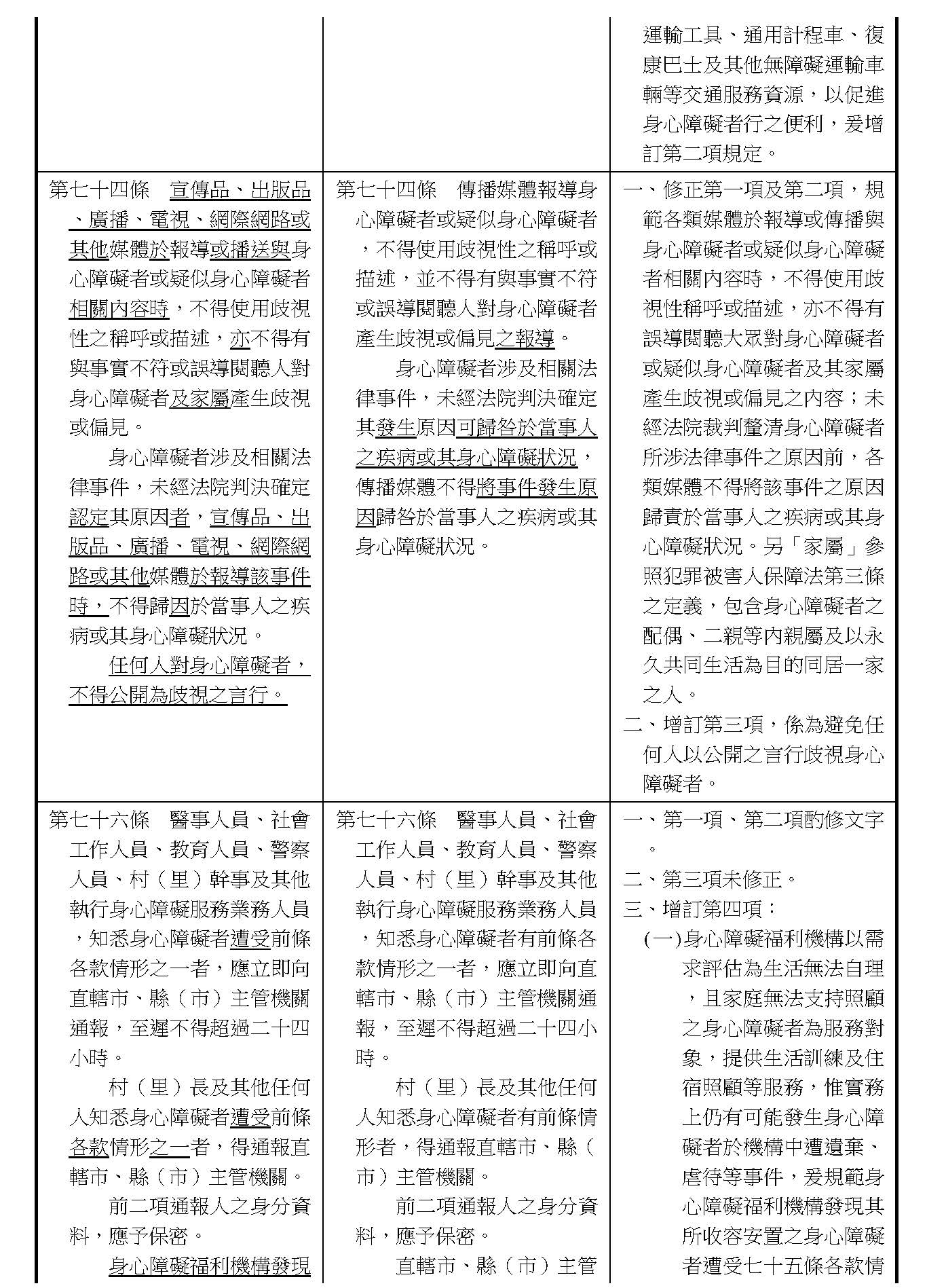
繼續審查院版第二十一條。有委員羅廷瑋、羅美玲、劉建國、蔡易餘等提案,郭昱晴委員的是第二十一條和第二十一條之一,以及委員何欣純、廖偉翔、林月琴、范雲、蘇巧慧、伍麗華、王育敏、盧縣一、萬美玲、李坤城等提案,還有現行條文,還有修正動議第19案,這是委員盧縣一所提的修正動議,我們併案來討論。修正動議第1案也是盧縣一委員的,沒有錯。請行政機關來做說明。

周署長道君:行政院版第二十一條原來只有文字修正,對於授權事項,做更完整的規定;至於各個委員版本的部分,整理起來大概包括三個主要面向,涉及到包括本部的心健司(是不是增加心理健康促進部分的規範),還有涉及到本部的醫事司(針對原住民族地區及醫療資源不足地區,是不是要有相關要求,以及對於身心障礙者就醫的部分是不是有更無障礙的設計),這個部分是不是容許由本部的相關單位來做說明?以上。

主席:請盧縣一委員。

盧委員縣一:謝謝召委。本席的意見就是修正第一項後段,因為許多原住民身障者居住在交通不便的山區,外出就醫困難,如以修法強制主管機關提供巡迴醫療與遠距醫療,並要求與中央原民會合作,應能直接解決原鄉身障者有病難醫、有復健難做的困境,以落實健康平權。

另外,針對廖偉翔委員的版本,第一項的「規劃」兩個字應予以刪除,他說,不能永遠只有規劃,重點應該在於實施,原條文也是寫「規劃」,但這一條已經實施快20年,障礙者連產檢都充滿障礙,包括輪椅使用者都無法上產檯,以及沒有點字版的新生兒手冊等等,都是問題,所以小孩出生之後,障礙者爸媽要如何照顧小孩等等。第二十一條第一項的「規劃」讓這一條形同具文,應把「規劃」刪掉。謝謝。

主席:請陳菁徽委員。

陳委員菁徽:我是代表我們國民黨的羅廷瑋委員、王育敏委員,還有廖偉翔委員、盧縣一委員,一起希望衛福部可以說一下,因為對照二十幾年前的版本與現在的版本,其實你們修改的差距沒有很多,呼應盧縣一委員,是不是考慮把「規劃」刪除?因為以前我們是剛在起步,所以你會提到規劃,現在你就是實施,並且去整合所有的醫療資源,這個應該是這條的重點。當然我們這邊所有的委員都認為,目前的健康狀態,在兩公約意見的第五十四到五十六條,還有CRPD第二十七到二十八條,都一直提及全民的心理健康是健康權很重要的一個部分,所以才會在裡面納入促進人民心理健康、預防、治療精神疾病,很多委員的版本是蠻類似的,但是都是支持還有協助病人在社區平等生活,這邊就希望行政單位看可不可以儘量納入我們這5位委員的意見,謝謝。

主席:謝謝,針對2位委員的意見,請司長回應。

陳司長柏熹:主席、委員,有關心理健康這部分,因為我們在精神衛生法都已經有規範了,但是在我們原來的條文裡面,其實健康應該是包含身心健康,所以有關心理健康這部分我們如果要把它寫得清楚一點的話,是可以把它用身心健康明確指出來這樣,但是可能條文不用做太大範圍的增修,以上,謝謝。

主席:還有誰要補充嗎?還是直接要從現在螢幕上的這個條文去做微調?

呂簡任技正念慈:委員,盧縣一委員的第二十一條第一項是希望針對原住民族地區及醫療資源不足地區,要做到宅巡迴,還有復健及遠距醫療。因為目前來講,其實醫療資源不足地區在不同的目的上面會有不同的定義,所以我們會認為,因為原住民族地區可能相對清楚它的定義範圍,因為這在原住民族委員會有定義,我們想如果大家比較關心的是原住民族地區的部分,那是不是醫療資源不足的地區就不用特別講,或者說它要有一個比較明確的定義,我們才會比較好知道,這是第一個部分。

第二個,其實不管是巡迴醫療或者是在宅或者是遠距,目前來講法規上面是可行的,而且現在也都在推動,因為目前都在推動,那是不是還要在條文上面敘述這些文字?以上。

主席:盧委員,呂簡任技正這樣回應。好,那就這樣,照行政院?

呂簡任技正念慈:對,建議就依行政院的版本處理,謝謝。

主席:好啦!可以啦!那我們就依照行政院的提案通過。

陳委員菁徽:對不起,他剛剛是說要加身心健康。

主席:我有問各位的意見,就沒有人說。

陳司長柏熹:身心健康那部分用字上可以……

陳委員菁徽:你們要修嘛?用字上他要修改。

主席:對,看要修哪邊。

陳司長柏熹:第一項是身心健康。

陳委員菁徽:可不可以請您也稍微解釋一下,剛剛我們2位委員都有講到,二十多年前你們會用「規劃」這2個字,因為那個時候我們才剛起步,你們現在還是要加入這樣的文字嗎?還是寫「應整合醫療資源」這樣就可以了吧?

主席:可以吧?應該可以啦!「規劃」拿掉,可以吧?可以啦!那就依照行政院的提案修正通過,謝謝。

繼續審查委員羅廷瑋等所提第二十二條、委員郭昱晴等所提第二十二條,還有委員廖偉翔、林月琴、范雲以及現行條文,一樣併案來討論。

請行政單位做說明。

周署長道君:第二十二條的部分,行政院是沒有提案修正的版本,針對各委員的部分,主要提案的內容,幾位委員有提到,協助身心障礙對象的部分除了現行規定的身心障礙福利機構之外,要不要增列社區心理衛生中心提供的保健醫療服務,就是第一個是服務提供端增加社區心理衛生中心,第二個是服務樣態的部分,除了針對身心障礙者個別需求提供保健醫療外,也有委員提案是不是要增列有關陪同就醫或者是服務到宅及外出醫療,就是希望在服務的樣態上面能夠更多元。關於這個部分,也是涉及到本部心健司和醫事司相關的業務,容我們請相關的業務單位來做說明。

主席:請司長。

陳司長柏熹:主席、委員。跟大家說明,有關社區心理衛生中心,之前是因為沒有布建,但目前全國已經布建到71處,實際上也在執行這個業務,所以如果把它納入條文中,我想是沒有問題的,就是加入「及社區心理衛生中心」等字,謝謝。

主席:你要從哪邊加?

陳司長柏熹:在第二十二條的身心障礙福利機構後面加入「及社區心理衛生中心」。

主席:你要依誰的版本加入?

陳司長柏熹:依廖委員的版本。

主席:廖偉翔委員?

陳司長柏熹:對。

主席:好。醫事司呂簡任技正有要補充嗎?

呂簡任技正念慈:主席,針對郭委員的版本或者是林委員的版本有提到所謂的到宅或外出就醫,因為外出就醫本來就是民眾的權利,我有病的時候,本來就會到醫療機構去,這叫外出就醫或外出醫療,如果這邊講的是醫療端要提供,醫療端提供的本來就是到宅,這個「宅」當然不限於家,包含其他的場所也是可以。所以我們是覺得,第一個,有文字上面的疑慮,第二個,到宅醫療的部分就像剛剛前面我講的,其實目前來講各醫療機構都有提供到宅醫療,這個也是在健保有給付的範圍內,所以我們會認為以廖委員的文字來做處理就可以。

主席:好。請林月琴委員。

林委員月琴:我這邊本來寫的是,要依身心障礙者個別需求來提供保健醫療,可是更重要的大概就是陪同就醫,所以對於剛剛醫事司的回答,我覺得這個服務應該不是醫事司要來做,因為你們是在醫療端,這個服務應該會是衛福部要來做。因為有些他真的就沒有辦法外出,如果他單獨自己居住的時候,我覺得事實上這是政府可以扛起來的責任,所以我們為什麼會去加這些文字?否則他就出不了門,他也沒辦法去就醫,所以我們才會想說陪同就醫這項服務是不是可以列進來。

主席:還有其他委員要發言嗎?請郭昱晴委員。

郭委員昱晴:我這一條的最後是「提供所需之保健醫療服務,並提供服務到宅及外出醫療」,其實這個方向應該跟月琴委員講的是一樣的意思,就是他如果是到院,但是他也是需要被服務的,或者他也是需要被輔助的,這個是我最主要著重的部分,就是身心障礙者可能沒有辦法頻繁的外出,所以希望把這個部分寫進去,確保能服務他到醫療院所,因此有這樣的寫法。

呂簡任技正念慈:主席,我這邊補充一下,就是剛才林委員有提到陪同就醫,就我們知道的,現在長照的部分,如果他有符合定義,其實我們的照服員本來就可以用協同、陪同就醫的概念去做處理,所以在文字上,我現在主要擔心的是,因為這是課以縣市政府衛生單位一個責任,而現在長照這一塊,在地方政府這個層級,有的可能來自社會局,有的可能來自衛生單位,其實在機關類別上可能已經不是很一致了,且目前符合私人長照的部分也已經放入了,是不是可以照現行的文字來做處理,而不要加入「陪同就醫」這四個字?以上。

主席:他只有針對你,但「到宅」的部分他沒有異議。好,請說。

林委員月琴:謝謝。的確長照是有陪同就醫,我這邊是規定要依身心障礙者個別需求,因為如果他還不到失能等級的狀況,可是有些人真的還是需要有人力來做協助,這個時候可能就變成沒有辦法,加上身心障礙夥伴們都有向我們反映,長照的陪同就醫非常不好用,使得他們在就醫上就沒有辦法順利就醫。雖然這是另外一件事啦!但我認為今天要考慮的是,如果沒有達到那個失能等級,可是他還是有需求的時候,以CRPD的精神來看,應該視個別狀況來提供,畢竟也不是每一個都有這個需要,而且法案就已經明定,依他的個別需求來提供這兩個服務,所以我還是認為這一項應該列在法條裡面,以上。

主席:請郭昱晴委員。

郭委員昱晴:因為最後的部分,就是「並提供服務到宅及外出醫療」,其實服務、外出醫療意思是一樣的,就是服務到宅以及服務外出醫療,所以我的意思是,這個部分還是要有協助他們外出醫療的字句,如果這個部分可以被採納的話,以上。

主席:要不要再回應呢?其實各地方、各級政府已經或多或少有在做了,只不過那個陪同就醫是屬於長照範疇,然後提供服務外出就醫的部分,也早就已經在做了,所以寫進去也沒什麼差別啦!請各位看一下文字如何,我是覺得還OK啦!

林委員月琴:第一個,他本來就有需求在,剛才我就提到身障夥伴都一直在反映這一項,就像我們早上為什麼這麼堅持那個「休閒育樂」,也就是說,在這次修法的重點裡面,有幾項是我認為是政府要去回應的,所以我們才希望將其放進去,剛剛提到長照都已經有這個服務,表示事實上本來就有了,只是我剛才是說有些人未達失能等級,而且那個也不會增加更多、額外的事情,況這是各級衛生主管機關要配合的事情,比方說中央有做,但地方到時候不執行,畢竟中央跟地方常常都有很大的落差,所以我覺得明定在法裡面的話,就會變成地方到時一定要執行,這時才會有所依據,因為過去我們在民間的時候,常常就會聽到政府說依法行事、依法行政,如果沒有法的話,那就沒辦法依法行事,而且我覺得今天列入這幾個字也不是有太大的困難,畢竟原本在長照就已經在做了,我認為加進去也表示政府對於身心障礙者就醫權益也有考慮到,也就是當人力沒辦法來做支應,而他也有就醫需求,這時候政府是會提供協助的,以上。

主席:長照有在推這個是因為長照2.0有把它列入項目之一,其經費是來自長照的經費,我們法律規定了各級政府,可是如果他們不照這樣做,其實你也沒有他們的皮條啦!坦白說是這樣子,那是有層次上的落差,因為醫療方面以地方來講是沒有什麼陪同就醫的這種政策,不過外出醫療就可能有復康巴士等這種實際上已經行之有年的作為,應該是因為這樣所以醫事司的呂簡任技正才會這樣建議,這是我的理解。

請王委員。

王委員正旭:謝謝主席,我想主管機關他們比較擔心的就是寫「各級衛生主管機關」,一開頭是這樣寫,後續的服務內容假設是社會局在處理的話,那到時候會不會有處理上的落差?所以如果要把這個弄得更完整一點,變成是「各級衛生社會福利主管機關」,這樣就會更完整,因為就不會是只有所謂的衛生主管機關而已,因為這是在不同的各級政府嘛!以上。

主席:不是,跟王委員報告,臺灣到目前為止還是有很多很奇怪的制度。中央就是衛福部,地方還搞一個社會處,還有一個衛生局,如果是醫療,百分之一百在地方一定是衛生局。現在對這個條文大家強調全部都是醫療,那就一定是衛生局,不可能是寫衛生社福機構,否則基本上地方就要成立衛福局或是衛福處,然後就可以直接對接我們的衛生福利部,不然是會有問題的,我的理解是這樣。

林委員月琴:如果照召委這樣講,事實上,在體例上因為這邊是衛生主管機關,因為陪同就醫的確是在長照,事實上是社政的一環,那我們再回來問衛福部,因為我覺得陪同就醫,如果身心障礙夥伴已經反映事實上是有需求在,有沒有哪些條文在規範社政的時候有把這一個放進去?那這個我們也同意,可是現在如果要把這些拿掉的話,那陪同就醫這一塊又是他們的需求,那要怎麼去滿足?以上。

主席:我建議先保留,然後就請社家署跟醫事司針對三個委員的建議看是不是可以融為一個版本,好不好?依照你們現行條文來講,基本上是可以把這幾個東西加進去這樣來處理,如果不能加,就私底下再溝通一下。好,我們先保留,謝謝。

繼續審查羅廷瑋委員、台灣民眾黨黨團、郭昱晴委員、廖偉翔委員、范雲委員、伍麗華委員所提的第二十三條,修正動議有劉建國委員的第12案還有林月琴委員的第16案,請行政單位做說明。

周署長道君:針對第二十三條的部分,行政院是沒有提案修正的版本,就各委員提案的部分做簡單的說明。有關羅廷瑋委員、廖偉翔委員的提案建議把社區醫療資源轉介服務納進來的部分,我們認為這個部分因為根據現行的條文,在社區裡面這個醫療的部分本來就已經有相關資源的轉介跟相關的處理,提案的文字是「社區醫療、復健與社區支持服務資源轉介」,這和「社區醫療資源轉介」其實在文字上面看起來是有一些重複的地方,我們是建議似乎不一定需要增訂,因為概念上本來就已經有涵蓋在裡面。另外第二個是民眾黨黨團第一項的文字有擴張到相關的服務,包括要增加無障礙就醫環境等細部事項,這個部分後續可以由本部醫事司做一些說明,目前有幾個相關的補助計畫,就醫療內容更友善的做法,目前都有一些相關的推動機制,是不是還有在法律上面增訂的必要?

其他各委員的版本,包括民眾黨黨團、范雲委員、召委以及伍麗華委員等等,在服務裡面要增設個人協助服務和同儕支持服務部分,我們對個人服務的規範在第五十條,針對身心障礙者的個人服務,現在大概都已經有納到裡面,有的是列在法律條文,有的是列在法律授權的個人照顧服務辦法裡面,所以這個部分大概都已經可以含括到,他要去醫療機構做相關服務的時候,一定程度都可以處理,等一下除了請我們業務單位補充之外,我們綜合建議其他部分是不是可以暫時先不用增訂,以上報告。

主席:謝謝。醫事司先回應,再請委員發言。

呂簡任技正念慈:主席、委員好。針對第二十三條第一項的部分,民眾黨黨團是把無障礙就醫環境的內容寫在第一項後面,在中後段的部分做陳述,因為考量目前就醫無障礙的部分,第一個,在硬體部分,建築法規本來就規定醫院要有無障礙設施,包含出入口、走道寬度到底要如何等等,這是第一個部分。第二個,在軟體部分,目前來講在評鑑或醫療機構設置標準,甚至我們還有再透過獎勵計畫輔導醫院去設置。因此,為了彈性,也讓醫療機構,特別是醫院的部分能夠完善就醫無障礙,包括後面的那些文字是不是可以不要在法條上面明列,而是把它修改成提供無障礙就醫環境,因為這樣的文字會讓整個執行面上,包含委員希望醫院去處理的部分,或者是在文字上沒有寫,但是可以透過不管是計畫或評鑑去處理的部分能夠更完善,所以我們建議文字上面可以做一些省略。

第二個是有關出院準備服務計畫部分,因為醫院做的出院準備服務計畫,在處理的通常都是建議事項或者是提供資源的概念,伍麗華委員有提到需要增加個人協助服務或同儕支持服務,就我們所知,不管是個人協助或同儕支持服務,其實不是透過給予資源的概念去處理,而是甚至要有一個前置的協談作業,才能夠完成符合這個身心障礙者所需要的個人協助或是同儕支持。因此,我們覺得在目前的執行面上,直接把它放在出院準備服務計畫,沒有辦法達成其目的性,所以我們希望第九款及第十款的部分可以免列。

另外,劉委員有針對第二十三條提出附帶決議,他希望我們能夠建置包含自立生活的資源,然後請醫院提供,針對附帶決議的部分,我們會遵照委員的指示去做處理,所以是不是可以透過附帶決議的方式作業?只是要跟委員報告,附帶決議的部分我們有小修一些文字,我們也會另外再提供,謝謝。

主席:謝謝,請陳昭姿委員。

陳委員昭姿:謝謝主席。這一條就剛剛衛福部相關單位提出來的說明,我們強調的是整個無障礙就醫環境範疇,我們把它明確化,所以你可以看到我們也是很用心,包括出入動線、檢查儀器與設備、診療臺、候診與病房空間、如廁沐浴設施、輔具設備等等,我們儘量完善醫療可及性跟平等就醫的權利,我算一算其實才多了大概5060個字左右,這是第一個。第二個,出院準備計畫,這是根據CRPD精神,剛剛醫事司回答好像是伍委員,但不只喔!現在除了民眾黨的版本之外,劉召委的版本、范雲委員的版本及郭昱晴委員的版本裡面都提到了這兩項,這本來就是條列式的,因為這個是身障者非常重視的,有個人協助服務、同儕支持服務,這兩項是他們當事人非常重視的部分,既然很多委員們都列了好多款,已經列到第九款、第十款,我們把人數加起來看,這兩款又是多數委員希望能夠放在裡面,幫助他們能夠更快適應出院後的生活,提升障礙者的生活功能跟社會參與,還是請相關行政機構能夠考慮,第一個就醫環境的範疇明確化;第二個出院準備再更加完整,謝謝。

主席:謝謝陳委員。

請郭昱晴委員。

郭委員昱晴:這一條因為我們過去的法規是要求設置服務窗口,但是我在這一條有特別涵蓋他整個就醫過程當中的動線、設備跟空間部分。剛剛陳委員也有特別提到他們的版本其實跟我的有點雷同,我是明確將無障礙的就醫環境比較具體化,也把住院準備納入個人協助跟同儕支持當中,其實我們也要考慮到當他們就醫完、住院完之後,回歸到社區的連續照護不要被中斷,確保整個制度不要流於形式,所以在第二十三條當中,我的版本是比較具象、比較具體的把它明列出來,等一下大家可以討論看看,以上。

主席:謝謝。再來請陳菁徽委員。

陳委員菁徽:我看了一下,幾乎所有委員的版本目標都還滿一致的,大家會擔心出院之後的準備,不管是社區醫療還有復健的資源需要,必須要介接原本的社區服務,以利這些身心障礙病人回到社區需要的各種支持,比如說自立生活中心、協作會所、長照服務,怕他們不容易reach到這些資源,並不像現在非身心障礙者的病人回到社區比較容易reach,所以大家的目標應該是想要確認這條讓他們可以獲得好的出院後準備及照護。

主席:再請王正旭委員。

王委員正旭:剛剛司長有做說明,關於很多委員都希望在第二項後面再加上第九款個人協助服務跟第十款同儕支持服務。我們也看到前面的這些準備計畫,事實上都是以建議為主,所以如果能夠把第九款變成「個人協助服務建議」、第十款「同儕支持服務建議」,如此就比較不會造成出院準備是不是就一定要把個人協助服務變成必要的處理模式,如果能夠把「建議」兩個字分別再加上去,希望能夠讓出院準備計畫可以更為周全,以上。

主席:好,王委員這樣建議,請行政單位回應,我們就來處理,可以吧?可以啦!就多了「建議」,後面加「建議」兩個字,意義應該就不太一樣,增加那兩款的部分。

呂次長建德:能不能在確認一下所謂個人協助的定義是什麼?

周署長道君:跟各位委員報告,各委員所建議增列第九款個人協助服務和第十款同儕支持服務,我們原來是建議不納入,主要考量是現行條文第六款轉銜服務的部分,因為這條主要是針對出院準備計畫,裡面已經就有包含轉銜服務。這個轉銜服務如果未來身心障礙者有需要用到,不管是個人協助或者是同儕支持,因為現行第五十條對於個人支持的部分就已經寫在裡面了,所以他本來就是可以透過轉銜服務把這個放到出院準備計畫裡面,所以我們原來建議這個部分是不用增訂相關文字,這是我們初步的建議,以上。

主席:所以第二十三條委員提案不予承納,維持現行條文,對不對?是不是這樣?可以吧?好,維持現行條文。因為剛剛署長有講在第五十條幾乎都有處理到了,我們就維持現行條文。

繼續審查台灣民眾黨第二十五條、委員郭昱晴、范雲、伍麗華等提案與現行條文併案討論,請行政單位說明。

周署長道君:第二十五條的部分,行政院沒有提出修正提案。各委員的提案主要都是針對就醫的可近性及方便性,包括交通或者針對偏遠地區服務的一些加強,這個部分是不是容由本部醫事司做一些說明?

主席:好,請呂簡正。

呂簡任技正念慈:目前有關身心障礙就醫的部分,第一個,以現行條文就有訂定獎助辦法,委員是把具體內容寫在條文裡面,我們認為在原本的授權辦法裡面……也許委員是希望能夠增加,我們現在獎勵辦法的內容是不是已經都有涵蓋委員的內容,這部分可能沒有完全涵蓋,如果有需要的話,是不是可以透過現行第二項的部分,把獎勵辦法服務內容具象化並在授權法規來做處理,而不需要在條文上面明列,以上。

主席:請陳昭姿委員。

陳委員昭姿:目前有的相關規範是完整的,不過在實務上身心障礙者最常接觸的其實是社區型診所,還有巡迴醫療車及偏鄉與部落地區的醫療服務,他們接觸很多,這些場域未必是能夠直接適用大型公共建築的一些無障礙標準,也比較容易成為制度上落差的地方,所以我只是想請問衛福部,相關精神可以透過通用設計的條文、輔導計畫或行政指引來落實嗎?因為他們真正最常接觸的其實是在另外一個領域,謝謝。

主席:再請郭昱晴委員。

郭委員昱晴:第二十五條其實我最主要還是希望把它寫進去,因為我們比較在意的是避免偏鄉或者是部落因為資源有限而被排除,不管是明定巡迴醫療車,或者是顧及身心障礙者他們的需求,就近就醫能夠落實在生活場域中,所以我特別做了這樣的條文修正,以上。

主席:跟剛剛上上上條差不多意思,請醫事司說明。

呂簡任技正念慈:主席,我們還是認為獎勵辦法如果內容有不足的部分,可以參採委員目前所提出的法條文字來做檢討修正,這樣可能在實務上面會比較可行,以上。

主席:提供一個附帶決議給提案委員做參考還是怎樣?應該是這樣嘛,你的建議是希望不用在現行條文裡面做修正嘛,對不對?委員的期待是希望放在這邊,而你覺得其實相關的辦法就應該可以處理了,所以是不是提一個附帶決議給委員做參考,我們再來決定到底是要在這邊處理還是附帶決議就可以同意,這樣好不好?

呂簡任技正念慈:好。

主席:好,那我們就先行保留,你們擬出文字提供給陳昭姿委員及郭昱晴委員做參考,本條先保留,謝謝。

繼續審查行政院提案第二十六條,針對本條,另有委員羅美玲等、劉建國等、蔡易餘等、郭昱晴等、何欣純等、林月琴等、范雲等、蘇巧慧等、伍麗華等、王育敏等、萬美玲等及李坤城等提出修正條文,請回應。

周署長道君:針對行政院提案第二十六修正草案,我們是針對授權事項的明確性部分在文字上把它補到更明確,而各位委員的版本大概也都是針對補助的檢討頻率,或者是對於相關補助原則希望能夠做更具體的規定,因為這個補助辦法目前是由本部照護司來做相關的規定,是不是請本部照護司來說明?以上。

主席:請副司長。

陳副司長青梅:各位委員,針對第二十六條,有關林委員所提的版本,主要是希望能夠在第二項增加「並每二年應檢討之」,另外還增訂第三項規定了一些比較細節的部分,包括使用者、產業、研發等等;范委員所提的部分還希望將「可近性及可負擔性」納入條文。我們的意見就是說,現行的授權規定其實我們都已經這樣在做了,因為在行政院版第七十一條針對生活輔具部分的文字其實有相同的體例,考量到一致性,所以我們建議維持現在第二十六條行政院版的文字,至於定期檢討的部分,我們可以在第二十六條第二項規定「前項補助對象、項目、金額跟其他相關事項之辦法,由中央主管機關訂定之,並定期檢討」,我們建議做這樣的文字修正,這樣可能整體的體例,不管生活輔具或醫療輔具會比較一致性。

主席:請林月琴委員。

林委員月琴:本席的提案條文第二項為什麼會希望能夠明定時間,因為這樣才能夠及時因應輔具的市場價格跟技術的變化,你希望改為定期,可是定期是什麼?常常我看到政府的定期就不太明確,也不會知道到底有沒有定期,如果那個定期假設是一年,那當然會比我這個更好啊,可是我覺得把時間明定出來會比較好。

另外,本席提案增列第三項是為了回應兩公約的精神,讓身心障礙者能夠跟其他人一樣,公平享有科技進步的成果,同時解決現行補助制度跟過度醫療化忽略個別需求的問題啦,所以才會希望……等於是我的提案有增列第三項,而且未來在訂定、檢討輔具補助辦法的時候,也應該納入使用者、產業、研發、醫療跟復健等實務界代表參與,我覺得這樣才能確保有相關性的人都能夠在這個檢討裡面去給予一些好的意見,確保制度符合實際使用的情境,所以我這邊是有增列第三項,以上。

主席:好,謝謝。還有沒有其他委員?

請陳菁徽委員。

陳委員菁徽:謝謝。因為第一項現在各版本都沒有提到比如保養、維修、系統更新等等這些文字,我是想請問衛福部,你們會考慮把這些文字加進去嗎?或者是依照您剛剛的回應,好像是第二十一條還是第二十條,之後會把它列入附帶決議?

主席:請照護司是不是?

周署長道君:跟委員報告,我們剛才是建議在第七十一條輔具的部分,未來有關維修保養的部分可以在那邊處理,不過因為第七十一條主要規範的是偏向生活輔具的部分,本條處理的大概是比較偏向醫療輔具,所以這個在原來立法的部分是有分開。

我們照護司的建議是有關醫療輔具的部分、有關定期檢討的部分,建議可以透過修正文字的方式去處理,至於保養和剛剛那個處理的部分,我們到時候再……

陳副司長青梅:因為目前這一條就是有訂定授權、訂定子法,我們子法裡面可以訂得更細,在這個母法第二十六條第二項的補助對象、項目、金額跟其他事項之,後面有很多可以在辦法裡面去明定,所以我們會建議在母法裡面……包括剛剛范委員的建議還有林委員的建議,我們是不是在子法那邊去做一些落實?

陳委員菁徽:我懂,所以你們之後會把保養維修、系統更新等去加入子法的文字內?

陳副司長青梅:是。

陳委員菁徽:好,謝謝。

主席:各位委員可以嗎?因為只有你的不一樣,所以……這邊差不多快一樣了。

林委員月琴:是子法裡面……否則就要變成附帶決議說未來子法有考量到我剛剛講的,因為我認為很重要的是使用者,當然你要訂到子法後面,可是使用者、產業、研發、醫療、復健這些其他專業團體都要能夠參與進去,才會綜整所有在這一塊裡面,因為醫療費用、輔具這些東西跟他們實際上都是息息相關的,我不知道這可以……否則的話,我就要放到這邊,沒有的話放附帶決議我也覺得OK

主席:把麥克風給副司長。

陳副司長青梅:我們會建議,委員提到的產業、研發等等,因為醫療輔具也是日新月異,在這邊寫的文字可能也有一點族繁不及備載,我們最重視的應該還是在於補助對象的項目、金額是不是合於現況,還有是不是補到他該補的部分,至於使用者、產業、研發、醫療等等要寫的,可能要考量的非常多,我們在辦法裡面會去考量這個部分,所以可不可以還是讓我們在辦法中去明定這些東西,這樣會比較好。

林委員月琴:對呀!我說同樣的,只是我說附帶決議要講清楚,因為我這邊並沒有說只有單一的,只講使用者、產業、研發、醫療跟復健,的確未來搞不好還有新興的一些部分,所以我說及其他專業團體。

陳副司長青梅:好,那我們就在附帶決議的文字裡面去補充說明。

林委員月琴:等一下文字上是不是可以給我們確認?

主席:好,在附帶決議把文字弄出來,好不好?可以我們就給它通過嘛,不可以就不可以。所以第二十六條我們就依照行政院提案通過。

繼續審查台灣民眾黨所提第二十七條,有郭昱晴委員、范雲委員、伍麗華委員還有現行條文要併案討論,請行政單位做說明。

周署長道君:第二十七條的部分,行政院並沒有提出修正動議的提案,主要是針對委員的部分,因為這條有規範到教育主管機關,是不是可以請教育部來做一個統一的說明?

主席:對不起,我補宣告一下:剛剛第二十六條是依照行政院所提的條文修正通過。

請教育單位來做第二十七條的回應、說明。

許專門委員文溱:是,有關於第二十七條的部分有提到個人協助、教育輔具、應考、交通費等等的增訂,再來提到身心障礙學生在就學、課後跟寒暑假輔導的交通費用等等,是依照兒童及少年福利與權益保障法的相關規定辦理兒童課後照顧及服務,是屬於縣市、直轄市的權責,又配合直轄市政府收支、財劃法施行,這些費用是由直轄市、縣市政府統籌來做支應的。另外,有關剛才提到的輔具或者是其他的個人協助等等服務,我們在112年特教法進行全面檢視的時候,已經很完整地在特教法裡面做規劃,所以建議維持原條文,謝謝。

主席:有三、四位要發言,我先看到郭昱晴委員,再來陳昭姿委員,再來換陳菁徽委員,謝謝。

郭委員昱晴:謝謝主席。第二十七條,我想這一條是我要在既有的特殊教育架構之下,補齊實務上最常發生的這些排除問題。現行的制度雖然已經有保障入學權,但是學校常常會以設施不足,或者是人力不夠,或者是交通困難為理由,讓身心障礙的學生名義上可以入學,可是實際上他進不來,也有這樣子的情況發生。所以我在這一條有特別修正,明確禁止以未設置適當設施或者是未提供個人協助等理由作為拒絕的理由,並將無障礙的交通、課後跟寒暑假的輔導、校外教學的支持一併入法,確保身心障礙學生在學習的部分不中斷,這個其實不是在加重學校的負擔,只是讓我們的受教權不是只有存在在課表上,所以我特別做這樣的修正。以上。

主席:這是萬老師的發言,請大家特別重視一下。

接下來請陳昭姿委員。

陳委員昭姿:謝謝主席。剛剛教育部在回應的時候好像重點都放在經費,事實上我想藉著第二十七條請教育部協助釐清一些疑問,其實第二十八條也是相關的,因為我們看到有一些案例是身心障礙學生為了找到比較合適的教育資源,他必須跨縣市,甚至遠離戶籍地就學,長期通勤或寄宿,這樣對學生跟家庭都是不小的負擔。

所以有幾個問題想了解,教育部有沒有就以下問題做一些系統性的盤點,或去了解或調查?首先,是不是有掌握到底有多少身心障礙的學生需要跨縣市就學,障礙的類型和主要原因是什麼?這是第一個。第二個,這些學生是不是因為原本居住的地方特教資源、支持服務或無障礙條件不足,所以他才會被迫至外地就學?再來,對於確實需要跨區就學的學生,現行的交通、住宿跟生活支持上的配套是否足夠,存在哪些困難?

我想再補充一點,就是有障礙青年團體投書指出,從整體的數字來看,身心障礙學生的升學情形跟一般學生有很明顯的落差。以110學年度為例,全國高中職應屆畢業生的升學率接近86%,但是身心障礙學生不到一半,大約45%,高中畢業後沒有繼續升學或就業的比例也將近三成。其中大專院校入學管道,很多障礙學生所面臨的關鍵門檻是,以目前身心障礙學生升大學、大專院校的甄試來看,近年不僅出現考場無障礙不足影響考試權益的爭議,在制度設計上也存在校系開缺不穩定、名額有限、科系分布不均的情形。目前甄試的開缺多半是由各學校自己決定,但從實際結果來看,確實也反映了對某一些障礙身分的刻板印象,讓障礙學生的升學選擇受到限制,所以我想請教育部就這個機會,把剛剛我們提出來一些很具體的東西做檢視,你是不是有掌握這些現象?未來你在特教資源的配置上、升學制度的設計上,跟無障礙的支持上,是不是能更有系統的檢討跟改善規劃?第二十七條、第二十八條其實是連貫的。以上,謝謝。

主席:謝謝。請陳菁徽委員。

陳委員菁徽:謝謝主席。剛剛有聽到教育部的代表比較強調是學校交通接送這個部分,但是因為昨天剛好有一個時事,所以我只是想找官員來討論原則性的問題。因為昨天國家人權委員會對於行政院版的身權法修法意見中有提到,還沒有將「融合教育」入法是不符合公約的精神,而CRPD的第三次國家審查快要來臨了,如果這一次我們沒有去評估是不是要平衡融合教育,或是加上實質提供孩子額外的幫助,那我們辛辛苦苦請過來的這些國際審查委員,會不會覺得我們經過第一次、第二次的這些意見,好像都沒有去採納他們的意見?所以我是想藉這個機會詢問官員,是不是也要用一個附帶決議來處理?如果你們覺得這個題目比較大,你們要不要用一個附帶決議來處理,這樣子也可以讓國際委員看到你們有在意他們的聲音。

主席:專委,可以嗎?

許專門委員文溱:謝謝委員的提問,我有記下來的就先逐一的做回答。第一個,有關於高中升學的部分,有一部分的孩子,因為他們如果已經有一些技能上面的學習,有一些家長會希望他們能夠銜接就業,所以升學的比率跟一般孩子比,確實有比較少一點,但是這幾年有逐漸的在提升,我們看到升學的比率是在增加的。第二個,在大專升學的部分,其實目前大專升學的管道是多元的,所以我們要求在每一種多元入學考試裡面,都要提供相關的無障礙應試的服務,這個部分是已經有在做要求,也在執行。我們除了提供這些適性的應試服務之外,也開設了為身心障礙學生額外的身障甄試,跟辦理單招,提供他們外加的名額,所以這些名額是額外再外加的。並協助不同障礙類別的學生,能夠依照他的能力進到學校就讀,培養他們比較符合自己能力的學習。再來就是無障礙的部分,我們無論是高中以下,或者是大專,這兩年我們有大量的經費投入,希望在校園無障礙環境上面能夠建構更符合這些特教孩子們的需求,所以這個部分已經全面在做處理。

另外也有提到人權會對於融合教育這個部分納入的狀況,其實我們在112年特教法的修正中,已經有將這個結論性意見,包含CRPDCRC等等這些理念所提到的融合教育,有很多條文都納進來了,所以在那一次的修法裡面已經非常落實把它融進去。接著,我們除了特教法的修訂之外,我們也在修法之後的半年提出了特教中程計畫,不是只有法規的訂定,還包含務實上學校該如何來執行融合教育,做全面性的執行。

剛才還有提到一個有關於跨縣市就讀或是外地就學的原因是不是屬於資源的部分?其實這個部分我們會就近,因為國中小學其實是就近入學為主;如果是高中職的部分,原則還是就近入學,但是會依照學生自己選擇的部分為主,有的特教學校,如果是很重症的特教學校,或許他會選擇依照他障別的方式去做處理。因為整個CRPD在審查的時候有特別提到,對於集中式的特殊教育希望能夠儘量以融合式的方式處理,所以我們會儘量以符合他的方式安排適合的學校。以上說明。

主席:簡單,許專委跟各位報告委員所提的修正動議,基本上都已經有在做了,在相關報告裡面也已經在執行了,各位看有怎麼樣的意見?

請陳昭姿委員。

陳委員昭姿:不好意思,剛剛請教育部就我所提到了那麼多,包括跨縣市被迫外地就學,然後確實需要跨區就學,您剛剛說你們有儘量在做,請問成效如何?你們有沒有掌握這些需求,未來整個特教資源的配置等等,剛剛我好像沒有聽到這些重點,其實我是藉這一次的第二十七條、第二十八條的提案,希望有機會讓您在國會頻道上把它做一個說明,你說有在做,那成效如何?是不是到底多少人還是必須被迫跨縣市到外地就學?這個會造成很多很多的問題,交通、住宿、生活上的支持、家長等等,問題是很多,所以我是希望您可不可以就這樣做之後的成果如何?未來有沒有要參考這些東西,有沒有盤整或盤點這些東西,作為未來繼續做特教資源配置的一些參考?其實我想聽的是這個部分,因為你們說有做、有做,但是事實上就一直發生,我們聽到的特教案例就是這樣一直發生,可以就具體一點,好嗎?謝謝。

主席:再請許專委。

許專門委員文溱:謝謝委員。我們對特教學生的安置,其實是以縣市為單位進行安置,不會要他們跨縣市,但我們提供安置的部分,就是他們會跨縣市是家長的一個選擇,我們最後當然就會尊重家長的選擇,我想這個部分應該是這樣的一個情況,但是……

陳委員昭姿:不好意思,你說家長的選擇,請問你們有真的去了解過或盤點過嗎?是家長自己要去選學校嗎?是這樣嗎?當然就地安置是非常好,可是我現在問的問題是,應該很多是不得已的喔!他沒有辦法得到資源,因為大部分人是沒有辦法,並不鼓勵自己的孩子,這麼小的孩子或是有障礙的孩子,他要往外地去求學,你們有掌握這些資料嗎?你們是鼓勵就地安置,這個當然是好的,但會不會就地安置遇到資源不夠或有什麼困難?所以他被迫外地就學,謝謝。

許專門委員文溱:謝謝委員,這個部分我們再回去盤點。

陳委員昭姿:對,我也是希望你們能多關心,尤其面臨身心障礙的孩子,誰不希望他能就近,不管在交通上、在家庭資源上是就近來就學,但是我想被迫外地就學,這個部分可能要請你們多去了解、多去關心,因為可能就是有遇到困難或資源不足,所以他們才去做了這樣的事情,教育部目前並沒有真正去了解,也沒有真正盤點或調查這個狀況,對嗎?你們不了解有多少身心障礙的孩子們被迫做這樣的選擇,因為好像不是一句「家長自己選擇要跨縣市」,這樣就可以說明完整。

許專門委員文溱:謝謝委員的提問,因為這涉及到我們部裡面其他相關的單位,這一塊我們會再回去做了解,謝謝。

主席:這個應該不只是教育部。

陳委員昭姿:對啦!

主席:還有衛福部的……

陳委員昭姿:這個就請召委來指示,既然我們今天在修這個法,這個部分也要非常關心,這是非常重點。

主席:對,我請次長能不能回應一下,因為次長畢竟來自地方政府,對不對?教育部的特殊教育學校裡面,坦白講某種程度,我的理解是有達到安置上的效益跟效果的存在,有的必須要跨縣市的,可能有身體上極其特殊狀況或科系上的問題,這邊強調是各級教育主管機關,但是我的理解,因為這個學校已經有在跑,我算是對這事情還算熟悉,所以剛剛專委的解釋是對啦,不過他好像比較沒有把握,我的理解是這樣。因為我是看我們那個縣市,你當然是看全國的,所以你的答復應該要比我更精準、更胸有成竹。你們目前來講,可能遇到陳昭姿委員擔憂的部分,十年前跟現在對照應該是有蠻大、顯著的進展啦!應該是這麼講。會有跨縣市的,可能是有身體上的狀況,就是他擅長的等級,再來可能就是他科系的問題,或是怎麼樣,我忘記了,不過這個你應該可以補充給委員來參考啦!各位如果覺得解釋不是很清楚,還是次長要再補充解釋?不然我們就先保留,沒關係,好不好?好,所以你不要補充就對了?你沒把握就對了?好,總算問到你沒把握的。謝謝,這一條我們先保留。

繼續審查台灣民眾黨所提第二十八條,郭昱晴委員一樣是第二十八條,還有范雲委員,現行條文第二十八條我們併案討論,行政院沒有提出,這個也是屬於教育部吧,對不對?要不要請許專委先說明一下?

許專門委員文溱:有關於委員提到,對於增列無法外出就學偏鄉的部分,這個部分目前我們相關的法規包含偏遠地區學校教育發展條例,跟提供在家教育服務等,這一些在相關的法規有規定,這個是可以提供的,我們是想說回到各原本的規定,不在這裡訂定,維持原條文,謝謝。

主席:原本規定在哪邊,你要跟委員說明。

許專門委員文溱:第二十八條現行條文是「各級教育主管機關應主動協助身心障礙者就學;並應主動協助正在接受醫療、社政等相關單位服務之身心障礙學齡者,解決其教育相關問題。」我們希望用這樣的方式去含括,因為委員剛才提的建議,我們目前是有在做,這些是在其他的相關法規裡面去處理,所以在這邊是不是不要再寫進來?謝謝。

主席:好。許專委說在其他相關法規有在處理。你能不能明確說明是在哪一個法律的法條裡面?

許專門委員文溱:我要找一下,等我一下。

主席:你記不起來?看得出來,他沒有記起來。

許專門委員文溱:沒有,不好意思。在偏遠地區學校教育發展條例,然後我們的在家教育是在……

主席:偏遠地區學校教育發展條例,對嗎?

請郭昱晴委員。

郭委員昱晴:這一條,其實我們主要還是針對協助身心障礙者就學的部分,但是有很多身心障礙者,他們其實是無法外出就學,或者是身處偏鄉的身心障礙學生,其實他們是比較缺乏明確支持的責任,所以在實務上,我們是認為他們很容易因為在這些制度裡頭沒有得到支持的支援,所以在這個地方,其實就是兩句「無法外出就學、偏鄉」,後面「正在接受醫療、社政等相關單位服務」其實都是一樣。希望主管機關主動介入協助解決他們在就學過程當中的一些包含交通、環境或者是服務障礙的部分,不要因為地理位置或身體狀況,讓他們在求學的過程當中而被中斷,我主要提的是這個部分,以上。

主席:請陳昭姿委員。

陳委員昭姿:我再補充一下,謝謝主席。第二十七、第二十八條,我覺得是在一起的,剛剛的回答大家也有看到,教育部現在手邊沒有資料,次長也沒有要補充的意思。請看我們的提案說明,其實我把剛剛郭委員所提到的把它具體化,其實最主要積極協助的對象包括因重度障礙疾病等因素無法外出就學。第二個,居住偏遠地區教育資源不足。第三個是因為接受醫療、社政服務導致教育中斷或衝突者,這些都是我們可能在第二十八條的立法裡面,我們覺得是明確要照顧、協助的對象,這個其實跟剛剛第二十七條是有關聯性。主席,因為他們今天也沒辦法滿足我們這些疑問來進行說明,是不是再給他們時間去做準備?

主席:好,當然可以,但是他現在好像準備要滿足你們了,他已經站起來了,請說明,看看到底能不能滿足陳昭姿委員?快點。

許專門委員文溱:謝謝。其實我們在特殊教育法裡面跟他的子法、施行細則有特別提到說,對於這樣的孩子,我們的核心精神是可以透過學校的巡迴輔導教師跟專業人員,對於安置學生或是在家教育的這些孩子,我們要提供他個別化的教育計畫,就是IEP,為這些孩子提供教材、評量、親子教育、復健等等全方位的資源,所以在我剛才提的這個規定裡面已經有把它納進去了,以上,謝謝。

主席:這樣……

陳委員昭姿:第二十八條勉強解釋了一下,但第二十七條其實是一起的……

主席:我知道。

陳委員昭姿:第二十七條是空白的,你們有成效嗎?不好意思,可以問嗎?你們已經這樣做了,有成效嗎?

許專門委員文溱:我們會請部裡面相關單位提供,如果委員有需要這些東西的話……

主席:現在就是需要,你要即時滿足啊!第二十八條先保留,好不好?就跟第二十七條……

陳委員昭姿:謝謝主席。

主席:等他問清楚之後,大家私底下、休息的時候,還是私底下可以跟兩位提案的委員再說明清楚,好不好?你必須要滿足委員的……我們先保留。

繼續審查台灣民眾黨所提第三十條,還有郭昱晴委員、林月琴委員、范雲委員,現行條文併案討論。

請教育部許專委。

許專門委員文溱:委員的提案也是特別針對個人協助服務,跟第二十七條教材、交通的部分,還有應考無障礙的部分來增列,這個跟剛才第二十七條一樣,我們在特教法五十五個條文裡面,有許多條文跟相關的子法都有針對這些無障礙提供的服務來做明定,這個部分是不是也可以回到我們特教法的規定?這邊希望能夠維持原條文。

主席:請陳昭姿委員。

陳委員昭姿:謝謝主席,因為這一條提出來就是因應CRPD第二十四條教育之保障精神,而且我們參考第二次國家報告結論性意見所指的缺失,所以這條修正是強化對於身心障礙學生對於教育跟入學考試過程,他所需要各種支持跟服務的具體內容,所以怎麼覺得跟第二十七條、第二十八條的感覺很像,就是你們說有這樣做,但是既然我們現在要修法,我們至少要知道已經做到什麼程度?我們來決定是要放在在母法裡面充分定義呢?還是做到的程度已經可以讓我們了解那個成效?教育部這次應該是沒有準備,對不對?

許專門委員文溱:這個有。

陳委員昭姿:有嗎?有?

許專門委員文溱:我跟委員報告一下,在特教法第三十八條有特別提到,我們要給孩子的這些支持服務含括的項目,都已經列舉在這裡面。另外,剛才委員所提的這個成效,我們每年有出版特教統計年報,所以這樣服務的數量會在統計年報上面也有,這些資料都是在網路上可以公開查閱的,作以上的補充。

我們剛才也查了一下,有關於我們對於在家教育服務的數量,在統計年報上面也可以看到這樣的數字,待會我再跟委員報告,並且提供資料給您查閱。以上,謝謝。

主席:好。

陳委員昭姿:我等一下了解一下他們所做的成果。

主席:我知道。還是務必要滿足啦!

接下來請林月琴委員。

林委員月琴:我提的版本有些修正,因為輔助科技日新月異,不應該只限縮在教育輔助的器材,所以我加「與輔助科技」,還有一個不是只有接受教育,因為有時候他們面對到還有考試的機會,所以是不是應該也要加一個考試的機會?針對這部分,機關是不是可以回應一下?

主席:請許專委。

許專門委員文溱:跟委員報告,有關於考試的機會,其實我們有訂定身心障礙學生考試服務辦法及相關的規定,那裡面都有提到,我們在整個應試上應該要提供的服務。在特教法第三十三條裡特別有針對我們提供孩子升學或者是在校考試的權益跟義務,這部分都已經有訂,而且還授權訂定子法,所以我們想說這個部分是不是回歸到特教法?因為特教法是屬於專法,在保障身心障礙學生的學習權益,謝謝。另外,對於輔助科技的部分……

主席:輔助科技的部分,你們那邊有嗎?

許專門委員文溱:容許我待會查一下再補充,謝謝。

主席:好,沒關係。應該是這樣,特殊教育法或是偏鄉教育條例等應該會跟身權法有相容的法律,但是不一定全部趨於一致,如果趨於一致,當然我們就不需要再訂,但是現有的法律條文都還在,我們是從這條文裡面要去增加範圍項目,這都OK!所以教育部你們今天來就應該知道會面對到自己相關條文的情況之下,要快速地因應並加以滿足各委員。

陳委員昭姿:主席,我補充幾句。因為這就是身障者他們都在關心嘛!

主席:對呀!

陳委員昭姿:他們認為過去有做、有規範,但是他們就認為……我還是謝謝教育部,那位專委今天也承擔很多,他們就覺得做的還不足啦!

主席:對啦!

陳委員昭姿:做的就是確實他們現在資訊進來就是還不足,才會希望修這個法,也讓教育部知道……

主席:教育主管機關做得比較不足,所以我們現在要依靠衛政主管機關,謝謝。

請林月琴委員。

林委員月琴:我覺得一樣,今天要修一部法真的是要生逢其時啊!否則一部法要修真的是很困難。我覺得我們沒有辦法今年修、明年又修,在這樣的考量下,我覺得可能要再擴大一點,所以我為什麼會寫輔助科技,例如特殊軟體對身心障礙學生會有幫助,而這些都屬於輔助科技的範疇,所以應該列入教育單位可提供的項目。你剛剛說辦法有明訂對於特殊應試生考試的相關規定,雖然你都在做,但辦法的位階還是比較低,如此是不是就放在本法中?我覺得這樣會比較合宜,既然都已經在做了,且辦法的位階低,那不如就放在位階比較高的本法裡,以上。

主席:請許專委說明。

許專門委員文溱:有關剛才委員提及考試的部分,其實特教法有明訂並授權訂定子法,所以並非只有子法而已,這是第一點。

第二,有關科技輔具的部分,沒有錯,我們目前都有在做,不過就輔具的使用來說,我們除了輔具的提供外,還有教育訓練及其他部分。當時在修特教法時,也有委員做這樣的提醒,惟討論完最後修出的版本就是目前的特教法版本。尤其特教法的修法經歷了兩年多時間,我們召開了大概六十幾場、快七十場的會議才討論出共識,再經由立法院審查與委員們的關心所逐一討論出來的結果,就特殊教育的細緻度而言是真的很完整。爰此,我們才會一再說明,可否容我們納回以特殊教育法的方式來做處理?也謝謝委員的關心,我們當然清楚知道凡特教孩子所需要的及我們所能提供的,我們都應該儘量提供。若他們需要的是我們目前沒辦法提供的,我們也要努力往這個方向去努力,這是我們一個很基本的想法與所能夠做的。如果在兩個法或在不同的法裡面所納進來的部分是有一點落差的話,我們在執行上其實會有困擾。雖然目前看起來並沒有很大落差,不過相同的內容放在不同的法規裡,還是會讓我們覺得需要一再一再去做說明,所以是不是可以回到特教法?以上。

主席:了解,這是很誠懇的報告,大家都要誠懇。

林委員月琴:我也誠懇地講,後法現在在這邊修,而你剛剛一直講到特教法,所以容我請教一下,特教法有講到輔助科技嗎?如果沒有的話,現在科技日新月異,像過去並沒有AI,所以很多科技事實上並不在過去的法裡面,即便你過去開了一百場會議,修了特教法,可是現在已經走到2026年,會有新狀況出現,所以我們才會認為可否用輔助科技?我要拜託你們說明一下,過去有這些字眼嗎?以上。

主席:請郭昱晴委員。

郭委員昱晴:剛剛聽完之後,我們當然知道特教法是針對特殊教育的孩子有一些制度上的支持,但這一條其實主要還是講應考支持措施,也就是當這些孩子要去應考時所可能碰到的障礙跟困難。我的條文對這部分明確把對個人協助的服務與無障礙格式教材、資訊,還有無障礙交通與彈性應考方式、場所寫進去,讓支持不只停留在硬體設施,而是回歸到這些學生在應考時,所真正需要的生活需求,以確保公平。這不只是寫在特教法,而是實際會發生在考場上的,所以我才提出我自己的建議版本,以上。

主席:好,謝謝。許專委,這樣好不好?我知道你很誠懇,不過輔助科技也不是現在才有,本法原本條文的第五十二條就有了,所以你們的特教法是不是可以跟上腳步?

許專門委員文溱:好。

主席:這樣好不好,因為大家都很誠懇,剛剛又有一個專業的醫師來了,不給大家休息,到時候又有意見,我們就休息10分鐘,謝謝。

休息1541分)

繼續開會1556分)

主席:我們繼續開會,請各位回座,謝謝。

剛剛是處理到第三十條,我不曉得有沒有說明清楚了,有沒有滿足各位委員的問題。

請郭昱晴委員。

郭委員昱晴:剛剛其實有跟教育部的人員討論,就是說,雖然以特教法來講,這裡頭是以升學,就是應考時到底是什麼樣一個應考的狀況,他們是針對所謂升學的部分,但是我們現在看到的第三十條,其實對於所謂應考的標準或者條件,到底是什麼樣的考試算是應考的一個標準?這個部分其實好像還沒有很清楚啦。以上

主席:請林月琴委員。

林委員月琴:器材部分,我認為會比較限縮啦,當然剛剛中間休息時有做過溝通,他們說因為器材也含非器材,這很奇怪,因為你這邊就已經寫器材了,既然這個法修在後面,比你的特殊教育法修在後的話,我覺得是不是還是要有一點前瞻的做法,就是可不可以把輔助科技放進去。以上。

主席:好,林委員還是希望把輔助科技放進去。

來,恭請次長回應。

呂次長建德:應該先請教育部回應,這部分是由教育部負責處理的,我不能越俎代庖啦。

主席:不會啦,你是次長,怎麼會越俎代庖,不會啦,現在最大的是你啦。

呂次長建德:我不是住在海邊,不好意思,我沒辦法。

主席:所以現在請許專委再做回應一下,好不好?林月琴委員希望把輔助科技納入在這裡面,其實這個輔助科技也不是新的啦,在身權法第五十二條裡面就有了,輔助科技在我們現在的法律裡面就有了。請說明。

許專門委員文溱:謝謝委員,剛才也有跟秘書這邊說嘛,其實我們在現在相關的法規裡面,包含高級中等以下學校特殊教育教材實施評量辦法裡面,其實這裡面輔具的名稱也是用輔助科技,也是有加這樣子的名稱,是有啦。我先講一下為什麼當時我們特教法提供的原本是輔助器材而已,後來是寫教育輔具服務,因為在整個輔具的提供上,我不是只提供東西給他,我還必須要教他、幫助他,如果東西壞掉,我要幫他做維修,使用上有什麼困擾或是有什麼需要再調整的,我們都應該提供服務,所以那是一種服務,涵蓋的範圍就比較大。我們當時想到,如果只寫一個輔具或者輔助科技,好像沒有辦法整個都包進去,所以才用這樣的名稱。

剛才委員提到想要加「輔助科技」這樣的內容,其實我們目前執行上都有在做,只是跟目前才剛修沒多久的特教法就不一樣了。但是我們的立法說明寫得很清楚,包含硬體跟軟體的提供,包含像一些溝通輔具,它可能就是一個軟體,這些都含括在我們提供的範疇裡面,我想跟委員做這樣的報告,內容是都有。謝謝。

主席:來,請林月琴委員。

林委員月琴:如果都有,而且你也講辦法當中也叫做「輔助科技」,既然辦法都這樣寫,一樣嘛,過去我們有時候列在施行細則的話,我覺得可能在做施行細則的說明比較不這麼理想,所以有時在修法的時候就會將其放入母法裡面。早上我們就有講過,輔助科技含兩塊,一個是輔具,一個是輔具服務,也符合特教法裡面的立法說明也有提到,不是只有輔具,還有輔具服務,所以我覺得用這四個字概括反而事實上比你這個文字還理想,還有一個是你是在辦法裡面,所以這部分我還蠻堅持的。以上。

主席:好,各位委員還有沒有其他意見?

現在林月琴委員所提的,不是只有增列「輔助科技」這四個字,下面還有倒數第三行的「使其得以公平合理接受教育及考試之機會。」這個是原有條文沒有的,所以這個修正條文是在講兩件事情。那其他委員包含民眾黨團還有郭昱晴委員都有……其實有提到服務的反而是郭委員這邊有提到個人協助服務、無障礙格式教材……

還是先保留,我請教育部許專委整理出一個大家可接受的版本,好不好?可以吧?我先保留,你整理看看,好不好?利用給你時間換取一些空間。謝謝。

我們繼續審查台灣民眾黨團所提第三十條之一,還有郭昱晴委員一樣是第三十條之一,還有馬文君委員、范雲委員、伍麗華委員及現行條文第三十條之一條文。這個一樣是屬於教育部,要不要請許專委先回應一下?

應該現場委員跟民眾黨團都是增加「無障礙」,對不對?都是多增加「無障礙」,可以吧?應該沒問題吧?

郭委員昱晴:沒問題,好。

主席:好,沒問題,那就謝謝。所以就是依照民眾黨黨團提案與郭昱晴委員的提案修正後通過。

郭委員少了一項啦!對不起。我們還是把文字run一下,好不好?然後宣讀一次之後,我們再確定。抱歉!不好意思。依照民眾黨黨團的版本,因為有三項,原條文也是三項,那郭委員少了一項。

陳委員昭姿:請問可不可以照民眾黨的版本?因為最完整。

主席:對,我知道,當然。郭委員那個可能是漏掉了,因為第二項在指前項。

好,各位如果沒有意見,就照台灣民眾黨黨團提案通過。

繼續審查第三十條之二條文,一樣是台灣民眾黨黨團還有委員郭昱晴、范雲、伍麗華提案和現行條文,請許專委說明。

許專門委員文溱:這個提案裡面有特別提到要跟身心障礙者及身心障礙者團體相關專業團體研商訂定之,跟相關人員或專業團體研商是沒有問題,可是可能「訂定之」會有一些問題,我們希望能夠改成「指定之」,因為這個格式是現有的,指定什麼樣的方式是屬於大家能夠接受的,就是指身心障礙者或身心障礙者團體或相關專業團體目前常用的是哪一些,就是他們覺得適合的,所以應該是指定,是不是可以調整成「指定之」?

主席:調整成「指定之」?

陳委員昭姿:主席,我們可以發言嗎?

許專門委員文溱:原本的「訂定之」改成「指定之」。

主席:好。

陳委員昭姿:請主席確認民眾黨跟郭委員的版本,我們後面都有說,前項所稱數位格式由中央主管機關與身心障礙者、身心障礙團體、相關專業團體共同訂定之,因為不同的障礙類別,他們的需求不一樣,其實我們目的就是無障礙,就是為了符合無障礙的數位格式,不是只有電子檔,還有很多電子檔沒有辦法處理的,這樣可以嗎?因為剛好跟郭委員的版本……

許專門委員文溱:謝謝委員,可以跟這些人員或團體來共同指定,不是訂定,而是指定,因為那個東西已經都訂好了,只是要指定哪一個這樣子。

陳委員昭姿:指定跟訂定?

主席:「指定之」是前面有一個主管機關,所以後面來講「指定之」,你前面有一堆,你要後面變成「指定之」?

許專門委員文溱:因為有很多種數位格式,那個數位格式已經有了,所以是指定數位格式,不會再去研訂一個數位格式、不同的東西出來,不是這樣子的。

主席:好,所以兩位委員?

陳委員昭姿:可以達到各障別的無障礙數位格式嗎?我還是不太懂那個指定的意思,因為目的就是希望把這個概念落實身心障礙者權利公約中資訊無障礙的精神,讓不同的障礙類別都能夠真的用得到,因為有些人比如需要字幕,有人需要簡明易懂,有人需要搭配輔助科技,每個人的需求不太一樣,我們的重點應該是這樣,改成「指定」是不是也達到一樣的目的呢?

主席:請郭委員。

郭委員昱晴:我知道這個意思,就是如果用「訂定之」,感覺是上面沒有羅列的一些東西要重新再定義,這個叫「訂定」,「指定」的話就是已經有的一些條件,然後去指定它,應該是這個意思,對不對?是嗎?

許專門委員文溱:是。

郭委員昱晴:是嘛,你們是不是這個意思?好,OK。以上。

主席:可以啦?

郭委員昱晴:我覺得可以。

主席:好。所以就是「前項所稱數位格式由中央主管機關與身心障礙者及身心障礙者團體與相關專業團體指定之。」是不是?改成這樣,請打字出來。然後台灣民眾黨黨團版在第一項增加「無障礙」字眼,郭昱晴委員版也是一樣的,最後還有多一個「可及性」,這是台灣民眾黨黨團版本有的,你們有「可及性」,郭委員版沒有「可及性」,沒有啦!

郭委員昱晴:有!

主席:有,對不起,都有、都有。但是你的版本沒有「無障礙」。

郭委員昱晴:我有!

主席:沒有啊。民眾黨黨團的版本在第8行有「教科用書之無障礙數位格式」,郭委員版沒有,就是第三十條之二。

郭委員昱晴:我的是「第一項其他特定身心障礙者可及性之無障礙格式」。

主席:對,民眾黨黨團版在你版本的文字前面有多一個「無障礙」,其實這個會不會有一點贅詞?「……或學校提供所出版教科用書之數位格式,以利製作專供視覺功能障礙者及前條第一項其他特定身心障礙者可及性之無障礙格式。」這邊講的是「無障礙數位格式」,那邊講的是「可及性之無障礙格式」,差不多。

請許專委。

許專門委員文溱:跟主席報告,我們是不是可以將「與身心障礙者及身心障礙者團體與相關專業團體指定之」最前面「與」的部分改成「會商」?

主席:你確定?法規會,他要把「研商」改為「會商」,你們覺得……

陳委員昭姿:「會商」好像等級不同。

主席:我也覺得……

陳委員昭姿:會完商完以後也可以不理喔。請問你們為什麼希望用「會商」兩個字?會了以後、商了以後還是可以不採納,因為它不是一起共同擬定,我們的目的都一樣,要一起,現在的所有精神都一樣,都是當事人要一起。

主席:沒關係,第二項的文字請他們去弄清楚,第一項就是「無障礙」跟「可及性」都要放進去,對不對?

陳委員昭姿:對。

主席:陳參事也可以說明一下讓他們做參考,不然光「會商」跟「研商」就搞這麼久,他們現在就算是在研商啦!如果是叫外面的人來就稱為「會商」。

請郭委員。

郭委員昱晴:我覺得「會商」如果不要放在那個地方,應該是「主管機關與身心障礙者、身心障礙者團體及相關專業團體共同會商指定之」,這樣我覺得就是要共同一起啦!我聽起來,「會商」放在那邊感覺是上對下。

陳委員昭姿:主席,我報告一下,因為這邊有高人指導。根據行政程序法及中央行政機關法制作業應注意事項等規範,「會商」及「會同」的差異於在被規範機關權責不同,所以基本上「會商」、「會同」是在行政機關之間,即法律、命令草擬階段,主管機關「會商」有關機關的意見,但最後由主管機關自行決定。這寫得很清楚,教育部專委可能要再確認一下,因為是跟民間團體,我們在其他法案的規範都沒有用「會商」的字眼,這個是專有名詞,根據行政程序法,「會商」、「會同」都是專有名詞,請再查證一下,謝謝。

主席:剛剛郭委員建議這樣是OK啦!後面一樣就是「研商指定之」,這樣就……

請說。

許專門委員文溱:跟主席報告,謝謝剛才委員的提醒,確實在整個法制的公告程序裡面,如果是寫成完全沒有段落的話,會變成教育部的公告程序裡面,不是只有教育部公告,是所有的會商團體都要一起列名單做公告,所以我們這邊是不是可以調整?就是在跟這些單位會商後,然後再指定之,「指定之」是由教育部來指定,因為這件事情是由主管機關來執行,不是相關的團體來執行。

主席:所以你一樣要「會商」?

許專門委員文溱:對。

主席:法規會陳參事,你難道不講一下嗎?給他們做參考嘛!這是你內行的,你就講一下。

陳參事信誠:剛剛陳委員講得很清楚,不管是「會商」還是「會簽」,都是行政機關內部的作業程序。

主席:對啊!

陳參事信誠:而現在是有涉及到外部的單位,那是共同討論完之後決定的。

主席:對啊!就「研商」嘛!

陳參事信誠:對,「研商」。

主席:也比較貼切嘛,對不對?

陳參事信誠:是。

主席:人家都這樣跟你講了,我現在在滿足你耶!

郭委員昱晴:所以就原來的「共同研商後指定之」,對不對?

主席:對啊!

郭委員昱晴:這樣會比較合理一點。

主席:對。

許專門委員文溱:要逗點嗎?

郭委員昱晴:不用逗點。

主席:「前項所稱數位格式由中央教育主管機關與身心障礙者、身心障礙者團體及相關專業團體共同研商後指定之」,這樣可以吧?

許專門委員文溱:另外,主席提到「可及性之無障礙格式」,但「可及性」跟「無障礙」是同樣意思,涵蓋相同,是不是只要擇一?因為一樣意思。

主席:所以「可及性」要拿掉,是不是?怎麼樣?你一直跟我點頭,我不曉得是什麼意思,「可及性」要拿掉還是不用拿掉?

許專門委員文溱:「可及性」要拿掉。

主席:兩位委員?

陳委員昭姿:為什麼要拿掉?你們會怕這三個字喔?

許專門委員文溱:不是,是因為它的意思跟「無障礙格式」是一樣的,等於會重複。

陳委員昭姿:沒有、沒有。我們今天好像在上國文課,用「可及性」他們都看得懂啊!要可及,但也要無障礙啊!「可及」是access,是拿得到、可以用,但是本身也要讀起來、用起來沒有障礙,不會完全相等喔!這裡有國文老師嗎?不會完全相等喔!

郭委員昱晴:「可及性」是講某個地方、資訊可以讓人很順暢地接觸,這叫做可及性,其實跟「無障礙」……像我的版本是寫「可及性之無障礙格式」,其實就是讓身心障礙者可及,至於後面的接觸不用特別寫。我覺得就寫「可及性之無障礙格式」,應該不用拿掉吧?我想這樣應該比較完整、具體一點。

主席:你是要表達所謂的「無障礙」,對不對?而且因為有可及性,就沒有障礙的問題,是不是這樣?

許專門委員文溱:不是,因為根據CRPD的翻譯,「可及性」跟「無障礙」是等同的概念。這部分可不可以看衛福部有什麼意見?

主席:那是CRPD的解釋,我這樣解釋不是比較好嗎?對不對?「可及性」就是沒有障礙嘛!我是說他想要這樣解釋啦!許專委求助衛福部,請次長。

陳委員昭姿:次長要講話!不能只是點頭。次長光聽,不講話。

周署長道君:跟幾位委員報告。剛才根據我們幾位辦理身心障礙業務的同仁,這裡主要涉及關於資訊的部分,在目前實務上運用的時候,可及性和無障礙在實體概念上的內涵確實是一樣的,所以文字上或許不一定需要兩者都寫出來,其內涵與概念都是相同的。

主席:對啊!我剛剛說他們的解釋就是這樣,而他就要用CRPD的解釋。

陳委員昭姿:我用醫療作為概念,醫療可及性是指available,但是和身心障礙者進去時能沒有障礙地使用這些醫療設施或就醫是不一樣的啊!怎麼會一模一樣?這兩個字詞不一樣。放進去有困難嗎?會造成你們有什麼窒礙難行之處嗎?不會嘛!不會就不要怕啊!

主席:請次長。

呂次長建德:不好意思,我也是研究medical的。老實說,在medical裡,accessibility跟無障礙不一樣啦!但我不知道你們學問那麼高,用在資訊時還要identical,抱歉,這超出我的正常理解力範圍之外。我是尊重,但是我要說明一下,在medical裡面,accessibility跟無障礙是兩個不同概念。以上說明,謝謝。

主席:許專委?

呂次長建德:我的具體建議是這個詞就放進來,應該沒太大差別啦!好不好?就這樣啦!我建議直接放進來啦!

主席:可以啦!那我們要處理了喔!這條也已經弄很久了。所以就依照……

游專門委員亦安:「可及性」要拿掉嗎?

主席:沒有,沒有要拿掉。「接觸」那兩個字要拿掉吧?「接觸」兩個字拿掉,這樣可以吧,沒問題吧?就這樣,「接觸」兩個字拿掉,好不好?可以嗎?可以,好,照台灣民眾黨黨團及委員郭昱晴提案修正通過。

繼續審查第三十一條,有委員郭昱晴、范雲、伍麗華與現行條文併案討論。

請相關單位先說明,一樣是教育部,請許專委說明。

許專門委員文溱:這邊特別提到要研發無障礙教具教材等服務,也就是加了無障礙的部分,我們在實務現場也盡力在處理這部分,沒有意見。

主席:沒有意見?好,都一樣。第三十一條依照郭昱晴委員提案通過。

繼續審查第三十二條,一樣有郭昱晴委員、范雲委員提案及現行條文,還有劉建國委員所提修正動議第12案。

請說明。

許專門委員文溱:第三十二條最主要是刪除原條文第二項有關中央教育主管機關應該積極地鼓勵輔導大專校院開辦按摩、理療按摩或醫療按摩相關科系,並應保障視覺功能障礙者入學及就學機會之條文,有范雲委員跟郭昱晴委員等提案。范雲委員所提是直接刪除第二項,這部分我們目前沒問題。至於郭委員提案提到要依其教育階段、學習需求及障礙狀況,提供獎學金、助學金或其他必要之獎助措施,這部分尤其是後面的「其他必要之獎助措施」這塊,我們比較難思考到底是什麼。

主席:這樣的講法有點得罪人,小心一點。我這邊有修正動議,你可能還沒看到,我就講一下。本法第四十六條第一項規定非視覺功能障礙者不得從事按摩業之條文,已經在中華民國1001031日失其效力,所以為了保障視覺功能障礙者之共融平等教育,建議刪除本條第二項。如果還有其他委員要處理相關內容,是不是有其他法條可以相容處理?還是要做附帶決議,或增加法條?

請郭昱晴委員。

郭委員昱晴:我說明一下,這部分其實就是現行高級中等以上教育獎助制度的修正。過去其實只涵蓋獎助,沒有區分其教育階段跟學習需求跟障礙狀況,我覺得這樣比較難呼應個別差別,所以特別修正為依照實際需求提供獎助學金,再來就是一些其他支持措施,讓資源能夠用在比較對的地方。最主要是因為我覺得應該呼應不同教育、學習階段,所以才會這樣提。以上。

主席:請回應。

許專門委員文溱:我們給孩子的費用除了獎學金,現在做的是補助金。有一些經費在我們提供孩子助學相關經費的時候會有排擠問題,也就是領了這個,另外一個就可能排擠,所以當時部裡在經費用語上是做過衡酌的,避免孩子因為有了A獎學金或其他獎助排擠到另外一個資源。我們希望他拿得到的都可以提供給他,大概是這樣的概念。目前在特教法裡已經明訂這項規定,而且訂有相關子法,是不是能允許我們針對這個提案保留現有條文,因為它也具有彈性,能以特教法跟子法處理?謝謝。

主席:可以嗎?郭委員。

郭委員昱晴:好,我沒意見,可以。

主席:第三十二條依照劉建國委員所提修正動議通過。

繼續審查台灣民眾黨黨團所提第三十三條、委員郭昱晴所提第三十三條,還有委員范雲版本以及現行條文第三十三條。

請勞政單位,副署長請說。

陳副署長世昌:主席、各位委員,大家好。針對第三十三條,行政院版沒有提案,目前委員版本則包括民眾黨團、范雲委員和郭昱晴委員提案,當中打算從各級勞工主管機關目前在做的職業重建相關服務工作裡面把個別化職業重建服務計畫內容納入合理調整。以今天早上我們所討論這個議題中有關合理調整的部分,其實跟身心障礙朋友協商合理調整的主要義務主體是雇主,而這部分在第十六條已經有相關明確規範。至於這個條文所規範的是勞工主管機關裡的職重個管員,個管員所提供的是服務性質的具體措施,與合理調整做為法定義務事項之間,兩者性質並不相同。所以這部分是不是可以請委員支持我們,仍維持現行條文?以上。

主席:請陳昭姿委員。

陳委員昭姿:謝謝主席。前兩天勞發署來跟我們討論並解釋,勞動部去年七月也出版了一本身心障礙者職場合理調整行政指導及常見問答,我回家認真看了一下,其實真的還不錯,以易讀易懂的圖卡傳達理念,就是這一本。不過你們以AI生成圖片時請注意一下,裡面有時候會出現亂碼,像是第30頁。謝謝勞發署的努力,民眾黨尊重院版。

陳副署長世昌:謝謝委員。

主席:謝謝,民眾黨尊重院版。各位委員有沒有其他意見?郭昱晴委員?

郭委員昱晴:我沒有,可以。

主席:好。第三十三條維持現行條文。

繼續審查院版所提第三十八條,委員有劉建國、蔡易餘、郭昱晴、陳冠廷、林月琴、蘇巧慧、伍麗華、李坤城、張雅琳提案,還有現行條文。

請行政機關說明。

陳副署長世昌:針對第三十八條,院版修正內容主要有兩個重點,第一個重點是進用義務機關計算員工總人數跟進用身心障礙者人數之計算基準日,由目前以每月一日加保人數計算改成以每月末日加保人數計算,這樣的調整可以給予義務進用機關更大的進用彈性,也避免勞資雙方說好要上班的上工日因為加保時間而有所延宕,這是我們所做的第一個調整。

第二是因應最低工資法已經在114年上路,目前相關條文中的「基本工資」全部都改成「最低工資」,其餘酌做文字修正。委員版本中,有一個地方要特別提出來向大家報告,有關陳冠廷委員針對這個條文第一項提案,要把各級政府機關、公立學校跟公營事業機構員工總人數在34人以上者的進用比例從3%提高到4%。這部分會擴增身心障礙朋友八千多個就業機會,但是因為涉及政府機關、公立學校跟公營事業單位用人空間的變動,所以我們建議徵詢教育部或人總等相關單位的意見。以上。

主席:請林月琴委員。

林委員月琴:我的修正是在第三項,將查核人數的計算基準日調整為每月末日,給予進用義務機關更多聘僱身心障礙者的彈性,所以感謝採納我的意見。這樣調整一方面可以確保身心障礙者的就業權益,另一方面也可以避免機關(構)即使已聘用身心障礙者,卻因為差額補助費制度要求員工延至隔月再到職,導致工資收入減少的不合理狀況。而且這樣的修正事實上主要是讓制度鼓勵即時聘僱,而不是延後進用,讓身心障礙者真的能夠體會到政府友善對待他們。以上,謝謝。

主席:還有其他委員要表示意見嗎?所以是不是就按照行政院的提案通過?

林委員月琴:他是按照我的啊!

主席:行政院提案跟林月琴委員提案是不是都一樣?你們對一下。一樣嗎?

呂次長建德:按照林委員的意見。

主席:對,一樣,所以就依照行政院提案與林月琴委員提案通過。

繼續審查委員王育敏、萬美玲所提第三十八條之二……不一樣嗎?等一下!先對一下好不好?

請說明。

陳副署長世昌:主要是我們在倒數第二項跟倒數第三項裡將「單位」這個名詞改成「機關(單位)」,這是配合法制體例所做的調整。

林委員月琴:我覺得差別在第四項,第四項是按照院版,而第三項是按照我的版本,應該沒差吧?我們堅持的只有每月末日參加勞保、公保。我們贊成院版,只對於第三項有堅持。

主席:麻煩對一下。

陳副署長世昌:跟主席報告,第三項院版跟林委員的版本是一樣的,沒有問題。

主席:第三項是一樣的。

陳副署長世昌:對。

主席:其他有不一樣?

陳副署長世昌:對,其他有不一樣的地方。

主席:你們只有一項一樣。

好,我們就依照行政院提案通過。

第三十八條之二,來。

陳副署長世昌:針對第三十八條之二,這是王育敏委員跟萬美玲委員的提案,主要是訴求公立學校沒有辦法在編制內甄選錄取或調派足額身心障礙者的時候,必須另行進用具就業能力的身心障礙約用人員,或者是依本法第四十三條第二項規定繳納差額補助費時,其經費應由直轄市、縣(市)政府編列預算支應。這個部分由於目前全國的公立學校有2,456家,這2,456家當中,只有21家公立學校沒有辦法足額進用,而且這21家公立學校是因為有身心障礙的員工離職,在離職後的補足期間未及足額進用所導致的情形,所以這個部分在整個實務上適用的案量非常少。

第二個,這個條文如果規定它的經費是由直轄市、縣(市)政府編列預算支應的話,這個部分會進一步影響公校在進用身心障礙朋友的決心和力道,也會引起外界質疑為什麼用公帑來做經費的支應,這個也會涉及到預算法相關的編製作業,所以建議這個條文是不是可以維持不新增?以上報告。

主席:第三十八條之二不予增訂,各位委員沒有其他意見?沒有,那我們就不予增訂。

我們一樣先請行政單位說明第三十九條之一,有委員郭昱晴提案,還有范雲委員及伍麗華委員。請說明。

周署長道君:第三十九條之一的部分,行政院版沒有提案,郭昱晴委員、范雲委員及伍麗華委員有提案,主要是針對各級政府機關、公立學校及公營事業在進用身心障礙者的時候,要積極提供相關的無障礙設施設備,尤其是在公部門的部分,這個方向我們是比較支持的,只是文字上我們有一個建議,可能再做些微的調整,這個文字現在有投影在螢幕上,請各位委員參閱,以上。

主席:是不是就依照郭昱晴委員的提案,修正後予以增訂?可以嘛?

郭委員昱晴:可以。

主席:文字就照這樣,可以啦?

郭委員昱晴:好,謝謝。

主席:我們重新宣告:剛剛第三十八條之二不予增訂。

現在處理第三十九條之一,依照郭昱晴委員提案修正後予以增訂。

繼續審查行政院所提第四十條,還有委員蔡易餘、郭昱晴、蘇巧慧、伍麗華、李坤城、張雅琳及現行條文,現在併案討論,請行政單位做說明。

周署長道君:第四十條主要是文字修正,把「基本工資」調整成「最低工資」,各委員的版本都一樣,我們建議是不是就依照行政院版本提案通過?以上。

主席:我們建議就依照行政院版本提案通過。

繼續審查委員王鴻薇所提第四十條之一,還有委員柯志恩、洪孟楷及林倩綺。請行政單位做說明。

周署長道君:有關王鴻薇委員、柯志恩委員、洪孟楷委員、林倩綺委員增訂第四十條之一的部分,主要是要求要提供其執行業務基本所需的友善資訊和通訊傳播系統。考慮到這個部分在現行各機關已經有一些相關法令,包括身心障礙者職務再設計實施方式及補助準則、進用身心障礙人員作業要點及政府機關公務系統無障礙指引,已經都有一些相關的規定,所以我們是建議這個部分是不是可以免予增訂?以上。

主席:各位有沒有其他意見?如果沒有,第四十條之一就不予增訂。

繼續處理院版所提的第四十二條,還有委員蔡易餘、郭昱晴、蘇巧慧、伍麗華、李坤城、張雅琳及現行條文第四十二條,我們併案討論,請行政單位做說明。

周署長道君:行政院版第四十二條的部分主要是文字的修正,也是一樣,把「基本工資」修正為「最低工資」。另外,在授權事項的內容做文字上的增補,能夠更為周延。目前看到各委員的版本基本上內容都相同,所以我們建議是不是可以依照行政院的提案來通過?以上。

主席:各位委員有沒有其他意見?我們就依照行政院的提案通過。

繼續審查行政院所提第四十三條,還有委員蔡易餘、郭昱晴、蘇巧慧、伍麗華、李坤城、張雅琳及現行條文第四十三條,請行政單位做說明。

周署長道君:行政院版第四十三條也是文字的修正,主要是把「基本工資」修正為「最低工資」,各委員版本基本上內容大體相同,我們建議依行政院版本通過,以上。

主席:好,各位應該沒有其他意見,我們就依照行政院提案通過。

繼續審查行政院所提第四十四條,還有委員蔡易餘、郭昱晴、林月琴、蘇巧慧、伍麗華、李坤城、張雅琳及現行條文。請行政單位做說明。

陳副署長世昌:有關第四十四條的部分,行政院的提案主要是針對最低工資的部分做文字修正。至於委員提案的部分,林月琴委員有特別在這一個條文當中,把身心障礙者就業基金的用途增加第三款跟第四款,包括協助身心障礙者依據其障礙類別為媒合適性工作與職務再設計的相關費用,以及處理身心障礙者遭受就業歧視、雇主不當對待等爭議事件之訴訟扶助費用,這個部分基本上也在我們原來其他可以支用的事項範圍,但是委員特別把它細緻列出來,我們尊重委員的提案,以上說明。

主席:請郭法官。

郭法官躍民:針對林月琴委員的第四十四條第一項第四款增訂身心障礙者就業基金用於處理身心障礙者遭受就業歧視、雇主不當對待等爭議事件之訴訟扶助費用,這個部分因為目前衛福部是委託財團法人法律扶助基金會辦理身心障礙者法律扶助專案,已經就第四款的內容有做納入,但是它的基金來源好像不一樣,它的基金來源是來自於公彩基金,所以如果這樣訂下去的話就會導致第一個,這個基金來源不同了;第二個,因為身心障礙者權益保障法第四十三條規定身心障礙者就業基金的主管機關是直轄市、縣(市)主管機關,一旦改由身心障礙者就業基金來支應的話,未來法律扶助基金會就必須要向不同的縣市去請款,這個部分可能比現行統一針對衛福部會來得比較不利。

再來,委員的立法說明第三點提到「該其受助資格、項目與金額應委由財團法人法律扶助基金會辦理」,那這個金額的部分,目前衛福部委託法扶基金會辦理的項目、資格還有經費,都是由衛福部跟法扶基金會討論或用契約約定,而不是直接交給財團法人法律扶助基金會去辦理,如果立法說明這樣訂下去,好像會變成說法扶可以自己決定那個金額,所以我們在法律扶助這一塊,司法院這邊有提出一些意見,跟委員報告,請委員參酌,謝謝。

主席:所以行政院希望依照行政院版本提案通過,對不對?林月琴委員有什麼意見要表達?

林委員月琴:當初我這邊會提,第一個,我的第三款是考量不同障礙類別有不同的工作特性和支持需求,所以增列基金的用途,用於積極就業媒合與職務再設計的協助,幫助身心障礙者順利就業,也讓雇主能夠持續聘用,因為身心障礙者他基本上就業就是相對有困難。

當然我同意郭法官剛剛提的,假設在立法說明加上委由財團法人法律扶助基金會辦理這些項目,我覺得是可以去修正,可是問題是,原本前面我們本來就很期待它可以去處理身心障礙者遭受到就業歧視、雇主不當對待爭議事件的訴訟扶助費用,剛剛郭法官也講現在本來就有在協助嘛!我覺得入這個法,如果只是因為我的說明有加了財團法人法律扶助基金會辦理的話,我們可以在立法說明再做調整,可是我覺得這一款還是要列入,因為基本上身障者的處境本來就跟一般人不太一樣,我覺得有很多事情事實上需要政府來協助。

另外一個就是說,這次修法我們也希望能夠真正道道地地符合CRPD的精神所在,所以我們還是希望這部分是不是可以加入我的第三款、第四款及第五款?以上。

主席:這個可以說明一下嗎?因為第四十四條就是在講「前條身心障礙者就業基金之用途如下」,開宗明義是這樣,請郭法官再補充。

郭法官躍民:跟委員報告,對於法律扶助費用由國家來負擔,這個我們沒有意見,我們的意見是在於說,現在改成用身心障礙者就業基金,比起現行用公彩基金來講,對整個法扶的運作還有財源的保持,其實來得比較沒有那麼穩定與單純啦!現在針對衛福部的話,其實我們用公彩基金,法扶跟它談的就是一整個契約,那就是一個很簡單的內容,如果一下子要用到身心障礙者就業基金,就必須去對各縣市了,各縣市的差異其實就會來得比較大,那有沒有辦法讓現在這個制度維持得這麼完善,我們其實有一點擔心啦!

主席:好,請說。

林委員月琴:反過來講,這些事實上是很基本的,是身障團體夥伴們提出來的,如果以郭法官這樣的說明,我就回過來問衛福部,如果不是用就業基金,在其他的什麼裡邊真的有針對這樣子的協助嗎?衛福部這邊可不可以做說明?以上。

主席:請署長。

周署長道君:跟委員報告,目前對於身心障礙者有關訴訟的扶助,本來衛福部這邊就有用公彩預算委託法扶基金會來做,勞動部這邊也有用公務預算請法扶基金會來做,但是這個委託當然都是要經過一定的程序來處理,現行的運作其實並沒有什麼執行上特別的窒礙。不過我們的建議是說,對身心障礙者訴訟扶助的部分,如果未來要讓它有更彈性的財財務來源的話,也許林月琴委員的條文版本可以考慮把它保留進去,不然的話,將來會變成只有衛福部這邊單一的財源,因為我們的財源也是用公益彩券的盈餘來做,所以我們是建議這個部分可以多一個財源,其實委員的版本是讓未來的訴訟扶助多一個委託的財務來源,總體的財源會比較有彈性。

當然剛才司法院的長官提到的是說,對於法扶來講,因為現在法扶如果超過勞動部這邊的費用的話,可能有中央一個單一的機關,或者是它要針對地方政府不同的機關,但是總體上來說,如果能夠讓身心障礙者的訴訟扶助有更寬廣的經費來源,我們建議也許可以考慮條文先保留,可以先納進來,以上。

林委員月琴:所以法官比較concern的應該是因為我在立法說明寫了財團法人法律扶助基金會,法官好像也關心就業基金不夠嘛!還是勞動部這邊應該針對這一塊……所以如果那樣的話,因為當時會提出來也是團體們給的意見,他們真的就像剛剛署長提的,是不是可以有一些財源來協助他們?如果只是因為立法說明,我們事實上可以去做修正,可是放在這邊的話……我剛剛疑問的是法官好像你不是勞動部嘛,所以就不知道……反正沒有請勞動部說明。

郭法官躍民:委員,我們比較擔心的是,因為條文這樣寫,當然有可能它是增加了財源,從2個變3個,但是它那種寫法也有可能未來會解釋成身心障礙者就業基金是number one,它是第一個要拿來用的,會不會變成說後面本來存在的這兩個反而不願意,這個我不知道啦!會不會有這個負面效應,我真的不能夠確定,因為這個是法律有明定的,身心障礙者就業基金的用途就在這邊了。我們也很擔心各個縣市的就業基金數額有沒有這麼充裕,如果委員還是認為這樣子會比較適當的話,我們也尊重,但是我還是要把我們當初的疑慮說清楚。

林委員月琴:我覺得是不是請勞動部跟衛福部針對我這一款,剛剛法官講如果我放在就業基金裡邊,這樣子會不會變成是限縮,未來只有就業基金是唯一的,衛福部不會針對它過去在處理這一塊提供訴訟費用的協助,反而是沒有,所以是不是可以兩邊做一個說明,讓我們確定?我認為真的要去做比較好的協助,否則的話,他們往往面對這樣的問題時求助無門,所以如果可以做訴訟扶助的協助,對他們來講是幫助很大的,以上。

主席:副署長請說明。

陳副署長世昌:跟委員報告,剛剛一開始我們就講勞動部支持委員這個版本,我們尊重,跟衛福部一樣。

主席:對啊!他一開始就有講了。

林委員月琴:這樣的話,法官不知道在擔心什麼。好,那我修立法說明。

主席:所以咧?

林委員月琴:我不知道勞動部會不會像法官剛剛講的,以後你們變成是唯一的來源,他剛剛是為你們擔心。

陳副署長世昌:勞動部目前辦理這項業務的經費來源是來自於公務預算,這部分我們本來就會照常編列,它有它的恆定性。至於地方政府所收受的身障就業基金,它在收受以後,如果有額度高低參差不齊,包括六都比較多或者是怎麼樣,在經費上我們會再來做額度的調整跟重分配,所以這部分應該是還好。

林委員月琴:是不是就照我的版本通過,只是立法說明我會再做修正?

主席:可以嗎?來,請郭法官。

郭法官躍民:那我們就尊重委員的版本。

主席:你確定尊重喔?好,他要尊重,我只是跟他確定一下。你確定你要這麼判喔?

周署長道君:如果用林委員的版本文字,在最後一項金額的部分,因為現在林委員的版本還是用「基本工資」,可能至少要修成「最低工資」,那個部分的文字會需要動。

林委員月琴:我同意署長剛剛的建議。

主席:那立法說明要不要再修?

林委員月琴:對,立法說明是不是就直接我把後面的「該其受助資格、項目與金額應委由財團法人法律扶助基金會辦理」拿掉?

主席:OK嗎?OK。我們第四十四條就依照林月琴委員的版本含立法說明修正後通過。

我們繼續處理院版第四十六條,還有委員蔡易餘、郭昱晴、蘇巧慧、伍麗華、李坤城,還有現行條文第四十六條,我們併案討論。請行政單位做說明。

周署長道君:行政院版第四十六條主要是依照法制作業的體例,就文字上面做一些整理,各委員的版本協助我們也是做文字上面的修正,基本上不管在政策方向或者是提案的內容上面,都和行政院的條文一致,所以我們建議是不是可以就依照行政院的提案通過?以上。

主席:好,這個各位應該可以認同啦!沒意見?好,那我們就依照行政院的提案通過第四十六條。

繼續處理章名,第四章之一。有委員范雲、羅廷瑋、廖偉翔、王育敏、還有萬美玲。行政單位請說明。

周署長道君:各位委員所增訂這一章的部分,在行政院的版本目前並沒有額外去增訂這個章節。第四章之一的部分因為都是針對個人協助,委員的版本都要訂一個個別的專章。行政院版本的部分的話,在這個條文的建議,我們會在第五十條之後有一個條文要做相關不同的處理,所以我們建議這個部分是不是不予增列?以上。

主席:好,各位委員有沒有其他意見?來,請盧縣一委員。

盧委員縣一:因為這個專章就是新的,是個人協助的部分。我看國民黨黨團這邊很多委員有提版本,所以我建議先保留,因為他們今天沒有出席,能不能保留到明天?

主席:好。盧委員是建議保留,行政單位這個部分有沒有先跟提案委員做溝通過了,還是怎麼樣?沒有溝通,我就保留。沒有。好,那我們就先行保留,謝謝。一樣,因為這個是直接連續下來的,就容我這樣處理。有范雲委員的第四十七條之一、羅廷瑋同樣第四十七條之一,還有廖偉翔、王育敏、萬美玲均提第四十七條之一,所以這個部分是不是就先行保留?保留嘛?各位委員有沒有其他意見?好,那我們就先行保留,謝謝。

范雲委員所提第四十七條之二,還有羅廷瑋、廖偉翔……第四十七條之二只有2位?對不起!有3位。王育敏是另外,還是你們排錯了?

周署長道君:第四十七條之二的話,內容部分只有廖偉翔委員、范雲委員和羅廷瑋委員3位委員有版本。

主席:好,所以這個也是保留吧?

周署長道君:是。

主席:再來處理第四十七條之三,有范雲委員、羅廷瑋委員、廖偉翔委員,對照過來是王育敏委員的第四十七條之二。

周署長道君:萬美玲委員也有一個第四十七條之二,所以一共5個版本。

主席:對,還有萬美玲委員。所以這個也是一樣要做保留?

周署長道君:建議也一起保留。

主席:好,一起保留。

繼續處理羅廷瑋委員第四十七條之四,還有廖偉翔委員第四十七條之四,對照下來是王育敏第四十七條之三,還有萬美玲委員第四十七條之三。一樣保留,對不對?

周署長道君:是。

主席:好。繼續,羅廷瑋委員是第四十七條之五,對照廖偉翔委員第四十七條之五。一樣保留?

周署長道君:是。

主席:好。羅廷瑋委員第四十七條之六,對照廖偉翔委員第四十七條之六、王育敏委員第四十七條之四,還有萬美玲委員第四十七條之四。一樣保留?

周署長道君:建議保留。

主席:好,繼續處理羅廷瑋委員第四十七條之六、廖偉翔委員第四十七條之六,然後對照王育敏委員第四十七條之四,還有萬美玲委員第四十七條之四。一樣保留?

周署長道君:是。

主席:委員羅廷瑋第四十七條之六,對照廖偉翔委員第四十七條之六、王育敏第四十七條之四,還有萬美玲委員第四十七條之四,一樣保留。

繼續委員范雲所提第四十七條之四、委員羅廷瑋第四十七條之七、台灣民眾黨是第五十條之二、委員廖偉翔是第四十七條之七、委員王育敏是第四十七條之五、委員萬美玲是第四十七條之五,所以一樣保留?好。

我們繼續處理第四章之二。

周署長道君:第四章之二提案的委員包括范雲委員、羅廷瑋委員、廖偉翔委員、王育敏委員和萬美玲委員,一共5位委員有提案,主要內容都是針對社區居住。目前社區居住是規範在行政院現行條文第五十條,因為它都是針對個人,從立法的體例來看,我們建議是不是可以就不需要再單獨拉出來做增訂的動作?我們是建議不予增訂,以上。

不過,也跟委員報告,這個部分還沒有跟委員來做過確認。所以我們建議,如果可以的話,是不是也一併先行保留?

主席:各位有沒有其他意見?我們就先行保留啦。好,沒有意見,就這樣先行保留。

繼續處理第四十七條。委員范雲所提第四十七條之五、羅廷瑋委員第四十七條之八、台灣民眾黨第五十條之三、郭昱晴委員第五十條之二,還有廖偉翔委員第四十七條之八、范雲委員第五十條之二,還有王育敏委員第四十七條之六、萬美玲委員第四十七條之六。請行政單位做說明。

周署長道君:這個部分的話,也都是有關於社區居住的內容。因為依照身權法第五十一條授權訂定的個人照顧辦法裡面都已經有相關的條文,所以我們會建議不予增訂,不過這個部分也還沒有跟相關的委員做溝通,我們建議是否先行保留?以上。

主席:各位OK嗎?好,那我們就先行保留。

繼續處理委員范雲所提第四十七條之六、委員羅廷瑋所提第四十七條之九,還有廖偉翔委員第四十七條之九、王育敏委員第四十七條之七、萬美玲委員所提第四十七條之七。請行政單位做說明。還是一樣保留?

周署長道君:這個部分的話,也是跟前一條一樣,我們建議先行保留,以上。

主席:好,謝謝。繼續處理台灣民眾黨所提第四十九條、委員郭昱晴所提第四十九條,還有范雲委員第四十九條、現行條文第四十九條,併案討論,請行政單位說明。

林委員月琴:主席,我的第四十八條之一不處理嗎?

主席:你哪裡有第四十八條之一?

林委員月琴:好,謝謝。

主席:請別來添亂好不好?第四十九條,請說明。

周署長道君:各位委員,第四十九條的部分,行政院沒有提案修正。主要都是對於未來在申請服務的部分,我們現行的規定是沒有涉及時間的限制,各位委員的版本有分別規定在設籍地或者是居住地。其實行政上面我們現在都已經有要求各縣市透過跨縣市的行政上協助以及互惠,原則上就是由居住地的縣市政府來提供服務。所以這邊的話,我們是建議維持現行的條文,不予修正,以上。

主席:好。委員有沒有其他意見?沒有,我們就維持現行條文,不予修正。

繼續來審查第五十條,有委員羅廷瑋、劉建國、台灣民眾黨、郭昱晴委員,還有何欣純委員、馬文君委員、廖偉翔委員、林月琴委員、范雲委員,還有伍麗華委員、盧縣一委員,還有現行條文。另外有修正動議第1案是盧縣一委員、修正動議第10案是林月琴委員、修正動議第12案是劉建國委員、第18案也是劉建國委員。請行政單位來做說明。

周署長道君:行政院版是沒有提出第五十條的修正案。針對各委員的版本,大概主要修正的都包括是否要增列相關的服務,像同儕支持、個人助理、文化近用、輔具等各類相關的個人支持服務的項目。另外,伍麗華委員的版本和范雲委員的版本對於服務內容的部分有增列第二項的規定,要依照當事人的意願以及需求,而且明定「直轄市、縣(市)主管機關不得以任何理由限制身心障礙者選擇服務之權利。」

這個部分除了委員的提案版本以外,召委這邊也有一個修正動議。基本上我們參考委員的修正內容,以及召委所提修正動議的內容,我們做了一個建議的文字版本,我們現在把它投影在螢幕上面。其中在序文的部分,未來對於身心障礙者他的這一類個人支持及照顧服務,我們參考委員提案,就是「直轄市、縣(市)主管機關應尊重身心障礙者之意願及選擇,依需求評估結果辦理下列服務,提供身心障礙者獲得所需之個人支持及照顧,促進其自立生活品質、社會參與及自立生活」。在底下各款的部分,我們參考了林月琴委員的版本,增列了第十項「輔具服務」。我們現在初步建議的文字就投影在螢幕上,請各位委員參考,以上。

主席:請盧縣一委員。

盧委員縣一:我的版本是新增第二項。因為原鄉地區的長照與身障服務人力長期不足,難以落實,所以新增第二項條文,強調結合部落文化與在地資源,並優先進用族裡服務人員,不僅增加在地就業,更能讓原住民身障者在熟悉的文化環境中獲得貼切的自立支持,而非被迫送往都市機構。以上,謝謝。

主席:好。

周署長道君:針對盧委員版本的部分,建議是不是我們可以準備一個附帶決議的文字?我們同仁這邊大概有初擬,如果允許的話,是否我們等一下提供給委員,請委員這邊過目一下?如果可以的話,我們就用附帶決議的方式來處理,以上。

主席:好,請提供給盧委員做參考。

請林月琴委員,之後再請郭昱晴委員,謝謝。

林委員月琴:2017年我們國家首次交CRPD報告的時候,國際委員就指出我們許多身心障礙者沒辦法在平等基礎上生活跟參與社會,而被安置在機構,高度依賴家人、沒辦法選擇居住地點,也缺乏日常生活支持,使他們處於隔離跟孤立的狀態。所以這次很謝謝能夠採納我的版本,輔具服務的確會讓他們可以走出戶外,在家裡自立生活的支持,其中就會變成是很重要的一環。所以在這邊還是滿謝謝的,第九條跟第十條事實上是還是有些連貫性的,因為自立生活支持服務還是要有些輔具服務來做協助。以上,謝謝。

主席:好,再請郭昱晴委員。

郭委員昱晴:這一條在「自立生活支持服務」部分,我是用「自立生活服務」,調整為這樣子的字眼。另外,在同儕支持服務的部分,好像沒有納進去,我看好像很多其他委員版本也有這一條。另外,除了增列同儕支持以外,還有各項服務要尊重身心障礙者自己本身的意願跟決定,這個部分是我的版本的內容,以上。

主席:好,請回應。

周署長道君:有關郭委員的意見,第一個,尊重身心障礙者意願的部分,現在是有納入我們現在建議的文字第一項的序文裡面。

有關裡面各款服務的部分,現行條文第五十條第九款是用「自立生活支持服務」,因為依照本法授權的規定寫在第五十一條,而在個人照顧的相關辦法裡面,對於整個自立生活支持服務部分,包括各位委員所關心的個人助理以及同儕支持,現在在個人支持都已經有寫進去。

所以從整個服務項目的架構來看,我們建議是不是在條文的部分就先不增列,但是將來在授權辦法裡面,我們可以來做更細緻跟更完整的規範?以上。

主席:這樣可以吧?好,謝謝。還有林月琴委員的?對啊!他說他有。我的是完全一樣,你的還要修正。好啦!讓你跟一下。

依照劉建國委員所提修正動議,以及林月琴委員提案,修正後通過。謝謝。

繼續審查院版所提第五十條之一,還有委員劉建國、台灣民眾黨黨團、蔡易餘委員、郭昱晴委員、廖偉翔委員、林月琴委員第四十八條之一、范雲委員第五十條之一、蘇巧慧委員也是第五十條之一,還有伍麗華委員第五十條之一,李坤城、張雅琳都是第五十條之一。修正動議有第9案林月琴委員,還有第12案劉建國委員、第17案委員林月琴,還有第18案也是劉建國。請行政單位說明。

周署長道君:第五十條之一,行政院的提案主要是針對前面提到的第五十條第九款「自立生活支持服務」的部分。因為這個是外界一直非常關心的事項,裡面包括不管是個人助理或者是同儕支持等服務,所以我們在這條條文裡面進一步把有關自立支持生活的內涵部分做闡明。

我們希望要求對於做這一類自立生活支持服務的時候,要能夠結合包括福利、醫療、長期照顧等等各個面向相關的資源來提供協助。而且這一項服務提供的時候,需要依照身心障礙者的需求評估結果,並且由專業的人員來協助他去擬定他的自立生活計畫。這樣一個自立生活的計畫在後面提供服務的過程中,直轄市、縣(市)政府要籌組一個專業的團隊進行審查,而且要讓身心障礙者有表達意見的機會。這個審查的專業團隊也要包括行政機關代表、身心障礙者代表、專家學者,以及身心障礙團體的代表,讓這個審查過程第一個是客觀性,以及專業性的部分都能夠有一定程度的兼具。

各個委員版本的部分雖然敘寫的方式有一些不同,我們儘可能把各個委員的一些基本核心理念納進來。我們有一個建議的文字,現在投影在螢幕上。這個部分也參考了召委的修正動議和林月琴委員的修正動議,我們研擬了文字在上面。

針對在各委員的版本之中,大概有幾個事項,我們也會建議後續在操作的時候來做更進一步的處理。例如身障跟長照服務中間怎麼樣去做一些整合,以及個人意願的尊重,甚至服務時數的核給在跨縣市之中能夠有更一致性的原則和標準。有關這一類的議題,因為它是比較操作面的事項,我們未來也會評估服務的整合跟長照的服務體系來做一些討論的介接,細節的部分我們也會來做相關的檢討,甚至書表的文件上面也能夠做更清楚的規範。

所以除了參考幾位委員的修正動議文字之外,我們也會建議是不是再加上一個附帶決議的文字?對於這類的一次性服務原則以及審查書表、規範等等,我們會提供一個附帶決議的文字版本,如果這樣的處理方向是OK的,我們就趕快把那個附帶決議的文字提供給各位委員來審閱。以上。

主席:請林月琴委員。

林委員月琴:好,也謝謝喔,參考我們當初的修正動議,將日常生活納入裡邊,避免身障者被限縮在家。我剛才也同意,因為我的附帶決議裡面也有提到,就是應該不只是要把個人助理入法,而且要避免不同縣市有不同支持服務助理小時的差異跟限制,這一直以來就是很嚴重的問題,所以到時候討論我的附帶決議的時候,我應該也是跟你們的想法一樣,就是希望用附帶決議來明定個人助理的相關規定,而且應由中央主管機關會同中央目的事業主管機關及身障者團體跟代表來共同定之,這樣子才可以真正的去符合他們的需求。而且對於需要密集支持的障礙者而言,當然有時候遠遠不夠,有些時候家庭會被迫要自聘移工來照顧,經濟條件比較好的,當然就是能夠請外傭,條件不佳的家庭,就是只能選擇全日型的住宿機構安置,所以這次能夠把個人助理的相關規定納入法裡,甚至用附帶決議去做,而未來長照怎麼去搭配進來,這也是下一波要來做處理的,否則現在各住60小時上,坦白講是不太夠的,因為他們有些比較重度需求依賴,如果限制60小時,換算1天才2小時,可能就是不夠的,未來在長照這部分,我也希望衛福部要去做考量。以上。

主席:好,謝謝。所以這一條是新增的,然後第五十條之一就依照這個版本,各位有沒有其他意見?委員劉建國所提修正動議及委員林月琴提案修正動議,兩位委員所提的都是修正動議。

周署長道君:兩位委員提的都是修正動議。

主席:好,委員劉建國委員及委員林月琴所提修正動議通過。好,謝謝。

現在我要處理開會時間,現在已經快到五點半,我看各位委員的身體狀況都還好,精神也都非常……沒有達到某種程度,我們期待讓身心障礙者朋友看見光明,所以要不要繼續這樣下去?

林委員月琴:要不要明天?

主席:我們還沒有過半,目前人數沒有過半,難得這麼多人,大家在一起,像過年前的團聚,大家要多多珍惜這樣的一個機會。

林委員月琴:醫師講話了。

王委員正旭:報告主席。

主席:是,請說。

王委員正旭:這個需要專業委員的評估,提供意見給你當參考。

主席:你說的專業委員前面要加上「醫療」,每一個人都是專業的。好,OK

王委員正旭:好,那就提供醫療專業委員的評估。我跟盧縣一都是醫療專業委員,我看大家都面有菜色,跟主席評估的好像不太一樣,所以我們建議,就當初主席原定的五點半可以先休息,到明天再審,以上意見提供主席參考,謝謝。

主席:好,各位委員是不是要照這樣?好,照這樣。

我們繼續審查院版第五十一條,有委員劉建國、台灣民眾黨、蔡易餘委員、郭昱晴委員、范雲委員、蘇巧慧委員、伍麗華委員、李坤城委員、張雅琳委員提案及現行條文第五十一條,請行政單位趕快說明。

周署長道君:行政院版第五十一條主要是搭配剛才有增訂第五十條之一,我們做一個文字的處理,就是有關授權條次指引的部分,我們把前條及前項服務變成第「五十條」及前項的服務,將授權的條文做文字的處理。各委員的版本,有些委員的版本和行政院版本大體上內容是一樣的,而委員個別版本中內容比較不一樣的,像伍麗華委員的版本及范雲委員的版本是增訂在授權辦法,在必要時要會同身心障礙團體及身心障礙服務團體相關的專業意見,這個部分我們考量到在修正條文第十條之一已經有近用的相關規定,亦即有相類似的規範,我們建議可以不用在這邊再做額外的處理。

另外,召委的提案於第二項明定第五十條授權辦法的部分,配合剛才的條文文字,我們建議已經可以不需要再針對第五十一條的部分,再去做相關的授權,所以我們建議就依照行政院版的條文來通過。以上。

主席:好,各位委員有沒有其他意見?沒有。第五十一條就依照行政院提案通過。謝謝。

還有4分鐘,各位要不要再努力一條?可以嗎?可以,謝謝大家。我就跟你講,大家都是很有鬥志的,為了我們的夥伴。

處理第五十二條。本條有羅廷瑋委員、蔡易餘委員、郭昱晴委員、馬文君委員、林月琴委員、范雲委員、蘇巧慧委員提案,還有現行條文,以及修正動議第11案是林月琴,第12案是劉建國,第18案也是劉建國。來,請說明。

周署長道君:這個部分,行政院版是沒有提案。各委員的版本,主要都是針對資訊通訊或無障礙運輸,大概對於服務內容的近用部分,都有一些相關的提議。比較需要注意的地方,在范雲委員、郭昱晴委員的版本都表示希望把口述影像的部分納進來,召委的版本也有一個相關的動議,要把口述影像的部分納進來,我們參採了幾位委員的提案有一個建議的文字,現在也有投影在螢幕上,主要是第五十二條第三項開始,我們有增列一些文字,我宣讀一下:「第一項第三款所稱公共資訊無障礙,係指應對利用網路、電信、廣播、電視、電影等設施者,提供視、聽、語等功能障礙國民無障礙閱讀、觀看、轉接或傳送等輔助、補助措施」,底下增列一項「中央目的事業主管機關補助電影、電視節目及其他視聽著作之製作,應鼓勵製作口述影像」,因為有增加一項的關係,所以原來是前一項就變成「前二項輔助及補助措施之內容,實施方式及管理規範等事項,由各中央目的事業主管機關定之」。最後一項的部分同現行條文。以上。

主席:郭昱晴委員,再來換林月琴委員。

郭委員昱晴:第一項第三款,剛剛唸的包含網路、電信、廣播、電視、電影,我的版本裡多了「串流平臺」,我有多寫了串流平臺。

另外剛剛有特別提到中央目的事業主管機關補助電視電影節目以及其他視聽著作之製作,這邊是寫「應鼓勵」,我沒有意見啦,我是寫「明定」,如果是要用鼓勵方式的話,我沒有意見,尊重。

主席:謝謝。請林月琴委員。

林委員月琴:請衛福部解釋一下,因為我的版本第一項第三款是寫「資訊及通訊傳播」,扣合第三項,我的這部分就會變成是第一項第三款所稱的資訊及通訊傳播,係指應對利用網路、電信、廣播、電視、「電腦及智慧型行動裝置」等設施者,來提供視、聽、語等功能障礙國民無障礙的閱讀、觀看、轉接、聯絡跟口述影像,針對我的版本沒有回復說明,所以可不可以先做回復說明?以上,謝謝。

周署長道君:關於幾位委員的垂詢,郭委員所提到的串流影音平臺的部分,主要我們大概會建議,串流影音平臺簡單地說它是一個貨架,我們主要是要去處理口述影像的部分的話,是針對貨架上的影音內容,所以在第一項第三款提到的部分,我們會優先處理,如果貨架部分已經有利用網路、電信、廣播、電視、電影,只是針對內容的部分,我們去做比較細緻的文字處理,亦即把貨架和內容的部分來做處理。串流影音平臺,基本上它還是需要透過網路或電信,貨架的部分,不管是app或是軟體,還是需要透過這個動作。所以我們初步評估是建議的文字應該可以包括委員所提到的部分。

另外,林委員所提到的是不是要用「資訊及通訊傳播」還是維持現行的「公共資訊無障礙」?我們初步評估,如果用「公共資訊無障礙」的話,在處理的部分,第一個是可以有效果,在文字上面包含一個效果,就是「無障礙」這樣一個概念。那如果用「公共資訊無障礙」的話,只要是末端讓民眾能夠去取得,就能夠把它含括進來。大方向上,我們怎麼樣能夠最廣泛地在文字中把它含括進來,這是原來我們去處理的部分。這個部分如果是涉及到device設備部分的話,委員的版本在定義的部分也包括電腦及智慧型行動裝備,這部分因為實際上我們在處理無障礙時,就是透過中間傳輸的網路,所以以我們初步的評估,文字上是可以連同現在的網路概念,把它連接起來,所以文字上或許不一定要把它納進去,這個是我們當時評估後的初步想法,跟委員報告。謝謝。

主席:林月琴委員。

林委員月琴:這一項本來就是要協助身心障礙者參與社會,有一個差異,院版是用公共,我的版本是講所有的資訊跟通訊傳播,才會對應到電腦跟智慧型行動裝置,為什麼要這個?因為這些設備能夠進行聯絡的行為,來確保身心障礙者便利獲取資訊,而且能夠保持社交跟參與。因為你前頭本來就講說要讓他能夠社會參與,這是一個。

另外一個,我要請你們再做說明,因為我有增列第九款,是有關住宅服務的部分,我為什麼要增列第九款?因為住宅服務是由住宅主管機關跟中央社會福利主管機關共同來制訂身心障礙者住宅支持服務的實施計畫,所以我想知道你們沒有列的考量是什麼。

主席:我這邊也補充說明一下,請署長等一下一併答復。第三項中央目的事業主管機關補助電影、電視節目及其他視聽著作,應明定製作口述影像之一定比例,接下來我的版本是寫並定期檢討提升之,你是逐年提升之,還是有差異,這個是有跟文化部溝通過。我補充部分,請一併回應,謝謝。

周署長道君:這個部分因為會涉及到文字的部分,文化部這邊如果OK的話,我們配合召委的文字去做調整,這個部分我們沒有問題。

月琴委員所提到的,我可能剛才解釋的不是那麼清楚,如果我們用現在的條文文字看的話,內容提到的網路、電信、廣播、電視等等,其實是一個路徑的概念,我們就沒有特別在法條文字上去處理他是用什麼樣的設備通過這個路徑,所以我們就沒有把委員提案裡面所提到的電腦或智慧型行動裝備等文字納進來,我們原來在考慮的時候大概是這樣子想,因此沒有把委員的文字放進來,大概是這個意思,也跟委員做一個補充。

住宅的部分,我們想這一條本身規範的是社會參與,委員所提到的住宅部分,比較需要的是不管在租屋補貼或者是其他相關社宅進駐等等相關的保障。這一塊性質上跟前面幾個其他相關的部分,我們初步的想法是覺得這部分和基本生活的關聯及社會參與,在概念上稍微有一點點差距,所以我們最後是沒有納進來,但是住宅服務這件事情是需要被處理的,這一點我們完全認同,到時候在討論住宅法或其他相關法裡面,我們會跟內政部一起來討論怎麼樣來幫身心障礙者,給他們更好的服務,給他們更多的支持。以上。

林委員月琴:所以署長這樣講,是說後面會針對這一塊在其他條次裡面去列嗎?

周署長道君:跟委員報告,目前在身權法這邊,我們是沒有,但是如果要的話,我們會建議針對住宅的部分來處理,因為這部分是內政部的住宅主管機關的權責,所以如果這個部分要處理的話,在條文的部分,目前是沒有比較合適的條文,但是委員所提部分,我們是不是可以用一個附帶決議的方式,責成我們跟住宅主管機關如何來幫身心障礙民眾能夠有更多的支持,就這個部分,我們來研擬一個相關的附帶決議。

林委員月琴:好,就麻煩你。

主席:好,第五十二條我們來處理,第五十二條就依照劉建國所提修正動議修正後通過。

蔡副司長忠益:主席,不好意思,運動部建議,第五十二條第一項第二款「體育活動」改成「運動活動」。謝謝。

主席:好,你早說嘛,謝謝。文字就照這樣修正。各位委員有沒有其他意見?沒有。就照這樣通過。

作以下決議:身心障礙者權益保障法部分條文修正草案等37案尚未審查完竣,於明日早上9點繼續審查。

本日會議到此結束,現在休息,謝謝大家。

休息1738分)