法院第11屆第4會期社會福利及衛生環境委員會第21次全體委員會議紀錄

時  間 中華民國115122日(星期四)91分至1858

地  點 本院群賢樓801會議室

主  席 劉委員建國

議  程 討論事項

一、繼續審查

()行政院函請審議「身心障礙者權益保障法部分條文修正草案」案。

()委員范雲等17人擬具「身心障礙者權益保障法部分條文修正草案」案。

()員郭昱晴等19人擬具「身心障礙者權益保障法第十六條條文修正草案」案

()委員何欣純等17人擬具「身心障礙者權益保障法部分條文修正草案」案。

()委員陳冠廷等16人擬具「身心障礙者權益保障法第三十八條條文修正草案」案。

()委員陳冠廷等20人擬具「身心障礙者權益保障法第二條、第五十三條及第九十九條條文修正草案」案。

()委員徐富癸等18人擬具「身心障礙者權益保障法第十條條文修正草案」案。

()委員羅廷瑋等16人擬具「身心障礙者權益保障法部分條文修正草案」案。

()員黃捷等17人擬具「身心障礙者權益保障法第七十一條條文修正草案」案

()委員王鴻薇等20人擬具「身心障礙者權益保障法增訂第四十條之一條文草案」案。

(十一)委員柯志恩等18人擬具「身心障礙者權益保障法增訂第四十條之一條文草案」案。

(十二)委員柯志恩等17人擬具「身心障礙者權益保障法第六十條之一條文修正草案」案。

(十三)委員馬文君等19人擬具「身心障礙者權益保障法第三十條之一、第五十條及第五十二條條文修正草案」案。

(十四)委員廖偉翔等21人擬具「身心障礙者權益保障法增訂第五十條之一條文草案」案。

(十五)委員廖偉翔等19人擬具「身心障礙者權益保障法部分條文修正草案」案。

(十六)委員林楚茵等20人擬具「身心障礙者權益保障法第十條條文修正草案」案

(十七)委員陳菁徽等16人擬具「身心障礙者權益保障法部分條文修正草案」案。

(十八)委員洪孟楷等18人擬具「身心障礙者權益保障法增訂第四十條之一條文草案」案。

(十九)委員羅美玲等16人擬具「身心障礙者權益保障法部分條文修正草案」案。

(二十)委員陳俊宇等18人擬具「身心障礙者權益保障法第七十一條條文修正草案」案。

(二十一)委員林楚茵等17人擬具「身心障礙者權益保障法第七十一條條文修正草案」案。

(二十二)委員劉建國等17人擬具「身心障礙者權益保障法第七十一條條文修正草案」案。

(二十三)委員邱若華等17人擬具「身心障礙者權益保障法第七十一條條文修正草案」案。

(二十四)委員劉建國等17人擬具「身心障礙者權益保障法部分條文修正草案」案

(二十五)委員林月琴等18人擬具「身心障礙者權益保障法部分條文修正草案」案

(二十六)委員伍麗華Saidhai Tahovecahe18人擬具「身心障礙者權益保障法部分條文修正草案」案。

(二十七)委員王育敏等17人擬具「身心障礙者權益保障法部分條文修正草案」案

(二十八)台灣民眾黨黨團擬具「身心障礙者權益保障法部分條文修正草案」案。

(二十九)委員范雲等19人擬具「身心障礙者權益保障法部分條文修正草案」案。

(三十)委員盧縣一等16人擬具「身心障礙者權益保障法部分條文修正草案」案。

(三十一)委員萬美玲等17人擬具「身心障礙者權益保障法部分條文修正草案」案

(三十二)委員林倩綺等19人擬具「身心障礙者權益保障法增訂第四十條之一條文草案」案。

(三十三)委員蔡易餘等16人擬具「身心障礙者權益保障法部分條文修正草案」案

(三十四)委員李坤城等19人擬具「身心障礙者權益保障法部分條文修正草案」案

二、審查

()委員張雅琳等23人擬具「身心障礙者權益保障法部分條文修正草案」案。

()委員郭昱晴等18人擬具「身心障礙者權益保障法部分條文修正草案」案。

()委員蘇巧慧等22人擬具「身心障礙者權益保障法部分條文修正草案」案。

【第二()案,如經復議則不予審查;第二()()案,如未經院會交付本會審查或未經各黨團簽署不復議同意書,則不予審查】

【逐條討論】【不詢答】

繼續開會

主席(王委員正旭代):大家早,現在開會。

本日會議議程為繼續審查「身心障礙者權益保障法部分條文修正草案」等37案。

先作以下說明:一、為使聽、語障朋友們更了解本日議案的審查過程,本日會議一樣有手語翻譯員畫面的轉播。二、本委員會昨天已就身心障礙者權益保障法部分條文修正草案等37案進行逐條審查至第五十二條,經決議尚未審查完竣,今日繼續審查。本日將自院版第五十二條之一以下條文及保留條文接續審查,一樣以行政院提案條次為準進行討論,每條條文先請行政單位說明,接著請委員表示意見。

現在繼續進行本案之逐條討論。

現在討論第五十二條之一,先請衛福部說明。

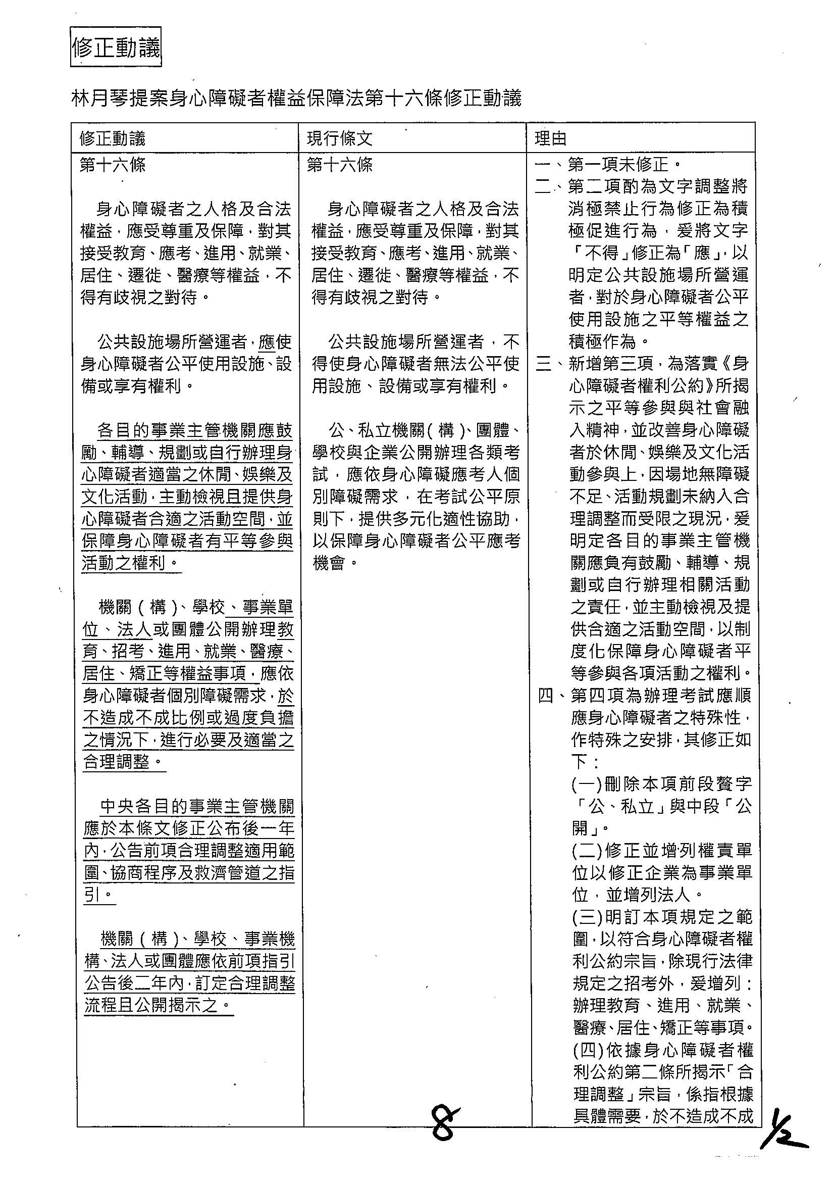
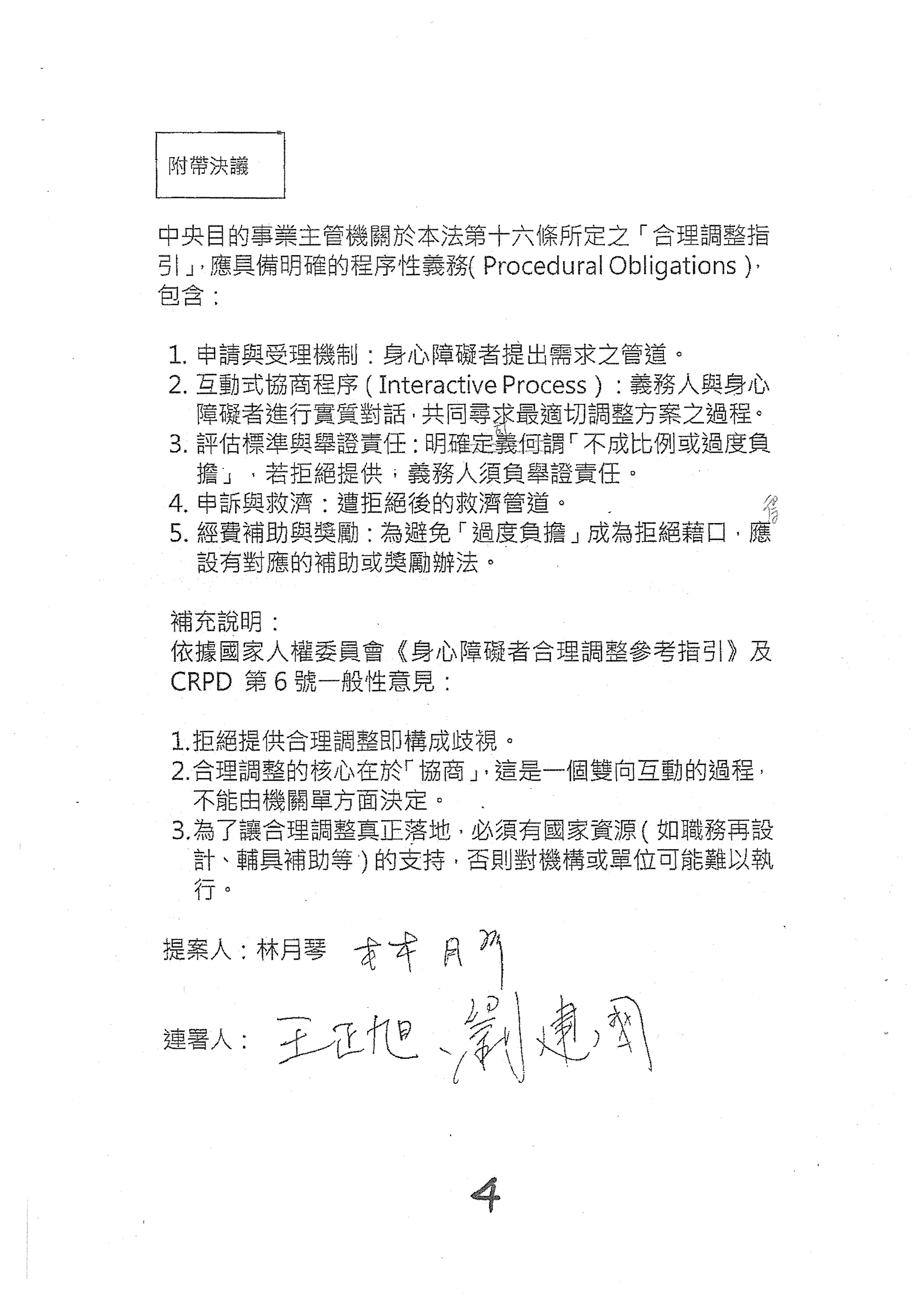
周署長道君:行政院版第五十二條之一這次修正的內容主要是有關通用設計的部分,我們把通用設計的概念放進身權法的修正內容裡面,針對這個部分,目前跟各委員版本相對照的結果,主要是在敘寫方式上有些不太一樣的地方。

有關范雲委員的版本,范雲委員主要是針對第五十二條之一最後一項的授權部分,在做這一類通用設計的相關獎勵或者產品開發的時候,希望明定從設計到後續維護時的測試都要邀請身心障礙者參與,這個部分我們的考量是,由於這個辦法的規定其實是針對產品設計開發的開發者,開發者在開發維護過程中是不是要邀請身心障礙者參與,這是開發當時開發商要考慮到未來是不是能夠有更好的使用、有更多人願意使用時所需要去注意的事情,我們覺得這是開發商通常都會去做的部分,所以我們建議這個部分的文字就不一定需要再把它放到條文裡面來。

另外,林月琴委員的版本跟現行條文相比,除了同樣有把行政院版的通用設計概念放進來之外,同時還加上了要依照國家制訂的無障礙標準或無障礙規範去設計各類設備,包括交通工具、物理環境等等相關的各類設施。

這一次針對第五十二條之一的修正,我們優先考慮的是先把通用設計的概念引進來,另外在本條第一項裡面的設施或者服務,其中在公共建築物、交通設施或者是資訊的部分,現在分別規範於現行條文第五十七條、第五十三條及第五十二條之二,大概都有針對這些特定領域有一些無障礙的要求或者是規範。我們的建議是,以條文的結構來說,將來第五十二條之一會比較聚焦在有關通用設計的部分,針對各種各類的設施,鼓勵這些廠商能夠有一個更寬廣的設計,然後跟後面相關的公共建築、交通設施、資訊等等的無障礙部分就有一個區別的規範,大概是這樣來做條文設計的架構,我們建議是不是有可能就依行政院建議版本的條文通過?

另外附帶報告,張雅琳委員也有一個修正動議版本,張委員的版本主要是在第一項的部分希望加入身心障礙者權利公約的可及性原則,這個確實是……這個條文的設計本來就是從這樣一個概念出發,尤其是本法這次在第一條的修正就已經通案性的納入了整部法律要依照身心障礙者權利公約的原則,包括裡面各式各樣的原則大概都希望能夠貫穿在這整部法律裡面,所以我們建議這部分的文字似乎可以不用在這邊再重新額外的、重複的做一次規範。綜上,我們建議是不是可以照行政院版本來做處理?以上建議。

主席:謝謝署長的說明。

針對第五十二條之一,另有羅廷瑋委員等、劉建國委員等、何欣純委員等、陳菁徽委員等、伍麗華委員等、王育敏委員等、林月琴委員等、萬美玲委員等、台灣民眾黨黨團、范雲委員等、李坤城委員等、郭昱晴委員等及蘇巧慧委員等提案;另有張雅琳委員等提出修正動議。請問大家有什麼意見?

我們先請林月琴委員,再來是廖委員。

林委員月琴:等一下是不是可以請政府部門做一下說明?因為我原本修正的理由是……昨天討論到第五十二條的時候,我本來是希望,事實上我們的第一項第三款是改成資訊及通訊傳播嘛,當初你們還是考慮是公共的嘛,所以後來我覺得,那好,那你整個通訊傳播是以公共為主,事實上是連結像網路、電信這些,所以有些東西我就覺得,好,那沒有辦法列上去。可是一樣的,第五十二條之二的修正理由也是跟第五十二條一樣,也就是資訊跟通訊的傳播網路應該要有無障礙的環境規定,所以第一項的修正是,那個網站必須明確區分為對外的網站、內部公務體系跟行動版的應用程式,都需要有具備無障礙環境的認證。所以等一下請您說明,這樣執行有困難嗎?

第二項,也是希望非政府機構也需要提供無障礙的資訊服務,要求一定規模的醫院,也不是全部都要求,而是一定規模的醫院和金融機構跟網路購物服務的時候,業者提供的網站也是需要具備無障礙環境的認證。畢竟我們已經走到科技時代、數位化時代的時候,我們應該讓我們的身心障礙朋友面對這樣子的整體環境時,能夠無障礙地來做使用。

我針對第三項,一樣也是以授權目的事業主管機關來制定網站系統程式的無障礙環境的認證,我們的政府部門剛才只是在講有這樣列,然後建議要採院版,可是沒有說明,我們這樣子的話到底是執行上有困難還是有什麼樣特別的考量。以上。

主席:請廖委員。

廖委員偉翔:謝謝主席。這部分我有看到羅廷瑋委員的提案第五十二條之一,前面都跟行政院版差不多,但是它第二項有加一個,各級主管機關及目的事業主管應該分別訂定通用設計推廣及實施計畫,並編列預算支應。所以我看到這個部分,我覺得應該要支持他的版本,因為我覺得這也是課予各級主管機關及目的事業主管機關應以通用設計原則去規劃各項軟、硬體設施,但為了確保各級機關都要落實這個條款,這裡加的第二項就是法條中明定要編列預算支應。我想因為有預算才有可能真正的落實,不然後面沒有相對的罰則,那這一條會不會就只是一個訓示規定而已?就是你們要做,但是並沒有辦法落實。

主席:謝謝。

我們先請署長回應,針對羅廷瑋委員的提案有關預算編列的部分,剛剛月琴委員也有相關的問題,請一併回答。

周署長道君:針對廖召委的垂詢,因為現在考慮到不管是交通或者是資訊等等各個部分,我們會建議,因為所謂的通用設計,它其實落在大的領域裡面可能會有不同的項目來操作,我們現在很誠實的說,我們不確定個別的目的事業主管機關在每年或者分年,他如果要訂計畫的話,是不是有辦法在這個領域裡面有明確的項目去訂計畫要去做什麼樣的鼓勵或者去推動這一類的設施?但是我們完全支持各目的事業主管機關應該在這樣的一個方向下一步一步去往前推動。所以如果召委這邊覺得可行的話,我們建議這個條文也許不是用計畫的方式來處理,是不是可以透過我們這邊來試著擬一個附帶決議的內容,要求各個目的事業主管機關要去訂定推廣或者是獎勵的措施,逐年來鼓勵做這樣的動作?

因為計畫的話,其實通常行政部門訂計畫需要一個比較明確內容,但是在各個大的領域裡面,是不是能夠馬上去寫出來?這一點我們可能要聽一下各個部會的意見。但是如果透過一個附帶決議,要求各級主管機關、目的事業主管機關去訂定通用設計推廣或者獎勵推動等等,要去推動這樣的事項,是不是可以容許我們朝這個方向來設計一個附帶決議?如果可以的話,我們嘗試著來寫一個,然後給委員這邊過目。

另外,針對剛才月琴委員所垂詢的各目的事業主管機關的部分,主席是不是可以容許我們請相關的部會來做一個說明?但是在各部會說明之前,我可能稍微補充一下,這一次行政院版第五十二條之一訂定的時候,某個角度其實是把現行條文各條文的結構稍微有一點點重新把它重塑了一下。現行的第五十二條之一基本上是比較定位在各個領域針對無障礙的總體性的、類似總則的條文,第五十二條之一的第一項比較有這樣子的概念,我們考慮到通用設計是未來整個主流的趨勢,所以我們這次的修正是把通用設計這樣的概念先放到第五十二條之一,因為第五十二條之一基本上是一個比較偏向總則性的概念,所以現在各個部門要去做的無障礙、現行無障礙的細節部分,各個條文在現行的條文裡面,其實有些條文等一下也會修到,包括第五十二條之一、第五十三條、第五十七條等等,無障礙的條文、個別部門的無障礙條文現在都還存在,所以我們在整個條文設計的構想上面有做一點點調整,因此我們在這一次修正條文裡面的第五十二條之一,我們就把這個概念重新做了一個處理,這邊也跟委員做一個報告。

主席:針對這樣的說明,如果暫時沒有意見……

請王委員。

王委員育敏:謝謝主席。針對第五十二條之一,我覺得這是一個很重要的條文。現在通用設計是全球的一個趨勢,我想不只是為了身心障礙者,我們已經是超高齡社會,事實上你們自己在修法說明裡面也有分,就是公私部門其實是不一樣的,強度是不一樣的,而公部門,別忘了你們前面是用「應」,「應以通用設計為原則」,而且你們在提案說明裡面也提到了通用設計是義務,就主管機關來講,這是義務,如果是義務也是責任的話,那的確就應該要落實,而且公部門責無旁貸,就是要做最好的示範,私部門當然才是用獎勵。所以在這樣的原則底下,我認為羅廷瑋委員他提出來的這一個,我覺得是強度再更高一點,你既然都寫到「應」,然後也覺得這個是各主管機關必須去做的一件事情,如果這是各個單位要做的事情,當然你就會有,就是在你推行的每一年的年度計畫裡面,你應該是有一個這樣的計畫跟預算才會落實,要不然它很容易就淪為是宣示性的;更何況如果我們的法條是這樣子訂,你自己針對私立的,你還要去獎勵人家,結果你自己怎麼沒有率先做示範,然後鼓勵民間做?我覺得這個對於推動來講,這個法條就會變得比較空泛而欠缺一個強度。

所以我認為羅廷瑋委員提的這一個,各部會其實也可以講講大家的意見跟看法,既然法條裡面認為這是你的義務,是應該要去做的事情,那列出計畫跟預算,我個人覺得不會很困難,除非你根本就沒有在做。如果有在做,就是交通部針對今年整個通用設計的落實可能會展現在哪些面向,然後因著這樣子,可能需要多少錢,這有很困難嗎?我個人不認為,就只是有沒有在做啦!這個條文我個人認為還是滿重要的,所以是不是我們可以請各部會,今天各部會都來了,各部會必須落實第五十二條之一,就是對於公共建築、公共設施場所、無障礙交通等等,你都應該要去規劃,我希望各部會都講一下有沒有困難,如果沒有困難,我個人認為應該要入法,謝謝。

主席:謝謝王委員的意見,等一下麻煩各部會分別回應。

我們先請林月琴委員發言。

林委員月琴:剛才署長講的我原則上同意,但是不是可以請你們擬附帶決議的文字給我們?謝謝。

主席:麻煩各部會依照剛剛王育敏委員的意見發表回應,需要逐一點名嗎?還是各個單位自行說明?就請署長或者是各個單位,包括現場有心理健康司,還有護理及健康照護司、保護司、醫事司,還有長照司。

周署長道君:跟委員報告,有關通用設計,例如以醫療機構來講,現在有的機構的洗手檯通常會針對身心障礙者或者是小朋友,檯面會設計不同高低,廁所的洗手檯會設計不同的高低,現在有一些通用設計就不用做兩套,而是有的洗手檯高低本身就是一個可調動式的,或者是像水龍頭的部分,不管一般民眾或者小朋友,只要用撥動式的,大家都可以使用,其實這就是通用設計概念上一些使用的方式。在這個部分,包括交通、資訊,或者通訊的部分,或者網路平台的部分,大概都有一些可以使用的方式,接下來有關一些應用的部分,是不是可以請交通相關部分或者住宅部分或者數發部作一些說明?以上。

主席:先請交通部的同仁廖副司長,請用麥克風。

廖副司長謹志:交通部跟各位委員報告,在交通的部分,其實部裡面很早就在做通用設計,還有無障礙推動的一些工作,包括車站或車輛,就如同剛剛署長所說的,這些通用的東西因為是for所有的人,所以如果要訂定一個實施計畫或者是要編列預算的時候,我們很難去切出來哪些東西是專門for無障礙,因為這個預算……最簡單講,做網頁設計,我們要改就一次改完,不會因為這個部分是for通用設計,所以它的預算經費是另外拉出來編列,我們是全部一起來做的,車輛或者車站建築設計的時候也是一體就做完了。

我們現在要的是,只要把規定,比如無障礙的一些建築規定,或者車輛的規定、網頁的規定做好,在發包的時候直接就請廠商全部做完,預算如果要特別拉出來寫,可能在另外填列的時候,實務上會有困難,所以我們建議還是回到院版的規定,把無障礙相關或通用設計的規定訂好,讓大家去follow就可以了,這是交通部的意見。

主席:謝謝副司長。

王委員育敏:等一下,我可以先追問一下嗎?

主席:是。

王委員育敏:所以交通部的意見是你們每一項計畫都融入了通用設計的概念嗎?你這種說法是每一項其實都這樣子做,所以不需要再提出來。

廖副司長謹志:對,車輛或車站,其實現在營建署對於無障礙設施的部分都有規範,我們對車輛也有規範了,網頁的部分,其實部裡面很早以前就依照無障礙網頁的規定,要求我們所有單位要取得兩個A或三個A的標章,所以這個部分很早就都已經在處理了。

王委員育敏:做為主管機關,是嗎?衛福部,就你們的觀察,各機關都落實得這麼好,那我們就不用修法啊!大家做得這麼好!

周署長道君:其實各部會現在一步一步都有在推動,不管是等一下要討論的無障礙的條文,或者是通用設計的部分,隨著技術的進步,大概都有一些新的方式,可以在更方便的地方。本條這樣的設計,其實就是讓不管各部會也包括衛福部在內,我們都可以隨時根據條文的概念,只要有新的技術或者有新的方法可以來應用的時候,在使用上面我們都可以持續地透過這樣的條文、這樣的觀念來繼續,讓包括身障者在內的所有使用者能夠更方便。

王委員育敏:我可以請教一下,各部會在落實這件事情,誰去考核、督導他們做到多少?有人在做這件事嗎?看起來是沒有,就是各部會認為反正條文就這樣寫,然後大家去做,做多少也沒有計畫、也沒有預算、也沒有辦法監督、也不知道執行多少,現在是這樣嗎?

周署長道君:有關在通用設計的部分,這次確實是第一次訂到法律裡面,以往如果我們有需要就這個部分做一些了解的話,大概都只能個別的再請各部會,就現有已經做到跟通用設計有關係的部分提供給我們,但在這次訂到法律條文以後,其實後續在CRPD每四年一輪的國家報告審查中,我們也一定就會把這樣的內容呈現在國家報告裡,對於相關需要填報的事項,也會請各部會一起來配合。

王委員育敏:如果按照剛剛交通部的說法,沒有特定的計畫,也沒有特定的預算,他就是這樣子做,請問在審查國家報告時他們提出來的報告,各部會是怎麼提出來?用想像的嘛!就是平常沒有編列一個計畫,沒有督導跟考核,最後最終的成果產出是用想的嘛!通常在政府機關部門,是因為編訂了計畫、編訂了預算而去執行,所以當在寫成果的時候就是這麼清楚,因為計畫裡面就載明今年有哪幾項,譬如以交通部來講,今年有哪幾項交通設施、車輛,或者是新的東西,有融入通用設計的概念,因為這個設計可能花了多少錢,這樣才會有成果出來啊!

如果按照剛剛交通部的說法,這無從檢驗,因為你本來就沒有編,所以我還是覺得羅廷瑋委員講的這個部分,其實是蠻有道理的。各部會自己根本沒有一個計畫在掌控的話,請問最終的成果是怎麼出來?拼湊的或是用想的?寫作文?就是說有、有、有,這個也有、那個也有。我覺得政府部門不是這樣子嗎?就是大家都是按計畫行事嘛!你這邊既然要入母法,那各部會又不要有一個計畫來執行,然後在國家報告審查中又要呈現出來,你不覺得這有一點點荒謬嗎?這不夠嚴謹吧!對不對?

周署長道君:跟委員報告,其實我們剛才在跟委員報告時,有考慮是不是用一個附帶決議的部分,其實各部會能夠往前進,不管是推廣或者相關的計畫,我們都支持,所以如果是從這樣的角度來思考的話,我們做這樣的建議給委員參考,就是以羅廷瑋委員的版本來看,我們把羅廷瑋委員版本的第二項納進來,但是因為只要有訂計畫,通常都會附帶考慮要有相對應的預算,但是最後一句話「並編列預算支應」的這幾個字,考慮到剛才交通部所提到的因為「編列」在內容上面,可能比較沒有辦法那麼精準地去呈現,所以是不是以羅廷瑋委員版本的第二項,但是就只引用到「通用設計推廣及實施計畫。」,是不是可以這樣子來處理?

主席:謝謝。對不起,我先稍微確認一下,因為剛剛王委員所提的有關於羅廷瑋委員的第二項,經過調整以後,目前王委員是可以認同第二項的嘛!

王委員育敏:對。

主席:OK,現在了解,是、是。請大家看螢幕也確定一下。

再過來請陳昭姿委員發言,接著請萬老師郭委員。

陳委員昭姿:謝謝主席。我們剛剛在討論的過程中,雖然交通部說所有的設計規劃是一致性的,但是育敏委員也懷疑成效、有沒有查核監督等等,所以這個問題在什麼地方,我想請署長參考。民間團體他們的反映是開發商在開發的過程中,從來不曾找障礙團體諮商,無論源頭在規劃上有沒有寫這個部分。事實上,在開發的過程要做得好、做得實用,讓他們能夠真的去用,而不是花了錢,好像我們有這個規範,但是從來沒有找當事團體來大家討論一下這樣的設計適不適用、合不合用、好不好用,所以關鍵就在這個地方啊,這是民團一直在反映的。

請問署長,其實這個是很重要的,錢已經花下去了,要去做,那你要怎麼把這個部分納入,應該在你的規範或是什麼地方?應該是有可以著手的地方,對不對?署長,這個很重要嘛,錢花了,如果不好用、不能用的話,就一場空啦!我們今天要修法就要真的回到身障者本身的需求,這是今天一切修法的核心,這個部分再麻煩署長回應,謝謝。

主席:請郭委員。

郭委員昱晴:這一條的第一項跟第二項我沒有修正,我是增訂第三項,就是明定公共建築物、公共設施、交通運輸、資訊、通訊、網路平臺,要建立定期的維護機制,而且要邀請身心障礙者參與設計還有後續維護的測試,這是我要求的。剛剛其實昭姿委員也特別講到,我們要邀請所謂的真正使用者,站在他們的立場,讓他們實際參與這個部分。

另外,我有特別再增訂保障視覺障礙者的資訊近用權,明定出版品不得以版權保護為由,拒絕提供或者是販售電子無障礙格式的出版品,落實身心障礙者的權利以及公約的精神,以上。

主席:請署長說明。

周署長道君:回應兩位委員垂詢的事項。在商品設計部分,有關便利身心障礙者使用產品的設計或者在開發的輔導,這個部分當然同時涉及到經濟部的權責。一個產品要好用,確實如同委員所提示的,一定是從源頭開始就要從使用的角度來出發做設計,所以怎麼樣在一開始納入身心障礙者使用上的需求,如果不貼近需求的時候,以產品的角度來講,這個產品將來開發出來是沒有人用的;但是在公部門這邊一開始設計使用的時候,它則會反映出在一開始的設計,甚至包括可能的法規或者是政策、規定。這個部分的話,其實在我們前一次審查時,在本法第十條之一的修正草案裡面有關聯的條文,就是不管是機關(構)、學校、事業、法人或團體在訂定跟身心障礙者權益有相關的政策、法規、規章的時候,就必須要提供身心障礙者可近用的資訊跟表示意見的機會。所以在這一類,尤其像公共設施的使用,其實已經可以依照第十條之一這樣的概念來徵詢使用者,對於未來在設計上或者是設計細節上面,怎麼樣來貼近身心障礙者的需求,這個部分其實現在是有條文可以來做相關的引用,以上。

主席:請陳昭姿委員。

陳委員昭姿:署長說這個有相關的規範供各機關(構)來參考,但我現在的重點是,當你們發包或做任何各種工程的時候,製造商實際上怎麼來做,你是放到標案的規格裡面嗎?發包的規格裡嗎?然後會有去驗收嗎?會有檢驗嗎?這個過程呢?那個條文實在遙不可及啊!只能說有規範啦,但是結果呢?我剛剛提的這條,你也了解,就是身障者直接表達的,他們覺得過去他們都沒有機會參與,那你怎麼保證製造商或服務提供者,在產品開發的時候有經過這麼一段路、經過有關將來使用者的徵詢?你們要怎麼來保障這件事情呢?因為這是個合理的要求,非常合理嘛!

周署長道君:跟委員報告,在現行條文裡面,這次是沒有修正,就是本條的第二項,其實現行條文就有要求,要訂定相關無障礙設計的規範、標準或標章這一類的基本規定時,就要回頭去適用我們剛才提到的本法第十條之一,就是在規章訂定的過程要有身心障礙者的參與,當然個別的工程或個別的產品,委員關心的這一段,像建築跟產品開發的部分,我是不是可以請經濟部或內政部的長官,就現行的做法怎麼樣來容納身心障礙者的意見,來跟委員作一個說明?

主席:是不是先請內政部國土管理署連專門委員作進一步說明?有關於通用設計的部分。

連專門委員偉耀:主席、各位委員,大家早安。關於住宅,因為我來自住宅部門,所以先對於住宅部門的部分作說明。因為現在政府的政策正在推廣社會住宅,社會住宅本身引用的概念是我們原先建築管理部門裡面的無障礙設計空間規劃,還有一些標準跟規定,近期我們有把通用設計融入到社會住宅的規劃上,它的核心理念主要是在處理全齡友善跟居住平權這樣的事情,它承載的其實是不同的族群。其實住宅法第三條有提到社會跟經濟的弱勢,所以身心障礙者在這樣一個社會住宅的生活領域當中,其實也是一個被照顧的對象。我們在通用設計的核心有幾個原則:公平使用、彈性使用、簡易直覺、明顯資訊、容許錯誤,還有省力使用跟空間尺寸上的一些規劃,所以在整個社會住宅的規劃設計上,確實在政策的規劃甚至於細部的規劃過程當中,都已經將通用設計融入了,以上報告。

主席:謝謝。

經濟部有補充嗎?請經濟部林專門委員。

林專門委員雨歆:我請我們標準局的同仁說明一下。

主席:好,請。

鄭簡任技正乃元:跟各位委員報告,誠如剛剛署長所說的,其實在原本既定的條文裡面,是比較聚焦在無障礙的產品設計等方面,在這部分的國家標準制定方面,我們原本依照標準法跟國家標準制定辦法的流程,為了確保所訂出來的標準能夠真正切合,尤其所謂需求者的實際需要,所以在標準制定過程當中,不管是徵求意見或技術內容的審查,我們都會充分邀請利害相關者參與,確保這個內容未來的可用性。在產品的部分,在既有條文原本我們就已經有針對無障礙的產品訂定了一個獎勵辦法,來讓市售產品及新設計的輔具相關用品能夠符合通用設計的要求,大概是這樣,以上補充說明。

主席:謝謝。我們已經討論很久的時間了,昭姿委員還需要再進一步嗎?

陳委員昭姿:我覺得現在回答的都不是我要的答案,我相信也不是郭委員要的答案,因為現在你的規範都有,我們也這樣要求,事實上,我想醫學方面有很多研究計畫到最後也是如此,到最後針對那個研究計畫本身,你是不是真的有找一些所謂的焦點團體等等來處理,從有那個規範到落實是一段很長的距離,整個工程可能搞不好是幾年後才能完成,你有規範並不表示最後那個使用者是受用的。署長,剛剛你們說的其實我們都知道,也可以說剛剛說了就好像沒說一樣,就是在真正施作的時候,對於這個部分,你們不能在招標的規範裡面規定一定要有一個讓他們參與的過程嗎?你老是說在高高的、遠遠的地方有一個規範,那我們按照這個規範去做,但是做出來的東西在實際上要用的時候還是有落差,所以身障者他們才會表達說一直都沒有機會來參與或不好用,署長,你知道我的意思是在這個層次,而不是在很高的層次,就是這樣子。

主席:了解,不過這個條文要落實,我們可能還要再看看有什麼方式,針對郭委員要求無障礙……

郭委員昱晴:其實我剛剛有特別提到維護的機制,就是事後是不是要邀請身心障礙者,不管是從剛剛講到的前端設計到後續維護時的測試,這個部分其實也應該要有定期維護、測試這樣的機制才對啊!就是在測試的這一段時間要邀請身心障礙者,讓他們自己先使用看看這樣的設施或設備是不是符合他們的需求,我的重點就是後端,因為我有特別增訂定期維護機制和後續維護時的測試,是不是也可以把它納入?以上。

陳委員昭姿:在驗收的時候也要讓使用者測試。

主席:剛剛署長有提到本來說要有一個附帶決議,如果把這些訴求放在附帶決議裡面並做完整的說明,再請大家參考附帶決議的內容,大家有沒有意見?

請張雅琳委員。

張委員雅琳:謝謝主席,針對第五十二條之一,我想要提出一個想法來跟衛福部請教一下,就是我們現在是寫通用設計,但是其實我過去有關注我們國家各縣市的一些特色公園,因為在這個場域裡面可能也會包含這些特色公園,當你用通用設計的時候,其實你會忽略掉兒童身心發展在不同階段所需要的能力,也就是說,如果都採通用設計的話,坐輪椅的孩子可以坐、嬰兒可以坐,可是五、六歲以上的孩子需要發展他的體能,他沒有辦法盪起一個通用設計的大型鞦韆。過去我們對遊戲場都會講到可及性的部分,所以是不是在這個地方可以把通用設計改成依身心權礙者權利公約的可及性原則來規劃我們的公共建築物或是公共設施與活動場所?我是想要跟衛福部請教一下這個問題。

主席:針對張雅琳委員希望把通用設計原則的部分再做一點延伸,請署長說明。

周署長道君:有關張雅琳委員的意見,在CRPD公約的架構底下,有關可及性的部分其實是比較偏向在無障礙設計的概念底下,其實無障礙和通用設計這兩個是並列的,基本上,這兩個不完全是劃等號的概念,中間有相通的地方,也有不太一樣的地方,在無障礙設計的部分,確實在現行條文第二項的部分,有些無障礙規範其實就會進去,在無障礙的架構底下,其實也會包括委員所提示的可及性概念,所以是不是需要再單獨去標註出來,我們看看在條文哪裡,這個我們再來檢討一下,看看是不是文字在哪裡有沒有辦法放。

另外,剛才昭姿委員所提到的,有關從測試到維護階段,讓身心障礙者參與的部分。因為這個是法律條文,我們建議是不是文字的部分稍微簡化一下,從設計到使用,也許我們看能不能加「維護」,就是要納入身心障礙者參與的意見,從這樣的角度我們就文字再稍微做整理,讓它稍微精簡一點,是不是有這樣的可行性?

陳委員昭姿:您願意寫入主文的意思嗎?

周署長道君:是,但是條文稍微精簡……

陳委員昭姿:那我們看一下,先保留。我們先看一下。

周署長道君:對,先保留,我們把條文做……

陳委員昭姿:謝謝。

周署長道君:嘗試做精簡,是不是可行?

主席:張委員。

張委員雅琳:其實我知道可及性跟通用原則上面是有一點點相同,也有些不太相同的地方。可是今天我的擔心就是,當全部用通用設計的時候,因為現在講的公共場所裡面可能也包含了兒童遊戲場。

周署長道君:對。

張委員雅琳:兒童遊戲場裡面如果都用通用設計的話,勢必會犧牲到一些特殊兒童以及大齡兒童的遊戲權益,所以我想我們是不是可以在這部分做一個調整?因為過去在遊戲場裡面也有人提到,就是用通用設計來設計整個遊戲場,當時在許多的討論之下大家是覺得這會有問題。所以我才擔心,如果我們今天就直接寫通用設計的時候,會不會讓兒童遊戲場受到影響?

周署長道君:在兒童遊戲場規範的部分,其實遊具現在是有國家標準,委員這邊已經推動了很久。在具體操作部分,通用設計的概念其實一定程度上它也是要讓……它是比較接近聯集的一個概念,讓最多使用者都能夠一起使用,大概從這樣的角度,通用設計其實是有這樣的一個意涵。當然在設計的時候,因為兒童發展過程的階段性關係,事實上有些確實會有一定的侷限。如果明確地是針對像兒童遊戲場的部分,是不是可以我們用一個附帶決議的方式?就兒童遊戲場的可行性跟針對一些比較大齡的兒童在使用這方面要特別注意的部分,我們研擬一個附帶決議做相關的處理,是不是有這樣子的可行性?

張委員雅琳:我當然知道有國家安全標準,這些都有相關的標準來約束我們所有遊戲場的一些安全性部分。但是我講的通用設計概念,最主要是因為大家在開始做共融遊戲場的時候就有提到是不是用通用設計,像一個鞦韆,它可能可以滿足低齡的孩子,大家會認為這可以滿足低齡的孩子,也可以滿足身障的孩子或是上半身肢體、軀幹能力比較弱的孩子。當然大家會覺得大齡的孩子也可以做,56歲的孩子也可以做,小學生都可以做,這不是一個最好的設計嗎?如果以通用設計的概念來講,似乎是說得通的。但是我想從兒童身心發展來說,到56歲的時候會非常需要靠自己的能力去盪起一個鞦韆,可是就通用設計要盪的話,第一個是高度不夠,第二個是量體也太大,所以我才會有這個擔心,現在把它放進去,會不會對兒童遊戲設施造成影響?最主要是我對於「通用設計」這4個字,會擔心未來在實作時會過度地延伸。

所以今天這個文字到底要怎麼放,其實我沒有特別堅持,但我是希望,在怎麼樣的原則保障之下,在兒童遊戲的這些權利上面,不同年紀孩子的需要不會因此而被忽略或者被侵犯。

主席:謝謝各位委員也都充分地把意見反映出來,我們這一條就先行保留,有關於附帶決議的部分,再麻煩主管機關擬訂好以後,請各委員審視。

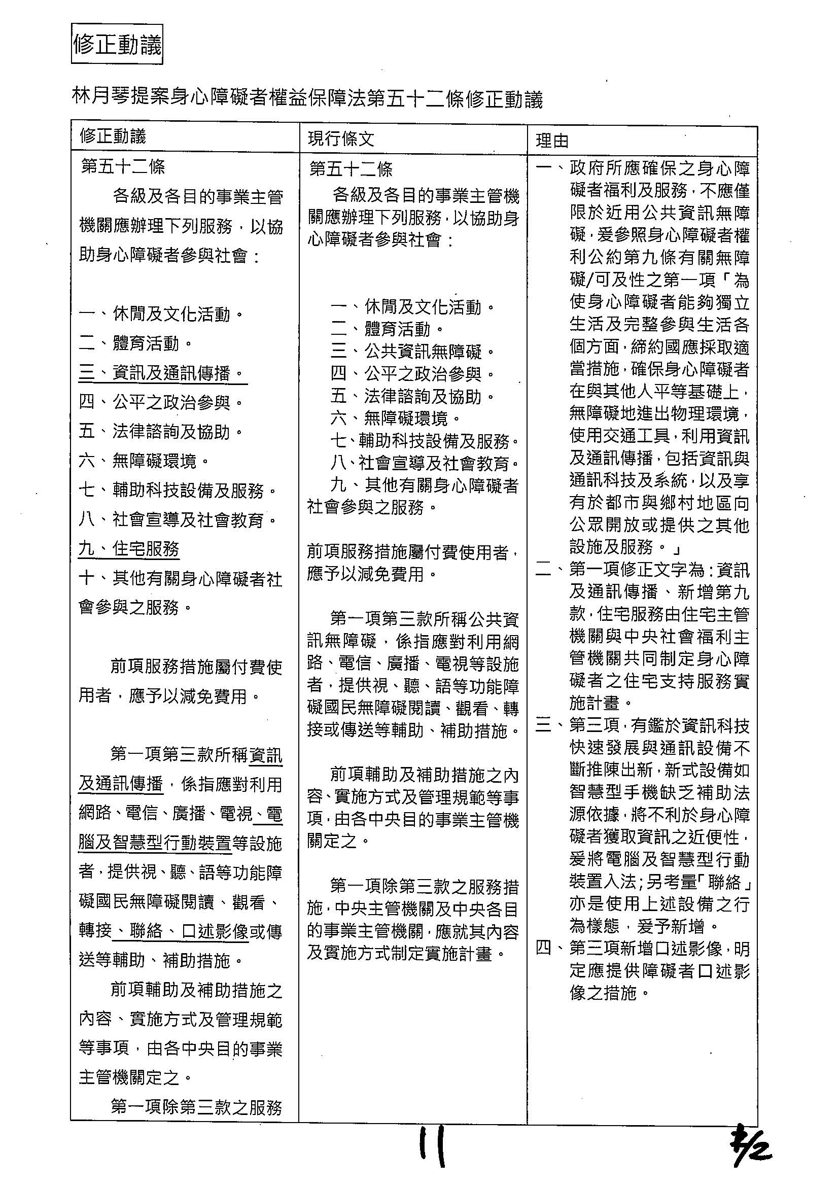
我們就往下,第五十二條之二。包括羅廷瑋委員、廖偉翔委員、王育敏委員的提案,還有郭昱晴委員、萬美玲委員、林月琴委員、李坤城委員及蘇巧慧委員的相關修正內容,請署長先跟大家做報告。

周署長道君:行政院版第五十二條之二主要是針對,包括從現行的政府機關(構)、學校的網站要通過相關的無障礙檢測並取得認證標章之外,這次我們把使用的範圍做了一個擴大到公營事業及政府捐助之財團法人,除了包括它的網站之外,還有它的行動化應用軟體(就是app)都需要經過這樣的檢測。另外,對於一定規模以上的醫院、金融機構,我們也把他們納進規範裡面來。

各個委員的提案版本總體上來說,在擴大範圍的對象上面,基本上絕大多數都和行政院版有相近的地方,各委員提案內容中,有些委員的提案會更擴大到運輸、通訊傳播、文化創意等等各個相關產業的部分。由於這個條文涉及個別行業是不是能夠做到的能力、衝擊跟影響,我們是建議,由於考慮到現在數位發展部已經有一個普及與深化政府網站與行動化應用軟體無障礙設計的行動方案逐步來做推廣,對於政府部門,將來規定之後,就一定要來推動,對於民間非公部門的這些行業,可能還是要徵詢一下相關部會所瞭解的主管行業是不是可以適用或推動到這樣的程度。另外,有些委員的版本裡面提到「公法人團體」,如果是公法人的話,在文字上面我們建議再來做一些整理。

總體來說,我們會建議行業擴大的部分可能要看一下各主管部會對於包括像金融服務業、大眾運輸業、通訊傳播事業、文化創意產業、醫療業、網路服務業,是不是都能夠完全通過網站的無障礙檢測,包括它的app。另外也有要求事業單位對於提供可用於電腦或行動裝置平臺供公眾使用的軟體應用程式也必須能夠符合,這個部分可能都需要徵詢一下相關部會目前在執行上面對於各個行業所瞭解的狀況。

主席:謝謝。

請陳菁徽委員。

陳委員菁徽:我代表羅廷瑋委員、廖偉翔委員、王育敏委員還有我自己,有想要跟主管機關詢問的幾點,可能跟衛福部、數發部、經濟部都有相關,我就把問題一一提出來。

第五十二條之二主要是要落實CRPD第九條無障礙還有第二十一條資訊近用權的保障,並接軌歐盟的歐洲無障礙法等等國際數位人權標準。我們要肯定行政院版本這次把行動化應用軟體納入,這是一個進步的立法,但是第一項本文中要求「應通過無障礙檢測,並取得認證標章」,這雖然是原條文的文字,但是我想要跟數發部確認,現在的網站和app是不是已經有要求你們發布的網站無障礙規範2.1版,還有行動化應用軟體無障礙檢測指引,預計多久能讓第一項的單位都可以符合?

另外,很多身心障礙朋友關心的是,在自助服務終端設備,比如ATM,第二個要請教經濟部,現在全國的ATM是不是有要求符合CNS 15552公共資訊服務無障礙設施的規範?同樣的問題,預計什麼時候所有的ATM都可以符合?

再來是政府機關內部,國發會2017年有頒布政府機關公務系統無障礙指引,經濟部有訂定CNS 15321無障礙資訊以及通訊科技指引,請問國發會還有人事行政總處,是不是現在所有的公務機關都有符合?第一段是要問進度,第二段是想問衛福部,因為你們有列到公部門、公家機關預計推到全國,需要花多少時間?剛剛好像也沒有很明確聽到預計的進度。一定規模以上的醫院、金融機構網站亦同,也想請教一定規模以上,你們預計如何來訂?是以資本額、設站地的點數、服務人數或是有其他的標準?預計子法要如何訂定?

最後,歐盟的歐洲無障礙法已經把規範的對象延伸到銀行、交通、電商、電子書等關鍵服務提供者,並且要求自2025年相關產品如果不符合無障礙規範,不得在歐盟市場銷售,所以要外銷歐盟的產品,我們自己要求以後就可以符合並銷售到歐盟的市場,這也代表銀行、交通、電商、電子書這四大類別的廠商,現在就必須要求他們符合,才可以促進我們的外銷。所以我們修法對接國際的標準,不只是保障人權,也有助於提升國內軟體還有服務的國際競爭力,這一點要請行政部門再參考,謝謝。

主席:謝謝。菁徽委員有提了很多部分需要各個單位回應,先請數發部王宗彥高級分析師。

王高級分析師宗彥:謝謝召委,委員大家好。關於委員詢問現在無障礙網站的合規狀況,目前法規已經規定政府所有新建置的網站還有現有的網站都一定要合規,所以各個機關都是往這個目標來做。我們現在有固定的檢測範圍及檢測的機制,另外跟委員報告,它是一個動態的狀況,有時候網頁會改版所以機關會再修,實際上整個檢測會搭配第一線人工,還有第二線是身障朋友實際去檢測,這個沒有問題。第二個就是行動化應用軟體,在這一次納入以後,我們也會用同樣的方式一起來處理,來責成各個機關達到這樣子的目標,所以沒有問題,謝謝。

主席:請經濟部。

鄭簡任技正乃元:長官、各位委員好。剛剛有特別提到像ATM的部分,我們已經有訂出了一個16220的標準,這個標準就適用在比如像ATMKIOSK或者一些自動售票機的資訊要求,包含無障礙這部分。也訂出了15321無障礙資訊與通訊科技指引,但因為標準是自願性的,比如以ATM而言,ATM到底要怎麼樣符合或達到所謂的無障礙,可能要回歸到ATM這個商品的主管機關銀行局,看他有沒有去引用這些標準的內容,以上。

主席:謝謝。

請人事行政總處。

陳委員菁徽:國發會好像還沒到。

主席:今天沒有邀請國發會。

陳委員菁徽:人事行政總處。

許專門委員孟智:人事行政總處說明,目前網站都有通過像數發部的無障礙認證,有關其他政府部門的部分,如同剛剛數發部代表說明的,他們會定期做認證,謝謝。

主席:金管會長官有需要再回應或補充嗎?金管會或者是署長,因為國發會沒有邀請長官過來,針對剛剛菁徽委員的詢問有沒有……請金管會說明。

張專門委員曉萍:金管會銀行局回應ATM的部分,目前銀行在網站與網路銀行的部分都有拿到數發部的檢測標準,行動銀行就是行動app的部分,也有依照數發部相關無障礙的指引做調整,至於剛剛經濟部提到的ATM部分,經濟部是說有相關的一些規範跟標準,規範標準是自願性的。另外,在實務上的困難是,雖然有一個規範跟標準在,但是欠缺了一個檢測的標章來去做認證,這是銀行在實務上執行的困難。

主席:對於這些回應,不知道菁徽委員還有沒有要提出來再確認的?

陳委員菁徽:但是基本上聽起來的回應,好像沒有符合身心障礙者使用者的需求,因為並沒有一個標章。但是衛福部可以先回應,未來某一個規模以上,他們會按照哪些指標來訂定?

主席:署長,針對菁徽委員希望讓這個檢驗標準的部分有比較完整的規劃,或者是處理模式,您們這邊有沒有再進一步回應?署長。

周署長道君:以我們這次設定的條文來看,一定規模以上的醫院、金融機構的話,這個「一定規模」將來……依照現在條文的設計,就是由個別目的事業主管機關要去做相關的律定、設計跟規範,所以依照行政院版本,如果提到有關醫院、金融機構網站的話,就會分別由我們部裡面醫政的主管單位和金管會來做相關的要求。到時候設計的部分,應該會在條文通過之後來跟業者討論,也許會有期程等等的部分來做討論。

主席:是,所以根據我們目前所看到的條文內容,他會訂辦法?

周署長道君:是。

主席:後面也會訂子法?

周署長道君:是。

主席:還是?

周署長道君:會有兩個,在第二項的部分,有關這個網站的檢測部分,他會有一個檢測,這個部分主要可能會請數發部來幫忙;第三項「一定規模」的部分,未來可能就不是一個辦法,可能就是具法規、命令形式的公告。例如,以醫院來講,可能500床以上或者區域以上的醫院,類似這個樣子。因為它不會有細節的內容,細節內容還是會回到第二項裡面的規範,有關一定規模的門檻,他到時候就會有一個公告。

主席:所以有需要在立法說明裡面,把剛剛菁徽委員所提到的那些部分加強表述嗎?如果用這樣的方式,不知道菁徽委員同不同意?

陳委員菁徽:可以,看是您要修在子法,還是您要用附帶決議?因為聽起來還是蠻含糊的,剛剛只有聽到床數,還沒有聽到金融機構的規模,你們大概要以怎麼樣……

周署長道君:跟委員報告,關於具體的部分,剛才是舉例,所以比較精確的門檻,確實是在法律訂了以後,會由個別的目的事業主管機關討論過以後,再做比較精準的規範。

陳委員菁徽:懂,理解。

周署長道君:對於訂的方式的話,我們可以在說明欄裡面做稍微深入的描述,這部分我們可以來做。

陳委員菁徽:主席,他們剛剛有稍微解釋ATM的規範,但是聽起來每一個部門是各做各的,就看主席覺得要怎麼處理比較好,是不是在附帶決議把它規範得更清楚?因為經濟部、數發部並沒有辦法統一去規範跟落實使用者……

主席:所以您同意用附帶決議把您剛剛所列到的一些問題,請……還是要直接在說明欄裡處理、增補?陳委員同不同意在說明欄裡加強增補內容?

陳委員菁徽:可以。

主席:好,這條我們就按照行政院提案通過,另外在立法說明裡加強補述相關內容,謝謝。

我們往下第五十三條。第五十三條有陳冠廷委員、何欣純委員、伍麗華委員、劉建國委員、廖偉翔委員、盧縣一委員、蔡易餘委員、林月琴委員、郭昱晴委員及范雲委員等提案,還有盧縣一委員的修正動議。

首先先請署長說明。

周署長道君:第五十三條行政院這一次沒有提修正版本,針對各個委員提案的內容,可能因為提案時間的關係,有關將博愛座修正為優先席的部分,去年已經討論修正過,就是有部分委員可能因為提案時間的關係,還有建議將博愛座修正成優先席的部分,因為這已經和現行法律規定的文字一樣,所以這個部分我們建議可以直接依現行規定處理。

第二點,陳冠廷委員的版本提到,相關交通運輸設施如果有不符合前面所列的相關規定,應令運輸營業者在一年內提具改善計畫。事實上,交通運輸工具包括鐵路、公路、車、船、飛機等通通包含在內,針對這些各式各樣不同的大眾運輸運具,是不是都能夠在一年內提出來,建議可能要請交通部幫忙說明。

第三點,范雲委員提到,如果在有關路線、航線或運輸區域內沒有辦法提供無障礙運輸服務者,應提出替代方案或合理調整。這個部分其實主要是提供一個概念,即怎麼樣提供身心障礙者一個適足的運輸效能,這個大方向上我們支持,不過范委員的提案內容比較偏向在合理調整,和這一個條文本身比較偏向處理無障礙設施改善的方向似乎不太一樣,因此我們建議這個部分不一定要納進來,細節部分可能也需要交通部說明。

第四點,盧縣一委員的版本主要針對原住民偏鄉的部分,要求專案規劃無障礙設計的替代性運輸服務,而且針對原住民身心障礙者,要能優先預約或者費用補貼,這個部分可能也要請交通部一併說明,以上。

主席:謝謝。

請范雲委員。

范委員雲:第五十三條是跟運輸有關,我覺得蠻重要的,其實如果現行條文規定完整的話,今天就不會有這麼多的陳情跟問題,我自己辦公室就有處理過一個陳情案,是有關一位要去離島的輪椅使用者,結果航空公司就以他的輪椅太重、花費太高,而且飛機下降時需要一個什麼機器而拒絕他,如果這個條文本身有用的話,他們就不需要找立委陳情,最後開了協調會才解決,後來我們發現其實就是載重,就是要再找一個類似什麼樣的設施,等於要花比較多的資源,可是如果原本條文很有用的話,就不需要了嘛!因為事實上後面這個條文本身雖然有找各身障團體開過會,然後主管機關研商同意後,前面那個就不用提供無障礙了,可是這裡面還是有一個不對等的關係,因為如果主管機關是站在航班、航線的提供者那裡,就會發生像我剛剛所講的,就是輪椅使用者去離島,因為是小飛機,然後就完全不提供服務。

所以我這邊做個合理調整,跟前面剛剛署長講的有點不一樣,前面我們比較聚焦在好像是找工作,就是聘用這個部分,但因為交通權很重要,還是希望衛福部這裡是不是可以考慮,就是如果沒有一般性無障礙服務的時候,應該要提供替代改善方案或合理調整。如果真的有困難的話,要有舉證責任,就是那家公司要負舉證責任,才能不適用前項規定,我想這樣才能夠杜絕。因為到時候交通部應該就是看這條,它看這條如果跟原來一樣的話,那就沒有辦法解決我剛剛所講的,我們立委遇到的一些……而且會來陳情的是少數,我們覺得它是一個合理的陳情,以上。

主席(劉委員建國):有沒有要補充?

周署長道君:可能細節的部分會需要交通部的長官來幫忙做補充,不過針對范委員剛才所提到的,可能在通案性的部分跟委員做一個說明。我們現在在處理的第五十三條,它規範的內容主要是針對無障礙的部分,無障礙它的基本概念就是,被規範到的行業或者是義務人,這個就是它一定要去做的,而且基本上很多可能是有一些……不管透過設計的規範或者是等等要求,它就是一定要做到的,它是一個對身心障礙者普遍適用的基本規定。

委員所遇到的那個協調個案,其實在身心障礙者協助處理的部分,它的個案性質會比較偏向合理調整,其實也如同委員提案裡面所提到的,委員提案的第二項裡面,它在屬性上面是比較接近合理調整的事項。在文字、條文規範的部分,我們在前面的第十六條,昨天在討論的時候,其實各位委員也花了非常多的心力在處理有關合理調整的部分。如果以這樣的一個個案來看的話,它可能在交通的部分,屬於在無障礙的設施之外,它需要額外做一些合理的調整動作。第十六條我們現在的條文設計,就是當身心障礙者要提出合理調整的一些需求的時候,這個調整的義務人只要能夠在合理不過分負擔的範圍內、不要有過分支出的範圍內,它就要能夠去處理,而且這個部分也如同委員的版本,我們昨天討論的結果是,相關舉證責任的部分也會有一個處理的規定。

所以我們會建議有關合理調整的部分是不是可以就一併放到第十六條?因為昨天是保留,是不是可以在第十六條的部分來一併做處理?

其他各委員提到有關交通上面無障礙的部分,是不是可以拜託請交通部來做一些說明?以上。

主席:請副司長。

廖副司長謹志:交通部針對各位委員的問題,我這邊再做第二次的回應。第一個,針對剛剛所提到要責令運輸業者在一年內提改善計畫的這一個修正,因為我們的整個運輸環境其實非常複雜,所以要在一年內能夠把它馬上修正做完,我這邊不敢保證說一定,其實交通部在過去……應該說這10年,針對整個交通環境的無障礙,我們自己內部有聘請一些身障團體來擔任委員,也會協助我們做檢視。因為我們的車輛,包括從車輛到建築,它的汰換其實會有一定的年限。當然,所有的都會依據我們目前整個無障礙或通用設計的原則來處理,所以我還是先建議保留一個彈性,這一年的部分是不是可以暫時先不要列在法條裡面?但是後面會有一個所謂「合理調整」或者是「替代方案」的部分,是部裡面一直在處理的。

第二個是針對剛剛提到的個案,有一些航空公司對於輪椅太重的部分,沒有辦法讓它上飛機,我想這個部分因為……這邊應該說原則上我們大部分都會針對輪椅的部分,不管陸、海、空,就是會儘量提供服務,但是因為可能有少數……過去不只是委員這邊提到的航空公司,其他有些運具也發生過,甚至有些是輪椅超重,那個已經超出我們原來對整個運具無障礙的一些……輪椅空間還有載重的規定,太重的部分也發生過。

對此我是建議,這個部分的合理調整我們當然會去做,但是不是一定要弄到法規裡面去強調各式各樣,甚至有的是那種不合規定的代步車也發生過,所以是不是所有這樣的器具都要能夠服務?對於這個部分我也是建議能夠保留一個彈性,讓各運輸機構用其他的替代方案來處理。

第三個是盧委員建議原住民地區的服務,我們現在針對偏遠地區或者是原住民地區已經有「幸福巴士」,如果有長照或復康的需求,地方政府也有這樣的服務。另外針對費用補貼的部分,因為身權法第五十八條其實已經規定相關的優待了,所以這個條文我也是建議暫時先不要列入第五十三條做重複的規定,以上。

主席:謝謝副司長的回應。

其他委員呢?范雲委員請。

范委員雲:雖然副司長說明了,可是我還是蠻憂心的。因為這裡面到底是有替代方案、有合理調整,還是相關的……譬如輪椅或是他所需要的服務超過一個真的可以合理調整的範圍?我覺得這邊其實有模糊地帶。可是因為原條文我們過去看到的就是發生過很多其實是可以搭載,只是航空公司的成本比較高,這個部分不管是由航空公司吸收,或是最後合理調整,政府會給一點補助,我們其實就是在實踐前面所講的交通這些不得有歧視之對待嘛!可是因為第十六條的「不得有歧視之對待」,對於沒有合理調整到底算不算都還沒有處理,所以我是建議,不然第五十三條就一起保留,如果那邊處理好的話,我就同意這個就不用放在這。

另外還有一個,我還在第五項「第三項大眾運輸工具無障礙設施項目、設置」後面加了「及服務與資訊提供」。因為有些時候那些交通的服務與資訊提供有沒有無障礙等等,它本身就非常地不清楚,所以這個部分我覺得也蠻重要的。不過這一條如果大家沒有其他的意見,因為跟第十六條相關,我建議就一起保留,謝謝。

主席:請陳菁徽委員。

陳委員菁徽:我也希望可以建議主席保留,因為剛剛聽完交通部的回復,會認為大家就是都遇到輪椅的問題,他很不方便,不管是搭乘交通工具或是坐飛機出國,這已經嚴重影響到他的生活了,如果我們沒有辦法透過修法讓這件事情可以落實的話,那我們坐在這邊就沒有意義,所以我也希望可以把第五十三條跟第十六條一起保留。

主席:謝謝。

還有沒有其他委員有意見?

我這邊補充一下當時針對大眾運輸修法的那個歷程,十多年前大修身權法的時候,針對這一條也討論非常久,所以我建議副司長,你覺得一年的時間不夠,需要更多時間,其實我要講,你剛剛也特別提到,改善十年以上了,對不對?在這個過程,應該是不只。所以這一年不夠,不然是要多久?是不是你也要有一個具體說法?這是第一點。

第二點、你剛剛特別講到,身心障礙者朋友的輪椅有很多型號,有的是有符合規定的,有的是不一定的。其實這個在他們準備搭乘飛機之前,你們就可以羅列清楚,有符合的、可以上飛機的,清清楚楚,甚至於也可以直接要求航空公司直接把相關符合的輪椅型號行文到所有身障團體,也讓他們知道,讓他們在搭乘大眾運輸航空器的時候很清楚不合乎航空公司可以承載輪椅的情況。我想在這樣比較通透訊息的情況之下,這種事情應該就可以降低很多了,但是應該這十多年來沒有做這件事情,就我的理解是這樣。

請郭昱晴委員。

郭委員昱晴:其實這條是重中之重。剛好陳菁徽委員也在這邊,之前我跟他一起去臺北車站,體驗我們自己坐輪椅,我們不要講,對於身心障礙者,所謂的無障礙空間設計,或者是整個所有標示,友不友善這個問題,光是我們自己坐輪椅去體驗,我要搭車、要趕車就碰到非常多的障礙。

針對這條,尤其是剛剛范雲委員講的服務與資訊提供方式及設置,這個部分我也有特別加進去,我覺得這個是要呼應現在很多的狀況,不管是剛剛所提到的身心障礙者在使用輪椅的同時搭乘所有交通運輸所碰到的困境等等。這條我們也希望能夠趕快有一個比較具體的方式來做修正,剛剛有提到,這條因為前面的第十六條有疑慮,要整體保留,但是我希望還是能夠趕快呼應身心障礙者真正的需求,以上。

主席:謝謝。那天我也有去,我是去搭車要回去,我有看到你們兩個坐輪椅,很辛苦!也是在把這個問題凸顯出來。這個法條不應該十多年來都這樣,如果討論還是回歸到十多年前討論的那個樣態,基本上,交通部及衛福部要大大的檢討。

好,我們先行保留。

繼續審查院版所提第五十四條。有委員郭昱晴、林月琴、蘇巧慧、李坤城等提案,還有現行條文,我們併案來討論,請行政單位先做說明。

周署長道君:行政院版第五十四條主要是增訂第二項,針對人行道、道路、騎樓不符合規定的,要求縣市政府一定要分年改善。針對這個部分,各個委員提案的版本都與行政院版本的內容相同,我們建議依行政院的提案通過,以上。

主席:請陳菁徽委員。

陳委員菁徽:行政院新增第二項,要求地方政府要擬定市區道路、人行道及市區道路兩旁騎樓的分年分期改善計畫。這個當然是立意良善,大家都很認同,可是主席也是區域的委員,應該知道實務上會遇到很多困難。這邊只有寫要求,可是沒有寫相對應的補助,請問有沒有相對應的補助款?因為比如臺中市、雲林縣,幅員真的非常廣,所以要做的項目非常多,這個只靠地方政府是不夠的,我不知道有沒有辦法可以把擬定分年計畫並辦理改善改成中央地方協力?請主管機關調整一下條文。因為許多次我們在做會勘等等的,都已經很認真在改進道路設計了,可是像現在大家開會所在的臺北市,是比較密集的,所以全部改變下來是所費不貲的,這個主席應該也蠻有感慨的,謝謝。

主席:有,跟你一樣有感慨。

還有其他委員要表示意見嗎?請范雲委員。

范委員雲:我們常常到各縣市、各地方就會發現,這條如果只這樣寫的話,真的不會被落實。因為我剛剛看罰則的部分,也沒有罰則,大家都知道,比如劉建國委員要選縣長,到時候做下去,他也可能掉選票,對不對?所以對所有的主管來講、市長來講,這件事情都很難,除非是民眾來要求,畢竟需要無障礙的人還是少數,在每一個城市的代價不一樣,所以這條我們真的要做好的話,如果沒有訂罰則,我真的不知道為什麼大家看了它,然後就會做好,剛剛講到的是補助,衛福部可不可以說明一下,第五十四條如果做不到的話、地方如果都不做的話會怎麼樣?

周署長道君:這個部分因為它規範的內容是包括市區道路、人行道以及建築物的騎樓,分別的主管機關是交通部和內政部,有關督導以及對地方政府的管理機制部分是不是可以請交通部和內政部來幫忙做一個說明?

主席:先請交通部,交通部完應該是換國土署,兩個單位基本上在這幾年針對臺灣的人行道都有很多的改善,補助地方滿多的,請把麥克風給副司長。

廖副司長謹志:交通部在這一條主要會涉及到的應該是省縣道,因為人行道應該是沒有這樣的問題,會涉及跟輪椅有關的應該是騎樓或市區道路,這個建議還是回到內政部來做處理。

主席:不是啊!這個是這樣,都市計畫內是內政部,都市計畫外是你們。

廖副司長謹志:是,因為省縣道在處理的時候,應該都是依照我們的公路設計規範去處理,都市計畫外的省縣道部分,目前應該還是會依照相關規定來做處理,因為主要應該是市區內的騎樓跟人行道齊平的問題。

主席:省縣道還是會有騎樓的問題啊!不是完全沒有這個問題。好啦!請國土署。

陳科長雅芳:主席及各位委員,大家早安。國土署就這個部分做一個說明,委員所關心的,有關於人行道或者是騎樓的部分,我們已經逐年都有編列相關的經費來協助地方政府做一些環境的改善,委員所關心的部分,如果涉及到違反的可能還會包括有市區道路條例的罰則部分,會回到那個部分去做影響通行相關的處理,所以對於現行有關於人行道及騎樓的部分,剛剛委員所提醒的,是不是要加註有關於中央跟地方協力的部分,我們想現行相關的政策以及推動的計畫已經都有,我們也逐步在協助地方政府推動,所以這個部分我們建議是不是還是維持現行院版的條文?以上說明。

主席:這個剛剛跟各位補充了,這幾年因為發生人行地獄的事情,所以國土署還有交通部針對這個部分補助地方政府滿多的經費,而且都逐年有在施工,但是也誠如剛剛范委員所講的,有些地方施工起來確實爭議不斷。

請范委員。

范委員雲:我剛剛聽起來,其實你們的補助是有的,有在改善中,但是關於做不好的罰則,剛剛聽起來好像是很微弱。所以再回來講,我前面有一個也是被保留的,你要給民眾一個申訴的機制嘛!今天民眾以為是衛福部,他不知道是衛福部,後來以為是交通部,後來又發現騎樓是內政部,哪個民眾這麼有公民意識跟能量去找不同的單位去投訴?因為地方政府如果不做的時候,他只有往中央嘛!剛剛講的騎樓,聽起來應該都做得很好,人行道沒問題了,大家如果有去外縣市,不要講臺北可能都有一些地方是這樣,新北也還蠻嚴重的,我自己常去臺中市,連我們這種不需要任何輔助、行走還算很方便的都很難走動了。所以我覺得如果大家認為行政院條款OK的話,我們另外一個被保留的,可以向國家人權委員會去申訴的那個機制要有,因為今天衛福部也管不到交通部,等一下內政部沒有做,你也管不到他,然後它可能在內政部看起來不是他的主要業務的時候,其實就算有立委關心,有的時候也會力有未逮。所以我是用這條談,院版我OK,可是聽起來還是會有很多漏洞,你要讓民眾有一個超越這些地方政府的申訴機構,謝謝。

主席:請陳菁徽委員。

陳委員菁徽:剛剛有講到在幅員很寬廣的縣市要做的項目實在是太多了,所以有限的資源要如何面對巨大的改善量,單靠地方政府是不夠的。現在的條文是直接叫地方要處理,這樣子地方壓力很大,因為這種真的是常常會被罵的工程,所以沒有很多共識的話,看是不是就先保留,然後之後我們再來討論比如交通部、內政部、國土署,中央、地方大家要怎麼樣來協力分工,可以先保留嗎?謝謝。

主席:可以啊!這一條就先保留。

繼續來審查單單一條,是林月琴委員所提的第五十五條。請行政單位說明一下。

周署長道君:林月琴委員版本的第五十五條是有相關號誌的部分,有增列相關規定,這個部分因為涉及到交通部的業務,是不是可以請交通部的長官來幫忙做說明?

主席:請副司長,他要多一個有聲號誌。

廖副司長謹志:跟各位委員報告,其實交通部在現行的道路交通標誌標線號誌設置規則裡面已經規定要設立所謂的有聲號誌,原來我們針對這有聲號誌的部分也訂定了相關的指引給各地方交通主管機關參考,後來也是配合第五十五條的規定,我們把它改名叫做「視覺功能障礙語音號誌設置指南」,這是配合第二項的部分。其實現在部裡面已經依據母法、交通部的相關規定訂定了,所以是不是要依林月琴委員版本在第一項的部分再來增訂?部裡面是覺得應該不用,因為現在母法層級很清楚、架構很清楚,所以這個部分建議維持現行條文。

主席:請王正旭委員。

王委員正旭:謝謝主席。因為月琴委員有跟相關單位做過溝通,他也同意在現行條文上可以不需要進行修正。

主席:第五十五條就建議維持原條文,謝謝。

繼續審查院版所提第五十七條,有台灣民眾黨、蔡易餘委員、郭昱晴委員、何欣純委員、陳菁徽委員、林月琴委員、范雲委員、蘇巧慧委員、伍麗華委員,還有李坤城、張雅琳等兩位委員以及現行條文,我們併案討論,請行政單位先做說明。

周署長道君:行政院版第五十七條主要是針對新建的公共建築物或是活動場所應該要遵守無障礙的一些要求,行政院這次版本有針對一些少數的文字做調整,主要是增列對於公共場所的無障礙設施的管理權限,考慮到實務管理的需要,除了納入所有權人之外,也把使用人納進管理的要求,這是行政院版修正的主要內容。而各委員的版本大體上來說,在擴大管理對象的部分和行政院版本內容大致上一致,比較有不同的地方,包括林月琴委員的版本有增列適用的範圍,第一項是不是要增列室外場所。我們初步檢視,因為現行的條文已經有戶外場域的部分,現行條文叫做「活動場所」,是不是還需要增加戶外場域?似乎文字上已經可以含括,所以我們建議不一定需要再訂到條文文字裡面。另外,范雲委員的提案在第三項有增列在有爭議的時候,經過舉證之後,可以由所有權人及管理人員提具改善計畫,由於是提具改善計畫,這個部分是不是要經過舉證,因為未來這一類在審核的時候,主要也都是由內政部來管理,我們建議是不是可以請內政部說明?以上。

主席:請內政部先說明。

陳科長雅芳:報告主席及各位委員,內政部國土署就這個部分說明。剛剛署長所提及到經舉證的部分,我們要釐清一下舉證的部分,因為在這一條所涉及到的是公共建築及各活動場所的目的事業主管機關,所以替代改善計畫的審核不會只有內政部。如果這些公共建築或者活動場所沒有辦法改善而提具替代改善計畫的時候,會由各目的事業主管機關去審核、認可替代改善計畫是不是可以執行。以內政部所主管的公共建築物而言,如果有無法改善的情況就必須要提出說明,所以我們建議經舉證的部分可以不要增列,因為沒有進行個案現場的確認,我們也很難認定是不是有沒有辦法依照規定改善窒礙難行的情況,所以我們建議「經舉證」這個字眼是不是可以不要增列?以上說明。

主席:請范委員。

范委員雲:我有一點聽不懂,你的意思是放了「舉證」這兩個字,你就得要去現場看它的改善計畫,才能確定是不是有那個證據,因為你們沒有辦法去現場看,所以不要寫「舉證」這兩個字,是不是?

陳科長雅芳:不是。跟委員再報告一下,這個部分以現行公共建築物的替代改善計畫為例,場所的管理機關負責人或者所有權人要進行改善,他有沒有辦法依照現行建築物的規定進行改善設置的時候,他必須要提出替代改善計畫的申請。替代改善計畫的申請內容就會包括沒有辦法改善的項目、原因及要提出替代改善的內容是什麼,那在這個部分其實就已經有舉證的內涵,因為他必須要提出這些無法改善情形的說明,以及要提出什麼樣的改善計畫,能夠讓行動不便者進出及使用建築物的各項設施,達到委員會所關心的可及性這樣議題的情況之下。既然在這個部分,他要提出替代改善計畫的申請,這個應該就已經屬於所謂舉證的類型,所以我們建議現行文字是不是能夠不要增列?其實用現行的機制就可以處理。

范委員雲:謝謝詳細說明。你的意思是改善計畫裡頭本來就應該要有舉證了,我想我們會提這個東西都是有發生過,大家覺得不是這樣,可能因為主管機關太多了,也許有些主管機關是這樣。我OK,我們是不是放在說明文字裡面,讓改善計畫的詳細內容裡頭包含舉證?我就支持院版,謝謝。

主席:謝謝。

各位還有沒有其他意見?如果沒有的話,是不是立法說明就請衛福部跟內政部溝通一下,看怎麼樣可以達到范雲委員所期待的內容?這一個條文就照行政院的提案通過,謝謝。

繼續審查院版所提第五十八條,有台灣民眾黨、蔡易餘委員、郭昱晴委員、林月琴委員、蘇巧慧委員、伍麗華委員,還有李坤城、張雅琳兩位委員,以及現行條文,我們併案來討論,請行政單位先做說明。

周署長道君:行政院版第五十八條主要是文字的整理,以及在最後一項第五項授權事項的部分能夠去書寫到比較周延,目前各委員的版本文字和行政院的提案內容修正方向總體是一致,所以我們建議是否可以依照行政院版本的提案來通過?以上。

主席:各位委員就看螢幕上,看看有沒有其他問題,如果沒有,就大家一致嘛!除非不一致的你就可以先講,沒有嘛!大家都一致?好。謝謝,我們就建議照行政院的提案通過。

繼續審查院版所提第五十八條之一,有羅美玲、劉建國、台灣民眾黨、蔡易餘、郭昱晴、何欣純、陳菁徽、林月琴、蘇巧慧、伍麗華、王育敏、萬美玲、李坤城、張雅琳等委員所提,也是第五十八條之一,還有現行條文,我們併案討論,請行政單位來做說明。

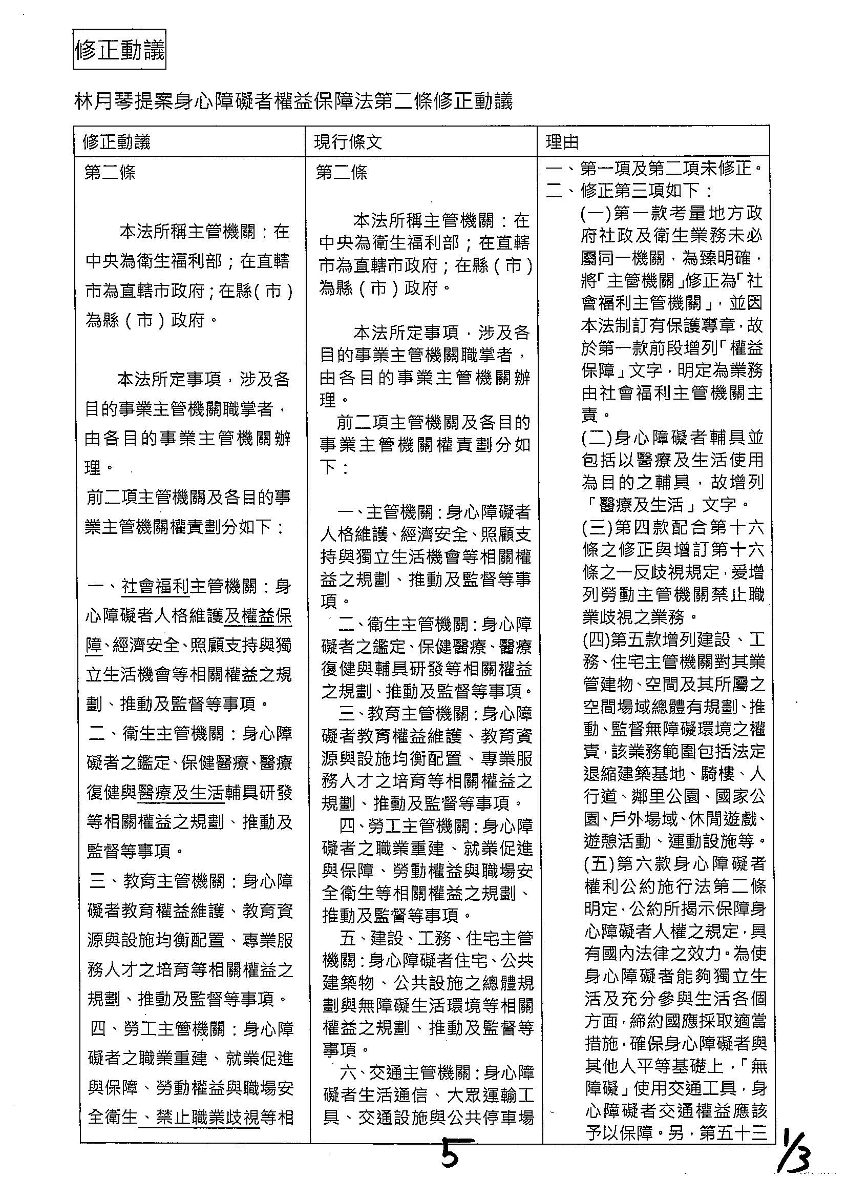
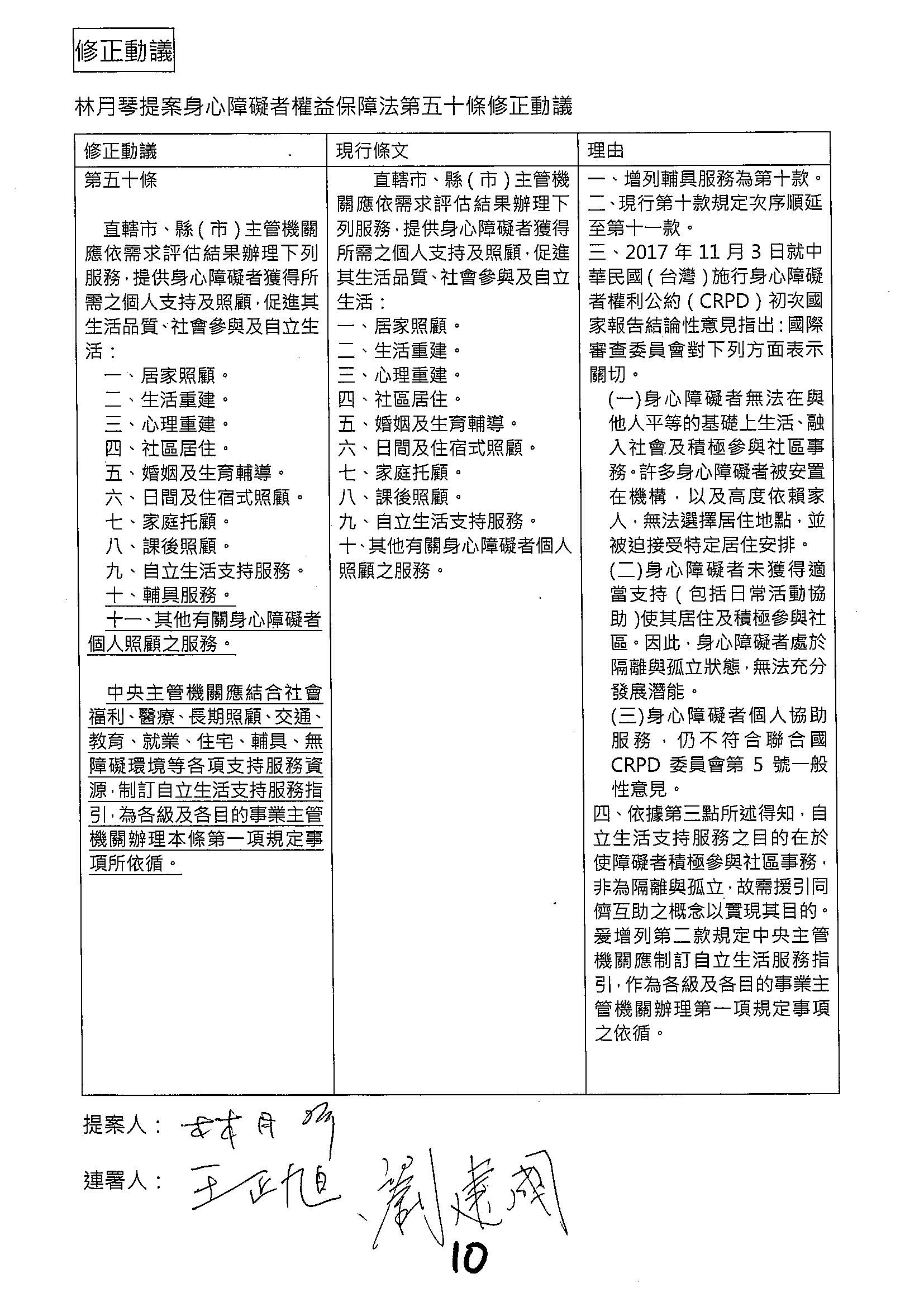
周署長道君:行政院版修正第五十八條之一,主要是增訂第二項,對於有關為了促進身心障礙者行動便利,有要求直轄市、縣(市)政府要去整合轄內的交通服務資源來發展相關的交通服務措施,各委員版本的提案內容主要和行政院版有不同的地方,其中林月琴委員的版本在第三項增列對於貨物稅的部分有相關的規範,由於在貨物稅條例跟海關進口稅則的部分目前有相關的規定,是否在這邊要再規範的時候,在適用上是不是會有重複?這個部分可能需要請財政部來幫忙表達、做說明。

另外,蘇巧慧委員的提案中有增訂第三項,也針對復康巴士跟交通服務設施管理規定以及隨車人員的配置等等,有要求直轄市、縣(市)政府要訂定相關的規範,由於考慮到本條的規範是希望縣市政府去做一個交通資源的整合,現行對於復康巴士或者已經明訂的交通服務態樣,裡面對於車輛設置或者隨車人員的要求,在個別的規定裡面,以復康巴士而言,像依照第五十一條授權訂定的個人照顧服務辦法裡面,對復康巴士的隨車人員細節管理、人員訓練的部分都已經有相關的規範,所以我們建議就不需要在這裡再額外增訂文字,以上。

主席:謝謝。

應該只有林月琴委員所提的進口貨物稅的部分,是不是先請賦稅署副署長來做回應?

李副署長志忠:跟各位委員報告,福祉車在貨物稅的部分依照現行貨物稅條例已經有免稅的規定,包括原來的公衛車輛本來就免稅,我們在98年的時候有增加復康巴士,104年有增加載運輪椅使用者車輛,108年有把到宅沐浴車也納進來了。衛福部還有交通部這些主管機關都會依據,而且也已經按照財政紀律法和納保法的規定做稅式支出,針對這些免稅的法案,經過主管機關的評估,有它的必要性,也有確保它的可行性跟有效性,而且也訂定實施的年限,目前這幾種車輛大概就五年,屆滿的時候都會再滾動來檢討它有沒有延續的必要性。

至於委員有提案要不要再增列新的車輛,我們考慮到車輛的種類還有它的定義跟用途其實在條文裡面並沒有具體明確,這個部分還是需要主管機關來做確認,也需要依照我剛剛提到的納保法跟財紀法的規定做稅式支出,這部分我想因為在稅法裡面也已經有很明確的法律程序跟作業,這個部分是不是容我們在草案的第三項保留,follow目前稅法的規定比較完備,不曉得這樣的回應是不是OK

主席:請林月琴委員。

林委員月琴:你的意思是什麼?保留是什麼意思?

李副署長志忠:就是回到我們的稅法去規範,因為稅法本身依照納保法跟財紀法的規定都會滾動性的檢討。

林委員月琴:所以每一次都……像剛剛講五年嘛,五年後就會……因為現在日新月異,像過去也沒有沐浴車,但是後來就有沐浴車,所以那時候我們為什麼特別開一個門,也就是其他附有特殊裝置、身心障礙特殊種類的車輛,我不知道你們整個做法的流程是怎麼樣?如果未來有新的就可以不需要透過法律的一些要求嗎?

李副署長志忠:謝謝委員,這部分還是有法律保留的問題,因為這是在稅法裡面規範,而且我們還要配合財紀法跟納保法,由主管機關去做評估,像剛剛所說新型態車輛的定義跟用途,是不是符合長照者的需要或者是行動不便者的需要?這些都有做稅式支出的必要性,因為稅式支出的重點就是:第一個,是不是要透過租稅手段來做,有沒有它的必要性?第二個,它是不是有效跟可行?這些在納保法和財紀法裡面都有規範。

林委員月琴:對,是在你們那邊也要……當你們滾動式修正在討論的時候,假設今天有一個新的就可以……

李副署長志忠:是。

林委員月琴:衛福部提出來,然後針對你們那邊去做……好像當初到宅沐浴車也是這樣嗎?

李副署長志忠:是,都是這樣子。

林委員月琴:好。

主席:可以接受?

林委員月琴:主席,我可以再發言嗎?

主席:可以,當然可以啊!

林委員月琴:我覺得當然不會是列在這邊,這邊是講稅,可是我覺得衛福部……我們現在還沒有提出附帶決議或修正動議,就是縣市政府應該整合復康巴士、載運輪椅的車輛、到宅沐浴車及其他附有特殊裝置等為身心障礙者使用的特殊車輛,可是最重要的是能否提供各項補助措施,因為一般來講,單位要去購買來服務的時候,通常那個金額都是比較大的,針對我提出這樣的概念,衛福部可以先做一個回應嗎?雖然不是在這一題要討論的。

主席:這可以啦,請回應。

周署長道君:有關復康巴士的部分,目前都是由地方政府編列預算來購置,根據目前我們所知道的,公彩也可以做一部分的補助,另外在不同的縣市裡面,大概也都會有民間透過捐贈,不管是復康巴或是長照接送車,大概都是類似這樣的模式,目前車輛都有持續在穩定增加。

林委員月琴:不是,署長,剛才你提到的是復康巴,復康巴已經執行很久了,我覺得不管是地方政府或中央,針對這一塊,尤其是現在的到宅沐浴車,事實上需求也蠻大的,否則長輩有時候躺在家裡,你說一、兩個月家裡沒辦法幫他洗澡,可是如果有到宅沐浴車的話,基本上可以讓他們做一些清潔衛生,我覺得其實還有對人尊嚴的問題,所以我們才想有沒有可能有相關補助?現在大家說放在這邊不太適合主要是因為稅的問題,可是我想問一下,如果提供補助,不見得一定來自中央,其實地方也OK,可是如果沒有訂,那就是公益團體自己去募款,有能量的就能夠去募款,可是有些沒能量卻又要做服務的時候,通常就不可行啊!也就是他願意服務,但問題是沒有這樣子的設施、設備,我覺得這真的很考驗公益團體,有時候公益團體他們在做這些服務的時候……其實公益團體不可能設一個部門專門來募資,因為所有的人員都要用在服務上,所以才會有這樣子的考量,也才會提出來問你們有沒有這樣的可能性?

周署長道君:跟委員報告,關於沐浴車,在長照基金的部分,因為到宅沐浴是有納入長照給支付的項目,所以沐浴車的部分現在也是有透過長照基金在補助服務單位,補助模式是地方統籌需求之後,每個年度都會跟中央申請,如果地方有需要是可以提出來的。至於補助的情況,總體上來說,中央只要有能力,不管是復康巴士、沐浴車或者是長照接送車,都會透過各種各樣方式,在一定的範圍之內,我們儘量來提供協助,這個部分我們都會來做。據我們所知道,很多縣市在財務負擔上面只要能夠支持,大概也都會儘量來做處理。因為這是不同的資源補助,所以這一條增訂第二項的主要目的是,希望縣市政府能夠把已經拿到的交通資源做整合,並更有效地合併運用,這次增訂第二項的目的是希望能夠責成地方政府把手上的交通資源做一個更有效的處理,以上。

林委員月琴:如果這樣的話,我在第二項最後一個字「措施,並提供各項輔助。」

主席:最後……

林委員月琴:第二項的最後。

主席:並提供各種補助,你是要叫誰補助?

周署長道君:跟委員報告,因為現在第二項文字規範的主體是直轄市、縣(市)政府要去做整合,如果加上這個文字的話,就是直轄市、縣(市)政府要去補助。中央政府大概不太敢……

林委員月琴:你剛剛也講復康巴士是地方政府在做。

周署長道君:當然我們要了解一下地方政府的狀況,因為中央政府也很怕,每次都說中央做,然後地方要買……

主席:不好啦!

王委員育敏:中央請客、地方買單。

周署長道君:其實我們在訂定這一類的規定,都還是要跟地方做過協調之後再去訂定。

林委員月琴:想要做縣長的就不同意了……

主席:審法案就審法案,請不要牽涉到選舉跟政治上的問題,好不好?我只是提醒你,因為你要補助,你的前提到底是要設定誰,因為前面是直轄市、縣市政府,對不對?我請你小心而已。

林委員月琴:好,收到了。

主席:就不要再打到我這邊來,謝謝。

林委員月琴:我覺得不是只有你,因為有些事實上是在中央,有些是在地方。

主席:對不起!我插一句話,各位再看一下第五十八條之一第一項,其實這是在明定不得有設籍之限制,下面對照就是要去做整合,你現在又要把補助放進來,我覺得是不是提附帶決議比較快,好不好?中央和地方看要怎麼分,請衛福部趕快想,趕快把文字拿給你看,你過目以後,如果可以的時候,我們用附帶決議就可以解決,這樣好不好?署長,你會不會?印快一點啦!建議照行政院提案通過,謝謝。

繼續審查單一條,也是林月琴委員所提的第五十九條,請行政單位說明。

周署長道君:林月琴委員提案增修第五十九條,主要是要增列體育及運動設施的部分,一定情況可以納入免費或者是民營的可以給予半價優待,因為這個部分涉及到這類相關場館,如體育或運動設施,教育部和運動部都會有相關意見,這個部分是不是可以請教育部和運動部來說明?以上。

主席:請運動部。

蔡副司長忠益:運動部對於增加運動設施沒有意見,但是體育的部分涉及到教育部,如果教育部認為體育已經涵蓋在文教裡面,我們建議是不是參考第二條及第五十二條條文,統一用運動設施就可以,以上。

主席:教育部要不要表示意見?

許專門委員慧卿:就如同剛才運動部講的,文教的部分就可以含括部裡主管的相關單位,是不是就這樣簡化,我尊重剛才運動部講的,謝謝。

主席:請林委員表示意見。

林委員月琴:我沒聽懂,是原來的「文教」就好了嗎?還是剛剛運動部講的用「運動設施」?

許專門委員慧卿:剛才就是文教,然後用運動設施就好了。

林委員月琴:可不可以打上去讓我們看?

主席:「文教、運動設施」,是不是這樣?這樣就已經照您的目的將文字修正達成了。

林委員月琴:謝謝。

主席:對!我們就照林月琴委員所提的提案再修正通過,謝謝。

我們繼續。王醫師在看我了,他已經提出專業的眼神在凝視我,9點到11點已經兩個鐘頭,現在休息,休息10分鐘,謝謝。

休息11時)

繼續開會1113分)

主席:我們休息時間到了,繼續開會。

請各位就座,我們繼續審查委員柯志恩所提的第六十條之一,請行政單位先做說明。

周署長道君:有關柯志恩委員對第六十條之一所提的修正提案,主要是要擴大教育主管機關以及現在的一些服務內涵,由於考量到現行特教法都已經有一些相關的規定,想要把教育單位納進來,現行特教法已經有規定特殊教育支持服務及專業團隊運作辦法,裡面已有明定對於高中以下的這些學校、幼兒園等等,就應該要去結合相關的專業團隊來做相關的服務。對這個部分,我們有查到現行應該已經有相對應的一些具體條文,具體的部分如果有一些細節,是不是可以請教育部一併幫我們做一些補充?以上。

主席:各位委員有沒有其他意見?

王委員育敏:請教育部說明。

主席:要請教育部說明,是不是?

王委員育敏:對。

主席:請教育部說明。

許專門委員慧卿:的確在特殊教育法裡頭已經有相關規定,所以就這個部分,我們是建議可不可以維持現行條文就好了,謝謝。

主席:好,教育部的意見是維持現行條文。各位委員有沒有其他意見?

王委員育敏:我請教一下教育部,因為柯委員他們有提到公彩盈餘補助項目,包括視覺障礙幼兒的補助項目,就是針對這種幼兒的部分,就他所提到的這個部分,你們現在特教法裡面都有納入嗎?因為原來的這個經費,他提到的是公彩回饋金裡面,其中有一項是針對視障幼兒提供的服務,你們有嗎?有涵蓋嗎?

許專門委員慧卿:跟委員報告,因為我們教育部其實有編相關的預算在執行,所以是沒有用到你剛才說的公彩這一塊,是沒有……

王委員育敏:所以你們也有相同的計畫在執行,對不對?

許專門委員慧卿:對、對!我們有相關預算了。

王委員育敏:好。

主席:我們就維持原條文通過,謝謝。

繼續審查院版所提的第六十一條,有委員劉建國、台灣民眾黨團、蔡易餘、郭昱晴、何欣純、陳菁徽、林月琴、范雲、蘇巧慧、伍麗華、盧縣一、林倩綺的提案及現行條文,我們併案來討論,還有修正動議第1案。對不起!第六十條之二還沒有處理,我已經快唸完了,他才提醒我。請說明。

周署長道君:有關林月琴委員建議要增訂第六十條之二的部分,那是針對像燒燙傷及脊髓損傷尚未符合身心障礙標準的有些個案,是不是能夠去提供他的生活重建服務?這個部分由於目前整體身障制度還是以經過鑑定之後取得服務的方式、架構來做處理,如果在法律裡面增訂相關條文,確實跟現有條文的整體法律架構會有一些比較不太一樣的地方,所以我們建議如果針對這類個案在取得身心障礙者身分之前會有一些服務相關需求的話,基於行政的部分,我們大概從類似像公彩,或者是其他現在既有的一些服務計畫裡面,看看是不是能夠把這些對象的一些需求納進來,所以我們的具體建議是,是不是有可能這個條文不增訂,但是搭配一個附帶決議,請部裡面針對這一類包括燒燙傷或者是脊損個案,我們研訂相關的服務計畫來提供他取得身心障礙資格前的一些必要的支持服務,從這個方向我們來研擬有關的附帶決議,以上建議。

主席:可以嗎?請林委員。

林委員月琴:為什麼我會這樣提?那時候我們聽脊損的夥伴們講,尤其一開始很重要,因為症狀還沒有固定,沒辦法立即申請到身心障礙證明,同時這時候是最需要嘛!如果生活重建做得好,後續療癒又OK的話,搞不好他喪失能力的狀況會減緩,所以他們認為這時候最需要即時且連續性的重建服務,可是因為一開始症狀還沒固定下來,所以就很希望……當然現行制度就是要取得證明才會變成補助的門檻,導致生活重建機構沒有辦法給付補助,實務上大概就會影響服務提供跟機構營運。我不知道署長提的附帶決議裡會是評估OK,馬上提供,而不是一定要有身心障礙證明嗎?如果要身心障礙證明的話,他們初期就是沒辦法,可是我覺得初期的時候效能最高,效果最好。

周署長道君:跟委員報告,我們現在這個附帶決議的文字就朝向他在取得身心障礙身分前的一些需求,這個部分因為他還沒有取得,所以他在一個症狀還沒有確定的狀況,我們未來去設計這些服務,也會跟現在醫療端做向後延伸,包括像銜接PAC的部分,我們在未來相關的計畫裡面也會檢討怎麼樣能夠跟醫療端做比較清楚的銜接,因為這類脊損或者是燒燙傷者在前期的時候其實會需要非常大量的復健,可能也會銜接到相關的PAC,我們怎麼樣在他取得身心障礙身分之前,能夠跟他一起協作有關生活重建的部分,我們也會透過計畫的方式先嘗試做處理,我們把文字擬好之後,再請委員過目。

林委員月琴:因為剛才我看你們附帶決議,第一個,你用疾病,脊損有時候不是因為疾病,他是因為車禍等事故……

周署長道君:是,有的可能是事故等等。

林委員月琴:你寫疾病就限制了……燒燙傷也不是疾病,燒燙傷事實上也是有一些人為或者事實上是有其他因素在,所以我同意用附帶決議,可是剛剛你們寫的附帶決議要修正,以上。

周署長道君:好的,我們把文字重新整理過之後,再請委員過目。

主席:請王正旭委員。

王委員正旭:這部分我們之前另外一個法案也有討論過,身心障礙者因為現在規定一定要半年以上整體症狀穩定以後才做判斷,判定他是否是屬於身心障礙者,才提供身心障礙後續的服務。可是我們上次也提到很多疾病其實在發病初期剛好就是最需要能夠很快有好的服務模式,在這個半年的期間裡面,其實如果有好的方案提供相關服務的話……這可能就要跟其他相關學會或者是醫學會討論,看哪一部分的狀況符合我們希望能夠在這段時間提供的服務模式,所以附帶決議的部分,我們會再多了解,看看是不是能夠有機會透過大家的努力也把可能相關的這些臨床上的個案都納進來,以上補充。

周署長道君:王委員所提到是先前在前面的條文有提到關於身心障礙定義的部分,是不是有症狀穩定,那次在討論的時候,其實身心障礙的鑑定……因為鑑定的業務是本部的照護司在處理,其實照護司已經有不只一次強調基本上是症狀穩定,但是沒有要求一定要半年,沒有要求一定要半年,我們同仁也有查到一個相關的公文,在去年7月也有重申過,對於這個部分大概有一些重申的作法,我們等一下也可以把部裡面先前重申的規定提供給委員參考。

未來有關相關計畫研擬的部分,除了剛才林月琴委員提到像脊損、燒燙傷之外,有一些是不是有可能納進來的,我們在計畫研擬階段的時候也可以一併來做一些相關的評估,跟委員報告。

主席:請王育敏委員。

王委員育敏:這一條的部分提到一個是提供前期的服務,另外一個我比較關注的是剛剛署長提到的,怎麼樣轉銜跟接軌,因為這類型的病人可能前期因為有重大燒燙傷或者是脊髓損傷,一定是先進醫院嘛,所以醫院跟後續社福體系的串聯,我覺得這個可能要更緊密。

另外一個是你剛剛提到的,我不曉得現在整個AI的運用跟判準,現在其實醫療方面有很多的疾病案例,AI真的可以解決滿多事情的,像你們之前說要半年才能夠比較判準他會不會是一個身心障礙者,但我不知道你們現在有沒有好好去研議,就是身心障礙有很多不同的類型、類別,包括他是因為什麼原因造成、可逆不可逆,就是你們有沒有去運用比較新的科技工具跟方法,能夠更精準地判準,而且也可以更縮短,也就是說你要不要判定他成為身心障礙者,可以取得身分證明資格,我覺得這個是我們在修法的同時……

昨天其實也有提到同樣的,就是整個AI運用的問題,這邊其實我覺得也有這樣的問題,當你可以更精準、更快速地判定他的身分的時候,一個是你後面的……因為他是身心障礙者,所以你的服務馬上就接來了,就是他的空窗期其實沒有那麼久。

所以我認為這一塊你們是不是可以好好去思考?我不知道你們現在在實務上有沒有開始去想這一塊,但是我認為AI的運用其實非常的廣,那你在判斷……連醫療上面它都可以輔佐我們做手術或處理其他的疾病,這個則是去判定他是不是身心障礙者,我真的覺得衛福部這一塊要跟上,就是比較少聽到你們怎麼善用科技,可以幫助工作更有效率,我覺得這一塊其實是可以跟上,也可以縮短這樣的落差,好不好?

主席:好,可以啦,就請行政單位儘量把王委員、林委員對附帶決議的期待處理好,好不好?好,這一條我們就不予增訂。

繼續來審查院版所提第六十一條,剛剛已經有宣讀過了,還有修正動議的第1案,委員提案我就不再贅述,剛剛已經有跟各位報告,就是盧縣一所提的修正動議第1案。

請行政單位針對第六十一條先做回應。

周署長道君:行政院版第六十一條,主要是在直轄市、縣(市)政府提供聽語障礙部分的一些相關服務的時候,除了手語翻譯之外,也增列了同步聽打的服務。各委員的部分,有很多委員大概也都有這樣的增列,這個部分我們敬表支持,除此之外,還有多位委員在這個條文裡面有不同的增修事項,主要的包括陳菁徽委員提案的部分,是把現行條文裡面有關參與公共事務的部分修正為社會參與,也增加中央主管機關要編列相關的經費補助等等,因為考量相關部會在做手語翻譯跟同步聽打的服務,主要費用還是由地方政府做相關編列,而地方政府保障聽語障礙者參與權利,主要以公共事務作為資源配置的優先事項。據我們所瞭解,地方政府基本上都有根據在地需求做相關編列。所以對這部分,我們建議可否維持現行條文的規定模式?

第二個,有關伍麗華委員提到擴大服務對象,包括因其他障礙而有資訊傳遞的實際需求者。這涉及到聽語障礙無法透過一般的口語溝通,有其他障礙需求的溝通方式與必要性,即可能會有比較個別的、特殊的需要。該個別、特殊的需要,除了現行同步聽打或手語翻譯之外,可能還需要個案認定,畢竟現行條文本來就有彈性提供服務的機制,所以我們建議是否就不要做文字上的相關增列?

最後是盧縣一委員提案增列視訊遠距服務,主要係考慮到原住民與偏遠地區的需求。在科技進步的現行環境底下,我們從109年就開始請各地方政府開辦手語視訊服務,所以這部分從109年就已經開始了,地方政府也有發展線上的文字服務,讓聽語障的身心障礙者可以更方便參與這類事務。由於盧委員特別提到要具備原住民族語的手語翻譯與聽打服務,這類服務我們現在處理的方式大概都是……簡單說,就是需要翻譯兩次,即先從原住民語翻譯成同步聽打或手語翻譯,然後再翻譯,所以會需要兩層翻譯,目前其實也有提供這樣的服務。但盧委員的條文是要求直接可對原住民,尤其是不同族語的部分都做直接的手語翻譯或聽打的話,在人才培育,或以現在使用的量、訓練的方式上來說,在執行面確實有一定程度的困難。我們建議可否暫時先不在本法做比較強制性的規定?以上說明。

主席:請陳菁徽委員,之後再請陳昭姿委員。

陳委員菁徽:謝謝衛福部的回應。我首先要感謝這兩天審法案時,在座有非常多的手語老師及同步聽打翻譯的老師,如果沒有他們,我們無法把審查內容完整提供給社會上的身心障礙朋友知曉。所以很重要的是,讓每一個縣市都有這些資源,而且要讓這些資源互通。

由於本席接到陳情,所以我特地把全國各縣市政府所辦理的手語翻譯、同步聽打服務情況都調出來。其實翻開來看就會知道城鄉或各都市之間的差異非常大,今天我們在這邊有這麼多老師幫忙,像同步聽打員共計29位,服務的範圍內容從一到十項,包括醫療、就學、社會參與、與法律相關的司法訴訟等,服務範圍非常大。但我隨便往後翻卻看到,有好幾個縣市只有五位聽打員,甚至有一個縣市是零;至於服務範圍,有的縣市只有一、兩項而已。第一個,我想請衛福部的官員考量,參與社會是想反映、想調整,讓內容更有包容性,也符合公約的用詞。就像我剛剛跟您說的,服務範圍有生活、就醫、就學、就業,通通都要幫忙,而非僅僅參與公共事務。因此,如果可以把「公共事務」調整成「參與社會」,可以更加反映他們所需要被服務的範圍。第二點,有關補助的問題我不爭執,不過我希望衛福部可以透過決議的方式,把這樣的資源做行政網路的支持,統合起來,因為如果沒有你們幫忙統合的話,我想每一個縣市的身心障礙朋友所能得到的相關資源會落差太大。以上兩點。

主席:先請陳昭姿委員,之後請范雲委員,最後再請行政單位一併回應。

陳委員昭姿:謝謝主席。這次民眾黨黨團的版本,還有伍麗華委員等、范雲委員等提案,他們都有提到在聽語之外的其他部分,當然文字有點不同,不過就是有規範到其他資訊傳遞的需求。這個部分剛剛署長在回答的時候是說因為有彈性,所以或許不需要,但是我想了解這個彈性是什麼?我先說明一下為什麼我們會提出這個部分,這樣的設計是一種從障礙標籤走向需求導向,因為他有需求,不管他是因為其他什麼障礙而導致有資訊傳遞的需求,這個是比較符合障礙團體長期倡議的方向。署長您剛剛提到是因為有彈性,但我們在文字上看不到彈性在什麼地方,所以再麻煩署長說明一下,謝謝。

主席:請范委員。

范委員雲:我的部分也是一樣喔,同步聽打的部分院版已經有接受了,我的另外一個部分就是增加「其他因障礙而有資訊傳遞之」等文字,如果你們實質上已經有做了,我覺得可以在文字上讓它更明確化,就是除了手語翻譯跟同步聽打之外,有這個空間在,我們就可以與時俱進,因為現在是科技時代,其他服務都有可能提供出來,以上說明。

主席:好,請一併回應。

周署長道君:就各位委員所垂詢的事項,我大概做一個說明。有關這個部分,現在如果不是聽語障者而有需要申請這樣的聽打服務或者是手翻案件的話,我們其實是會以個案認定去給他服務的機制來做,各縣市大概也都有相互協調來提供這樣的服務。我們這幾年大概也都有向縣市政府了解相關的服務狀況,以去(114)年為例,各縣市在這方面的數據,不是聽語障者申請同步聽打或相關服務的案件有超過500件,實際上大概是95%以上都有得到服務,也就是有申請的幾乎都能夠得到服務,所以這個部分在行政上的協助目前實際上是有在執行的,而且基本上執行的狀況也是有達到一定的程度,這個部分先跟委員來做個說明。

其實有關聽語障這類的翻譯資源部分,確實以國內來說,我們儘量希望它是一個通用性的、各縣市能夠協做的資源,所以我們在行政面本來就是固定跟縣市政府有一個相關的聯繫機制。關於怎麼樣去協助縣市之間把這樣的資源做相互的協調運用,現在我們在聯繫會議、聯繫資源上大概都持續有在做努力,也跟陳委員這邊來做報告。

陳委員菁徽:所以您的意思是說,假使某個縣市遇到問題的時候,他們要先問您?就是先從衛福部這邊問,然後你們再聯繫其他的縣市來幫忙?

周署長道君:其實我們是協調縣市政府之間去建立相互協助的機制,所以他不用等到有個案才找衛福部,然後我們再去幫他找人,而是縣市政府之間就已經可以直接橫向協調,把資源去做相關的調用,我們是透過這樣一個中央的機制去push各縣市之間做他們的橫向協調,然後每年我們會去調查像這樣非聽語障者申請服務的相關數據,這個只是我們事後做相關的統計,讓我們了解地方執行的狀況。

陳委員菁徽:好,參與社會的部分,您是可以調整的嗎?因為他們不只是做公共事務,太多了,他們舉例給我聽,光是醫療、生產、門診、就學、親師會,然後參加展覽、社會大學的課程,還有偵訊,所有的範圍根本就不侷限於公共事務。

周署長道君:跟委員報告,有一些像醫療或者是偵訊的部分,其實現在各個主管機關本來就會提供一定的服務,本來就會有,例如他可能去地檢署接受司法偵訊,而地檢署本來就可以提供一定的服務,但是地檢署的服務可能……也許是量能,也許是時間帶的關係,那麼他也還是可以依照這一條的規定,地方政府還是可以來提供服務,我們在解釋上面還是有提供的,像這一類的服務是有提供的。

只是因為如同剛才陳委員所提到的,現在這一類的資源總體上來說,國內的部分並不是過剩,沒有達到過剩的狀態,所以我們是希望這一類資源在運用的時候,以法律條文的設計來講,儘可能是聚焦在最核心的事項,在行有餘力的時候,像剛才委員所提到的,不管是有關社會參與的部分或其他像醫療、司法等等,只要在資源夠的情況之下,行政機關基於主動,在資源能夠負荷的情況之下,大概都會提供。

主席:好,請范雲委員。

范委員雲:很高興知道你們現在有在做,以去年為例,有500件不是手語跟同步聽打的案件,而且95%都有回應,我覺得這樣很好,把這個很好的事放在條文中,讓他們知道有這個服務,也許放進去之後,一年可以變成2,000件,我們當然希望能夠做得到的部分就去幫助更多人,因為這邊已經很明確的說是參與公共事務所需,由直轄市、縣(市)政府來提供,這個是基本款啦,參與公共事務是憲法保障每一位公民的平等權益嘛,所以我是覺得既然是你們已經做的事情就加上這樣一句話,讓大家都知道,到時候你們能不能服務,難度太高的可能你就沒有辦法做到,但是你說去年有500件且95%以上有做的能量,應該是有機會。因為很多身障者可能就是先看身心障礙者權益保障法的規定,看到第六十一條會誤以為只提供手語翻譯跟同步聽打,多了這句話,也許你那個案件就會變多,至於你們能不能做,那個就是在執行範圍的部分,大家可以慢慢進步的!不知道署長覺得放了這句話會造成什麼困擾嗎?如果沒有的話,我是覺得放進去比較好。

周署長道君:跟委員報告,這一條在設計的時候,我們大概會把它聚焦成,只要寫進去,不管……這個當然是沒有去設罰則啦,但是直轄市政府就是非做不可,就是非做不可。在非做不可之外,有些直轄市、縣(市)政府就是在能力範圍內儘量滿足,以我們剛才提到的,當非聽語障者有這樣需求的時候,現在基本上就是儘量滿足,但這個寫進去之後就是必須滿足,如果是必須滿足的時候,在法律上就會面臨需要去評估他是不是一定需要,所以在使用上反而會變成促使更多的人來申請,而他要去做相關的評估,這個跟原來的設計可能就稍微有一點點不一樣。所以我們會建議,現在的執行已經有一些成果,我們是不是先不要把它放進來,但是在行政面,我們會積極的促請各縣市政府儘量擴大服務的量能跟設計,這個部分如果委員覺得可以接受的話,是不是我們就針對擴大對於其他障礙有資訊傳遞需求的個案,要求地方政府儘量來促進、擴大服務的部分,我們試著撰擬一個附帶決議,我不知道這樣是不是可行?以上。

主席:請王育敏委員,之後再請郭昱晴委員。

王委員育敏:好,謝謝。有關這一條,其實菁徽委員提到的就是用社會參與的概念,我個人是非常的贊成,因為事實上署長也講到,現在身心障礙者的需求已經不限於洽公的這種需求,醫療的部分事實上很多其實也有在做啦,有一些學校體系的部分也有在做。你剛剛也講了,這個其實沒有罰則的,這是一個沒有罰則的條文,也就是說這個法條是要讓各個地方政府知道,有一個宣示性的方向。既然我們這一次修法,社會參與也是我們這些身心障礙朋友很重要的一環,如果我們要鼓勵他社會參與,我們的環境更友善、更能去滿足他們的需求,這應該是我們追求的目標。所以,如果這一個條文比較是往這個目標邁進的話,應該就是要更寬廣,我覺得將來國際專家來審查報告的時候,也會覺得我們是更全面性的關注身心障礙朋友他們的需求,所以,我個人是很支持把公共事務變成是社會參與,因為我們本來就是希望身心障礙朋友可以多一點社會參與。以上。

主席:來,請郭昱晴委員。

郭委員昱晴:這一條我也跟范雲一樣,我也有特別納入「其他因障礙而有資訊傳遞之需求」,我覺得這是擴大被服務的範圍。我覺得因為我們這一條全部都只有鎖在比方說同步聽打或者是手語翻譯,但是身障朋友需要被服務的範圍跟類型其實很多,有一些是包含他可能口語障礙,或者有一些可能是所謂視覺上的全盲或者是視力的……我是說身障的障別其實有很多不同的類型,我只是覺得把這個部分納進去,也讓身心障礙的朋友知道,自己是有機會被服務的,我想這應該不太牴觸。因為這個條文裡面也沒有特別寫,如果因為這樣,地方政府沒有服務的時候會受到什麼樣的罰則,好像也沒有這樣子的規範,所以我個人認為,如果把這個放進去,是不是會更妥適一點。以上。

主席:來,請慎重回應,盡量滿足。

周署長道君:是。我們剛才之所以會建議用盡量滿足這個角度來設計條文,主要是考量一個部分,因為提供身心障礙者相關的協助跟服務,應該不單是政府角色的責任,而是在協助身心障礙者,只要跟身心障礙者所有接觸的,所以像剛才不管是交通、教育甚至金融服務的部分,我們都希望這一些跟身心障礙者有互動的這些服務,不管是行業或者是處所,能夠負擔起怎麼樣讓身心障礙者跟他們互動的時候能夠便利和方便。

從這樣的角度來看的時候,其實身心障礙者社會參與的部分,我們會建議是以優先由社會參與中跟他互動的對象,儘量去擔負起怎麼樣讓身心障礙者可以便利的跟他自己來做互動,從這樣的角度來做設計。所以我們也才會需要在,不管是醫療或者是金融或者是交通的部分,能夠讓這些服務的單位先去負擔起一部分最基本的責任。

如果說我們再把所有的社會參與列在第六十一條第一項裡面,這個將來其實會變成所有其他我們希望身心障礙者去做社會參與的各個行業或者處所,我們要立法去要求它負責任,不然,只要這些行業不主動去做,這些通通變成政府的責任,我們覺得這樣其實對於我們所有的身心障礙同胞,在社會參與的時候……某種角度其實這個設計上,是不是能夠讓社會所有的行業,或者所有的處所一起來參與到這樣的一個工作的時候,或許對於我們身心障礙的朋友,尤其是聽語障的夥伴,就這一塊來說,可能能夠做到更周全的協助和支持。所以我們才會建議,在這個部分是不是有可能優先考慮還是維持現行條文,直轄市、縣(市)政府在公共事務以外的部分,能夠用儘量支持、儘量滿足的角度,來做這樣的一個條文設計,以上跟委員報告,也請委員能夠體諒。

陳委員菁徽:主席。

主席:請說。

陳委員菁徽:因為署長自己也講了好幾次社會參與來回應我還有其他委員的提問,所以我們還是先保留好了,我覺得可以先保留,請機關回去研擬想一下怎麼樣用更包容的詞語,不要說只靠行政機關。剛剛我聽起來是你們量能不足,所以行有餘力的時候才幫助到一般的生活面向,因此採用最保守的詞句放進去,這樣子反而感受上會覺得好像資源比較多的時候才可以獲得幫忙。是不是就先保留?請兩邊的人都回去研擬一下,是不是有更好的、包容性的名詞,這樣好嗎?

主席:好,OK啦,還是建議行政單位,自己法條要調整的時候,可能也要有進步的思維。原有的法條第三項是「依第一項規定提供手語翻譯服務,應於本法公布施行滿五年之日起,由手語翻譯技術士技能檢定合格者擔任之」,你們現在自己把五年修掉就代表你們要進步嘛,但進步是把五年拿掉,這個不算太進步的一個思維,所以應該是要把比較強的、可作為的、宣示性的條文內容修正清楚,也符合各位委員這樣的期待。是不是容我這樣建議社家署好不好?因為你這個條文如果要把原本的參與公共事務擴大成為社會參與,基本上依照這個法條,我是覺得會有很大的挑戰。好,先保留。

我們繼續來處理院版所提第六十三條,還有委員劉建國、蔡易餘、郭昱晴、林月琴、蘇巧慧,還有伍麗華、王育敏、林倩綺提案以及修正動議第1案,就是盧縣一委員所提的,請行政單位做說明。

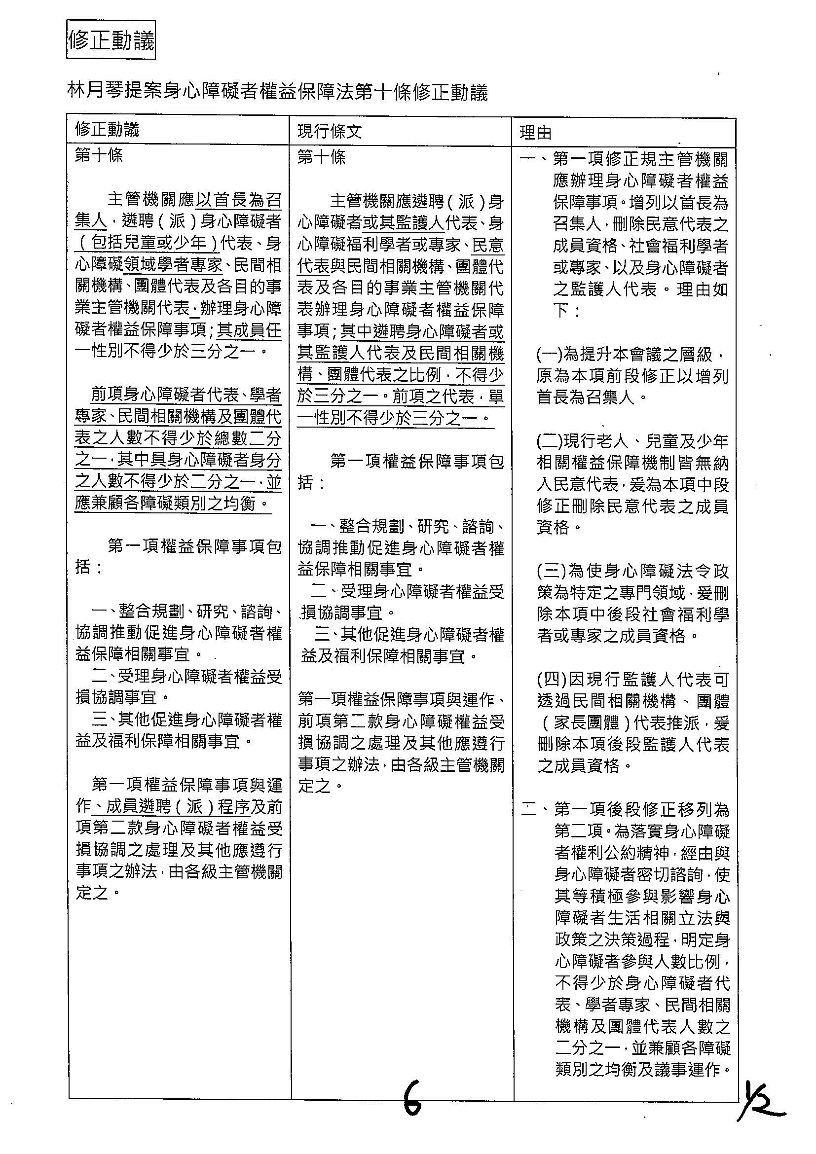
周署長道君:行政院版第六十三條的修正草案主要是增列第二項的條文,即對於第一項原來如果是由私人所設立的身心障礙福利機構,在一定的條件之下增列了只要是基於國家重要政策,辦理符合中央主管機關指定或公告的一些福利政策的時候,它是可以來接受政府的補助。這個部分其實這幾年……我們主要是考慮到例如機構的公共安全部分,其實我們大概都會希望能夠透過補助來協助身心障礙者在機構裡面能夠得到一個更安全的環境,但是現行法令就把這個純私人設立的部分完全排除在政府補助的範圍之外,我們覺得從照顧身心障礙者角度來看的時候,這個政策應該做適度的調整。針對各委員所提版本,絕大多數大概都和行政院版本的內容、文字相當,我們都敬表支持,主要有不同的是盧縣一委員的版本有再提到,針對如果是在原住民族地區設立身心障礙福利機構,可以免財團法人登記,這個部分現行地區在設立這一類身心障礙福利機構的時候,如果要求做財團法人登記的話,是要到一定規模之上,如果在原住民地區跟非原住民地區,只要它在規模沒有這麼大的情形之下,它本來就不用辦財團法人登記,所以我們建議這個部分似乎是可以維持現行規定,不一定要再增列,結論就是我們建議是不是可以照行政院版提案通過,以上。

主席:各位委員應該沒有意見嘛,因為都大同小異。

第六十三條就依照行政院提案通過。

繼續審查第六十三條之一,容我這樣處理好不好?就是第六十三條之一、第六十三條之二、第六十三條之三、第六十三條之四、第六十三條之五、第六十三條之六及第六十三條之七,有委員羅美玲、劉建國、蔡易餘、郭昱晴、陳菁徽、林月琴、蘇巧慧、伍麗華、王育敏、萬美玲、李坤城等提案,還有現行條文第六十三條之一、還有第六十三條之一第三項、第六十三條之一第二項,相對的我就這樣宣讀一次,但還是逐條討論,這樣就不用再重複唸各位委員的名字。大致上這幾個條文自第六十三條之一至第六十三條之七,有剛剛幾位委員提出來的條文修正草案,就直接對照院版,從第六十三條之一開始審查。

請行政機關先針對第六十三條之一作回應。

周署長道君:行政院版第六十三條之一主要是針對身心障礙福利機構負責人有下列情形不可以擔任,本次行政院版修正內容大概參照了其他相關法規,把一些重大違規的部分做相關的增列,包括性犯罪、毒品犯罪等等,我們把一些比較嚴重的犯罪行為做了相關的增列。

跟各位委員的版本比較起來,大體上條文內容都有一定程度的相似性,主要比較不一樣的地方大概是在林月琴委員的版本裡面有提到,就是除了院版條文之外,希望能夠增列「刑法妨害性隱私及不實性影像罪」,針對這個部分我們經過整體檢視之後,我們覺得這個部分確實可能有納進來的必要,所以我們建議這個部分可以做文字增列。其他各委員提案的部分,總體上來說,這次修正的時候,在不能擔當負責人的部分,罪名的部分大概都相當,其他有一些大概是文字上會稍微有一點點出入,但總體上都相當。

所以我們總體的建議就是在第一款裡面增加「刑法妨害性隱私及不實性影像罪」的部分,我們建議調整的文字有先投影出來在螢幕上,請各位委員參閱。

主席:署長已經放進去了。

林委員月琴:謝謝。我覺得為保障身心障礙者的安全跟服務品質,我們參考了長照法明定身心障礙機構應該設置院長,賦予明確的責任,所以這個人事實上相對是非常重要的,這次很感謝,因為我們是參考兒少權法的規定,對於曾犯重大性犯罪、暴力犯罪跟組織犯罪,或其他嚴重傷害身心障礙者權益行為者,就要明定終身不得擔任的消極資格;所以這次很不錯的是納入我覺得很重要的「刑法妨害性隱私及不實性影像罪」,畢竟是機構,尤其有時候是比較封閉的,我們擔心身心障礙者沒辦法求助,所以主管事實上相對是重要的,如果有這些罪行是不適合的,以上。我很感謝衛福部把我的版本放入,謝謝。

主席:好。其他委員有沒有其他意見?各位委員,看一下這樣的文字,有意見請再表達。

是不是請署長再宣讀一次第六十三條之一。

周署長道君:第六十三條之一條文宣讀如下:「身心障礙福利機構應置院長(主任)一人,並為專任,對其業務負執行及督導之責。

有下列各款情形之一者,終身不得擔任身心障礙福利機構之院長(主任):

一、曾犯性侵害犯罪防治法第二條第一款之罪、性騷擾防治法第二十五條第一項之罪、刑法妨害性隱私及不實性影像罪、兒童及少年性交易防制條例之罪、兒童及少年性剝削防制條例之罪,經緩起訴處分或有罪判決確定。但未滿十八歲之人,犯刑法第二百二十七條之罪者,不在此限。

二、曾犯毒品危害防制條例或組織犯罪防制條例之罪,經有罪判決確定。

三、曾犯故意殺人、故意重傷、搶奪、強盜、恐嚇取財或擄人勒贖之犯罪,經有罪判決確定。

四、曾犯詐欺、背信、侵占或貪污罪,經判處有期徒刑以上之刑確定。但受緩刑宣告或易科罰金執行完畢者,不在此限。

五、經有關機關調查確認有性侵害行為屬實。

六、性騷擾、性霸凌行為,情節重大,經有關機關調查屬實。

七、第七十五條各款行為之一、兒童及少年福利與權益保障法第四十九條第一項各款行為之一或違反兒童及少年性剝削防制條例之行為,情節重大,經有關機關調查屬實。」

主席:各位委員如果針對這個文字沒有意見,那我們是不是依照行政院提案及委員林月琴的提案修正通過?謝謝。

繼續審查第六十三條之二,請行政機關直接說明。

周署長道君:行政院版第六十三條之二的修正條文也是增訂,主要是針對現行擔任身心障礙福利機構主的院長、主任,有相關的違規行為時,定一定期間內不得擔任,和前一條終身不得擔任不一樣,這條是一定期間內不得擔任,不得擔任期間原則上是一年到十年。這個部分各委員版本的條文,總體的內容大概都相近,可能需要附帶說明的一點是有關林月琴委員的版本在第四款「有客觀事實足認有傷害身心障礙者之虞」的部分,我們現在是建議這個部分納入行政院版的提案,在第六十三條之四來做相關的處理,其他各委員的提案大致上跟行政院版的提案內容相當,我們建議是不是就依行政院版的條文通過?以上建議。

主席:各位委員有沒有其他意見?如果沒有其他意見,我們就照行政院提案通過。

繼續處理第六十三條之三,請行政單位先做說明。

周署長道君:行政院版增訂第六十三條之三,主要是針對身心障礙福利機構的員工、工作人員的部分,那他是終身不得擔任,這個部分的構成要件主要是參考第六十三條之一第二項第一款到第三款、第五款到第七款。這個部分跟各委員的版本對照,大體上內容都相當,主要有不同的部分是陳菁徽委員提案版本的第四項規定,這個部分的文字建議,我們已經納到行政院版本第六十三條之四來一併處理,所以我們建議是否可以依照行政院版本的提案通過?以上。

主席:各位有沒有其他意見?沒有的話,第六十三條之三就依照行政院提案通過。

繼續處理第六十三條之四,請行政單位說明。

周署長道君:行政院版本增列第六十三條之四,是針對如果有客觀事實足認有傷害身心障礙者之虞,經主管機關認定不能執行職務,就不能夠擔任不管是院長、主任或者是工作人員,如果這個狀況消失之後,是可以經過一定的機制回任。各委員的版本,總體來說內容大致上是相當,主要不同的部分是王育敏委員和萬美玲委員的版本。在這個部分的話,他認定的機制要求要由直轄市、縣(市)主管機關邀集相關專科醫師、兒童福利及其他相關學者專家組成小組,考慮到因為行政院版在有關組成成員部分,目前是規定在行政院版第六十三條之六,觀念上這個組成的部分我們也有納入,所以建議是否可以依照行政院版本的條文通過?以上。

主席:請問各位委員有沒有意見?沒有意見的話,我們依照行政院提案通過。

繼續審查第六十三條之五,請行政單位說明。

周署長道君:行政院版第六十三條之五,主要是針對在一定的情形下,身心障礙機構可以要求院長或者是工作人員停止職務,並且可以予以調職、免職、撤銷任用、資遣、退休或終止勞動契約。尤其增訂了第二項,包括了調查期間就可以讓他暫時停職,以避免在調查期間發生其他不幸的事件,這個條文在各委員的版本大致上都跟行政院版本一致,主要有不一樣的版本是蘇巧慧委員的版本,有增訂第四項的規定,如果不能在一年內設置代理院長的話,要增訂相關罰則,這部分我們在行政院版第九十三條也已經有相關的增訂,所以我們建議就依照行政院版本的條文來做處理,以上。

主席:好,各位委員有沒有其他意見?沒有,我們就依照行政院提案通過。

繼續處理第六十三條之六,請行政院單位說明。

周署長道君:第六十三條之六就是針對前面第六十三條之一到第六十三條之五這類個案在做相關認定跟判定的時候,要由主管機關邀請法律、身心障礙福利及相關的學者專家組成小組來操作。這部分各委員的版本和行政院的條文大體上都相當,不同的部分,主要是蘇巧慧委員的版本有增訂第二項對於一些相關執行細節的部分,我們建議是不用做增訂的動作,所以總體建議是不是可以依照行政院的版本通過?以上。

主席:各位委員有沒有其他意見?沒有,我們就照行政院的版本通過。

繼續處理第六十三條之七,請行政院單位說明。

周署長道君:第六十三條之七主要是針對身心障礙福利機構聘僱院長(主任)或工作人員前,要針對他是不是有這些不得任用情形去做相關的查證動作,即使在任用以後,也要做相關的查證,如果有不適任的話,因為涉及到資料的蒐集處理,所以我們有訂定蒐集資料、處理、利用及查詢的相關辦法。

針對各委員提案版本,總體上來說大致上文字都還算相近,王育敏委員的版本要做定期查詢的部分,我們建議可以參採進來,所以我們建議在文字上做增修和調整,建議的增修文字目前放在投影上面,主要是在第六十三條之七第一項最後有增列一段文字,整體在第六十三條之七第一項,全文宣讀如下:身心障礙福利機構聘僱院長(主任)或工作人員前,應查詢其有無第六十三條之一第二項、第六十三條之二第一項、第六十三條之三第一項、第二項及第六十三條之四第一項規定情事;已聘僱者,應定期查詢。以上。

主席:各位委員有沒有其他意見?如果沒有,我們就依照行政院提案及委員王育敏等所提修正通過。

繼續處理行政院所提第七十一條,修正動議是盧縣一的第1案,還有劉建國的第12案,還有委員范雲、黃捷、劉建國、台灣民眾黨、委員蔡易餘、郭昱晴、何欣純、廖偉翔、陳菁徽、林月琴、范雲、蘇巧慧、陳俊宇、林楚茵、邱若華、伍麗華、王育敏、盧縣一、萬美玲、李坤城,還有現行條文第七十一條,請行政院先做說明。

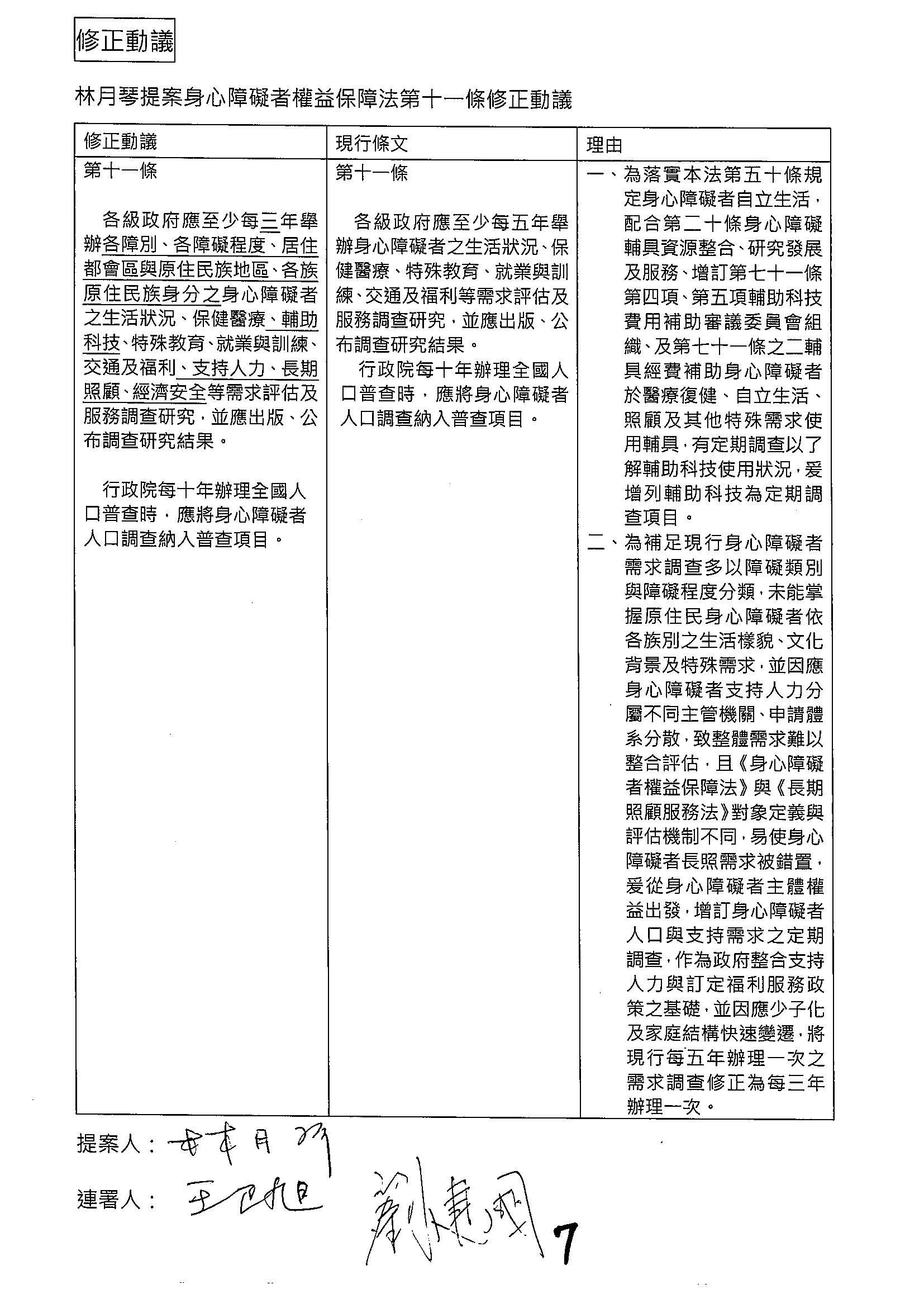
周署長道君:行政院版第七十一條修正草案,內容規範主要是針對直轄市、縣(市)政府對於轄區內的身心障礙者要依需求評估結果,提供一些相關的經費補助,而且不可以有設籍時間的限制,行政院版主要是增列在第一項第五款有關輔具補助項目的部分,這個部分需要做定期檢討,能夠去符合現在補助的部分、能夠日新月異。補助項目以及金額有相關爭議時,可以做相關的處理。

各委員版本因為涉及到經費補助的部分,委員大概就有比較多不同的建議,其中第一個有范雲委員、黃捷委員、廖偉翔委員、林楚茵委員、伍麗華委員、萬美玲委員提案,是不是要增列生理用品經費,或者是相關的實物補助,這一點我們是認為,生理用品其實主要還是涉及到貧窮的議題,現在很多國家是透過降低生理用品的稅率或針對經濟弱勢的民眾直接提供生理用品的方式來處理,所以,如果身心障礙者確實有這樣的不利處境的話,現行的實物銀行大概都有提供相關的服務,所以我們建議是不是可以不用增列?

第二個有關陳俊宇委員、召委、邱若華委員、林月琴委員提案增訂經費申請相關事項的辦法每年定期檢討的部分,有關生活補助費,現行辦法已經有相關的檢討機制;關於輔具費用的補助,行政院版裡面大概也都已經納入定期檢討的機制;另外,衛福部在去年9月訂定了身心障礙者輔具費用補助基準表的修正作業原則,這個作業原則就是讓希望新增輔具或者是補助民眾輔具作相關審議的時候,能夠有一個大家可以共同遵循的流程,因為我們去年9月才剛剛訂定出來,目前正在運作的階段,所以,我們建議這個部分是不是可以讓現行的制度先運作一點時間,暫時先不要授權訂定法規命令?

第三點,郭昱晴委員的版本有提到在經費補助的時候是用個人所得計算,這個部分現在會跟現行各種社會福利制度總體來算,大概都會有同樣的計算基礎,包括是不是涉及到家戶,或者是針對它的流量跟存量,也就是會涉及到他的不動產部分,總體上,在福利服務的部分,各個面向大概都會有一個比較共通性的、基礎的作業原則,大概也都是根據社會救助法來做一定的處理,社會救助法第五條第三項第九款針對一些特殊的個案已經有處理的機制,所以我們建議這個部分是不是可以不要增列?

另外,民眾黨黨團提案增訂不得有設籍地的部分,這一條主要的相關經費補助還是由直轄市、縣(市)政府來編列,所以縣(市)政府大概都還是會以設籍人口數來做相關預算的編列,這個部分也要請委員能夠來作一個考量,我們建議是不是有可能先不納進來?

接下來在盧縣一委員的版本有提到原住民地區、離島地區的輔具,現在各地方大概都已經設置了一些輔具中心、輔具據點或輔具便利站等等,那怎麼樣來繼續擴大讓偏遠地區的民眾有輔具可使用,我們都持續的透過行政上的一些計畫來加強,這個部分因為已經有機制在,我們建議是不是可以先不納進來?

最後,有關伍麗華委員提案建議將個人協助的服務費用也納進來,由於考慮到個人協助服務是在自立生活的支持底下,我們認為可能比較不適合在這邊單獨去訂經費的補助,所以建議先不納入。因為增修的事項比較多,作以上的報告。

主席:謝謝。

第七十一條,先請范雲委員,再林月琴委員。

范委員雲:這一條我的部分有兩個,一個跟伍麗華委員一樣,就是多了一個個人協助服務費用補助,您剛剛講別條有,要不要放在這兒,我是有一點擔心,因為這邊好像是統整性,是全部的,既然別的條文裡面有,放在這裡會有什麼問題?因為有些東西在別的部分其實也會有。我這邊特別提出生理用品的補助這個部分,我是希望務必要放入,剛剛署長的回應有兩點,第一個,你說這是不是應該從稅收來,我們其實都問過財政單位,因為臺灣的加值型營業稅其實相對很低,所以單項去處理的效益不是很高,相對它的代價跟收穫,譬如說,現在教育體系裡面已經都有提供免費的生理用品,那大家在檢討的是提供方式等各方面要怎麼提升,其實對身障者已經有看到很多的研究,譬如說,聯合國指出月經問題不只是婦女問題,更是人權問題,身心障礙女性同時作為身心障礙者與女性的交織,這個問題不能夠忽略。其實在實務上我們也有接到陳情,就是因為有人的家境相對來講沒有那麼富裕,可是也沒有到中低收入戶,有家長會因為身障女性在月經期間生理用品不足所以就不讓她出門,這樣在家裡可以比較容易去處理。

事實上,在生理用品不足所以替換率不高的時候,其實會影響生理健康,如果又不能出門的話,還影響到心理健康。過去我們也有接到陳情,相關的單位會說你就用你原來的補助去買,可是我們知道已經有非常多人計算過女性一生在生理用品上所花的費用真的是很大一筆錢。既然你剛剛說實物銀行其實已經有實物了,那我們把它放進去當成是一個基本款,這樣是不是比較能夠符合實際的需求?也讓這個部分不會被獨漏,我想這個已經是很多國家的政策,教育部也都已經把它當成是一個基本款,對於已經離開教育體系的女性,其實在這裡我們可以增加一項,除了能夠避免月經貧窮之外,事實上,我們剛剛所說身心健康的平等也很重要,謝謝。

主席:請林月琴委員,然後再請行政單位一併回答。

林委員月琴:剛剛署長有講到,可是我想請你說明,我增列了第四項跟第五項,既然都有定期檢討,有去參考價格來調整,也有一個這樣的審議小組在運作,都已經在做了,那你對於入法的考量是什麼?如果是要運作一段時間,在過去已經有運作了,那這樣子時間還不夠嗎?入法會有什麼樣的妨礙嗎?請說明一下。

主席:來,請說明。

周署長道君:有關范委員所提生理用品的部分,我們考慮到以往在處理時常常還是比較偏經濟面,尤其這是所有女性大概都會面臨到的狀況,現有的機制比較多的大概都是針對在經濟負擔上確實比較困難的女性,那地方大概是透過實物銀行的機制來做相關的協助。關於這個部分,我們建議是不是回到現有的機制來做協助和處理,這是我們的建議,因為畢竟生理用品的部分不僅是身心障礙的女性,應該是所有的女性都會面臨到的需求,在這個需求的部分,畢竟所使用物品的種類甚至還有品牌等等都不一樣,每一個女性有其自己的需求,所以我們是建議,如果是從由政府支持的角度來看,是不是還是針對經濟上面比較吃力的人透過實物予以支持,現在我們在地方上大概都有比較多的實物銀行來做這樣的協助。實物銀行目前實際上的運作,一般來說,大概也不會那麼嚴格地限制一定是低收入或者中低收入,如同委員剛才所提示到的,有一些確實是比較不方便、在經濟上面確實有壓力的,在實物銀行的協助上面,一般來說這一類的民眾,大概也都還是願意提供給他一定的支持。所以我們建議,是不是有機會從這個方向來處理?

月琴委員所提到的,有關輔具費用補助後面的參與審議機制部分,因為院版現在還沒有寫,我們是建議,我們是不是整理一個修正動議的文字,在這個審議機制裡面,如果它是要納入有關身心障礙者、身心障礙團體、學者專家、行政機關還有產業代表共同研擬這樣的一個機制,是不是可以這樣納進來,我們在文字上做相關增補?我們同仁現在大概先初步簡單草擬文字,剛剛把它投影上來,稍微有一點倉促,委員這邊可以過目看看,是不是用這樣的文字當基礎?如果有必要的話我們就再來修改看看,我們大概先投影這個文字,請委員過目。

范委員這邊提到,個人協助的部分是不是能夠納進來?因為現在在個人協助的部分,大概政府是負擔絕大部分,民眾在負擔時其實是比較偏重在使用者付費的角度,他有一部分的部分負擔。部分負擔上,其實觀念也是希望在使用的時候,讓使用者考慮到他是針對自己實際真的有需求時做相關運用。所以這個部分我們建議,在可能的範圍內是不是儘量還是由使用的民眾自己做相關的支付?如果確實是民眾已經到了低收入或者中低收入的這一塊,其實原來在我們的個人協助部分,他的費用本來就已經可以不用支付了。所以在這一段,我們建議是不是可以先不要納進來?以上建議。

主席:我這邊也補充一下,最主要的我們有一個修正動議,我的文字是這樣,在第二項「並於每年定期召開會議,依據當年度經濟指數等數據進行檢討。」其實之前我剛到立法院的時候就已經針對中低跟低收入戶……社會救助法裡面有特別提醒這樣的事情,有時候我們看到的就是一些假性的財產增值,那個樣態也滿多的。所以我們希望可以有每年度定期檢討的一個機制,要求主管機關依據當年度的經濟指數如CPI還是公告土地現值等,實際上還有很多樣態,這個行政機關應該有所掌握才對。我們不希望他因為假性的財產增值,結果喪失了一些資格,就是所謂的排富陷阱,公部門應該要負起這樣的責任跟義務。

你也看到近年來房價與公告土地的現值大幅提升,很多身障家庭的實際收入並未增加,卻因為持有自用住宅價值上面的調整,導致財產總額已經超過排富條款,會無辜地喪失這個補助的資格。所以我們希望應依據經濟指數等數據每年檢討,就是為了讓排富的門檻可以隨物價及地價指數而動態調整,避免社會救助網因通膨而破了洞,這部分我就這樣做補充。

在你們的第三項裡面是「第一項第五款所定輔具費用補助之項目及金額,應定期檢討。」你的定期檢討,這個是針對……邀請團體代表還有身心障礙者的一個比例來共同研商,至於比例,好像也沒有出來,所以這個部分是不是再詳細一點?

請林月琴委員。

林委員月琴:我跟召委的意見一樣,我這邊寫的是審議委員會,當初溝通的時候也是說你們有個審議小組,如果是審議小組和一個……現在你們寫的只是研商,大家共同來研商,好像不是一個很正式的會議,而我原本是希望成立審議委員會,你們說你們有審議小組,我也覺得事實上是比較正式的會議。但是現在這種寫法第一個是沒有比例,我當初寫的是身心障礙者代表、民間團體、專家學者還有產業代表,可是你們這個寫法好像是單找一個人,一個身心障礙者、一個身心障礙團體,然後專家學者、行政機關和產業,如果是委員會的話,都還是會去考量比例的問題,可是你們寫成這樣,好像輔具費用補助是單找一個、一個,這個寫法跟我想要的事實上是有落差的。如果沒有講清楚的話,最後這個會議也不是很正式的,好像只是有遇到的話……而且是誰主動提出來?可是審議小組就不太一樣,或者是審議委員會的話,除了定期召開以外,是不是要定期提出現在價格變動的整個狀況,看要不要來討論。以上是不是請衛福部做進一步的解釋?

主席:請說明。

周署長道君:有關召委所提這個補助要每年檢討的部分,跟委員報告一下,我們建議是不是有機會讓我們維持在「定期」,因為現在尤其是第一款生活補助費跟各種各樣的津貼、八大津貼大概都是維持四年檢討一次,當消費者物價指數(CPI)累計到一定程度的時候就會來做調整。因為各項補助會有連動的關係,所以我們建議這幾個部分是不是有可能讓我們能夠維持「定期」來處理?跟委員報告,每年的話,確實是一些困難,但是依照這個「定期」的期間的經濟指數或者是消費者物價指數來進行檢討的話,這個部分我們沒有問題,因為檢討的時候這些一定都會納進去,只是檢討頻率的部分,因為現行實務上會跟其他所有有關現金津貼、現金給付的部分,大概會連動一併來做檢討,所以在期間的部分是不是容許給行政部門一點點彈性?以上跟召委報告。

另外是月琴委員所提到的審議人員組成的部分,在先前條文審議的時候,我們就跟委員報告說,將來在輔具審查的時候,它的構成大概會包括三個面向,一個是身心障礙者,也就是使用者,第二個是輔具開發的相關團體,另外就是比較偏向第三方的學者專家等等,以這樣的三個面向來組成。我們現在的構想大概就是以具有身心障礙身分的部分至少不能少於三分之一來設計,如果是這樣的話,我們建議的一個方式是,有關這個人員組成的部分,因為將來這個組織的設計還需要再去訂定相關的規範,所以如果這個比例委員覺得可以接受的話,我們是不是就先準備一個附帶決議請委員過目?

主席:請范雲委員,之後再請林月琴委員。

范委員雲:針對生理用品補助,我想再特別說明一下,因為剛剛署長的意思好像是走中低收入,社會救助法也會討論這個部分,或者是其他的。我剛剛已經講稅收的部分不可能嘛!因為臺灣現在並不像有些國家做到全面免費,那我們就不用處理這個問題,在臺灣的話,現在是說中低收入的部分還沒有入法,這也是像您剛剛講的實務,學校裡面有了,現在是檢討方法的問題。可是針對身障女性,還沒有做到全面的話,即使他不是中低收入……我要講的是,有很多的說明與研究都有看到身障女性因為行動不便及肌力各方面的狀況,可能會需要更高的吸收力或是頻繁更換生理用品,所以花費比一般的女性更高,但是他的收入其實是比一般人更低的。

這個結構的不利不是現在可以去處理的,而是生理性別就有這樣的差別,所以你沒有放進去的話,其實真的會影響到生理用品不足,在替換的頻率變低等等各方面,不只是他的健康、感染、皮膚問題、外出受限、社交退縮、依賴他人等等,這已經變成是一個人權與公共健康的議題,如果涉及到人權與公共健康,就不只是社會福利了。因為國際趨勢普遍有做這個部分,當我們臺灣還沒做到的時候,至少能夠有不利處境優先或特別補助吧!總還是希望能夠把生理用品補助放在這裡,實物或是經費的部分可以以後再處理,以上。

主席:好,謝謝。請林月琴委員。

林委員月琴:剛才署長講到要直接用附帶決議,如果那樣的話,為什麼不直接訂定在法條裡?比照過去相關的部分經常由中央主管機關去訂定,不管是資格或者是比例。而且好像有寫要定期召開一個會議,那是什麼會?當初如果你們也有審議小組,那個審議小組難道沒有什麼依據嗎?甚至審議小組到底是怎麼存在的?是不是能夠成立所謂的補助審議委員會來做審查?第一個名稱比較精準清楚,然後再授權部分由中央主管機關來訂,包含資格與比例,以上。

主席:跟委員會報告,我們這一條處理到一個階段之後就先休息,給各位用餐,用餐時間要10分鐘還是20分鐘,請王醫師提出專業的建議與指示,你們先思考一下。不用緊張,還要聽王醫師的指示。

我這邊拜託社家署,這樣的修法真的很不恰當,你們只有針對第一項第五款所訂輔具費用補助之項目金額,應定期檢討,其他都不用,這是第一件事。第二件事,剛剛署長特別回應到八大社福津貼是四年檢討一次,對不對?這個已經在很快速的變動了,行政院針對老農津貼已經改為兩年了,這會牽動到八大社福津貼的定期討論,可能不會再匡列在四年了。所以在身權法部分是不是可以與時俱進?我們可以先發動,這也不為過。

第三,范雲委員一直提到對於女性的生活用品補助,基本上這是一個潮流,應該是2019還是2020年,好像是英格蘭先做起嘛!對不對?臺灣是一個對女性非常最重視的國家,我們先行從女性身障者朋友做這樣的支持,那也不為過。今天要修這個法律,請次長還有社家署是不是可以把這些都融入進去?好不好?那可以的話,就把條文再做一個調整,我們先保留。

郭法官躍民:我有一個小小意見。

主席:我們現在在講女性,你有意見?郭法官請說。

郭法官躍民:不好意思占用大家一點點時間,行政院版還有部分委員版本的第五項是寫參照行政程序法第一百二十七條第三項,所以增訂可以通知本人或其法定繼承人來返還不符合請領資格的補助,可是行政程序法第一百二十七條第三項返還的義務主體是受益人,民法第一千一百四十八條第二項有明文規定,繼承人債務的清償以其所繼承之遺產範圍為限,如果照現在這個版本的條文,會發生這個繼承人所償還的範圍會不會以其所繼承之遺產為限?還是不管他本人所受領的金額是多少,在這個人過世以後,這個繼承人就不以其繼承之遺產為限,全部都要返還?這個可能要做一點點釐清,以上是司法院小小意見,謝謝。

主席:謝謝郭法官的提醒,那也請行政單位考量針對這個內容是不是要做一些調整?這條就先保留。

王醫師,請指示,休息?

王委員正旭:謝謝召委的指示,一般用餐正常時間是15分鐘,用完餐以後需要有胃排空的時間,理論上最好至少30分鐘,不過,如果依照召委希望能夠讓我們整個的議程可以順利的話,建議可以縮短到15分鐘的胃排空時間,所以建議中間休息30分鐘,以上。

主席:好,這個是衛環委員會最專業的建議,各位委員有沒有其他意見?如果沒有的話,現在是1232分,我們是不是休息到110分繼續開始,可以吧?謝謝大家,請尊重專業,不得有異議,謝謝。

休息1233分)

繼續開會1318分)

主席(林委員月琴代):現在繼續開會。

討論第七十一條之二委員林月琴提案,請衛福部先做說明。

周署長道君:主席提案增訂第七十一條之二,主要是針對前一條輔具經費補助的部分,如果補助經費是屬於、來自不同來源,要能夠統籌各目的事業主管機關各自業管的經費依評估而提供。其實現行輔具補助部分,不是只在衛福部這邊,還包括勞動部、教育部,都對於在職場或者學習部分有相關補助動作,所以現行政府經費的支用,雖然來自於不同機關、不同預算,但在支用上,確實是有一定程度的相關各種不同的要求,因此這個部分的整合,在行政端上,目前各個部門都會儘量設計如何去貼近使用者相關的需求,而各個補助的相關規定,也大概都會以其他領域如果已經補助過的項目,原則上都不會重複補助的概念來處理,所以在一些場域裡面,事實上是已經有跨部會的少量經費可以組合起來運用,譬如像勞動部跟衛福部就有一部分經費是可以合併、組合起來一併使用,也已經在一部分的場域做這樣的處理。在學校的部分,則是有部分涉及到教學場域的,是補助學校來提供學生使用,當學生離開的時候,這個設備、輔具不一定可以在學生畢業後繼續跟著走,這些確實在不同的場域都有相關的一些要求。在行政的部分,我們可以嘗試繼續透過跨機關的協調來做一些討論,讓身心障礙者在使用的時候更友善,因為這主要還是在於行政機關之間的協調和相互討論,所以我們建議是不是暫時先不定到法律裡面?以上是我們的初步建議。

主席:剛剛署長解釋的,事實上是教育部分,教育當然只有到教育現場的時候使用,可是我這邊提到的是輔具的補助經費,目前光衛福部就分散在健保、社家署跟長照司,本來資源就很稀少,又因為使用非常零散,以致難以有效整合,這也是為什麼我們希望由你們訂定辦法來統籌各單位經費,依身障者的需求評估給付,統一運用,以提升補助效益,否則有的東西搞不好是疊床架屋,但有的又變成沒有,所以我才會提案希望授權你們訂定辦法,統籌各目的事業主管機關之經費依據個人需求評估結果給付。

請王委員。

王委員正旭:在署長回應之前,我可不可以建議看看,因為目前主席是希望能夠增訂在第七十一條之二,那如果用附帶決議的方式來把這些內容含括進來,因為我們知道要訂定辦法其實……尤其是跨部會之間有它一定的困難,或者是現在執行上的一些問題,像很多的衛生福利資料,如果有其他的方案來處理的話,可以先用附帶決議的方式來做處理,這樣看主席的意見如何。

主席:另外一個,退而求其次,我剛剛提到目前分散在健保、社家署跟長照,至少你衛福部的是不是可以統籌?我覺得先不牽扯到其他的,有辦法嗎?

周署長道君:跟委員報告,即使在衛福部的部分,不管是身障或者是長照,醫療輔具的部分其實還有一個不同的部門,其實現行的部分原則上就是……基本上是用一個不重複補助的概念在處理彼此之間對於輔具的補助項目,就同一個輔具項目,不要在不同的補助機制裡面同時去重複補助,大概用這樣的方式來處理。那在討論的部分,當然行政上怎麼樣去讓這個做得更友善,這點我們非常願意去努力把現在的這個機制去做到更貼近身心障礙民眾的需要,只是因為它同時會涉及到不同的法律跟不同的預算經費來源,即便我們在這邊做了以後,其實在後面還是得要去處理各個現行法律中間個別法律規定的部分。如果主席這邊可以允許的話,我們是不是建議也許參考剛才王正旭委員的模式,我們大概從研擬去做輔具費用整合這樣的角度,我們去試著撰寫一個這樣的附帶決議,然後來給主席這邊來做參考,看是不是可行。

主席:好,我同意,那就麻煩你們把附帶決議的文字擬出來。第七十一條之二那就不予增訂。

接下來是行政院版第七十四條,有我們的羅廷瑋委員、劉建國委員,還有台灣民眾黨,還有蔡易餘委員、郭昱晴委員、何欣純委員、廖偉翔委員、陳菁徽委員、林月琴委員、范雲委員、蘇巧慧委員、伍麗華委員、王育敏委員、盧縣一委員、萬美玲委員、李坤城委員、張雅琳委員的版本。那修正動議有盧縣一委員跟劉建國委員所提的。

請我們的行政部門先做說明。

周署長道君:行政院版修正條文第七十四條,主要是針對各種的傳播媒體,我們在傳播媒體的部分做了一個更明確的規範,然後也要求它不可以去做與事實不符跟……尤其是擴大了有關對歧視或者偏見的部分,除了身心障礙的本人之外,也包括了對家屬的規定,不可以對他去做這樣的歧視或者偏見的規範。另外,在第二項的部分,報導的時候除了不可以歧視以外,我們希望在報導的時候,也不要在一些事情、事件剛發生的時候,就直接先去做一個推論,是不是當事人本身可能有疾病或者是身心障礙的情況。同時增訂第三項,任何人對於身心障礙者不可以公開有歧視的言行,這是行政院版本的部分。

各委員的版本大體上除了在行政院的規範內容之外,各委員有相對比較不同的地方是,其中羅廷瑋委員、廖偉翔召委提案對於如果有公職人員、民意代表參選人在這個部分不可以有相關的誤導,而增訂了相關的規定。

另外,廖偉翔委員也同時提案增訂對於身心障礙者的配偶、三親等內的親屬、共同生活的一些家屬部分,如果有遭到連帶歧視的話,也應該要去做一併提示的處理。這個部分其實和行政院版對家屬的概念應該是相當的,我們建議是可以融合進來。

第三點,有關王育敏委員、萬美玲委員的提案,就是對於報導部分的這個文字可能要去做更細緻的處理,用「發布、報導、散布或評論」,但是這樣子的話可能會……我們經過討論是覺得用這個文字的話,相對來說,它的範圍會變得非常、非常地大,怎麼樣叫做「發布」或者是怎麼樣叫做「評論」?所以我們是建議文字,如果可能,是不是先維持行政院版本的,用「報導或播送」?這樣的話就跟現行法律中其他公開行為的用字比較一致,在處理上是比較一致的。

此外,民眾黨黨團、范雲委員有提議,對於帶有歧視或偏見言論的部分,除了家屬之外也要擴及到所有的相關人員。由於這個「相關人員」的部分在現行法規上要怎麼樣去定義「相關」,實務上會有一點點難度,我們建議是不是先暫時考慮以參考行政院版本用家屬的部分,因為那個範圍相對比較明確,是不是可以從這個方向來做一個考量?

另外,提案中有關報導……最後是盧縣一委員的提案,其中有增訂不可以將障礙的成因或者是族群、文化、宗教、性別做無根據的負面連結或標籤化。對於這個部分,其實在有關文化部分的話,在身心障礙的部分是不是能夠去做這樣的一個連結?在現行條文本來就已經對於跟事實不符的報導或者是誤導閱聽人這樣的報導,本來就已經會有禁止而且會有處罰,那是不是需要特別去明定針對有關「族群、文化、宗教、性別」等等去做這樣的處理?我們建議這個部分似乎是可以先不一定要納進來,現行條文在解釋上應該已經可以含括。

綜上建議,我們建議如果可行的話,是不是就先參考行政院的版本來做一個處理?以上建議。

主席:委員有沒有意見?

范雲委員。

范委員雲:這一條我的版本是基於CRPD第二十二條的精神,就是對於障礙者的尊榮與名譽不得受到非法的攻擊。就是沒有任何的推論……譬如說媒體報導中的一些事情是因為障礙者的疾病或身心障礙狀況,它就是不得這樣報導。原本只有傳播媒體,現在把詳細的品項各種都有講到,不得有歧視的言行也有。所以我覺得這一條要感謝衛福部有接受包含我跟其他很多委員版本的意見,至於你剛剛講的相關人員先不要放入,我覺得這個階段也OK、可以接受,所以就是表達支持院版,謝謝。

主席:那其他委員有沒有意見?

陳昭姿委員。

陳委員昭姿:這一條民眾黨也支持院版,謝謝。

主席:那就照行政院版通過。

接下來是行政院版的第七十六條,還有劉建國委員、蔡易餘委員、郭昱晴委員、何欣純委員、陳菁徽委員、林月琴委員、蘇巧慧委員、伍麗華委員、李坤城委員、張雅琳委員的版本。

有請我們的行政部門說明。

周署長道君:行政院版修正第七十六條,除了一些文字的重新整理之外,主要是在增列第四項,對於身心障礙福利機構,如果他有發現他收容安置的身心障礙者遭受到不當對待的情況,有明確要求身心障礙福利機構要在至遲不超過二十四小時跟主管機關做相關通報。這個部分,各委員版本基本上都和行政院版本提案的修正方向是一致的,所以我們建議是不是可以就依照行政院版本來通過?以上。

主席:委員有沒有意見?

范委員雲:沒有。

主席:沒有的話,第七十六條就照行政院版本通過。

接下來,行政院版本第七十七條,有劉建國委員、蔡易餘委員、郭昱晴委員、何欣純委員、林月琴委員、蘇巧慧委員、伍麗華委員、李坤城委員及張雅琳委員的版本,請行政部門做說明。

周署長道君:行政院版修正草案第七十七條主要是針對身心障礙者如果有一定的情況(依法令或者契約對身心障礙者有扶養義務之人喪失扶養能力,或者是遭到不當對待的情況),縣市政府對於這個身心障礙者可以一定程度去做安置,必要時,可以做緊急安置。如果有違反的情況,我們在這次的修正版本裡面增訂了第四項,就是如果身心障礙者是遭到不當對待的話,他可以提出告訴或者提起民事損害賠償訴訟,而且直轄市、縣(市)政府要做協助的動作。

這個部分,各委員版本的總體上文字部分和行政院版的內容大體上是相當的,主要內容比較不同的部分是林月琴委員(主席)的版本裡面有提到這個部分要以先保護安置後調查這樣的原則。實際上,目前在安置部分大概都會考慮到個案情況去做相關的處理,因為這個會涉及到保護性業務,今天本部的保護司也有同仁到場,細節的部分是不是請我們的保護司來做進一步說明?以上。

主席:請郭昱晴委員。

郭委員昱晴:我這條是把原本分散在第七十七條第一項,還有第七十八條、第七十九條第一項的保護、安置以及協助的規定加以整併,明確的希望能夠建立,在身心障礙者的生命、身體以及生活陷入高度風險的時候,地方政府可以及時啟動保護、安置還有其他必要處理的法律依據。同時我也在這條裡頭明定可請求檢警協助、可委託福利機構辦理安置,還有在身心障礙者提起刑事告訴或民事求償的時候,主管機關應提供協助。主要是這樣的意義,就是把這三條的部分條文整併來做修改。以上。

主席:其他委員有沒有意見?

請行政機關先回應郭昱晴委員的。

張專門委員靜倫:原則上,這一條是整併原來條文第七十七條到第七十九條有關保護及安置相關處遇的規定,我們把它做整合,其實委員所提版本和行政院所提版本的修正方向是一致的,所以我們原則支持。

剛剛署長也有在講,版本比較不一樣的是林月琴委員在版本當中有提出一個原則,就是希望直轄市、縣(市)主管機關在接到個案的時候,能夠先保護安置,之後再來調查。我們非常理解林委員對於身心障礙者最大保護的關心,這個部分我們理解,但是實務上,因為身心障礙者的處境及個案樣態非常多元,每個個案的危機及風險程度也不太一樣,所以現行地方政府針對危險個案的確會用緊急安置的方式先來做處理,確保他的人身安全,再來做後續調查。考量社工對於個案有他個案評估處理的彈性,還有各地的資源分布可能不太一致,所以我們希望是否能夠維持行政院的版本來做處理?

主席:其他委員有沒有意見?沒有的話,因為我看我的提案有些你們大概是放在第七十九條裡,我原來寫在第七十八條的「以先保護安置後調查原則」,大概就是緊安的一環。必要時要有緊安,你們也放在第七十七條,這邊我就同意用行政院版本,那其他委員有沒有意見?沒有,第七十七條就按照行政院版本通過。

接下來處理行政院版本第七十八條,劉建國委員、蔡易餘委員、郭昱晴委員、蘇巧慧委員、伍麗華委員、李坤城委員和張雅琳委員的版本一併討論,請行政部門做說明。

周署長道君:行政院版第七十八條是建議刪除,主要是第七十八條和剛才前面的第七十七條的條文已經做了整併,各委員的版本目前大概都跟行政院提案的版本是一致的,所以我們建議依照行政院提案的版本來處理,以上。

主席:委員有沒有意見?沒有的話,第七十八條就照行政院的意見,刪除。

接下來處理行政院版本第七十九條,還有劉建國委員、蔡易餘委員、郭昱晴委員、何欣純委員、林月琴委員、蘇巧慧委員、伍麗華委員、李坤城委員及張雅琳委員的版本一併討論,請行政部門先做說明。

周署長道君:行政院版修正條文第七十九條,主要就是針對前面第七十七條有關安置的部分,後續安置所需的費用的處理,因為條文整併的關係,文字重新做了整併,整併的內容也增訂了在一定程度的時候,對身心障礙者有扶養義務的人,是不是在一定的條件下可以免除掉他負擔相關安置的費用等等,各委員的版本和行政院的版本概念上、大體上都還相近,主要的不同是,在劉建國召委的版本裡面對於費用返還的程序、得減輕或免除之條件及其他事項增訂了一個授權。

這個部分的話,由於有關費用的處理現行已經有一個很明確的機制,現行在運作的時候並沒有窒礙難行的地方,我們建議是不是就不予增訂?因為這個條文也是跟前面一樣,與保護性的業務有關係,細節如果委員有垂詢的話,就請我們的保護司一併來協助跟委員說明,以上。

主席:其他委員有沒有意見?

請郭法官。

郭法官躍民:主席,我們只有一個小小的意見,這一條就是有關追償安置費用的部分,這一條的追償範圍是本人跟扶養義務人,在民法上扶養義務人還滿多的,包括所謂的直系血親親屬、兄弟姐妹、家長家屬跟父母,針對這個部分我們有一個建議,因為通常只有第一順位的扶養義務人會有減輕、免除的事由,第二順位就不會有了,所以如果第一順位免除了以後,變成第二順位的要承接,他會被追償,在實務上會出現這種第二順位他不能接受,因為第二順位不太會有減輕、免除的事由,只是一個小小的建議,是不是要參照老人福利法第四十一條第三項的規定,把追償的義務人再做一定程度的限縮?老人福利法是限縮在配偶、直系血親以及依契約負有照顧義務之人,這是一個小小的意見。

主席:請衛福部。

張專門委員靜倫:謝謝司法院郭法官的建議跟提醒,但是身心障礙者的樣態跟老人相比的確是不太一樣,例如實務上我們也曾經看到有父母因為擔心身心障礙的手足,所以他把財產、費用都交給身心障礙的手足,但是他之後卻不負擔扶養或是照顧的義務,這一塊如果我們把它限制在直系血親卑親屬或尊親屬,可能就沒有辦法再去做追償或規範,所以我們建議還是維持院版條文來做處理。

主席:其他委員有沒有意見?沒有意見的話,第七十九條就按行政院版本通過。

接下來行政院版本第八十條,合併劉建國委員、蔡易餘委員、郭昱晴委員、蘇巧慧委員、伍麗華委員、李坤城委員和張雅琳委員版本一併討論。請行政部門做說明。

周署長道君:行政院版修正草案第八十條,第一個是針對前面條次整併的部分做了文字的處理,第二個是我們統一的把安置的名稱從「緊急保護安置」修正為「緊急安置」,在文字上面做了整理。至於各委員的版本,基本上修正方向都和行政院的版本一樣,我們建議可以依照行政院版本來做處理。以上。

主席:其他委員有沒有意見?沒有的話,第八十條就按照行政院版本通過。

接下來有羅廷瑋委員的第七章之一和廖偉翔委員的第七章之一。請行政部門做說明。

主席(劉委員建國):請說明。

周署長道君:羅廷瑋委員和廖偉翔召委分別都有增訂第七章之一有關請求權基礎的部分,有關請求權的部分,其實行政院版在第十六條已經有明定,如果遭受歧視的時候,他是可以請求損害賠償,而且不限於財產上的損害。因為第十六條目前應該還是保留,但是我們是建議概念上第十六條的這一項其實已經是一個請求權基礎,所以是不是還有需要再單獨用專章來訂定,我們建議這個部分也許可以再做考量。不過因為這部分涉及到請求權,可能還是要徵詢司法院或是法務部的意見。

主席:請司法院郭大法官。

郭法官躍民:謝謝。基本上我們的意見是同衛福部,因為第十六條已經有損害賠償請求權的規定,所以我們建議在第十六條做處理就好,而且其實裡面這些文字都有一些問題,也會產生跟國家賠償規定到底該怎麼去競合的疑義,還有像是律師報酬,有提到有關於請求律師報酬的部分,目前一審、二審的民事訴訟是不能請求律師報酬的,所以如果特別把這樣規定進來,我們覺得未來會出現相當的難題。所以我們建議有關民事請求權的基礎,就回到第十六條去做規範,應該就很充足了,謝謝。

主席:好,謝謝。請法務部汪參事。

汪參事南均:跟主席和委員們報告,我們的意見也跟司法院及衛福部剛剛的說明一致,既然院版第十六條第三項有設計申訴管道,加上我們看委員們提的請求權基礎,在民法的部分也只有引用部分的條文,可能會有掛一漏萬的情形,既然民法或是國家賠償法已經就民事侵權行為的損害賠償責任及國家賠償責任設有一般性的請求基礎,而且有完整的配套規定。如果我們在這裡另外增設請求權的基礎,而且只引用部分的條文,這樣的設計可能還需要再斟酌。性質上,這樣的規範跟民法第一百八十四條以下的侵權行為責任還有人格權的保護都高度重疊,可是沒有明確處理跟民法及國家賠償法、行政訴訟法的適用關係,還有競合的原則,所以我們建議還是以院版的條文設計,透過合理的調整義務,搭配現在已經有的民、刑事,還有行政救濟的途徑來處理。以上。

主席:好,謝謝,所以衛福部還有司法院、法務部看法一致,那就看各位委員要不要一致?各位委員沒有表示意見就代表一致。第七章之一連動的是廖偉翔委員跟羅廷瑋委員的版本,一個是第八十三條之一一直到第八十三條之九;另外一個是第八十五條之一到第八十五條之九,容我這樣處理,看各位有沒有其他意見?因為剛剛院跟兩部都已經這樣回應了,在第十六條就足以來做這樣的處理,所以第七章之一一直到剛剛跟各位宣布這兩個委員所提的條文就不予增訂,可以?好,謝謝。

繼續處理第七章之二章名,請行政單位說明。

周署長道君:有關羅廷瑋委員提案增訂第七章之二近用司法及其他救濟之保護,其實在司法近用的部分,現行條文在第八十四條裡面已經有相關規定。其實現行主要就是一到兩個條文,以法制作業的結構來看,應該不太需要特別分章。主要是因為羅委員的提案後面有比較多的條文設計,所以要訂章節。如果可以採取行政院版本,我們建議這個部分可以不用增訂章名。以上。

主席:謝謝,其他單位要補充嗎?沒有。各位委員有沒有其他意見?如果沒有就不予增訂,通過。

繼續處理第八十四條,有劉建國委員所提的修正動議第十二案,還有范雲委員、羅廷瑋委員、郭昱晴委員提案,與現行條文併案討論,請行政單位說明。

周署長道君:第八十四條主要是針對司法在運用過程中近用的部分,因為這個部分主要還是涉及到不管是法務部或者司法院相關的司法法規操作,就拜託司法院和法務部來幫我們說明。以上。

主席:剛剛宣告有漏掉民眾黨的提案,對不起!抱歉。

郭法官要先說,再請陳昭姿委員、范雲委員。請郭法官。

郭法官躍民:針對委員所提的司法近用保護,原則上,司法院上次說過我們都同意,這些是司法程序應該做的事情,我們也同意在這個條文裡面,除了現行必要的無障礙措施以外,會列入所謂的合理調整。我先針對一些委員版本的問題,簡單說明一下。第一個是范雲委員版本的第八十四條,有提到所謂的必要協助,已經把這個必要的協助臚列非常細了,又要授權我們再訂定必要協助措施的辦法,這樣也沒有必要,這個要請大家再考慮一下。再來就是范雲委員版本的第三款規定,刑事被告或犯罪嫌疑人因精神障礙或其他心智缺陷無法為完全之陳述時,要讓他聲請法院同意指派輔佐人,還有涉及本刑三年以上之罪的時候,要有律師陪同。其實現在身心障礙者的司法近用,不管是在警詢、偵訊跟審判程序,都可以依照法律扶助法的規定,或者是衛福部所辦理的法律扶助專案申請法律扶助,所以也沒有必要再訂這樣的規定,因此我們建議再審酌。還有一個就是所謂的「本刑三年以上之罪」,我們不太清楚那個是最輕還是最重,因為在法律上會差蠻多的,就是文字上的問題。

還有,有委員在條文裡面有提到「因精神障礙或其他心智缺陷而無法為完全之陳述」,精神障礙或智能障礙的這個部分在我們刑事訴訟法本來也是類似的規定,不過刑事訴訟法在112年第三十五條第三項已經修改成「被告或犯罪嫌疑人因身心障礙,致無法為完全之陳述」,也就是把條文文字做了一下修改,所以請委員參酌這個文字是不是要做調整。

有關有委員提到要由我們再去訂具體辦法,其實這部分上次也跟委員會報告過,我們司法院在113年聽取過身心障礙者團體的意見以後,已經去制定了所謂近用司法的指引,CRPD的司法近用權跟程序調整也具有國內法的效力,所以法院本來就應該要遵循,我們已經有完成指引,也經過徵詢身心障礙團體的意見,是否還需要再授權行政院來會同我們去訂定這樣子的辦法,再請委員斟酌。

再來,其實我們建議不需要在第八十四條裡面針對這些無障礙措施做一到八款這麼具體、細緻的羅列,因為每個訴訟的個案其實要照個案的需求去處理,所以我們建議是不是就用文字比較簡單?就是說在第八十四條規定我們要提供必要的無障礙措施及合理調整或程序調整,然後再把相關的這些大項的項目放進去立法說明。其中我要特別提到這八款裡面的幾個點,第一個是第三款法律援助,容我跟大家報告一下,法律扶助其實不是法院跟檢察機關提供的,法律扶助的提供者是國家,它提供的形式也不一定是透過法律扶助基金會,它提供的形式有可能比如像家庭暴力是提供律師費用的補助,所以把它列在這邊當作是法院或檢察署的義務恐怕是超過法院跟檢察署能夠承擔的範圍,法院最多只是可以去促請他、告訴他有這樣子的法律協助資源可運用,而不是讓法院自己來提供法律協助。

再來就是有關於申訴機制的建立這一塊,我再跟大家報告,我之前也提過我們在法律程序中,如果對於這樣子的程序有沒有盡到法定的義務,其實應該是要透過訴訟的程序去處理,包括異議、抗告、上訴,我們可能沒有辦法去建立一個訴訟程序中的申訴機制,以上是司法院的意見,謝謝。

主席:好,先請陳昭姿委員,再請范雲委員。

陳委員昭姿:好,謝謝主席。第八十四條的核心就在於身心障礙者能不能在司法程序當中實質去行使他作為當事人與證人的程序上的一個權利,很多障礙者跟我們反映,在實務上往往因為標準還是不清楚,導致各法院檢察機關的做法會不一樣,障礙者也難以主張或申訴。剛剛郭法官雖然表示現在都有所謂的指引,但是指引還是有它的缺陷,指引本身不夠明確,障礙者也希望是用比較明確的方式把它寫出來,所以我們民眾黨的版本就明確引入平等近用司法與合理調整的概念,所以我們才具體寫出了資訊無障礙、文件簡化、溝通輔具、手語翻譯等調整方向,我們的目的不是在限縮司法的裁量,而是讓程序障礙在事前就可以排除,我們也希望能夠要求相關的配套,由主管機關會同司法院、法務部及身心障礙團體共同來訂定,確保這個制度是一致的,有一致性及服務品質,以上是我們希望能夠做到的,謝謝。

主席:好,再請范雲委員。

范委員雲:謝謝召委。我的部分謝謝剛剛法院這邊的說明,你的意思好像是說我所提出來的包含法律程序設備的無障礙、資訊的無障礙、還有訴訟程序的調整、司法人員的培訓這些你們都已經在做了,有做到,關於法律援助的部分,你覺得好像不應該放在這兒,因為這比較是針對法院。依照我的想法,這個當然也是CRPD第十三條公正審判及近用司法的權利。根據民間團體提供的資料,其實身心障礙者成為受害者的比例是非常高的,相對於他成為所謂的加害人;另一方面,他就算成為被告,有很多時候也會因為他不了解被指控的事情,對法官所說的東西理解或不理解,使他處於不利的處境。我想這非常重要,不管他是成為受害人或者是他被告的時候,沒有平等了解法官整個體系的過程,所以這一題其實滿重要的。

關於剛剛你所講的,如果我們相信你都做到的話,那我想請問關於我原來條文中希望放的監測與評估這個部分,也就是建立監測機制,定期評估司法系統對身心障礙者的服務效果,並根據評估結果進行改善,這個部分司法體系現在有在做嗎?以上一個問題。

主席:請一併回應好不好?請郭大法官。

郭法官躍民:謝謝昭姿委員跟范雲委員的指正與指導。有關民眾黨團版本要彰顯CRPD第十三條,所以在一開始就把平等參與放進去,其實我們對這個文字上沒有太大的意見,因為我們認為這是可以凸顯的。有關范雲委員提到的監測與評估,其實司法院有一個人權委員會,我們有定期在做各式各樣司法中弱勢團體的各種政策評估及監督,我們也同意如果未來要放的話,是不是做成一個附帶決議?就是明文規定由司法院院長主持的人權評估委員會要納入身心障礙者的代表,來促進這些政策的落實、監督及改善,看能不能用這樣子的方式去處理,謝謝。

陳委員昭姿:不好意思,郭法官,因為剛剛您在回答我的時候,馬上有身障者在反映說法扶有一堆人都進不去、用不到耶!

郭法官躍民:陳委員,我跟您特別報告一下,這件事我非常關心,所以我早上來的時候還在追問。根據現在法律扶助法第五條的規定,如果當事人神經系統構造及精神、心智功能損傷或不全,無法為完全陳述,於偵查、審判中未經選任辯護人;或於審判中未經選任代理人,經認有選任之必要,可以轉介為法律扶助,而且這個法律扶助只要法官一轉介,是不用審查資歷的,我也轉介過,就是針對監護宣告的案件,只要一轉介,就是一定會有法律扶助進去的,而且不審查資歷……

陳委員昭姿:您做到了,但是不代表很多人都做到,所以他們此刻還在強調……

郭法官躍民:那沒有問題,這個規定司法院一定會負責加強宣導,這個真的是法律上明文的規定就在這邊,其實是有一個法律扶助的保障,而且是透過現行法律扶助的機制。

陳委員昭姿:那我們可以知道為什麼還有那麼多聲音嗎?或是你可以給我們什麼資料了解,為什麼他們還覺得這個部分困難度很高、障礙很高?

郭法官躍民:我跟委員報告,我剛剛講的那個規定不只適用在刑事程序,在民事程序也一樣喔!只要是身心障礙者,我們認為他有需要,我們就會轉介,因為我自己是民事法官,我反而沒有在刑事程序用過那一條,我不知道法規的落差跟現實的落差到底是出現在哪邊,可能我們回去要做一些了解。

陳委員昭姿:那是不是麻煩郭法官你再把附帶決議稍微寫一下,因為身障者確實有特別提出這一點,好嗎?

郭法官躍民:好。

陳委員昭姿:如果沒有辦法就文字做個明確的說法,我們可能也會要求保留,不好意思。

主席:請范雲委員。

范委員雲:除了針對剛剛所說的法律援助,希望有個很清楚的附帶決議之外,關於司法人員的培訓,能不能提高對身心障礙者需求的理解跟敏感度?還有監測與評估,剛剛你講到在你們的人權委員會裡面要有身障者這個部分,也都寫在附帶決議好嗎?如果確定之後都有在做或在改善中的話,這一條就可以不用保留。

郭法官躍民:好,謝謝委員。

主席:所以就等郭法官提供附帶決議的文字之後,我們再處理,還是要先保留,還是你現在可以解決?你的能力可以啦!

郭法官躍民:我現在解決。

主席:你去處理吧!

郭法官躍民:好,那我趕快去處理。

主席:一樣還是要保留,現在是建議不予增訂,我們還有第二輪,所以就依照不予增訂來處理,郭法官等一下把文字弄出來,再請各位委員過目,我們再看要怎麼樣處理。

繼續處理范雲委員、台灣民眾黨黨團及郭昱晴委員所提的第八十四條之一,請行政單位做說明。

周署長道君:范雲委員、台灣民眾黨黨團和郭昱晴委員都有提到,在身心障礙者涉及到各類行政程序、訴願或其他對行政處分聲明不服之行政救濟程序時,可以根據他的障別提供協助,由於考慮到這個訴求的內容在各類程序內容中,會涉及到包括行政程序法、訴願法等規定,這些都會涉及到由法務部或司法院主管的法規,主要應該是在法務部這邊,我們建議是不是可以請法務部幫我們做一個說明?以上。

主席:更正剛剛的第八十四條是建議維持現行條文,應該是這樣,對不起。現在處理第八十四條之一,各位委員有沒有其他意見?如果沒有,是不是就維持現行條文通過,謝謝,對不起!第八十四條之一是增訂,所以建議不予增訂,通過,各位委員有沒有其他意見?沒有,我們就照這樣處理。

接下來就容我這樣處理,委員羅廷瑋所提的第八十四條之一,一直到第八十四條之二、第八十四條之三、第八十四條之四、第八十四條之五、第八十四條之六、第八十四條之七、第八十四條之八、第八十四條之九、第八十四條之十、第八十四條之十一、第八十四條之十二、第八十四條之十三,這個部分先請行政單位說明,我們一併來做討論及處理。

周署長道君:有關羅廷瑋委員增訂的第八十四條之一到第八十四條之十三的部分,總體來說,大概也都是跟前面建議增訂的第八十四條有相關,都是針對在訴訟程序或刑事程序中的部分,能夠增訂一些相關的協助措施,參考剛才第八十四條的處理模式,第八十四條是維持現行條文,並由司法院提出附帶決議,我們建議羅委員的第八十四條之一到第八十四條之十三的部分,可以統一不予增訂,以上。

主席:行政單位建議不予增訂,各位委員有沒有其他意見?羅廷瑋委員所提的第八十四條之一至第八十四條之十三,這個應該是有跟羅委員溝通過,沒有?沒有意見,那就容我這樣處理,羅廷瑋委員所提的第八十四條之一、第八十四條之二、第八十四條之三、第八十四條之四、第八十四條之五、第八十四條之六、第八十四條之七、第八十四條之八、第八十四條之九、第八十四條之十、第八十四條之十一、第八十四條之十二、第八十四條之十三不予增訂,通過。

繼續處理范雲委員所提第八十五條、羅廷瑋委員所提第八十五條及現行條文,還有劉建國委員所提的修正動議第12案,請行政單位先做說明。

周署長道君:第八十五條行政院版本沒有修正,范雲委員有兩個版本,羅廷瑋委員版本第八十五條的部分,因為這個都涉及到在矯正機關以及刑事收容過程中身心障礙者相關的權益保障,這個部分,我們是不是可以建議請法務部都來表示意見?以上。

主席:請汪參事。

汪參事南均:跟主席及委員報告,有關第八十五條的修訂,因為身心障礙者依法收容在矯正機關的時候,我們也都有遵行相關的規範,特別是監獄行刑法第六條第三項:「監獄應保障身心障礙受刑人在監獄內之無障礙權益,並採取適當措施為合理調整。」現在的法制就保障身心障礙受刑人的無障礙權益及合理調整原則,其實是已經有一個明確的規範。從法律層面,如果在這邊我們訂原則性、通泛性的規定,將操作細節性的規定訂在這邊,因為我們依照監獄行刑法的條文,其實我們是有訂了一個處遇計畫,即矯正機關身心障礙收容人的處遇計畫,在計畫中已經有把教化輔導、作業技訓、生活適應、醫療面向的調整措施,都有做了具體的建議,是可以做實務上的執行。至於裡面有關輔具的部分,身心障礙者輔具需求的補助跟提供,其實應該是屬於社會福利事項,也是可以依照身心障礙者輔具費用補助辦法來申請,是不是有由矯正機關提供的必要,請委員們再考量。

另外,依照WHO對收容人的醫療是採取監所健康主流化的精神,也就是現在收容人使用的醫療資源,應該要與社區民眾相同,所以我國已經將收容人納入健保,是由衛福部的中央健保局委託保險醫事服務機構到矯正機關裡面提供健保醫療,使收容人接受跟民眾相同的健保資源,就不用再由矯正機關自行聘請醫師來診治,所以有關提供身心障礙收容人的輔具資源都跟社區民眾應該相同。這個部分,現行上到底監所的收容人在面對特殊的狀況,我們是怎麼樣的處理,矯正署副署長也有來,是不是請副署長做一個比較詳細的說明,讓委員們了解現在處理的情形?

主席:好,請副署長。

劉副署長玲玲:謝謝委員。誠如剛剛提到的,我們在監獄行刑法第六條第三項已經有保障身心障礙受刑人在監獄內的無障礙權益,也採取了適當的措施為合理調整,矯正署對這個地方也訂過了指引,還有機關裡面身心障礙收容人的處遇計畫。在實務上來講,如果對於輔具,我們在接見的時候,家屬也可以寄進來,平常的時候,收容人也可以自行購買,如果他本身都沒有,他必須要自己購買,我們也會協助他申請。至於其他的話,就是依照我們之前訂定的處遇計畫來執行,因為在機關裡面身心障礙的障別有非常多種,其嚴重的程度又不一,因為這個實在是太多元,也太複雜,所以機關裡面在提供這項輔具可能有難度,而且可能也會製造一些管理上的困擾跟糾紛。我再補充一下,剛剛講的職前訓練,不只是職前訓練,我們都有在做職中訓練,這部分就懇請委員,是不是能夠在第八十五條第二項、第三項免增列,謝謝。

主席:委員有沒有其他意見?請范雲委員。副署長講這樣是有問題的。

范委員雲:因為這樣聽起來,我與羅廷瑋委員本來想要增加的條文,你們已經都在做了嘛!我只想問一下,我的條文中有一個矯正機關所屬人員應定期接受相關的訓練,增加了解跟敏感度,不知道有沒有?為什麼會有這個條文?因為民間團體有看到美國法務部的資料,聯邦監獄中有高達38%的收容人具有某種形式的身心障礙,因為在矯正機關,它不只是懲罰,也有教化的功能跟教化相關的方案,如果沒有處理這個部分的話,可能他原本身心障礙的程度,不管是智能或者是心理、社會的障礙,在經過監禁矯正出來的時候會更嚴重,反而增加整個社會的成本跟代價,所以是考量這個部分。當然你剛剛有提到其實監獄行刑法2020年修正的時候就有這個部分,就是監獄應保障身心障礙受刑人在監獄內之無障礙權益,並採取適當措施為合理調整。所以如果你們都有在做的話,請問矯正機關所屬人員有沒有定期接受相關訓練,可以先回答這個部分嗎?

劉副署長玲玲:謝謝委員。在訓練的部分,在三等監獄官、四等監獄官受訓的時候,我們在課程安排都一定會帶到這一點。再來,職中訓練的時候,在平常的常年教育,還有矯正署的回訓都有安排這方面的訓練。

范委員雲:如果已經有的話,是不是也跟剛剛的條文一樣寫一個附帶決議,強化這個部分,我們就接受院版,就不再增訂你們已經在做的條文,好不好?

劉副署長玲玲:是,謝謝。

主席:所以先保留,請他們提供附帶決議之後再處理,好不好?

范委員雲:可以。

汪參事南均:報告,我們好像有提附帶決議了,是不是可以直接再加上去就可以?

主席:你們有提附帶決議?

汪參事南均:有,這條的附帶決議有提了。

主席:好,這是我提的附帶決議,身心障礙者權益保障法第八十五條,法務部矯正署應落實執行「矯正機關對身心障礙收容人合理調整參考指引」、「矯正機關身心障礙收容人處遇計畫」及相關規定,並滾動檢討處遇措施,以確保身心障礙收容人之權益;另有關輔具與支持措施之取得,矯正機關依「身心障礙者輔具費用補助辦法」協助辦理。相關計畫請於兩個月內提出。可以嗎?

范委員雲:這個輔具費用、處遇計畫是滿好的,可是我剛剛講的是矯正機關所屬人員應定期接受相關訓練,是不是相關訓練的部分再強化一下,好不好?

汪參事南均:是不是可以直接補在這裡?

范委員雲:補在這上面?

汪參事南均:是。

范委員雲:好啊,就再補上,因為這個也還沒討論嘛!OK,可以啦。就是劉建國提案的部分,再加上矯正機關的管理人員應定期接受相關的訓練,這樣子可以。

主席:好,把文字再做一下修正好不好?

汪參事南均:好。

主席:這條我們一樣保留,沒關係,等一下回來的時候再看附帶決議的修正內容,OK之後就過了。

汪參事南均:好,謝謝召委。

主席:不用擔心啦!今晚不會到12點,謝謝。

第八十五條就先行保留。

繼續處理羅廷瑋所提的第八十五條之一。

周署長道君:有關羅廷瑋委員所提第八十五條之一,其實就是和前面第八十五條的訓練是有關係的,因為羅委員的第八十五條版本是沒有像范委員的第八十五條有增列訓練的條文,我們是建議如果第八十五條已經針對訓練的部分增列附帶決議會去做加強,我們建議羅委員的第八十五條之一就不予增訂,以上。

主席:各位委員,羅委員所提的第八十五條之一就不予增訂,有沒有其他意見?沒有,我們就照這樣通過。

現在跟委員會報告,容我這樣處理,羅廷瑋委員所提的第七章之三、第八十五條之二還有第七章之四,相對應是廖偉翔委員的第七章之二,羅廷瑋委員是第八十五條之三、第八十五條之四、第八十五條之五、第八十五條之六、第八十五條之七、第八十五條之八,廖偉翔委員是第八十五條之十、第八十五條之十一、第八十五條之十二、第八十五條之十三、第八十五條之十四、第八十五條之十五,這個部分是不是先請行政單位一併說明,好不好?

周署長道君:有關羅廷瑋委員和廖偉翔召委的第七章之二或之四的申訴以及再申訴的規定,這個部分我們考慮到其實在現行……先前在討論第十六條有關歧視或者騷擾的救濟部分,現在都已經有增訂相關的條文,可以透過訴訟的程序來做救濟,所以這個部分我們建議不需要再額外去增訂申訴及再申訴這樣子的一個程序。

另外針對一般的,如果身心障礙者權益覺得有受損的部分,其實現行在本法第十條就已經有一個任務編組(身心障礙者權益保障推動小組)可以處理、受理一般權益受損的協調案件,所以這兩位委員增訂的版本跟相關的條文,我們建議可以不予增訂,以上。

主席:好,各位委員有沒有其他意見?沒有的話,我們就依照行政單位的建議,不予增訂,謝謝。

接下來,因為這個條文應該都是由羅委員提出來要增訂的版本,我就一併宣讀,再請機關來表示意見,最後再請各位委員來決定。第七章之五的條文有第八十五條之九、第八十五條之十、第八十五條之十一、第八十五條之十二、第八十五條之十三、第八十五條之十四、第八十五條之十五、第八十五條之十六、第八十五條之十七;第七章之六有第八十五條之十八、第八十五條之十九、第八十五條之二十、第八十五條之二十一、第八十五條之二十二、第八十五條之二十三;第七章之七有第八十五條之二十四、第八十五條之二十五、第八十五條之二十六、第八十五條之二十七、第八十五條之二十八、第八十五條之二十九、第八十五條之三十、第八十五條之三十一、第八十五條之三十二、第八十五條之三十三、第八十五條之三十四、第八十五條之三十五、第八十五條之三十六、第八十五條之三十七;第七章之八有第八十五條之三十八、第八十五條之三十九、第八十五條之四十、第八十五條之四十一、第八十五條之四十二、第八十五條之四十三、第八十五條之四十四,以上為羅廷瑋委員所提的增訂條文,請行政單位做說明。

周署長道君:有關羅廷瑋委員的提議一共有四個章節,相當多的條文,考慮到不管是在第七章之五有關權益受損的協調及再協調的部分,現行身權法第十條對於權益受損的部分已經要求地方政府要設有任務編組來受理、處理這樣的一個權益受損案件,而且已經有相關的程序,所以第七章之五以及相關的條文,在現行已經有處理機制的情況下,我們建議可以不予增訂。

第七章之六有關仲裁的部分,因為考慮到目前都已經有仲裁法的部分,為了避免同一個案件同時會有本法以及仲裁法兩邊適用的情形,發生法規競合的問題,而且現行仲裁法的條文已經規定得非常的細密,為了避免法規上的適用會有不清楚的地方,我們建議第七章之六以及相關的條文也可以不予增訂。

羅廷瑋委員提案的第七章之七有關團體救濟的部分,目前在審議中的本法第十六條對於有關歧視,如果有損害的部分,其實現在法律上的救濟已經有相關的請求權基礎,我們已經訂在裡面,個別受損害的人大概都可以來做,有關團體救濟的部分,在現行的訴訟法裡面,大概也都有一些相關的基本規範,所以我們建議第七章之七有關團體救濟這部分似乎不需要再增訂。

最後是第七章之八,涉及保全程序的部分,現行的訴訟法規,不管是民事、刑事、行政訴訟、民事訴訟或刑事訴訟,對於證據保全均有相關法律規定,若在這裡單獨做證據保全,可能產生司法訴訟上證據保全適用的複雜與不一致。所以我們建議是不是就不予增訂?以上。

主席:徵詢各位委員的意見?如果沒有,我們就依照行政單位的建議,剛剛宣讀的條文就不予增訂,謝謝。

繼續審查院版所提第八十六條,委員提案有劉建國、蔡易餘、郭昱晴、何欣純、廖偉翔、陳菁徽、林月琴、蘇巧慧、伍麗華、李坤城、張雅琳及現行條文,我們併案討論,請行政單位說明。

周署長道君:行政院版從第八十六條開始進入罰則。有關罰則,當初在研擬過程中,我們的立法策略是盡可能對齊精神衛生法,期使未來處罰時,即當兩邊有類似行為時,罰則能有配套並一致。綜觀各委員版本,有些委員的罰則額度建議要提高或有相關處理,對此,原則上我們建議,若考慮到與精神衛生法一致,那麼可以依照行政院版條文做一次性處理。所以我們建議可否依照行政院版本通過?以上。

主席:各位委員請表示意見。如果沒有的話,我們就依照行政院提案通過,謝謝。

繼續審查院版所提第八十八條,委員提案有劉建國、蔡易餘、郭昱晴、何欣純,陳菁徽、林月琴、蘇巧慧、伍麗華、林倩綺、李坤城、張雅琳及現行條文,我們併案討論,請行政單位說明。

周署長道君:行政院版修正條文第八十八條,主要係配合前面第五十七條之相關規定,即於處罰對象上做文字的配套整理,其他大概都是做文字修正。各委員版本基本上的修正方向均與行政院版本一致,所以我們建議是否依照行政院版本通過?以上。

主席:謝謝。各位委員有沒有其他意見?沒有,我們就依照行政院版本通過,謝謝。

繼續審查院版所提第八十九條,委員提案有劉建國、蔡易餘、郭昱晴、林月琴、蘇巧慧、伍麗華、李坤城、張雅琳及現行條文,我們併案討論,請行政單位說明。

周署長道君:行政院版本修正條文第八十九條,主要做文字整理,並配合條次做修正。各委員版本與行政院修正草案內容大致相同,所以我們建議依照行政院版本來通過,以上。

主席:各位有沒有其他意見?如果沒有,我們就依照行政院版本通過,謝謝。

繼續處理院版第八十九條之一,委員劉建國提案是第八十五條之一,蔡易餘委員為第八十九條之一,郭昱晴委員為第八十九條之一、何欣純委員為第八十九條之一、陳菁徽委員、林月琴委員、蘇巧慧委員、伍麗華委員、李坤城委員、張雅琳委員均為第八十九條之一,唯獨劉建國委員所提為第八十五條之一。請行政單位說明。

周署長道君:行政院版本修正條文第八十九條之一為增訂條文,主要係配合此次所修正的第六十三條之一未經許可立案,甚至造成身心障礙者死亡之處罰規定。這個部分,各委員版本的內容大體上都和行政院版本是一致的,其中唯一不一樣的是蘇巧慧委員的版本有增訂轉介安置費用的一些相關規範,由於考慮到轉置部分的費用以目前實際上來說,行政部門大概都可以依照行政機關的職權直接來做處理,因此我們建議這個部分可以不用把它納進來,總體來說是可以依照行政院版本來處理。以上。

主席:好,謝謝。各位委員有沒有其他意見?沒有,我們就依照行政院版本通過,謝謝。

繼續處理院版所提第八十九條之二,另有劉建國委員等所提第八十九條之一以及蔡易餘委員等、郭昱晴委員等、蘇巧慧委員等、伍麗華委員等、李坤城委員等及張雅琳委員等所提第八十九條之二併案討論,請行政單位說明。

周署長道君:行政院版本增訂第八十九條之二主要也是配合違反第六十三條的規定去處相關的罰則,各委員版本的內容都和行政院版本一致,我們建議依照行政院版本通過。以上。

主席:好,謝謝。各位委員有沒有其他意見?沒有,我們就依照行政院版本通過。

繼續處理院版所提第九十條,另有劉建國委員等、蔡易餘委員等、郭昱晴委員等、何欣純委員等、陳菁徽委員等、林月琴委員等、蘇巧慧委員等、伍麗華委員等、李坤城委員等、張雅琳委員等提案及現行條文併案討論,請行政單位說明。

周署長道君:行政院版本修正條文第九十條第一項主要是針對違反第七十六條沒有在24小時內通報的部分增訂相關的罰則。此外,針對身心障礙福利機構如果有一些特定狀況造成服務個案死亡的時候,也增訂了相關的罰則規定。這個部分,各委員版本的內容基本上和行政院版本的條文內容相同,唯獨只有蘇巧慧委員的版本有增訂如果涉及到轉介安置時轉介安置費用的相關規定,由於考慮到目前轉介安置的部分行政機關在實務上依職權大概就可以直接做相關的處理,我們建議這個文字可以不需要納進來,總體建議可以依照行政院版本通過。以上。

主席:好。各位委員有沒有其他意見?沒有,我們就依照行政院版本通過。

繼續審查院版所提第九十二條,另有劉建國委員等、蔡易餘委員等、郭昱晴委員等、何欣純委員等、陳菁徽委員等、林月琴委員等、蘇巧慧委員等、伍麗華委員等、李坤城委員等、張雅琳委員等提案及現行條文併案討論,請行政單位說明。

周署長道君:行政院版本修正條文第九十二條主要是配合前面相關條文的處罰部分,針對身心障礙福利機構有相關違規的時候,後續包括罰鍰到停業以及公告負責人姓名的相關處理做文字的修正,各委員版本的內容基本上和行政院版本的內容大體上是一致的。

這個部分我們建議可能需要對配套文字做修正,因為林月琴委員的版本在第二項有關限期改善的事由裡面有增列第九十三條第一項第五款,這個內容是搭配違反第六十三條的相關配套處罰規定,我們研究這個部分是可以一併納進來做相關的處理,所以我們重新調整後有提出建議文字,現在投影在大螢幕上,主要是第二項的部分,現在我將第二項重新宣讀如下:「經主管機關依第九十條第二項、第九十三條第一項第一款至第三款或第五款規定令其限期改善,屆期未改善者,得令其停辦一個月以上一年以下,並公告其名稱及負責人姓名。」主要就是增列第九十三條第一項第五款,以上。

主席:好,就是增加林月琴委員所提的「或第五款」嘛,已經把它增列進去了,針對這個條文的修正各位委員有沒有其他意見?沒有,我們就依照行政院提案及林月琴委員提案修正通過。謝謝。

繼續審查院版所提第九十三條,另有劉建國委員等、蔡易餘委員等、郭昱晴委員等、何欣純委員等、陳菁徽委員等、林月琴委員等、蘇巧慧委員等、伍麗華委員等、李坤城委員等、張雅琳委員等提案及現行條文併案討論,請行政單位說明。

周署長道君:行政院版本修正條文第九十三條,主要修正內容包括第一項第二款對於違反第六十二條第三項中有關設置標準的相關規定增訂相關處罰;另外增訂第二項,對於評鑑不合格的部分有從嚴來做相關的處理,增訂了整個第二項。

各委員版本的內容總體來看和行政院版本的內容基本上是一致的,其中有不一樣的部分是林月琴委員的版本在本條第一項有增訂第五款的罰則,對於身心障礙機構違反第六十三條之五或第六十三條之七第二項規定增列了相關的罰鍰。

經過評估,我們覺得這個部分是可以接受,所以我們建議這個條文的文字就參照林月琴委員提案版本做修正,我們現在有把建議修正的文字秀在螢幕上,請各位委員參閱。我現在把第九十三條第一項再宣讀如下:「主管機關依第六十四條第一項規定對身心障礙福利機構輔導或評鑑,發現有下列情形之一者,應令其限期改善;屆期未改善者,處新臺幣五萬元以上二十五萬元以下罰鍰,並按次處罰:

一、業務經營方針與設立目的或捐助章程不符。

二、違反依第六十二條第三項所定標準中有關規模、業務範圍、設施或人員配置之規定。

三、財產總額已無法達成目的事業之營運,或對於業務財務為不實之陳報。

四、經主管機關評鑑為丙等或丁等。

五、違反第六十三條之五第一項或第二項之規定。」以上。

主席:好。各位委員,文字照這樣修正有沒有其他意見?如果沒有,我們就依照行政院提案及林月琴委員提案修正通過。謝謝。

繼續審查院版所提第九十四條,另有劉建國委員等、蔡易餘委員等、郭昱晴委員等、林月琴委員等、蘇巧慧委員等、伍麗華委員等、李坤城委員等、張雅琳委員等提案及現行條文併案討論,請行政單位說明。

周署長道君:行政院版本修正條文第九十四條,主要內容是依照法制作業部分以及前面條文的條次、項次有移動的部分配合做文字的整理,各委員提案版本和行政院版本大概都一致,所以我們建議可以依照行政院提案版本通過。以上。

主席:好。各位委員有沒有其他意見?沒有,我們就依照行政院版本通過。

繼續審查院版所提第九十八條,另有蔡易餘委員等、郭昱晴委員等、蘇巧慧委員等、伍麗華委員等、李坤城委員等、張雅琳委員等提案及現行條文併案討論,請行政單位說明。

周署長道君:行政院版本修正條文第九十八條,主要是針對前面修正條文項次有移動的部分配合做文字的處理,內容沒有更動,各委員提案版本內容基本上也都一致,我們建議可以依照行政院版本通過。以上。

主席:好,謝謝。各位委員有沒有其他意見?沒有,我們就依照行政院版本通過。

繼續審查陳冠廷委員等所提第九十九條,請行政單位說明。

周署長道君:陳冠廷委員等提案修正第九十九條的部分,行政院沒有提案修正,其主要內容是針對國內航空運輸業者如果違反相關運輸規定的時候,可以由交通主管機關來處相關的罰則;公共停車場的部分也一樣,可以處相關的罰則。這個部分因為涉及到由交通主管機關處罰的部分,我們建議是不是請交通部來做說明?以上。

主席:交通部副司長請說明。

廖副司長謹志:這一點我們沒有特別意見。

主席:沒有意見,好,謝謝。

那第九十九條我們就要照這樣通過,各位有沒有其他意見?沒有?OK?你們是建議維持現行條文,他是沒有意見,那我們依照交通部的意見為意見,好,謝謝。

廖副司長謹志:抱歉,不好意思,因為要維持現行……

主席:你不要對我不好意思,你怎麼講我都可以接受。

廖副司長謹志:因為剛剛那一條是要維持現行條文。

主席:你剛剛不是這麼講。

廖副司長謹志:沒有,因為我剛剛……它看起來……

主席:你已經跑到前面來看了,而且你還看很久啊,我們通通都沒有人打擾你啊,沒有干擾你啊。他看我做什麼?

好,各位委員有沒有其他意見?沒有意見,那行政單位是建議維持現行條文來通過,好,謝謝。

接下來繼續審查劉建國委員所提的第一百條。請行政單位做說明。

周署長道君:有關召委建議在第一百條的部分,增訂對違反第十六條第三項相關的處罰規定,行政院版在第一百條是沒有增訂相關的處罰規定,不過,行政院版目前對於第一百條……對不起,對於違反第十六條第三項的部分,我們現在設計、處理的方向是,如果合理調整的義務人拒絕協商,不是對於協商沒有達成一個共同的結果,對於拒絕協商的部分,行政院版是在第一百條之一有設計一個處罰的規定,結構上的設計和我們召委設計的部分不太一樣。我們建議,因為第十六條目前是保留,這個部分是不是要先等到第十六條整個確定之後再一併處理?以上。

主席:好,本人表示同意保留,好,那我們就先行保留。

繼續審查院版所提第一百條之一,還有委員郭昱晴、委員蘇巧慧、委員李坤城、委員張雅琳之提案。請行政院單位做說明。

周署長道君:行政院版第一百條之一的內容基本上和各委員版本的內容相近,不過,因為第十六條目前還在保留的狀態,我們建議第一百條之一是不是也先暫時一併保留?以上。

主席:好,各位委員可以同意啦?那我們就先行保留。

繼續審查羅廷瑋委員所提第一百零二條,還有委員廖偉翔提案以及現行條文第一百零二條,我們併案討論,請行政單位做說明。

周署長道君:有關廖偉翔召委和羅廷瑋委員提案修正第一百零二條的部分,因為都是針對剛才已經確定不增列的條文去增列相關的處罰規定,所以我們建議這部分維持現行條文,不予增列。以上。

主席:好,各位委員有沒有其他意見?沒有,我們就不予增訂,維持現行條文,好,謝謝,通過。

接下來繼續審查行政院所提第一百零七條,委員羅廷瑋、劉建國、蔡易餘、郭昱晴、廖偉翔、林月琴、蘇巧慧、伍麗華、王育敏、萬美玲、李坤城、張雅琳等提案及現行條文第一百零七條,我們併案討論,請行政單位做說明。

周署長道君:本條是有關施行日期的規定,其中主要是考量這個修正有涉及到第十六條的……對不起,第一百條之一罰則的部分,第一百條之一剛才有保留,我們建議是不是暫時先併同保留?以上。

主席:好,謝謝。

針對第一百零七條,還有幾位委員所提的第一百零七條就先行保留,待處理到第十六條的時候再一併討論。謝謝。

各位委員,我們已經run完第一輪,謝謝大家通力合作,感謝各位,尤其在場委員,謝謝!剛剛林月琴委員已經快睡了,這實在是有點不太厚道。謝謝大家。雖然沒有專業醫師的提醒,我們還是要休息,因為我們保留條文總共有三十多條,是不是請行政單位和各部會有跟個別委員意見相左的,利用這個時間可以溝通,我請議事組針對相關的附帶決議或者文字上有修正的,趁這個機會可以加以列印,現在休息。

我們休息到3點,謝謝大家!

休息1444分)

繼續開會1545分)

主席:我們繼續開會。

現在進行第二輪的討論。

保留條文是第二條,要不要請行政單位再說明如何溝通處理?請說明。

周署長道君:有關第二條的部分,目前跟各位委員溝通的結果,當時主要是在數位發展主管機關的部分,原則上溝通的結果,我們建議應該是可以依照行政院的版本來做處理,以上。

主席:好,各位委員,行政機關做這樣的說明,有沒有其他意見?

周署長道君:跟主席報告,第二條的部分,因為同時林月琴委員這邊,我們要配合出一個相關的附帶決議,我們附帶決議的文字委員有過目且已經簽名了,以上。

主席:好,第二條相關的附帶決議,是不是先宣讀一下?一併處理嘛?

周署長道君:第二條林月琴委員的附帶決議:鑑於本條未明訂之其他身心障礙者權益保障事項,如校園、運動場館、文化活動場域、水利設施、高灘地休閒場域、露營場、休閒育樂、遊戲場、氣象資訊及海上活動等無障礙設施,現行規劃與管理仍可能出現疏漏。

爰要求各主管機關於本法第二條通過後,應依職權規劃、推動與監督上述場域及設施之無障礙服務,確保身心障礙者權益落實。

另要求本法中央主管機關,應定期進行跨部會政策協調,並提供身心障礙者申訴與表達意見之機會,確保服務完整性與可及性。林委員這邊已經過目,並且已經簽名,以上。

主席:文字放大一點,各位再審視一下。基本上是照院版,請各位委員過目。

各位委員過目後,第二條,我們就是依照行政院版本修正通過。

汪參事南君:報告。

主席:請說。

汪參事南君:召委,第二條第三項第九款法務主管機關的部分,感謝林月琴委員的版本還有其他委員們的提案,也容許讓我們維持院版條文,另外在立法理由說明第九款增列法務主管機關改善收容環境,包括協助收容人租賃、購買輔具及申請補助,以上。

主席:謝謝參事的報告,我記得司法院不是也一樣有說明,你們怎麼不用講?你是喝了仙草才變成這樣嗎?

郭法官躍民:不好意思,在第二條立法說明的部分,因為還是要明確,所以我們會建議是不是可以增加有關身心障礙者權利公約第十三條所定,身心障礙者在平等基礎上有效獲得司法保護之權利,應適用本法第八十四條之規定,並由司法院負責推動規劃及監督法院在訴訟程序實施過程中之司法進用與無障礙事項。

主席:各位委員,針對法務部跟司法院做這樣的立法說明,方便的話,請議事組列印出來,再給各位委員過目,可以吧?目前還沒提供,大法官……委員如果要就馬上給他們,好不好?

第二條,一樣,剛剛宣告過了,就是行政院提案修正通過。

繼續審查保留條文第三條,請說明。

周署長道君:第三條,主要當時是針對第一款的部分,中央主管機關的業務內容文字有做相關的保留,我們做了比較多的討論,我們最後建議是可以依照林月琴委員版本的文字來做處理,建議第三條第一款的部分,文字可以從行政院的版本修正如下:一、全國性身心障礙福利服務「與」權益保障政策、法規與方案之規劃、訂定及宣導事項。第二款以下維持行政院版的提案文字,以上。

主席:你剛剛第一款是有「與」,對不對?

周署長道君:是,多一個「與」字。

主席:好,多一個「與」,請打進去。

林委員月琴:主席。

主席:請林月琴委員。

林委員月琴:那第二款呢?第二款,一樣……你說第一款有「與」權益保障政策。第二款事實上是一樣的,身心障礙福利服務「與」權益保障之監督及協調事項。

周署長道君:是,對不起,唸漏了,一併增列。

林委員月琴:好,謝謝。所以就按照我的版本,兩款都增列「與」。

主席:文字的部分,這個要吧?第二款是不是要改為「身心障礙福利服務與權益」。

林委員月琴:第十一款呢?第十一款,一樣,有個「與」。

周署長道君:行政院版和委員版本中間不一樣的部分有第六款、第十一款,都一併增列。

林委員月琴:好,謝謝。

主席:就增加一個「與」字嘛?所以就依照林月琴委員所提的版本修正通過,謝謝。第三條已經宣告。

繼續處理保留條文第四條,請說明。

周署長道君:第四條的部分,因為參考剛才第三條調整的方式,第一款、第二款的部分,也是在「福利服務」後增加一個「與」字。

另外,交織性的部分,林月琴委員這邊,我們會提供一個附帶決議的文字,這個部分,我們建議條文就是維持行政院版的文字,就不予增列。林委員的附帶決議,我們會遵照辦理,以上。附帶決議原來的編號應該是第14號。

林委員月琴:我確認一下,也是按照我的版本中間加一個「與」,福利服務「與」權利保障?

周署長道君:是,第一款和第二款增加「與」字,但是第十款就不增列。

林委員月琴:第十款不增列,可是原來的「其他直轄市、縣(市)身心障礙福利服務」一樣會加「與」,對不對?

周署長道君:對,第十款也要增列。

林委員月琴:好,謝謝。

主席:所以這個是依照林月琴委員的版本,還是怎麼樣?

周署長道君:我們建議是依照林月琴委員的版本修正通過。

主席:好。

周署長道君:因為林委員的版本第十款的部分就沒有增列,但其他部分,我們就是參照林委員的版本。

主席:好,所以第四條就是依照林委員的版本修正後通過,謝謝。

繼續處理保留條文第五條。

周署長道君:第五條涉及到整個身心障礙者定義的部分,有關各個委員,不管民眾黨團或者是范雲委員,或伍麗華委員所提到,除了長期以外,包括短暫或間歇有損傷或不全,因為這個部分在現行法規納入的話,執行面實在是有相當的困難,所以除了行政院版的條文,就現有第一項的文字將「不全」修正為「缺損」以外,我們建議依照現行法只做這樣的文字修正,以上。

主席:先請陳昭姿委員發言,再請范雲委員發言,謝謝。

陳委員昭姿:上次進行第一輪討論的時候,我也一再強調,第二次國家報告的結論性意見也有特別提醒我國,在政策和制度設計上還是偏向醫療和福利,對於間歇性、暫時性或情境性受限的人,支持往往不足,這是被指出來要改進的地方,所以我們民眾黨版本才會嘗試把這樣的概念反映在法條文字中,希望讓這個定義本身多一點彈性和包容性。等一下范雲委員會發言,她和我也是一樣的建議,署裡面有這麼困難嗎?把間歇性、暫時性或情境性這樣的字眼放在裡面有困難嗎?你們要繼續保留朝醫療和福利導向嗎?

主席:請范雲委員發言。

范委員雲:上次我們討論的時候,其實也有人提到這個短暫很可能變成長期,譬如半年是不是算短暫?我覺得至少「間歇」要放進去啦!「間歇」就是有時候有、有時候沒有,它其實也是一種狀態。「間歇」是不是能夠保留在這裡面呢?以上。

主席:請回應。

周署長道君:其實現行條文裡面完全沒有提到有關「長期」這樣的概念,但是在實務鑑定,前一次審查的時候,我們的照護司大概也有做相關說明,也有相關的公文要求,如果一開始就能夠確定或者可預期,基本上是不會回復的,那麼他的身心障礙其實是可以做的,這個部分部裡面一直有在做相關重申。

有關委員所提到間歇的部分,這屬於有波動的,時好、時不好這一類的狀況,其實在現行鑑定的架構底下,他是可以被納進來的,不需要增訂文字,這個部分的執行面並沒有問題。在行政部門執行上面,對於短暫的部分,就是已經明確知道他之後可能會改進,狀況會變好這類的狀況,不管是在鑑定的時程,或者是資源的分配,我們確實在實務執行上會有比較大的顧慮和窒礙。

另外,有關鑑定方法的部分,我們在113年中,已經把身心障礙者和社會互動這樣的因素,也就是一般俗稱的第一碼的部分,已經納進鑑定的操作範圍之內,所以在鑑定的時候,已經不完全是單純針對身心障礙者自己的身體功能做相關鑑定,也包括他和社會互動的狀況。所以有關長期、間歇或短暫這個部分,是不是能夠有一個空間,暫時先不把它納進來,只就現有文字不妥當的地方,將「不全」這樣的文字,因為在觀感上可能有負面的部分,所以把它用「缺損」取代,以上。

主席:請王正旭委員發言。

王委員正旭:謝謝。署長剛剛做了很完整的說明,可是「長期、短暫、間歇」有沒有機會納入?因為要領有身心障礙證明,現在大家的概念還是需要半年嘛!雖然實際執行的時候不一定是半年。所以能不能在立法說明當中,針對領身心障礙證明的部分,把關於長期、短暫或間歇損傷的部分再加強說明,讓大家可以共同確定,這樣的狀況是有機會取得身心障礙證明,以上建議能夠處理的話,大家可以更安心。

主席:立法說明。

周署長道君:尤其是間歇和長期,這個「長期」,其實不一定需要那麼長的時間,行政上已經在做的部分,我們可以在立法說明做補充,謝謝委員的指正。

主席:請范雲委員發言。

范委員雲:我也是和王正旭委員一樣,我是精神上覺得,如果是短暫,但他的確真的很需要的時候,其實也是可以讓他取得。把這個部分放到立法說明當中,好不好?因為一般人並不知道,以為一定要長期,要申請相關證明是非常困難的。既然你們希望不要訂的這麼死,實質上你們也有做、有接受,是不是就在立法說明中把它納入,讓大家知道是有空間的,以上。

主席:請說明。

周署長道君:短暫或者是短期,如果預期他之後會回復的話,因為現在文字是這樣,其實隱含之後會回復的狀態,如果納入的話,確實在實務操作上會有一些困擾。在前面審查的過程,就是在討論第六十條之二的時候,剛才也有委員提到,像燒燙傷、脊髓損傷這一類,這些可以預期會有長期傷害,但是在鑑定的時程中可能會有一段時間需要間歇服務,像這類的狀況,其實在剛才的第六十條之二,這個部分我們會納進來處理。

第六十條之二也會有一個附帶決議,對於這類還沒有取得身障證明,但是確實有服務需要,基本上是可預期會有長期需求的這類個案,我們會訂定相關服務計畫先行提供服務,以上。

主席:請說明。

范委員雲:你剛剛的意思是說,雖然是短暫,但是無法回復的就可以嗎?是這樣嗎?

周署長道君:如果短暫……

范委員雲:短暫,但是狀況明確,譬如燒燙傷,知道他是無法回復的就可以?

周署長道君:是,剛才在審理第六十條之二的時候,就這個部分有做討論。現在談的第五條,因為文字上只是講短暫,我們沒有辦法預判他之後是否會回復,所以可能會變成比較極端的狀況,例如他可能只是車禍骨折要打三個月石膏,會不會這三個月也算是身障,但好了以後就不是身障?這樣的話,可能和現行整個身心障礙服務和管理架構會有比較大的不一樣。

但如果是像燒燙傷這類的個案,他已經可預期之後需要服務的時間會比較長,因為照我們剛才的討論,他本來就沒有限制一定要六個月,但是考慮到鑑定會有一個時程,那麼從他發生身障的狀態到取得鑑定結果,這中間能夠及早提供服務,所以剛才在討論第六十條之二的時候就說了,我們是不是在服務面透過計畫的方式,怎麼樣和醫療體系做一些銜接、合作,讓這類的個案能夠得到一定的處理,大概是從這個方向做配套服務,以上。

范委員雲:我想確定的是,長期、間歇可以放在文字裡面,對不對?

周署長道君:我們會放在說明欄。

范委員雲:短暫,但是無法回復的,也是包含在這裡頭嗎?

周署長道君:短暫、無法回復的話,就是如同剛才向委員報告的,我們會在附帶決議裡面一併處理。

范委員雲:附帶決議裡面是不是會針對一些短暫的情況做處理?譬如上次王正旭醫師講到的,有些是三、四個月,可是他的確有需要,也許是搭一下復康巴士等等,這種雖然不是完整得到整套的福利權益,但也有一些計畫可以照顧,好不好?是不是能夠在附帶決議中處理?

周署長道君:這個部分我們會在服務計畫裡面處理,因為還是要看總體的服務資源和量能。是不是容我們到時候在相關的服務計畫裡面,對於這一類,我們優先從需求度的高低再評估看看。

范委員雲:放入附帶決議中。

周署長道君:我們是不是就用剛才第六十條之二的附帶決議?如果可行的話,我們是不是用那個文字先做處理?以上。

范委員雲:可以針對這一條提附帶決議嗎?就是針對第五條提附帶決議,對這些人也給予一定程度的協助。我們就依照院版,這樣好嗎?

主席:這個部分沒有院版啦!主要是陳昭姿委員台灣民眾黨團版本和行政院提出來的比較相容,你們的版本和行政院建議修正的比較相容啦!基本上……

周署長道君:民眾黨團版本和范委員版本,以及伍麗華委員的版本,基本上有關身心障礙的定義部分,這三個版本是比較一致的,和行政院版本比較不一樣。

主席:對啦!文字就依照你們建議的修正,對不對?是不是?把「不全」改為「缺損」嘛!

周署長道君:是。

主席:所以我們就依照民眾黨團、范雲委員及伍麗華委員所提的條文修正後通過。可以吧?

周署長道君:應該是依照行政院……對不起!目前應該是依各委員的版本,因為行政院沒有提案啦!

主席:對啊!

周署長道君:可能就是看依照哪一個委員的版本修正通過啦!因為行政院沒有版本。

主席:他們兩個委員的版本比較相容、接近嘛!你說伍麗華的版本比較有落差,不然就依照民眾黨團及范雲委員所提的條文修正通過,可以吧?這樣可不可以?

陳委員昭姿:可不可以確認一下文字?你們是把時間的部分都放在……

主席:在這邊了啦!

陳委員昭姿:除了「缺損」,其他的都不見啦!

王委員育敏:因為各委員的版本裡面有一個很重要的概念,就是把長期、短暫、間歇放進來嘛!但是現在修正的內容只改「缺損」兩個字。剛剛說的伍麗華委員版本,坦白講我覺得後面的部分寫得還不錯,這也符合大家剛剛講的,就是有接軌。而且是授權讓你們去訂定,就是因疾病或傷害致短期活動及社會參與受限者,經評估確有需求者,得準用本法部分規定,其適用之權益及服務範圍由中央主管機關另訂之。我是覺得她這個部分寫得還不錯,因為都是授權給你們。

其實我也知道衛福部的難處,你們是怕一下子開放太多會有資源排擠效應,所以要訂一些優先順序,但是如果按照委員原來提出來的版本,其實都是由你們自己訂定,就是你們可以再另訂一個標準,經評估他還沒有取得證明之前,但是的確有需求者,剛剛委員講得很好,譬如他住在比較偏遠的地方,也還沒有拿到身心障礙手冊,所以他沒有辦法使用你們的資源,他可以去搭復康巴士嗎?恐怕沒有辦法,因為你們會主動把他排除啦!

這樣的寫法是多一個彈性,如果經你們評估,然後資源也夠的話,那就可以服務,不會像現在這樣硬邦邦的,你們現在是一律排除。但是如果多了這樣的條文,就變成你們可以考量在資源足夠的情況底下開放。雖然他還沒有取得身心障礙手冊,但是他的確有需求嘛!也完全不能行動,這時候有資源可以讓他使用。你們剛剛也不斷說明,實務上其實是會看狀況,如果真的有需求,有一些你們還是會給啊!所以這個部分沒有衝突。

我知道你們是很擔心一旦開放之後,使用者會不會突然增加,本來大家使用時就有點需要用搶的,這樣會更不夠。但是針對這一條,其實第一次討論時就討論滿久的,第六十條也是相同的概念,大家擔心有些人是真的有需求,只是還沒有拿到身心障礙證明。我們是不是可以放寬,讓它有一點彈性,讓這些人也可以使用政府的資源,其實用意是在這裡,我覺得大家可以再想想看。

主席:那個部分是不是第七條會再處理到?就是王委員講的部分。

王委員育敏:不會!是這一條。不一樣,要處理也是要在這一條處理。

周署長道君:因為他也是進入身心障礙者需求評估的階段,所以在時間點上,可能會比剛才委員提到的稍微再晚一點。非常謝謝王委員的體諒啦!其實這一塊我們也嘗試用計畫的方式,針對剛才提到的,像燒燙傷、脊椎損害、脊椎損傷這類的朋友,在還沒拿到身心障礙證明前的一些服務需求,我們透過計畫,等於是在現行法規之外先行做嘗試。

所以這個部分從整個服務的提供來看,我們建議先透過計畫,看一下總體的服務需求和資源配置,如果真的確定總體的資源能夠提供服務的話,我們再來看是不是逐步把這個部分擴大。我們確實是有一些顧慮,現在一旦放到法律條文裡面,變成一下子就要開放,我們會比較擔心。所以是不是有這樣的機會,可以容我們先從計畫的角度先做一點點,等於是類似試辦的方式,我們就當作是做總體開放的評估,這部分也向委員做一個報告和請託,以上。

主席:郭昱晴委員先發言,之後請陳昭姿委員發言。

郭委員昱晴:這一條我也有提啦!主要就是希望因疾病或者傷害,導致短暫活動或是社會參與受限,經評估的確有這方面需要的族群,得用本法這個部分的條文,回應實務上他們短期需要被支持的需求。大家可以稍微再討論一下,因為這個損傷如果與他人或者環境相互作用,可能會阻礙他平等的參與社會,主要是針對這樣的族群,所以我在第五條第九項的部分有特別寫到,以上。

主席:請陳昭姿委員發言。

陳委員昭姿:謝謝署長說明,謝謝王育敏委員協助溝通、說明我們擔憂的部分。我們現在知道,你們就是擔心服務量能一下子無法預估嘛!但是因為這樣就擋住修法,好像也說不太過去,因為這樣就是會排除有需要的人。如果是這樣的話,這條是不是保留?請你們回去想辦法預估一下吧!

你們說量能上可能沒有辦法處理,但是用這個理由不入法,好像也說不過去耶!因為國家報告還特別提醒這一點,如果確定不寫進去,完全不提及這些事情、視而不見,我們還是會擔心耶!因為這樣太僵硬了,需要的人會被排除在外。你們回去以後,還有沒有其他資料可以再想、再整理?

主席:不是的。對不起,我說明一下,好不好?不好意思。因為這一條行政院的版本沒有動,剛剛我也特別做這樣的報告嘛!台灣民眾黨團和范雲委員所提的,其實基本上和現有行政院版本的項款都是相容的啦!只不過裡面有一些文字不一樣。剛好王育敏委員有特別提醒,伍麗華委員的版本有增列第一項,就是還沒有真正拿到身心障礙者手冊的對象,但未來有可能是,這個部分剛剛有特別提到,可能在第七條,還是未來的第幾條,應該可以處理到,就是委員有特別提到的燒燙傷對象。

周署長道君:第六十條之二。

主席:第六十條之二嘛!對不對?

周署長道君:是的。

主席:這一條要保留,我沒有意見,但是我要向各位委員說明,原本你們提出來的條文,只有伍麗華有增列那一項,其他委員是沒有的。

王委員育敏:還有郭昱晴委員也有。

郭委員昱晴:我也有。

主席:還有誰?抱歉,還有郭昱晴委員。這個部分其實不是只有這個樣態而已啦!所以要不要等討論到第六十幾條的時候,我們再對照一下?因為也不是只有燒燙傷的對象等等。我這邊有一個真實的例子,也提供各位參考一下。有很多小朋友在學校經過鑑輔會確認是特教生,他有閱讀障礙或ADHD,學校考試的時候可以延長時間、提供報讀的服務。

但是他們到大學的時候,要考國家考試、技能檢定或是去面試工作,會因為他們的障礙程度可能拿不到衛福部的粉紅小卡,即身心障礙者證明,就可能被判定他不是障礙者,所以整個協助服務會全部被取消,這又是另外一種樣態。這個部分我們覺得不合理嘛!障礙者不會因為滿22歲就全部恢復、痊癒了,那不可能!所以沒有那張證明,不代表他就不需要被合理的協助。

所以我也希望,這個部分可能要請行政單位針對等一下討論的第六十條之二及這一條,讓沒有領身障手冊者也能申請協助,我們的提案理由就是要規定,對那些沒有實際障礙需求,所以未領證的人,就像我剛剛講的那個特教生,政府可以透過簡化的評估程序,例如參考過去的特教紀錄,或是現場的觀察,直接提供社區職務或個人助理等必要服務,這樣做的目的是希望他在職場、考場上,能站在和一般人一樣的平等起點,同時你們也能嚴謹審查。

剛剛署長是講用計畫的方式執行,我是不曉得這個計畫的內容大家能不能接受,或是有沒有計畫的相關規範、辦法給委員參考?等一下對照這一條討論。這一條先保留沒關係,等一下討論到第六十條之二的時候,可以詳細參考各位委員的意見,好不好?我們先保留。不過剛剛討論的過程,我也說給各位聽一下,因為那個樣態真的非常多啦!謝謝,這一條還是一樣保留。

我們繼續處理保留條文第七條,請行政單位說明。

周署長道君:第七條主要是針對身心障礙者取得鑑定報告之後,後端要開始進行需求評估的規定,這個部分我們參考各位委員前次會議的討論意見,當時在會議上,大家意見比較聚焦的部分,就是經濟情況是不是要納進來,我們現在針對第七條的部分有建議的條文文字,主要是針對第七條第二項的文字再做修正,現在文字有投影出來,請各位委員參閱。

我一併宣讀如下:第二項「前項需求評估,應依身心障礙者障礙類別、程度、經濟情況、照顧服務需求、生活需求、社會參與、家庭支持需求等因素為之。」,這個部分是參考上次討論時各委員的意見,我們重新再做一次文字整理,以上。

主席:請林月琴委員發言。

林委員月琴:我當初的提案沒有這個部分,可是我現在好奇想問,你們用「家庭支持需求」,本來家庭支持是指他家裡對他的支持,做家庭支持的評估,才能知道他的家庭支持是不是不夠,我們要給他什麼協助,如果是「家庭支持需求」,這樣的字眼有點怪。

主席:請回應。

周署長道君:這邊的文字我們有稍微整理,因為前端,這一項一開始就是在做需求評估,我們的想法就是針對各個項目的需求,所以理論上就是經濟的需求、照顧服務的需求、生活的需求、社會參與的需求、家庭支持的需求,大概是從這個角度去寫,單純只是因為這樣去寫文字。

林委員月琴:這樣的字眼很怪,為什麼?應該是我的生活需求OK嗎?甚至是社會參與的需求,這是我個人的部分。現在卻是我的家庭支不支持我的需求,這樣不對啊!因為這樣會變成家庭對他的支持,然後去做需求,我覺得這六個字是很怪的。

周署長道君:如果是這樣,我不確定就意思上來說,是不是不要把「需求」兩個字納進去?

主席:原有的條文是有啦!對不對?各位委員也都有這個條文,只有林月琴委員沒有。

王委員育敏:其實原來的條文寫的是「家庭生活需求」,現在你們新的文字是不是把原來「家庭生活需求」的「家庭」拿掉,變成「生活需求」,又把「家庭」放到後面變家庭支持……

主席:家庭支持需求。

王委員育敏:你們本來是把它寫在一起,原條文是「家庭生活需求」。

周署長道君:是。因為有委員的版本是覺得生活的部分不會只在家裡面,可能也會外出等等各種各樣和社會的連結,所以有些委員的版本是把「家庭」兩個字刪掉。我們是考慮到這個部分未來的總體需求,還有各種相關面向,所以做這樣的文字整理。

林委員月琴:所以你們這一項等於是要去評估他的家庭支持程度有多高,是嗎?

周署長道君:這裡會分成兩個部分,一個是他的家庭可以支持這個身心障礙者到什麼程度,第二個是這個家庭本身需要被外在資源支持到什麼程度,他的家庭支持需求可能也會包含到這個部分。就是他的家庭需不需要這個部分,包括例如像照顧者的負荷等等,這個可能就是家庭支持的需求,我們這個文字其實是有這樣的想法。

林委員月琴:可是過往我們在講家庭支持的定義,事實上是這個家庭對他的支持程度有多高,如果是你說的,外界對這個家庭的支持,那就是社會支持了。所以要先釐清啦!你們這邊比較想談的是這個家庭對他的支持程度,是嗎?要去評估這個家庭對他的支持程度,才知道要給他什麼東西。

周署長道君:第二項裡面的各類內容,基本上只要需要支持的部分都會含括,政府評估的目的,其實就是當家庭內部資源不足以完全服務這個身心障礙者的時候,本來的概念就是需要外部資源進來,這個外部資源就包括經濟、照顧,他的生活或者社會參與。

關於家庭支持的部分,我們寫的時候是希望能夠都涵蓋到,第一個當然是了解家庭是否能夠支持這個身心障礙者,第二個是這個家庭需要外部多少資源去支撐。其實這個部分以現代來說,實務上可能也會需要,當然,文字上怎麼更精確地呈現這個部分,我們可以依委員的意見,再看怎麼進一步做更精準的描述和調整。

林委員月琴:我剛剛只是確認,如果把「需求」兩個字拿掉,我就覺得比較沒有我剛剛講的那個問題,我也同意,只是我覺得還是有點怪,就這樣。

主席:各位委員有沒有其他意見?郭昱晴委員。

郭委員昱晴:還是說把「家庭支持」改成「家庭狀況」?因為前面有經濟情況、生活需求,如果是為了要評估他的家庭樣態或狀況,我不曉得,看大家的想法。

主席:陳昭姿委員。

陳委員昭姿:我想知道署長對於召委的第七條修正動議,其實它就是在補「未領有身心障礙證明者申請職務再設計、個人助理或其他基於其障礙需求所必要之服務時」,服務提供單位要做的一些比較彈性的部分,因為它剛好也是含括了我們其他版本的內容,像這樣子,署長,您可不可以評估一下劉召委的版本可以嗎?第七條。

主席:對啊!我都不好意思講。

陳委員昭姿:因為問題就在這些地方啊!請署長了解一下劉召委的版本。

主席:他連看都不看,還喝我的仙草。

周署長道君:跟兩位委員報告一下,因為原來第七條的設計是針對一個身心障礙者總體從一開始判定到得到服務的流程,去做一個結構性的設計,所以第七條是當他鑑定完之後是一位身心障礙者,我們接下來需要去評估他需要哪些面向的各種服務,所以第七條原來的條文結構是從這個角度去做相關的設計。

當然評估一位身心障礙者需求的時候,我們就會在第二項裡面去看各種面向的文字。因為劉召委在評估作業的部分,整體設計的條文結構看起來應該是有把現行條文的第三項和第二項做一定程度的結合,但是目前現行實務評估作業主要都還是由社政主管機關,也就是由社會局(處)來做,而召委的條文是有提到要會同衛生主管機關,我們是建議在對現行行政操作影響比較小的情況之下,是不是有可能還是維持現在院版的條文結構?

召委有提到增列第三項,對於還沒領有身心障礙證明者申請職務再設計、個人助理或其他等等部分。第一個,職務再設計的部分,就我所知,勞動部對於職務再設計的部分確實在服務面上並不是完全限於一定要身心障礙者,它已經有一些放寬;但是在個人助理的部分,目前的前提確實是身心障礙者才能夠去處理相關的服務。這邊如果要開放還沒有拿到身心障礙證明者,要提供一些相關的觀察或者是意見去評估的話,就可能會面臨到和第五條所討論到的類似狀況,就是對於還沒有拿到身心障礙證明者,怎麼樣去給他一些相適應的服務問題,這會跟第五條產生一些關係。

所以我們會建議第七條是不是還是儘可能維持在現行條文的結構底下,看看怎麼樣在文字上做一個處理,以上建議。

主席:我提醒各位,剛剛署長講的,我們要處理到尚未領有身障手冊的,不論未來會還是不會,我們都想事先對這些對象有一些照顧,而他剛剛特別提到第六十條之二,但我看起來是沒有,那一條是沒有的,所以我們如果不在第五條、第七條去做處理的話,可能就沒辦法處理。

周署長道君:確實,跟召委報告,第六十條之二本來是針對身心障礙者,當時在討論的時候有跟委員報告,針對有一些特殊狀況,就是可預期會成為身心障礙者,但是還沒有拿到鑑定證明的部分,有提到像燒燙傷或者是脊髓損傷這一類的身心障礙者,我們是用一個附帶決議,透過行政部門自己來提相關的補助計畫或操作計畫;也就是說,對於這一類個案等於是以試辦的方式,在他還沒有拿到身心障礙身分之前嘗試給他服務。第六十條之二條文現在核心確實是聚焦在已經取得身心障礙者身分,只是在討論的時候說針對還沒取得身分的這幾類人,我們可能要用附帶決議方式做一個嘗試性的試辦處理,以上。

主席:請范雲委員。

范委員雲:針對第七條,因為我原本的文字是「家庭支持需求」,拿掉「需求」兩個字好像意思完全不一樣了,我剛剛想了半天。因為家庭支持需求的意思是說障礙者跟我們大家一樣都需要家庭支持系統,所以那是一種需求,可是如果拿掉「需求」兩個字好像會讓人感覺他家庭支持比較少的時候,是不是就要多協助他一點,家庭支持比較多的時候,是不是給他的資源就要少一點?好像會變成這樣,意思不太一樣。所以是不是可以把「需求」兩個字放進去?就是「家庭支持需求」。

主席:我建議這一條還是一樣保留啦!好不好?因為剛剛講的第六十條之二是林月琴委員所提的,那也是一個新增的條文,要在一個新增條文裡面再去做附帶決議,倒不如應該是在第五條、第七條就要處理了,我是建議這個樣子,融入林月琴委員提出的增訂條文的精神,你要不要思考一下?那我們第五條、第七條先保留,好不好?就是這個輪廓大致上大家都有共識,就請行政單位把條文的精準度、精細度融合大家的想法,這樣才是修法真正的最高境界,謝謝。

繼續處理保留條文第十條,請行政單位說明。

周署長道君:第十條是有關主管機關在身心障礙者相關權益保障的組織或委員會等等,在前一輪討論的時候主要焦點是聚焦於身心障礙者在這個組織裡面的比例,原來行政院版草案是建議身心障礙者代表及身心障礙者總數不可以少於這個組織委員總數的二分之一。在討論的過程中,多數委員是期待身心障礙者是不是能夠不少於二分之一,如果是這樣子的話,我們原來初步先暫擬了一個文字,不過可能跟委員原來討論想要的方向仍然還是有一點點差距,我們原來是想再做一點調整看看,就是在第二款的部分,身心障礙者代表、兒少身心障礙者代表跟身心障礙者人數合計不能少於二分之一;我們建議,如果用這樣的文字,是不是可以回應上一次討論的時候各位委員的意見?

主席:各位委員看這個文字。請范雲委員。

范委員雲:這個的爭議就是身心障礙者代表是不是身心障礙者,如果不是的話就沒有達到CRPD的精神,要讓身障者參與做決定,所以問題就是在這!

主席:請王正旭委員。

王委員正旭:上次在討論這一條的時候,我自己對於所謂身心障礙者代表應該有兩個含義,一個他本身就是身心障礙者,他可以當做相關的身心障礙者代表,另外就是他不是障礙者,可是他是身為障礙者的代表,所以這個身分其實是含有兩個含義,我的認知是這個樣子。如果是這樣的含義的話,放在法條裡面有沒有構成比較特別的影響,這可能大家來確認一下。

主席:陳昭姿委員。

陳委員昭姿:謝謝。我們還是希望身心障礙者本人不少於二分之一,就是二分之一以上,是本人!民團裡面不是都是身心障礙者,不是,代表也不是!這是這一波的訴求,他們非常強調、非常希望由他們自己來表達,由他們自己在會議中參與,所以是要本人,不是代表,當然他代表自己沒問題,但是我們還是強調他的身分是身心障礙者,請署長這邊再多了解,我們的重點是這個,不是代表,是本人,本人就是身障者!謝謝。

主席:各位委員看這個文字有沒有什麼地方要調整的?王委員。

王委員育敏:上一次我記得這個也是討論滿久的。

主席:對。

王委員育敏:當然當時社家署有說有一些為什麼是需要代表,因為他本身可能是沒有辦法表達的,所以需要有點類似代言人來表達。但是上一次我也有問過到底身心障礙者代表占幾個席次?如果我們把第二款的身心障礙者代表直接拿掉,所謂的代表,有一些少數我覺得的確還是會有特例,就把它放到跟專家學者在一起,就是另外的二分之一,這樣會影響很大嗎?我個人覺得不會影響很大,就等於是讓身心障礙者的人數跟兒少身心障礙者代表的人數不得少於二分之一。你一直說有些障別的確沒有辦法自己講,他是需要透過機構的代表幫他發聲,或者是他的爸爸媽媽幫他發聲,這個可以理解,但他可以算在另外的那二分之一,另外那二分之一就會有代表、有專家學者,這樣不行嗎?會影響很大嗎?我上次就有問過這個問題。就是說,實際上如果只是兩席,代表可能是兩席或三席,就把他歸到另外那二分之一,我覺得也沒有到非常的困難,我不曉得你們再回去重新思考討論之後覺得會很困難的是什麼,因為你們那時候講一個理由是有些障礙的類別可能自己沒有辦法表達那麼好,所以需要代表,可以啊!那就算在另外的二分之一。

周署長道君:跟各位委員報告,當初在這樣的組織裡面,對於成員身分類別在分類的時候,我們的想法很單純,就是如果他是身心障礙者代表,那麼這一類成員的身分存在的目的當然就是幫身心障礙者發聲,不然的話就不應該用身心障礙者代表的名義進來,不管他是不是身心障礙者,他用這個類別進來之後,目的就是為了要幫身心障礙者發聲。那麼我們在這個組織裡面之所以要做各種分類的目的,在這個組織裡面,我們在思考的是其實不只是讓身心障礙者發聲而已,我們也希望在這個組織裡面,當聲音出來的時候是能夠讓不管是服務的使用者、服務的提供者,甚至政府主管機關等等各個面向,在這個組織裡面能夠透過互動找到解決問題的方法。如果是從這個角度來看的話,所以我們才會說這個時候即使這位身心障礙者代表未必是身心障礙者,但是在屬性上面,他其實就是跟所有身心障礙服務使用的身心障礙者角色基本上的概念是比較接近的,所以我們在算是不是二分之一的時候,我們是從這樣一個角度來做相關的思考。

如果將來一定是身心障礙者要達到二分之一,那麼我們回過頭當然要去思考的就是身心障礙者單獨在這個裡面,我們要去計算他的比例的目的,其實看各位委員剛才的說法,目的就是身心障礙者是服務的使用者,要來表達他的意見,但其實這兩個目的看起來是蠻相近的,我們當時設計用這樣的文字來處理的時候,是有這樣一些想法。

當然站在行政部門,最後討論的結果,我們還是會尊重整個委員會討論的決議跟處理,只是我們在設計的時候,我們的想法就是我們看的不只是單一的比例,而是這個比例本身代表的屬性跟定位,以及怎麼樣去創造一個能夠互動、交流、解決問題的組織機制,我們從這個角度做相關設計思考的時候,大概提出這樣子的建議,以上說明,也供各位委員參考。

主席:林月琴委員。

林委員月琴:我要問社家署,到底過去各縣市、地方政府在邀請的時候的狀態是什麼?因為我們也不能用臺北來看天下,各縣市最後到底會不會要到人?最重要的是不管身心障礙者本身、團體,因為團體常年倡導、研究,甚至對於很多東西以及整個現況都有了解,所以他們應該要有一定比例。假設全部委員10個當中有5個一定要是身心障礙者,專家學者搞不好剩2個,再加上民間機構只剩下2個,然後剩下1個我不知道,有可能是政府部門,但這樣的比例真的可以讓事情……

我當然認可身心障礙者最知道自己的需求,但我不知道這樣的組合事實上真的是可以讓我們的政策更完備,或在討論事情的時候更OK嗎?甚至還要考慮到地方真的能夠邀到嗎?這都要綜整考量,所以我想先請衛福部回答,因為過往並沒有特別這樣要求。北部我覺得……就像我們自己在看,有些縣市連民間團體有時候都不見得找得到可以來參與會議的,現在又要再特定的時候,到底各地方政府真的可以執行這樣一個會議嗎?最後做不到的時候,會不會這個會議基本上也沒辦法召開?結果反而會不會讓民間團體在推動這一塊的人,針對這個會議大家很難定,甚至也沒辦法運作?我覺得這到底是不是好事,可能就是要綜整討論,我覺得這個可以花一些時間來討論,可是我覺得衛福部自己過去到底有沒有這樣一個經驗值,今天要提出來,身障者本身期待這樣子,可是各縣市在樣態上真的可以達到嗎?以上。

主席:剛剛署長是有回應了啦!就看委員們大家的決定。

請王育敏委員,再來是陳昭姿委員。

王委員育敏:我講一個修法問題,第一款跟第二款的區別是什麼?你前面也是身心障礙者、兒少、學者專家、團體代表不得少於二分之一,下一個又是身心障礙者、兒少代表、身心障礙者不得少於二分之一,這樣是不是重複了?我覺得可以整合成一個條文就好。就是寫兩邊的不得少於二分之一,有需要這樣嗎?你如果有一邊不得少於二分之一,剩下的不是就是……

周署長道君:第一款和第二款的……

主席:不一樣。

周署長道君:二分之一,那個分子不太一樣,因為第一款它還包括學者專家、相關民間機關構、團體,原來第一款的目的,簡單說就是不要政府獨大啦!簡單說是政府不要獨大,就是非政府的要超過二分之一,等於是不是政府機關要超過二分之一,第一款原來的目的是這個樣子,那第二款的話,完全是針對身心障礙者人數比例的部分。

我也跟各位委員一併報告,以現行各縣市這一類身心障礙權益保障的部分,確實我們所查到的組織,這一類身心障礙權益保障推動小組的委員屬性,22個縣市裡面身心障礙者超過三分之一的,目前是4個縣市,沒有一個縣市超過一半,目前超過三分之一的有4個縣市,還有幾個縣市其實是低於20%,還有若干縣市是低於20%,這是目前的現狀。當然太低的我們會協調地方政府,看看能不能去做一些改善,但是在上限的部分,即使以資源最高的,大概還是集中在雙北,約4成出頭,大概只有雙北。

主席:陳昭姿委員。

陳委員昭姿:我先提三點,第一個,CRPD的精神從頭到尾就是那句英文「Nothing about us without us」,就是我們自己。第二個,我們這次修法的核心在於需求跟權益,尤其是以他的自立生活,還有他的需求,就算你很愛他,你不見得可以替他講出他的需求。第三個,這一次身障者他們的主訴求,從頭到尾主訴求就是從他們的需求開始,我們才衍生了這麼多可能將近100條的修正案。

最後一個,署長剛剛說那個比例3成、4成,我請教署長,為什麼這麼低?為什麼身障者本身這麼低呢?是其他的代表們,非身障者代表太熱心了,還是說他們覺得他們有能力去發言?為什麼是這樣呢?一旦我們修法後,說不定整個就不一樣啊!您有實際接觸這些身障者嘛!那為什麼這麼低?這麼低是要問原因的,為什麼占率這麼低?占3成、4成,謝謝。

主席:這個我可以補充,這22個縣市基本上都不希望有太多的身心障礙者來參與這樣的會議,所以那個比例原本就不會高了,這就是事實,就是現狀。誰可以反駁我?我請他喝仙草。

請王正旭委員,你要反駁我,請說。

王委員正旭:我試著讓大家有沒有機會再討論看看,就是在立法說明裡面來加強什麼叫做「身心障礙者代表」,然後在這個精神之下,原則上如果本身是身心障礙者,當然是最好的參與者,如果無法產出這麼多的身心障礙者進入到這個委員會的話,他的代表基本上不一定是身心障礙者,這樣的話,能不能夠有機會在現在的條文之下去解決困境?否則的話,我們可能會一直困在大家的擔心裡面,以上意見。

主席:對不起,委員會跟各位做一個報告,我們不需要再困在這裡面,各位委員如果覺得身心障礙者本身應該超過二分之一,我們大家就決議超過二分之一,這樣就把事情解決掉了,這樣最快。因為身心障礙者自己代表他們的各個障別,然後參加這個委員會來表達他們的訴求還有他們遇到的狀況等等,我們可以透過修法讓這些身心障礙者的比例提高到二分之一,這個絕對是正向的,你不用擔心找不到人,那是不可能的事情啦!一個縣市都有好幾萬的身心障礙者朋友,怎麼可能會找不到人?有二分之一不到20%的,那些基本上都應該要送監察院了。

王委員育敏:支持召委。

范委員雲:支持召委。

主席:我們這一條一樣保留,請行政單位把文字修好,我們就是要身心障礙者超過二分之一,這樣好不好?

王委員育敏:我們沒有反對,就通過。

主席:但是第二款、第三款還是要跑一下,還是要修一下,它是「身心障礙者代表」,我剛剛提到的各位如果可以認同,就是身心障礙者代表……

王委員育敏:對,「代表」就拿掉。

主席:好,「代表」拿掉。

應該是這樣啦!這個文字應該很簡單嘛!「身心障礙者代表、兒童及少年身心障礙者代表」,然後不是「及」喔!不是「及」,「代表」,但身心障礙者人數不得少於總數的二分之一。

周署長道君:前面槓掉就好了。

主席:前面就槓掉,你剛剛就可以這樣講了。

王委員育敏:因為他們剛剛還在抗拒。

主席:「合計」拿掉。

陳委員昭姿:跟第一款衝突。

主席:對,跟第一款會有衝突。

王委員育敏:現在主要是「身心障礙者人數不得少於總數二分之一」,然後「兼顧各障礙類別之均衡」,其實這樣就夠了,那其他自然而然就會……

范委員雲:因為兒童上面已經寫了,兒童前面就寫了,兒童及少年、專家……

主席:來,各位看文字,這樣可以嗎?還是第一款就拿掉好了?

林委員月琴:如果這樣,根本第一款就不要了。

主席:對。

林委員月琴:可是我覺得未來真的要衡估地方在執行上怎麼去做邀約能夠達到,甚至也要地方能夠去配合,讓他們真的可以順利與會。

主席:可以吧?就把第一款整個拿掉,第二款變成第一款,以此類推。

王委員育敏:還有文字,前面第一項的部分沒有寫「身心障礙者」,第一項「主管機關應以公平、開放之原則」,以下寫的少了一個「身心障礙者」,你都是寫「代表」、「代表」。你上面講的是類別,就是說你應該邀請哪些人,有身心障礙者代表,有兒少身心障礙者代表,有身心障礙領域學者專家,有機構、團體,但是就少了我們下面最重要的身心障礙者,要加上去。

周署長道君:如果配合現在修過的第一項第一款的話,這個是「身心障礙者」,是不是就沒有代表?

主席:我知道署長的意思啦!就身心障礙者代表,王委員剛剛所說的其實是有兩個含義,應該是這麼講,一個本身就是身心障礙者,代表這個團體去的身心障礙者代表,另外一個是代表身心障礙者的家庭成員還是怎樣的那個代表。

王委員育敏:對對對。

主席:不一樣,應該是這麼說啦!

林委員月琴:所以這一條也意味著以後如果是家長,因為過去有很多事實上是家長,他可能會因為他的孩子而進入,那以後也都不行了。

王委員育敏:沒有,在另外的二分之一,沒有不行。

林委員月琴:沒有啊!

王委員育敏:這個只是規範身心障礙者人數不得少於二分之一,你還有另外的二分之一。

林委員月琴:沒有,第一個是代表要拿掉了,不是嗎?

王委員育敏:不是,它還有另外的二分之一,另外二分之一可以有家長,也可以有親友。

林委員月琴:沒有,你看上邊,在字眼上就已經是「身心障礙者、」,身心障礙……

王委員育敏:所以應該是增加,沒有要拿掉,我剛剛的意思……

林委員月琴:可是你「代表」放上去也很特別啊!也很難啊!不是嗎?

王委員育敏:為什麼會很難?

林委員月琴:不是,你現在就是「身心障礙者代表」,那就變成是……

王委員育敏:所以要分兩個,一個叫「身心障礙者」,一個叫「身心障礙者代表」,因為在你的委員會成員裡面,可能另外的二分之一你還是可以找家長來當作代表,沒有跟你說不行喔!我們現在討論是說,你所有的委員會要有二分之一是身心障礙者,但另外那二分之一,我們可以有身心障礙者代表,可以有專家學者,也可以有機構代表。

至於第一項要講的是說,你的成員可以包括哪些、哪些人,所以你要寫得比較完整,要有身心障礙者代表,原來那個可以,我剛剛的意思是說,再增加一個身心障礙者,那這樣就完整了,就是各個你會邀請來的成員都有寫在第一項,然後以下才去規範比例是多少,因為「身心障礙者」跟「身心障礙者代表」不是同義詞,我們剛剛在爭論的就是這個啊!因為「代表」可能是身心障礙者,也可能是代表他的人,我們從第一次的討論到現在,大家的概念都是身心障礙者是身心障礙者,身心障礙者代表它會有兩種意涵,他可能本身是身心障礙者,他也可能是家長,他也可能是機構的代表。

林委員月琴:對,我覺得這邊我也想釐清,它是應以公平開放的原則遴聘,意思是說身心障礙者要二分之一,然後旁邊還有其他的二分之一要有代表,包括身心障礙者代表、兒少身心障礙者代表、民間團體、身心障礙的專家學者及團體代表,意思是說10個人當中有5個人,然後其他的都是各一位嗎?意思是這樣嗎?因為二分之一就是要身心障礙者嘛!其他的選項就變成身心障礙者代表、兒少身心障礙者代表、身心障礙專家學者、民間團體機構、團體代表,所以總共10個人,每一個選項其實都只有一個,是這樣嗎?

主席:不是,這個……

周署長道君:跟各位委員報告,如果是照現在這樣的寫法的話,我們如果看第一項第二款,大概對照著看比較容易理解,因為序文裡面各種身分進來的人,單一性別不可以少於總數三分之一。所以這個序文裡面,我們不需要再去單獨寫身心障礙者,因為他不管是身心障礙者代表還是團體,甚至是民間相關組織,還是學者專家,他都有可能是身心障礙者,甚至行政機關裡面可能派出來的也是身心障礙者,所以我們在序文裡面就不用單獨寫身心障礙者,但是最後照第一款的規定,身心障礙者人數就是不能少於總數的二分之一,跟第二款所謂的單一性別總數不可以少於三分之一,其實概念上就可以呼應。我們會建議如果是這樣的話,是不是在序文裡面就不額外增列「身心障礙者」這樣一個類別?因為他是身心障礙者代表,有可能如同王委員提到的,不管他是不是有身分,我們不管他是用任何一種屬性進到這個組織裡面來,但是最後有身心障礙者身分的總數就是不能少於二分之一,是不是可以用這樣的方式來處理?

他就是身心障礙者代表,如果是身心障礙者,他也許就是用身心障礙者代表的身分進來,不然的話,如果在前面再加一個身心障礙者的時候,其實就會有一個邏輯上的小疑問,會變成我是身心障礙者,但是我不是身心障礙者的代表,我只是身心障礙者,好像有點怪怪的。

這樣的話就會變成我們最後在算這個組織,不管是委員會還是小組的時候,這個組織成員的總數,就是具有身心障礙身分的總數不可以少於二分之一。實際上,多數還是會由身心障礙者的代表,或者是兒少的身心障礙者代表,主要的大概會在這一類,可能會有一些少數,也許像是學者專家有身心障礙的身分等等,大概也都有可能。

主席:這個沒有這麼複雜啦,好不好?如果大家的目標就是要身心障礙者的身分有達到二分之一,剛剛誠如署長所講的,他是專家學者,也有可能是民間團體,也有可能本身是身心障礙者的家長,看這樣的文字可不可以?還是有什麼地方要再修正的?

林委員月琴:不過我覺得這邊也要注意,當初團體也非常地擔憂的是萬年委員的……我不知道,因為我剛剛說各縣市的狀態不太一樣的時候,未來因為人的因素,會不會變成有萬年委員?

主席:你可以馬上提一個附帶決議,任期屆滿時不得重複聘用……

周署長道君:針對這個部分,林委員本來就有提一個附帶決議,我們對於那個附帶決議的部分,針對有關未來任期性別的部分,我們也已經有做回應,這個部分我們會來做處理。

主席:好,附帶決議已經有了,我們就不再贅述,好不好?謝謝。這個條文的草案看大家有沒有其他意見?這樣可以吧?好,可以,我們就依照行政院的提案修正通過,謝謝。

繼續審查保留條文第十條之一,請行政單位做說明。

周署長道君:第十條之一的部分,因為行政院原條文的是針對相關政策法規等等可近用的資訊跟表示意見的機會,這個部分有各個委員的提案,我們大概參考了各個委員的提案,以及林月琴委員有一個修正動議,應該是第十五號的修正動議,我們覺得這個動議的內容應該是可以來操作的,我們建議第十條之一是不是就依林委員第十條之一的動議來處理?就文字的部分,整條條文我直接宣讀,第十條之一「機關(構)、學校、事業機構、法人或團體於訂定影響身心障礙者權益之政策、法規或規章時,應提供身心障礙者可近用之資訊及表示意見之機會。」再增訂第二項「各目的事業主管機關應訂定相關指引與配套措施,確保身心障礙者、兒童及少年身心障礙者有參與相關政策與法規之研擬之機會。」如果是這樣的話,第一個「之」可以拿掉。

主席:各位委員有沒有其他意見?如果沒有,我們就依照林月琴委員所提的修正動議再修正通過。

范委員雲:等一下,我有一個修正動議,衛福部剛剛說可以放到第十條之二,待會你們會講吧?OK

主席:條文呢?

范委員雲:我本來是放在第十條之一的修正動議,後來你們說要有一個第十條之二,你待會會講嗎?現在可不可以先講?要不然我本來是第十條之一的修正動議。

周署長道君:這個應該是我們同仁在處理上可能有……

范委員雲:就是國家人權委員會作為獨立監督單位……

主席:范雲委員有提第十條之二?對……

周署長道君:范雲委員本來提案的第十條之二,原來我們在整理的時候是併在一起討論,范委員的部分,我們也跟委員做過意見交換,我們是建議這個部分如果要的話,也許第十條之二是不是就單獨列一個條文?條文的文字為「監察院國家人權委員會為身心障礙者權利公約第三十三條所稱之獨立監督機制,且應保障身心障礙者及其代表團體充分參與監督過程。」剛才有請示委員,如果可以的話,是不是我們就單獨列一個第十條之二?

范委員雲:好,第十條之二,我可以。主席,OK

主席:OK,第十條之二就依照范委員所提的修正動議通過,謝謝。

繼續處理保留條文第十六條,請行政單位說明。

周署長道君:第十六條主要是針對合理調整範圍的部分,第一項的部分在先前第一輪討論的時候,已經先加入「運動」,當時我們建議加入「文化」,我們剛才有請示林月琴委員,當時是討論增加「休閒」的部分,是不是文字要將「休閒、娛樂」的文字放進來,我們考慮到因為現行條文第五十二條已經有在用「休閒」這樣的文字……

主席:對。

周署長道君:我們建議是不是在這邊就直接把它增訂到第一項裡面?

主席:可以啊!對啊,「休閒」原本就不是新的名詞嘛,原本你們第五十二條就已經有了啊!

周署長道君:第五十二條是「休閒及文化活動」啦!

主席:OK

周署長道君:所以我們就增訂「休閒」,把「休閒」納進來。

主席:這個我要請教政治博士!呂次,昨天你有特別提到公職人員選舉罷免等權利與政治參與不同,是因為有委員提到要修正為政治參與,我忘記是哪位委員了,但剛剛講到第五十二條第幾款也有規定到政治參與,我不曉得你們整個法條的連貫性要不要整合一下?就會變成這樣嘛,因為當時討論第十六條的時候我沒有看到第五十二條就已經有「休閒及文化活動」及「政治參與」等文字,所以這條請思考一下,我的印象是這樣啦!

范委員雲:好,那個政治應該會更廣一點,因為他們現在政治部分變成只剩下公職人員選舉與罷免,是不是?不知道衛福部是否可以解釋一下這個差異嗎?哪位解釋?

呂次長建德:很簡單嘛!范雲委員,你也是研究政治社會學的嘛,我們有廣義說、狹義說,狹義的話主要就是voting的行為,如果我們在政治科學裡面談到有關政治參與,事實上是一個最廣泛的,也包括社會運動,也包括lobbying等等這些嘛!我們有廣義、狹義,就看大家要採取廣義或狹義嘛,就這樣。

主席:不是、不是、不是!我個人的認知不是這樣啦,因為後面有一個條文已經有提到政治參與,包含休閒在那個條文裡面也有,所以我才會提醒各位,我們在審法案的過程裡面一定是要注意前後條文的呼應與連貫性嘛,用詞遣字、專有名詞等等不會跳脫太多啦!我是提出來給大家做個參考。

范委員雲:後面的條文是指第五十二條,對不對?

主席:對。

范委員雲:第五十二條規定的是「公平之政治參與」。

郭委員昱晴:第五十二條跟第五十二條的第四款好像都有講到政治參與嘛,這邊要不要就用政治參與?因為我的版本也是寫政治參與。

周署長道君:跟委員報告一下,第五十二條第一項的各款其實是比較偏向促進的行為,所以第五十二條第一項的規定,我們直白的說,就是它其實沒有帶罰則,它只是規定怎麼樣提供讓身心障礙者去做相關的參與,但是並沒有罰則;而第十六條第一項,將來如果沒有辦法做合理調整的時候,後面我們已經討論過的條文是有帶罰則的,雖然現在相關條文還保留,但是有帶罰則,而且罰鍰的額度還滿高的。因為考慮到這個部分,所以如果是用政治參與的話,可能就要考慮到這個政治參與的範圍要訂到多寬,例如說,如果我們把集會遊行也納進去的話,將來辦集會遊行的人,如果有身心障礙者參與的時候,他就必須要對身心障礙者在這個集會遊行中也要能夠提供相關的合理調整,我們是覺得這個……因為主要核心的問題是考慮到合理調整在國內是一個全新的、我們大家剛剛開始操作的公約概念,我們覺得是不是先從一個比較核心、比較聚焦的部分來做相關的處理?因此我們建議先從公職人員選舉與罷免開始,這個範圍比較清楚。

郭委員昱晴:可以,沒有意見,OK

范委員雲:我同意有罰則的先從選舉與罷免這種投票的權益開始。

我另外想問的是合理調整跟歧視的關係,因為我的版本有直接跟間接的歧視定義,這個部分非常重要,因為無障礙環境是一般性的嘛,但是針對個別的是不是能夠做到合理調整,那是一個滿重要的手段,CRPD公約第五條裡面也很明確的說,拒絕提供合理調整就是歧視,因為這樣才有辦法針對個別的環境能夠提它想要的改善,這個部分衛福部目前還沒有放進去。

主席:好,再請昭姿委員。

陳委員昭姿:我等於要再重複一次范委員所談的,因為團體到現在都還一直在反映,歧視應該要直接寫出來,包括直接歧視、間接歧視、拒絕提供合理調整及騷擾,這幾個字眼他們希望能夠就放進來。第二個,謝謝署這邊有對舉證責任再做文字上的處理,謝謝;不過,不好意思,團體們認為還是不夠清楚。這個文字剛剛我們看到的時候就覺得很拗牙,寫得還不夠清楚。就是第二個這個文字可能要再處理;第一個,歧視內容要明定,要把它寫出來,包括直接歧視、間接歧視、拒絕提供合理調整及騷擾。謝謝。

主席:好,請回應。

周署長道君:有關兩位委員提到拒絕提供合理調整的部分,確實如同剛才跟各位委員報告的,因為合理調整在國內真的算是一個很新的概念,國內也在嘗試要逐步去建立它的運作模式。所以,在行政院版的條文裡面,我們在設計的時候,目前的設計是在第一百條之一的部分,整個條文的設計是,對於合理調整的流程是,有合理調整需要的身心障礙者,會要求義務人來做合理調整,中間雙方要進行相關的協商並且依照協商的結果來做相關的調整。考慮到這是一個很新的概念,所以在第一百條之一,我們現在針對合理調整部分所設計的處罰機制是,如果義務人連協商都拒絕,就是一開始他就拒絕協商的話,我們認為他是完全沒有要去做調整的意願,這個時候我們會對他來做相關的行政處罰,這個部分我們在第一百條之一有設計相對應的罰則。

但是因為考慮到合理調整是一個全新的概念,如果只是因為義務人和身心障礙者之間雖有針對合理調整進行協商,但是沒有辦法達成協議,馬上就認定是否會構成不做合理調整,並因此予以處罰的話,我們可能就要考慮我們社會總體在運用這個新的觀念的成熟度,在這個部分我們是持比較審慎的想法。所以我們大致的設計是,如果義務人拒絕協商,一開始就關閉大門、拒絕協商,我們覺得這個部分應該要去對他做一個處罰;但是對於協商的結果部分,我們是希望透過各種行政上的指引,以及操作方法來輔導這些義務單位,怎麼樣去運作適合臺灣本土條件的一個協商跟合理調整的運作模式。以上。

主席:好,請范雲委員。

范委員雲:因為這條真的很重要,你的罰則是還會先叫來協商,協商之後他如果不要的話,你的第一百零一條是罰,我剛剛看是一萬到三萬是嗎?

周署長道君:他如果是一開始就拒絕協商,我們就直接處罰了。

范委員雲:那是罰一到五萬嘛。你們應該有看到國家人權委員會在今年120號對行政院版的意見,人家還是委員會會議通過的。他先肯定你們有將「合理調整」入法,而且有不來協商的有罰則。但是它的第()點說,惟行政院版第十六條並未依據CRPD2條、CRPD6號一般性意見,以及CRPD第二次國家報告結論性意見,明確規定「拒絕合理調整即為歧視」。國家人權委員會建議,參照行政院研擬中之反歧視法草案第四條第四項文字,明定「拒絕依身心障礙者權益保障法或……合理調整者,為基於身心障礙之歧視。」。所以國家人權委員會還開過會了,公開了這個會議的意見,它覺得你還是要把「拒絕合理調整者,為基於身心障礙之歧視」放進去,這個是國家人權委員會的會議結論,它雖然肯定你們有這個東西,我自己覺得,我寧願你那個罰款輕一點,但是要把它放進去,而不要這個沒有放進去,因為你那個罰款……還有協商不來的,或者是協商之後沒有結果才會處罰,如果沒有這個部分,國際上就說,你這個最重要的工具沒有了,那怎麼辦呢?以上。

主席:請次長回應,回應完之後要來處理開會時間。

呂次長建德:報告委員,我覺得我們要做很多事情,我在剛剛前面我已經說過了,CRPD真的是一個憲章,它是一個普世的……但是聯合國的CRPD的高專辦裡面有說,各國必須根據它自己的情況來做相對應的處理。我們署長剛剛已經在這邊講到了,整個合理調整,我再重述一次,在CRPD裡面主要指的是「應依身心障礙者個別障礙需求,在不造成比例或過度負擔的情況之下,經協商程序而進行。」我覺得這個是一個良好的目的,但是真的要考慮一下,是不是要給臺灣社會還有相關的企業有一個適應跟學習的機會?所以在這裡面我們提出兩年,我們大家在這裡面有一個learning process,大家共同來學習,不要「食緊挵破碗」。我在這邊有一個非常善意的提醒,如果說要一下子一蹴可幾,我覺得大家可以考量這裡面的整個學習過程,所以這裡面任何的一個理想,我覺得都很好,可是這裡面任何的regulation都是有cost,而這cost包括經濟跟社會成本,我們也不希望大家一下子做下去之後,造成整個無法執行。

我請各位翻到第71頁,第71頁裡面有引用一個瑞典的案例,這個瑞典案例是怎麼樣呢?我再重述一次,有一個身心障礙者(聽語障者)應徵短期八個月,要求內容是應徵者要具備使用語音電話的能力,並且接聽電話、判斷內容的急迫性,結果未獲錄取,他就去告,結果告了之後他敗訴,法院的一個基本理由非常簡單,因為他的要求就是說,我是聽語障者,但是在這裡面,雇主可以合理調整他的工作,你可以聘其他人,那我不要接。法院後來判決是民事的判決,基本上後來是敗訴。所以基本上最重要是有兩個精神:第一個,這是一個立意良善的idea,我覺得我們應該要做,但是請給我們自己一個相當的學習跟適應時間;第二個,各國有關於這個部分,基本上都是透過民事判決,我們也強調希望透過這一段時間,大家累積自己、臺灣本土自己本身的審查基準跟判例,我覺得這可能似乎是一個比較可長可久的作法,但委員如果堅持的話,我也在這邊……這邊是有錄影存證的,我也把行政部門的立場說明出來。以上。

主席:好,各位在委員會所講的每句話都會成為呈堂證供,大家都跑不掉。

我先處理開會的時間,不好意思,因為我們開會是到5點半,我們相關的保留條文還有差不多15條,比較會像這樣討論的應該剩下不到3條,是要延到整個第二輪走完,還是要……廖召委很好意說今天如果真的審不完,下禮拜他要挪一天時間讓我們繼續處理,所以很感謝廖召委,我必須要跟各位說明。

我覺得你們的精神都還不錯,因為有喝仙草。

范委員雲:主席,會議時間就尊重主席。

主席:好。

范委員雲:針對這一條,其實我是建議衛福部可以思考一下,是不是公立機關及學校先行?私立的部分比較需要時間學習的讓它分流,可以往前走一下。我是覺得也許這一條保留,大家再來討論一下,看有沒有什麼狀況讓臺灣的進步可以往前,但是有一些需要學習的,特別是私人機關,像剛剛舉的那個是公司的例子,那個部分我們就讓它有比較多的時間學習,我是覺得公立機關、考試這種,基本上好像就比較容易做到,以上。

主席:請王正旭委員。

王委員正旭:謝謝主席剛剛的提醒,我們本來表定時間是5點半。

主席:對。

王委員正旭:如果今天剩下沒有幾條,又往下個禮拜延伸的話,我比較擔心的是這麼多行政官員在現場,下禮拜可能為了少數幾條,所有官員又要到現場來,如果今天可以處理到一個段落的話,我是比較建議這樣的執行模式,以上請主席參考,謝謝。

主席:我沒有意見,但是萬老師有意見,他已經非常憔悴了。各位如果沒有意見,各位可以看條文,因為大家都在這個地方就知道,可能後面像第十六條這個已經所剩無幾了,其他應該比較快會有共識,我們再run一下,好不好?

對第十六條如果還有意見,我們就先保留,好不好?還是要謝謝廖召委。

繼續處理委員提的第二十二條,還有修正動議第20案,是不是請行政單位用最精準、最快速的方法來回應?

周署長道君:針對第二十二條,先前對於需求部分的討論,委員的版本裡面有提到像陪同就醫或者等等的部分,因為考慮到主管機關別或者服務內容要怎麼樣配套處理,有關這個部分,我們的醫事司有和林月琴委員做過一些說明,也謝謝林委員,我們透過一個修正動議,就是第二十二條有一個動議條文,委員這邊也已經有簽名,是不是容我們把整個條文的文字作個宣讀?

主席:好,請宣讀。

周署長道君:二十二條:「各級衛生主管機關應整合醫療資源,依身心障礙者個別需求提供保健醫療服務,並協助身心障礙福利機構提供所需之保健醫療服務。前項身心障礙者,經直轄市、縣(市)政府評估需陪同就醫時,應協助之。」

主席:各位委員,針對林月琴委員所提第二十二條修正動議,有沒有其他意見?(無)沒有,我們就照修正動議通過。

繼續處理保留條文第二十五條,請行政單位說明。

周署長道君:第二十五條應該是針對醫療服務的無障礙環境,原來是針對偏鄉要增列一個附帶決議,我們已經有準備一個附帶決議的文字,也有跟陳昭姿委員報告過,委員有看過附帶決議的文字也簽署了。

主席:有嗎?可以嗎?可以,OK,第二十五條有什麼地方要再……

陳委員昭姿:稍微唸一下,確定一下,好不好?謝謝。

周署長道君:第二十五條部分,原來在討論的時候,條文文字已經通過了,但是需要增加一個附帶決議,附帶決議的文字我再宣讀一次:「為增加身心障礙者醫療照護可近性,改善醫療復健機構、護理機構無障礙設施、設備或服務,衛生福利部應於本法修正後,就醫療及護理機構之設施、設備、服務措施等進行檢討改善,並將相關輔導或獎勵方式、內容,評估納入本條第二項授權辦法定之。」,以上。

主席:好,這樣可以嘛!第二十五條通過維持現行條文,附帶決議剛剛已經宣讀,陳委員可以接受吧!

繼續處理保留條文第二十七條,有4位委員所提的條文修正,請行政機關回應。

周署長道君:第二十七條是關於教育部事項,是不是請教育部跟委員報告?

主席:好,請教育部說明。

許專門委員慧卿:委員大家好,有關第二十七條的部分,因為有提到兒童課後照顧,兒童課後照顧依兒權法第二十三條規定是地方政府的權責;另外有關寒假照顧班,也是各個縣市政府考慮師資、人力等因素多元辦理。基於這兩項都是地方政府的權責,我們建議第二十七條第五項後段最後兩句話,可不可以刪除?就是「經費不足者,由中央主管機關補助之」這兩句話建議可以刪除。之前也有跟委員協商過,是不是可以把第五項的這兩句話刪掉?謝謝。

范委員雲:剛剛郭昱晴委員和我有跟教育部討論,前面那個部分沒問題,就是「到校就學期間(含課後及寒暑假輔導班)」這個要加入,是不是這個部分加入,後面那個就刪除?就是「自行上下學者,於到校就學期間(含課後及寒暑假輔導班),」這邊OK,最後刪除「經費不足者,由中央教育主管機關補助之」,這樣子就OK,謝謝。

主席:好,這樣可以嗎?可以!

郭委員昱晴:好,可以、可以。

主席:好,OK。第二十七條就依照范雲委員所提的條文修正通過,謝謝。

繼續處理保留條文第二十八條,請說明。第二十八條是誰?一樣是教育……

周署長道君:請教育部。

主席:好,教育部。

許專門委員慧卿:第二十八條配合辦理。

主席:第二十八條配合辦理?

范委員雲:這是照我的版本嗎?

郭委員昱晴:照誰的條文啊?

范委員雲:我有條文,我不知道其他委員有沒有?

郭委員昱晴:對啊!我也有、我也有,就是無法外出就學及偏鄉……

范委員雲:就是無法外出的及偏鄉……

郭委員昱晴:對。是照我們的版本嗎?

主席:你們兩個有……

郭委員昱晴:我和范雲的版本?

范委員雲:對,就是在「單位服務」後面加「、無法外出就學及偏鄉」。

郭委員昱晴:「無法外出就學及偏鄉」。

陳委員昭姿:民眾黨黨團版本也有。

范委員雲:「及偏鄉」,對。

郭委員昱晴:「偏鄉」。

主席:你們三個的條文差不多吧!還是怎麼樣?民眾黨黨團、范雲委員,一個是「無法外出就學及偏鄉」。

陳委員昭姿:次序不太一樣而已。

范委員雲:就是「身心障礙學齡者,解決其教育相關問題」。

主席:無法外出就學及偏鄉,應該差不多吧。你們三位委員,差不多吧?

郭委員昱晴:好,可以,因為只有順序不一樣而已,這個可以。

陳委員昭姿:內容是一樣次序不一樣。

郭委員昱晴:內容一樣。

主席:所以就依照民眾黨黨團、范雲委員,還有郭昱晴委員之提案修正通過。

陳委員昭姿:謝謝。

主席:繼續處理保留條文第三十條,請教育部說明。

許專門委員慧卿:依原條文,然後提附帶決議,是不是可以報告一下?建議能夠依照原條文,由本部提附帶決議。

范委員雲:附帶決議給我們看了嗎?還沒看到。

許專門委員慧卿:有,有給委員。

主席:他們有簽了,是不是?

許專門委員慧卿:25案。

主席:25案你們簽了。

范委員雲:有嗎?沒有看到。

許專門委員慧卿:林委員有簽。

主席:林月琴委員簽了,其他兩位還沒有簽,要不要看一下內容,可以的話就簽。

范委員雲:因為提案的委員不一樣。

主席:對啦,當然不一樣,因為林月琴委員簽了,但也不邀你簽,這也怪怪的。

范委員雲:是第三十條?

主席:對,現行條文是這樣。可以嗎?我看一下附帶決議。

范委員雲:好像跟我們的條文內容不太一樣欸,我們是個人協助服務,及無障礙格式教材、資訊,還有無障礙交通與應考場所與方式。林月琴委員比較是在輔具的涵蓋內容,好像不完全一樣。這條是不是先保留?因為教育的這個部分還滿重要的。

主席:可以,一樣請教育部提一個附帶決議,針對范雲委員跟郭昱晴委員提案中無障礙的應考方式與場所、交通及個人協助的部分,可以嗎?好,我們先保留沒關係,謝謝。

續處理保留條文第四章之一,三位委員都有提案,范雲委員、羅廷瑋委員,還有廖偉翔召委,這部分就容我這樣處理,好不好?各位委員均有提到第四十七條之一,范雲委員的是第四十七條之一到第四十七條之二及之三、之四,繼續是第四章之二、第四十七條之五跟第四十七條之六。羅廷瑋委員跟廖偉翔委員一樣,就是第四章之一,條文有第四十七條之一、之二、之三、之四、之五、之六、之七、第四章之二,第四十七條之八及之九。是不是請行政單位說明一下,看要如何處理?對不起,後面還有王育敏委員、萬美玲委員,抱歉,有點漏掉。

周署長道君:有關各位委員提到不管是在自立生活或者是社區居住的部分,分別訂有專章或者增訂相關條文,由於我們考慮到現在這兩個服務的內容本身和現行條文第五十條關於個人支持服務的部分,有一定程度的關聯,而且在第五十一條已經有授權訂定個人照顧服務的辦法,所以不管是社區居住等等,都已經有相關具體的條文來做規範,而且其實服務內容也和原來委員提案的精神上面是有相通的。我們是建議,因為這一類的服務其實大概都會隨著時間的經過,在政府能力或者是在社會型態上,有一些也許會有些改變,如果可能的話,是不是像這一類細部的、具體服務的部分,能夠容許我們未來繼續在法規命令裡面來做相關的處理?在法律部分,我們建議是不是有機會能夠先不予增訂?這是我們大概初步的建議,也請召委和幾位委員來做參考,以上。

主席:請廖偉翔召委。

廖委員偉翔:我想劉召委也知道這個是很重要的一塊,我相信一時之間,我們是希望能夠把它入法,讓這些障礙團體都可以安心,我想行政單位……召委,不然是不是這樣,還是這幾條再保留?這章保留,之後乾脆直接送出委員會?

主席:這一章……

廖委員偉翔:有關於個人助理制度入法這件事情,這幾章。

主席:OK,沒關係。還有其他委員要表示意見嗎?

廖委員偉翔:或是說再保留、再討論也可以。

主席:我都OK,尊重委員會的意見。

請陳昭姿委員。

陳委員昭姿:個人助理是團體非常非常期盼的、一再一再強調的部分,我們覺得有需要再花時間討論,謝謝。

主席:好,各位委員還有沒有其他意見?沒有的話,剛剛宣讀的有范雲委員、羅廷瑋委員、廖偉翔召委,當然還有王育敏委員、萬美玲委員,針對第四章之一相關條文及第四章之二相關條文,我們就保留,謝謝。

繼續處理保留條文第五十二條之一,請行政單位說明。

周署長道君:第五十二條之一的部分,各委員的版本的話,我們主要是在通用設計的部分,各委員的版本在經過先前的討論之後,我們會建議……請稍微讓我們同仁找一下檔案投影條文。

主席:你們慢慢找。

周署長道君:已經在螢幕上了,我們會建議,在行政院的版本以內,我們參考幾位委員的提案,其中包括羅廷瑋委員的提案,這個部分我們建議是不是就增列一項?就是有關在增列第二項,各級主管機關及目的事業主管機關應分別訂定通用設計推廣及實施計畫。在操作的部分,能夠讓有關在做通用設計的部分能夠有更具體的一個推動措施,這個是我們參考先前的討論結果,建議條文做這樣的處理,請各位委員參考,以上。

主席:行政院所提再修正的條文,各位有沒有其他意見?如果沒有,我們就依……還是要看一下?好,看一下。好,第五十二條之一就依照行政院提案再修正……

廖委員偉翔:主席,等一下。

主席:對不起,請。

廖委員偉翔:我有一個小小的提議,我記得前面也有討論到某一條,就是要不要加上並編列相關預算指引,不然會變成是你只做計畫不做修正,或者是沒有辦法落實,這個部分可不可以請行政部門說明一下?

主席:來,請署長。

周署長道君:各級主管機關在訂定計畫的時候,一般大概都會去籌措相對應的財源,由於之前討論的時候有討論到一個點,因為通用設計的部分,其實會包含在很多現在工作的計畫內容裡面,例如建築或設計,我要去參考相關的通用設計,那麼在做建築計畫時就會把它放進去,但是在編預算的時候,不見得會單獨編列一筆通用設計的預算,我們是考慮到有這樣的狀況。因為通用設計大概主要考慮的就是公平使用、彈性使用及直覺使用,而且資訊明顯,可以容許錯誤,所以設計或處理的時候,大概都會跟現有的一些服務或改善整合在一起來做處理,不一定會單獨編列預算,所以我們是建議文字是不是能夠保留一點彈性,又不單獨列進來,以上。

廖委員偉翔:好,我的想法是,如果像你這樣講,它已經有編列預算了,就算在另外一個設計計畫裡面,其實它也可以拉出來,算是有編列,如果變成法條,好像我寫個計畫就沒事,何況有一些機關環境也比較老舊,這個東西是不是必須要有這樣的文字才可以讓它落實,這個是我希望行政機關可以參考的。不曉得次長懂不懂我的意思,舉例來說,地方上的小學要把老舊的電梯換成無障礙電梯,甚至可能要設計到地下室停車場,這個電梯的計畫會說要提供無障礙設施,當然就算根據這個條文有編列預算了,所以我覺得這兩件事情並不衝突,我只是覺得如果有這樣列出來,會讓機關比較放心,不然你叫我做,我就做個計畫,因為我也沒有辦法籌措其他的錢來改善,這個行政機關是不是可以去思考一下?

周署長道君:其實總體上來說,會投注經費,不管是行政部門還是委員,大家的看法是一致的,但是在行政操作的部分,因為先前不管是交通部或內政部,大概都有做過一些說明,我是不是可以拜託兩個部會,如果可以的話,是不是可以再做進一步的補充?謝謝。

陳科長雅芳:報告主席及召委,這個部分以建築物為例,現行的建築法規已經在104年、105年做過無障礙環境相關條文的大修,對於現行的建築物無障礙設施設計規範而言,已經納入了通用設計的部分,剛剛廖召委所關心的是,未來會不會有這些設施,要符合通用設計的規範,因為……

廖副司長謹志:交通部在這邊做補充報告,針對剛剛委員……

主席(林委員月琴代):這邊有人在發言,等一下。

陳科長雅芳:這個部分已經是法規所必須符合的條件,不然它沒有辦法符合相關的程序,所以在這部分,現在對於建築物而言,它已經是以法規的位階去要求它務必要達到這樣的設計。所以有關於經費編列的部分,我們建議是不是免再增列?由大家在相關的規定當中去納入有關於通用設計的理念跟規定,然後去落實執行,以上說明。

主席:好,請交通部。

廖副司長謹志:交通部這邊補充報告,針對編列預算這件事情,其實除了剛剛所提到的建築物以外,另外還有一塊是車輛,如果要另外把通用設計到底花了多少錢特別列出來,它的困難度在於,比如高鐵在打造的時候就一次打完了,但是對於通用設計的部分到底花多少錢,在一次打造完之後要特別再拉出來,其實做這樣的事情是有困難的。所以這個部分建議還是先有這個計畫就好,至於預算的部分就讓各單位做處理,以上。

主席:請廖召委。

廖委員偉翔:本席覺得尊重,但是不是也是一樣,你們作一個附帶決議?就是要儘速推廣。因為其實我們在第一線發現一件事情,很多時候有了這樣子的通用設計規範,可是很多機構、機關是沒有足夠的、沒有被編列預算去改善這件事,都要很用力去爭取,然後又拖個兩、三年,尤其是教育現場我覺得很多有這樣的狀況。可以嗎?

周署長道君:好的,我們把文字做一個整理,再提供給委員這邊過目。

主席(劉委員建國):所以哩?

周署長道君:剛才跟廖召委報告過,目前條文的文字是可以接受我們剛才提供的建議文字,但我們會再補有關協助各機關能夠儘量編列相關經費,做通用設計的一些推廣跟計畫部分,我們會再準備一個……

主席:附帶決議。

周署長道君:附帶建議的文字,給召委參考。

主席:附帶決議在第38案,可以啦!召委?

廖委員偉翔:可以。

主席:好,謝謝。

第五十二條之一就依照行政院提案修正通過,有沒有意見?沒有,就照這樣通過,謝謝。

繼續處理保留條文第五十三條。

周署長道君:第五十三條,是不是麻煩一下交通部幫忙說明?謝謝。

廖副司長謹志:交通部這邊說明第五十三條。針對早上委員所討論的部分,應該是針對陳冠廷委員所提到,要不要再增列為「一年內」提具改善計畫?經過部裡面研商,這個部分我們就遵照委員的意見,加入「一年內」,以上。

主席:不是喔!你搞錯了,這一條不是陳冠廷委員提的。你怪怪的、你怎麼都會怪怪的?

周署長道君:那個部分有好多位委員提案。

主席:對,很多委員提的,陳冠廷委員是剛剛有一條,你特別找出來看的,那是另外一條、後面的

廖副司長謹志:好,是。

主席:所以這一條你要怎樣?請說。

廖副司長謹志:增列改善的那個時間、「一年內」,部裡面可以配合辦理。

主席:所以你是要依照陳冠廷委員所提的這個版本通過,是不是?一年……

廖副司長謹志:早上委員有提到,如果沒有設定期限的話,似乎對於這整個改善遙遙無期。

主席:對。

廖副司長謹志:所以期待是不是把改善的時間能夠列入條文。

主席:所以你的意思是,陳冠廷委員所提的版本是你們可以接受的?

廖副司長謹志:是。

主席:所以就依照陳冠廷委員所提的版本通過,是不是?

廖副司長謹志:是的。

主席:好,各位有沒有其他意見?沒有嗎?各位委員沒有其他意見嘛?第五十三條是很多委員都有提的,各位看一下,是不是提到都忘記了?不是陳冠廷委員所提的單一條。當然就只有陳冠廷委員押一年的期限,其他委員有嗎?

他要依陳冠廷委員的版本,在倒數第二項……

范委員雲:剛剛第五十三條是關於交通,我們早上有討論到嘛!

主席:對。

范委員雲:我的部分有加一句話:「應提替代改善方案或合理調整」,然後是如果有困難,要負舉證責任,還有就是在「第三項大眾運輸工具無障礙設施項目、設置」的後面要加「及服務與資訊提供」。這個文字現在大螢幕上面有了嗎?

如果還沒的話,這一條就一起保留好了,因為好像還沒有調整。

主席:好,沒有意見。第五十三條一樣保留,因為剛剛交通部是希望依照陳冠廷委員的版本,將現行條文的「一定期限提具改善計畫」改為「一年內提具改善計畫」,這個他們可以接受,其他委員提的他是不列入修正內容裡面。

好,第五十三條保留。

繼續處理保留條文第五十四條,有院版和其他委員的版本。請行政單位說明。

周署長道君:第五十四條其實各位委員提案的文字都相同,早上保留的原因是,對於改善的部分,如果分年計畫做不到的話,是不是需要一個監督的機制。這個部分跟各位委員報告一下,其實現在不管是交通部或內政部,中央對於直轄市、縣(市)政府也都還是有相關的督導考核機制,所以我們是建議:對於委員剛才所關心的,有關人行道及市區道路兩旁建築物之騎樓無障礙的處理,是不是就請相關部會將來把它納入對地方政府督導考核的項目裡面,督促地方政府就這個方面持續努力?以上。

范委員雲:這個可以用院版,因為後來我們已經有國家人權委員會那個監督機制,所以我想這邊就OK

主席:好,各位委員有沒有其他意見?(無)沒有。我們就依照行政院提案通過。謝謝。

繼續處理保留條文第六十一條。

周署長道君:第六十一條剛才討論的時候主要是在聽語障的服務之外,有擴及非聽語障傳遞需求的部分,針對這個部分,我們具體的建議是:是不是有可能先維持行政院版的文字,但是針對要擴及非聽語障的部分,因為在政府部門資源許可的情況之下,我們就會努力來促成,所以是不是有可能增列一個附帶決議來做相關的處理?不過這個部分先前還沒有跟委員做相關的報告,我們是不是可以請……

范委員雲:這個部分如果有附帶決議的話,我就支持不保留,依照院版。

周署長道君:是不是請陳菁徽陳委員和范雲委員幫我們看一下?

陳委員菁徽:好。

周署長道君:我也一併先宣讀一下我們的文字,大概我們建議的附帶決議文字如下:「中央主管機關應會同各直轄市、縣(市)政府設立手語翻譯、同步聽打之服務聯繫機制,落實聽覺或語言功能障礙者參與公共事務之權益。」以上。

主席:附帶決議請各位看一下,如果可以的話……

周署長道君:對不起。我們同仁打的文字漏一個字,應該是落實「非」聽覺或語言功能障礙者參與。這個才會跟上午的討論一樣,應該是打字打漏了,抱歉!

陳委員菁徽:署長,所以我請教一下,關於公共事務可以稍微再擴展到社會參與這個部分,你們還是覺得你們沒有辦法?

周署長道君:跟委員報告,我們建議這個部分先不要進到條文的文字裡面來,因為如果我們用一個可能可以思考的例子,就是health in all policy的時候,如果是對身心障礙者,我們希望是所有跟身心障礙者有關的各種部門在跟身心障礙者接觸的時候,它應該要儘量去提供身心障礙者相關的服務,但是如果我們把社會參與納進來之後,因為這個條文主要規範的是直轄、縣(市)政府,所以就會變成是除了法律裡面有明文要求,例如也許像交通、像金融等等以外,其他的部分回到這條來說,相關的聽語障或者等等,非聽語障溝通的部分是不是優先政府先提供服務就好?反而會讓提供身心障礙者服務的這些社會參與對象跑到第二線去,我們是覺得這個部分跟整個社會怎麼去提供給身心障礙者相關接觸服務原來的這個概念,可能會變得有一點點不一樣。但是這樣的處理,事實上,政府是民間在做如果相對比較有不足,政府資源許可的情況下,我們來做一個支援。

陳委員菁徽:所以你們會給民間誘因或是補助……

周署長道君:是。

陳委員菁徽:讓他們去把……

周署長道君:這個部分就是讓民間能夠做的,盡可能讓民間去協助,優先順序上面,我們覺得如果一旦通通放進去的話,優先順序可能就會變得有一點不一樣。

陳委員菁徽:好,理解。

主席:好,第六十一條,附帶決議剛剛范雲委員有看過,他是認可,看其他委員要不要簽一下,還是怎麼樣?尊重各位意見。那麼是不是第六十一條,我們就依照行政院提案通過?好,謝謝。

繼續處理保留條文第七十一條。第七十一條請行政單位說明,有沒有溝通?假性財產增值的部分。

周署長道君:第七十一條,第一個是有關生理用品的部分;第二個是我們召委提到有關對於各種經費補助的定期檢討機制的處理。有關召委所提到的部分,剛才有跟召委先口頭做一個報告,我們建議文字的部分,應該是在第三項做一個文字的處理,有關在女性生理用品補助的部分,我們還是跟委員請求一下,這個是不是有可能先不納入到條文裡面?我們還是盡可能從現行的部分擴大,對於如果是經濟,或者是財務上面負擔比較重的部分,我們從現行有關食物銀行或者是食物資源的機制,盡可能擴大來給相關的協助,是不是有這樣的可行性?跟委員做個報告,以上。

范委員雲:剛剛召委也都指示,希望你們可以接受,因為真的金錢差異也沒有很大,是不是這個就保留好不好?我們再討論一下你們的困難在哪裡?

主席:好,OK。請昭姿委員。

陳委員昭姿:民眾黨黨團堅持,希望能將個人協助服務費的費用補助,明確列為法定補助項目,所以保留後再處理。

主席:好,兩位委員都希望可以保留,各位有沒有其他意見?好,我們就保留,謝謝。

繼續處理保留條文第八十五條,是八十四嗎?

范委員雲:對,我有簽附帶決議了,所以OK,是八十四、八十五。

主席:第八十四條剛才有講……

司法院和法務部是不是要提供立法說明?

陳委員昭姿:要不要讀一下附帶決議,清楚一下。

郭法官躍民:我們有收到剛才委員要求的附帶決議,分別是范雲委員提出來的部分:一、司法院應負責盤點所屬法院之無障礙措施推動情形,並在司法院人權與兒少保護及性別友善委員會,納入身心障礙者代表之委員,定期評估司法系統對於身心障礙者平等近用司法權利之保障,及根據評估結果進行改善。二、司法院應對全體法官及各級同仁,就身心障礙者權利公約、司法近用權保障、合理調整及程序調整,開設訓練及各種研習課程、座談,以提高對於身心障礙者需求之理解及敏感度。

針對昭姿委員提出的附帶決議:司法院應向法官及所屬法院人員宣導法律扶助法第五條第一項第三款、第四款有關為身心障礙者提供法律扶助之規定,以保障身心障礙者在平等基礎上有效獲得司法保護。

月琴委員也有提出一個附帶決議:司法院人權與兒少保護及性別友善委員會,為落實憲法保障人民訴訟權及我國身心障礙者權利公約(CRPD)所揭示之平等與合理調整原則,應納入身心障礙者團體代表或具相關專業之委員,參與政策研議與決策過程。前項委員會應就司法程序中影響身心障礙者近用之制度性障礙,進行通盤檢視,並積極推動各級法院及相關司法機關之無障礙措施,包括實體環境無障礙、資訊與文件之多元可及格式、溝通與輔助支持服務、程序合理調整及司法實務人員之障礙意識與專業訓練,以確保身心障礙者得以在無歧視且具尊嚴之情形下行使其司法權利。以上是三個附帶決議的內容。

我們與法務部討論過後,為了落實對身心障礙者平等近用司法權利及程序合理調整的保障,我們有擬建議的文字,看看委員能不能夠採納。

主席:第八十四條的修正動議有顯示在螢幕上嗎?請照著新的修正動議文字打上去給大家看,如果各位委員覺得新的修正動議可以的話就簽名,不行就拒簽。

范委員雲:看一下是不是OK啦!還有一個附帶決議第37案,是不是?看紅字的部分是OK,就是更好啊!

主席:請各位委員參閱一下螢幕上司法院所提的第八十四條修正動議,各位看看能不能接受、認同

范委員雲:那更好啊!

主席:對。

范委員雲:比原來的更好,贊成!贊成!

主席:請各位看一下,如果沒有意見,就請各位簽名;有意見的話,現在馬上提出來。

范委員雲:更好,讚!召委英明。

主席:可以吧?第八十四條,這是郭大法官提出來的。

范委員雲:好,支持、支持,更好。

主席:有任何問題唯他是問,我們可以馬上召開臨時庭。

好,針對第八十四條修正動議,如果各位都沒有意見,我們就照這版本的修正動議通過,即依委員劉建國等委員的修正動議通過,謝謝。

繼續處理保留條文第八十五條,請行政單位說明。

汪參事南均:跟主席及委員報告,第八十五條剛剛承蒙委員支持,維持原條文,但法務部會提一個建議附帶決議:法務部矯正署應落實執行矯正機關對身心障礙收容人合理調整參考指引、矯正機關身心障礙收容人處遇計畫及相關規定,並滾動檢討處遇措施,並加強矯正機關所屬人員接受相關訓練,以確保身心障礙收容人之權益。另有關輔具與支持措施之取得,矯正機關應依身心障礙者輔具費用補助辦法協助辦理。以上,感謝委員們的支持。

范委員雲:好,支持,並保留原條文,就這樣。

汪參事南均:是,謝謝。

主席:好,各位委員沒有意見,第八十五條就維持現行條文,通過。

繼續處理保留條文第一百條,第一百條跟第十六條有關。

周署長道君:對,第一百條跟第十六條有關,而第十六條現在還是保留,所以我們建議繼續保留。

主席:好,保留送出,OK

繼續處理第一百條之一。

周署長道君:第一百條之一同樣也是跟行政院版第十六條之三有關係,第十六條現在還保留,所以我們建議先暫時一併保留。

主席:好,一併保留。

繼續處理保留條文第一百零七條。

周署長道君:第一百零七條是有關施行日期,因為現在相關條文還有保留部分,所以我們建議等到保留條文處理完後,再一併處理施行日期,以上。

主席:好,一樣保留,謝謝。

我們現在處理附帶決議計有40案,剛剛有幾案已有宣讀了,不過就再宣讀……

范委員雲:召委,第三十條可以不用保留了,有一個附帶決議,先跟召委講一下。

主席:第三十條?好。

范委員雲:跟教育相關的,維持原條文。

主席:好,第三十條我們就維持現行條文通過,謝謝。各位沒有意見,謝謝。

我們現在要宣讀計有40案的……對不起,計有41案的附帶決議,剛剛有宣讀的,如果時間允許一樣就再宣讀,如果時間來不及,剛剛有宣讀的就……排列的案號就跟各位講一下說有宣讀過,有意見再提出來,謝謝。

請宣讀。

附帶決議:

1.

2.

3.

4.

5.

6.

7.

8.

9.

10.

11.

12.

13.

14.

15.

16.

17.

18.

19.

20.

21.

22.

23.

24.

25.

第三十條

26.

27.

28.

29.

30.

31.

32.

33.

34.

35.

36.

37.

38.

39.

40.

41.

主席:謝謝。我們先來處理附帶決議,請問第1案,行政單位有無意見?

周署長道君:跟召委報告,我們建議文字稍微做一點小小的修正,在第二段的第二行中間「文化需求及服務可近性,」後面增列「併同第十一條」,然後「定期辦理專案需求評估及服務需求調查」,增列兩個字「服務」。

主席:好,就這樣?

周署長道君:然後第三段的部分,在最後「請衛生福利部會同原住民族委員會」,增列「會同原住民族委員會」;於「三個月」建請能夠修正為「六個月」內提出書面規劃報告。

主席:好,委員有無意見?

王委員正旭:同意。

主席:好,同意,我們附帶決議第1案就照這樣修正通過。

繼續處理第2案,請問行政單位有無意見?

周署長道君:2案我們建議稍微做一點點小小的文字修正,第一段的各項服務設施裡面,第二行到第三行的「露營區」建議修正為「露營場」,以符合法規規定;後面的「休閒育樂、遊戲場、氣象資訊……」的「海水浴場」建議刪除,因為現行法律已經沒有「海水浴場」。

3段「另要求本法中央主管機關,應定期」就直接跳到第2行「進行跨部會政策協調……」接下去,也就是刪除中間的「檢視上述場所及其他未列入之場域」、這幾個字建議刪除,以上。

主席:各位委員,針對行政單位作以上文字修正,有無意見?

王委員正旭:沒有。

主席:沒有,好,照這樣修正後通過。

繼續處理第3案。

周署長道君:3案,我們建議第2段酌作一點文字修正,「應明定任期、連任限制」之後是「擴大推薦」,取代原來決議內容的「公開遴選或輪替機制」、這幾個字我們建議刪除,修正為「擴大推薦」,然後是「並兼顧不同障別、性別之代表性」,「年齡及地區」部分我們建議把它刪除,以上。

主席:各位委員,針對行政機關建議的文字修正……

王委員正旭:建議一下,因為剛剛一直在講對於萬年身心障礙代表的擔心,現在把輪替機制去除以後,會不會造成真的有萬年身心障礙代表的機會?

周署長道君:前面「連任限制」部分的那個文字是有保留的,雖然「輪替機制」拿掉,但是「連任限制」有保留。這個部分先前有跟林月琴委員大概報告過,月琴委員那邊是可以同意。有跟委員報告過,這點有確認。

王委員正旭:好,那同意。

主席:文字修了嗎?修了。來,兩位委員呢?

林委員月琴:同意。

主席:同意,好。王委員OK嗎?

王委員正旭:OK

主席:好,第3案就照這樣的文字修正後通過。

繼續處理第4案。

周署長道君:4案的部分,我們建議在第3點酌作文字修正,我整個宣讀一次,「評估標準與舉證責任:」之後,「明確定義何謂」修正為「明定」,然後在「不成比例或過度負擔」後面增列「之評估標準」,這樣文意會比較明確。

另外,第5點的最後一個字「應」,我們建議改為「得」,以上。

主席:各位委員,針對行政單位建議的相關文字修正,有無意見?好,沒有嘛?

王委員正旭:沒有。

主席:沒有,好,照這樣修正通過。

繼續處理第5案。

周署長道君:5案,我們建議也稍微作一點小的文字修正,第1段第4行「不僅止於身體……」,我們建議把「護理」修正為「照顧」。

2段「具體目標……1.分眾化/模組化課程:」之後,增列「除共通性課程外,」然後「針對不同障別需求」接到原來的附帶決議文字。第2行最後「設計」後面的「專屬培訓模組」,我們建議修正為「在職訓練課程」。這個部分也有跟林月琴委員大概做過口頭報告,林委員有同意文字修正,以上。

主席:行政單位建議文字的修正,各位委員有沒有其他意見?沒有嘛?

剛剛第4案是修得滿多的,「應」改為「得」,那個意義完全不一樣。所以已離開的委員,請黨團助理通知他們,一切後果自負,謝謝。

5案,各位委員有沒有其他意見?沒有,我們就照這樣修正後通過。

繼續處理第6案。

陳副署長世昌:6案遵照辦理。

主席:好,第6案遵照辦理。各位委員有沒有其他意見?

王委員正旭:沒有。

主席:沒有,第6案照案通過。

繼續處理第7案。

周署長道君:7案是文化部的。

廖專門委員倪妮:7案的部分,因為我們在第五十二條,這次修正已經把所謂的口述影像納入一定比例的相關文字,所以建議附帶決議的部分做文字酌修,也就是「鑑於身心障礙者權益保障法第五十二條修正」,後面有關於公共資訊的部分,不屬於我們這次修正的所謂影視作品的口述影像內容,建議刪除;然後「為加速落實文化平權,爰要求文化部應於三個月內會同衛生福利部及國家通訊傳播委員會,應針對電影、電視節目及串流平台等視聽著作,提供一定比例之口述影像」,這也是按照通過的母法文字做酌修;再來,「之製作補助及獎勵措施,相關主管機關應於本法修正通過後六個月內,提出具體補助辦法及試辦計畫,並編列預算」,後面也是酌修「定期檢討並提升補助比例,以鼓勵產業界投入無障礙內容製作。」,以上也已經有跟提案委員做溝通及說明,謝謝。

主席:謝謝。這個有跟我溝通過了,我本人沒有意見,其他委員有沒有其他意見?沒有,我們就照這樣修正後通過。

繼續處理第8案。

周署長道君:8案是教育部。

許專門委員慧卿:報告委員,第8案的部分,建議文字做酌修,在第二行的倒數第四個文字前面加上「研議」兩個字,就是「研議於學生畢業前一年即啟動跨部會」,接下來的「轉銜會議」建議改為「服務機制」,就這兩處文字,希望這樣能夠具體來落實,以上報告。

主席:好,這個提案我同意文字修正,各位委員有沒有其他意見?

沒有,我們就照這樣修正通過。

繼續處理第9案。

周署長道君:有關第9案召委的附帶決議部分,我們建議文字酌作修正,從第三行開始「爰要求衛生福利部應於」,後面我們建議從「三個月」改成「六個月」;然後到第四行後段「針對下列事項進行研商」,之後有關訂定授權法規的文字,我們徵詢委員的意見,是不是可以做刪除?底下3點的部分,針對第2點,我們保留就是「檢討自付額負擔」,前段的「提升服務可近性與可負擔性」與後面的「及服務時數上限」這兩個部分,我們建議文字是不是可以先不納入?以上。

主席:三個月的時間會很少嗎?一定要到半年嗎?基本上,我覺得這個事情還是要加快,對不對?主要是針對自立生活支持還有個人助理的申請流程繁瑣、評估指標僵化且時數核定普遍不足。

周署長道君:跟召委報告,這個部分,其實我們先前就已經開始著手逐步在處理,我們先前有開過一、兩次會,看起來,相關的各類團體與參與者對於這個部分的意見真的相當多元,處理上確實有一點點複雜,所以也冒昧跟召委請求,是不是能夠給我們稍微多一點時間?

主席:好,各位委員有沒有其他意見?

沒有,我們就照這樣修正通過。

繼續處理第10案。

周署長道君:10案的部分,我們建議文字做一點調整,主要是在第二段「爰此,建請交通部會同衛生福利部」,原來中間的「身為身心障礙者權益保障法中央主管機關之」這個部分,我們建議文字就先刪除,就是「交通部會同衛生福利部,於本法修正通過後」,後面「責成並」三個字,我們建議刪除,以及「協調」後面的「相關目的事業主管機關」這幾個字刪除,改為「協調地方政府及交通運輸相關業者,積極推動下列相關事項」,然後下列事項裡面的第四點改為「建立監督與查核機制」,「跨部會」3個字我們建議是不是不納入?以上建議。

主席:王委員。

王委員正旭:請問交通部有沒有問題?可以配合辦理嘛!

廖副司長謹志:沒有。

王委員正旭:好,同意。

主席:好,文字就照剛剛宣讀的修正後通過。

繼續處理第11案。

周署長道君:11案的部分,我們建議這個部分是不是可以保留?因為第十六條現在在條文內已經有明定,一年之內要定指引,兩年之要去做調適,這個部分會有跟現在在討論中的條文內容匹配不起來的地方,所以這個案子我們建議是不是在後面保留條文討論定案之後,再來決定這個附帶決議的內容?因為第十六條在合理調整的部分條文還沒定案,在合理調整的部分,現在行政院版的條文有一個在法律通過後一年內,目的事業主管機關要訂定相關的指引,指引通過後兩年內要做相關的制度調整,這邊是說六個月內要訂定合理調整之適用範圍、流程,會跟條文有點配合不起來。

主席:好,針對第11案保留,待協商第十六條的時候再予以處理。

周署長道君:是,謝謝召委。

主席:各位委員沒有意見啦!謝謝,那就保留。

繼續處理第12案。

周署長道君:12案我們建議酌做文字修正,在第二行後面「依據不同障礙類別」,我們建議把「依據……」改成「考量不同障礙類別之需求」,2個字做文字的修正,以上。

主席:各位委員有沒有意見?沒有,我們就照這樣文字修正後通過。

繼續處理第13案。

郭法官躍民:沒有意見,遵照辦理。

主席:各位委員有沒有其他意見?沒有,我們就照案通過。

繼續處理第14案。

周署長道君:14案遵照辦理。

主席:各位委員有沒有其他意見?沒有,我們就照案通過。

處理第15案。

周署長道君:15案遵照辦理。

主席:各位委員有沒有其他意見?沒有,我們就照案通過。

處理第16案。

周署長道君:16案遵照辦理。

主席:各位委員有沒有其他意見?沒有,我們就照案通過。

處理第17案。

周署長道君:17案的部分,跟召委報告,我們建議在第四行開始的部分做文字修正,是不是可以把「一個月」修正為「三個月」,因為是總體要提出檢討報告與修法建議,所以以下有關檢討方向等等後面的文字,我們建議是不是可以刪除?

因為「舉證責任倒置」在第十六條的部分,其實舉證責任的部分在先前討論的時候已經確定會納入,至於歧視行為的罰則部分,其實現在也是會納入,現在在第十六條討論比較有爭議的部分是在合理調整的處罰的部分,這2個文字不納入並不會有相關的影響。

主席:沒有,那天法務部汪參事有講到舉證責任倒置。

周署長道君:有關舉證責任倒置的部分,在先前討論的時候,我們建議的版本調整的部分會增列一項,剛才也已經有拿出來,有跟委員報告,但是因為前後還有一些其他有爭議的部分,所以第十六條現在還保留,但是舉證責任轉換的部分,這個部分我們已經有建議文字,我們同意一定程度可以把它納進來,這個部分已經可以操作。

主席:不然這案先保留,等第十六條協商的時候再一併討論,可以吧?

周署長道君:是。

主席:好,謝謝。

周署長道君:謝謝召委。

主席:各位委員有沒有其他意見?沒有,本案就保留。

繼續處理第18案,請行政機關表示意見。

周署長道君:18案是有關出院準備的部分,第三行委員所提到的「三個月內」的部分,是不是可以允許我們放寬到6個月?然後第一段後面的文字,我們稍微調整一下,就是「收集各縣市身心障礙福利資源指南(含自立生活資源)供醫療端出院準備使用。」我們把文字稍微做個整理,這樣未來在運用的時候會更明確,是不是可以做這樣的調整?

主席:各位委員有無意見?沒有的話,文字就這樣調整後通過。

王委員正旭:新版本來就已經按照這個調整過了。

周署長道君:有給委員看過,也簽過了,應該是遵照辦理,因為這個調整過後有給委員看過,我們剛才看到的是舊版的,抱歉!

主席:好,我們就依照新版的第18案來通過,對不對?有簽啦!好,各位委員有沒有意見?我們就照案通過。

繼續處理第19案。

郭法官躍民:我們遵照辦理。

主席:各位委員有沒有其他意見?沒有的話,我們就照案通過。

繼續處理第20案。

汪參事南均:感謝委員們剛剛通過我們修正動議提出的條文,因為委員關切的重點已經完整的寫在修正後的條文,而且條文本身具有法律的拘束力,基於法制清楚性跟後續執行的一致性考量,也感謝剛剛提案人召委同意我們,我們建議由條文本身作為落實依據,不要再提附帶決議,避免重複規範,反而產生適用的疑義。以上,感謝。

主席:好,第20案我們就不予處理,還是撤案?就不用再處理了,是不是?

汪參事南均:用條文就好,附帶決議就不要處理了,謝謝。

主席:好,第20案就不予處理,各位委員有沒有其他意見?

王委員正旭:是附帶決議的部分不予處理嗎?

主席:對,是附帶決議第20案不予處理。

王委員正旭:好,同意。

主席:因為第八十四條剛剛有修正了,我們就不予處理通過。

繼續處理第21案。

汪參事南均:遵照辦理。

主席:各位委員有無異議?沒有的話,我們就照案通過。

處理第22案,行政單位有無意見?

周署長道君:22案第一點建立跨部會人力媒合平台的部分,我們建議把「媒合平台」修正為「溝通媒合平台」,然後第四點的「三個月內」,也請召委容許我們能夠放寬為「六個月以上」。

主席:各位委員有無異議?沒有的話,文字就修正後通過。

繼續處理第23案。

周署長道君:遵照辦理。

主席:各位委員有無異議?沒有的話,就照案通過。

繼續處理第24案。

周署長道君:24案遵照辦理。

主席:各位委員有無異議?沒有異議,我們就照案通過。

處理第25案。

許專門委員慧卿:遵照辦理。

主席:各位委員有無異議?沒有的話,我們就照案通過。

繼續處理第26案。

周署長道君:26案遵照辦理。

主席:各位委員有無異議?沒有異議的話,我們就照案通過。

處理第27案。

王高級分析師宗彥:主席好、各位委員好。數發部說明一下,剛才有跟召委說明及報告過,我再報告一下我們剛剛調整的文字,首先是第一項「數發部應會同人事行政總處及行政院主計總處」,我們是建議把它調整更寬廣,我們把它調整為「主管機關」,然後「全面盤點行政院及所屬現行……之無障礙友善程度」,我們把它調整為「友善障礙者程度」,針對既有未達無障礙標準,原本是政府單位的內部系統,我們把它更具體地調整為差勤與公文行政系統應訂定改善計畫,然後分階段的進行更新與汰換,「編列預算」四個字建議刪除。第二條的部分,因為現行的採購契約範本其實已經很完整地納入了,各個機關也都有把它納入驗收,我們建議整條可以不用納入。第三條是直接接受。第四條,這邊也稍微說明一下,前面的文字都概括承受,這沒有問題,主管機關應設定具體期程,這個部分因為涉及一些跨國的軟體可能比較難要求,我們會跟過往一樣持續地要求業者精進無障礙改善,所以「於三年內完成」這六個字調整為「持續精進無障礙化改善」。然後我們建議「確保……」可以調整為「提供障礙者及長者友善操作」。以上跟各位委員報告,謝謝。

主席:各位委員,文字照這樣修正,有無異議?沒有,就修正後通過。

繼續處理第28案。

周署長道君:28案遵照辦理。

主席:各位委員,有無異議?沒有,我們就照案通過。

29案。

周署長道君:29案遵照辦理。

主席:各位委員,有無異議?沒有,我們就照案通過。

30案。

周署長道君:30案遵照辦理。

主席:各位委員,有無異議?沒有,我們就照案通過。

31案。

周署長道君:因為第31案也跟第十六條有一點關聯,在第二點第二行的歧視罰則、第三行的舉證責任倒置,目前討論的方向都已經確定可以放到條文內,我們建議這兩段文字可以刪除,其他我們都會遵照辦理。

主席:各位委員,針對文字修正,有無異議?沒有,就照修正後通過。

繼續處理第32案。

郭法官躍民:遵照辦理。

主席:各位委員,有無異議?沒有,我們就照案通過。

繼續處理第33案。

周署長道君:33案遵照辦理。

主席:各位委員,有無異議?沒有,我們就照案通過。

繼續處理第34案。

周署長道君:34案遵照辦理。

主席:各位委員,有無異議?沒有,我們就照案通過。

35案。

周署長道君:遵照辦理。

主席:各位委員,有無異議?沒有,我們就照案通過。

36案。

周署長道君:遵照辦理。

主席:各位委員,有無異議?沒有異議,我們就照案通過。

37案。

郭法官躍民:遵照辦理。

主席:各位委員,有無異議?沒有,我們就照案通過。

繼續處理第38案。

周署長道君:38案遵照辦理。

主席:各位委員,有無異議?沒有,我們就照案通過。

39案。

許專門委員慧卿:遵照辦理。

主席:各位委員,有無異議?沒有,我們就照案通過。

繼續處理第40案。

周署長道君:遵照辦理。

主席:各位委員,有無異議?沒有就照案通過。

繼續處理第41案。

周署長道君:遵照辦理。

主席:各位委員,有無異議?沒有,我們就照案通過。

在這邊補充報告,剛剛處理身權法第二十二條的修正動議,有一個對照條文,即第二十二條第二項,前項「身心」多一個「身」字要拿掉,就是第二項的第五個字要拿掉,應為「前項身心障礙者」,多一個「身」字。剛剛大家眼睛都有問題,謝謝。

現在作以下決議:第一、身心障礙者權利保障法部分條文修正草案等三十七案審查完竣,併案擬具審查報告,提報院會討論。院會討論本案時,由劉召集委員建國補充說明。請問本案是否交由黨團協商?好,要交由黨團協商,謝謝。本法案條次、條文中援引條次及法制用語調整,授權議事人員整理,相關立法說明授權行政單位提供,拜託司法院還有法務部。有關本日會議各項書面資料,均列入紀錄,刊登公報。

修正動議:

1.

2.

3.

4.

5.

6.

7.

8.

9.

10.

11.

12.

13.

14.

15.

16.

17.

18.

19.

20.

21.

22.

主席:本日會議到此結束,現在散會。謝謝大家,感謝各位!

散會1858分)