立法院第11屆第4會期司法及法制委員會第19次全體委員會議紀錄

時  間 中華民國115129日(星期四)910分至109

地  點 本院紅樓302會議室

主  席 翁委員曉玲

議  程 報告事項

宣讀上次會議議事錄。

討論事項

一、繼續併案審查

()委員陳培瑜等16人擬具「刑事訴訟法第一百零一條之一條文修正草案」案。

()台灣民眾黨黨團擬具「刑事訴訟法第一百零一條之一條文修正草案」案。

()委員吳宗憲等22人擬具「刑事訴訟法第一百零一條之一條文修正草案」案。

二、繼續審查委員翁曉玲等18人擬具「法院組織法第一百零六條條文修正草案」案。

主席:出席委員5人,已達法定人數,現在開會。

現在進行報告事項,首先宣讀上次會議議事錄。

立法院第11屆第4會期司法及法制委員會第18次全體委員會議議事錄

時  間:中華民國115112日(星期一)上午91分至1217

地  點:本院紅樓302會議室

出席委員:羅智強  沈發惠  翁曉玲  王義川  吳思瑤  陳培瑜  林倩綺  王鴻薇  吳宗憲  莊瑞雄  柯建銘

   委員出席11

請假委員:黃國昌

   委員請假1

列席委員:鍾佳濱  洪孟楷  黃珊珊  鄭天財Sra Kacaw   賴士葆  蘇清泉  徐欣瑩

   委員列席7

列席官員:考試院秘書長 劉建忻

司法院副秘書長 王梅英

銓敘部部長 施能傑

行政院人事行政總處政務副人事長 張秋元(人事長請假)

法務部政務次長 徐錫祥

內政部人事處處長 陳慧嬪

   警政署人事室主任 許淑貞

   消防署人事室主任 鄭鴻彬

教育部人事處處長 林建璋

衛生福利部保護服務司專門委員 張靜倫

行政院主計總處公務預算處專門委員 王前鎧

主  席:翁召集委員曉玲

專門委員:陳杏枝

主任秘書:張智為

紀  錄:簡任秘書 薛復寧

   簡任編審 蔡國治

   科  長 余俊緯

報 告 事 項

一、宣讀上次會議議事錄。

決定:確定。

二、邀請考試院秘書長、銓敘部部長、行政院人事行政總處人事長、內政部、教育部、行政院主計總處針對「立法院通過之警、消、公、教退休金改革法案之具體執行措施」進行專題報告,並備質詢。

決定:報告及詢答完畢。

討 論 事 項

一、繼續併案審查

()委員陳培瑜等16人擬具「刑事訴訟法第一百零一條之一條文修正草案」案。

()台灣民眾黨黨團擬具「刑事訴訟法第一百零一條之一條文修正草案」案。

()委員吳宗憲等22人擬具「刑事訴訟法第一百零一條之一條文修正草案」案。

二、審查委員吳宗憲等17人擬具「刑事訴訟法第四百零四條條文修正草案」案。

三、審查台灣民眾黨黨團擬具「刑事訴訟法第九十三條及第一百零一條條文修正草案」案。

四、併案審查

()委員翁曉玲等20人擬具「刑事訴訟法第一百零八條條文修正草案」案。

()委員林倩綺等21人擬具「刑事訴訟法第一百零八條條文修正草案」案。

(本次會議有委員羅智強、翁曉玲、王義川、林倩綺、沈發惠、吳思瑤、吳宗憲、陳培瑜、王鴻薇、鄭天財Sra Kacaw、莊瑞雄、洪孟楷提出質詢;委員翁曉玲、徐欣瑩提出書面質詢。)

決議:

一、第一案至第四案,報告及詢答完畢,均另定期繼續審查。

二、委員質詢時,要求提供相關資料或以書面答復者,請相關機關儘速送交個別委員及本會。

散會

主席:請問各位,針對上次會議議事錄有沒有錯誤或遺漏?(無)沒有錯誤或遺漏,我們議事錄就確定。

DW3197363 DW1915055 著我先介紹到場的委員,現在有黃國昌委員、吳宗憲委員、莊瑞雄委員,還有陳培瑜委員。今天應邀列席的官員有司法院副秘書長王梅英、法務部政務次長徐錫祥;其餘沒有介紹的列席代表就請參閱名單,本席不再逐一介紹,並且列入公報紀錄。

法院第11屆第4會期司法及法制委員會第19次全體委員會議列席政府官員名單    115129

機    關

職    稱

姓    名

司法院

副秘書長

王梅英

刑事廳廳長

李釱任

法務部

政務次長

徐錫祥

檢察司副司長

簡美慧

衛生福利部

保護服務司科長

潘英美

國家發展委員會

檔案管理局檔案徵集組組長

陳淑美

內政部警政署

防治組副組長

徐坤隆

刑事警察局警政監

蔡坤益

主席:本次議程排定的討論事項有兩案,分別繼續併案審查刑事訴訟法第一百零一條之一條文修正草案,以及審查法院組織法第一百零六條條文修正草案。討論事項的兩案前經第3會期本會第11次會議及第4會期本會第10次、第18次會議審查,並決議:報告及詢答完畢,另定期繼續審查。所以我們今天就繼續審查。討論之前,我們先請議事人員宣讀討論事項各案的提案條文,宣讀時間大概2分鐘,如果有收到修正動議的話,亦請一併宣讀,宣讀之後,我們即刻進行討論,先請宣讀條文。


DrawObject1

2.

二、修正動議:

1.

討論事項第一案修正動議1

2.

討論事項第二案修正動議1

主席:條文都已經宣讀完畢,我們現在就進行討論。

討論事項第一案,繼續併案審查委員陳培瑜等16人所擬具的刑事訴訟法第一百零一條之一條文修正草案等3案。請問在場委員,因為本案條文只有一條,是否要先進行大體討論?還是我們就直接進入逐條審查,可以嗎?好,我們就直接進入逐條審查。

因為第一百零一條之一現在共有3案,再加上本席剛剛提出的修正動議,所以現在就是看看委員們要不要再提出討論?請黃國昌委員。

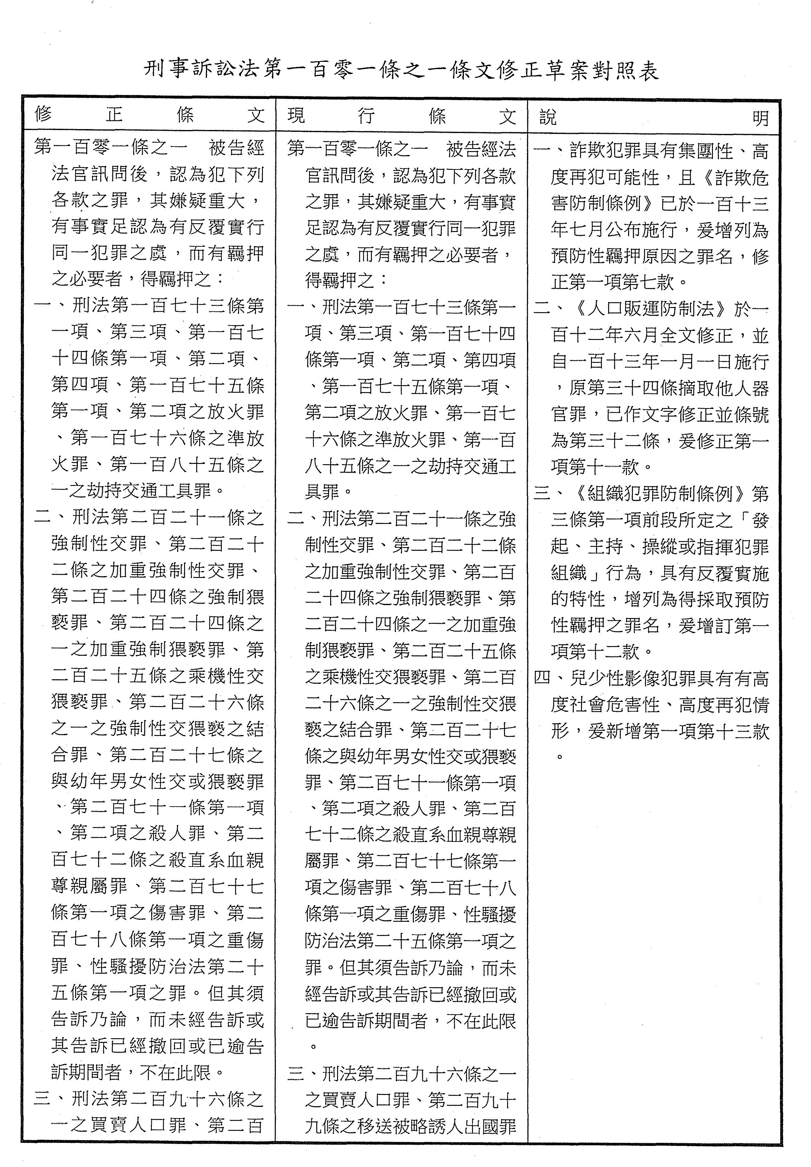
黃委員國昌:謝謝主席。幾個版本是大家針對預防性羈押希望納入的內容,我看今天司法院綜合後的建議修正條文,應該都有放進去。台灣民眾黨黨團一開始提的時候,針對妨害性影像、加重妨害性影像,以及兒童及少年性剝削防制條例相關的罪名,司法院有把它放進去了。針對詐欺犯罪危害防制條例第四十三條、第四十四條,司法院也把它放進去了。針對我們希望組織犯罪防制條例,發起操縱犯罪組織第三條第一項前段的部分,司法院也把它放進去了。所以我目前看起來,就是今天翁委員跟一些委員所提出來的修正動議,我剛剛對了一下,基本上司法院全部都把它放進去了。我建議,今天看是不是就用司法院建議的條文來當作基底,如果大家都同意,沒有另外的意見的話,我們協商結論簽一簽,針對這個重要的預防性羈押,看可不可以趕快完成三讀。

針對司法院所提出來的建議修正條文,我只有一件事要跟司法院做確認──第一百八十五條之三不能安全駕駛罪,這個之前在前幾次的國會當中曾經提出討論過,也引發軒然大波,站在台灣民眾黨的立場,我們對酒駕完全沒有辦法容忍,所以基本的態度,把第一百八十五條之三不能安全駕駛罪,放到預防性羈押的射程範圍當中,這個方向我們是肯定的。但在整個罪刑跟預防性羈押制度的衡量上面,我要跟司法院再度的確認,第一百八十五條之三不能安全駕駛罪,基本上他如果只是單純第一項之罪的話,他的罪刑相對而言是比較輕的,是比較輕的,所以你們在進行研議的時候,是確定第一百八十五條之三不能安全駕駛罪第一項、第二項你們都要把它列入射程範圍,認為第一項把它放進去也OK?還是要不要考慮把它限定在第二項,也就是致人於死或致重傷的狀態,再把它放入預防性羈押的射程範圍?這個是我最後要跟司法院確認的事情,因為我不知道你們在提建議修正條文的時候,經過了什麼樣的法制作業,是不是真的有認真思考過?在預防性羈押所有的條文當中,你們把第一百八十五條之三第二項要放進去,我是百分之一百贊同;但第一項要把它放進去,鑑於前幾次國會在討論這件事情時所引發的一些相關的爭論,你們是不是已經想清楚了?這個是我今天想要就教司法院的問題。

主席:剛剛黃國昌委員的建議,本席也贊同,是不是我們待會就以司法院建議的條文對照表來討論,然後也請司法院還是把你們所提的修正動議,跟大家再報告一次,好嗎?

王副秘書長梅英:召委,還有各位委員早安。各委員就刑事訴訟法第一百零一條之一預防性羈押相關的提案和本法的修法方向是一致的,本院敬表贊同,這個是最主要的。另外,配合現行的立法體例;以及112614號所公布的人口販運防制法,原來第三十四條已經移列到第三十二條了;還有再綜合本次會議各委員的版本;另外最主要本院所加的是在之前通過了院會、目前會銜行政院中的版本,所以提出了本次刑事訴訟法第一百零一條之一第一項的建議修正條文。

第二點,本院提出了建議修正條文和各委員版本比較,除了各委員版本所指的罪名之外,加上了第一個黃委員剛剛指教的刑法第一百八十五條之三的不能安全駕駛罪、第二百七十二條之一的殺幼童罪、第二百八十六條的凌虐或者是妨害未成年健康發育罪、第三百零二條之一的妨害自由罪;槍砲彈藥刀械管制條例第九條之一、第十二條、第十三條及第十三條之一的罪。

就剛才黃委員所垂詢的問題,在這裡表示如下:有關於預防性羈押所重的是在「反覆實施犯罪之虞」,這個是它的重要要件,所以不以它是不是重罪為重。當然,光是酒駕到底構不構成……它所側重在到底有沒有事實,我們在個案中有沒有事實能認定他會反覆性實施?我們說個案啦,通常如果他只是第一次,而酒駕的情形、酒測值又不高的話,當然可能個案上我們很難研判他會反覆,可是我們在個案上確實已經看過非常多次、次數非常多、酒測值又都非常高,他對於公共危險危害的程度是很高的。但是礙於他的罪,本身的刑度並不高,所以他沒有辦法用一般的羈押要件去處理,因此本院就在這一次修法當中把它納入了,以上。

另外一個說明,各委員的版本中有關於妨害性影像的犯罪,都把它列為獨立的條款,本院是考慮到這一項犯罪是屬於告訴乃論之罪,因此就是要特別就告訴乃論是否已經有告訴這個部分做處理,所以條例上把它移到本條的第二款,在第二款有關於告訴乃論之罪這邊一併處理,以上敬請指教。

主席:好,再請教委員們有沒有意見?

請吳宗憲委員。

吳委員宗憲:我自己希望有關預防性羈押的部分,我覺得它主要不是去看刑度啦,所以司法院認為說第一百八十五條之三,我倒覺得這個不需要限於第二項,這是我的意見。因為實務上面本來第一百八十五條之三第一項,很多人確實是一犯再犯,然後也有剛剛交保或飭回回去的時候,他隔天或是當天又會再犯,所以這個部分我是比較建議不需要把它限制在第二項。

再來,這次預防性羈押修法,我自己比較著重的幾個部分,當然,第一個就是有關詐欺集團的部分,主要是思考他再犯率太高了,因為詐欺集團被抓交保之後,其實他再犯率是非常高。最近還有發生一些相關的人被凌虐、被囚禁等等這種集團性的犯罪,所以我個人是主張一定要擴及到詐欺集團的部分。另外,對於數位性暴力的這一塊,確實在這一次我們也要求要加入,我們看一下過往「創意私房」、「臺版N號房」,其實對這些被害人傷害都很大;再來,就是對於組織犯罪,我也覺得這幾個都是有非常高度反覆實施之虞,所以這部分我們都希望加入。

有關司法院的草案,基本上他都已經有幫我們把希望的東西加進去了,所以我也覺得如果這樣的話,是不是我們今天儘量看看有沒有辦法就這個條文讓大家能夠取得一個共識?我想因為已經很久沒有看到大家、各黨之間對於條文有這麼高度的共識,既然這麼難得,今天可以的話,是不是就讓這個順利過?謝謝。

主席:司法院還有沒有要再回應剛剛吳委員提的?

還是先請莊委員發言……好,先請副秘。

王副秘書長梅英:因為委員的意見和我們是相同的,所以我們敬表同意,謝謝。

主席:請莊委員。

莊委員瑞雄:謝謝召委。針對今天的條文,我倒想建議司法院這個地方,譬如說本來我們對於預防性羈押所臚列的其實就是性犯罪的部分,可是越來越多、越開越大,當然,這個其實也是一種隱憂啦,就是這個社會所發生的一些事情,讓民眾越來越不能忍受,認為犯了這種罪行的就是押起來,但押是不是最好的一個方式?好像你沒有這樣子……這當然是一個方式,但未必是最好的一個方式啊!可是你比前年度來看,譬如今年跟去年來做比較,我看增加的幅度又快將近30%了,其實越押人越多,好像也沒有降!感覺我們就只是針對看了很討厭的態樣,就一直押、一直押,但是我是這樣建議啦,比如說司法院統計資料裡面跟地方檢察署新收的偵查案件,跟向法院聲請羈押的這種情況當中,是不是應該分別去統計預防性羈押跟一般羈押的比例?應該是要這樣做一個區分,也就是說,我們不要只看到羈押的數量不斷地上升,沒有辦法判斷是因為要逃亡還是要串證這些比較傳統的理由,還是因為有高度危險性、基於社會防衛的考量而做這種預防性的羈押。預防性羈押,理論上來講,有高度危險性、基於社會防衛的考量,未來是不是也能夠增加此類別來精進?我們常常說臺灣刑事的司法政策,如果這些你沒有去統計的話,可能就會混在一起了。

請看第一百零一條之一第一項,刑法第一百八十五條之三不能安全駕駛罪,都會的觀點跟鄉下的觀點又完全不一樣。實務上,有時候在法院裡面你是高高在上,但沒有看到實際上的情況,我常常舉一個例子,我在鄉下就碰過很多,比方說我跟次長兩個人去種田,種田完之後,有的農夫你怎麼跟他說都沒用,到了中午他就會想要喝兩杯,當他要喝兩杯的時候都會到土地公廟、樹下這裡喝,警察要業績就每天都在這裡等,每天都要抓這幾個人,這個部分你看那個統計數字會非常高,可是你說這樣一個喝酒的情形,我喝完了,我睡一下,等一下我要去田裡面工作,我的車還是摩托車又不是開去大馬路、騎去大馬路,就是在鄉間從我的田到那裡而已、一條路而已,說不定100公尺、200公尺而已,常常會有這種情況,就是跟賭博一樣,為什麼常常會講到怎麼一抓,加一加就上千歲,因為都是七、八十歲的人在那裡賭四色牌,警察覺得很好抓,都抓得到,真好,全部都抓去派出所,我們常常在處理這種情況,他們在那裡只是好玩而已,都把他們抓走是在抓怎麼樣?這個對整個社會防衛安全都已經是要給它打叉了,就是說這個執法的方式,但問題是警察會跟你講,法律就是這樣規定的,會有這樣的問題,可是我們修法、立法的意義不在這裡,那個部分不是社會討厭的,社會討厭的、矚目的案件是酒喝一喝,失去注意力,然後造成社會上的危險,所以才要預防性羈押,也是在說這些。所以是不是整個第一百八十五條之三全部要放進去?這個大家要再考慮一下,是不是一定要放進去?第一百八十五條之三放進去的話,這個叫做社會氛圍啦,但是你要把第一百八十五條之三裡面全部的項放進去,可能也要考慮一下。最主要的是我剛剛提到的部分,你預防性羈押一直放寬、一直放寬、一直放寬,我看大家都只是看到統計數字以後就覺得再給它加重,可是我看各政黨裡面,這個部分我比較堅持以外,你們那些也都沒有邏輯啊!你們那些是針對你們喜歡的、討厭的,看哪一個是你們比較討厭的就預防性羈押,但是有一些我們也覺得很重要的,你也要把它刪除掉,這樣邏輯就有一點錯亂了,比如說談到比較政治性的,勾串證人的部分、滅證的部分、涉及到比較個人的,你們就覺得這些要刪除,然後莫名其妙又把它加了一大堆,我就覺得這個邏輯不曉得在什麼地方,但至少我會認為,以後司法院的統計資料跟地方檢察署新收偵查案件跟聲請羈押的情況,應該是分別去統計預防性羈押跟一般羈押的比例,這樣才看得出來啦,這樣才看得出來這些羈押裡面哪些是逃亡、哪些是串證。關於預防性羈押,我們再一次強調的是,我相信司法院也是看到了,各界也是認為這是基於高度的危險性跟社會防衛這樣的考量,不然根本就不用預防性羈押,丟給法官就好了,以上。

主席:請司法院對於不能安全駕駛罪的部分放進來做補充說明。

王副秘書長梅英:謝謝委員的指導。本院會採納建議,就是以後在統計上會針對預防性羈押和一般羈押做分別的統計,讓它呈現實際上的狀況,謝謝委員。

主席:請陳培瑜委員。

陳委員培瑜:謝謝主席,因為我有提案,所以我想我還是要說明一下。剛剛看了司法院提交過來的修正動議,確實把我們辦公室關心的關於兒少的部分都放進來了。我還是要強調一下,之前質詢的時候我們也有說過,以毛畯珅的案子為例,第一件案子其實是111年,直到113年他才被起訴、羈押,可是這中間其實後續陸續發生了非常多的事件,包含持有兒少性影像八百多部、照片一千六百多張,對我們來說,如果在這件事情上,今天的修法有機會把這個部分放進去,我們當然希望積極保護兒少的部分可以做得更多。至於剛剛莊瑞雄委員提的,在城鄉差距上,導致於有不同的修法見解這件事情,我們其實還是滿想聽聽看司法院這邊的意見,不過,關於兒少的部分,如果大家沒有太多的歧異,有高度共識,我們也希望今天可以順利地通過,謝謝。

主席:既然大家對於司法院所提出的修正動議沒有再更多的意見,就是大家都表示贊成他們所提出來的內容,所以我們是不是就依照司法院所提出的修正動議?因為這個後來是由黃國昌委員等3人協助提出了修正動議,所以我們就依照黃國昌委員所提出來的修正動議通過,這樣可以嗎?那我們還是再宣讀一次……

陳委員培瑜:主席,不好意思,在宣讀之前我再確定一下。因為我們剛剛快速對照過,其實黃國昌委員的版本就是司法院……

主席:對、是的,他就是協助司法院……

陳委員培瑜:對、對、對。當然我們就立法程序上,確實是需要委員簽名,但是我覺得還是要強調一下,黃國昌委員剛剛發言完先行離開,但是我們看到他現在拿出來的版本,其實跟司法院是一模一樣的。

主席:一模一樣的版本。

陳委員培瑜:所以我們還是要感謝司法院這邊的專業建議,謝謝。

主席:好,請宣讀修正動議內容。

修正動議

討論事項第一案修正動議2

主席:刑事訴訟法第一百零一條之一就依照委員黃國昌等3人所提的修正動議通過。

陳委員培瑜:主席,等一下。

主席:好。

陳委員培瑜:我剛剛有先強調,因為黃國昌委員抄的版本就是司法院的版本,可是我們剛剛發現,不知道他是故意漏抄,還是他不想寫到,關於罪名的部分,就是在……

主席:哪一個?

陳委員培瑜:第二款,請司法院補充一下。

王副秘書長梅英:就是在第二款的部分,因為有加進了第三百十九條之一、第三百十九條之二、第三百十九條之三,因為體例上除了呈現條號之外還有罪名,這三個的罪名沒有呈現出來,整個體例就不太一致。

陳委員培瑜:對,罪名的部分。

主席:所以就是差罪名的部分,是不是?

王副秘書長梅英:對,司法院的版本……

陳委員培瑜:我們是不是可以拿司法院的版本,然後在場的委員簽名就可以了?主席,我們用上次的做法,我們一貫的做法,好不好?

主席:好,就請司法院依照委員的意見擬具條文的修正文字,然後請委員簽名之後,再以修正動議的方式提出,進行處理。

陳委員培瑜:好。我剛剛就說他的版本是抄司法院版本,那一段漏抄而已,那一句罪名的部分而已,寫太快了,條文一樣,剛剛翁曉玲主席已經對過了,民眾黨黨團可以請黃國昌委員來補簽名就可以了。

吳委員宗憲:這部分當然問一下他的想法是什麼,剛剛助理問了沒意見,那就是這樣。

陳委員培瑜:主席,所以我們現在繼續往下走嗎?

主席:他們把新的修正動議印出來,交付給各個委員之後,我們才可以繼續往下走,等他們一下。

陳委員培瑜:好,謝謝主席。

主席:好,請宣讀修正動議3

修正動議

討論事項第一案修正動議3


主席:現在這個修正動議3的內容不知道在場各位委員有沒有意見?沒有的話,我們就依照修正動議3,委員翁曉玲等五人所提出的修正動議通過……我再重新宣告一次:第一百零一條之一更正宣告,依照修正動議3,委員翁曉玲等五人所提的修正動議通過。

本案逐條均已處理完畢,本席作以下宣告:第一,本案審查完竣,擬具審查報告,提請院會公決;第二,本案是否需要交黨團協商?不需要,好,本案不須交由黨團協商,院會討論時由翁召集委員曉玲出席說明。條次、引述條文部分文字及法制用字、用語,授權主席及議事人員整理。

沒有問題的話,我們接下來就進行討論事項第二案,繼續審查委員翁曉玲等十八人擬具的法院組織法第一百零六條條文修正草案,請問在場的委員,本案條文只有一條,是否要先進行大體討論,還是直接進入逐條審查?好,直接進入逐條審查。

法院組織法第一百零六條有委員翁曉玲等十八人提案,還有委員吳宗憲等三人所提的修正動議案,在現場的吳宗憲委員要不要發言或是提案說明?

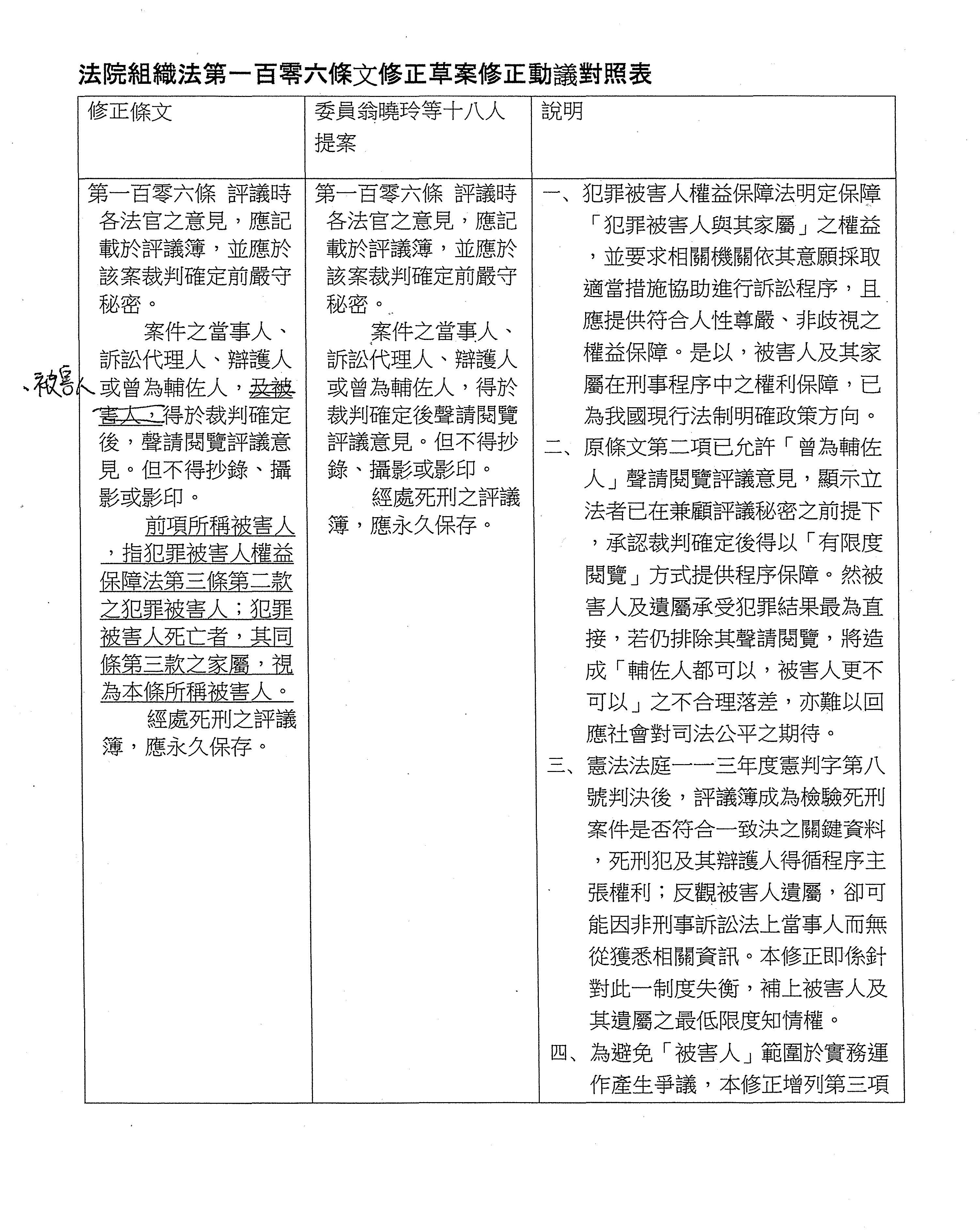
吳委員宗憲:謝謝主席。第一百零六條的部分,我有提出臨時動議,我希望做提案說明。主要是因為之前在質詢檢察總長的時候,有發現一些狀況,我們這一次提出的修正動議是希望增列被害人也可以聲請閱覽評議簿,了解一下評議意見,最主要是保障被害人的權益,當然,如果被害人已經死亡的話,被保障的範圍也包括到他的家屬。因為我之前在質詢的時候,我發現制度上面有一些失衡,其實在113年憲判字第8號之後,大法官要求所有的死刑判決必須要法官一致決才可以,這時評議簿變成是唯一能夠證明是不是一致決的證據。

之前我在質詢檢察總長的時候,我當時也是問他,我們要怎麼去證明有沒有符合一致決?總長也是告訴我:沒辦法、沒有其他的方式,只能看評議簿。就這部分其實當時我們有提出相關修法,我後來看到有一位律師,是曾任法官的一位律師,他也有一點為反對而反對,他說沒有這個需要,可以直接傳喚法官來做證人就可以解決。但是我們知道實務上面很多案子,判決可能是在十幾、二十年前,法官是不是還在擔任法官?這是一個問題。第二個,也有可能一些因病或怎麼樣的因素,他的記憶力可能有受損等等。

再來還有一個很重要的點,死刑執行是這麼重要的,傳喚幾個法官來證述,被告當事人或者是家屬有沒有辦法就可以接受?我認為當時這個律師其實就是為反對而反對,講一些實務上操作會有很大漏洞的說法。總歸我們認為它的重點還是評議簿能不能讓當事人閱覽。我們在這次發現等待執行死刑的這些人,有很多案子的評議簿都已經銷毀掉了,既然都已經銷毀掉了,根本上,他可能就會符合非常上訴的要件,當年也沒有想到事後會有憲判第8號這個東西出來,這個出來之後,其實會造成過往實務操作上一個很大的問題。但是憲判第8號出來之後,反而保障了這些判決確定、等待執行死刑的人,你主張他有很多程序上的保障,你讓他還有路走,讓他有一條活路,而且是政府跳下來保障,被害人卻沒有得到足夠的保障。

之前我們問了高雄獲師鐸獎女教師那個案子被害人的先生,當時他也希望看法院是如何評議的,可是他向法院聲請閱覽評議簿的時候,法院直接給他回復的理由是,評議簿僅限當事人閱覽。僅限當事人閱覽是目前的法律規定,死者的家屬、死者的先生請檢方協助調閱,因為檢方是屬於當事人之一,但是檢方又直接回復他,說本案非死刑判決,所以沒有閱覽的必要。也就是你向法院聲請,法院說你不合規定;你向檢方聲請,檢方是當事人,他符合規定,但是他告訴你沒有必要,這時候變成是當事人的家屬、被害人的家屬求助無門,等於是整個被公部門限縮他的權益。我看到的是政府爭先恐後的在維護被告、這些殺人犯的權益,這些被害人家屬的權益卻被公部門無情的直接剝奪,而且剝奪的理由並不是已經沒有評議簿了,評議簿還在,但是檢方就是不幫忙處理。我覺得沒有辦法接受這樣的制度,也許檢方說他是依照規定辦案,既然這個規定有這樣的漏洞,我就希望我們藉由這一次把它修回去。我相信檢方也是很善意,檢方也很想幫忙,但從規範的角度來看,他可能認為沒有這個必要性。因為檢方必須符合這個規範,所以我們希望這一次趕快來把它修正。檢方不能用一個「沒有必要」就把人家打回票,因為這個人是死者、被害人的家屬、先生,他想要了解評議簿是怎麼評議的,竟沒有這個權利,當事人卻可以。

這次修正其實非常簡單,我國早就有被害人權益保障法,法律也明文規定要保障犯罪被害人,還有其家屬的權益,這是我國目前已經存在的法律。法律裡面也有要求相關機關必須要採取適當的措施協助訴訟程序,然後要保障人性尊嚴,要一個非歧視的權益保障。我國在犯罪被害人權益保障法裡面已經有明確規定了,既然國家都已經把被害人權益保障寫到法律裡面,就不應該在評議簿這個制度上留下只照顧加害人、不照顧被害人的破口,我想這個東西是不公平的!這次修正非常簡單,既然曾經當過輔佐人的人都可以聲請閱覽了,我跟各位再報告一次,曾經當輔佐人的人都可以聲請閱覽了,被害人應該更可以吧?這是我這次提這個修正動議的重點,我希望把被害人的定義也寫清楚,所以對於被害人的定義,我直接引用我國現行法律──犯罪被害人權益保障法,以法定的被害人為標準。我這次的修正動議就是希望直接以我國現行法律被害人的定義為標準,所以當被害人死亡,同法所定的家屬也被視為被害人。我們一樣也按照過往的規定,即便這些家屬可以去看評議簿,也維持跟以前一樣,不得抄錄、攝影或影印,我還是希望把這些限制留存著,所以我們可以同時兼顧審判的秘密,還有被害人最低限度知的權利。我最終一句話,輔佐人都可以了,被害人應該更可以!請各位同仁能夠支持我這次的修正動議,謝謝。

主席:對於吳宗憲委員提議的修正文字內容,看看司法院有沒有意見?

王副秘書長梅英:謝謝吳委員提出修正提案,本院敬表贊同。特別是委員有權衡了很多,把各種平衡,雖然擴到被害人,但又不是各種犯罪法益被害的被害人,而是限於犯保法第三條第二款,也就是生命、身體、性自主權受侵害的人。本院贊同這些被害人閱覽評議簿的權益確實也要受到保障,本院只有一點體例上的文字建議,因為前面所稱的是案件當事人、訴訟代理人、辯護人,被害人是不是移到這個地方來?因為後面有「或曾為輔佐人」,那個地方因為又有一個修飾「曾為輔佐人」,所以是不是改為「辯護人、被害人或曾為輔佐人」?

主席:您的意思是「案件之當事人、訴訟代理人、辯護人、被害人或曾為輔佐人」嗎?

王副秘書長梅英:辯護人……

主席:案件之當事人、訴訟代理人、辯護人……

王副秘書長梅英:「辯護人」還留著,然後「、被害人」。

主席:如果這樣的話,應該是「被害人」要往前拉吧?「案件之當事人、被害人、訴訟代理人、辯護人或曾為輔佐人」,這樣會不會更順?因為他是跟當事人的……被害人跟當事人……

王副秘書長梅英:因為其他法律的體例,當事人、訴訟代理人、辯護人通常都是在前面。

主席:對,你現在是說要把「被害人」往前挪嘛?

王副秘書長梅英:挪到「曾為輔佐人」的前面,因為「曾為輔佐人」前面有兩個修飾的詞。前面的都是沒有限制,就是他是當事人、訴訟代理人、辯護人、被害人。

吳委員宗憲:司法院提的這個部分,我沒有意見,我就OK

主席:好,沒問題。

吳委員宗憲:因為整個意思不會變。

主席:對,不會變。

吳委員宗憲:我也附和一下司法院的意見,其實我當時也是希望不要過於擴張,所以就限於第二款的犯罪被害人。我希望這個法律修正是對國家有利,不能不利,所以限縮在這邊。

莊委員瑞雄:合理啦!

主席:是不是就讓吳委員先看一下?沒問題的話,我們就來簽司法院提出來的文字修正。這樣的話還要再重簽嗎?好,就改一下。有關被害人的定義,吳委員提出的修正內容,司法院沒有意見嘛?

王副秘書長梅英:同意。

主席:好,可以。

請宣讀修正動議。

討論事項第二案修正動議2

主席:第一百零六條就照吳宗憲委員等7人所提出來的修正動議修正通過。

本案逐條均已經處理完畢,在此作以下宣告:本案審查完竣,擬具審查報告,並提請院會公決;請問本案是否須交黨團協商?好,本案不須交黨團協商;院會討論時,由翁召集委員曉玲出席說明;條次、引述條文部分文字及法制用字用語,授權主席及議事人員整理。

今天議程所列事項都已經處理完畢,今天是本會期最後一次會議,我們開會非常順利,到此結束,謝謝各位委員,謝謝在場的官員們,現在散會,謝謝大家。

散會109分)