立法院第11屆第5會期第2次會議議事錄

時  間 中華民國11536(星期五)上午9時至918分、10時至1149分、231分至350

310(星期二)上9時至124分、下午230分至351

地  點 本院議場

出席委員 邱慧洳  陳昭姿  李坤城  李貞秀  蔡春綢  陳玉珍  洪毓祥  吳宗憲  劉書彬  蘇巧慧  陳亭妃  王美惠  羅智強  陳素月  陳永康  陳雪生  張智倫  盧縣一  許宇甄  蘇清泉  陳培瑜  鄭天財Sra Kacaw   劉建國  高金素梅 林沛祥  顏寬恒  柯志恩  林岱樺  賴瑞隆  黃健豪  陳秀寳  何欣純  翁曉玲  羅廷瑋  蔡易餘  許智傑  賴士葆  鄭正鈐  李彥秀  涂權吉  賴惠員  陳超明  林思銘  黃建賓  王育敏  游 顥  吳琪銘  黃秀芳  徐富癸  沈伯洋  呂玉玲  廖先翔  陳菁徽  萬美玲  黃 捷  牛煦庭  廖偉翔  葛如鈞  陳俊宇  魯明哲  楊瓊瓔  邱鎮軍  范 雲  謝衣鳯  吳秉叡  伍麗華Saidhai Tahovecahe   葉元之  羅明才  林德福  陳 瑩  韓國瑜  王鴻薇  王正旭  張宏陸  張嘉郡  陳清龍  王安祥  陳冠廷  謝龍介  林淑芬  林月琴  黃 仁  邱若華  楊 曜  江啟臣  柯建銘  郭昱晴  徐巧芯  丁學忠  莊瑞雄  馬文君  徐欣瑩  傅崐萁  王世堅  郭國文  林俊憲  吳沛憶  鍾佳濱  李柏毅  王義川  林倩綺  王定宇  洪孟楷  吳思瑤  邱志偉  張雅琳  

委員出席 106

請假委員 羅美玲  林楚茵  林宜瑾  邱議瑩  沈發惠  李昆澤  蔡其昌  

委員請假 7

列席官員

行政院院長

卓榮泰


行政院副院長

鄭麗君


內政部部長

劉世芳


外交部部長

林佳龍(36日、310日下午請假,6日上午9918分及下午由陳次長明祺代表列席、10時至101分由吳次長志中代表列席;10日下午由陳次長明祺代表列席。)


國防部部長

顧立雄


財政部部長

莊翠雲


教育部部長

鄭英耀


法務部部長

鄭銘謙


經濟部部長

龔明鑫


交通部部長

陳世凱


勞動部部長

洪申翰


農業部部長

陳駿季(310日請假,由胡次長忠一代表列席。)


衛生福利部部長

石崇良


環境部部長

彭啓明


文化部部長

李 遠(請假,36日由王次長時思代表列席;310日由李次長靜慧代表列席。)


數位發展部部長

林宜敬


運動部部長

李 洋(36日請假,由黃次長啟煌代表列席。)


僑務委員會委員長

徐佳青(36日請假,由李副委員長姸慧代表列席。)


行政院政務委員

陳時中


行政院政務委員

楊珍妮(36日上午請假)


行政院政務委員

季連成


行政院政務委員

林明昕


行政院政務委員

馬永成


中央銀行總裁

楊金龍


行政院主計總處主計長

陳淑姿


國立故宮博物院院長

蕭宗煌


行政院政務委員兼國家發展

委員會主任委員

葉俊顯


行政院政務委員兼國家科學

及技術委員會主任委員

吳誠文(36日上午請假,由林副主任委員法正代表列席。)


大陸委員會主任委員

邱垂正


金融監督管理委員會

主任委員

彭金隆


國軍退除役官兵輔導委員會

主任委員

嚴德發


行政院政務委員兼公共工程

委員會主任委員

陳金德


原住民族委員會主任委員

曾智勇


客家委員會主任委員

古秀妃


中央選舉委員會代理主任委員

吳容輝


公平交易委員會代理主任委員

陳志民


國家通訊傳播委員會代理主任委員

陳崇樹


行政院人事行政總處

人事長

蘇俊榮


海洋委員會主任委員

管碧玲


行政院秘書長

張惇涵(310日下午請假)


行政院發言人

李慧芝


(列席時間:36日上午9時至918分、10時至101分及下午、310日)



主  席

院長

韓國瑜

列  席

秘書長

周萬來(36日上午、310日上午)


副秘書長

張裕榮(36日下午、310日下午)

記  錄

顧問兼議事處處長

高百祥


副處長

吳東欽


編審

李彥緯


科長

曾彥弼


公報處處長

蘇顯星

報告事項

一、宣讀本院第11屆第5會期第1次會議議事錄。

決定:確定。

二、本院委員郭國文等19人擬具「銀行法第三十三條之六及第一百二十九條條文修正草案」,請審議案。

決定:交財政委員會審查。

三、本院委員郭國文等19人擬具「保險法第一百四十六條之十及第一百六十八條條文修正草案」,請審議案。

決定:交財政委員會審查。

四、本院委員郭國文等19人擬具「勞工退休金條例第十四條條文修正草案」,請審議案。

決定:交社會福利及衛生環境委員會審查。

五、本院委員李坤城等20人擬具「中華民國刑法部分條文修正草案」,請審議案。

決定:交司法及法制委員會審查。

六、本院委員李坤城等20人擬具「中華民國刑法施行法第八條之二條文修正草案」,請審議案。

決定:交司法及法制委員會審查。

七、本院委員李坤城等20人擬具「國民年金法第十五條、第三十一條及第五十條條文修正草案」,請審議案。

決定:交社會福利及衛生環境委員會審查。

八、本院委員張嘉郡等17人擬具「國民年金法部分條文修正草案」,請審議案。

決定:交社會福利及衛生環境委員會審查。

九、本院委員羅智強等18人擬具「全民防衛動員準備法第九條條文修正草案」,請審議案。

決定:交外交及國防委員會審查。

十、本院委員羅智強等18人擬具「國家重點領域產學合作及人才培育創新條例第四條條文修正草案」,請審議案。

決定:交教育及文化委員會審查。

十一、本院委員羅智強等17人擬具「學校衛生法第十六條及第十七條條文修正草案」,請審議案。

決定:交教育及文化委員會審查。

十二、本院委員羅智強等17人擬廢止「教育部體育署組織法」,請審議案。

決定:交司法及法制、教育及文化兩委員會審查。

十三、本院委員羅智強等18人擬具「勞動基準法第三十七條條文修正草案」,請審議案。

決定:交社會福利及衛生環境委員會審查。

十四、本院委員羅智強等18人擬具「身心障礙者權益保障法部分條文修正草案」,請審議案。

決定:逕付二讀,與相關提案併案協商。

十五、本院委員鄭天財Sra Kacaw16人擬具「畜牧法第二條條文修正草案」,請審議案。

決定:交經濟委員會審查。

十六、本院委員鄭天財Sra Kacaw17人擬具「山坡地保育利用條例第三十七條條文修正草案」,請審議案。

決定:交經濟委員會審查。

十七、本院委員鄭天財Sra Kacaw16人擬具「動物傳染病防治條例第二條條文修正草案」,請審議案。

決定:交經濟委員會審查。

十八、本院委員鄭天財Sra Kacaw16人擬具「動物用藥品管理法第二條條文修正草案」,請審議案。

決定:交經濟委員會審查。

十九、本院委員鄭天財Sra Kacaw16人擬具「肥料管理法第二條條文修正草案」,請審議案。

決定:交經濟委員會審查。

二十、本院委員鄭天財Sra Kacaw16人擬具「食農教育法第二條條文修正草案」,請審議案。

決定:交經濟委員會審查。

二十一、本院委員林淑芬等23人擬具「公職人員選舉罷免法第二十六條條文修正草案」,請審議案。

決定:交內政委員會審查。

二十二、本院委員游顥等16人擬具「國民體育法第二條及第三條條文修正草案」,請審議案。

決定:交教育及文化委員會審查。

二十三、本院委員游顥等16人擬廢止「教育部體育署組織法」,請審議案。

決定:交司法及法制、教育及文化兩委員會審查。

二十四、本院委員洪孟楷等23人擬具「中華民國刑法第十八條條文修正草案」,請審議案。

決定:交司法及法制委員會審查。

二十五、本院委員洪孟楷等24人擬具「少年事件處理法第二十七條及第八十一條條文修正草案」,請審議案。

決定:交司法及法制委員會審查。

二十六、行政院函請審議「強化防衛韌性及不對稱戰力計畫採購特別條例草案」案。(本案改於增列部分處理)

二十七、大陸委員會函送「臺灣與澳門避免航空企業雙重課稅協議」114年第4季暨下半年成效報告,請查照案。

決定:交內政委員會處理。

二十八、內政部函,為修正「不動產說明書應記載及不得記載事項」應記載事項第二點及第三點規定,請查照案。

決定:交內政委員會。

二十九、內政部函,為修正「內政部警政署保安警察第一總隊編制表」及「內政部警政署保安警察第五總隊編制表」,請查照案。

決定:交司法及法制、內政兩委員會。

三十、外交部函,為我國2025年捐助65萬美元予「亞太經濟合作」(APEC),檢送我國與APEC秘書處簽署之「瞭解備忘錄」(MOU)影本及中譯本,請查照案。

決定:交外交及國防委員會。

三十一、國防部函送「國軍軍官士官請假規則」部分條文及第十七條附件一、第十九條附件二發布令等勘誤表,請查照案。

決定:交外交及國防委員會。

三十二、行政院函,為中華民國1141128日修正公布之「地質法」第五條條文,定自11521日施行,請查照案。

決定:交經濟委員會。

三十三、行政院函送業經簽署之「臺灣日本關係協會與日本台灣交流協會數位貿易相互合作協議」英文本影本及中譯本,請查照案。

決定:交經濟、外交及國防兩委員會。

三十四、行政院函,為中華民國112628日修正公布之「商港法」第三十六條之一及第六十五條之一條文,定自11521日施行,請查照案。

決定:交交通委員會。

三十五、行政院函,為中華民國1141119日修正公布之「道路交通管理處罰條例」部分條文,除第十六條、第三十五條第六項、第十三項及第九十二條之二條文外,其餘條文,定自115131日施行,請查照案。

決定:交交通委員會。

三十六、農業部函,為該部審查一百十五年度老年農民福利津貼暫行條例第四條第三項第一款所定農業所得以外之個人綜合所得稅各類所得總額新臺幣五十萬元以上,以財政部財政資訊中心提供一百十三年度農業所得以外之個人綜合所得稅各類所得總額為基準,請查照案。

決定:交經濟委員會。

三十七、農業部函,為修正「農業保險保險費補助辦法」第一條條文及第三條附表,請查照案。

決定:交經濟委員會。

三十八、農業部函,為修正「動物用藥品檢驗標準」部分條文,請查照案。

決定:交經濟委員會。

三十九、農業部函,為修正「動物用藥品許可查驗規費收費標準」第六條條文,請查照案。

決定:交經濟委員會。

四十、農業部函,為修正「獸醫師執業登記及繼續教育辦法」第八條條文,請查照案。

決定:交經濟委員會。

四十一、農業部函,為修正公告「美國德拉瓦州自高病原性家禽流行性感冒非疫區刪除」,請查照案。

決定:交經濟委員會。

四十二、財政部函送公告115年度花生等14種農產品實施特別防衛措施種類基準數量及基準價格,請查照案。

決定:交財政委員會。

四十三、文化部函,為修正「國立臺灣工藝研究發展中心材料分析與技術諮詢收費標準」第二條附表,請查照案。

決定:交教育及文化委員會。

四十四、教育部函,為修正「公立學校教師獎金發給辦法」第三條條文,請查照案。

決定:交教育及文化委員會。

四十五、交通部函,為修正「自由貿易港區入出及居住管理辦法」,請查照案。

決定:交交通委員會。

四十六、數位發展部函,為「公務機關所屬人員資通安全事項獎懲辦法」名稱修正為「公務機關所屬人員辦理資通安全事項作業辦法」,並修正條文,請查照案。

決定:交交通委員會。

四十七、行政院公共工程委員會、經濟部函,為「礦業申請及年度施工計畫相關書圖專業技師簽證規則」名稱修正為「礦業申請及年度施工計畫相關書圖文件專業技師簽證規則」,並修正部分條文,請查照案。

決定:交交通、經濟兩委員會。

四十八、環境部函,為廢止「空氣中一氧化碳自動檢測方法-紅外光法(NIEA A421.13C)」,請查照案。

決定:交社會福利及衛生環境委員會。

四十九、環境部函送「空氣中一氧化碳自動檢測方法-紅外光法(NIEA A421.14C)」,請查照案。

決定:交社會福利及衛生環境委員會。

五十、文化部函送「丹娜絲颱風及七二八豪雨災後復原重建計畫114年度第4季執行情形及115年度第1季預計實施進度報告」,請查照案。

決定:交財政及相關委員會。

五十一、國家通訊傳播委員會函送「丹娜絲颱風及七二八豪雨災後復原重建特別預算」之工作計畫實施內容概述及預計實施進度報告,請查照案。

決定:交財政及相關委員會。

五十二、中央選舉委員會函,為該會及所屬114年第4季無辦理因公派員出國考察,請查照案。

決定:交內政委員會。

五十三、中央選舉委員會函送該會及所屬114年第4季媒體政策及業務宣導執行情形表,請查照案。

決定:交內政委員會審查。

五十四、大陸委員會函送114年第4季「因公派員出國考察費用執行情形表」,請查照案。

決定:交內政委員會審查。

五十五、內政部函送警政署警察廣播電臺11410月至12月承接委製節目彙整表,請查照案。

決定:交內政委員會審查。

五十六、內政部函送「公共設施管線圖資品質提升暨系統整合應用建置計畫(115119年)」選擇方案及替代方案之成本效益分析報告暨財源籌措及資金運用說明,請查照案。

決定:交內政委員會。

五十七、僑務委員會函送該會114年第4季「因公派員出國計畫考察費用執行情形表」,請查照案。

決定:交外交及國防委員會審查。

五十八、國防部函送114年度截至第4季辦理政策及業務宣導之執行情形表,請查照案。

決定:交外交及國防委員會審查。

五十九、國防部函送「海巡艦艇加裝戰時武器系統」114年度書面報告,請查照案。

決定:交財政、外交及國防兩委員會。

六十、國防部函送對中科院採購防弊機制11411月書面報告,請查照案。

決定:交財政、外交及國防兩委員會審查。

六十一、國軍退除役官兵輔導委員會函送114年第4季辦理媒體政策及業務宣導執行情形表,請查照案。

決定:交外交及國防委員會審查。

六十二、國家發展委員會函送該會及所屬114年第4季因公派員出國考察費用執行情形,請查照案。

決定:交經濟委員會審查。

六十三、經濟部函送產業園區管理局114年度截至第4季「對民間團體及個人補(捐)助經費彙總表」,請查照案。

決定:交經濟委員會審查。

六十四、經濟部函送智慧財產局114年度截至第4季止「對縣市政府、民間團體及個人補(捐)助經費彙總表」,請查照案。

決定:交經濟委員會審查。

六十五、經濟部函送「台糖公司高雄市前鎮及小港地區土地利用情形及可活化土地規劃情形」114年下半年度書面報告,請查照案。

決定:交經濟委員會。

六十六、經濟部函送「台糖公司太陽光電保留三成所發綠電專予中小企業購買執行績效」1151月書面報告,請查照案。

決定:交經濟委員會。

六十七、公平交易委員會函送114年第4季「媒體政策及業務宣導執行情形表」,請查照案。

決定:交經濟委員會審查。

六十八、農業部函送修正後114年第3季及第4季該部暨所屬機關「因公派員出國考察費用執行情形表」,請查照案。

決定:交經濟委員會審查。

六十九、中央銀行函送114年第4季「因公派員出國考察費用執行情形表」,請查照案。

決定:交財政委員會審查。

七十、財政部函送該部114年第4季「因公派員出國考察費用執行情形表」,請查照案。

決定:交財政委員會審查。

七十一、行政院主計總處函送114年第4季因公派員出國考察費用執行情形表,請查照案。

決定:交財政委員會審查。

七十二、行政院主計總處函送114年第4季媒體政策及業務宣導執行情形表,請查照案。

決定:交財政委員會審查。

七十三、核能安全委員會函送該會114年第4季「因公派員出國考察費用執行情形表」,請查照案。

決定:交教育及文化委員會。

七十四、國立故宮博物院函送「新故宮─故宮公共化帶動觀光產業發展中程計畫」114年第4季辦理進度書面報告,請查照案。

決定:交教育及文化委員會。

七十五、國家通訊傳播委員會函送該會114年第4季「因公派員出國計畫考察費用執行情形表」,請查照案。

決定:交交通委員會審查。

七十六、國家運輸安全調查委員會函送該會114年第4季因公派員出國計畫考察費用執行情形表,請查照案。

決定:交交通委員會審查。

七十七、數位發展部函送數位產業署114年度第4季「公款補(捐)助情形季報表」,請查照案。

決定:交交通委員會審查。

七十八、司法院函送該院及所屬機關114年第4季「因公派員出國考察費用執行情形表」,請查照案。

決定:交司法及法制委員會審查。

七十九、司法院函送114年第4季媒體政策及業務宣導費預算分析報告,請查照案。

決定:交司法及法制委員會審查。

八十、總統府函送114年第4季「因公派員出國考察費用執行情形表」,請查照案。

決定:交司法及法制委員會審查。

八十一、監察院秘書長函,為該院114年第4季無因公派員出國考察費用執行情形,請查照案。

決定:交司法及法制委員會。

八十二、行政院人事行政總處函送114年第4季「因公派員出國考察情形表」,請查照案。

決定:交司法及法制委員會審查。

八十三、考試院秘書長函送該院及所屬機關114年第4季因公派員出國考察費用執行情形表,請查照案。

決定:交司法及法制委員會審查。

八十四、國史館函送114年第4季因公派員出國考察費用執行情形表,請查照案。

決定:交司法及法制委員會審查。

八十五、環境部函送「強化全國廢棄物流向遠端數位管理智慧決策計畫」(115─118年)及「選擇方案及替代方案之成本效益分析報告」,請查照案。

決定:交社會福利及衛生環境委員會。

八十六、勞動部函送該部及所屬機關114年第4季辦理因公派員出國計畫考察費用執行情形表,請查照案。

決定:交社會福利及衛生環境委員會審查。

八十七、經濟部函,為114年度中央政府總預算附屬單位預算決議,檢送中油公司「工業安全」預算凍結500萬元書面報告,請查照案。

決定:交經濟委員會處理。

八十八、經濟部函,為114年度中央政府總預算附屬單位預算決議,檢送台糖公司「營業成本」預算凍結3,000萬元書面報告,請查照案。

決定:交經濟委員會處理。

八十九、經濟部函,為114年度中央政府總預算附屬單位預算決議,檢送台電公司「專案計畫」預算凍結1億元書面報告,請查照案。

決定:交經濟委員會處理。

九十、經濟部函,為114年度中央政府總預算附屬單位預算決議,檢送台電公司「南科超高壓變電所擴建計畫」預算凍結1,000萬元書面報告,請查照案。

決定:交經濟委員會處理。

九十一、經濟部函,為114年度中央政府總預算附屬單位預算決議,檢送科技產業園區作業基金「專業服務費」預算凍結1,000萬元書面報告,請查照案。

決定:交經濟委員會處理。

九十二、經濟部函,為114年度中央政府總預算附屬單位預算決議,檢送科技產業園區作業基金「固定資產建設改良擴充」預算凍結50萬元書面報告,請查照案。

決定:交經濟委員會處理。

九十三、經濟部函,為114年度中央政府總預算附屬單位預算決議,檢送水資源作業基金「銷貨成本」預算凍結1,000萬元書面報告,請查照案。

決定:交經濟委員會處理。

九十四、經濟部函,為114年度中央政府總預算附屬單位預算決議,檢送推廣貿易基金「捐助金融機構辦理海外公共工程貸款利息補助計畫」預算凍結1,000萬元書面報告,請查照案。

決定:交經濟委員會處理。

九十五、經濟部函,為114年度中央政府總預算附屬單位預算決議,檢送經濟作業基金「專業服務費」預算凍結500萬元書面報告,請查照案。

決定:交經濟委員會處理。

九十六、經濟部函,為114年度中央政府總預算附屬單位預算決議,檢送經濟作業基金「專業服務費」預算凍結200萬元書面報告,請查照案。

決定:交經濟委員會處理。

九十七、經濟部函,為114年度中央政府總預算附屬單位預算決議,檢送產業園區開發管理基金「勞務成本」預算凍結200萬元書面報告,請查照案。

決定:交經濟委員會處理。

九十八、經濟部函,為114年度中央政府總預算附屬單位預算決議,檢送產業園區開發管理基金「投融資業務成本」預算凍結1,000萬元書面報告,請查照案。

決定:交經濟委員會處理。

九十九、經濟部函,為114年度中央政府總預算附屬單位預算決議,檢送能源研究發展基金「能源研究發展工作計畫」預算凍結500萬元書面報告,請查照案。

決定:交經濟委員會處理。

一○○、經濟部函,為114年度中央政府總預算附屬單位預算決議,檢送核能發電後端營運基金「一般服務費」預算凍結2億元書面報告,請查照案。

決定:交經濟委員會處理。

一○一、經濟部函,為114年度中央政府總預算附屬單位預算決議,檢送核能發電後端營運基金「低放射性廢棄物處理及貯存計畫」預算凍結1,000萬元書面報告,請查照案。

決定:交經濟委員會處理。

一○二、經濟部函,為114年度中央政府總預算附屬單位預算決議,檢送核能發電後端營運基金「低放射性廢棄物最終處置計畫」預算凍結1,000萬元書面報告,請查照案。

決定:交經濟委員會處理。

一○三、財政部函,為114年度中央政府總預算附屬單位預算決議,檢送臺灣菸酒股份有限公司決議第1項預算凍結書面報告,請查照案。

決定:交財政委員會處理。

一○四、財政部函,為114年度中央政府總預算附屬單位預算決議,檢送臺灣菸酒股份有限公司決議第2項預算凍結書面報告,請查照案。

決定:交財政委員會處理。

一○五、財政部函,為114年度中央政府總預算附屬單位預算決議,檢送臺灣菸酒股份有限公司決議第3項預算凍結書面報告,請查照案。

決定:交財政委員會處理。

一○六、勞動部函,為114年度中央政府總預算附屬單位預算決議,檢送就業安定基金「促進國民就業」預算凍結2,000萬元書面報告,請查照案。

決定:交社會福利及衛生環境委員會處理。

一○七、勞動部函,為114年度中央政府總預算附屬單位預算決議,檢送勞工保險局作業基金「雜項業務成本」之「災保及保護」預算凍結100萬元書面報告,請查照案。

決定:交社會福利及衛生環境委員會處理。

一○八、勞動部函,為114年度中央政府總預算附屬單位預算決議,檢送勞工保險局作業基金「服務費用」之「媒體政策及業務宣導費」預算凍結50萬元書面報告,請查照案。

決定:交社會福利及衛生環境委員會處理。

一○九、勞動部函,為114年度中央政府總預算附屬單位預算決議,檢送就業安定基金「促進國民就業計畫」預算凍結2,000萬元專案報告,請查照案。

決定:交社會福利及衛生環境委員會處理。

一一○、勞動部函,為114年度中央政府總預算附屬單位預算決議,檢送就業安定基金「服務費用」項下「媒體政策及業務宣導費」預算凍結1,000萬元書面報告,請查照案。

決定:交社會福利及衛生環境委員會處理。

一一一、勞動部函,為114年度中央政府總預算附屬單位預算決議,檢送就業安定基金「特定對象及弱勢者就業業務」之「促進特定對象暨弱勢者等就業服務(就安)」預算凍結200萬元報告,請查照案。

決定:交社會福利及衛生環境委員會處理。

一一二、勞動部函,為114年度中央政府總預算附屬單位預算決議,檢送就業安定基金「促進國民就業計畫」預算凍結2,000萬元之書面報告,請查照案。

決定:交社會福利及衛生環境委員會處理。

一一三、勞動部函,為114年度中央政府總預算附屬單位預算決議,檢送就業安定基金「職業訓練業務」中「運用多元培訓模式辦理失業者及特定對象職業訓練」預算凍結100萬元書面報告,請查照案。

決定:交社會福利及衛生環境委員會處理。

一一四、勞動部函,為114年度中央政府總預算附屬單位預算決議,檢送就業安定基金「特定對象及弱勢者就業業務」之「促進特定對象暨弱勢者等就業服務(就安)」預算凍結200萬元之書面報告,請查照案。

決定:交社會福利及衛生環境委員會處理。

一一五、勞動部函,為114年度中央政府總預算附屬單位預算決議,檢送就業安定基金「就業服務業務」之「辦理僱用及就業獎助業務(就安)」預算凍結50萬元書面報告,請查照案。

決定:交社會福利及衛生環境委員會處理。

一一六、勞動部函,為114年度中央政府總預算附屬單位預算決議,檢送就業安定基金「就業服務業務」之「辦理僱用及就業獎助業務」預算凍結100萬元專案報告,請查照案。

決定:交社會福利及衛生環境委員會處理。

一一七、勞動部函,為114年度中央政府總預算附屬單位預算決議,檢送就業安定基金「促進國民就業計畫」預算凍結100萬元書面報告,請查照案。

決定:交社會福利及衛生環境委員會處理。

一一八、勞動部函,為114年度中央政府總預算附屬單位預算決議,檢送就業安定基金「就業服務業務」之「青年就業服務」預算凍結50萬元書面報告,請查照案。

決定:交社會福利及衛生環境委員會處理。

一一九、勞動部函,為114年度中央政府總預算附屬單位預算決議,檢送就業安定基金「參加國際技能組織賽事暨交流訪問」之「辦理亞洲技能競賽相關業務」預算凍結100萬元書面報告,請查照案。

決定:交社會福利及衛生環境委員會處理。

一二○、勞動部函,為114年度中央政府總預算附屬單位預算決議,檢送就業安定基金「多元就業與創業協助、創新發展與數位學習業務」之「微型創業鳳凰貸款利息補貼及創業協助」預算凍結50萬元書面報告,請查照案。

決定:交社會福利及衛生環境委員會處理。

一二一、勞動部函,為114年度中央政府總預算附屬單位預算決議,檢送就業安定基金「外國人聘僱管理及許可計畫」預算凍結100萬元書面報告,請查照案。

決定:交社會福利及衛生環境委員會處理。

一二二、勞動部函,為114年度中央政府總預算附屬單位預算決議,檢送就業安定基金「外國人聘僱管理及許可計畫」預算凍結200萬元書面報告,請查照案。

決定:交社會福利及衛生環境委員會處理。

一二三、勞動部函,為114年度中央政府總預算附屬單位預算決議,檢送就業安定基金「外國人聘僱管理及許可計畫」預算凍結100萬元專案報告,請查照案。

決定:交社會福利及衛生環境委員會處理。

一二四、勞動部函,為114年度中央政府總預算附屬單位預算決議,檢送就業安定基金「基金用途」預算凍結1,000萬元書面報告,請查照案。

決定:交社會福利及衛生環境委員會處理。

一二五、勞動部函,為114年度中央政府總預算附屬單位預算決議,檢送就業安定基金「服務費用」之「媒體政策及業務宣導費」預算凍結50萬元書面報告,請查照案。

決定:交社會福利及衛生環境委員會處理。

一二六、勞動部函,為114年度中央政府總預算附屬單位預算決議,檢送就業安定基金「外國人聘僱管理業務」之「補助各地方政府辦理外國人管理等相關計畫」預算凍結200萬元書面報告,請查照案。

決定:交社會福利及衛生環境委員會處理。

一二七、勞動部函,為114年度中央政府總預算附屬單位預算決議,檢送就業安定基金「外國人聘僱管理及許可計畫」項下「外國人聘僱許可業務」預算凍結200萬元書面報告,請查照案。

決定:交社會福利及衛生環境委員會處理。

一二八、勞動部函,為114年度中央政府總預算附屬單位預算決議,檢送就業安定基金「外國人聘僱許可業務」之「辦理就業安定費及外國人收容費收繳等相關事項」預算凍結100萬元書面報告,請查照案。

決定:交社會福利及衛生環境委員會處理。

一二九、勞動部函,為114年度中央政府總預算附屬單位預算決議,檢送就業安定基金「提升勞工福祉計畫」項下「勞動福祉退休業務」預算凍結50萬元書面報告,請查照案。

決定:交社會福利及衛生環境委員會處理。

一三○、勞動部函,為114年度中央政府總預算附屬單位預算決議,檢送就業安定基金「提升勞工福祉計畫」項下「勞動條件及就業平等業務」預算凍結100萬元書面報告,請查照案。

決定:交社會福利及衛生環境委員會處理。

一三一、勞動部函,為114年度中央政府總預算附屬單位預算決議,檢送就業安定基金「一般行政管理計畫」項下「服務費用」預算凍結100萬元書面報告,請查照案。

決定:交社會福利及衛生環境委員會處理。

(增列部分)

一三二、行政院函請審議「強化防衛韌性及不對稱戰力計畫採購特別條例草案」案。

決定:依黨團協商結論,交外交及國防、財政兩委員會與台灣民眾黨黨團所提「保衛國家安全及強化不對稱戰力計畫採購特別條例草案」併案審查。

一三三、本院國民黨黨團擬具「強化國防及對美軍事採購特別條例草案」,請審議案。

決定:依黨團協商結論,交外交及國防、財政兩委員會與台灣民眾黨黨團所提「保衛國家安全及強化不對稱戰力計畫採購特別條例草案」併案審查。

一三四、本院委員林思銘等19人擬具「國民年金法第五十四條之一條文修正草案」,請審議案。

決定:交社會福利及衛生環境委員會審查。

一三五、司法院、行政院函請審議「刑事訴訟法第十七條、第二十六條及第一百三十四條之一條文修正草案」案。

決定:交司法及法制委員會審查。

質詢事項

本院委員質詢部分

一、本院鍾委員佳濱,鑑於年節過後台股已連續第四個交易日改寫歷史新高,台積電(2330-TW)因短線漲幅過大,罕見地遭到證交所列入注意股,恐影響證券交易市場,進而影響資本市場之穩定。為保障投資人權益,特向行政院提出質詢。

討論事項

一、本院國民黨黨團、台灣民眾黨黨團,有鑑於國際風雲詭譎,兩岸兵凶戰危,115年度中央政府總預算案行政院卻惡意違法拒不編列以生命保家衛國的志願役軍人加薪及警消退休金替代率提高之預算,不但至今未提出其他可行之替代方式,甚至以各種毀憲亂政的手法企圖閹割多數民意,頻頻散布不實言論造成社會對立,實不足取。我國預算程序有「不關門機制」的設計,依預算法第54條定有明文。爰建請院會作成決議:「115年度總預算案中,具有急迫性及攸關重大民生之新興資本支出及新增計畫(如附件),本院同意先行予以動支。」俾以補救行政院怠於推動政務,消極不作為之行徑,影響國計民生,請公決案。

決議:115年度總預算案中,具有急迫性及攸關重大民生之新興資本支出及新增計畫(如附件),本院同意先行予以動支。〔二讀時,照國民黨黨團、台灣民眾黨黨團提議通過【經記名表決結果,予以通過,表決結果附後(1)】;嗣經復議,復議案不通過【經記名表決結果,不予通過,表決結果附後(2)】;並通過1項附帶決議:有關115年度中央政府總預算案中,立法院同意行政院先予以動支之具有急迫性及攸關重大民生之新興資本支出及新增計畫部分,各主管機關應就其執行情形加強管理,並按月送立法院備查。〕

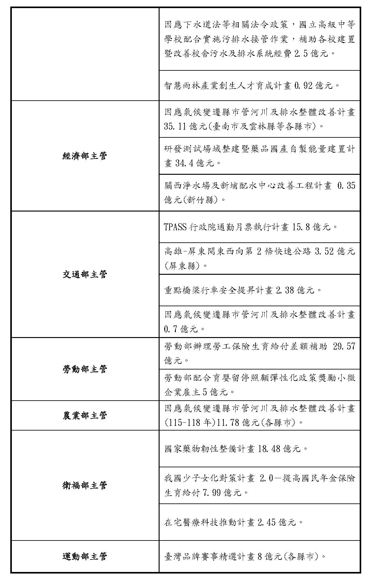
附件

二、本院台灣民眾黨黨團,有鑑於行政院於11411月提出規模逾新臺幣1.25兆元之國防特別條例草案,惟其內容規劃與決策過程極其封閉,事後資訊更流於黑箱,導致重大軍事採購事項竟無法透過正常民主程序監督,反須仰賴外國媒體片段報導拼湊得知,嚴重踐踏國會監督權。尤有甚者,政府屢將建軍延宕之責推諉予在野黨之務實審議,一再以政治口水掩蓋其行政失能。儘管行政院程序瑕疵在前、政治操弄在後,台灣民眾黨黨團始終秉持「國家利益高於政黨利益」之核心價值。為確保國家戰略利益與我盟友軍購發價書簽署期程之需求,避免我國國防因行政怠惰失職而產生延宕或缺口,並積極展現本院民主彈性與應變能力。爰提案建請院會作成決議:「本院秉持國家安全優先、強力捍衛領土完整之原則,若美方發價書明文公布之拖式、標槍飛彈續購及M109A7自走砲等三項對美軍購案簽約期程屆至之前尚未完成相關預算之審議,茲授權行政院先行與美方簽署發價書(LOA),以保障國家戰略利益。行政院應於簽署後即刻向立法院提出完整相關武器交貨期程報告,回歸審議常軌,履行行政院於預算編列前後完整說明之義務,不得再以『國家安全』為名,規避民主審議與理性監督。」請公決案。(本案逕付二讀)

決議:交付黨團協商,並由台灣民眾黨黨團負責召集協商。

三、本院台灣民眾黨黨團,有鑑於行政院院長卓榮泰自就任以來,面對本院三讀通過之「立法院組織法」、「衛星廣播電視法」、「政黨及其附隨組織不當取得財產處理條例」及提升軍警權益、立法院助理費法制化等法案,屢屢展現「不副署、不公布、不執行」之怠惰態度。在賴清德總統與卓榮泰院長主導下,行政權恣意否決代表民意之立法權,將自身推向不受監督之絕對權力,破壞權力分立與制衡之民主原則,造就台灣民主史之巨大危機。依「中華民國憲法」,三讀通過之法律若遇窒礙難行,行政院依法僅能提出覆議;覆議未獲通過即應依法執行,此乃憲政運作基本秩序。然卓榮泰院長竟一再跨越憲法紅線,逕行以「不副署」之名,行實質否決法律之實。當行政權可無視國會決議、拒絕依法行事,此等行徑若非獨裁,何謂獨裁?卓榮泰院長任內覆議「八戰八敗」,卻不願正視民意反撲。覆議失敗後未回歸制度,反淪為不執行、不作為、不守法之「三無閣揆」,甘願作為架空立法權之打手,將台灣推向全面綠色威權。賴清德總統日前邀集五院院長茶敘倡議團結,實為虛情假意之政治秀;其口說捍衛憲法卻視法律為無物,實為台灣民主最卑劣的背叛者。台灣民眾黨黨團堅守憲政正軌,要求政府依法行政、依法執行,此舉不只為單一法律或族群,更為守住台灣民主得來不易之制度底線。爰建請院會作成決議:「為維護國會尊嚴、捍衛國家憲政體制,對行政院院長卓榮泰提出嚴厲之譴責案,正告賴清德總統與卓榮泰院長應立即停止違法濫權『不副署、不公布、不執行』之行徑,回歸憲政運作之基本秩序。」請公決案。〔本案逕付二讀【經記名表決結果,予以通過,表決結果附後(3)

決議:交付黨團協商,並由台灣民眾黨黨團負責召集協商。

對行政院院長提出施政方針及施政報告繼續質詢。

36日:由委員王安祥、范雲、蘇清泉質詢。

310日:由委員莊瑞雄、王鴻薇、邱慧洳、李坤城、丁學忠、劉書彬、賴瑞隆、羅明才、陳冠廷、陳菁徽質詢。)

決定:下次會議繼續進行施政方針及施政報告之質詢。

其他事項

壹、本次會議議事日程照台灣民眾黨黨團、國民黨黨團提議通過及黨團共識處理;有關報告事項記載於議事錄順序,授權議事處調整。 【黨團依本院議事成例分別對本次會議議事日程草案提出異議:

一、報告事項等

()台灣民眾黨黨團提議本次會議報告事項、質詢事項及對行政院院長提出施政方針及施政報告繼續質詢,僅限列議程草案所列議案及下表所列4案。

DW5747535 DW5747535

序號

案名

1

行政院函請審議「強化防衛韌性及不對稱戰力計畫採購特別條例草案」案。

2

本院國民黨黨團擬具「強化國防及對美軍事採購特別條例草案」,請審議案。

3

本院委員林思銘等19人擬具「國民年金法第五十四條之一條文修正草案」,請審議案。

4

司法院、行政院函請審議「刑事訴訟法第十七條、第二十六條及第一百三十四條之一條文修正草案」案。

()國民黨黨團提議本次會議報告事項、質詢事項及對行政院院長提出施政方針及施政報告繼續質詢,僅限列議程草案所列議案及下表所列4案。

DW5430680

直線接點 4

案名

1

行政院函請審議「強化防衛韌性及不對稱戰力計畫採購特別條例草案」案。

2

本院國民黨黨團擬具「強化國防及對美軍事採購特別條例草案」,請審議案。

3

本院委員林思銘等19人擬具「國民年金法第五十四條之一條文修正草案」,請審議案。

4

司法院、行政院函請審議「刑事訴訟法第十七條、第二十六條及第一百三十四條之一條文修正草案」案。

因國民黨黨團之提議與台灣民眾黨黨團提議相同,一併處理,均予以通過。

二、討論事項

()台灣民眾黨黨團提議本次會議增列討論事項,僅限列如附表3案,並於「對行政院院長提出施政方針及施政報告繼續質詢」前處理。

附表

直線接點 5

案由

1

本院國民黨黨團、台灣民眾黨黨團,有鑑於國際風雲詭譎,兩岸兵凶戰危,115年度中央政府總預算案行政院卻惡意違法拒不編列以生命保家衛國的志願役軍人加薪及警消退休金替代率提高之預算,不但至今未提出其他可行之替代方式,甚至以各種毀憲亂政的手法企圖割多數民意,頻頻散布不實言論造成社會對立,實不足取。

我國預算程序有「不關門機制」的設計,依預算法第54條定有明文。爰建請院會作成決議:「115年度總預算案中,具有急迫性及攸關重大民生之新興資本支出及新增計畫(如附件),本院同意先行予以動支。」俾以補救行政院怠於推動政務,消極不作為之行徑,影響國計民生。是否有當?請公決案。

2

本院台灣民眾黨黨團,有鑑於行政院於11411月提出規模逾新臺幣1.25兆元之國防特別條例草案,惟其內容規劃與決策過程極其封閉,事後資訊更流於黑箱,導致重大軍事採購事項竟無法透過正常民主程序監督,反須仰賴外國媒體片段報導拼湊得知,嚴重踐踏國會監督權。尤有甚者,政府屢將建軍延宕之責推諉予在野黨之務實審議,一再以政治口水掩蓋其行政失能。

儘管行政院程序瑕疵在前、政治操弄在後,台灣民眾黨黨團始終秉持「國家利益高於政黨利益」之核心價值。為確保國家戰略利益與我盟友軍購發價書簽署期程之需求,避免我國國防因行政怠惰失職而產生延宕或缺口,並積極展現本院民主彈性與應變能力。

爰提案建請院會作成決議:「本院秉持國家安全優先、強力捍衛領土完整之原則,若美方發價書明文公布之拖式、標槍飛彈續購及M109A7自走砲等三項對美軍購案簽約期程屆至之前尚未完成相關預算之審議,茲授權行政院先行與美方簽署發價書(LOA),以保障國家戰略利益。行政院應於簽署後即刻向立法院提出完整相關武器交貨期程報告,回歸審議常軌,履行行政院於預算編列前後完整說明之義務,不得再以『國家安全』為名,規避民主審議與理性監督。」是否有當?請公決案。















3

本院台灣民眾黨黨團,有鑑於行政院院長卓榮泰自就任以來,面對本院三讀通過之《立法院組織法》、《衛星廣播電視法》、《政黨及其附隨組織不當取得財產處理條例》及提升軍警權益、立法院助理費法制化等法案,屢屢展現「不副署、不公布、不執行」之怠惰態度。在賴清德總統與卓榮泰院長主導下,行政權恣意否決代表民意之立法權,將自身推向不受監督之絕對權力,破壞權力分立與制衡之民主原則,造就台灣民主史之巨大危機。

依《中華民國憲法》,三讀通過之法律若遇窒礙難行,行政院依法僅能提出覆議;覆議未獲通過即應依法執行,此乃憲政運作基本秩序。然卓榮泰院長竟一再跨越憲法紅線,逕行以「不副署」之名,行實質否決法律之實。當行政權可無視國會決議、拒絕依法行事,此等行徑若非獨裁,何謂獨裁?

卓榮泰院長任內覆議「八戰八敗」,卻不願正視民意反撲。覆議失敗後未回歸制度,反淪為不執行、不作為、不守法之「三無閣揆」,甘願作為架空立法權之打手,將台灣推向全面綠色威權。賴清德總統日前邀集五院院長茶敘倡議團結,實為虛情假意之政治秀;其口說捍衛憲法卻視法律為無物,實為台灣民主最卑劣的背叛者。

台灣民眾黨黨團堅守憲政正軌,要求政府依法行政、依法執行,此舉不只為單一法律或族群,更為守住台灣民主得來不易之制度底線。爰建請院會作成決議:「為維護國會尊嚴、捍衛國家憲政體制,對行政院院長卓榮泰提出嚴厲之譴責案,正告賴清德總統與卓榮泰院長應立即停止違法濫權『不副署、不公布、不執行』之行徑,回歸憲政運作之基本秩序。」是否有當?請公決案。

(DrawObject1 )國民黨黨團提議本次會議討論事項,僅限列如附表3並於「對行政院院長提出施政方針及施政報告繼續質詢」前處理。

附表

直線接點 6

案由

1

本院國民黨黨團、台灣民眾黨黨團,有鑑於國際風雲詭譎,兩岸兵凶戰危,115年度中央政府總預算案行政院卻惡意違法拒不編列以生命保家衛國的志願役軍人加薪及警消退休金替代率提高之預算,不但至今未提出其他可行之替代方式,甚至以各種毀憲亂政的手法企圖割多數民意,頻頻散布不實言論造成社會對立,實不足取。

我國預算程序有「不關門機制」的設計,依預算法第54條定有明文。爰建請院會作成決議:「115年度總預算案中,具有急迫性及攸關重大民生之新興資本支出及新增計畫(如附件),本院同意先行予以動支。」俾以補救行政院怠於推動政務,消極不作為之行徑,影響國計民生。是否有當?請公決案。

2

本院台灣民眾黨黨團,有鑑於行政院於11411月提出規模逾新臺幣1.25兆元之國防特別條例草案,惟其內容規劃與決策過程極其封閉,事後資訊更流於黑箱,導致重大軍事採購事項竟無法透過正常民主程序監督,反須仰賴外國媒體片段報導拼湊得知,嚴重踐踏國會監督權。尤有甚者,政府屢將建軍延宕之責推諉予在野黨之務實審議,一再以政治口水掩蓋其行政失能。

儘管行政院程序瑕疵在前、政治操弄在後,台灣民眾黨黨團始終秉持「國家利益高於政黨利益」之核心價值。為確保國家戰略利益與我盟友軍購發價書簽署期程之需求,避免我國國防因行政怠惰失職而產生延宕或缺口,並積極展現本院民主彈性與應變能力。

爰提案建請院會作成決議:「本院秉持國家安全優先、強力捍衛領土完整之原則,若美方發價書明文公布之拖式、標槍飛彈續購及M109A7自走砲等三項對美軍購案簽約期程屆至之前尚未完成相關預算之審議,茲授權行政院先行與美方簽署發價書(LOA),以保障國家戰略利益。行政院應於簽署後即刻向立法院提出完整相關武器交貨期程報告,回歸審議常軌,履行行政院於預算編列前後完整說明之義務,不得再以『國家安全』為名,規避民主審議與理性監督。」

是否有當?請公決案。

3

本院台灣民眾黨黨團,有鑑於行政院院長卓榮泰自就任以來,面對本院三讀通過之《立法院組織法》、《衛星廣播電視法》、《政黨及其附隨組織不當取得財產處理條例》及提升軍警權益、立法院助理費法制化等法案,屢屢展現「不副署、不公布、不執行」之怠惰態度。在賴清德總統與卓榮泰院長主導下,行政權恣意否決代表民意之立法權,將自身推向不受監督之絕對權力,破壞權力分立與制衡之民主原則,造就台灣民主史之巨大危機。

依《中華民國憲法》,三讀通過之法律若遇窒礙難行,行政院依法僅能提出覆議;覆議未獲通過即應依法執行,此乃憲政運作基本秩序。然卓榮泰院長竟一再跨越憲法紅線,逕行以「不副署」之名,行實質否決法律之實。當行政權可無視國會決議、拒絕依法行事,此等行徑若非獨裁,何謂獨裁?

卓榮泰院長任內覆議「八戰八敗」,卻不願正視民意反撲。覆議失敗後未回歸制度,反淪為不執行、不作為、不守法之「三無閣揆」,甘願作為架空立法權之打手,將台灣推向全面綠色威權。賴清德總統日前邀集五院院長茶敘倡議團結,實為虛情假意之政治秀;其口說捍衛憲法卻視法律為無物,實為台灣民主最卑劣的背叛者。

台灣民眾黨黨團堅守憲政正軌,要求政府依法行政、依法執行,此舉不只為單一法律或族群,更為守住台灣民主得來不易之制度底線。爰建請院會作成決議:「為維護國會尊嚴、捍衛國家憲政體制,對行政院院長卓榮泰提出嚴厲之譴責案,正告賴清德總統與卓榮泰院長應立即停止違法濫權『不副署、不公布、不執行』之行徑,回歸憲政運作之基本秩序。」是否有當?請公決案。

DrawObject2 國民黨黨團之提議與台灣民眾黨黨團提議相同,一併處理,經記名表決結果,均予以通過,表決結果附後(4)

三、台灣民眾黨黨團、國民黨黨團分別提議本次會議增列中央選舉委員會同意權行使事項,依黨團共識,同意權案不列入本次會議議程,於下週由院長擇日協商,並列入313日院會議程。】

貳、11536朝野黨團協商結論,經決定如下:

一、各黨團同意於本次會議(質詢期間),將行政院、司法院函請審議「中華民國刑法部分條文修正草案」及「中華民國刑法施行法第七條之二、第七條之三及第七條之四條文修正草案」案,自司法及法制委員會抽出逕付二讀,由院長召集協商。

本次會議各項記名表決結果名單:

(1)「討論事項第一案照國民黨黨團、台灣民眾黨黨團提議予以通過」部分:

出席人數:83  贊成人數:54  反對人數:29  棄權人數:0

贊成者:54

傅崐萁  林沛祥  許宇甄  謝龍介  涂權吉  馬文君  李貞秀  蔡春綢  劉書彬  洪毓祥  陳昭姿  陳清龍  王安祥  邱慧洳  林思銘  邱若華  鄭天財Sra Kacaw   鄭正鈐  張嘉郡  王鴻薇  呂玉玲  陳雪生  黃建賓  黃健豪  葉元之  陳永康  賴士葆  陳菁徽  萬美玲  廖偉翔  蘇清泉  黃 仁  魯明哲  李彥秀  邱鎮軍  徐欣瑩  盧縣一  廖先翔  林德福  楊瓊瓔  丁學忠  陳超明  顏寬恒  羅明才  翁曉玲  葛如鈞  張智倫  羅廷瑋  徐巧芯  羅智強  柯志恩  牛煦庭  王育敏  游 顥

反對者:29

黃 捷  范 雲  莊瑞雄  郭昱晴  伍麗華Saidhai Tahovecahe    沈伯洋  陳培瑜  黃秀芳  何欣純  陳秀寳  徐富癸  王世堅  蔡易餘  陳俊宇  陳素月  陳 瑩  陳冠廷  陳亭妃  王美惠  林岱樺  賴惠員  林月琴  林淑芬  王正旭  張宏陸  吳秉叡  柯建銘  楊 曜  蘇巧慧

棄權者:0

(2)「討論事項第一案委員傅崐萁等所提復議案不予通過」部分:

出席人數:82  贊成人數:29  反對人數:53  棄權人數:0

贊成者:29

黃 捷  范 雲  莊瑞雄  郭昱晴  伍麗華Saidhai Tahovecahe    沈伯洋  陳培瑜  黃秀芳  何欣純  陳秀寳  徐富癸  王世堅  蔡易餘  陳俊宇  陳素月  陳 瑩  陳冠廷  陳亭妃  王美惠  林岱樺  賴惠員  林月琴  林淑芬  王正旭  張宏陸  吳秉叡  柯建銘  楊 曜  蘇巧慧

反對者:53

傅崐萁  林沛祥  許宇甄  謝龍介  涂權吉  馬文君  李貞秀  蔡春綢  劉書彬  洪毓祥  陳昭姿  陳清龍  王安祥  邱慧洳  林思銘  邱若華  鄭天財Sra Kacaw   鄭正鈐  張嘉郡  王鴻薇  呂玉玲  陳雪生  黃建賓  黃健豪  葉元之  陳永康  賴士葆  陳菁徽  萬美玲  廖偉翔  蘇清泉  黃 仁  魯明哲  李彥秀  邱鎮軍  徐欣瑩  盧縣一  廖先翔  林德福  楊瓊瓔  丁學忠  陳超明  顏寬恒  羅明才  翁曉玲  葛如鈞  張智倫  徐巧芯  羅智強  柯志恩  牛煦庭  王育敏  游 顥

棄權者:0

(3)「討論事項第三案逕付二讀予以通過」部分:

出席人數:82  贊成人數:53  反對人數:29  棄權人數:0

贊成者:53

傅崐萁  林沛祥  許宇甄  謝龍介  涂權吉  馬文君  李貞秀  蔡春綢  劉書彬  洪毓祥  陳昭姿  陳清龍  王安祥  邱慧洳  林思銘  邱若華  鄭天財Sra Kacaw   鄭正鈐  張嘉郡  王鴻薇  呂玉玲  陳雪生  黃建賓  黃健豪  葉元之  陳永康  賴士葆  陳菁徽  萬美玲  廖偉翔  蘇清泉  黃 仁  魯明哲  李彥秀  邱鎮軍  徐欣瑩  盧縣一  廖先翔  林德福  楊瓊瓔  丁學忠  陳超明  顏寬恒  羅明才  翁曉玲  葛如鈞  張智倫  徐巧芯  羅智強  柯志恩  牛煦庭  王育敏  游 顥

反對者:29

黃 捷  范 雲  莊瑞雄  郭昱晴  伍麗華Saidhai Tahovecahe    沈伯洋  陳培瑜  黃秀芳  何欣純  陳秀寳  徐富癸  王世堅  蔡易餘  陳俊宇  陳素月  陳 瑩  陳冠廷  陳亭妃  王美惠  林岱樺  賴惠員  林月琴  林淑芬  王正旭  張宏陸  吳秉叡  柯建銘  楊 曜  蘇巧慧

棄權者:0

(4)「台灣民眾黨黨團、國民黨黨團針對議事日程草案討論事項僅限列之提議予以通過」部分

出席人數:83  贊成人數:55  反對人數:28  棄權人數:0

贊成者:55

傅崐萁  林沛祥  許宇甄  謝龍介  涂權吉  馬文君  李貞秀  蔡春綢  劉書彬  洪毓祥  陳昭姿  陳清龍  王安祥  邱慧洳  高金素梅 林思銘  邱若華  鄭天財Sra Kacaw   鄭正鈐  張嘉郡  王鴻薇  呂玉玲  陳雪生  黃建賓  黃健豪  葉元之  陳永康  賴士葆  陳菁徽  萬美玲  廖偉翔  蘇清泉  黃 仁  魯明哲  李彥秀  邱鎮軍  徐欣瑩  盧縣一  廖先翔  林德福  楊瓊瓔  丁學忠  陳超明  顏寬恒  羅明才  翁曉玲  葛如鈞  張智倫  羅廷瑋  徐巧芯  羅智強  柯志恩  牛煦庭  王育敏  游 顥

反對者:28

黃 捷  范 雲  莊瑞雄  郭昱晴  伍麗華Saidhai Tahovecahe    沈伯洋  陳培瑜  黃秀芳  何欣純  陳秀寳  徐富癸  蔡易餘  陳俊宇  陳素月  陳 瑩  陳冠廷  陳亭妃  王美惠  林岱樺  賴惠員  林月琴  林淑芬  王正旭  張宏陸  吳秉叡  柯建銘  楊 曜  蘇巧慧

棄權者:0